Hybrid Backstepping-Super Twisting Algorithm for Robust Speed Control of a Three-Phase Induction Motor
Abstract
1. Introduction
- A Novel Backstepping super twisting SMC with exact differentiation and signum approximation (Back-STC-EA) was designed for the robust speed control of a three-phase Induction Motor.
- This controller not only reduces the chattering effect, as opposed to a basic SMC, but also improves the disturbance rejection capability, in comparison with the classical Backstepping controller.
- The exact differentiation and signum approximation reduces the overall effect of high-speed discontinuities present in the desired speed response.
- An extensive performance comparison was carried out between the conventional Backstepping controller, SMC, Back–SMC, Back–STC and the novel Back–STC–EA controller.
- A quantitative and graphical analysis was performed in terms of regression parameters (ISE, IAE, ITAE) and simulation results. This analysis is performed under three different modes of operation: SSM, NOM and DRM.
2. Problem Formulation
2.1. System Description
- In Start Stop Mode (SSM) and Normal Operation Mode (NOM) disturbance in load is not considered. (i.e., ).
- In Disturbance rejection mode (DRM), a disturbance in load () is introduced.
- The functions are continuously differentiable, or are made continuously differentiable, by using exact differentiation and signum approximation.
2.2. Problem Statement
3. Mathematical Model
3.1. Simulation Results and Findings of Uncompensated 3-Phase Induction Motor
3.1.1. Motor under Test
3.1.2. Simulation Study
4. Design and Simulation of Nonlinear Controllers
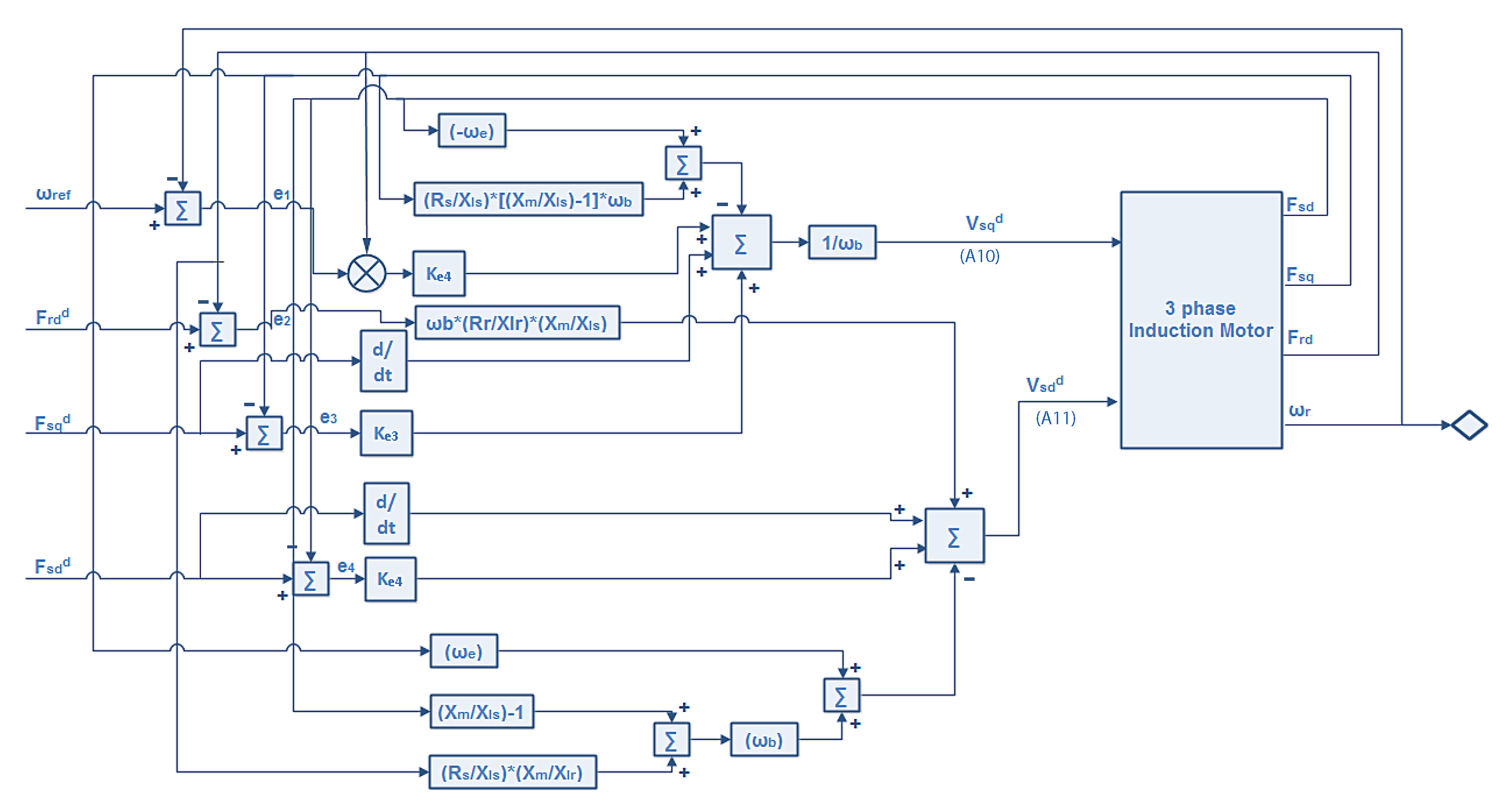
4.1. Backstepping Controller
- Step 1: To control the speed of an induction motor, the speed tracking error should be zero which implies that the rotor’s speed follows the reference speed exactly. The following error signals are generated for subsystem 1:where and are the desired values of speed and flux linkage across the d-axis, respectively. The following Lyapunov stability function is defined to derive the expressions for the intermediate control inputs ( and ):
- Step 2: Subsystem 2 takes the control inputs designed by subsystem 1 and, then, using a combined Lyapunov function including all the errors, it designs the final control inputs ( and ). The following error signals are generated for subsystem 2:To derive the final control inputs ( and ), we will substitute the intermediate control inputs and into (23) and (24), respectively:The Lyapunov stability function for the entire system is as follows:
4.2. Design of Sliding Mode Controller for an Induction Motor
- The constant gain should be selected such that the term () is strictly negative; therefore, .
- The gain must be greater than the uncertainty, i.e.,
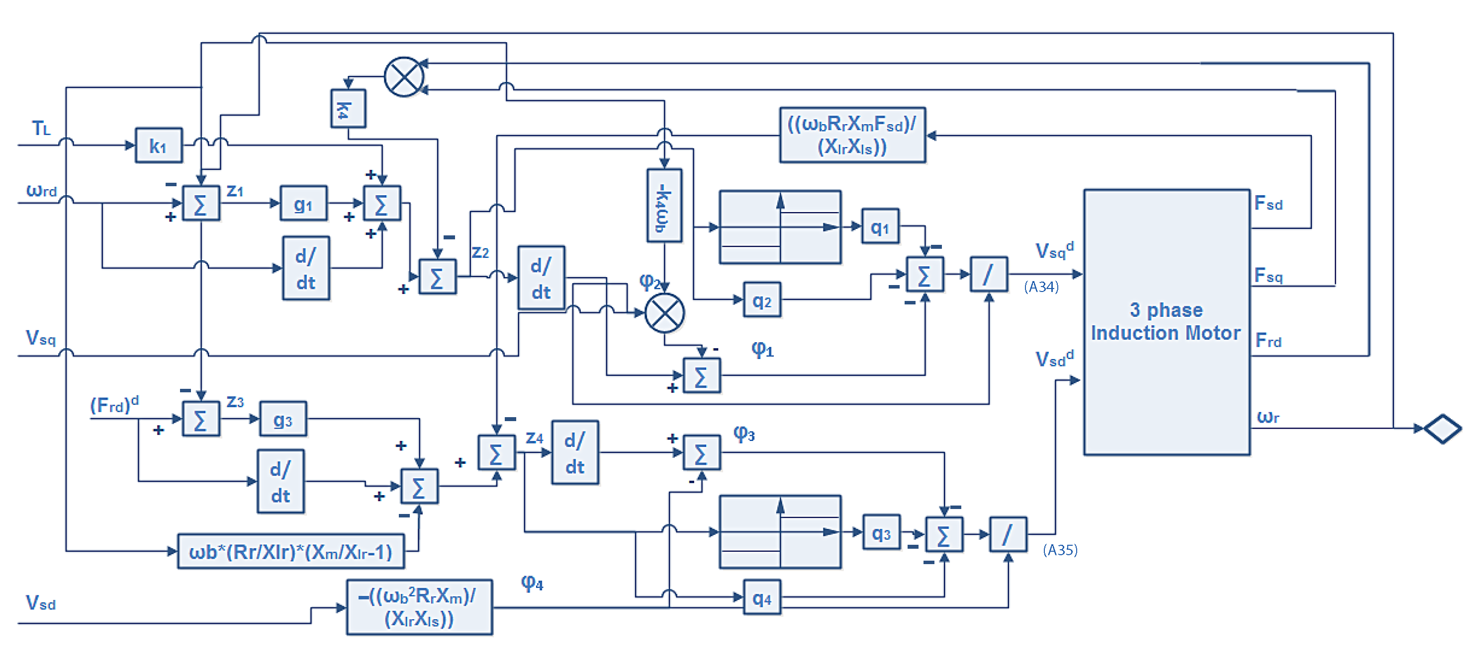
4.3. Design of the Backstepping Sliding Mode Controller for an Induction Motor
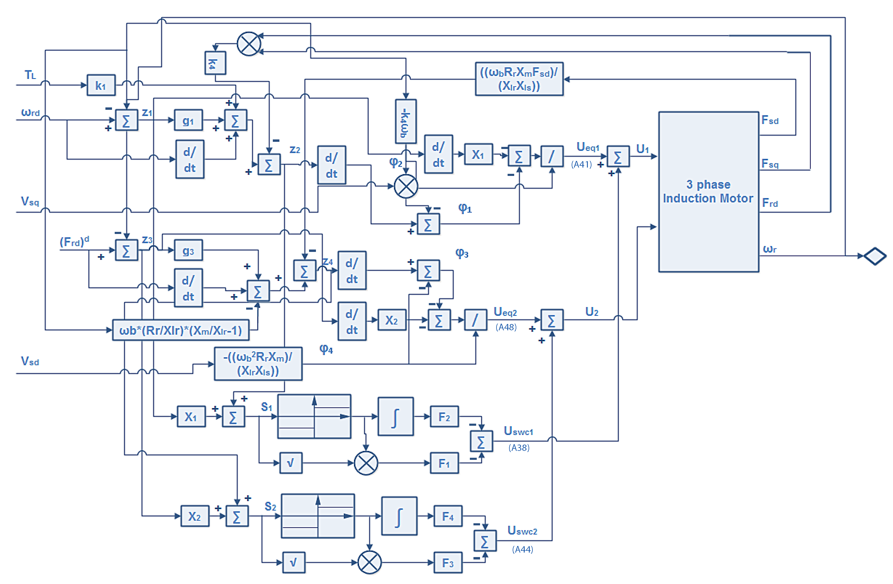
4.4. Design of the Backstepping Super Twisting Sliding Mode Control (STSMC) Law for an Induction Motor
Back-STC with Exact Differentiation and Signum Approximation (Back-STC + ea)
5. Numerical Evaluation & Comparison
5.1. Start–Stop Mode (SSM)
5.2. Normal Operation Mode (NOM)
5.3. Normal Operation Mode (NOM) with Bounded Matched Disturbance
5.4. Disturbance Rejection Mode (DRM)
6. Conclusions and Future Work
Author Contributions
Funding
Institutional Review Board Statement
Informed Consent Statement
Data Availability Statement
Conflicts of Interest
Abbreviations
| Stator Supply voltages in abc frame of reference (V) | |
| Base Speed (rad/s) | |
| Stator voltages in d-q stationary frame of reference (V) | |
| Stator voltages in d-q dynamic frame of reference (V) | |
| Stator & Rotor Resistances () | |
| Stator currents in d-q dynamic frame of reference (A) | |
| Stator Flux Linkages in d-q dynamic frame of reference (Wb-t) | |
| Stator Flux Linkages in d-q Stationery frame of reference (Wb-t) | |
| Rotor currents in d-q dynamic frame of reference (A) | |
| Rotor’s Actual Speed (rad/s) | |
| Rotor Flux Linkages in d-q dynamic frame of reference (Wb-t) | |
| Stator Flux Variables (Wb) | |
| Rotor Flux Variables (Wb) | |
| Base Frequency (Hz) | |
| Stator & rotor’s Leakage inductances (H) | |
| Magnetizing Inductance (H) | |
| Magnetizing flux linkage in d-q dynamic frame of reference (Wb-t) | |
| Stator & rotor’s Leakage reactances () | |
| Magnetizing Reactance () | |
| Load Torque (Nm) | |
| Electromagnetic Torque (Nm) | |
| f | Electrical Frequency |
| Error Signals for Backstepping controller | |
| Tuning parameters for Backstepping Controller | |
| Lyapunov Functions for Backstepping Controller | |
| Virtual Control Inputs for backstepping controller (Wb) | |
| Final Control inputs for backstepping Controller (V) | |
| Viscous Coefficient of Friction | |
| Error signal for sliding mode controller | |
| Control law for Sliding mode controller | |
| Disturbance in load torque (Nm) | |
| Tuning parameters for sliding mode controller | |
| Lyapunov Function for Sliding Mode Controller | |
| Error signals for backstepping sliding mode controller | |
| Lyapunov Functions for backstepping sliding mode controller | |
| Tuning Parameters for backstepping sliding mode controller | |
| Tuning Parameters for backstepping sliding mode controller | |
| Tuning Parameters for backstepping Super Twisting controller | |
| Equivalent Control for Super twisting Controller | |
| Switching Control for Super twisting Controller | |
| Sliding Surfaces backstepping Super Twisting controller | |
| Real time noisy signal | |
| Exact differentiators | |
| Tuning parameters | |
| Signum Approximation | |
| Approximation constant | |
| ⌀ | Scaling Factor |
| N | Number of Samples |
| Error for regression analysis |
Appendix A. Derivation of Intermediate Control Inputs for the Backstepping Controller
Appendix B. Derivation of Final Control Inputs for the Backstepping Controller
Appendix C. Derivation of Final Control Inputs for Backstepping Sliding Mode Controller
References
- Usha, S.; Tiwari, S.; Kundu, U. Robust speed control of inverter fed parallel connected induction motors for electric vehicle traction applications. Mater. Today Proc. 2022, 66, 975–981. [Google Scholar] [CrossRef]
- Lia, L.; Yua, Q.; Jianga, Z.; Liua, Y.; Guob, M. Thermal-electromagnetic coupling simulation study of high efficiency and energy saving application of induction motor for offshore oil platform. Energy Rep. 2021, 7, 84–89. [Google Scholar] [CrossRef]
- Rocha, E.; Junior, W.; Lucas, K.; Júnior, C.; Júnior, J.; Medeiros, R.; Nogueira, F. A fuzzy type-2 fault detection methodology to minimize false alarm rate in induction motor monitoring applications. Appl. Soft Comput. J. 2020, 93, 106373. [Google Scholar] [CrossRef]
- Iqbal, J.; Ullah, M.; Khan, S.G.; Khelifa, B.; Ćuković, S. Nonlinear control systems—A brief overview of historical and recent advances. Nonlinear Eng. 2017, 6, 301–312. [Google Scholar] [CrossRef]
- Hadi, N.; Ibraheem, I. Speed control of an SPMSM using a tracking differentiator-PID controller scheme with a genetic algorithm. Int. J. Electr. Comput. Eng. (IJECE) 2021, 11, 1728–1741. [Google Scholar] [CrossRef]
- Panchade, V.; Chile, R.; Patre, B. A survey on sliding mode control strategies for induction motors. Annu. Rev. Control 2013, 37, 289–307. [Google Scholar] [CrossRef]
- Alonge, F.; Cirrincione, M.; Pucci, M.; Sferlazza, A. Input–output feedback linearizing control of linear induction motor taking into consideration the end-effects. Part II: Simulation and experimental results. Control Eng. Pract. 2015, 36, 142–150. [Google Scholar] [CrossRef]
- Aktas, M.; Awaili, K.; Ehsani, M.; Arisoy, A. Direct torque control versus indirect field-oriented control of induction motors for electric vehicle applications. Eng. Sci. Technol. Int. J. 2020, 23, 1134–1143. [Google Scholar] [CrossRef]
- Roubache, T.; Chaouch, S.; Nait Said, M.S. Backstepping Fault Tolerant Control for Induction Motor. In Proceedings of the 2014 International Symposium on Power Electronics, Electrical Drives, Automation and Motion, Ischia, Italy, 18–20 June 2014. [Google Scholar] [CrossRef]
- Mossa, M.A.; Echeikh, H. A novel fault tolerant control approach based on backstepping controller for a five phase induction motor drive: Experimental investigation. ISA Trans. 2021, 112, 373–385. [Google Scholar] [CrossRef]
- Doria-Cerezo, A.; Olm, J.; Repecho, V.; Biel, D. Complex-valued sliding mode control of an induction motor. IFAC-PapersOnLine 2020, 53, 5473–5478. [Google Scholar] [CrossRef]
- Fateh, M.; Abdellatif, R. Comparative study of integral and classical backstepping controllers in IFOC of induction motor fed by voltage source inverter. Int. J. Hydrogen Energy 2017, 42, 17953–17964. [Google Scholar] [CrossRef]
- Mai, T.; Tran, H. An adaptive robust backstepping improved control scheme for mobile manipulators robot. ISA Trans. 2023. [Google Scholar] [CrossRef] [PubMed]
- Benlaloui, I.; Drid, S.; Alaoui, L.C.; Benoudjit, D. Sensorless Speed Backstepping Control of Induction Motor Based on Sliding Mode Observer: Experimental Results. In Proceedings of the 15th International Conference on Sciences and Techniques of Automatic Control & Computer Engineering, Hammamet, Tunisia, 21–23 December 2014. [Google Scholar] [CrossRef]
- Yang, Z.; Yue, Q. Induction Motor Speed Control Based on Model Reference. Procedia Eng. 2012, 29, 2376–2381. [Google Scholar] [CrossRef]
- Toumi, I.; Meghni, B.; Hachana, O.; Azar, A.; Boulmaiz, A.; Humaidi, A.; Ibraheem, I.; Kamal, N.; Zhu, Q.; Fusco, G.; et al. Robust Variable-Step Perturb-and-Observe Sliding Mode Controller for Grid-Connected Wind-Energy-Conversion Systems. Entropy 2022, 24, 731. [Google Scholar] [CrossRef]
- Masumpoor, S.; Yaghobi, H.; Ahmadieh Khanesar, M. Adaptive sliding-mode type-2 neuro-fuzzy control of an induction motor. Expert Syst. Appl. 2015, 42, 6635–6647. [Google Scholar] [CrossRef]
- Abderazak, S.; Farid, N. Comparative study between Sliding mode controller and Fuzzy Sliding mode controller in a speed control for doubly fed induction motor. In Proceedings of the 2016 4th International Conference on Control Engineering & Information Technology, Hammamet, Tunisia, 16–18 December 2016. [Google Scholar] [CrossRef]
- Suchithra, R.; Ezhilsabareesh, K.; Samad, A. Optimization based higher order sliding mode controller for efficiency improvement of a wave energy converter. Energy 2019, 187, 116111. [Google Scholar] [CrossRef]
- Morfin, O.; Valenzuela, F.; Ramirez Betancour, R.; Castaneda, C.; Ruiz-Cruz, R.; Valderrabano-Gonzalez, A. Real-Time SOSM Super-Twisting Combined With Block Control for Regulating Induction Motor Velocity. IEEE Access 2018, 6, 25898–25907. [Google Scholar] [CrossRef]
- Kleindienst, M.; Reichhartinger, M.; Horn, M.; Usai, E. An application of computer aided parameter tuning of a super-twisting sliding mode controller. In Proceedings of the 2014 13th International Workshop on Variable Structure Systems (VSS), Nantes, France, 29 June 2014–2 July 2014. [Google Scholar] [CrossRef]
- Rivera Dominguez, J.; Mora-Soto, C.; Ortega, S.; Raygoza, J.; De La Mora, A. Super-twisting control of induction motors with core loss. In Proceedings of the 2010 11th International Workshop on Variable Structure Systems (VSS), Mexico City, Mexico, 26–28 June 2010. [Google Scholar] [CrossRef]
- Nettari, Y.; Labbadi, M.; Kurt, S. Adaptive Backstepping Integral Sliding Mode Control Combined with Super Twisting Algorithm For Nonlinear UAV Quadrotor System. IFAC Pap. OnLine 2022, 55, 264–269. [Google Scholar] [CrossRef]
- Prieto, P.; Cazarez-Castro, N.; Aguilar, L.; Cardenas-Maciel, S. Chattering existence and attenuation in fuzzy-based sliding mode control. Eng. Appl. Artif. Intell. 2017, 61, 152–160. [Google Scholar] [CrossRef]
- Zhang, S.; Wang, Q.; Yang, G.; Zhang, M. Anti-disturbance backstepping control for air-breathing hypersonic vehicles based on extended state observer. ISA Trans. 2019, 92, 84–93. [Google Scholar] [CrossRef]
- Bellure, A.; Aspalli, M.S. Dynamic d-q Model of Induction Motor Using Simulink. Int. J. Eng. Trends Technol. (IJETT) 2015, 24, 5. [Google Scholar]
- Ozpineci, B.; Tolbert, L.M. Simulink Implementation of Induction Machine Model-A Modular Approach. In Proceedings of the IEEE International Electric Machines and Drives Conference, Madison, WI, USA, 1–4 June 2003. [Google Scholar] [CrossRef]
- Singh, B.; Malar, S. Implementation of fractional pi controller for optimal speed control of induction motor fed with quasi z-source converter. Microprocess. Microsyst. 2020, 103323. [Google Scholar] [CrossRef]
- Ali, K.; Mehmood, A.; Iqbal, J. Fault-tolerant scheme for robotic manipulator—Nonlinear robust back-stepping control with friction compensation. PLoS ONE 2021, 16, e0256491. [Google Scholar] [CrossRef] [PubMed]
- Awan, Z.; Ali, K.; Iqbal, J.; Mehmood, A. Adaptive Backstepping Based Sensor and Actuator Fault Tolerant Control of a Manipulator. J. Electr. Eng. Technol. 2019, 14, 2497–2504. [Google Scholar] [CrossRef]
- Irfan, S.; Mehmood, A.; Razzaq, M.; Iqbal, J. Advanced sliding mode control techniques for Inverted Pendulum: Modelling and simulation. Eng. Sci. Technol. Int. J. 2018, 21, 753–759. [Google Scholar] [CrossRef]
- Mechali, O.; Iqbal, J.; Xie, X.; Xu, L.; Senouci, A. Robust Finite-Time Trajectory Tracking Control of Quadrotor Aircraft via Terminal Sliding Mode-Based Active Antidisturbance Approach: A PIL Experiment. Int. J. Aerosp. Eng. 2021, 2021, 5522379. [Google Scholar] [CrossRef]
- Chen, C.; Yu, H. Backstepping sliding mode control of induction motor based on disturbance observer. IET Electr. Power Appl. 2020, 14, 2537–2546. [Google Scholar] [CrossRef]
- Levant, A. Higher-order sliding modes, differentiation and output-feedback control. Int. J. Control 2003, 76, 924–941. [Google Scholar] [CrossRef]
- Svečko, R.; Gleich, D.; Sarjaš, A. The Effective Chattering Suppression Technique with Adaptive Super-Twisted Sliding Mode Controller Based on the Quasi-Barrier Function; An Experimentation Setup. Appl. Sci. 2020, 10, 595. [Google Scholar] [CrossRef]
- Ul Islam, R.; Iqbal, J.; Khan, Q. Design and Comparison of Two Control Strategies for Multi-DOF Articulated Robotic Arm Manipulator. Control Eng. Appl. Informatics 2014, 16, 28–39. [Google Scholar]













| Induction Motor Parameters | Symbol | Numerical Value | Unit |
|---|---|---|---|
| Stator Resistance | 0.19 | ||
| Rotor Resistance | 0.39 | ||
| Leakage Stator Inductance | 0.21 × 10 | H | |
| Leakage Rotor Inductance | 0.60 × 10 | H | |
| Magnetizing Inductance | 4 × 10 | H | |
| Nominal Current | 10 | Amps | |
| Rotor’s Inertia | J | 0.0226 | kg m2 |
| Base Speed | 314.159 | rad/s |
| Control Technique | ITAE (rad/s) | IAE (rad/s) | ISE (rad/s) |
|---|---|---|---|
| Backstepping cont. | 0.0061 | 0.0071 | 0.0004 |
| SMC | 0.0019 | 0.0018 | 0.000001 |
| Back-SMC | 0.5893 | 0.2987 | 2.3060 |
| Back-STC | 0.0018 | 0.0020 | 0.00009 |
| Back-STC-EA | 0.0476 | 0.0411 | 0.0008 |
| Control Technique | ITAE (rad/s) | IAE (rad/s) | ISE (rad/s) |
|---|---|---|---|
| Backstepping cont. | 2.315 | 1.751 | 24.93 |
| SMC | 13.66 | 4.171 | 2.682 |
| Back-SMC | 2.552 | 2.848 | 147.1 |
| Back-STC | 0.0073 | 0.1011 | 0.2468 |
| Back-STC-EA | 0.4187 | 0.1484 | 0.152 |
| Control Technique | ITAE (rad/s) | IAE (rad/s) | ISE (rad/s) |
|---|---|---|---|
| Backstepping cont. | 7.217 | 4.156 | 8.417 |
| SMC | 5.065 | 2.353 | 1.457 |
| Back-SMC | 0.0424 | 0.0514 | 0.0437 |
| Back-STC | 0.1149 | 0.0888 | 0.1365 |
| Back-STC-EA | 0.1581 | 0.0790 | 0.0015 |
Disclaimer/Publisher’s Note: The statements, opinions and data contained in all publications are solely those of the individual author(s) and contributor(s) and not of MDPI and/or the editor(s). MDPI and/or the editor(s) disclaim responsibility for any injury to people or property resulting from any ideas, methods, instructions or products referred to in the content. |
© 2023 by the authors. Licensee MDPI, Basel, Switzerland. This article is an open access article distributed under the terms and conditions of the Creative Commons Attribution (CC BY) license (https://creativecommons.org/licenses/by/4.0/).
Share and Cite
Ali, S.; Prado, A.; Pervaiz, M. Hybrid Backstepping-Super Twisting Algorithm for Robust Speed Control of a Three-Phase Induction Motor. Electronics 2023, 12, 681. https://doi.org/10.3390/electronics12030681
Ali S, Prado A, Pervaiz M. Hybrid Backstepping-Super Twisting Algorithm for Robust Speed Control of a Three-Phase Induction Motor. Electronics. 2023; 12(3):681. https://doi.org/10.3390/electronics12030681
Chicago/Turabian StyleAli, Sadia, Alvaro Prado, and Mahmood Pervaiz. 2023. "Hybrid Backstepping-Super Twisting Algorithm for Robust Speed Control of a Three-Phase Induction Motor" Electronics 12, no. 3: 681. https://doi.org/10.3390/electronics12030681
APA StyleAli, S., Prado, A., & Pervaiz, M. (2023). Hybrid Backstepping-Super Twisting Algorithm for Robust Speed Control of a Three-Phase Induction Motor. Electronics, 12(3), 681. https://doi.org/10.3390/electronics12030681

