Wireless Power Transfer System with Current-Doubler Rectifier on the Secondary Side—Analysis, Modeling, and Verification
Abstract
1. Introduction
- Using DC-DC converters for altering load impedance;
- Using passive circuits for impedance matching;
- Reconfigurable resonant circuits for impedance matching;
- Using variable operating frequency.
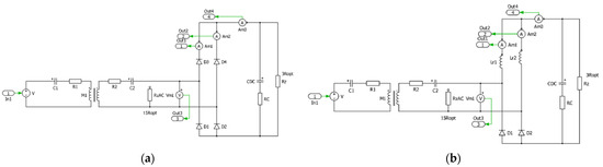
2. Analysis of Alternative Secondary-Side Rectifier
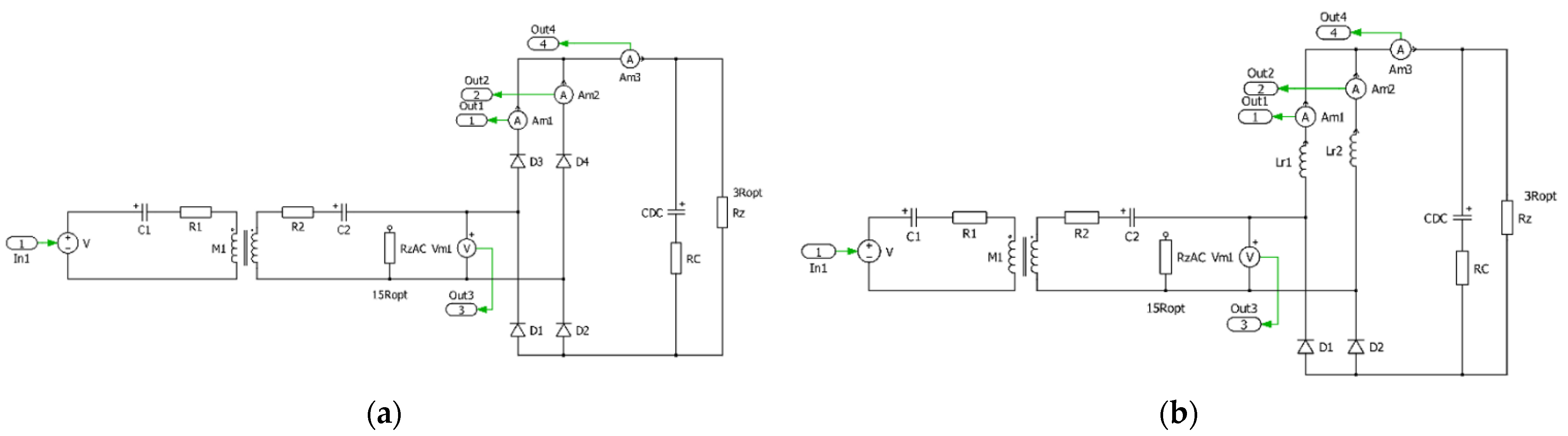
2.1. Principle of Operation of Current-Type Rectifier
- INTERVAL A
- INTERVAL B
2.2. Analytical Expression for Optimal Design of Current-Doubler Inductors
3. Comparison of WPT System Performance for Bridge Diode Rectifier and Proposed Circuit Modification
4. Experimental Verification
- Option “B” assumes the preservation of the circuit parameters, and therefore, it is necessary to reduce the supply voltage to the value (23) with the help of (11).
- Option “C” considers the same supply voltage as option “A”, and therefore, a modification of the secondary circuit is necessary. Considering (13), it is enough to recalculate the secondary inductance according to (23).
- Option “D” is a completely new system design with an equivalent load determined by Equation (23).
- The results of all variants are compared in Table 3, where ΔPj1 and ΔPj2 denote the winding losses on the primary and secondary side.
- As can be seen from the results, option “B” comes out as the worst one. The reason is the lower voltage compared to other options and thus the higher losses due to the higher current flowing on the primary side. However, the transfer of the losses from the secondary side to the primary side is favorable here, which can play a significant role in the case of a waterproof design of the charger. Option “D” comes out in terms of overall efficiency like opt. “A”, but its lower THDi (due to the type of the used rectifier) leads to lower apparent power. This has a favorable effect regarding power losses in the primary winding and brings an indisputable advantage from a thermal management point of view. Option “C” is characterized with the best efficiency of all the investigated variations.
- Because the operation of the WPT system is not fixed for one defined value of the load, the sensitivity analysis of options “A” and “C” was performed regarding the load variations. This approach is a key factor, which would determine the selection of the proper topology for WPT charger design.
- From the results (Table 4), it is seen that opt. “A” achieved the maximum efficiency for the 2RZ value, and a constant efficiency decline rate can be observed above the 2Rz operating point. The reason why opt. “A” has achieved the maximum efficiency for different state instead of the nominal, lies in fact that the equivalent load does not have enough value according to (23).
5. Discussion
6. Conclusions
Author Contributions
Funding
Data Availability Statement
Conflicts of Interest
References
- Rim, C.T. Chapter 34—Wireless Charging of Electric Vehicles. In Power Electronics Handbook, 4th ed.; Butterworth-Heinemann: Oxford, UK, 2018; pp. 1113–1137. ISBN 9780128114070. [Google Scholar] [CrossRef]
- Van Mulders, J.; Delabie, D.; Lecluyse, C.; Buyle, C.; Callebaut, G.; Van der Perre, L.; De Strycker, L. Wireless Power Transfer: Systems, Circuits, Standards, and Use Cases. Sensors 2022, 22, 5573. [Google Scholar] [CrossRef] [PubMed]
- Tran, M.T.; Thekkan, S.; Polat, H.; Tran, D.-D.; El Baghdadi, M.; Hegazy, O. Inductive Wireless Power Transfer Systems for Low-Voltage and High-Current Electric Mobility Applications: Review and Design Example. Energies 2023, 16, 2953. [Google Scholar] [CrossRef]
- Houran, M.A.; Yang, X.; Chen, W.; Hanif, A.; Hassan, A.; Qin, M. Wireless Power Transfer System for Automatic Revolving Doors. In Proceedings of the 2021 IEEE Energy Conversion Congress and Exposition (ECCE), Vancouver, BC, Canada, 10–14 October 2021; pp. 5851–5855. [Google Scholar] [CrossRef]
- Jena, S.; Sahu, P.K.; Mohapatra, S.K. Chapter 19—Efficient wireless power transfer system for biomedical applications. In Electronic Devices, Circuits, and Systems for Biomedical Applications; Academic Press: Cambridge, MA, USA, 2021; pp. 405–422. ISBN 9780323851725. [Google Scholar] [CrossRef]
- Beeby, S.; Arumugam, S.; Hillier, N.; Li, Y.; Shi, J.; Sun, Y.; Wagih, M.; Yong, S. Chapter 9—Power supply sources for smart textiles. In The Textile Institute Book Series, Smart Clothes and Wearable Technology, 2nd ed.; Woodhead Publishing: Cambridge, UK, 2023; pp. 211–236. ISBN 9780128195260. [Google Scholar] [CrossRef]
- Wu, X.; Xue, H.; Zhao, S.; Han, J.; Chang, M.; Liu, H.; Li, L. Accurate and Efficient Method for Analyzing the Transfer Efficiency of Metasurface-Based Wireless Power Transfer System. IEEE Trans. Antennas Propag. 2023, 71, 783–795. [Google Scholar] [CrossRef]
- Liu, X.; Wang, T.; Yang, X.; Jin, N.; Tang, H. Analysis and Design of a Wireless Power Transfer System with Dual Active Bridges. Energies 2017, 10, 1588. [Google Scholar] [CrossRef]
- Seshadri, S.; Kavitha, M.; Bobba, P.B. Effect of coil structures on performance of a four-coil WPT powered medical implantable devices. In Proceedings of the 2018 International Conference on Power, Instrumentation, Control and Computing (PICC), Thrissur, India, 18–20 January 2018; pp. 1–6. [Google Scholar] [CrossRef]
- Tian, X.; Chau, K.T.; Han, W.; Lee, C.H.T. Design and Analysis of Double-Layer Electromagnetic Field Limiter for Wireless Rechargeable Medical Implants. IEEE Trans. Magn. 2021, 57, 5100206. [Google Scholar] [CrossRef]
- Hong, S.; Jeong, S.; Lee, S.; Sim, B.; Kim, H.; Kim, J. Low EMF Design of Cochlear Implant Wireless Power Transfer System using A Shielding Coil. In Proceedings of the 2020 IEEE International Symposium on Electromagnetic Compatibility & Signal/Power Integrity (EMCSI), Reno, NV, USA, 27–31 July 2020; pp. 623–625. [Google Scholar] [CrossRef]
- Kumar, A.; Bertoluzzo, M.; Jha, R.K.; Sagar, A. Analysis of Losses in Two Different Control Approaches for S-S Wireless Power Transfer Systems for Electric Vehicle. Energies 2023, 16, 1795. [Google Scholar] [CrossRef]
- Yamaguchi, M.; Kusaka, K.; Itoh, J.-I. Experimental Loss Separation of Mega-hertz Inverter for WPT System using Calorimetric Power Loss Measurement. In Proceedings of the 2021 IEEE International Future Energy Electronics Conference (IFEEC), Taipei, Taiwan, 16–19 November 2021; pp. 1–6. [Google Scholar] [CrossRef]
- Yu, J.; Ng, W.L.; Xia, M.; Gao, Z. Loss Modelling and Analysis of a High-Efficiency Wireless Power Transfer System for Automated Guided Vehicle Applications. In Proceedings of the 2021 22nd International Conference on Electronic Packaging Technology (ICEPT), Xiamen, China, 11–14 August 2021; pp. 1–6. [Google Scholar] [CrossRef]
- Zhu, L.; Jiang, C.; Wang, S. Research on MC-WPT System with Wide Input Voltage Range. In Proceedings of the 2020 8th International Conference on Power Electronics Systems and Applications (PESA), Hong Kong, China, 7–10 December 2020; pp. 1–6. [Google Scholar] [CrossRef]
- Liu, Z.; Wang, L.; Guo, Y.; Tao, C. Eddy Current Loss Analysis of Wireless Power Transfer System for Autonomous Underwater Vehicles. In Proceedings of the 2020 IEEE PELS Workshop on Emerging Technologies: Wireless Power Transfer (WoW), Seoul, Republic of Korea, 15–19 November 2020; pp. 283–287. [Google Scholar] [CrossRef]
- Cheng, B.; He, L.; Li, L.; Liu, H.; Lu, F. Improved wireless power transfer system utilizing a rectifier with nonlinear resistance compression characteristic. Appl. Energy 2023, 331, 120365. [Google Scholar] [CrossRef]
- Berger, A.; Agostinelli, M.; Vesti, S.; Oliver, J.A.; Cobos, J.A.; Huemer, M. A Wireless Charging System Applying Phase-Shift and Amplitude Control to Maximize Efficiency and Extractable Power. IEEE Trans. Power Electron. 2015, 30, 6338–6348. [Google Scholar] [CrossRef]
- Lang, H.-D.; Ludwig, A.; Sarris, C.D. Maximum transfer efficiency and optimal loads for WPT systems with multiple transmitters. In Proceedings of the 2014 IEEE Antennas and Propagation Society International Symposium (APSURSI), Memphis, TN, USA, 6–12 July 2014; pp. 430–431. [Google Scholar] [CrossRef]
- Duong, Q.-T.; Okada, M. Maximum efficiency formulation for inductive power transfer with multiple receivers. IEICE Electron. Express 2016, 13, 20160915. [Google Scholar] [CrossRef][Green Version]
- Fu, M.; Yin, H.; Zhu, X.; Ma, C. Analysis and Tracking of Optimal Load in Wireless Power Transfer Systems. IEEE Trans. Power Electron. 2015, 30, 3952–3963. [Google Scholar] [CrossRef]
- Zhong, W.; Hui, S.Y.R. Maximum Energy Efficiency Operation of Series-Series Resonant Wireless Power Transfer Systems Using On-Off Keying Modulation. IEEE Trans. Power Electron. 2018, 33, 3595–3603. [Google Scholar] [CrossRef]
- Zhang, J.; Wang, F. Efficiency Analysis of Multiple-Transmitter Wireless Power Transfer Systems. Int. J. Antennas Propag. 2018, 2018, 3415239. [Google Scholar] [CrossRef]
- Yang, D.; Won, S.; Tian, J.; Cheng, Z.; Kim, J. A Method of Estimating Mutual Inductance and Load Resistance Using Harmonic Components in Wireless Power Transfer System. Energies 2019, 12, 2728. [Google Scholar] [CrossRef]
- Ahn, D.; Kim, S.; Moon, J.; Cho, I.-K. Wireless Power Transfer with Automatic Feedback Control of Load Resistance Transformation. IEEE Trans. Power Electron. 2016, 31, 7876–7886. [Google Scholar] [CrossRef]
- Adewuyi, V.O. Overview and Advancements in Electric Vehicle WPT Systems Architecture. In Power Electronics, RF, and Microwave Engineering [Working Title]. 2022; Available online: https://www.intechopen.com/online-first/84947 (accessed on 6 November 2023). [CrossRef]
- Ahire, D.B.; Gond, V.J.; Chopade, J.J. Compensation topologies for wireless power transmission system in medical implant applications: A review. Biosens. Bioelectron. X 2022, 11, 100180. [Google Scholar] [CrossRef]
- Haruna, J.; Kavimandan, U.D.; Onar, O.; Galigekere, V.P.; Pries, J. Sensitivity Analysis of Compensation Topologies for Dynamic WPT System. In Proceedings of the 2020 IEEE Transportation Electrification Conference & Expo (ITEC), Chicago, IL, USA, 19–21 June 2020; pp. 284–289. [Google Scholar] [CrossRef]
- Yi, W.; Ming, L.; Zhongping, Y.; Fei, L. Analysis and Comparison of SP and S/SP Compensated Wireless Power Transfer System for AGV Charging. In Proceedings of the 2020 IEEE 3rd International Conference on Electronics Technology (ICET), Chengdu, China, 8–11 May 2020; pp. 485–488. [Google Scholar] [CrossRef]
- Zhang, W.; Mi, C.C. Compensation Topologies of High-Power Wireless Power Transfer Systems. IEEE Trans. Veh. Technol. 2016, 65, 4768–4778. [Google Scholar] [CrossRef]
- Mude, K.N.; Aditya, K. Comprehensive review and analysis of two-element resonant compensation topologies for wireless inductive power transfer systems. Chin. J. Electr. Eng. 2019, 5, 14–31. [Google Scholar] [CrossRef]
- Dai, X.; Li, X.; Li, Y.; Hu, A.P. Impedance-matching range extension method for maximum power transfer tracking in IPT System. IEEE Trans. Power Electron. 2018, 33, 4419–4428. [Google Scholar] [CrossRef]
- Zhang, Y.; Li, X.; Chen, S.; Tang, Y.I. Soft switching for strongly coupled wireless power transfer system With 90° dual-side phase shift. IEEE Trans. Ind. Electron. 2022, 69, 282–292. [Google Scholar] [CrossRef]
- Guan, Y.; Bian, Q.; Wang, Y.; Hu, X.; Liu, B.; Wang, W.; Xu, D. Analysis and design of high-frequency converter with resistive matching network and spiral inductor. IEEE Trans. Power Electron. 2018, 33, 5062–5075. [Google Scholar] [CrossRef]
- Zhang, K.; Gao, W.; Shi, R.; Yan, Z.; Song, B.; Hu, A.P. An impedance matching network tuning method for constant current output under mutual inductance and load variation of IPT System. IEEE Trans. Power Electron. 2020, 35, 11108–11118. [Google Scholar] [CrossRef]
- Seo, D.-W.; Lee, J.-H.; Lee, H.-S. Optimal Coupling to Achieve Maximum Output Power in a WPT System. IEEE Trans. Power Electron. 2016, 31, 3994–3998. [Google Scholar] [CrossRef]
- Park, C.-B.; Lee, H.-W. Study on the optimal switching frequency for maximum wireless power transfer in a variable airgap system. IEEE Trans. Emerg. Sel. Top. Power Electron. 2015, 3, 201–204. [Google Scholar] [CrossRef]
- Su, M.; Liu, Z.; Zhu, Q.I.; Hu, A.P. Study of maximum power delivery to movable device in omnidirectional wireless power transfer system. IEEE Access 2018, 6, 76153–76164. [Google Scholar] [CrossRef]
- Dai, X.; Li, X.; Li, Y.; Hu, A.P. Maximum efficiency tracking for wireless power transfer systems with dynamic coupling coefficient estimation. IEEE Trans. Power Electron. 2018, 33, 5005–5015. [Google Scholar] [CrossRef]
- Miao, Z.; Liu, D.; Gong, C. Efficiency enhancement for an inductive wireless power transfer system by optimizing the impedance matching networks. IEEE Trans. Biomed. Circuits Syst. 2017, 11, 1160–1170. [Google Scholar] [CrossRef]
- Kindl, V.; Frivaldsky, M.; Zavrel, M.; Pavelek, M. Generalized Design Approach on Industrial Wireless Chargers. Energies 2020, 13, 2697. [Google Scholar] [CrossRef]
- Detka, K.; Górecki, K. Wireless Power Transfer—A Review. Energies 2022, 15, 7236. [Google Scholar] [CrossRef]
- Lin, Y.; Zhao, Z. Topology and control strategy on transformerless wireless power station for future electric transportation systems. Int. Trans. Electr. Energ. Syst. 2021, 31, e13019. [Google Scholar] [CrossRef]
- Li, J.; Wang, J.; Wang, P.; Li, J.; Chen, J.; Chen, S. Design and Control of a Three-Level Rectifier in LCC/S-Compensated IPT for Wide Output Voltage Regulation over Various Magnetic Couplings. Electronics 2022, 11, 1426. [Google Scholar] [CrossRef]
- Zou, S.; Onar, O.C.; Galigekere, V.; Pries, J.; Su, G.-J.; Khaligh, A. Secondary Active Rectifier Control Scheme for a Wireless Power Transfer System with Double-Sided LCC Compensation Topology. In Proceedings of the IECON 2018—44th Annual Conference of the IEEE Industrial Electronics Society, Washington, DC, USA, 21–23 October 2018; pp. 2145–2150. [Google Scholar] [CrossRef]













| U1amp (V) | U2batt (V) | fsw (kHz) | PZ (W) | k (-) | p (-) |
|---|---|---|---|---|---|
| 18 | 577 | 200 | 0.5 | 1 |
| L1 = L2 (µH) | C1 = C2 (nF) | R1 = R2 (mΩ) | RZ (Ω) |
|---|---|---|---|
| 5.5 | 142.12 | 90 × 10−3 | 1.62 |
| Parameter | “A” | “B” | “C” | “D” |
|---|---|---|---|---|
| U1DC (V) | 55 | 25 | 50 | 58 |
| L1 (µH) | 5.5 | 5.5 | 5.5 | 13.323 |
| L2 (µH) | 5.5 | 5.5 | 27.14 | 13.323 |
| L3_L4 (µH) | N/A | 0.97 | 0.97 | 0.97 |
| C1 (nF) | 142.12 | 142.12 | 142.12 | 58.68 |
| C2 (nF) | 142.12 | 142.12 | 28.8 | 58.68 |
| Ce (nF) | N/A | 162 | 162 | 162 |
| R1 (mΩ) | 90 | 90 | 90 | 90 |
| R2 (mΩ) | 90 | 90 | 90 | 90 |
| ΔPj1 (W) | 3 | 18.17 | 3.37 | 5 |
| ΔPj2 (W) | 13.77 | 2.5 | 4.63 | 4 |
| PZ (W) | 204.85 | 201.9 | 199 | 205 |
| η (%) | 92.27 | 87 | 96 | 91.7 |
| Parameter | RZ | 2RZ | 3RZ | 4RZ | 5RZ | |
|---|---|---|---|---|---|---|
| Opt. “A” | PZ (W) | 204.85 | 394.14 | 562.22 | 703.6 | 834.42 |
| η (%) | 92.27 | 94.11 | 93.8 | 92.68 | 92.18 | |
| Opt. “C” | PZ (W) | 199 | 380 | 471.75 | 517.52 | 551.21 |
| η (%) | 96 | 95.61 | 94.87 | 94.23 | 93.56 |
Disclaimer/Publisher’s Note: The statements, opinions and data contained in all publications are solely those of the individual author(s) and contributor(s) and not of MDPI and/or the editor(s). MDPI and/or the editor(s) disclaim responsibility for any injury to people or property resulting from any ideas, methods, instructions or products referred to in the content. |
© 2023 by the authors. Licensee MDPI, Basel, Switzerland. This article is an open access article distributed under the terms and conditions of the Creative Commons Attribution (CC BY) license (https://creativecommons.org/licenses/by/4.0/).
Share and Cite
Kindl, V.; Zavrel, M.; Tyrpekl, M.; Frivaldsky, M.; Skorvaga, J. Wireless Power Transfer System with Current-Doubler Rectifier on the Secondary Side—Analysis, Modeling, and Verification. Electronics 2023, 12, 4818. https://doi.org/10.3390/electronics12234818
Kindl V, Zavrel M, Tyrpekl M, Frivaldsky M, Skorvaga J. Wireless Power Transfer System with Current-Doubler Rectifier on the Secondary Side—Analysis, Modeling, and Verification. Electronics. 2023; 12(23):4818. https://doi.org/10.3390/electronics12234818
Chicago/Turabian StyleKindl, Vladimir, Martin Zavrel, Miroslav Tyrpekl, Michal Frivaldsky, and Jakub Skorvaga. 2023. "Wireless Power Transfer System with Current-Doubler Rectifier on the Secondary Side—Analysis, Modeling, and Verification" Electronics 12, no. 23: 4818. https://doi.org/10.3390/electronics12234818
APA StyleKindl, V., Zavrel, M., Tyrpekl, M., Frivaldsky, M., & Skorvaga, J. (2023). Wireless Power Transfer System with Current-Doubler Rectifier on the Secondary Side—Analysis, Modeling, and Verification. Electronics, 12(23), 4818. https://doi.org/10.3390/electronics12234818

