Distributed Ensemble Clustering in Networked Multi-Agent Systems
Abstract
1. Introduction
1.1. Review of Related Ensemble Clustering Approaches
1.2. Proposed Solution
2. Problem Formulation
2.1. Ensemble Clustering
2.2. Similarity Matrices
2.3. Illustrative Example
2.4. Centralized Algorithm
3. Distributed Algorithm
3.1. Structural Design
3.2. Communication Scheme
3.2.1. Algorithm 1
3.2.2. Algorithm 2
4. Experiments
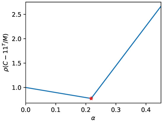
4.1. Communication Scheme Design
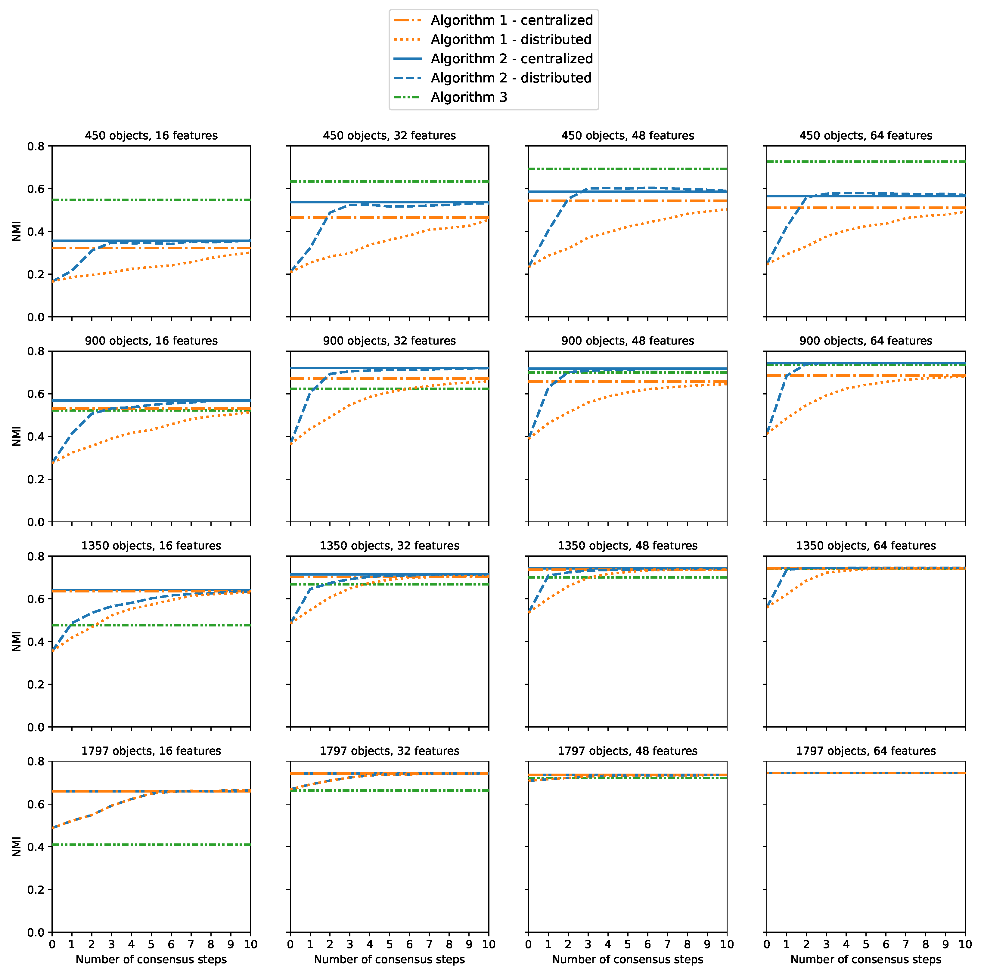
4.2. Distributed Ensemble Clustering
4.3. Multi-Modal Example
5. Conclusions
Author Contributions
Funding
Data Availability Statement
Conflicts of Interest
References
- Murphy, K. Machine Learning: A Probabilistic Perspective; MIT Press: Cambridge, MA, USA, 2021. [Google Scholar]
- Kuncheva, L.; Hadjitodorov, S.; Todorova, L. Experimental Comparison of Cluster Ensemble Methods. In Proceedings of the 2006 9th International Conference on Information Fusion, Florence, Italy, 10–13 July 2006; pp. 1–7. [Google Scholar] [CrossRef]
- Monti, S.; Tamayo, P.; Mesirov, J.; Golub, T. Consensus Clustering: A Resampling-Based Method for Class Discovery and Visualization of Gene Expression Microarray Data. Mach. Learn. 2003, 52, 91–118. [Google Scholar] [CrossRef]
- Strehl, A.; Ghosh, J. Cluster Ensembles—A Knowledge Reuse Framework for Combining Multiple Partitions. J. Mach. Learn. Res. 2002, 3, 583–617. [Google Scholar] [CrossRef][Green Version]
- Kleinberg, J.M. An Impossibility Theorem for Clustering. Adv. Neural Inf. Process. Syst. (NIPS) 2002, 15, 463–470. [Google Scholar]
- Ren, W.; Beard, R.W.; Atkins, E.M. A survey of consensus problems in multi-agent coordination. In Proceedings of the American Control Conference, Portland, OR, USA, 8–10 June 2005; pp. 1859–1864. [Google Scholar] [CrossRef]
- Olfati-Saber, R.; Fax, A.; Murray, R. Consensus and cooperation in networked multi-agent systems. Proc. IEEE 2007, 95, 215–233. [Google Scholar] [CrossRef]
- Gionis, A.; Mannila, H.; Tsaparas, P. Clustering aggregation. In Proceedings of the 21st International Conference on Data Engineering (ICDE’05), Tokyo, Japan, 5–8 April 2005; pp. 341–352. [Google Scholar] [CrossRef]
- Liu, S.; Liu, Z.; Xu, Z.; Liu, W.; Tian, J. Hierarchical Decentralized Federated Learning Framework with Adaptive Clustering: Bloom-Filter-Based Companions Choice for Learning Non-IID Data in IoV. Electronics 2023, 12, 3811. [Google Scholar] [CrossRef]
- Rosa, A.; Di Lorenzo, P.; Panella, M. Distributed Data Clustering over Networks. Pattern Recognit. 2019, 93, 603–620. [Google Scholar] [CrossRef]
- Gu, D. Distributed EM Algorithm for Gaussian Mixtures in Sensor Networks. IEEE Trans. Neural Netw. 2008, 19, 1154–1166. [Google Scholar] [CrossRef]
- Katselis, D.; Beck, C.L.; van der Schaar, M. Ensemble Online Clustering through Decentralized Observations. In Proceedings of the 53rd IEEE Conference on Decision and Control, Los Angeles, CA, USA, 15–17 December 2014; pp. 910–915. [Google Scholar] [CrossRef]
- Ding, H.; Su, L.; Xu, J. Towards Distributed Ensemble Clustering for Networked Sensing Systems: A Novel Geometric Approach. In Proceedings of the 17th ACM International Symposium on Mobile Ad Hoc Networking and Computing, New York, NY, USA, 10–14 July 2016; MobiHoc ’16. pp. 1–10. [Google Scholar] [CrossRef]
- Hore, P.; Hall, L.; Goldgof, D. A Scalable Framework For Cluster Ensembles. Pattern Recognit. 2009, 42, 676–688. [Google Scholar] [CrossRef]
- Rosato, A.; Rosa, A.; Panella, M. A Decentralized Algorithm for Distributed Ensemble Clustering. Inf. Sci. 2021, 578, 669–677. [Google Scholar] [CrossRef]
- Olshevsky, A.; Tsitsiklis, J.N. Convergence Speed in Distributed Consensus and Averaging. SIAM Rev. 2011, 53, 747–772. [Google Scholar] [CrossRef]
- Fred, A.; Jain, A. Combining Multiple Clusterings Using Evidence Accumulation. IEEE Trans. Pattern Anal. Mach. Intell. 2005, 27, 835–850. [Google Scholar] [CrossRef] [PubMed]
- Zhou, J.; Zheng, H.; Pan, L. Ensemble Clustering based on Dense Representation. Neurocomputing 2019, 357, 66–76. [Google Scholar] [CrossRef]
- Huang, D.; Wang, C.D.; Lai, J.H. Locally Weighted Ensemble Clustering. IEEE Trans. Cybern. 2018, 48, 1460–1473. [Google Scholar] [CrossRef] [PubMed]
- Chu, X.; Tan, X.; Zeng, W. A Clustering Ensemble Method of Aircraft Trajectory Based on the Similarity Matrix. Aerospace 2022, 9, 269. [Google Scholar] [CrossRef]
- Sevillano, X.; Carrié, J.C.; Alías-Pujol, F. Parallel Hierarchical Architectures for Efficient Consensus Clustering on Big Multimedia Cluster Ensembles. Inf. Sci. 2019, 511, 212–228. [Google Scholar] [CrossRef]
- Wang, X.; Yang, C.; Zhou, J. Clustering aggregation by probability accumulation. Pattern Recognit. 2009, 42, 668–675. [Google Scholar] [CrossRef]
- Li, T.; Ding, C. Weighted Consensus Clustering. In Proceedings of the SIAM International Conference on Data Mining, SDM, Atlanta, GA, USA, 24–26 April 2008; Volume 2, pp. 798–809. [Google Scholar] [CrossRef]
- Zhou, P.; Du, L.; Li, X. Adaptive Consensus Clustering for Multiple K-means via Base Results Refining. IEEE Trans. Knowl. Data Eng. 2023, 35, 10251–10264. [Google Scholar] [CrossRef]
- Karypis, G.; Kumar, V. A Fast and High Quality Multilevel Scheme for Partitioning Irregular Graphs. Siam J. Sci. Comput. 1999, 20, 359–392. [Google Scholar] [CrossRef]
- Pekalska, E.; Duin, R. The Dissimilarity Representation for Pattern Recognition: Foundations and Applications; Vol. Series in Machine Perception and Artificial Intelligence; World Scientific Publishing: Singapore, 2005. [Google Scholar] [CrossRef]
- Liu, H.; Liu, T.; Wu, J.; Tao, D.; Fu, Y. Spectral Ensemble Clustering. In Proceedings of the KDD’15: The 21st ACM SIGKDD International Conference on Knowledge Discovery and Data Mining, Sydney, Australia, 10–13 August 2015; pp. 715–724. [Google Scholar] [CrossRef]
- Xiao, L.; Boyd, S. Fast linear iterations for distributed averaging. Syst. Control Lett. 2004, 53, 65–78. [Google Scholar] [CrossRef]
- Boyd, S.; Ghosh, A.; Prabhakar, B.; Shah, D. Randomized Gossip Algorithms. IEEE Trans. Inf. Theory 2006, 52, 2508–2530. [Google Scholar] [CrossRef]
- Ilić, N.; Stanković, M.S.; Stanković, S.S. Adaptive Consensus-Based Distributed Target Tracking in Sensor Networks with Limited Sensing Range. IEEE Trans. Control Syst. Technol. 2014, 22, 778–785. [Google Scholar] [CrossRef]
- Stanković, S.S.; Ilić, N.; Stanković, M.S. Adaptive Consensus-Based Distributed System for Multisensor Multitarget Tracking. IEEE Trans. Aerosp. Electron. Syst. 2022, 58, 2164–2179. [Google Scholar] [CrossRef]
- Alpaydin, E.; Kaynak, C. Optical Recognition of Handwritten Digits. UCI Machine Learning Repository. 1998. Available online: https://archive.ics.uci.edu/dataset/80/optical+recognition+of+handwritten+digits (accessed on 16 September 2023).
- Pedregosa, F.; Varoquaux, G.; Gramfort, A.; Michel, V.; Thirion, B.; Grisel, O.; Blondel, M.; Prettenhofer, P.; Weiss, R.; Dubourg, V.; et al. Scikit-learn: Machine learning in Python. J. Mach. Learn. Res. 2011, 12, 2825–2830. [Google Scholar]
- Duygulu, P.; Barnard, K.; Freitas, J.; Forsyth, D. Object Recognition as Machine Translation: Learning a Lexicon for a Fixed Image Vocabulary; Springer: Berlin/Heidelberg, Germany, 2002; Volume 2353, pp. 349–354. [Google Scholar] [CrossRef]
- Bekkerman, R.; Jeon, J. Multi-modal Clustering for Multimedia Collections. In Proceedings of the 2007 IEEE Conference on Computer Vision and Pattern Recognition, Minneapolis, MN, USA, 17–22 June 2007; pp. 1–8. [Google Scholar] [CrossRef]









Disclaimer/Publisher’s Note: The statements, opinions and data contained in all publications are solely those of the individual author(s) and contributor(s) and not of MDPI and/or the editor(s). MDPI and/or the editor(s) disclaim responsibility for any injury to people or property resulting from any ideas, methods, instructions or products referred to in the content. |
© 2023 by the authors. Licensee MDPI, Basel, Switzerland. This article is an open access article distributed under the terms and conditions of the Creative Commons Attribution (CC BY) license (https://creativecommons.org/licenses/by/4.0/).
Share and Cite
Ilić, N.; Punt, M. Distributed Ensemble Clustering in Networked Multi-Agent Systems. Electronics 2023, 12, 4558. https://doi.org/10.3390/electronics12224558
Ilić N, Punt M. Distributed Ensemble Clustering in Networked Multi-Agent Systems. Electronics. 2023; 12(22):4558. https://doi.org/10.3390/electronics12224558
Chicago/Turabian StyleIlić, Nemanja, and Marija Punt. 2023. "Distributed Ensemble Clustering in Networked Multi-Agent Systems" Electronics 12, no. 22: 4558. https://doi.org/10.3390/electronics12224558
APA StyleIlić, N., & Punt, M. (2023). Distributed Ensemble Clustering in Networked Multi-Agent Systems. Electronics, 12(22), 4558. https://doi.org/10.3390/electronics12224558

