A Novel Induction Heater for Sintering Metal Compacts with a Hybrid Material Extrusion Device
Abstract
1. Introduction
2. Materials and Methods
2.1. Background
2.1.1. Power Electronics
2.1.2. Control Electronics
2.1.3. Work Coil
2.2. Proposed System
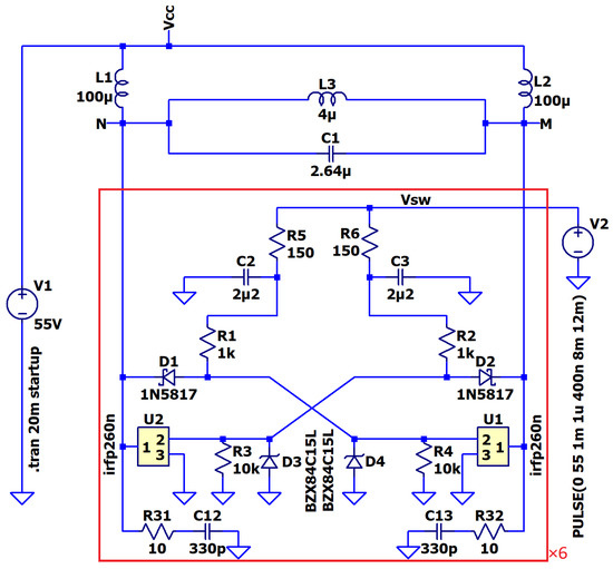
- The system is based on an inverter working as a resonant circuit.
- Among the resonant circuit topologies, the half-bridge is the most commonly used in applications up to 5 kW.
- The Zero-Voltage Switching (ZVS) technique is preferred due to its high efficiency in semiconductor switching.
- The work coil and capacitor bank are designed as a tank circuit, which can be arranged in a parallel topology to amplify the current.
- To achieve maximum efficiency, the tank circuit should operate at the resonant frequency, where the current flowing through the work coil is at its maximum.
- A higher current through the work coil induces a more potent magnetic field and determines the penetration depth on a workpiece.
- Demonstrating the IH working principle for a hybrid MEAM device;
- Interacting with cylindrical pieces from 38 mm to 60 mm in diameter;
- Heating a graphite susceptor up to 1200 °C;
- Providing real-time data to the user;
- Ensuring electrical safety.
2.3. Design and Development
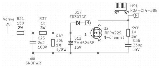
2.3.1. Power Electronics
2.3.2. Digital Control
2.3.3. Thermal Analysis
3. Results and Discussion
3.1. Validation of the Simulation Data
3.1.1. Waveforms
3.1.2. Thermal Tests
3.2. Choosing the Controller Tuning Method
3.3. System Parameter Configuration to Follow a Temperature Profile
4. Conclusions
- The experimental results demonstrate that the system reduces error with an increased duration of maintaining the target temperature. Specifically, when the temperature was sustained at 700 °C for 100 s, the mean standard deviation measured was 4.39 °C. However, increasing the temperature duration to 200 s resulted in a significant decrease in the mean standard deviation to 1.32 °C.
- The power input remained constant at 1.313 kW throughout the experiments, regardless of the target temperature, which demonstrates the stability and reliability of the system under varying temperature conditions.
- The observed power discrepancy between the simulations and the measurements is attributed to the electromagnetic properties within the simulation software, whereby comparative tests were conducted using an alternative induction heater as a benchmark for evaluating the simulation results. To closely approximate the experimental conditions, the peak voltage magnitude was utilized as a parameter in the simulations, albeit as DC. This modification resulted in an increment in the temperature results and a reduction in the discrepancies compared to the AC, with an associated error margin of 2.31%. Given that the software employed in this study is used in the induction heating industry and is grounded in empirical data, the findings presented in this manuscript indicate that the designed equipment exhibits a superior efficiency level compared to the traditional counterparts.
- However, an observation is that graphite crucible oxidates when heated under ambient atmospheric conditions. After several tests with the same crucible, heating curves with shorter time intervals were exhibited to achieve the target temperatures. This phenomenon highlights the influence of oxidation on the heating process. It emphasizes the need to consider replacing the crucibles periodically to retain the experimental conditions or utilizing an air-free environment.
- The results demonstrate that the maximum voltage attained before stabilization closely approached the MOSFET breakdown voltage. Specifically, an observation of 244 V was made, indicating its proximity to 250 V. Future investigations will prioritize the reduction in the maximum voltage within the unstable region by incorporating a soft-starter stage or selecting an alternative MOSFET with a breakdown voltage of 300 V.
- An uneven heat distribution within the MOSFETs during system operation was also identified. The three rows of MOSFETs positioned farthest from the work coil maintained an average of 30 °C, while the fourth and fifth rows recorded 31 °C and 33.5 °C, respectively. In contrast, the closest row registered an average of 37 °C. The temperature discrepancy is attributed to the varying magnitude of the current flowing through each. The current system’s connection involves both work coil ends directly connected in front of the capacitor bank. Consequently, the distance from the work coil ends to each capacitor increases. Therefore, the shorter distance corresponds to a lower resistance, resulting in a higher current flow through both the MOSFETs and the capacitor nearest to the ends. Although these differences in current distribution are relatively minor, even slight variations in resistance can have a considerable impact, particularly when operating with high current magnitudes typical in induction heating applications. To address this, an alternative connection scheme is proposed wherein one work coil end is connected to the nearest capacitor while the other is connected to the furthest capacitor. This new arrangement would ensure a more balanced current distribution, resulting in a better thermal distribution.
- The analysis of the MOSFET gate’s rising edge waveform revealed success in suppressing the ringing effect, albeit with an overdamped response. This level of overdamping does not pose any significant issues for the frequency range the system was designed for, between 50 to 100 kHz. However, if there is a need to extend the operating frequency range to higher values, it would become necessary to reduce the gate resistor value accordingly. It is important to note that decreasing the resistor value leads to an increase in current flow. Therefore, recalculating the resistor power is essential to ensure the replacement resistor can handle the increased current load.
- The aberration during the gate’s falling edge persisted, although to a lesser extent. This indicates the ringing effect could not be effectively mitigated due to the low resistance value utilized in the snubber circuit. The perturbation suppression can be achieved by increasing the resistor value within the snubber circuit. Furthermore, introducing a capacitor between the gate and source terminals offers an alternative approach to extending the falling edge time to address this issue.
- Additionally, alternative graphite crucible and work coil dimensions will be explored to determine the system’s maximum operational capabilities. The utilization of alternative crucible materials, such as a platinum–iron alloy, will also be considered to assess their performance characteristics compared to previous results.
5. Patents
Author Contributions
Funding
Data Availability Statement
Conflicts of Interest
References
- Bourell, D.; Kruth, J.P.; Leu, M.; Levy, G.; Rosen, D.; Beese, A.M.; Clare, A. Materials for additive manufacturing. CIRP Ann. Manuf. Technol. 2017, 66, 659–681. [Google Scholar] [CrossRef]
- Amora, S.B.; Tahanb, A.; Louhichi, B. Proposition of a geometric complexity model for additive manufacturing process based on CAD. In Proceedings of the 23rd International Conference Information Visualisation (IV), Paris, France, 2–5 July 2019. [Google Scholar]
- Valentan, B.; Brajlih, T.; Drstvenšek, I.; Balič, J. Development of a Part-Complexity Evaluation Model for Application in Additive Fabrication Technologies. Strojniški Vestnik J. Mech. Eng. 2011, 57, 709–718. [Google Scholar] [CrossRef]
- Gorsse, S.; Hutchinson, C.; Gouné, M.; Banerjee, R. Additive manufacturing of metals: A brief review of the characteristic microstructures and properties of steels, Ti-6Al-4V and high entropy alloys. Sci. Technol. Adv. Mater. 2017, 18, 584–610. [Google Scholar] [CrossRef] [PubMed]
- Sharma, N.; Alam, S.N.; Ray, B.C. Fundamentals of Spark Plasma Sintering (SPS): An Ideal Processing Technique for Fabrication of Metal Matrix Nanocomposites. In Spark Plasma Sintering of Materials Advances in Processing and Applications; Cavaliere, P., Ed.; Springer: Cham, Switzerland, 2019; pp. 21–59. [Google Scholar]
- Gonzalez-Gutierrez, J.; Cano, S.; Schuschnigg, S.; Kukla, C.; Sapkota, J.; Holzer, C. Additive Manufacturing of Metallic and Ceramic Components by the Material Extrusion of Highly-Filled Polymers: A Review and Future Perspectives. Materials 2018, 11, 840. [Google Scholar] [CrossRef] [PubMed]
- Myers, N.; Heaney, D. Metal injection molding (MIM) of high-speed tool steels: Sintering. In Handbook of Metal Injection Molding; Heaney, D.F., Ed.; Woodhead Publishing: Sawston, UK, 2012; pp. 516–525. [Google Scholar]
- Oghbaei, M.; Mirzaee, O. Microwave versus conventional sintering: A review of fundamentals, advantages and applications. J. Alloys Compd. 2010, 494, 175–189. [Google Scholar] [CrossRef]
- Ramesh, S.; Zulkifli, N.; Tan, C.; Wong, Y.; Tarlochan, F.; Ramesh, S.; Teng, W.; Sopyan, I.; Bang, L.; Sarhan, A.A. Comparison between microwave and conventional sintering on the properties and microstructural evolution of tetragonal zirconia. J. Alloys Compd. 2018, 44, 8922–8927. [Google Scholar] [CrossRef]
- Kessel, H.U.; Hennicke, J.; Schmidt, J.; Weißgärber, T.; Kieback, B.F.; Herrmann, M.; Räthel, J. “FAST” field assisted sintering technology—A new process for the production of metallic and ceramic sintering materials. Pulvermetall. Wiss. Prax. 2008, 22, 1–37. [Google Scholar]
- Raynova, S.; Collas, Y.; Yang, F.; Bolzoni, L. Advancement in the Pressureless Sintering of CP Titanium Using High-Frequency Induction Heating. Metall. Mater. Trans. A 2019, 50, 4732–4742. [Google Scholar] [CrossRef]
- Cavdar, U.; Atik, E. Induction Sintering of %3 Cu Contented Iron Based Powder Metal Parts. J. Mod. Appl. Sci. 2010, 4, 63–70. [Google Scholar] [CrossRef]
- Guyon, A.; Bouvard, D.; Chaix, J.M.; Carry, C.P. Densification and microstructure changes of micron size nickel powder during direct induction sintering. Powder Metall. 2013, 57, 54–60. [Google Scholar] [CrossRef]
- Youn, S.W.; Kang, C.G. Fabrication of foamable precursors by powder compression and induction heating process. Metall. Mater. Trans. B 2004, 35, 769–776. [Google Scholar] [CrossRef]
- Shekari, M.; Adeli, M.; Khobzi, A.; Kobashi, M.; Kanetake, N. Induction-activated self-propagating, high-temperature synthesis of nickel aluminide. Adv. Powder Tech. 2017, 28, 2974–2979. [Google Scholar] [CrossRef]
- Rodkevich, N.G.; Lucia, O. Induction Heating Technology and Its Applications: Past Developments, Current Technology, and Future Challenges. IEEE Trans. Ind. Electron. 2014, 61, 2509–2520. [Google Scholar]
- Ortega Varela de Seijas, M.; Bardenhagen, A.; Rohr, T.; Stoll, E. Indirect Induction Sintering of Metal Parts Produced through Material Extrusion Additive Manufacturing. Materials 2023, 16, 885. [Google Scholar] [CrossRef]
- Ortega Varela de Seijas, M. Method and Apparatus for In-Situ Debinding and Sintering of Filament or Paste Extrusion Additive Manufactured Metal or Ceramic Parts. Patent PCT/EP2022/072413, 20 August 2021. [Google Scholar]
- Meng, L.; Cheng, K.W.E.; Chan, K.W. Systematic Approach to High-Power and Energy-Efficient Industrial Induction Cooker System: Circuit Design, Control Strategy, and Prototype Evaluation. IEEE Trans. Power Electron. 2011, 26, 3754–3765. [Google Scholar] [CrossRef]
- Choi, J.; Kim, S.-K.; Kim, K.; Park, M.; Yu, I.-K.; Kim, S. Design and Performance Evaluation of a Multi-Purpose HTS DC Induction Heating Machine for Industrial Applications. IEEE Trans. Appl. Supercond. 2015, 25, 1–5. [Google Scholar] [CrossRef]
- Fernandez, M.; Perpiñà, X.; Rebollo, J.; Vellvehi, M.; Sánchez, D.; Cabeza, T.; Llorente, S.; Jordà, X. Solid-State Relay Solutions for Induction Cooking Applications Based on Advanced Power Semiconductor Devices. IEEE Trans. Ind. Electron. 2019, 66, 1832–1841. [Google Scholar] [CrossRef]
- Kumar, S.; Neti, V.; Murthy, B.K. Dual frequency inverter configuration for multiple-load induction cooking application. IET Power Electron. 2015, 8, 591–601. [Google Scholar]
- Staufer, P.R.; Cetas, T.C.; Jones, R.C. Magnetic Induction Heating of Ferromagnetic Implants for Inducing Localized Hyperthermia in Deep-Seated Tumors. IEEE Trans. Biomed. Eng. 1984, 31, 235–251. [Google Scholar] [CrossRef]
- Landi, G.T.; Bakuzis, A.F. On the energy conversion efficiency in magnetic hyperthermia applications: A new perspective to analyze the departure from the linear regime. J. Appl. Phys. 2012, 111, 0839151. [Google Scholar] [CrossRef]
- Dawson, F.P.; Jain, P. A comparison of load commutated inverter systems for induction heating and melting applications. IEEE Trans. Power Electron. 1991, 6, 430–441. [Google Scholar] [CrossRef]
- Bayindir, N.S.; Kükrer, O.; Yakup, M. DSP-based PLL-controlled 50–100 kHz 20 kW high-frequency induction heating system for surface hardening and welding applications. IEE Proc. Electr. Power Appl. 2003, 150, 365–371. [Google Scholar] [CrossRef]
- Park, H.P.; Jung, J.H. Load-Adaptive Modulation of a Series-Resonant Inverter for All-Metal Induction Heating Applications. IEEE Trans. Ind. Electron. 2018, 65, 6983–6993. [Google Scholar] [CrossRef]
- Park, N.-J.; Lee, D.-Y.; Hyun, D.-S. A Power-Control Scheme with Constant Switching Frequency in Class-D Inverter for Induction-Heating Jar Application. IEEE Trans. Ind. Electron. 2007, 54, 1252–1260. [Google Scholar] [CrossRef]
- Saha, B.; Kim, R.-Y. High Power Density Series Resonant Inverter Using an Auxiliary Switched Capacitor Cell for Induction Heating Applications. IEEE Trans. Power Electron. 2014, 29, 1909–1918. [Google Scholar] [CrossRef]
- Lucia, O.; Barragán, L.A.; Burdio, J.M.; Jimenez, Ó.; Navarro, D.; Urriza, I. A Versatile Power Electronics Test-Bench Architecture Applied to Domestic Induction Heating. IEEE Trans. Ind. Electron. 2011, 58, 998–1007. [Google Scholar] [CrossRef]
- Lucia, O.; Burdio, J.M.; Millan, I.; Acero, J.; Puyal, D. Load-Adaptive Control Algorithm of Half-Bridge Series Resonant Inverter for Domestic Induction Heating. IEEE Trans. Ind. Electron. 2009, 56, 3106–3116. [Google Scholar] [CrossRef]
- Saha, B.; Sugimura, H.; Okude, T.; Omori, H.; Lee, H.W.; Nakaoka, M. Commercial Frequency AC to High Frequency AC Converter with Boost-Active Clamp Bridge Single Stage ZVS-PWM Inverter. In Proceedings of the APEC-07 Twenty-Second Annual IEEE Applied Power Electronics Conference and Exposition, Anaheim, CA, USA, 25 February–1 March 2007; pp. 1119–1125. [Google Scholar]
- Fujita, H.; Akagi, H. Control and performance of a pulse-density-modulated series-resonant inverter for corona discharge processes. IEEE Trans. Ind. Appl. 1999, 35, 621–627. [Google Scholar] [CrossRef]
- Hapidin, D.A.; Saleh, I.; Munir, M.M.; Khairurrijal. Design and Development of a Series-configuration Mazzilli Zero Voltage Switching Flyback Converter as a High-voltage Power Supply for Needleless Electrospinning. Procedia Eng. 2017, 170, 509–515. [Google Scholar] [CrossRef]
- Industry-Specialized 3D Simulation Software for Practical Engineers. Available online: https://www.cenos-platform.com/ (accessed on 19 April 2023).
- Rodkevich, N.G.; Pervikov, A.V.; Glazkova, E.A.; Apkaryan, A.S.; Lerner, M.I. Sintering of 316L stainless steel bimodal powder produced by electrical explosion of wires. In Proceedings of the AIP Conference, Ekaterinburg, Russia, 21–25 May 2018; p. 040081. [Google Scholar]

























| Operating Voltage | 1-Phase, 85–300 V |
|---|---|
| 42–58 V | |
| 0–60 A | |
| Power | 3000 W |
| Interface | CANBUS |
| Program Options | |
| Efficiency | up to 96% |
| Qty. | 2-unit |
| Width, Height, Depth | 105 mm, 40.8 mm, 281 mm |
| Mass | 2 kg |
| Simulated Work Coil | Developed Work Coil | |
|---|---|---|
| Outer diameter | 75 mm | 76 mm |
| Height | 60 mm | 60 mm |
| # windings | 6 | 6 |
| Profile diameter | 6 mm | 6.4 mm |
| Profile thickness | 0.8 mm | 0.8 mm |
| Resonant freq. | 60 kHz | 62.86 kHz |
| Ziegler–Nichols | Cohen–Coon | Damped Oscillation | No Overshoot | Mixed | |
|---|---|---|---|---|---|
| Tuning time (s) | 29.6 | 28.0 | 28.8 | 24.4 | 24.4 |
| Tuning temp (°C) | 593.7 | 602.1 | 583.6 | 600.5 | 586.6 |
| Gains | 33.223 1.250 5.000 | 3.928 0.760 6.883 | 36.545 0.056 0.139 | 33.105 0.015 6.621 | 26.721 0.520 4.255 |
| Time (700 °C) (s) | 174.8 | 51.2 | NA | NA | 323.2 |
| Max. temp. (°C) | 712.0 | 715.5 | 641.3 | 674.4 | 703.7 |
| Case A | Case B | Case C | |
|---|---|---|---|
| Input span | 955 °C | 725 °C | 955 °C |
| Time to reach 700 °C | 19.6 s | 25.8 s | 31.9 s |
| Duration 700 °C | 19.6–119.6 s | 25.8–125.8 s | 31.9–131.9 s |
| Min. temp. 700 °C | 702.6 °C | 692.3 °C | 702 °C |
| Max. temp. 700 °C | 811.9 °C | 726.7 °C | 806.7 °C |
| Tuning time 700 °C | 27.6 s | 27.4 s | 41 s |
| Standard deviation 700 °C | 23.71 °C | 4.39 °C | 14.64 °C |
| Time to reach 1200 °C | 224.2 s | 254.2 | 239.5 s |
| Min. temp. 1200 °C | 1195.3 °C | 1193.7 °C | 1190.3 °C |
| Max. temp. 1200 °C | 1207.8 °C | 1207.1 °C | 1217.8 °C |
| Duration 1200 °C | 224–324 s | 255.4–355.4 s | 239–339 s |
| Tuning time 1200 °C | NA | NA | 30.7 s |
| Standard deviation 1200 °C | 2.23 °C | 2.77 °C | 4.96 °C |
Disclaimer/Publisher’s Note: The statements, opinions and data contained in all publications are solely those of the individual author(s) and contributor(s) and not of MDPI and/or the editor(s). MDPI and/or the editor(s) disclaim responsibility for any injury to people or property resulting from any ideas, methods, instructions or products referred to in the content. |
© 2023 by the authors. Licensee MDPI, Basel, Switzerland. This article is an open access article distributed under the terms and conditions of the Creative Commons Attribution (CC BY) license (https://creativecommons.org/licenses/by/4.0/).
Share and Cite
Vilchez, N.; Ortega Varela de Seijas, M.; Bardenhagen, A.; Rohr, T.; Stoll, E. A Novel Induction Heater for Sintering Metal Compacts with a Hybrid Material Extrusion Device. Electronics 2023, 12, 3033. https://doi.org/10.3390/electronics12143033
Vilchez N, Ortega Varela de Seijas M, Bardenhagen A, Rohr T, Stoll E. A Novel Induction Heater for Sintering Metal Compacts with a Hybrid Material Extrusion Device. Electronics. 2023; 12(14):3033. https://doi.org/10.3390/electronics12143033
Chicago/Turabian StyleVilchez, Neils, Manuel Ortega Varela de Seijas, Andreas Bardenhagen, Thomas Rohr, and Enrico Stoll. 2023. "A Novel Induction Heater for Sintering Metal Compacts with a Hybrid Material Extrusion Device" Electronics 12, no. 14: 3033. https://doi.org/10.3390/electronics12143033
APA StyleVilchez, N., Ortega Varela de Seijas, M., Bardenhagen, A., Rohr, T., & Stoll, E. (2023). A Novel Induction Heater for Sintering Metal Compacts with a Hybrid Material Extrusion Device. Electronics, 12(14), 3033. https://doi.org/10.3390/electronics12143033

