Complete Bifurcation Analysis of the Vilnius Chaotic Oscillator
Abstract
1. Introduction
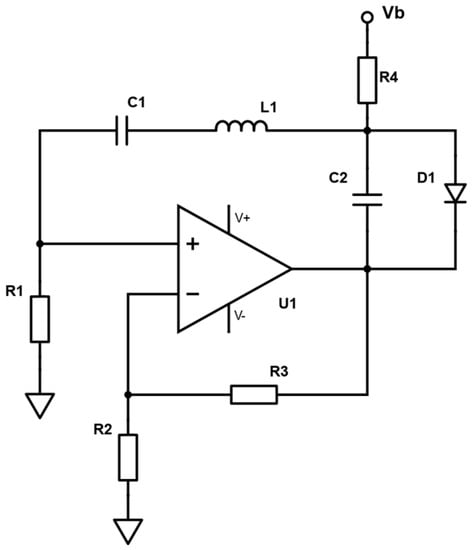
2. Vilnius Oscillator Model
3. Complete Bifurcation Analysis
3.1. Dynamics of the Oscillator in the b-ε Plane
3.2. Dynamics of the Oscillator in the a-ε Plane
4. Experimental Verification
4.1. Test Setup
4.2. Experimental Results and Analysis
5. Conclusions
Author Contributions
Funding
Data Availability Statement
Conflicts of Interest
References
- Litvinenko, A.; Aboltins, A. Chaos Based Linear Precoding for OFDM. In Proceedings of the 2015 Advances in Wireless and Optical Communications (RTUWO), Riga, Latvia, 5–6 November 2015; pp. 13–17. [Google Scholar]
- Litvinenko, A.; Bekeris, E. Probability Distribution of Multiple-Access Interference in Chaotic Spreading Codes Based on DS-CDMA Communication System. Elektronika ir Elektrotechnika 2012, 123, 87–90. [Google Scholar] [CrossRef]
- Babajans, R.; Cirjulina, D.; Grizans, J.; Aboltins, A.; Pikulins, D.; Zeltins, M.; Litvinenko, A. Impact of the Chaotic Synchronization’s Stability on the Performance of QCPSK Communication System. Electronics 2021, 10, 640. [Google Scholar] [CrossRef]
- Dantas, W.G.; Rodrigues, L.R.; Ujevic, S.; Gusso, A. Using Nanoresonators with Robust Chaos as Hardware Random Number Generators. Chaos 2020, 30, 043126. [Google Scholar] [CrossRef] [PubMed]
- Yu, F.; Li, L.; Tang, Q.; Cai, S.; Song, Y.; Xu, Q. A Survey on True Random Number Generators Based on Chaos. Discret. Dyn. Nat. Soc. 2019, 2019, 2545123. [Google Scholar] [CrossRef]
- Majumder, B.; Hasan, S.; Uddin, M.; Rose, G.S. Chaos Computing for Mitigating Side Channel Attack. In Proceedings of the 2018 IEEE International Symposium on Hardware Oriented Security and Trust (HOST), Washington, DC, USA, 30 April 2018–4 May 2018; pp. 143–146. [Google Scholar]
- García-Grimaldo, C.; Bermudez-Marquez, C.F.; Tlelo-Cuautle, E.; Campos-Cantón, E. FPGA Implementation of a Chaotic Map with No Fixed Point. Electronics 2023, 12, 444. [Google Scholar] [CrossRef]
- Capligins, F.; Litvinenko, A.; Kolosovs, D.; Terauds, M.; Zeltins, M.; Pikulins, D. FPGA-Based Antipodal Chaotic Shift Keying Communication System. Electronics 2022, 11, 1870. [Google Scholar] [CrossRef]
- Petrzela, J. Chaos in Analog Electronic Circuits: Comprehensive Review, Solved Problems, Open Topics and Small Example. Mathematics 2022, 10, 4108. [Google Scholar] [CrossRef]
- Chen, H.; Chen, P.; Wang, S.; Lai, S.; Chen, R. Reference-Modulated PI-DCSK. A New Efficient Chaotic Permutation Index Modulation Scheme. IEEE Trans. Veh. Technol. 2022, 71, 9663–9673. [Google Scholar] [CrossRef]
- Paul, P.S.; Dhungel, A.; Sadia, M.; Hossain, R.; Hasan, S. Self-Parameterized Chaotic Map for Low-Cost Robust Chaos. J. Low Power Electron. Appl. 2023, 13, 18. [Google Scholar] [CrossRef]
- Aboltins, A.; Tihomorskis, N. Software-Defined Radio Implementation and Performance Evaluation of Frequency-Modulated Antipodal Chaos Shift Keying Communication System. Electronics 2023, 12, 1240. [Google Scholar] [CrossRef]
- Karimov, T.I.; Druzhina, O.S.; Ostrovskii, V.Y.; Karimov, A.I.; Butusov, D.N. The Study on Multiparametric Sensitivity of Chaotic Oscillators. In Proceedings of the 2020 IEEE Conference of Russian Young Researchers in Electrical and Electronic Engineering (EIConRus), St. Petersburg/Moscow, Russia, 27–30 January 2020; pp. 134–137. [Google Scholar]
- Azar, A.T.; Serranot, F.E.; Vaidyanathan, S. Chapter 10—Sliding Mode Stabilization and Synchronization of Fractional Order Complex Chaotic and Hyperchaotic Systems. In Mathematical Techniques of Fractional Order Systems; Azar, A.T., Radwan, A.G., Vaidyanathan, S., Eds.; Advances in Nonlinear Dynamics and Chaos (ANDC); Elsevier: Amsterdam, The Netherlands, 2018; pp. 283–317. ISBN 9780128135921. [Google Scholar]
- Tamaševičius, A.; Mykolaitis, G.; Pyragas, V.; Pyragas, K. A Simple Chaotic Oscillator for Educational Purposes. Eur. J. Phys. 2005, 26, 61–63. [Google Scholar] [CrossRef]
- Emiroğlu, S.; Uyaroğlu, Y. Dynamical analysis and control of chaos in Vilnius chaotic oscillator circuit. In Scientifc Computing in Electrical Engineering; SCEE2012: Zurich, Switzerland, 2012; pp. 151–152. [Google Scholar]
- Kocamaz, U.E.; Uyaroğlu, Y. Synchronization of Vilnius chaotic oscillators with active and passive control. J. Circuits, Syst. Comput. 2014, 23, 1450103. [Google Scholar] [CrossRef]
- Babajans, R.; Cirjulina, D.; Capligins, F.; Kolosovs, D.; Grizans, J.; Litvinenko, A. Performance Analysis of Vilnius Chaos Oscillator-Based Digital Data Transmission Systems for IoT. Electronics 2023, 12, 709. [Google Scholar] [CrossRef]
- Babajans, R.; Cirjulina, D.; Kolosovs, D.; Litvinenko, A. Quadrature Chaos Phase Shift Keying Communication System Based on Vilnius Chaos Oscillator. In Proceedings of the 2022 Workshop on Microwave Theory and Techniques in Wireless Communications (MTTW), Riga, Latvia, 5–7 October 2022; pp. 5–8. [Google Scholar] [CrossRef]
- Čirjuļina, D.; Pikulins, D.; Babajans, R.; Anstrangs, D.D.; Chukwuma Victor, I.; Litvinenko, A. Experimental Study of the Impact of Component Nominal Deviations on the Stability of Vilnius Chaotic Oscillator. In Proceedings of the 2020 IEEE Microwave Theory and Techniques in Wireless Communications (MTTW), Riga, Latvia, 1–2 October 2020; Volume 1, pp. 231–236. [Google Scholar]
- Zakrzhevsky, M. New Concepts of Nonlinear Dynamics: Complete Bifurcation Groups, Protuberances, Unstable Periodic Infinitiums and Rare Attractors. J. Vibroeng. 2008, 10, 421–441. [Google Scholar]
- Zakrzhevsky, M.V. Global Nonlinear Dynamics Based on the Method of Complete Bifurcation Groups and Rare Attractors. In Proceedings of the Volume 4: 7th International Conference on Multibody Systems, Nonlinear Dynamics, and Control, Parts A, B and C, San Diego, CA, USA, 30 August–2 September 2009; pp. 1411–1418. [Google Scholar]
- Klokov, A.V.; Zakrzhevsky, M.V. Parametrically Excited Pendulum Systems with Several Equilibrium Positions: Bifurcation Analysis and Rare Attractors. Int. J. Bifurc. Chaos 2011, 21, 2825–2836. [Google Scholar] [CrossRef]
- Gallas, J.A.C. The Structure of Infinite Periodic And Chaotic Hub Cascades In Phase Diagrams Of Simple Autonomous Flows. Int. J. Bifurc. Chaos 2010, 20, 197–211. [Google Scholar] [CrossRef]


















Disclaimer/Publisher’s Note: The statements, opinions and data contained in all publications are solely those of the individual author(s) and contributor(s) and not of MDPI and/or the editor(s). MDPI and/or the editor(s) disclaim responsibility for any injury to people or property resulting from any ideas, methods, instructions or products referred to in the content. |
© 2023 by the authors. Licensee MDPI, Basel, Switzerland. This article is an open access article distributed under the terms and conditions of the Creative Commons Attribution (CC BY) license (https://creativecommons.org/licenses/by/4.0/).
Share and Cite
Ipatovs, A.; Victor, I.C.; Pikulins, D.; Tjukovs, S.; Litvinenko, A. Complete Bifurcation Analysis of the Vilnius Chaotic Oscillator. Electronics 2023, 12, 2861. https://doi.org/10.3390/electronics12132861
Ipatovs A, Victor IC, Pikulins D, Tjukovs S, Litvinenko A. Complete Bifurcation Analysis of the Vilnius Chaotic Oscillator. Electronics. 2023; 12(13):2861. https://doi.org/10.3390/electronics12132861
Chicago/Turabian StyleIpatovs, Aleksandrs, Iheanacho Chukwuma Victor, Dmitrijs Pikulins, Sergejs Tjukovs, and Anna Litvinenko. 2023. "Complete Bifurcation Analysis of the Vilnius Chaotic Oscillator" Electronics 12, no. 13: 2861. https://doi.org/10.3390/electronics12132861
APA StyleIpatovs, A., Victor, I. C., Pikulins, D., Tjukovs, S., & Litvinenko, A. (2023). Complete Bifurcation Analysis of the Vilnius Chaotic Oscillator. Electronics, 12(13), 2861. https://doi.org/10.3390/electronics12132861

