Mechanism Analysis of Multiple Disturbance Factors and Study of Suppression Strategies of DFIG Grid-Side Converters Caused by Sub-Synchronous Oscillation
Abstract
1. Introduction
- (1)
- The power oscillation problem of grid SSO in DFIG grid-connected systems is discussed, and the disturbance path of grid SSO in a GSC control system is analyzed.
- (2)
- The influence of grid SSO on PLL is analyzed, and the GSC power function equation considering the influence of PLL in an SSO state is established. At the same time, the influence of variable SSO characteristics on the suppression strategy for GSC power oscillation is analyzed so as to design an effective suppression strategy for GSC power oscillation.
- (3)
- An improved PLL using a resonant controller is designed to improve the accuracy of PLL output. At the same time, the control strategy of GSC is improved based on the adaptive quasi-resonant controller to suppress the oscillation power of the GSC if the grid SSO frequency is changed.
- (4)
- We build a DFIG-system oscillation suppression simulation model and experimental platform to verify the effectiveness of the oscillation suppression strategy proposed in this paper.
2. Mechanism Analysis of Multiple Disturbance Factors of Grid SSO to the GSC
2.1. Analysis of Multiple Disturbance Factors of Grid SSO in GSC
2.2. Analysis of the Impact of Grid SSO on GSC without Considering the PLL Phase Error
2.3. Analysis of the Impact of Grid SSO on the GSC Considering the PLL Output Error
2.4. Analysis of Quasi-Resonant Control Effect under Grid SSO Changes
3. Research on the Suppression Method of PLL Estimation Error under the Influence of Grid SSO
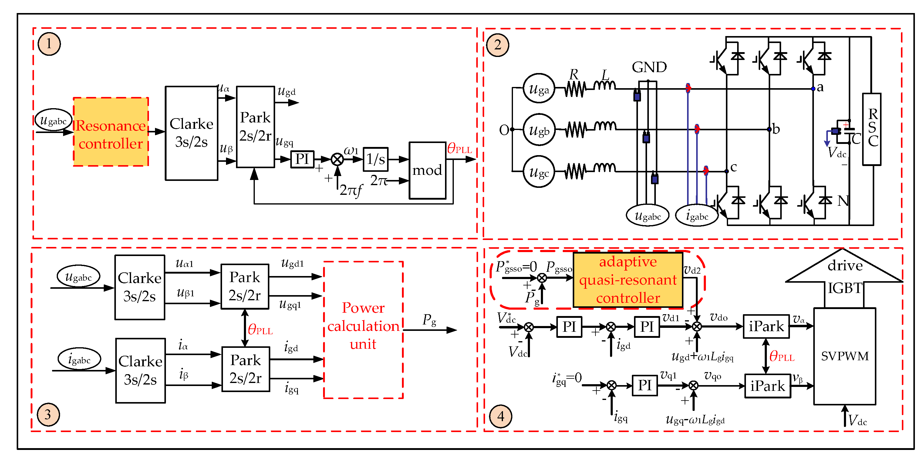
3.1. Sub-Synchronous Oscillation Suppressor Based on Resonant Controller
3.2. Research on the Control Strategy of Improved PLL for SSO States
4. Research on a DFIG-GSC Power Oscillation Suppression Strategy Based on an Adaptive Quasi-Resonant Controller
4.1. Design of Sub-Synchronous Oscillation Suppressor Based on an Adaptive Quasi-Resonant Controller
4.2. GSC Power Oscillation Suppression Strategy under SSO Considering PLL Influence
5. Simulation Analysis and Experimental Verification
5.1. Simulation Analysis
5.2. Experimental Verification
- (1)
- (2)
6. Conclusions
- (1)
- The improved PLL with a series-resonant controller can accurately lock the amplitude, electrical angular velocity, and phase of the fundamental voltage of the power grid, thus eliminating the current disturbance caused by the grid-side oscillating current and phase-locked error, effectively reducing the oscillation component of the current inner loop feedback and feedforward decoupling compensation link.
- (2)
- The research shows that the change in SSO frequency has a great influence on the suppression effect of the resonance controller. Aiming at this problem, this paper proposes an adaptive quasi-resonant controller to suppress the oscillation component of the GSC active power, which can suppress the oscillation of the active power in the GSC system under all operating conditions.
- (3)
- Through simulation and experimental verification, the suppression strategy proposed in this paper can effectively suppress the oscillation component of active power in the GSC system and can quickly suppress the oscillation of power in the case of SSO frequency changes so as to ensure the stability of active power in the GSC system.
Author Contributions
Funding
Data Availability Statement
Conflicts of Interest
Appendix A
| Parameters | Value | Parameters | Value |
|---|---|---|---|
| Rated power | 2 MW | Stator resistance | 2.6 × 10−3 Ω |
| Stator voltage | 690 V | Stator leakage | 8.7 × 10−5 H |
| Rated frequency | 50 Hz | Rotor resistance | 2.61 × 10−2 Ω |
| Motor pole pairs | 2 | Rotor leakage | 7.83 × 10−4 H |
| Incoming inductance | 2 × 10−4 H | Mutual inductance | 2.5 × 10−3 H |
| DC bus capacitance | 2.88 × 10−2 F | DC side voltage | 1500 V |
| Parameters | Value | Parameters | Value |
|---|---|---|---|
| Rated power | 15 kW | Stator resistance | 3.79 × 10−1 Ω |
| Stator voltage | 200 V | Stator leakage | 1.1 × 10−3 H |
| Rated frequency | 50 Hz | Rotor resistance | 3.14 × 10−1 Ω |
| Motor pole pairs | 3 | Rotor leakage | 2.2 × 10−3 H |
| Incoming inductance | 5 × 10−3 H | Mutual Inductance | 4.27 × 10−2 H |
| DC bus capacitance | 2.2 × 10−3 F | DC side voltage | 400 V |
| Voltage outer loop KP | 0.7 | Voltage outer loop Ki | 4 |
| Current inner loop KP | 3 | Current inner loop KI | 15 |
| KR in PR controller | 40 | wc in PR controller | 2 rad/s |
References
- Perera, U.; Oo, A.M.T.; Zamora, R. Sub Synchronous Oscillations under High Penetration of Renewables—A Review of Existing Monitoring and Damping Methods, Challenges, and Research Prospects. Energies 2022, 15, 8477. [Google Scholar] [CrossRef]
- Sun, D.; Meng, F.; Shen, W. Study on Suppression Strategy for Broadband Sub-Synchronous Oscillation in Doubly-Fed Wind Power Generation System. Appl. Sci. 2022, 12, 8344. [Google Scholar] [CrossRef]
- Mohale, V.; Chelliah, T.R. Impact of Fixed/Variable Speed Hydro, Wind, and Photovoltaic on Sub-Synchronous Torsional Oscillation—A Review. Sustainability 2023, 15, 113. [Google Scholar] [CrossRef]
- Puchalapalli, S.; Singh, B. A novel control scheme forwind turbine driven DFIG interfaced to utility grid. IEEE Trans. Ind. Appl. 2020, 56, 2925–2937. [Google Scholar] [CrossRef]
- Chen, G.; Li, M.; Xu, T.; Zhang, J.; Wang, C. Practice and Challenge of Renewable Energy Development Based on Interconnected Power Grids. Power Syst. Technol. 2017, 41, 3095–3103. [Google Scholar]
- Wang, Y.; Wu, L.; Chen, S. A Simplified Model of the HVDC Transmission System for Sub-Synchronous Oscillations. Sustainability 2023, 15, 7444. [Google Scholar] [CrossRef]
- Li, H.; Chen, Y.; Li, Y.; Liu, S.; Yang, D.; Liang, Y.; Lan, Y. Impact of DFIG-based wind farms interconnected to power grid on subsynchronous oscillation of turbogenerator. Electr. Mach. Control 2015, 19, 47–54. [Google Scholar]
- Liu, Y.; Guo, G.; Wang, X.; Wang, H.; Wang, L. Sub-Synchronous Oscillation Suppression Strategy Based on Impedance Modeling by Attaching Virtual Resistance Controllers for Doubly-Fed Induction Generator. Electronics 2022, 11, 2272. [Google Scholar] [CrossRef]
- Peng, X.; Chen, R.; Zhou, J.; Qin, S.; Bi, R.; Sun, H. Research on Mechanism and Damping Control Strategy of DFIG-Based Wind Farm Grid-Connected System SSR Based on the Complex Torque Method. Electronics 2021, 10, 1640. [Google Scholar] [CrossRef]
- Xue, A.; Wu, Y.; Wang, Z.; Li, J.; Bi, T. Analysis of frequency response of DFIG system under subsynchronous disturbance. Power Syst. Technol. 2018, 42, 1804–1810. [Google Scholar]
- Velichko, A. A Method for Evaluating Chimeric Synchronization of Coupled Oscillators and Its Application for Creating a Neural Network Information Converter. Electronics 2019, 8, 756. [Google Scholar] [CrossRef]
- Xue, F.; Wu, J.; Cui, X.; Feng, J.; Xu, J.; Xu, H. Sub-synchronous oscillation control strategy based on impedance identification for Guyuan wind power grid-connected system. Autom. Electr. Power Syst. 2023, 47, 200–207. [Google Scholar]
- Yan, X.; Chang, W.; Cui, S.; Rasool, A.; Jia, J.; Sun, Y. Recurrence of Sub-Synchronous Oscillation Accident of Hornsea Wind Farm in UK and Its Suppression Strategy. Energies 2021, 14, 7685. [Google Scholar] [CrossRef]
- Xiang, S.; Su, P.; Wu, X.; Yang, H.; Wang, C. Comparative Study and Optimal Design of Subsynchronous Damping Controller in Doubly Fed Induction Generator. Sustainability 2022, 14, 13095. [Google Scholar] [CrossRef]
- Wang, Y.; Wu, L.; Chen, S. Study on the Mode and Characteristics of SSOs in Hybrid AC–DC Transmission Systems via Multitype Power Supply. Sustainability 2023, 15, 6763. [Google Scholar] [CrossRef]
- Jiang, Q.; Wang, Y. Overview of the Analysis and Mitigation Methods of Electromagnetic Oscillations in Power Systems With High Proportion of Power Electronic Equipment. Proc. CSEE 2020, 40, 7185–7201. [Google Scholar]
- Xiao, X.; Luo, C.; Liao, K. Review of the Research on Subsynchronous Oscillation Issues in Electric Power System with Renewable Energy Sources. Trans. China Electrotech. Soc. 2017, 32, 85–97. [Google Scholar]
- Wang, W.; Zhang, C.; He, G.; Li, G.; Zhang, J.; Wang, H. Overview of research on subsynchronous oscillations in large-scale wind farm integrated system. Power Syst. Technol. 2017, 41, 1050–1060. [Google Scholar]
- Xie, X.; Wang, L.; He, J.; Liu, H.; Wang, C.; Zhan, Y. Analysis of subsynchronous resonance/oscillation types in power systems. Power Syst. Technol. 2017, 41, 1043–1049. [Google Scholar]
- Mohammadpour, H.A.; Santi, E. Optimal adaptive sub-synchronous resonance damping controller for a series-compensated doubly-fed induction generator-based wind farm. IET Renew. Power Gener. 2015, 9, 669–681. [Google Scholar] [CrossRef]
- Zhang, C.; Wang, W.; He, G.; Li, G.; Wang, H.; Tian, Y. Analysis of Sub-Synchronous Oscillation of Full-converter Wind Farm Based on Sequence Impedance and An Optimized Design Method for PLL Parameters. Proc. CSEE 2017, 37, 6757–6767. [Google Scholar]
- Yan, X.; Chang, W.; Cui, S.; Xun, Y.; Jia, J. Sub-synchronous oscillation suppression strategy of weak AC wind power system with static var compensator based on linear active disturbance rejection control. Trans. China Electrotech. Soc. 2022, 37, 2825–2836. [Google Scholar]
- Gao, B.; Hu, Y.; Li, R.; Yao, L.; Zhao, S. Research on subsynchronous control interaction mitigation strategy based on active disturbance rejection control for doubly-fed induction generator. Power Syst. Technol. 2019, 43, 655–664. [Google Scholar]
- Wu, X.; Wang, M.; Shahidehpour, M.; Feng, S.; Chen, X. Model-free adaptive control of STATCOM for SSO mitigation in DFIG-Based wind farm. IEEE Trans. Power Syst. 2021, 36, 5282–5293. [Google Scholar] [CrossRef]
- Zhao, R. Investigation of the AC-Excited Power Supply of a Variable-Speed Constant-Frequency Wind Energy Generation System with Doubly-Fed Induction Generator. Ph.D. Thesis, Zhejiang University, Hangzhou, China, 2005. [Google Scholar]
- Ren, H. Subsynchronous Oscillation Suppression of Grid-Connected Doubly-Fed Wind Power Generation System. Master’s Thesis, Harbin Institute of Technology, Harbin, China, 2019. [Google Scholar]
- Zhang, X. Double-Fed Wind Power Generation and Its Subsynchronous Oscillation Analysis and Suppression. Master’s Thesis, Harbin Institute of Technology, Harbin, China, 2018. [Google Scholar]
- Hou, P.; Song, R.; Li, G. Subsynchronous oscillation mitigation method for wind turbines based on additional proportional resonance control. Proc. CSEE 2021, 41, 3797–3807. [Google Scholar]
- Chuan, H.; Fazeli, S.M.; Wu, Z. Mitigating the torque ripple in electric traction using proportional integral resonant controller. IEEE Trans. Veh. Technol. 2020, 69, 10820–10831. [Google Scholar] [CrossRef]
- Meng, F.; Sun, D.; Zhou, K.; Wu, J.; Zhao, F.; Sun, L. A sub-synchronous oscillation suppression strategy for doubly fed wind power generation system. IEEE Access 2021, 9, 83482–83498. [Google Scholar] [CrossRef]
- Wang, Z.; Pan, Z.; Xu, Z. Control strategy of island effect of double-fed wind turbine with nonlinear loads. Acta Energ. Sol. Sin. 2015, 36, 1791–1798. [Google Scholar]
- Elkhan, R.S. Resource rents, savings behavior, and scenarios of economic development. Resour. Policy 2023, 81, 103258. [Google Scholar]






























Disclaimer/Publisher’s Note: The statements, opinions and data contained in all publications are solely those of the individual author(s) and contributor(s) and not of MDPI and/or the editor(s). MDPI and/or the editor(s) disclaim responsibility for any injury to people or property resulting from any ideas, methods, instructions or products referred to in the content. |
© 2023 by the authors. Licensee MDPI, Basel, Switzerland. This article is an open access article distributed under the terms and conditions of the Creative Commons Attribution (CC BY) license (https://creativecommons.org/licenses/by/4.0/).
Share and Cite
Sun, D.-Y.; Qian, Z.-J.; Shen, W.-Q.; Zhou, K.; Jin, N.-Z.; Chen, Q.-G. Mechanism Analysis of Multiple Disturbance Factors and Study of Suppression Strategies of DFIG Grid-Side Converters Caused by Sub-Synchronous Oscillation. Electronics 2023, 12, 2293. https://doi.org/10.3390/electronics12102293
Sun D-Y, Qian Z-J, Shen W-Q, Zhou K, Jin N-Z, Chen Q-G. Mechanism Analysis of Multiple Disturbance Factors and Study of Suppression Strategies of DFIG Grid-Side Converters Caused by Sub-Synchronous Oscillation. Electronics. 2023; 12(10):2293. https://doi.org/10.3390/electronics12102293
Chicago/Turabian StyleSun, Dong-Yang, Zi-Jie Qian, Wen-Qiang Shen, Kai Zhou, Ning-Zhi Jin, and Qing-Guo Chen. 2023. "Mechanism Analysis of Multiple Disturbance Factors and Study of Suppression Strategies of DFIG Grid-Side Converters Caused by Sub-Synchronous Oscillation" Electronics 12, no. 10: 2293. https://doi.org/10.3390/electronics12102293
APA StyleSun, D.-Y., Qian, Z.-J., Shen, W.-Q., Zhou, K., Jin, N.-Z., & Chen, Q.-G. (2023). Mechanism Analysis of Multiple Disturbance Factors and Study of Suppression Strategies of DFIG Grid-Side Converters Caused by Sub-Synchronous Oscillation. Electronics, 12(10), 2293. https://doi.org/10.3390/electronics12102293

