Abstract
To address the problems of poor model diagnosis and poor noise immunity caused by inconsistent distribution of bearing fault features and difficulty in feature extraction in multi-condition environments, a multi-condition bearing fault diagnosis method based on a channel segmentation improved residual network is proposed. A channel segmentation mechanism is designed for channel information highlighting, by selecting one channel of the three-channel feature image as the main operation channel, stacking it with the secondary operation channel after convolution, and then inputting the stacked feature map into the convolutional neural network to realize the extraction and classification of bearing fault features. Four different network models were selected to verify the diagnostic performance of the channel segmentation mechanism on the Case Western Reserve University bearing dataset and the Jiangnan University bearing dataset, and noise immunity experiments were conducted on the Jiangnan University bearing dataset. The experiments show that the proposed diagnostic model on the Case Western Reserve bearing dataset has a minimum improvement of 6.8% compared to the comparison method for multi-case bearing fault diagnosis experiments. In terms of noise immunity, the diagnostic accuracy of the fault diagnosis model with the addition of the channel cut-off mechanism improves the diagnostic accuracy of the noisy data by an average of 4.3% compared to that without the addition. The proposed model still has excellent diagnostic performance when diagnosing variable speed bearing faults.
1. Introduction
As a core part of rotating machinery, rolling bearings are easily damaged due to their long-term operation in complex working conditions. Accurate fault diagnosis at the early stage of bearing failure can avoid more serious damage to equipment and production safety accidents. Therefore, in order to prevent serious accidents, it is critical to monitor the working state of rolling bearings. In normal conditions, the waveform of the bearing vibration signal picked up by the sensor is usually a very smooth waveform signal. However, when the bearing is faulty, the waveform of the bearing vibration signal will be abnormal in a regular manner. The abnormal signal part is what is usually considered as bearing fault. How to accurately extract the features at the fault signal by a feature extraction algorithm is the key to achieving high-precision bearing fault diagnosis.
Traditional fault diagnosis methods are usually composed of feature extraction and a fault classification network, among which the commonly used feature extraction methods include empirical mode decomposition (EMD) [1,2], ensemble empirical mode decomposition (EEMD) [3,4] and singular value decomposition (SVD) [5,6], etc. Fault classification networks include back propagation (BP) neural networks [7,8], support vector machines (SVM), etc. A traditional fault diagnosis network relies on the diagnosis model to automatically learn the feature information in the data to determine the fault type. However, when dealing with bearing faults in multiple working conditions, the difference between the fault signals of the same bearing under different working conditions is small, and only the frequency of the fault waveform is different in the waveform. Due to the strong nonlinear relationship of fault data, in the traditional fault feature extraction method, it is difficult to extract the different features in the fault data, resulting in a low accuracy of the fault classification network [9].
With the development of deep learning, its powerful feature extraction ability, and sensitivity to tiny features, it is possible to build a new solution to the bearing fault diagnosis problem in multiple working conditions [10,11]. It is possible to convert bearing data into two-dimensional pictures with fault features and input those into the convolutional neural network for fault feature extraction and diagnosis. Commonly used data conversion methods include EMD binarization [12], gram angular difference fields (GADF) [13], multi-wavelet transform (MWT) [14], and signal-to-image mapping (STIM) [15], and such methods have achieved relatively excellent diagnostic effects. In order to further improve the diagnosis accuracy of bearing faults, Che C [16] constructed gray scale fault samples with bearing data and input a deep residual shrinkage network for fault diagnosis. By adding residual shrinkage blocks, the degradation problem of multi-layer network models was solved, and the diagnosis accuracy was improved. Yao D [17] added reverse residual blocks to the network to increase data dimensions before feature extraction, avoiding feature loss and improving accuracy. Aiming at the variable operating condition problem, Zhang K [18] proposed a multi-mode convolutional neural network. After extracting the fault features using multiple parallel convolution layers, the one-dimensional data of the rolling bearing under different frequency conversion conditions are transformed into 2D time–frequency gray scale image by continuous wavelet transform (CWT), which is then put into the multi-mode convolution neural network for training.
However, when the load of the bearing changes during operation, the fault features of the same fault under different loads are only expressed as frequency changes of the fault information, and these minute fault features are difficult to be extracted effectively. The focus of the above bearing fault diagnosis methods is usually on the extraction of fault features directly from the converted feature images by the network model through convolutional operations after converting the one-dimensional fault data into feature images while ignoring the importance of pre-processing the channels of the feature images for extracting minute fault features. Because the image-feature conversion method usually transforms the original fault data into a three-channel fault feature map and then inputs it into the convolutional neural network for feature extraction, however, the information contained in the three feature images is not exactly equal. When the three feature images are not preprocessed and the implied features are not highlighted, the diagnosis model can easily ignore the implied features, resulting in low accuracy and low robustness of the model for fault diagnosis, etc. In this paper, we propose a channel segmentation-based diagnosis model. In order to solve the above problems and highlight the implied features in the channel so that more and more effective features can be involved in the feature extraction process of the diagnostic model, this paper proposes a multi-condition bearing fault diagnosis method based on a channel segmentation residual network. By purposefully enhancing the feature information of the channel, the implied information in the channel can be highlighted to achieve the purpose of effectively extracting the implied features brought about by the load changes, and the accurate diagnosis of complex multi-condition bearing faults can be achieved with the aid of highlighting the channel information. In this paper, the bearing fault information is converted into a feature map, and the channel features are highlighted on the feature map through the channel segmentation mechanism and then input into the residual network for fault feature extraction and classification so as to realize the fault diagnosis of multi-condition bearings.
2. Feature Conversion Method
Both CWT and GADF have excellent ability to express bearing fault characteristics and can convert bearing fault data into two-dimensional feature images containing fault characteristics. In order to verify the performance of the channel segmentation mechanism and avoid the influence of data conversion methods, this paper uses these two data conversion methods to generate two-dimensional images containing fault features.
2.1. Continuous Wavelet Transform
CWT is mainly used to analyze the time–frequency of signals. While compatible with the localization idea of short-time Fourier Transform, it also fills the disadvantage that the window size remains unchanged when the frequency changes. Wavelet analysis uses a family of functions called the wavelet function system to represent signals.
If the function meets the following condition of admissibility:
where as a basic wavelet, is the Fourier transform of , and integral transform is defined as follows:
The above integral transform is the integral continuous wavelet transform of with as the base, and is the conjugate complex of . Here, a is the scale factor, which denotes the frequency-dependent scaling of Y, and b is the time translation factor. If is continuous, it is easy to obtain
where is also called the mother wavelet because its expansion and translation can form a standard orthogonal basis of . At the same time, as a window function, in order to ensure that the time and frequency windows have fast decay characteristics, it often requires to satisfy:
where, represents time, and represents frequency.
2.2. Gram Angular Difference Fields
The Gram Angular field (GAF) is able to encode the time domain signal through the Gram matrix to generate a unique Gram angular field image containing the fault features. The Gram matrix is calculated as shown in Equation (6).
is a special eigenvector, and is the inner product operation. For a given time series , we make all its values fall between the intervals by deflating them, as shown in Equation (7).
The encoding process encodes the deflated values as angular cosines and the timestamps as radii to obtain the recoded time series in polar coordinates. The encoding process is described in Equation (8).
where is the time stamp and N is a constant factor in the space generated by the regularized polar coordinate system. As the time encoding proceeds, the resulting angular cosines are bent between different angular points on the spanning circle. After the time series is converted to a polar coordinate system by coding, the GADF is obtained by the trigonometric difference of the points as in Equations (4) and (5). are the unit row vectors, and and denote the different row vectors.
The time series falls in after being deflated when the values of the matrix obey a Gaussian distribution, which makes the images obtained by GADF coding have strong sparsity and weakens the noise.
3. Channel Segmentation Mechanism
In the existing bearing fault diagnosis methods, the bearing fault data are usually simply converted into a two-dimensional image and directly input into the convolutional neural network for fault classification. Thus, all feature channels in the image are considered as equally important features and involved in the feature extraction of the convolutional neural network. However, when the operating load of a bearing changes, the features of the same fault under different loads only change in frequency, and it is difficult for the existing methods to effectively extract this implied feature change, resulting in poor diagnostic accuracy of the diagnostic model when dealing with the diagnosis of multi-condition faults in bearings.
In this paper, a channel segmentation mechanism of bearing feature images is proposed. The aim is to achieve the extraction of implied features of multi-conditional bearing faults by purposefully highlighting the channel information in a channel in the feature image. First, the one-dimensional vibration signal is converted into a two-dimensional three-channel vibration signal. One of the channels is selected as the primary operating channel, while the remaining channels are used as secondary operating channels. The primary channel is convolved into three channels by channel shuffle [19], which is then copied and stacked with the secondary channel and stitched together. At this point, the feature map changes from 3 channels to 24 channels. The schematic diagram of channel shuffle is shown in Figure 1, and the channel splitting operation is shown in Figure 2.
Figure 1.
Channel shuffle structure schematic.
Figure 2.
Channel segmentation operation diagram.
4. Experimental Dataset
In order to verify the diagnostic performance of the proposed channel segmentation improved residual network for bearing fault diagnosis, data from the Case Western Reserve University bearing dataset and the Jiangnan University bearing dataset are selected for experimental validation in this paper. Both of these datasets are composed of operational data of bearings under multiple operating conditions.
4.1. Case Western Reserve University Bearing Data
The experimental data were the BA end acceleration data of SKF bearings from Case Western Reserve University in the United States. The rotating speeds were 1730 r/min and 1772 r/min, the corresponding loads were 2.237 kW and 0.7457 kW, and the sample sampling frequency was 12 kHz. For the fault samples of each load, the faults with single point bearing diameter damage of 0.007 mm, 0.014 mm, and 0.021 mm were selected. Each fault diameter contained three fault types, namely rolling body fault, inner ring fault, and outer ring fault. The experimental dataset consists of 9 kinds of fault data and 1 kind of normal data.
4.2. Jiangnan University Bearing Data
The case of JN University bearing fault dataset includes three different condition fault types. It consists of inner ring fault, outer ring fault, rolling body fault, and normal data fault at three speeds of 600 r/min, 800 r/min, and 1000 r/min, respectively. The sampling frequency of data is 50 kHz. Three kinds of fault data at each speed and ten kinds of normal data at 600 r/min were selected as the datasets of the experimental bearings with multiple working conditions.
5. Feature Map Generation Mode
In order to verify the performance of the proposed method, CWT and GADF were respectively used for data conversion on the datasets of Case Western Reserve University and Jiangnan University, as shown in Figure 3. The authors set the length of data interception as 4000 to include the fault data of one turn of the bearing as far as possible and expanded the dataset by taking a step less than the length of data interception. The set step size was 1024. The training set and test set were divided into the converted dataset in a ratio of 7:3. In the JN dataset, the number of training sets is 3410, and the number of test sets is 1450; in the CWRU dataset, the number of training sets is 810, and the number of test sets is 350. In order to more intuitively show the fault conversion method used in this paper, the actual feature images of 10 kinds of bearing fault data of Case Western Reserve University after CWT and GADF conversion are shown in Table 1.
Figure 3.
Data interception schematic.
Table 1.
Actual feature diagram of fault data.
6. Verification by Experiment
6.1. Verify the Performance of the Channel Segmentation Mechanism
In order to fully verify the performance of the channel preprocessing method in bearing fault diagnosis problems, four different diagnostic models were used to verify the bearing datasets of Case Western Reserve University and Jiangnan University. In the same network model, firstly, the fault diagnosis experiment of the original network model is carried out. Next, the channel segmentation mechanism is added to the network, and the optimal operation channel is selected by selecting different channels as the channel segmentation mechanism. We use two different image conversion methods for each dataset to fully reflect the performance of the channel preprocessing method and compare the performance of the two image conversion methods.
The equipment used in the experiment is equipped with a RTX3060 graphics card, and the CPU is i7 11800H. Under the condition of ensuring the normal operation of the program, we aim to make full use of the performance of the hardware. When inputting images, four threads are opened at the same time, which means that the model can be trained at a faster speed. At the same time, each thread inputs 16 images each time, that is, num-workers = 4, batch-size = 16. In terms of optimizer, Adam can dynamically and stably adjust the learning rate of each parameter and can quickly deal with the sparse gradient problem of convex functions. Adam is an excellent optimizer. In order to eliminate the influence of the optimizer performance on the experimental results of the activation function, Adam was selected as the optimizer of the model used in the experiment.
JN-GADF-1024 indicates that the bearing dataset of Jiangnan University is adopted as the source data and converted into feature pictures by GADF. The step size of data movement during conversion is 1024. CWRU-1730-CWT-1024 indicates that the data of Case Western Reserve University with a rotational speed of 1730 r/min is adopted as the source data and converted into feature images through CWT. The moving step size of data interception is 1024. The experimental results are shown in Table 2, Table 3, Table 4 and Table 5. In the table, four convolutional neural network models are selected as the carrier models for the channel segmentation mechanism, and the carrier targets are CSMs with different main operation channels selected. None represents that the carrier model is not loaded with CSMs at this time, C1-CSM represents that CSMs with channel 1 as the main operation channel are added to the carrier model, C2-CSM represents that CSMs with channel 2 as the main operation channel are added to the carrier model, and C3-CSM represents that CSMs with channel 3 as the main operation channel are added to the carrier model.
Table 2.
JN-GADF-1024 experimental results.
Table 3.
JN-CWT-1024 experimental results.
Table 4.
CWRU1730-GADF-1024 experimental results.
Table 5.
CWRU1730-CWT-1024 experimental results.
From Table 2, Table 3, Table 4 and Table 5, it can be seen that when GADF is used for data conversion, channel 2 is used as the main operation channel for the channel segmentation operation, and Resnet34 is used as the carrier model, the overall model has the best diagnostic capability for multi-condition bearing faults.
In order to better reflect the specific performance of the model, we plotted their Loss and Accuracy images for the experimental data in Figure 4, when the image conversion method is CWRU1730-GADF-1024 fault feature image, the carrier is the channel segmentation mechanism with channel 2 as the main operation channel, and the carrier model is Alexnet, Resnet34, and Googlenet.
Figure 4.
Experimental results graph.
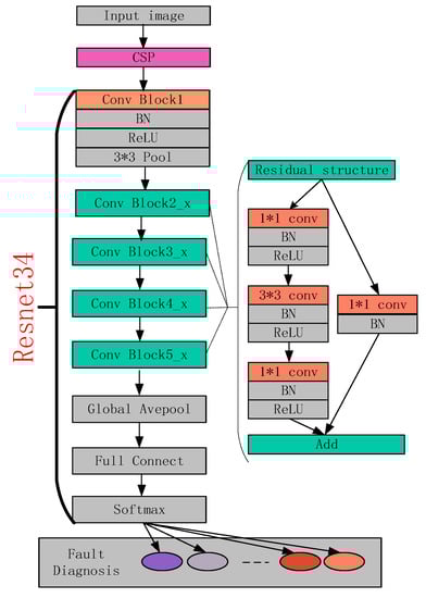
Therefore, in this paper, GADF is selected to convert fault data, channel 2 is selected as the main operation channel of channel-cutting stratification, and Resnet34 is used as the carrier model of channel-cutting stratification. The overall network model is shown in Figure 5. The CSM in Figure 5 represents the channel segmentation mechanism.
Figure 5.
Overall Network Model.
6.2. Comparison Experiment of Proportion of Dataset Partition
In order to explore the influence of the proportion of the training set and the test set on the fault diagnosis accuracy of the model, this paper carried out the multi-working condition bearing fault diagnosis comparison experiment with different data proportions on the model as shown in Figure 5. The interception step of the data adopted was 1024, and the main operation channel of the channel segmentation operation was channel 2. The experimental results are shown in Table 6.
Table 6.
Dataset division ratio comparison experiment.
6.3. Step Size Comparison Experiment
Considering the influence of different data-interception step sizes on fault diagnosis accuracy during data conversion, we conducted comparative experiments of different data interception step sizes on the network model shown in Figure 5, respectively. The data conversion method is GADF, and the experimental results are shown in Table 7.
Table 7.
Step comparison experiment.
As can be seen from Table 7, no matter the single working condition fault data or the multi-working condition fault data, when the data interception length is 512, the fault diagnosis accuracy of the model reaches its highest. At this point, the diagnostic accuracy of the diagnostic model on the Jiangnan University bearing data was 96.8%, the precision corresponding to this result was 96.77%, and the recall rate was 96.72%. The model achieved a diagnostic accuracy of 98.9% on the CWRU dataset with a precision of 99.42% and a recall rate of 99.39%. Their corresponding confusion matrices are shown in Figure 6 and Figure 7.
Figure 6.
Confusion matrix of classification results for the JN University dataset.
Figure 7.
Confusion matrix of classification results for the CWRU dataset.
6.4. Comparison Experiment with Other Methods
In this paper, the fault diagnosis accuracy was compared with other fault diagnosis methods on two bearing fault datasets with multiple working conditions to show the performance of the proposed method. The experimental results are shown in Figure 8 and Figure 9, in which CSM-R34 represents the carrier model of channel segmentation operation with Resnet34 model, and the main operation channel of channel segmentation mechanism is channel 2.
Figure 8.
Results of comparison experiments on CWRU dataset.
Figure 9.
Results of comparison experiments on JN dataset.
Figure 8 and Figure 9 show that compared to other fault diagnosis methods, the fault diagnosis model based on the channel segmentation mechanism achieves better diagnosis results on the two datasets with multiple working conditions. Among them, in the fault dataset of Jiangnan University, the fault diagnosis model proposed in this paper achieved a diagnostic accuracy of 96.8%, which was improved by 63.55% compared to SVM.
6.5. Noise Resistance Experiment
In order to verify the improvement degree of the channel segmentation mechanism on the anti-noise performance of the model, this paper adds different degrees of noise to the original fault data, respectively, and uses Resnet34 as the carrier model to carry out diagnostic comparison experiments on the data after adding noise between the models with and without the channel segmentation mechanism. The experimental results are shown in Figure 10. The dataset used in the experiment is the multi-operating bearing dataset of Jiangnan University.
Figure 10.
Results of noise comparison experimental.
As can be seen from Figure 10, when the SNR is the same, the fault classification accuracy of the model with the channel segmentation mechanism is higher than that of the model without the channel segmentation mechanism.
In the case of four kinds of noise, the diagnostic accuracy of CSM-R34 is improved by 4.3% on average compared with the original residual network. It is verified that the channel segmentation mechanism can improve the noise resistance of the model.
6.6. Fault Diagnosis Performance Analysis of Variable Speed Bearing by Model
When the bearing fault occurs under the condition of variable speed, it is difficult to extract the bearing fault feature. The change of speed leads to the change of fault feature, and the accuracy of fault classification is low. The SQV dataset [20,21] adopted the Spectra Quest mechanical failure comprehensive simulation test bed to simulate the motor bearing outer ring and inner ring failure. In the experiment, piezoelectric acceleration sensor was used to collect the motor bearing signals. The data acquisition instrument was CoCo80, and the data sampling frequency was 25.6 kHz. The motor bearing model is NSK6203. The duration of data acquisition for each test is 15 s, including a complete acceleration and deceleration process that gradually accelerates from the static state to 3000 rpm, maintains stability, and then gradually decelerates to 0. The dataset includes two kinds of bearing inner ring failure and outer ring failure, each of which contains three kinds of faults of different degrees, namely mild, moderate, and severe. The above six kinds of faults and one kind of normal data constitute the SQV dataset.
In order to achieve accurate fault diagnosis of variable speed bearings, this paper converts the fault data of variable speed bearings with GADF to generate the fault dataset, divides the training set and the test set according to 7:3, and improves the residual network through the channel segmentation mechanism for feature extraction and fault classification.
The fault diagnosis results of this model for SQV variable speed bearings are shown in Table 8. The experimental results are the values of the average experimental results of three diagnoses of SQV fault data for each model, and the diagnostic accuracy of CSM-R34 diagnostic model is 97.37%, which is 14.47% higher than 1DCNN and 16.34% higher than BPNN. In terms of standard deviation, the standard deviation of the experimental results of fault diagnosis of CSM-R34 is 0.12, which is the smallest among all diagnostic methods.
Table 8.
Transmission-bearing fault diagnosis results.
7. Conclusions
In order to improve the fault diagnosis accuracy of bearings with multiple working conditions, a channel segmentation mechanism for feature images was proposed. By selecting one channel of the three-channel feature graph as the main operation channel, the feature channel of the feature image is highlighted through operations such as segmentation, convolution, mixing and stacking, etc., which make up the defect that the existing methods simply input the feature image into the network for diagnosis instead of operating the channel. A total of eighteen kinds of fault data and one kind of normal data at two different speeds were selected from the Case Western Reserve University dataset, and nine kinds of fault data and one kind of normal data at three different speeds were selected from the bearing dataset of Jiangnan University for experimental verification.
The experimental results show that:
- (1)
- When GADF is used to convert bearing fault data and channel 2 is used as the main operating channel of the channel segmentation mechanism, compared with the original CNN model, the model presented in this paper can effectively improve the diagnosis accuracy of bearing faults in multiple working conditions;
- (2)
- In terms of the anti-noise capabilities of the model, compared with the original residual network, the CSM-R34 model improved the bearing fault diagnosis accuracy by 4.3% on average.
Author Contributions
Methodology, Y.J. and J.X.; Software, J.X.; Validation, L.M.; Investigation, Y.J.; Resources, H.J.; Writing—original draft, J.X.; Writing—review & editing, Y.J. and L.M.; Supervision, J.X.; Funding acquisition, Y.J., L.M. and H.J. All authors have read and agreed to the published version of the manuscript.
Funding
This work was supported by the Key Research and Development Program of Anhui Province under Grant 202104g01020012 and the Research and Development Special Fund for Environmentally Friendly Materials and Occupational Health Research Institute of Anhui University of Science and Technology under Grant ALW2020YF18. The authors would like to thank the reviewers for their valuable suggestions and comments.
Institutional Review Board Statement
Not applicable.
Informed Consent Statement
Not applicable.
Data Availability Statement
The data that support the findings of this study are openly available at http://www.52phm.cn/blog/detail/52 and https://www.aliyundrive.com/s/TsfYj2UktLR (accessed on 2 December 2022).
Conflicts of Interest
The authors declare no conflict of interest.
References
- Sun, Y.J.; Li, S.H.; Wang, X.H. Bearing fault diagnosis based on EMD and improved Chebyshev distance in SDP image. Measurement 2021, 176, 109100. [Google Scholar] [CrossRef]
- Cai, G.Q.; Yang, C.; Pan, Y.; Lv, J.J. EMD and GNN-AdaBoost fault diagnosis for urban rail train rolling bearings. Discret. Contin. Dyn. Syst. Ser. S 2019, 12, 1471–1487. [Google Scholar] [CrossRef]
- Ping, Z.; Hou, B.C.; Lei, J.; Zhang, Z.J. Bearing Fault Diagnosis Method Based on EEMD and LSTM. Int. J. Comput. Commun. Control. 2020, 15, 1–14. [Google Scholar]
- Zhong, T.; Qu, J.F.; Fang, X.Y.; Li, H.; Wang, Z.P. The intermittent fault diagnosis of analog circuits based on EEMD-DBN. Neurocomputing 2021, 436, 74–91. [Google Scholar] [CrossRef]
- Li, H.; Liu, T.; Wu, X.; Li, S.B. Correlated SVD and Its Application in Bearing Fault Diagnosis. IEEE Trans. Neural Netw. Learn. Syst. 2021, 1–11. [Google Scholar] [CrossRef] [PubMed]
- Wang, Y.Y.; Huang, S.Z.; Dai, J.Y.; Tang, J. A Novel Bearing Fault Diagnosis Methodology Based on SVD and One-Dimensional Convolutional Neural Network. Shock Vib. 2020, 2020, 1850286. [Google Scholar] [CrossRef]
- Ling, Y.J.; Niu, C.M. Fault Diagnosis of Automobile Engine Based on Improved BP Neutral Network. Wirel. Commun. Mob. Comput. 2022, 2022, 2287776. [Google Scholar] [CrossRef]
- Fu, Y.; Liu, Y.; Yang, Y. Multi-Sensor GA-BP Algorithm Based Gearbox Fault Diagnosis. Appl. Sci. 2022, 12, 3106. [Google Scholar] [CrossRef]
- Hu, C.-S.; Li, L.-G.; Ma, L.; Yan, X.-P.; Wei, H.-X. Improved TCPN Method for Fault Diagnosing of Bearings under Variable Working-conditions. Noise Vib. Control 2022, 42, 134–141. [Google Scholar] [CrossRef]
- Selen, A.; Mustafa, S.A. A novel bearing fault diagnosis method using deep residual learning network. Multimed. Tools Appl. 2022, 81, 22407–22423. [Google Scholar] [CrossRef]
- Jorge, C.S.; Valerdi, V.; Maria, L.; Zarate, L. Deep-Learning Method Based on 1D Convolutional Neural Network for Intelligent Fault Diagnosis of Rotating Machines. Appl. Sci. 2022, 12, 2158. [Google Scholar] [CrossRef]
- Gu, Y.H.; Zhu, T.T.; Rao, W.J.; Huang, Y.T. Rolling bearing fault diagnosis based on EMD binarized image and CNN. J. Vibraion Meas. Diagn. 2021, 41, 105–113+203. [Google Scholar]
- Tong, Y.; Pang, X.Y.; Wei, Z.H. Fault diagnosis method of rolling bearing based on GADF-CNN. J. Vib. Shock. 2021, 40, 247–253+260. [Google Scholar]
- Han, T.; Yuan, J.H.; Tang, J.; An, L.Z. Intelligent composite fault diagnosis method for rolling bearings based on MWT and CNN. Mech. Transm. 2016, 40, 139–143. [Google Scholar]
- Zhao, J.; Yang, S.P.; Li, Q.; Liu, Y.Q.; Gu, X.H.; Liu, W.P. A new bearing fault diagnosis method based on signal-to-image mapping and convolutional neural network. Measurement 2021, 176, 109088. [Google Scholar] [CrossRef]
- Che, C.C.; Wang, H.W.; Ni, X.M.; Lin, R.G. Fault diagnosis of rolling bearing based on deep residual shrinkage network. J. Beijing Univ. Aeronaut. Astronaut. 2021, 47, 1399–1406. [Google Scholar]
- Yao, D.; Liu, H.C.; Yang, J.W.; Li, X. A lightweight neural network with strong robustness for bearing fault diagnosis. Measurement 2020, 159, 107756. [Google Scholar] [CrossRef]
- Zhang, K.; Wang, J.; Shi, H.; Zhang, X.C.; Tang, Y.H. A fault diagnosis method based on improved convolutional neural network for bearings under variable working conditions. Measurement 2021, 182, 109749. [Google Scholar] [CrossRef]
- Ma, N.; Zhang, X.; Zheng, H.; Sun, J. ShuffleNet V2: Practical Guidelines for Efficient CNN Architecture Design; Springer: Cham, Switzerland, 2018; Volume 11218, pp. 122–138. [Google Scholar]
- Huang, H.; Baddour, N. Bearing vibration data under time-varying rotational speed conditions. Data Brief 2018, 21, 1745–1749. [Google Scholar] [CrossRef] [PubMed]
- Liu, S.; Chen, J.; He, S.L.; Shi, Z.; Zhou, Z.T. Subspace Network with Shared Representation learning for intelligent fault diagnosis of machine under speed transient conditions with few samples. ISA Trans. 2021, 128, 531–544. [Google Scholar] [CrossRef] [PubMed]
Disclaimer/Publisher’s Note: The statements, opinions and data contained in all publications are solely those of the individual author(s) and contributor(s) and not of MDPI and/or the editor(s). MDPI and/or the editor(s) disclaim responsibility for any injury to people or property resulting from any ideas, methods, instructions or products referred to in the content. |
© 2022 by the authors. Licensee MDPI, Basel, Switzerland. This article is an open access article distributed under the terms and conditions of the Creative Commons Attribution (CC BY) license (https://creativecommons.org/licenses/by/4.0/).





























