Next Article in Journal
A Full Investigation of Terahertz Wave Power Transmission in Plasma from Theoretical, Numerical, and Experimental Perspectives
Previous Article in Journal
GaN Laser Diode Technology for Visible-Light Communications
 
 
Font Type:
Arial Georgia Verdana
Font Size:
Aa Aa Aa
Line Spacing:
Column Width:
Background:
Article

Electronic System for the Remote Monitoring of Solar Power Plant Parameters and Environmental Conditions

by
Žydrūnas Kavaliauskas
*,
Igor Šajev
,
Giedrius Blažiūnas
,
Giedrius Gecevičius
,
Vytautas Čapas
and
Danielius Adomaitis
Department of Industrial Engineering and Robotics, Kaunas University of Applied Sciences, Pramones Ave. 20, LT-50468 Kaunas, Lithuania
*
Author to whom correspondence should be addressed.
Electronics 2022, 11(9), 1431; https://doi.org/10.3390/electronics11091431
Submission received: 29 March 2022 / Revised: 25 April 2022 / Accepted: 26 April 2022 / Published: 29 April 2022
(This article belongs to the Section Power Electronics)

Abstract

:
An electronic monitoring system was developed to monitor and analyze operating and environmental parameters of solar power plants. The electronic monitoring system consisted of two stages: the first stage was designed to receive data from temperature, illumination, voltage, electric current, and power sensors and modules; the second stage is for data collection, analysis, and display. Microcontrollers PIC18F25K22 (for data collection) and PIC24FV32KA302 (for data analysis and display) were used to implement the electronic monitoring system. RF module EBTYE OEM/ODM E32-433T20DC SX1278 433 MHz UART was used to transmit data to the central server. For the microcontrollers of both stages, original control program algorithms were developed, according to which program codes were written using the C programming language. Data were collected using the MySQL database. The virtual interface and application for displaying instant data were created using programming language Delphi. Data monitoring systems in the market have a number of shortcomings due to the difficulty of ensuring a centralized data management process. In addition, sensors used in most systems require a Wi-Fi Internet connection to transmit information, which is difficult to secure in remote solar parks. The aim of this work is to show that information transmission from individually deployed sensors to the central server can be ensured using the principle of RF communication, and data collection and analysis in a centralized way without additional costs for Wi-Fi networks in remote areas.

1. Introduction

The use of traditional fossil fuels in various industries and for energy generation poses major challenges in terms of air pollution, increase in the greenhouse effect, and ozone depletion. In the search for alternative energy sources to conventional fuels, increasing attention is paid to renewable energy sources such as solar and wind power plants, and hydrogen energy. One of the cleanest forms of energy is electricity generated from solar power plants using photovoltaic (PV) modules [1,2]. The largest increases in solar power were observed in Asia, mainly in China and Japan, with 15.2 and 11 GW, respectively, followed by the US. The European market is also emerging, mainly in the United Kingdom, Germany and France, Scandinavian countries, and central European countries such as Poland and Lithuania. PV power plant parks are usually built where there are certain climatic and environmental conditions. Solar power parks require large areas of open land. It is desirable that there are no buildings, trees, and very high hills around the solar power plant park in order to avoid the shadows of various objects as much as possible. During the design and construction of various objects (residential houses, high-rise office complexes, various fences, etc.), certain parts and facades of buildings are covered with photovoltaic modules. This method allows for saving space, and efficiently using the free space of various constructions of buildings and other objects for electric energy production [3,4,5,6].
Solar power plants and their parks are constantly interacting with a variety of climatic conditions. Although photovoltaic modules are sufficiently resistant to environmental factors, these modules need regular maintenance and service, as the unified system includes various load-bearing structures, cables, and their connections, power conversion systems, etc. Constant maintenance and service are also required for systems that monitor operating parameters. The efficiency of solar energy depends not only on the materials from which the solar energy system is produced, but also on various environmental and climatic conditions, such as temperature, humidity, and snow or rain. The main parameter on which the efficiency of solar power plants and their parks depends is illumination, which shows how much of solar visible-spectrum energy reaches the surface of the PV at a certain time. In order to be competitive in this field, the volume of maintenance must be reduced and more efficient, and the efficiency of solar power plants and their parks must improve [7,8,9,10] to maintain PV systems with as few people and as many intelligent electronic standalone systems as possible. These systems are able to reach independent decisions, or inform responsible persons or bodies supervising the system when they notice deviations from the norms of performance or environmental parameters. One such well-known monitoring and data analysis system is SKADA, which performs parameter monitoring, deviation diagnostics, and analysis. However, the SKADA system also has drawbacks, as it does not notice any mechanical defects in PV modules that can occur due to climatic events such as rain hail, sandstorms, and hurricane winds. In addition, the impact of environmental conditions on the condition and efficiency of solar power plants depends on the specifics of the climate of a particular area, so the SKADA system is not universal and suitable for all cases [8,9,10,11].
Various detection algorithms are used to monitor the condition of PV panels. Artificial intelligence and neural networks are often used to monitor the failure and other parameters of these devices, and various data monitoring and analysis models such as the Aix-layer detection algorithm. These various monitoring and analysis systems allow for assessing the effect of the ambient temperature on the surfaces of solar modules or the presence of surface spots that reduce the transmission of sunlight towards the active surface of the PV. These monitoring systems also allow for the detection of individual burned cells of PV modules (composed of silicon PN junctions of different types of semiconductors) and defects in connection paths [11,12,13,14]. Unmanned aerial vehicles are used to detect various mechanical defects in PV modules with various diagnostic systems such as thermographic sensors, and high-resolution optical and infrared cameras. Thermographic techniques are widely used to detect various PV defects and hot spots. However, in order to accurately determine the location of faults or failures using this method, complex data analysis algorithms are required, and it is a costly task to ensure their reliability [14,15,16,17].
The unified monitoring of both the failures and efficiency parameters of solar power and PV module systems is a difficult task, as various separate systems (optical cameras, unmanned aerial vehicles, etc.) are required [18,19,20,21]. Combining all these components to fully assess the condition of PV and work efficiency into one monitoring system is quite expensive and complicated. Researchers want that the multipurpose data collection system was as centralized and as low as possible on the basis of human intervention [22,23,24,25].
The aim of this work was to create a prototype monitoring system of solar power plant parameters, which would allow centralized monitoring of environmental parameters (lighting, temperature, etc.) that affect the operation efficiency of solar power plants. To implement remote wireless monitoring of operating characteristics (voltage, electric current and power) of solar power plant modules. We aimed to develop a software tool that allows for remotely and wirelessly evaluating the influence of environmental parameters on the performance of a solar power plant and to perform long-term data collection using a database. We aimed to show that it is possible to create a wireless local data transmission network between separate parts of the system using RF modules when it is technically difficult to secure Wi-Fi or other data transmission networks.

2. Experimental Setup and Methodology

For the monitoring and analysis of the performance and environmental parameters of solar modules, an electronic monitoring system was developed that wirelessly transmits data to a central computer or server. Three solar modules with power of 290 W, output voltage of 32.5 V, and maximal current of 9 A silicon-based PV polycrystalline modules by Dutch company Victron were used for testing the electronic monitoring system. The PV was mounted using a stationary bracket system at a 35-degree angle to the south. A DS18B20 temperature sensor was used to monitor ambient temperature. The DS18B20 digital thermometer provides 9- to 12-bit Celsius temperature measurements, and has an alarm function with nonvolatile user-programmable upper and lower trigger points. DS18B20 communicates over a 1-Wire bus that requires only one data line (and ground) for communication with a central microprocessor. In addition, DS18B20 can directly derive power from the data line (“parasite power”), eliminating the need for an external power supply. PV voltage and current measurements were directly performed using a microcontroller and additional digital modules. The TSL2561 sensor was used to monitor illumination. Brightness sensor TSL2561 is an advanced digital light sensor that is ideal for use in various lighting situations. Compared to low-cost CdS elements, this sensor is more accurate, allowing for the accurate calculation of lux, and can be configured for a variety of gain/time ranges to detect light ranging from 0.1 to 40,000 lux. The PIC18F25K22 microcontroller was used to process the collected data. Radio module (transmitter/receiver) EBTYE OEM/ODM E32-433T20DC SX1278 433 MHz UART Wireless Lora was used for remote two-way wireless communication. Microcontroller PIC24FV32KA302 was used to digitally process the received information and transfer it to the central computer. The program code for both microcontrollers was generated using the C language. The PicKit3 programmer was used to load the program code into the microcontrollers. Python programming language was used to create a virtual interface between the data processed by the microcontroller and the web page. The web page displaying both the environmental parameters and operating data of the solar modules was created using programming languages Java Script and HTML. The monitoring system collects the registered data using the MySQL database. Programming language Delphi was used to visualize data on the website. Electronic circuit boards were designed for both the initial data collection and the processing of the transmitted data (using the aforementioned programmable microcontrollers) using software design tool Sprint Layout 6. The printed circuit boards were produced by Chinese company JLC PCB.

3. Results and Discussion

A solar power plant of 870 W consisting of three solar cells of equal power was used to test its electronic system (Figure 1). One of the solar panels has been used to generate electricity for about 10 years, and two batteries were new. One of the batteries was of the bifacial type. All batteries were connected to separate inputs of the monitoring system, and electrical parameters of current, voltage, and power were monitored. Batteries were mounted on the flat roof of the building facing south. A 4 mm2 cable with MC4-type hermetic connectors was used to connect batteries to minimize power losses in the power transmission chain [19].
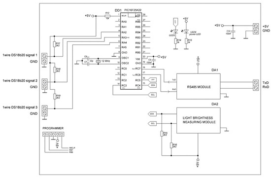
A two-stage electronic monitoring system was designed and constructed to monitor and transmit the operating parameters of the solar power plant. The purpose of the first stage was to collect the electrical parameters of the solar power plant and transmit them to the second stage via RS485 type communication. The first stage was also designed using a microcontroller. Microcontroller inputs were used to digitally monitor the system’s electrical voltage, current, and power. A separate measurement module was used to measure the electric current, while voltage was directly measured using a voltage divider. At the same time, ambient temperature and illuminance were monitored using digital sensors for these parameters. Program code was written using the C programming language and loaded to process and digitally transmit the data. The microcontroller was powered by a 12 V power supply. Since the required voltage for the direct supply of the microcontroller was 5 V, a DC–DC converter was used to obtain this voltage [7,10]. The schematic diagram of the electronic module for collecting and digitally processing the operating parameters of a solar power plant is presented in Figure 2.
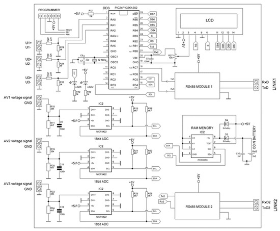
The second stage of the monitoring system based on a microcontroller circuit was designed and manufactured for data reception, analysis, and display. The received digital package from the first stage of the monitoring system is processed by the second-stage microcontroller, the software code of which was also written using the C programming language. The electrical schematic of the second stage of the electronic parameter monitoring system is shown in Figure 3. RS 485 modules were used to receive numerical data from the first stage and transmit the data package to the inputs of microcontroller. An LCD screen was used as the output device for the initial instantaneous data display. Since the internal memory of the microcontroller was limited, an additional RAM module was used for the instantaneous execution and processing of operations. When designing the printed circuit boards of the first- and second-stage electrical circuits, a common solder track for −5 V voltage was formed for all modules, which played the role of GND.
An RF digital radio module (consisting of a transmitter and a receiver) with a direct operating distance of about 1 km was used to digitally transmit the data to the central computer or server. However, considering the reinforced concrete wall and roof structures of the building, data transmission distance was drastically reduced to about 100 m. Although the distance of such data transmissions is very short, it is sufficiently convenient as it does not require long data transmission buses and Wi-Fi Internet networks.
The programming code algorithm of the first-stage electronic monitoring system is shown in Figure 4. The algorithm starts with the “Start program” command. At this point, the program in the microcontroller, and the process of monitoring of the environment (illumination and temperature) and electrical parameters (current and voltage) are started. At the same time, an error check is performed, and if the system does not find any errors, the measurement continues. In the case of errors or other faults, the measurement cycle is repeated until correct values of the measured parameters are obtained. After ensuring that parameter values are correct, the data package is formed and sent to the RS485 interface. The package is transmitted to the second stage of the monitoring system via the RS485 interface. At the end of the entire data processing cycle, the program is launched again, and a new data package is formed.
The algorithm of the second-stage electronic monitoring programming code is shown in Figure 5. The program starts with the “Start program” command. The first package of digital data is received. The values of the monitored parameters at the first stage (voltage, current, and ambient parameters) are accepted. After reading the package data, the software forms the data package and transmits it to the LCD screen for the instant display of the values. At the same time, a data package is formed and transmitted to a computer or server using an RF data transmission interface or module.
Using the Python and HTML programming languages, software code was created that implemented a virtual interface between the MySQL database and a web page that displayed instantaneous data on the environmental parameters and the operating solar power plant. This interface is more suited for the public demonstration of the monitoring system operation and data display. Data are measured and sent to the monitoring system at 20 s intervals. At the same time, another virtual interface was developed between the monitoring system and the MySQL database on the server using the Delphi programming language for the monitoring system operator and service personnel. An overview of the applications and its components was developed using the Delphi programming language and is shown in Figure 6. This application provides instantaneous values of the electrical parameters of all three solar modules, and instantaneous environmental data illumination and temperature. The application can also show certain characteristics of the received data package from the electronic monitoring system, such as the size of the occupied information.
Figure 7 shows the instantaneous power values of the three modules of a solar power plant over one day. Data were collected while the electronic monitoring system was operating in testing mode. Power monitoring was carried out on 15 March 2022, whereas power generated by a solar power plant depends on the specific time of year. This day was chosen due to the very favorable weather conditions, as there were no clouds, and the sun was shining during the light part of the day. The worn solar module (wear time, 10 m) generated the least power. In this case, the maximal power of the power plant was about 40 W. This result was affected by wear, the time of year, and the area in which this module was installed.
The maximal power of the second new battery was about 90 W, and the maximal power of the bifacial battery was about 105 W. The newly designed bifacial batteries work more efficiently than traditionally manufactured batteries because they have reversible active surfaces for power generation. Analysis of instantaneous power data showed that, at the selected observation period, the maximal power generated by all three solar cells was reached at approximately 2 p.m. Lithuanian time. The change in power was similar to the Gaussian function, which shows that the power generated by the batteries steadily increases and decreases, and depends on the positioning of the active surfaces in relation to the sun.

4. Conclusions

Using small-scale controllers and digital modules for illumination, temperature, voltage, current, and power, a two-stage electronic monitoring system was developed to monitor, analyze, and store the performance and environmental parameters of solar power plants. The monitoring system was tested using an 870 W solar power plant; the operation of individual parts was checked, and the software code was tested. One of the advantages of this prototype system over similar systems is that no additional Internet network is required for individual modules to communicate. Digital components were used to measure the parameters of the solar power plant and the environment, which can transmit data for collection and analysis using the RS485 interface or RF communication. This principle of data transmission is quite convenient because various sensors can be placed at different points of the solar power plant, and the performance characteristics of each solar cell and the impact of the environment on the electricity generation process can be monitored in detail. In this way, the principles of this prototype system can be used to create a complete network of sensors (without Internet connection) in a large solar park, and to monitor and analyze data in areas where it is difficult to ensure a stable Internet connection, or where it is costly and technically or economically irrational. A unique programming code using the C programming language was created for each of the electronic stages of the monitoring system according to a well-thought-out program algorithm, which allows for performing parameter measurements, and avoiding inaccuracies and errors in digitally transmitted data. Using the Delphi programming language, a unique digital protocol was developed to support the interface between a monitoring system and the MySQL database that stores long-term data. At the same time, using programming language Delphi, a convenient application was developed that allows for service personnel to monitor the work of the monitoring system in real time, and evaluate the work process of the solar power plant on the obtained data. When testing the monitoring system, a new generation and design of a bifacial solar module was also tested. Result analysis showed that this type of modules is about 15% more efficient than traditional solar modules.

Author Contributions

Conceptualization, Ž.K. and D.A.; methodology, G.G.; software, I.Š.; validation, V.Č., G.G. and Ž.K.; formal analysis, G.B.; investigation, Ž.K.; resources, G.G.; data curation, V.Č.; writing—original draft preparation, Ž.K.; writing—review and editing, G.G.; visualization, I.Š.; supervision, V.Č.; project administration, G.G.; funding acquisition, V.Č. All authors have read and agreed to the published version of the manuscript.

Funding

This research received no external funding.

Conflicts of Interest

The authors declare no conflict of interest.

References

  1. Mellit, A.; Kalogirou, S. Artificial intelligence and internet of things to improve efficacy of diagnosis and remote sensing of solar photovoltaic systems: Challenges, recommendations and future directions. Renew. Sustain. Energy Rev. 2021, 143, 110889. [Google Scholar] [CrossRef]
  2. Mellit, A.; Kalogirou, S.A. Artificial intelligence techniques for photovoltaic applications: A review. Prog. Energy Combust. Sci. 2008, 34, 574–632. [Google Scholar] [CrossRef]
  3. Belu, R. Artificial intelligence techniques for solar energy and photovoltaic applications. In Handbook of Research on Solar Energy Systems and Technologies; Anwar, S., Efstathiadis, H., Qazi, S., Eds.; IGI Global: Hershey, PA, USA, 2013; pp. 376–436. [Google Scholar]
  4. Triki-Lahiani, A.; Abdelghani, A.B.; Slama-Belkhodja, I. Fault detection and monitoring systems for photovoltaic installations: A review. Renew Sustain. Energy Rev. 2018, 82, 2680–2692. [Google Scholar] [CrossRef]
  5. Mellit, A.; Tina, G.M.; Kalogirou, S.A. Fault detection and diagnosis methods for photovoltaic systems: A review. Renew. Sustain. Energy Rev. 2018, 91, 1–17. [Google Scholar] [CrossRef]
  6. Madeti, S.R.; Singh, S. A comprehensive study on different types of faults and detection techniques for solar photovoltaic system. Sol. Energy 2017, 158, 161–185. [Google Scholar] [CrossRef]
  7. Appiah, A.Y.; Zhang, X.; Ayawli, B.B.K.; Kyeremeh, F. Review and Performance Evaluation of Photovoltaic Array Fault Detection and Diagnosis Techniques. Int. J. Photoenergy 2019, 2019, 6953530. [Google Scholar] [CrossRef]
  8. Khalil, I.U.; Ul-Haq, A.; Mahmoud, Y.; Jalal, M.; Aamir, M.; Ahsan, M.U.; Mehmood, K. Comparative Analysis of Photovoltaic Faults and Performance Evaluation of its Detection Techniques. IEEE Access 2020, 8, 26676–26700. [Google Scholar] [CrossRef]
  9. Rani, D.D.P.; Suresh, D.; Kapula, P.; Akram, C.H.M.; Hemalatha, N.; Son, P. IoT based smart solar energy monitoring systems. Mater. Today Proc. 2021; in press. [Google Scholar] [CrossRef]
  10. Márquez, F.; Ramírez, I.S. Condition monitoring system for solar power plants with radiometric and thermographic sensors embedded in unmanned aerial vehicles. Measurement 2019, 139, 152–162. [Google Scholar] [CrossRef] [Green Version]
  11. Panwar, N.L.; Kaushik, S.C.; Kothari, S. Role of renewable energy sources in environmental protection: A review. Renew. Sustain. Energy Rev. 2011, 15, 1513–1524. [Google Scholar] [CrossRef]
  12. Solangi, K.H.; Islam, M.R.; Saidur, R.; Rahim, N.A.; Fayaz, H. A review on global solar energy policy. Renew. Sustain. Energy Rev. 2011, 15, 2149–2163. [Google Scholar] [CrossRef]
  13. Waldau, A.J. Snapshot of photovoltaics—March 2016. Sustainability 2017, 9, 783. [Google Scholar]
  14. Masson, G.; Latour, M.; Rekinger, M.; Theologitis, I.-T.; Papoutsi, M. Global market outlook for photovoltaics 2013–2017. Eur. Photovolt. Ind. Assoc. 2013, 12–32. Available online: https://resources.solarbusinesshub.com/solar-industry-reports/item/global-market-outlook-for-photovoltaics-2013-2017 (accessed on 16 March 2022).
  15. Pliego Marugán, A.; García Márquez, F.P.; Pinar Pérez, J.M. Optimal maintenance management of offshore wind farms. Energies 2016, 9, 46. [Google Scholar] [CrossRef] [Green Version]
  16. Pliego Marugán, A.; García Márquez, F.P.; Lev, B. Optimal decision-making via binary decision diagrams for investments under a risky environment. Int. J. Prod. Res. 2017, 55, 5271–5286. [Google Scholar] [CrossRef]
  17. Marugán, A.P.; García Márquez, F.P. Scada and artificial neural networks for maintenance management. In International Conference on Management Science and Engineering Management; Springer: Cham, Switzerland, 2017; pp. 912–919. [Google Scholar]
  18. Pliego, A.; García Márquez, F.P. Big data and web intelligence: Improving the efficiency on decision making process via bdd. In Big Data: Concepts, Methodologies, Tools, and Applications; IGI Global: Hershey, PA, USA, 2016; pp. 229–246. [Google Scholar]
  19. Choi, J.; Lee, I.-W.; Cha, S.-W. Analysis of data errors in the solar photovoltaic monitoring system database: An overview of nationwide power plants in Korea. Renew. Sustain. Energy Rev. 2022, 156, 112007. [Google Scholar] [CrossRef]
  20. Dincer, F. The analysis on photovoltaic electricity generation status, potential and policies of the leading countries in solar energy. Renew. Sustain. Energy Rev. 2011, 15, 713–720. [Google Scholar] [CrossRef]
  21. Moosavian, S.; Rahim, N.; Selvaraj, J.; Solangi, K. Energy policy to promote photovoltaic generation. Renew. Sustain. Energy Rev. 2013, 25, 44–58. [Google Scholar] [CrossRef]
  22. Hosenuzzaman, M.; Rahim, N.A.; Selvaraj, J.; Hasanuzzaman, M.; Nahar, A. Global prospects, progress, policies, and environmental impact of solar photovoltaic power generation. Renew. Sustain. Energy Rev. 2015, 41, 284–297. [Google Scholar] [CrossRef]
  23. Hafeznia, H.; Aslani, A.; Anwar, S.; Jamali, M.Y. Analysis of the effectiveness of national renewable energy policies: A case of photovoltaic policies. Renew. Sustain. Energy Rev. 2017, 79, 669–680. [Google Scholar] [CrossRef]
  24. Mundada, A.S.; Prehoda, E.W.; Pearce, J.M. U.S. market for solar photovoltaic plug-and-play systems. Renew. Energy 2017, 103, 255–264. [Google Scholar] [CrossRef] [Green Version]
  25. Kumar, N.M.; Sudhakar, K.; Samykano, M.; Jayaseelan, V. On the technologies empowering drones for intelligent monitoring of solar photovoltaic power plants. Procedia Comput. Sci. 2018, 133, 585–593. [Google Scholar] [CrossRef]
Figure 1. Wiring diagram for 870 W solar power plant modules.
Figure 1. Wiring diagram for 870 W solar power plant modules.
Electronics 11 01431 g001
Figure 2. Schematic diagram of electronic system for monitoring operating parameters of solar power plants.
Figure 2. Schematic diagram of electronic system for monitoring operating parameters of solar power plants.
Electronics 11 01431 g002
Figure 3. Scheme of solar power plant operating parameter data collection and processing system.
Figure 3. Scheme of solar power plant operating parameter data collection and processing system.
Electronics 11 01431 g003
Figure 4. Operating parameter monitoring system microcontroller program operation algorithm.
Figure 4. Operating parameter monitoring system microcontroller program operation algorithm.
Electronics 11 01431 g004
Figure 5. Algorithm of operation of microcontroller program for operating parameter monitoring and data processing system.
Figure 5. Algorithm of operation of microcontroller program for operating parameter monitoring and data processing system.
Electronics 11 01431 g005
Figure 6. Virtual application designed for displaying and recording data to a MySQL database.
Figure 6. Virtual application designed for displaying and recording data to a MySQL database.
Electronics 11 01431 g006
Figure 7. Instantaneous dependence of solar power on time of the day.
Figure 7. Instantaneous dependence of solar power on time of the day.
Electronics 11 01431 g007
Publisher’s Note: MDPI stays neutral with regard to jurisdictional claims in published maps and institutional affiliations.

Share and Cite

MDPI and ACS Style

Kavaliauskas, Ž.; Šajev, I.; Blažiūnas, G.; Gecevičius, G.; Čapas, V.; Adomaitis, D. Electronic System for the Remote Monitoring of Solar Power Plant Parameters and Environmental Conditions. Electronics 2022, 11, 1431. https://doi.org/10.3390/electronics11091431

AMA Style

Kavaliauskas Ž, Šajev I, Blažiūnas G, Gecevičius G, Čapas V, Adomaitis D. Electronic System for the Remote Monitoring of Solar Power Plant Parameters and Environmental Conditions. Electronics. 2022; 11(9):1431. https://doi.org/10.3390/electronics11091431

Chicago/Turabian Style

Kavaliauskas, Žydrūnas, Igor Šajev, Giedrius Blažiūnas, Giedrius Gecevičius, Vytautas Čapas, and Danielius Adomaitis. 2022. "Electronic System for the Remote Monitoring of Solar Power Plant Parameters and Environmental Conditions" Electronics 11, no. 9: 1431. https://doi.org/10.3390/electronics11091431

APA Style

Kavaliauskas, Ž., Šajev, I., Blažiūnas, G., Gecevičius, G., Čapas, V., & Adomaitis, D. (2022). Electronic System for the Remote Monitoring of Solar Power Plant Parameters and Environmental Conditions. Electronics, 11(9), 1431. https://doi.org/10.3390/electronics11091431

Note that from the first issue of 2016, this journal uses article numbers instead of page numbers. See further details here.

Article Metrics

Back to TopTop