A Conceptual Framework for Determining Quality Requirements for Mobile Learning Applications Using Delphi Method
Abstract
1. Introduction
- What are the appropriate technical quality requirements for mobile learning applications?
- What technical quality requirements from question one lead to the development of mobile learning applications successfully?
Related Works
2. Background of the Study
| Type | Quality Models | Quality Dimensions | Authors |
|---|---|---|---|
| Software quality models | McCall’s quality model | reliability, usability, correctness, efficiency, interoperability, integrity, maintainability, testability, flexibility, portability, and reusability | [34] |
| Boehm model | portability, utility, reliability, efficiency, maintainability, understandability and modifiability | [35] | |
| ISO 9126/IEC model | functionality, usability, reliability, efficiency, maintainability, and portability | [36] | |
| Information system quality models | The updated DeLone and McLean model | system quality (usability, functionality, interface design, accessibility, ease of use, interactivity), information quality (content adequacy, content usefulness and content design) and service quality (availability, personalization, reliability, trust and responsiveness) | [37] |
| Service quality models | E-S-Qual | efficiency, compliance, availability and privacy | [38] |
| WebQual model | informational fit-to-task, tailored communications, trust, response time, ease of understanding, intuitive operations, visual appeal, innovativeness, emotional appeal, consistent image, on- line completeness, and relative advantage | [39] | |
| WebQual model | usability, information and interaction | [39] |
2.1. Software Quality Models
2.2. Information System Quality Models
2.3. Service Quality Models
2.4. Research Contribution
3. Methodology
- Step One: a systematic review has been conducted of various types of quality models.
- Step Two: we established an initial list of quality requirements from the different types of quality models.
- Step three: we conducted the Delphi method in order to evaluate the list of quality requirements that have been identified in Step Two.
- Step four: we identified the final technical quality dimensions and requirements from the Delphi analysis.
- Step five: presentation of the framework of the technical quality dimensions and requirements for mobile learning applications.
3.1. Validity Analysis
3.2. Delphi Study
3.3. Experts Selection
4. Conducting the Delphi Study and Analysis of the Results
4.1. First Round: Design of the Preliminary Quality Dimensions and Requirements Based on the Literature Review
Results of the First Round
4.2. Second Round: Identification of Important Technical Quality Dimensions and Requirements for Mobile Learning Applications
Results of the Second Round
4.3. Third Round: Consensus Confirmation of the Final Technical Quality Dimensions and Requirements
Results of the Third Round
5. Discussion
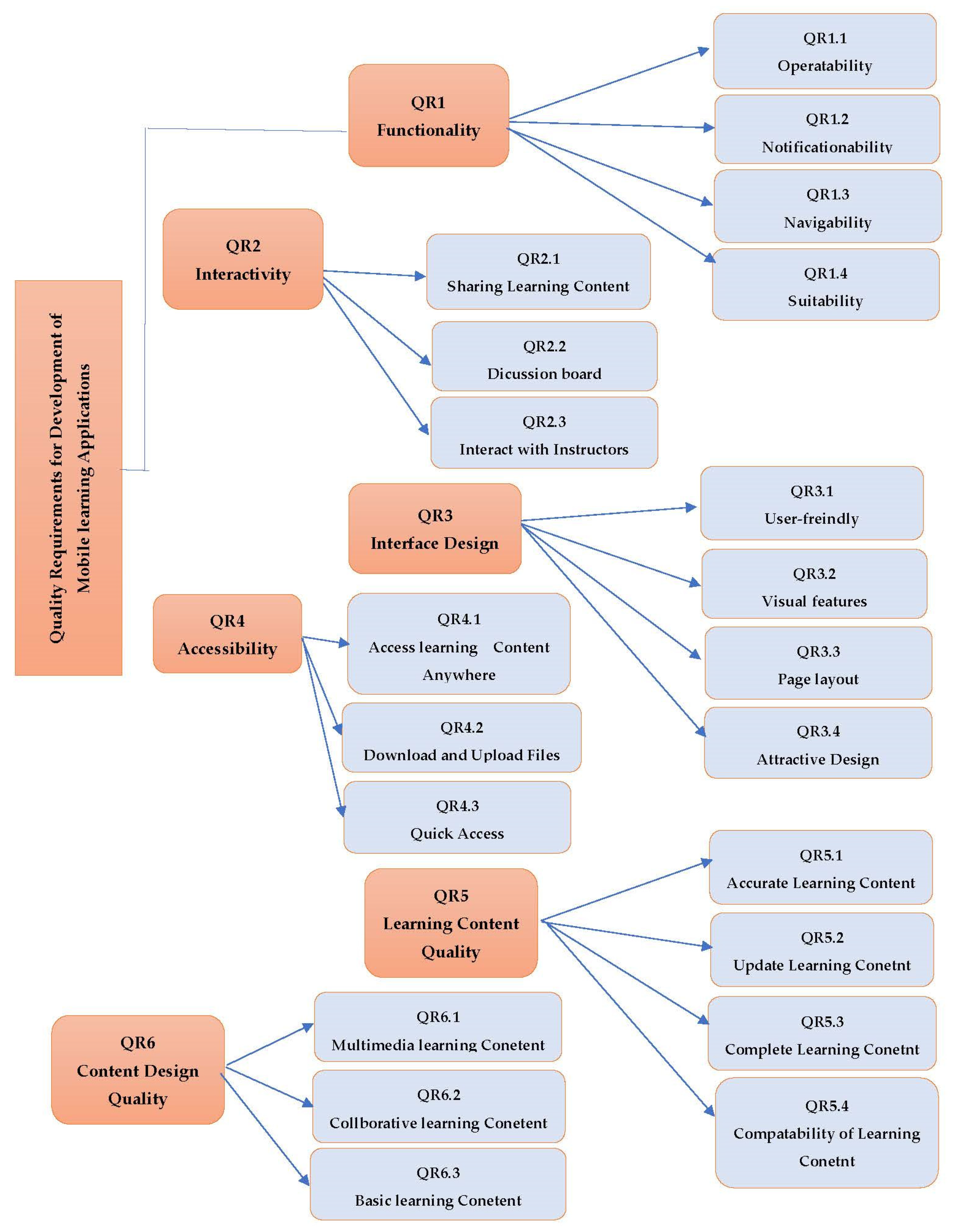
Technical Quality Dimensions and Requirements Framework for Mobile Learning Applications
6. Conclusions
7. Limitations and Future Work
Author Contributions
Funding
Data Availability Statement
Acknowledgments
Conflicts of Interest
References
- Lutfi, A.; Alsyouf, A.; Almaiah, M.A.; Alrawad, M.; Abdo, A.A.; Al-Khasawneh, A.L.; Ibrahim, N.; Saad, M. Factors Influencing the Adoption of Big Data Analytics in the Digital Transformation Era: Case Study of Jordanian SMEs. Sustainability 2022, 14, 1802. [Google Scholar] [CrossRef]
- Park, E.; Kim, K.J. An integrated adoption model of mobile cloud services: Exploration of key determinants and extension of technology acceptance model. Telemat. Inform. 2014, 31, 376–385. [Google Scholar] [CrossRef]
- Al Amri, M.; Almaiah, M.A. Sustainability Model for Predicting Smart Education Technology Adoption Based on Student Perspectives. Int. J. Adv. Soft Comput. Its Appl. 2021, 13, 60–77. [Google Scholar]
- Christensen, R.; Knezek, G. Validating a Mobile Learning Readiness Survey: Assessing Teachers’ Dispositions toward Adoption. J. Digit. Learn. Teach. Educ. 2017, 33, 148–159. [Google Scholar] [CrossRef]
- Pawar, S.H. A Study on Big Data Security and Data Storage Infrastructure. Int. J. 2016, 6, 539–542. [Google Scholar]
- Sarrab, M.; Elbasir, M.; Alnaeli, S. Towards a quality model of technical aspects for mobile learning services: An empirical investigation. Comput. Hum. Behav. 2016, 55, 100–112. [Google Scholar] [CrossRef]
- Cheon, J.; Lee, S.; Crooks, S.M.; Song, J. An investigation of mobile learning readiness in higher education based on the theory of planned behavior. Comput. Educ. 2012, 59, 1054–1064. [Google Scholar] [CrossRef]
- Al-Debei, M.M. The quality and acceptance of websites: An empirical investigation in the context of higher education. Int. J. Bus. Inf. Syst. 2014, 15, 170–188. [Google Scholar]
- Djouab, R.; Bari, M. An ISO 9126 Based Quality Model for the e- Learning Systems. Int. J. Inf. Educ. Technol. 2016, 6, 370. [Google Scholar] [CrossRef][Green Version]
- Koole, M.L. The Framework for the Rational Analysis of Mobile Education (FRAME) Model: An Evaluation of Mobile Devices for Distance Education. Ph.D. Thesis, Athabasca University, Athabasca, AB, Canada, 2006. [Google Scholar]
- Ng, W.; Nicholas, H. A framework for sustainable mobile learning in schools. Br. J. Educ. Technol. 2013, 44, 695–715. [Google Scholar] [CrossRef]
- Abu-Al-Aish, A.; Love, S. Factors influencing students’ acceptance of m-learning: An investigation in higher education. Int. Rev. Res. Open Distrib. Learn. 2013, 14, 14. [Google Scholar] [CrossRef]
- ELdesouky, A.I.; Arafat, H.; Ramzey, H. Toward complex academic Web- Sites Quality evaluation method (QEM) framework: Quality requirements phase definition and specification. Computer and Systems Engineering Department. Comput. Educ. 2008, 59, 1054–1064. [Google Scholar]
- McCall, J.A.; Richards, P.K.; Walters, G.F. Factors in Software Quality. In Preliminary Handbook on Software Quality for an Acquisiton Manager; General Electric: Sunnyvale, CA, USA, 1977; Volume III. [Google Scholar]
- Boehm, B.W.; Brown, J.R.; Kaspar, H. Characteristics of Software Quality; North-Holland Publishing Company: Amsterdam, The Netherlands, 1978. [Google Scholar]
- ISO 9126; Software Engineering e Product Quality e Part 1: Quality Model. International Standards Organization: Geneva, Switzerland, 2001.
- Delone, W.H.; McLean, E.R. The DeLone and McLean model of information systems success: A ten-year update. J. Manag. Inf. Syst. 2003, 19, 9–30. [Google Scholar]
- Parasuraman, A.; Zeithaml, V.A.; Malhotra, A. ES-QUAL: A multiple-item scale for assessing electronic service quality. J. Serv. Res. 2005, 7, 213–233. [Google Scholar] [CrossRef]
- Loiacono, E.T.; Watson, R.T.; Goodhue, D.L. WebQual: A measure of website quality. Mark. Theory Appl. 2002, 13, 432–438. [Google Scholar]
- Almaiah, M.; Al-Khasawneh, A.; Althunibat, A.; Khawatreh, S. Mobile government adoption model based on combining GAM and UTAUT to explain factors according to adoption of mobile government services. Int. J. Interact. Mob. (iJIM) 2020, 14, 199–225. [Google Scholar] [CrossRef]
- Almaiah, M.A.; Nasereddin, Y. Factors influencing the adoption of e-government services among Jordanian citizens. Electronic Government. Int. J. 2020, 16, 236–259. [Google Scholar]
- Almaiah, M.A.; Al-Khasawneh, A.; Althunibat, A.; Almomani, O. Exploring the main determinants of mobile learning application usage during Covid-19 pandemic in Jordanian universities. In Emerging Technologies during the Era of COVID-19 Pandemic; Springer: Cham, Switzerland, 2021; pp. 275–290. [Google Scholar]
- Almaiah, M.A.; Al-Khasawneh, A. Investigating the main determinants of mobile cloud computing adoption in university campus. Educ. Inf. Technol. 2020, 25, 3087–3107. [Google Scholar] [CrossRef]
- Barnes, S.J.; Vidgen, R.T. An integrative approach to the assessment of e- commerce quality. J. Electron. Commerce Res. 2002, 3, 114–127. [Google Scholar]
- Hsu, C.C.; Sandford, B.A. The Delphi technique: Making sense of consensus. Pract. Assess. Res. Eval. 2007, 12, 1–8. [Google Scholar]
- Shaikh, Z.A.; Khoja, S.A. Personal learning environments and university teacher roles explored using Delphi. Australas. J. Educ. Technol. 2014, 30. [Google Scholar] [CrossRef]
- Okoli, C.; Pawlowski, S.D. The Delphi method as a research tool: An example, design considerations and applications. Inf. Manag. 2004, 42, 15–29. [Google Scholar] [CrossRef]
- Hasson, F.; Keeney, S.; McKenna, H. Research guidelines for the Delphi survey technique. J. Adv. Nurs. 2000, 32, 1008–1015. [Google Scholar] [PubMed]
- Heiko, A. Consensus measurement in Delphi studies: Review and implications for future quality assurance. Technol. Forecast. Soc. Change 2012, 79, 1525–1536. [Google Scholar]
- Al-Hunaiyyan, A.; Alhajri, R.A.; Al-Sharhan, S. Perceptions and challenges of mobile learning in Kuwait. J. King Saud Univ.-Comput. Inf. Sci. 2016, 30, 279–289. [Google Scholar] [CrossRef]
- Udell, C. Learning everywhere: How mobile content strategies are transforming training. In Float Mobile Learning, 1st ed.; RockBench Publishing Corp.: Nashville, TN, USA, 2012. [Google Scholar]
- Elias, T. Universal instructional design principles for mobile learning. Int. Rev. Res. Open Distrib. Learn. 2011, 12, 143–156. [Google Scholar] [CrossRef]
- Kukulska-Hulme, A.; Sharples, M.; Milrad, M.; Arnedillo-Sánchez, I.; Vavoula, G. Innovation in mobile learning: A European perspective. Int. J. Mob. Blended Learn. 2009, 1, 13–35. [Google Scholar] [CrossRef]
- Joseph, F.H.; Black, W.C.; Babin, B.J.; Anderson, R.E.; Tatham, R.L. Multivariate Data Analysis: A Global Perspective; Pearson Education: New York, NY, USA, 2010. [Google Scholar]
- Ab Hamid, M.R.; Sami, W.; Sidek, M.M. Discriminant validity assessment: Use of Fornell & Larcker criterion versus HTMT criterion. In Journal of Physics: Conference Series. IOP Publ. 2017, 890, 012163. [Google Scholar]
- Almaiah, M.A.; Alyoussef, I.Y. Analysis of the effect of course design, course content support, course assessment and instructor characteristics on the actual use of E-learning system. IEEE Access 2019, 7, 171907–171922. [Google Scholar] [CrossRef]
- Almaiah, M.A.; Alamri, M.M.; Al-Rahmi, W.M. Analysis the effect of different factors on the development of Mobile learning applications at different stages of usage. IEEE Access 2019, 8, 16139–16154. [Google Scholar] [CrossRef]
- Almaiah, M.A.; Al Mulhem, A. Analysis of the essential factors affecting of intention to use of mobile learning applications: A comparison between universities adopters and non-adopters. Educ. Inf. Technol. 2019, 24, 1433–1468. [Google Scholar] [CrossRef]
- Almaiah, M.A.; Al-Zahrani, A.; Almomani, O.; Alhwaitat, A.K. Classification of cyber security threats on mobile devices and applications. In Artificial Intelligence and Blockchain for Future Cybersecurity Applications; Springer: Cham, Switzerland, 2021; pp. 107–123. [Google Scholar]
- Lutfi, A.A.; Idris, K.M.; Mohamad, R. The influence of technological, organizational and environmental factors on accounting information system usage among Jordanian small and medium-sized enterprises. Int. J. Econ. Financ. Issues 2016, 6, 240–248. [Google Scholar]
- Almaiah, M.A.; Al-lozi, E.M.; Al-Khasawneh, A.; Shishakly, R.; Nachouki, M. Factors Affecting Students’ Acceptance of Mobile Learning Application in Higher Education during COVID-19 Using ANN-SEM Modelling Technique. Electronics 2021, 10, 3121. [Google Scholar] [CrossRef]
- Al Mulhem, A. Investigating the effects of quality factors and organizational factors on university students’ satisfaction of e-learning system quality. Cogent Educ. 2020, 7, 1787004. [Google Scholar] [CrossRef]
- Almaiah, M.A.; Alamri, M.M. Proposing a new technical quality requirements for mobile learning applications. J. Theor. Appl. Inf. Technol. 2018, 96, 6955–6968. [Google Scholar]
- Almaiah, M.A.; Al Mulhem, A. Thematic analysis for classifying the main challenges and factors influencing the successful implementation of e-learning system using NVivo. Int. J. Adv. Trends Comput. Sci. Eng. 2020, 9, 142–152. [Google Scholar] [CrossRef]
- Tatnall, A. Editorial for EAIT issue 2, 2020. Educ. Inf. Technol. 2020, 25, 647–657. [Google Scholar] [CrossRef]
- Tatnall, A. Editorial for EAIT issue 2, 2019. Educ. Inf. Technol. 2019, 24, 953–962. [Google Scholar] [CrossRef]






| Quality Dimensions | Average Variance Extracted (AVE > 0.5) |
|---|---|
| Interactivity (IN) | 0.752 |
| Functionality (FN) | 0.779 |
| Interface Design (ID) | 0.829 |
| Accessibility (AC) | 0.801 |
| Learning Content Quality (LCQ) | 0.750 |
| Content Design Quality (CDQ) | 0.882 |
| IN | FN | ID | AC | LCQ | CDQ | |
| IN | 0.936 | |||||
| FN | 0.797 | 0.958 | ||||
| ID | 0.630 | 0.758 | 0.964 | |||
| AC | 0.646 | 0.684 | 0.545 | 0.978 | ||
| LCQ | 0.759 | 0.769 | 0.563 | 0.689 | 0.963 | |
| CDQ | 0.769 | 0.792 | 0.643 | 0.707 | 0.790 | 0.943 |
| Quality Dimensions | Technical Requirements Items |
|---|---|
| Interactivity (IN) | 1. The application enables learners to interact with instructors via online messages. |
| 2. The application enables learners to exchange and share the learning content. | |
| 3. The application enables learners to discuss with learners and faculty by using discussion board. | |
| Functionality (FN) | 4. The learners can easily navigate between tasks. |
| 5. The application gives learners alerts for new notifications. | |
| 6. Access to the application for both students and instructors. | |
| 7. The application gives learners sufficient features. | |
| 8. The application offers an interface with a good size and resolution. | |
| Interface Design (ID) | 9. The application provides a simple and flexible user-interface with a good icons design. |
| 10. The learners can easily identify the particular functions of the application. | |
| 11. The application offers good organization of course content and activities. | |
| Accessibility (AC) | 12. Instructors can create courses and learning content items. |
| 13. Instructors and learners can access the documents of learning content in multiple formats. | |
| 14. Upload and download attachments. | |
| 15. Learners can submit assignments and home works. | |
| Learning Content Quality (LCQ) | 16. The learners can find the complete learning content when using the application. |
| 17. The learners can find the various activities of learning content when using the application. | |
| 18. The learners can find the detailed contact information when using the application. | |
| Content Design Quality (CDQ) | 19. The application provides learners different formats of learning content such as text, audio and video. |
| 20. The application provides learners up-to-date content. | |
| 21. The application provides learners accurate content. |
| Quality Dimensions | Technical Requirements | IQR Score | Degree of Consensus * |
|---|---|---|---|
| Interactivity | 1. The application enables learners to interact with instructors via online messages. | 0.6 | Moderate |
| 2. The application enables learners to exchange and share the learning content. | 0.3 | High | |
| 3. The application enables learners to discuss with learners and faculty by using discussion board. | 0.8 | Moderate | |
| Functionality | 4. The learners can easily navigate between tasks. | 0.2 | High |
| 5. The application gives learners alerts for new notifications. | 0.3 | High | |
| 6. Access to the application for both students and instructors. | 0.1 | High | |
| 7. The application gives learners sufficient features. | 0.4 | High | |
| 8. The application offers an interface with a good size and resolution. | 1.3 | Low | |
| Interface Design | 9. The application provides a simple and flexible user- interface with a good icons design. | 0.3 | High |
| 10. The learners can easily identify the particular functions of the application. | 0.3 | High | |
| 11. The application offers good organization of course content and activities. | 0.5 | High | |
| Accessibility | 12. Instructors can create courses and learning content items. | 0.4 | High |
| 13. Instructors and learners can access the documents of learning content in multiple formats. | 0.7 | Moderate | |
| 14. Upload and download attachments. | 0.3 | High | |
| 15. Learners can submit assignments and home works. | 0.9 | Moderate | |
| Learning Content Quality | 16. The learners can find the complete learning content when using the application. | 0.3 | High |
| 17. The learners can find the various activities of learning content when using the application. | 0.3 | High | |
| 18. The learners can find the detailed contact information when using the application. | 1.2 | Low | |
| Content Design Quality | 19. The application provides learners different formats of learning content such as text, audio and video. | 0.6 | Moderate |
| 20. The application provides learners up-to-date content. | 0.2 | High | |
| 21. The application provides learners accurate content. | 0.4 | High |
| Quality Dimensions | Technical Requirements | IQR Score | Degree of Consensus * |
|---|---|---|---|
| Interactivity | 1. The application enables learners to interact with instructors via online messages. | 0.3 | High |
| 2. The application enables learners to exchange and share the learning content. | 0.3 | High | |
| 3. The application enables learners to discuss with learners and faculty by using discussion board. | 0.8 | Moderate | |
| Functionality | 4. The learners can easily navigate between tasks. | 0.2 | High |
| 5. The application gives learners alerts for new notifications. | 0.3 | High | |
| 6. Access to the application for both students and instructors. | 0.1 | High | |
| 7. The application gives learners sufficient features. | 0.4 | High | |
| Interface Design | 8. The application provides a simple and flexible user- interface with a good icons design. | 0.3 | High |
| 9. The learners can easily identify the particular functions of the application. | 0.3 | High | |
| 10. The application offers good organization of course content and activities. | 0.5 | High | |
| Accessibility | 11. Instructors can create courses and learning content items. | 0.4 | High |
| 12. Instructors and learners can access the documents of learning content in multiple formats. | 0.7 | Moderate | |
| 13. Upload and download attachments. | 0.3 | High | |
| 14. Learners can submit assignments and home works. | 0.9 | Moderate | |
| Learning Content Quality | 15. The learners can find the complete learning content when using the application. | 0.3 | High |
| 16. The learners can find the various activities of learning content when using the application. | 0.3 | High | |
| Content Design Quality | 17. The application provides learners different formats of learning content such as text, audio and video. | 0.4 | High |
| 18. The application provides learners up-to-date content. | 0.2 | High | |
| 19. The application provides learners accurate content. | 0.4 | High |
Publisher’s Note: MDPI stays neutral with regard to jurisdictional claims in published maps and institutional affiliations. |
© 2022 by the authors. Licensee MDPI, Basel, Switzerland. This article is an open access article distributed under the terms and conditions of the Creative Commons Attribution (CC BY) license (https://creativecommons.org/licenses/by/4.0/).
Share and Cite
Almaiah, M.A.; Hajjej, F.; Lutfi, A.; Al-Khasawneh, A.; Alkhdour, T.; Almomani, O.; Shehab, R. A Conceptual Framework for Determining Quality Requirements for Mobile Learning Applications Using Delphi Method. Electronics 2022, 11, 788. https://doi.org/10.3390/electronics11050788
Almaiah MA, Hajjej F, Lutfi A, Al-Khasawneh A, Alkhdour T, Almomani O, Shehab R. A Conceptual Framework for Determining Quality Requirements for Mobile Learning Applications Using Delphi Method. Electronics. 2022; 11(5):788. https://doi.org/10.3390/electronics11050788
Chicago/Turabian StyleAlmaiah, Mohammed Amin, Fahima Hajjej, Abdalwali Lutfi, Ahmad Al-Khasawneh, Tayseer Alkhdour, Omar Almomani, and Rami Shehab. 2022. "A Conceptual Framework for Determining Quality Requirements for Mobile Learning Applications Using Delphi Method" Electronics 11, no. 5: 788. https://doi.org/10.3390/electronics11050788
APA StyleAlmaiah, M. A., Hajjej, F., Lutfi, A., Al-Khasawneh, A., Alkhdour, T., Almomani, O., & Shehab, R. (2022). A Conceptual Framework for Determining Quality Requirements for Mobile Learning Applications Using Delphi Method. Electronics, 11(5), 788. https://doi.org/10.3390/electronics11050788

