Two-Stage Optimization Method for Sizing Stack and Battery Modules of a Fuel Cell Vehicle Based on a Power Split Control
Abstract
:1. Introduction
1.1. Bibliographic Survey
1.2. Innovative Contribution
2. Powertrain Architecture and Modeling
2.1. EV Kinematic Model
2.2. EV Architecture and DC/DC Converters Model
2.3. Fuel Cell Model
- The average stack temperature is assumed to be constant due to the slower dynamics of the stack temperature;
- All gases supplied to the FC obey the ideal gas law;
- The fuel cell is fed with a continuous supply of reactants to allow operating conditions at a sufficiently high flow rate;
- The mole fractions of the inlet reactants are assumed to be constant to build the FC stack model.
2.4. Lithium Battery Model
3. Power Split Control
| Algorithm 1: Power split algorithm for hybrid FC stack and Li-B module ESSs. |
| Loop (for each time interval): # check if the powertrain demand is positive or negative If ( > 0) # check if the powertrain demand is lower than the value If () # if 20% < SoC(k) < 100% # compute the power split solutions for FC stack and Li-B modules end # check if the powertrain demand is greater than the value If () # if 20% < SoC(k) < 100% # compute the maximum FC stack and Li-B modules current value # compute the a and b linear coefficient of the power split relationship # compute the power split solutions for FC stack and Li-B modules end # check if the powertrain demand is positive or negative If ( ≤ 0) # check if the FC supplied current is positive If () # if 20% < SoC(k) < 100% # compute the a and b linear coefficient of the power split relationship # compute the power split solutions for FC stack and Li-B modules end # check if the FC supplied current is negative If () # if 20% < SoC(k) < 100% # compute the a and b linear coefficient of the power split relationship # compute the power split solutions for FC stack and Li-B modules end end |
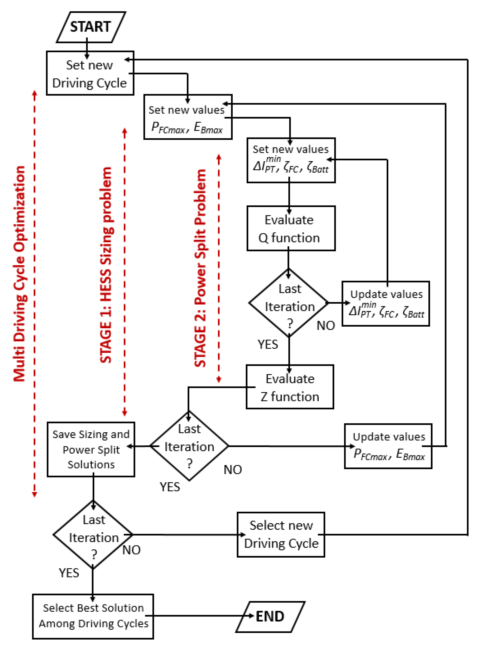
4. Sizing Method for a Hybrid ESS
4.1. Stage One
4.2. Stage Two
4.3. Solution Algorithm
5. Simulation Framework
5.1. Case Study
5.2. Numerical Results
6. Conclusions
Author Contributions
Funding
Conflicts of Interest
References
- United Nations. Report of the Conference of the Parties on Its Twenty-First Session. Available online: chrome-extension://efaidnbmnnnibpcajpcglclefindmkaj/viewer.html?pdfurl=https%3A%2F%2Funfccc.int%2Fresource%2Fdocs%2F2015%2Fcop21%2Feng%2F10.pdf&clen=622273 (accessed on 12 December 2021).
- International Energy Agency (IEA). Global EV Outlook. Available online: https://www.iea.org/reports/global-ev-outlook-2019 (accessed on 4 December 2019).
- The Driven—B. Gaton—The ICE Age Is Over: Why Battery Cars Will Beat Hybrids and Fuel Cells. Available online: https://thedriven.io/2018/11/14/the-ice-age-is-over-why-battery-cars-will-beat-hybrids-and-fuel-cells/ (accessed on 20 December 2021).
- Gao, W. Performance comparison of a fuel cell-battery hybrid powertrain and a fuel cell-ultracapacitor hybrid powertrain. IEEE Trans. Veh. Technol. 2005, 54, 846–855. [Google Scholar] [CrossRef]
- Powercell S3. PowerCellution V Stack Datasheet. Available online: chrome-extension://efaidnbmnnnibpcajpcglclefindmkaj/viewer.html?pdfurl=https%3A%2F%2Fwww.datocms-assets.com%2F36080%2F1636022091-v-stack-v-221.pdf&clen=415644&chunk=true (accessed on 12 December 2021).
- Bauman, J.; Kazerani, M.A. Comparative Study of Fuel-Cell–Battery, Fuel-Cell–Ultracapacitor, and Fuel-Cell–Battery–Ultracapacitor Vehicles. IEEE Trans. Veh. Technol. 2008, 57, 760–769. [Google Scholar] [CrossRef]
- Khaligh, A.; Li, Z. Battery, Ultracapacitor, Fuel Cell, and Hybrid Energy Storage Systems for Electric, Hybrid Electric, Fuel Cell, and Plug-In Hybrid Electric Vehicles: State of the Art. IEEE Trans. Veh. Technol. 2010, 59, 2806–2814. [Google Scholar] [CrossRef]
- Wu, Y.; Gao, H. Optimization of Fuel Cell and Supercapacitor for Fuel-Cell Electric Vehicles. IEEE Trans. Veh. Technol. 2006, 55, 1748–1755. [Google Scholar] [CrossRef]
- Wang, L.; Li, H. Maximum Fuel Economy-Oriented Power Management Design for a Fuel Cell Vehicle Using Battery and Ultracapacitor. IEEE Trans. Ind. Appl. 2010, 46, 1011–1020. [Google Scholar] [CrossRef]
- Geng, B.; Mills, J.K.; Sun, D. Two-Stage Energy Management Control of Fuel Cell Plug-In Hybrid Electric Vehicles Considering Fuel Cell Longevity. IEEE Trans. Veh. Technol. 2012, 61, 498–508. [Google Scholar] [CrossRef]
- Meng, X.; Li, Q.; Zhang, G.; Wang, T.; Chen, W.; Cao, T. A Dual-Mode Energy Management Strategy Considering Fuel Cell Degradation for Energy Consumption and Fuel Cell Efficiency Comprehensive Optimization of Hybrid Vehicle. IEEE Access 2019, 7, 134475–134487. [Google Scholar] [CrossRef]
- Tazelaar, E.; Shen, Y.; Veenhuizen, P.A.; Hofman, T.; van den Bosch, P.P.J. Sizing Stack and battery of a Fuel Cell hybrid distribution Truck. Oil Gas Sci. Technol. 2012, 67, 563–573. [Google Scholar] [CrossRef] [Green Version]
- Lim, H.; Su, W. Hierarchical Energy Management for Power-Split Plug-In HEVs Using Distance-Based Optimized Speed and SOC Profiles. IEEE Trans. Veh. Technol. 2018, 67, 9312–9323. [Google Scholar] [CrossRef]
- Dépature, C.; Lhomme, W.; Sicard, P.; Bouscayrol, A.; Boulon, L. Real-time Backstepping control for fuel cell vehicle using supercapacitors. IEEE Trans. Veh. Technol. 2018, 67, 306–314. [Google Scholar] [CrossRef]
- Gharibeh, H.F.; Yazdankhah, A.S.; Azizian, M.R. Improved energy management for a power-split multi-source fuel cell vehicle based on optimal source sizing and regenerative braking. In Proceedings of the International Conference on Environment and Electrical Engineering, Florence, Italy, 7–10 June 2016; pp. 1–6. [Google Scholar]
- Tao, F.; Zhu, L.; Fu, Z.; Si, P.; Sun, L. Frequency Decoupling-Based Energy Management Strategy for Fuel Cell/Battery/Ultracapacitor Hybrid Vehicle Using Fuzzy Control Method. IEEE Access 2020, 8, 166491–166502. [Google Scholar] [CrossRef]
- Chowdhury, M.S.A.; Al Mamun, K.A.; Rahman, A.M. Modelling and simulation of power system of battery, solar and fuel cell powered Hybrid Electric vehicle. In Proceedings of the International Conference on Electrical Engineering and Information Communication Technology, Dhaka, Bangladesh, 22–24 September 2016; pp. 1–6. [Google Scholar]
- Wu, J.; Ruan, J.; Zhang, N.; Walker, P.D. An Optimized Real-Time Energy Management Strategy for the Power-Split Hybrid Electric Vehicles. IEEE Trans. Control Syst. Technol. 2019, 27, 1194–1202. [Google Scholar] [CrossRef]
- Ravey, A.; Watrin, N.; Blunier, B.; Bouquain, D.; Miraoui, A. Energy-Source-Sizing Methodology for Hybrid Fuel Cell Vehicles Based on Statistical Description of Driving Cycles. IEEE Trans. Veh. Technol. 2011, 60, 4164–4174. [Google Scholar] [CrossRef]
- Sarioglu, İ.L.; Klein, O.P.; Schroder, H.; Kucukay, F. Energy Management for Fuel-Cell Hybrid Vehicles Based on Specific Fuel Consumption Due to Load Shifting. IEEE Trans. Intell. Transp. Syst. 2012, 13, 1772–1781. [Google Scholar] [CrossRef]
- Lee, H.; Cha, S.W. Energy Management Strategy of Fuel Cell Electric Vehicles Using Model-Based Reinforcement Learning with Data-Driven Model Update. IEEE Access 2021, 9, 59244–59254. [Google Scholar] [CrossRef]
- Syed, F.U.; Kuang, M.L.; Czubay, J.; Ying, H. Derivation and Experimental Validation of a Power-Split Hybrid Electric Vehicle Model. IEEE Trans. Veh. Technol. 2006, 55, 1731–1747. [Google Scholar] [CrossRef]
- Prasanna, U.R.; Xuewei, P.; Rathore, A.K.; Rajashekara, K. Propulsion System Architecture and Power Conditioning Topologies for Fuel Cell Vehicles. IEEE Trans. Ind. Appl. 2015, 51, 640–650. [Google Scholar] [CrossRef]
- Sagert, C.; Bender, F.A.; Sawodny, O. Electrical drive train modeling for model predictive control of DC-DC converters in fuel cell vehicles. In Proceedings of the American Control Conference, Chicago, IL, USA, 1–3 July 2015; pp. 4333–4338. [Google Scholar]
- Larminie, J.; Lowry, J. Electric Vehicles Technology Explained, 2nd ed.; John Wiley & Sons Ltd.: Hoboken, NJ, USA, 2012. [Google Scholar]
- Graber, G.; Galdi, V.; Calderaro, V.; Piccolo, A. A Power Split Control Algorithm for Fuel Cell Electric Vehicles using Batteries or Supercapacitors as Auxiliary Storage System. In Proceedings of the International Conference on Clean Electric Power, Santa Margherita Ligure, Italy, 27–29 June 2017; pp. 1–6. [Google Scholar]
- Larminie, J.; Dicks, A. Fuel Cell Systems Explained, 2nd ed.; John Wiley & Sons Ltd.: Hoboken, NJ, USA, 2012. [Google Scholar]
- Lee, S.J.; Kim, J.H.; Lee, J.M.; Cho, B.H. The Maximum Pulse Current Estimation for the Lithium-Ion Battery. In Proceedings of the Applied Power Electronics Conference and Expo, Austin, TX, USA, 24–28 February 2008; pp. 1–6. [Google Scholar]
- Jouin, M.; Bressel, M.; Morando, S.; Gouriveau, R.; Hissel, D.; Pera, M.-C.; Zerhouni, N.; Jemei, S.; Hilairet, M.; Bouamama, B.O. Estimating the end-of-life of PEM fuel cells: Guidelines and metrics. Appl. Energy 2016, 177, 87–97. [Google Scholar] [CrossRef] [Green Version]
- Pei, P.; Chang, Q.; Tang, T. A quick evaluating method for automotive fuel cell lifetime. Int. J. Hydrogen Energy 2008, 33, 3829–3836. [Google Scholar] [CrossRef]
- Li, H.; Chaoui, H.; Gualous, H. Cost Minimization Strategy for Fuel Cell Hybrid Electric Vehicles Considering Power Sources Degradation. IEEE Trans. Veh. Technol. 2020, 69, 12832–12842. [Google Scholar] [CrossRef]
- Liu, D.; Xie, W.; Liao, H.; Peng, Y. An integrated probabilistic approach to lithium-ion battery remaining useful life estimation. IEEE Trans. Instrum. Meas. 2014, 64, 660–670. [Google Scholar]
- Farhadi, M.; Mohammed, O. Energy storage technologies for high-power applications. IEEE Trans. Ind. Appl. 2016, 52, 1953–1961. [Google Scholar] [CrossRef]
- Jeong, N.T.; Yang, S.M.; Kim, K.S.; Wang, M.S.; Kim, H.S.; Suh, M.W. Urban driving cycle for performance evaluation of electric vehicles. Int. J. Automot. Technol. 2016, 17, 145–151. [Google Scholar] [CrossRef]
- Gebisa, A.; Gebresenbet, G.; Gopal, R.; Nallamothu, R.B. Driving Cycles for Estimating Vehicle Emission Levels and Energy Consumption. Future Transp. 2021, 1, 615–638. [Google Scholar] [CrossRef]
- Toyota Mirai Fuel Cell Sedan Priced At $57,500—Specs, Videos. Available online: https://insideevs.com/news/323973/toyota-mirai-fuel-cell-sedan-priced-at-57500-specs-videos/ (accessed on 15 December 2021).
- Lin, H.; Jiang, J.; Wei, S.; Cheng, L. Optimization control for the efficiency of an on-board hybrid energy storage system in tramway based on fuzzy control. In Proceedings of the 11th IEEE International Conference on Compatibility, Power Electronics and Power Engineering, Cadiz, Spain, 4–6 April 2017; pp. 454–459. [Google Scholar]
















| Parameter | Value | Unit |
|---|---|---|
| Net weight | 1200 | kg |
| Electric motor | Induction type | - |
| Maximum power | 102 | kW |
| Nominal torque | 140 | Nm |
| Rolling resistance coefficient | 0.0048 | - |
| Aerodynamic drag coefficient | 0.19 | - |
| Frontal area | 1.8 | m2 |
| Gear ratio | 11 | - |
| Tire radius | 0.30 | m |
| Parameter | Value | Unit |
|---|---|---|
| Copper losses coefficient (kc) | 0.3 | (Nm)−2 |
| Iron losses coefficient (ki) | 0.1 | (rad/s)−1 |
| Windage losses coefficient (kw) | 0.000005 | (rad/s)−3 |
| SFUDS | FUDS | NEDC | WLPT | |
|---|---|---|---|---|
| FC Stack (kW) | 28.0 | 11.5 | 12.0 | 35.0 |
| Li-B (kWh) | 8.5 | 7.0 | 25.0 | 20 |
| SFUDS | FUDS | NEDC | WLPT | |
|---|---|---|---|---|
| FC Stack (kW) | 24.0 | 9.5 | 10.0 | 30.0 |
| Li-B (kWh) | 13.0 | 9.0 | 28.0 | 24.0 |
| SFUDS | FUDS | NEDC | WLPT | |
|---|---|---|---|---|
| FC Stack (kW) | 26.0 | 10.0 | 12.0 | 33.0 |
| Li-B (kWh) | 10.0 | 8.5 | 25.0 | 22.0 |
| Δ Values | SFUDS | FUDS | NEDC | WLPT | ||||
|---|---|---|---|---|---|---|---|---|
| Li-B Weight (kg) | mH2 (kg/100 km) | Li-B Weight (kg) | mH2 (kg/100 km) | Li-B Weight (kg) | mH2 (kg/100 km) | Li-B Weight (kg) | mH2 (kg/100 km) | |
| 1.0 | 71 | 0.96 | 59 | 0.72 | 208 | 1.01 | 167 | 1.04 |
| 1.5 | 48 | 0.92 | 45 | 0.68 | 157 | 0.97 | 126 | 0.99 |
| 2.0 | 35 | 0.89 | 30 | 0.63 | 105 | 0.94 | 84 | 0.96 |
| 2.5 | 35 | 0.89 | 30 | 0.63 | 73 | 0.91 | 66 | 0.93 |
| 3.0 | 35 | 0.89 | 30 | 0.63 | 73 | 0.91 | 66 | 0.93 |
| δ Values | SFUDS | FUDS | NEDC | WLPT | ||||
|---|---|---|---|---|---|---|---|---|
| Li-B Weight (kg) | mH2 (kg/100 km) | Li-B Weight (kg) | mH2 (kg/100 km) | Li-B Weight (kg) | mH2 (kg/100 km) | Li-B Weight (kg) | mH2 (kg/100 km) | |
| 1.0 | 109 | 1.17 | 75 | 0.94 | 234 | 1.23 | 200 | 1.26 |
| 1.5 | 78 | 1.13 | 57 | 0.91 | 176 | 1.16 | 150 | 1.21 |
| 2.0 | 55 | 1.09 | 38 | 0.86 | 117 | 1.11 | 100 | 1.15 |
| 2.5 | 55 | 1.09 | 38 | 0.86 | 83 | 1.05 | 75 | 1.10 |
| 3.0 | 55 | 1.09 | 38 | 0.86 | 83 | 1.05 | 75 | 1.10 |
| δ Values | SFUDS | FUDS | NEDC | WLPT | ||||
|---|---|---|---|---|---|---|---|---|
| Li-B Weight (kg) | mH2 (kg/100 km) | Li-B Weight (kg) | mH2 (kg/100 km) | Li-B Weight (kg) | mH2 (kg/100 km) | Li-B Weight (kg) | mH2 (kg/100 km) | |
| 1.0 | 84 | 1.04 | 71 | 0.85 | 208 | 1.09 | 184 | 1.12 |
| 1.5 | 63 | 1.01 | 53 | 0.79 | 157 | 1.05 | 138 | 1.10 |
| 2.0 | 42 | 0.97 | 35 | 0.73 | 105 | 1.02 | 92 | 1.07 |
| 2.5 | 42 | 0.97 | 35 | 0.68 | 73 | 0.98 | 69 | 1.01 |
| 3.0 | 42 | 0.97 | 35 | 0.66 | 73 | 0.98 | 69 | 1.01 |
| SFUDS | FUDS | NEDC | WLPT | |
|---|---|---|---|---|
| FC Stack (h) | 2584 | 3756 | 2763 | 2531 |
| Li-B (h) | 2787 | 3253 | 2492 | 2328 |
| SFUDS | FUDS | NEDC | WLPT | |
|---|---|---|---|---|
| FC Stack (h) | 2132 | 3320 | 2386 | 2112 |
| Li-B (h) | 2336 | 2845 | 2069 | 1987 |
| SFUDS | FUDS | NEDC | WLPT | |
|---|---|---|---|---|
| FC Stack (h) | 2345 | 3489 | 2537 | 2289 |
| Li-B (h) | 2562 | 3578 | 2278 | 2145 |
Publisher’s Note: MDPI stays neutral with regard to jurisdictional claims in published maps and institutional affiliations. |
© 2022 by the authors. Licensee MDPI, Basel, Switzerland. This article is an open access article distributed under the terms and conditions of the Creative Commons Attribution (CC BY) license (https://creativecommons.org/licenses/by/4.0/).
Share and Cite
Graber, G.; Calderaro, V.; Galdi, V. Two-Stage Optimization Method for Sizing Stack and Battery Modules of a Fuel Cell Vehicle Based on a Power Split Control. Electronics 2022, 11, 361. https://doi.org/10.3390/electronics11030361
Graber G, Calderaro V, Galdi V. Two-Stage Optimization Method for Sizing Stack and Battery Modules of a Fuel Cell Vehicle Based on a Power Split Control. Electronics. 2022; 11(3):361. https://doi.org/10.3390/electronics11030361
Chicago/Turabian StyleGraber, Giuseppe, Vito Calderaro, and Vincenzo Galdi. 2022. "Two-Stage Optimization Method for Sizing Stack and Battery Modules of a Fuel Cell Vehicle Based on a Power Split Control" Electronics 11, no. 3: 361. https://doi.org/10.3390/electronics11030361
APA StyleGraber, G., Calderaro, V., & Galdi, V. (2022). Two-Stage Optimization Method for Sizing Stack and Battery Modules of a Fuel Cell Vehicle Based on a Power Split Control. Electronics, 11(3), 361. https://doi.org/10.3390/electronics11030361

