An Improved Whale Optimizer with Multiple Strategies for Intelligent Prediction of Talent Stability
Abstract
1. Introduction
- (1)
- A multi-strategy hybrid modified whale optimization algorithm is proposed.
- (2)
- Introducing the crossover operator to facilitate the exchange of information and improve the problem of dimensional lag.
- (3)
- DECCWOA is verified on the 35 benchmark functions to demonstrate the optimization performance.
- (4)
- DECCWOA is combined with KELM and feature selection to achieve efficient talent stability intelligence prediction.
- (5)
- Results show the proposed methods surpass other reported approaches.
2. Relate Work
3. Materials and Methods
3.1. Whale Optimization Algorithm
3.1.1. Encircling Prey
3.1.2. Forming Bubble Nets
3.2. Differential Evolution Algorithm (DE)
3.2.1. Crossover Operations
3.2.2. Mutation Operations
3.2.3. Selection Operation
3.3. Crisscross Optimization Algorithm
3.3.1. Horizontal Crossover Operator
3.3.2. Vertical Crossover Operator
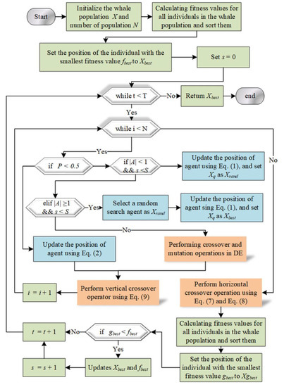
3.4. Framework of Proposed DECCWOA
| Algorithm 1: The pseudo-code of the DECCWOA |
| Input: Number of populations N, maximum number of iterations T, ; |
| Output:; |
| Initialize the whale population positions X; |
| Calculate fitness values for all individuals in the whale population and sort them; |
| ; |
| Set s = 0; |
| while (t < T) |
| for each agent |
| Update a, A, C l, S and p; |
| if p < 0.5 |
| ; |
| ; |
| ; |
| Performing crossover and mutation operations in DE; |
| end if |
| else |
| Update the position of agent using Equation (2); |
| end if |
| Perform vertical crossover operator using Equation (9); |
| end for |
| Perform horizontal crossover operation using Equations (7) and (8); |
| Calculate fitness values for all individuals in the whale population and sort them; |
| ; |
| ; |
| s = s + 1; |
| end if |
| t = t + 1; |
| end while |
| Return |
4. Experimental Results
4.1. Experimental Results of the DECCWOA on Benchmark Functions
4.1.1. Parameter Sensitivity Analysis
4.1.2. Comparison of Mechanisms
4.1.3. Comparison with Improved WOA Versions
4.1.4. Comparison with Advanced Algorithms
4.2. Experiments on Application of the DECCWOA in Predicting Talent Stability in Higher Education
4.2.1. Description of the Selected Data
4.2.2. Experimental Results
5. Conclusions
Author Contributions
Funding
Data Availability Statement
Conflicts of Interest
Appendix A
| Types | No. | Functions | Rang | fmin |
|---|---|---|---|---|
| Unimodal Functions | F1 | [−100, 100] | 0 | |
| F2 | [−10, 10] | 0 | ||
| F3 | [−100, 100] | 0 | ||
| F4 | [−100, 100] | 0 | ||
| F5 | [−30, 30] | 0 | ||
| F6 | [−100, 100] | 0 | ||
| F7 | [−1.28, 1.28] | 0 | ||
| Multimodal Functions | F8 | [−500, 500] | −418.9829 × 5 | |
| F9 | [−5.12, 5.12] | 0 | ||
| F10 | [−32, 32] | 0 | ||
| F11 | [−600, 600] | 0 | ||
| F12 | [−50, 50] | 0 | ||
| F13 | [−50, 50] | 0 | ||
| Unimodal Functions | F14 | Rotated High Conditioned Elliptic Function | [−100, 100] | 100 |
| F15 | Rotated Bent Cigar Function | [−100, 100] | 200 | |
| F16 | Rotated Discus Function | [−100, 100] | 300 | |
| Simple Multimodal Functions | F17 | Shifted and Rotated Rosenbrock’s Function | [−100, 100] | 400 |
| F18 | Shifted and Rotated Ackley’s Function | [−100, 100] | 500 | |
| F19 | Shifted and Rotated Weierstrass Function | [−100, 100] | 600 | |
| F20 | Shifted and Rotated Griewank’s Function | [−100, 100] | 700 | |
| F21 | Shifted Rastrigin’s Function | [−100, 100] | 800 | |
| F22 | Shifted and Rotated Rastrigin’s Function | [−100, 100] | 900 | |
| F23 | Shifted Schwefel’s Function | [−100, 100] | 1000 | |
| F24 | Shifted and Rotated Schwefel’s Function | [−100, 100] | 1100 | |
| F25 | Shifted and Rotated Katsuura Function | [−100, 100] | 1200 | |
| F26 | Shifted and Rotated HappyCat Function | [−100, 100] | 1300 | |
| F27 | Shifted and Rotated HGBat Function | [−100, 100] | 1400 | |
| F28 | Shifted and Rotated Expanded Griewank’s plus Rosenbrock’s Function | [−100, 100] | 1500 | |
| F29 | Shifted and Rotated Expanded Scaffer’s F6 Function | [−100, 100] | 1600 | |
| Hybrid Function1 | F30 | Hybrid Function 1 (N = 3) | [−100, 100] | 1700 |
| F31 | Hybrid Function 2 (N = 3) | [−100, 100] | 1800 | |
| F32 | Hybrid Function 3 (N = 4) | [−100, 100] | 1900 | |
| F33 | Hybrid Function 4 (N = 4) | [−100, 100] | 2000 | |
| F34 | Hybrid Function 5 (N = 5) | [−100, 100] | 2100 | |
| F35 | Hybrid Function 6 (N = 5) | [−100, 100] | 2200 |
| F1 | F2 | F3 | ||||
| DECCWOA1 | 0.0000 × 100 | 0.0000 × 100 | 0.0000 × 100 | 0.0000 × 100 | 6.0453 × 10−8 | 3.3108 × 10−7 |
| DECCWOA2 | 0.0000 × 100 | 0.0000 × 100 | 0.0000 × 100 | 0.0000 × 100 | 4.2361 × 10−17 | 2.3074 × 10−16 |
| DECCWOA3 | 0.0000 × 100 | 0.0000 × 100 | 0.0000 × 100 | 0.0000 × 100 | 6.1871 × 10−28 | 1.4243 × 10−27 |
| DECCWOA4 | 0.0000 × 100 | 0.0000 × 100 | 0.0000 × 100 | 0.0000 × 100 | 1.8338 × 10−27 | 2.4802 × 10−27 |
| DECCWOA5 | 0.0000 × 100 | 0.0000 × 100 | 0.0000 × 100 | 0.0000 × 100 | 5.5498 × 10−28 | 1.4428 × 10−27 |
| DECCWOA6 | 0.0000 × 100 | 0.0000 × 100 | 0.0000 × 100 | 0.0000 × 100 | 5.9383 × 10−28 | 1.6120 × 10−27 |
| DECCWOA7 | 0.0000 × 100 | 0.0000 × 100 | 0.0000 × 100 | 0.0000 × 100 | 9.3229 × 10−28 | 1.9913 × 10−27 |
| DECCWOA8 | 0.0000 × 100 | 0.0000 × 100 | 0.0000 × 100 | 0.0000 × 100 | 3.4963 × 10−28 | 1.1052 × 10−27 |
| DECCWOA9 | 0.0000 × 100 | 0.0000 × 100 | 0.0000 × 100 | 0.0000 × 100 | 5.3287 × 10−28 | 1.2818 × 10−27 |
| DECCWOA10 | 0.0000 × 100 | 0.0000 × 100 | 0.0000 × 100 | 0.0000 × 100 | 4.2382 × 10−28 | 1.3085 × 10−27 |
| F4 | F5 | F6 | ||||
| DECCWOA1 | 0.0000 × 100 | 0.0000 × 100 | 2.4439 × 101 | 6.6504 × 100 | 0.0000 × 100 | 0.0000 × 100 |
| DECCWOA2 | 0.0000 × 100 | 0.0000 × 100 | 2.4123 × 101 | 6.5641 × 100 | 0.0000 × 100 | 0.0000 × 100 |
| DECCWOA3 | 0.0000 × 100 | 0.0000 × 100 | 2.6257 × 101 | 2.8910 × 10−1 | 0.0000 × 100 | 0.0000 × 100 |
| DECCWOA4 | 0.0000 × 100 | 0.0000 × 100 | 2.5987 × 101 | 4.1389 × 10−1 | 0.0000 × 100 | 0.0000 × 100 |
| DECCWOA5 | 0.0000 × 100 | 0.0000 × 100 | 2.6107 × 101 | 3.0119 × 10−1 | 0.0000 × 100 | 0.0000 × 100 |
| DECCWOA6 | 0.0000 × 100 | 0.0000 × 100 | 2.5412 × 101 | 4.8062 × 100 | 0.0000 × 100 | 0.0000 × 100 |
| DECCWOA7 | 0.0000 × 100 | 0.0000 × 100 | 2.5432 × 101 | 4.8097 × 100 | 0.0000 × 100 | 0.0000 × 100 |
| DECCWOA8 | 0.0000 × 100 | 0.0000 × 100 | 2.4619 × 101 | 6.6972 × 100 | 0.0000 × 100 | 0.0000 × 100 |
| DECCWOA9 | 0.0000 × 100 | 0.0000 × 100 | 2.5539 × 101 | 4.8318 × 100 | 0.0000 × 100 | 0.0000 × 100 |
| DECCWOA10 | 0.0000 × 100 | 0.0000 × 100 | 2.6489 × 101 | 3.4054 × 10−1 | 0.0000 × 100 | 0.0000 × 100 |
| F7 | F8 | F9 | ||||
| DECCWOA1 | 1.6842 × 10−4 | 2.7932 × 10−4 | −1.3963 × 104 | 5.1858 × 103 | 0.0000 × 100 | 0.0000 × 100 |
| DECCWOA2 | 1.5645 × 10−4 | 1.7877 × 10−4 | −1.2595 × 104 | 1.3910 × 102 | 0.0000 × 100 | 0.0000 × 100 |
| DECCWOA3 | 6.6910 × 10−5 | 9.9764 × 10−5 | −1.2619 × 104 | 2.7031 × 102 | 0.0000 × 100 | 0.0000 × 100 |
| DECCWOA4 | 1.0031 × 10−4 | 1.4658 × 10−4 | −1.2530 × 104 | 5.3042 × 102 | 0.0000 × 100 | 0.0000 × 100 |
| DECCWOA5 | 8.9743 × 10−5 | 1.0676 × 10−4 | −1.3512 × 104 | 5.1597 × 103 | 0.0000 × 100 | 0.0000 × 100 |
| DECCWOA6 | 5.2519 × 10−5 | 5.3764 × 10−5 | −1.2569 × 104 | 1.9404 × 10−12 | 0.0000 × 100 | 0.0000 × 100 |
| DECCWOA7 | 6.4531 × 10−5 | 6.4938 × 10−5 | −1.3485 × 104 | 2.8423 × 103 | 0.0000 × 100 | 0.0000 × 100 |
| DECCWOA8 | 4.0419 × 10−5 | 5.3492 × 10−5 | −1.2805 × 104 | 9.0308 × 102 | 0.0000 × 100 | 0.0000 × 100 |
| DECCWOA9 | 6.3101 × 10−5 | 7.7305 × 10−5 | −1.2569 × 104 | 2.0267 × 10−12 | 0.0000 × 100 | 0.0000 × 100 |
| DECCWOA10 | 3.8169 × 10−5 | 6.1534 × 10−5 | −1.2673 × 104 | 2.7066 × 102 | 0.0000 × 100 | 0.0000 × 100 |
| F10 | F11 | F12 | ||||
| DECCWOA1 | 8.8818 × 10−16 | 0.0000 × 100 | 0.0000 × 100 | 0.0000 × 100 | 1.5705 × 10−32 | 5.5674 × 10−48 |
| DECCWOA2 | 8.8818 × 10−16 | 0.0000 × 100 | 0.0000 × 100 | 0.0000 × 100 | 1.5705 × 10−32 | 5.5674 × 10−48 |
| DECCWOA3 | 8.8818 × 10−16 | 0.0000 × 100 | 0.0000 × 100 | 0.0000 × 100 | 1.5705 × 10−32 | 5.5674 × 10−48 |
| DECCWOA4 | 8.8818 × 10−16 | 0.0000 × 100 | 0.0000 × 100 | 0.0000 × 100 | 1.5705 × 10−32 | 5.5674 × 10−48 |
| DECCWOA5 | 8.8818 × 10−16 | 0.0000 × 100 | 0.0000 × 100 | 0.0000 × 100 | 1.5705 × 10−32 | 5.5674 × 10−48 |
| DECCWOA6 | 8.8818 × 10−16 | 0.0000 × 100 | 0.0000 × 100 | 0.0000 × 100 | 1.5705 × 10−32 | 5.5674 × 10−48 |
| DECCWOA7 | 8.8818 × 10−16 | 0.0000 × 100 | 0.0000 × 100 | 0.0000 × 100 | 1.5705 × 10−32 | 5.5674 × 10−48 |
| DECCWOA8 | 8.8818 × 10−16 | 0.0000 × 100 | 0.0000 × 100 | 0.0000 × 100 | 1.5705 × 10−32 | 5.5674 × 10−48 |
| DECCWOA9 | 8.8818 × 10−16 | 0.0000 × 100 | 0.0000 × 100 | 0.0000 × 100 | 1.5705 × 10−32 | 5.5674 × 10−48 |
| DECCWOA10 | 8.8818 × 10−16 | 0.0000 × 100 | 0.0000 × 100 | 0.0000 × 100 | 1.5705 × 10−32 | 5.5674 × 10−48 |
| F13 | F14 | F15 | ||||
| DECCWOA1 | 1.3498 × 10−32 | 5.5674 × 10−48 | 3.6810 × 106 | 2.7334 × 106 | 1.3342 × 105 | 1.9982 × 105 |
| DECCWOA2 | 1.3498 × 10−32 | 5.5674 × 10−48 | 5.1469 × 106 | 3.7469 × 106 | 2.2654 × 105 | 3.0564 × 105 |
| DECCWOA3 | 1.3498 × 10−32 | 5.5674 × 10−48 | 1.6507 × 107 | 1.0130 × 107 | 9.4042 × 107 | 8.6776 × 107 |
| DECCWOA4 | 1.3498 × 10−32 | 5.5674 × 10−48 | 7.2801 × 106 | 5.0765 × 106 | 8.7941 × 106 | 7.2596 × 106 |
| DECCWOA5 | 1.3498 × 10−32 | 5.5674 × 10−48 | 1.1619 × 107 | 7.8606 × 106 | 3.3924 × 107 | 2.5699 × 107 |
| DECCWOA6 | 1.3498 × 10−32 | 5.5674 × 10−48 | 1.2238 × 107 | 8.2473 × 106 | 7.4207 × 107 | 5.2159 × 107 |
| DECCWOA7 | 1.3498 × 10−32 | 5.5674 × 10−48 | 2.5408 × 107 | 1.2932 × 107 | 1.5504 × 108 | 1.0836 × 108 |
| DECCWOA8 | 1.3498 × 10−32 | 5.5674 × 10−48 | 2.9064 × 107 | 1.2592 × 107 | 3.1493 × 108 | 3.1857 × 108 |
| DECCWOA9 | 1.3498 × 10−32 | 5.5674 × 10−48 | 2.7983 × 107 | 1.7994 × 107 | 4.3963 × 108 | 5.9410 × 108 |
| DECCWOA10 | 1.3498 × 10−32 | 5.5674 × 10−48 | 4.0140 × 107 | 2.8456 × 107 | 6.8723 × 108 | 7.6542 × 108 |
| F16 | F17 | F18 | ||||
| DECCWOA1 | 7.4819 × 103 | 4.6257 × 103 | 4.9577 × 102 | 4.4816 × 101 | 5.2004 × 102 | 4.4169 × 10−2 |
| DECCWOA2 | 5.3970 × 103 | 5.6834 × 103 | 5.2284 × 102 | 4.4110 × 101 | 5.2009 × 102 | 4.7541 × 10−2 |
| DECCWOA3 | 5.5074 × 103 | 3.3963 × 103 | 5.9759 × 102 | 5.0184 × 101 | 5.2036 × 102 | 1.4114 × 10−1 |
| DECCWOA4 | 4.7987 × 103 | 4.0122 × 103 | 5.5522 × 102 | 5.6453 × 101 | 5.2019 × 102 | 9.2319 × 10−2 |
| DECCWOA5 | 3.9879 × 103 | 2.8027 × 103 | 5.6621 × 102 | 4.6593 × 101 | 5.2029 × 102 | 1.0546 × 10−1 |
| DECCWOA6 | 4.7947 × 103 | 3.8454 × 103 | 6.0512 × 102 | 3.7665 × 101 | 5.2031 × 102 | 1.4175 × 10−1 |
| DECCWOA7 | 4.7025 × 103 | 3.4303 × 103 | 6.4612 × 102 | 5.0034 × 101 | 5.2039 × 102 | 1.4396 × 10−1 |
| DECCWOA8 | 5.7773 × 103 | 3.8347 × 103 | 6.9438 × 102 | 9.0009 × 101 | 5.2033 × 102 | 1.7149 × 10−1 |
| DECCWOA9 | 6.8194 × 103 | 3.9312 × 103 | 6.7202 × 102 | 7.1887 × 101 | 5.2035 × 102 | 1.6351 × 10−1 |
| DECCWOA10 | 7.6046 × 103 | 2.9400 × 103 | 6.9534 × 102 | 7.7239 × 101 | 5.2038 × 102 | 1.7225 × 10−1 |
| F19 | F20 | F21 | ||||
| DECCWOA1 | 6.2052 × 102 | 3.2852 × 100 | 7.0040 × 102 | 2.2886 × 10−1 | 8.0287 × 102 | 1.0273 × 101 |
| DECCWOA2 | 6.1946 × 102 | 2.9290 × 100 | 7.0052 × 102 | 2.0981 × 10−1 | 8.1110 × 102 | 2.0103 × 101 |
| DECCWOA3 | 6.2495 × 102 | 2.9171 × 100 | 7.0250 × 102 | 8.3283 × 10−1 | 8.7716 × 102 | 1.8311 × 101 |
| DECCWOA4 | 6.2184 × 102 | 2.6694 × 100 | 7.0111 × 102 | 7.1368 × 10−2 | 8.2441 × 102 | 7.7346 × 100 |
| DECCWOA5 | 6.2371 × 102 | 2.6632 × 100 | 7.0164 × 102 | 4.2137 × 10−1 | 8.4642 × 102 | 1.7780 × 101 |
| DECCWOA6 | 6.2456 × 102 | 3.2157 × 100 | 7.0230 × 102 | 8.4958 × 10−1 | 8.7407 × 102 | 2.4081 × 101 |
| DECCWOA7 | 6.2621 × 102 | 3.2713 × 100 | 7.0300 × 102 | 8.7250 × 10−1 | 8.9713 × 102 | 1.9802 × 101 |
| DECCWOA8 | 6.2840 × 102 | 3.4007 × 100 | 7.0506 × 102 | 2.9144 × 100 | 9.1581 × 102 | 1.9967 × 101 |
| DECCWOA9 | 6.2897 × 102 | 3.4733 × 100 | 7.0619 × 102 | 2.5650 × 100 | 9.2703 × 102 | 2.5100 × 101 |
| DECCWOA10 | 6.2933 × 102 | 3.7025 × 100 | 7.0753 × 102 | 3.4438 × 100 | 9.4279 × 102 | 2.4986 × 101 |
| F22 | F23 | F24 | ||||
| DECCWOA1 | 1.0312 × 103 | 2.7380 × 101 | 1.0420 × 103 | 1.1886 × 102 | 3.9026 × 103 | 6.5371 × 102 |
| DECCWOA2 | 1.0377 × 103 | 3.4427 × 101 | 1.0510 × 103 | 7.9342 × 101 | 4.1202 × 103 | 7.1968 × 102 |
| DECCWOA3 | 1.0545 × 103 | 3.3397 × 101 | 1.7059 × 103 | 3.0416 × 102 | 5.3301 × 103 | 4.9187 × 102 |
| DECCWOA4 | 1.0420 × 103 | 3.5382 × 101 | 1.1956 × 103 | 2.0676 × 102 | 4.2088 × 103 | 6.4091 × 102 |
| DECCWOA5 | 1.0502 × 103 | 2.9746 × 101 | 1.4485 × 103 | 4.7609 × 102 | 4.9060 × 103 | 7.5372 × 102 |
| DECCWOA6 | 1.0708 × 103 | 2.3208 × 101 | 1.6654 × 103 | 3.5966 × 102 | 5.0839 × 103 | 7.4254 × 102 |
| DECCWOA7 | 1.0725 × 103 | 2.9966 × 101 | 2.4340 × 103 | 3.6991 × 102 | 5.5460 × 103 | 6.9622 × 102 |
| DECCWOA8 | 1.0867 × 103 | 3.0093 × 101 | 2.8661 × 103 | 5.7401 × 102 | 5.6002 × 103 | 5.3783 × 102 |
| DECCWOA9 | 1.0862 × 103 | 2.9502 × 101 | 3.4724 × 103 | 6.7538 × 102 | 5.6526 × 103 | 7.8496 × 102 |
| DECCWOA10 | 1.0860 × 103 | 3.5118 × 101 | 3.7201 × 103 | 5.3438 × 102 | 5.6708 × 103 | 5.7142 × 102 |
| F25 | F26 | F27 | ||||
| DECCWOA1 | 1.2002 × 103 | 6.7099 × 10−2 | 1.3005 × 103 | 1.5439 × 10−1 | 1.4003 × 103 | 4.8887 × 10−2 |
| DECCWOA2 | 1.2002 × 103 | 6.0385 × 10−2 | 1.3005 × 103 | 1.1841 × 10−1 | 1.4003 × 103 | 5.5441 × 10−2 |
| DECCWOA3 | 1.2008 × 103 | 2.9906 × 10−1 | 1.3005 × 103 | 1.1364 × 10−1 | 1.4003 × 103 | 4.0852 × 10−2 |
| DECCWOA4 | 1.2004 × 103 | 1.2088 × 10−1 | 1.3005 × 103 | 1.3836 × 10−1 | 1.4003 × 103 | 1.9112 × 10−1 |
| DECCWOA5 | 1.2005 × 103 | 1.9004 × 10−1 | 1.3005 × 103 | 1.0714 × 10−1 | 1.4003 × 103 | 5.7154 × 10−2 |
| DECCWOA6 | 1.2008 × 103 | 2.5696 × 10−1 | 1.3005 × 103 | 9.5896 × 10−2 | 1.4003 × 103 | 1.0255 × 10−1 |
| DECCWOA7 | 1.2010 × 103 | 3.2942 × 10−1 | 1.3005 × 103 | 1.1984 × 10−1 | 1.4003 × 103 | 1.7872 × 10−1 |
| DECCWOA8 | 1.2011 × 103 | 3.7909 × 10−1 | 1.3005 × 103 | 1.3301 × 10−1 | 1.4004 × 103 | 6.0314 × 10−1 |
| DECCWOA9 | 1.2012 × 103 | 3.9281 × 10−1 | 1.3006 × 103 | 1.4510 × 10−1 | 1.4003 × 103 | 5.1310 × 10−2 |
| DECCWOA10 | 1.2014 × 103 | 4.0093 × 10−1 | 1.3005 × 103 | 1.1885 × 10−1 | 1.4004 × 103 | 1.7136 × 10−1 |
| F28 | F29 | F30 | ||||
| DECCWOA1 | 1.5176 × 103 | 6.4897 × 100 | 1.6104 × 103 | 6.8683 × 10−1 | 1.9247 × 106 | 1.1101 × 106 |
| DECCWOA2 | 1.5189 × 103 | 7.4912 × 100 | 1.6104 × 103 | 7.6782 × 10−1 | 1.5103 × 106 | 1.1011 × 106 |
| DECCWOA3 | 1.5422 × 103 | 1.3549 × 101 | 1.6115 × 103 | 6.7294 × 10−1 | 1.9418 × 106 | 1.2814 × 106 |
| DECCWOA4 | 1.5266 × 103 | 6.5567 × 100 | 1.6110 × 103 | 6.9374 × 10−1 | 1.7005 × 106 | 9.1883 × 105 |
| DECCWOA5 | 1.5304 × 103 | 9.0407 × 100 | 1.6113 × 103 | 6.2976 × 10−1 | 1.8482 × 106 | 1.1135 × 106 |
| DECCWOA6 | 1.5424 × 103 | 1.2171 × 101 | 1.6116 × 103 | 5.9848 × 10−1 | 1.9396 × 106 | 1.2724 × 106 |
| DECCWOA7 | 1.6047 × 103 | 2.9073 × 102 | 1.6119 × 103 | 6.5689 × 10−1 | 2.0687 × 106 | 1.2220 × 106 |
| DECCWOA8 | 1.5684 × 103 | 3.2783 × 101 | 1.6120 × 103 | 4.3100 × 10−1 | 2.2597 × 106 | 1.5545 × 106 |
| DECCWOA9 | 1.5970 × 103 | 4.5170 × 101 | 1.6121 × 103 | 6.1504 × 10−1 | 2.2349 × 106 | 1.2776 × 106 |
| DECCWOA10 | 1.6376 × 103 | 9.5739 × 101 | 1.6119 × 103 | 7.4369 × 10−1 | 2.4610 × 106 | 1.6436 × 106 |
| F31 | F32 | F33 | ||||
| DECCWOA1 | 5.8087 × 103 | 6.2358 × 103 | 1.9179 × 103 | 2.6069 × 101 | 1.4137 × 104 | 7.6746 × 103 |
| DECCWOA2 | 4.8867 × 103 | 3.6023 × 103 | 1.9189 × 103 | 2.3237 × 101 | 8.3832 × 103 | 5.6464 × 103 |
| DECCWOA3 | 4.0166 × 103 | 2.5970 × 103 | 1.9215 × 103 | 2.4809 × 101 | 5.5742 × 103 | 2.6752 × 103 |
| DECCWOA4 | 5.2173 × 103 | 3.9350 × 103 | 1.9267 × 103 | 3.4926 × 101 | 4.9997 × 103 | 2.4000 × 103 |
| DECCWOA5 | 4.9446 × 103 | 4.1973 × 103 | 1.9262 × 103 | 2.9792 × 101 | 4.5639 × 103 | 2.0732 × 103 |
| DECCWOA6 | 4.5409 × 103 | 2.8935 × 103 | 1.9239 × 103 | 2.2044 × 101 | 5.0427 × 103 | 2.4608 × 103 |
| DECCWOA7 | 4.7751 × 103 | 2.8190 × 103 | 1.9279 × 103 | 2.2825 × 101 | 4.5396 × 103 | 1.8457 × 103 |
| DECCWOA8 | 4.6894 × 104 | 2.3224 × 105 | 1.9358 × 103 | 3.7797 × 101 | 4.8777 × 103 | 1.6024 × 103 |
| DECCWOA9 | 7.0415 × 103 | 9.3191 × 103 | 1.9284 × 103 | 2.5490 × 101 | 4.5525 × 103 | 2.1545 × 103 |
| DECCWOA10 | 6.2462 × 103 | 9.1482 × 103 | 1.9295 × 103 | 2.4829 × 101 | 3.7338 × 103 | 1.6768 × 103 |
| Overall rank | F34 | F35 | overall | |||
| +/−/= | rank | |||||
| DECCWOA1 | 8.6335 × 105 | 6.2796 × 105 | 2.8860 × 103 | 2.2542 × 102 | ~ | 2 |
| DECCWOA2 | 7.0965 × 105 | 6.4048 × 105 | 2.7590 × 103 | 1.9713 × 102 | 4/3/28 | 1 |
| DECCWOA3 | 8.1850 × 105 | 6.4237 × 105 | 2.6856 × 103 | 1.9951 × 102 | 14/3/18 | 6 |
| DECCWOA4 | 8.3727 × 105 | 6.0484 × 105 | 2.8021 × 103 | 1.8728 × 102 | 12/2/21 | 5 |
| DECCWOA5 | 7.2517 × 105 | 6.6623 × 105 | 2.7406 × 103 | 2.2485 × 102 | 14/4/17 | 3 |
| DECCWOA6 | 5.9730 × 105 | 4.4486 × 105 | 2.7219 × 103 | 1.8356 × 102 | 14/5/16 | 4 |
| DECCWOA7 | 6.4163 × 105 | 4.3900 × 105 | 2.6995 × 103 | 2.0571 × 102 | 14/4/17 | 7 |
| DECCWOA8 | 7.0675 × 105 | 6.1652 × 105 | 2.7178 × 103 | 1.9634 × 102 | 15/4/16 | 8 |
| DECCWOA9 | 6.4914 × 105 | 5.4887 × 105 | 2.7793 × 103 | 1.9480 × 102 | 17/2/16 | 9 |
| DECCWOA10 | 5.9732 × 105 | 4.7600 × 105 | 2.7603 × 103 | 2.1609 × 102 | 16/2/17 | 10 |
| F1 | F2 | F3 | ||||
| DECCWOA | 0.0000 × 100 | 0.0000 × 100 | 0.0000 × 100 | 0.0000 × 100 | 4.1255 × 10−18 | 2.1806 × 10−17 |
| DEWOA | 1.2420 × 10−10 | 3.9129 × 10−10 | 8.5083 × 10−6 | 1.4067 × 10−5 | 7.8264 × 103 | 1.2145 × 104 |
| CCWOA | 0.0000 × 100 | 0.0000 × 100 | 0.0000 × 100 | 0.0000 × 100 | 0.0000 × 100 | 0.0000 × 100 |
| WOA | 0.0000 × 100 | 0.0000 × 100 | 0.0000 × 100 | 0.0000 × 100 | 3.2071 × 101 | 6.1783 × 101 |
| F4 | F5 | F6 | ||||
| DECCWOA | 0.0000 × 100 | 0.0000 × 100 | 2.5968 × 101 | 3.5258 × 10−1 | 0.0000 × 100 | 0.0000 × 100 |
| DEWOA | 6.3178 × 10−3 | 1.5936 × 10−2 | 4.4319 × 10−3 | 4.7769 × 10−3 | 9.6180 × 10−5 | 1.2811 × 10−4 |
| CCWOA | 0.0000 × 100 | 0.0000 × 100 | 2.2483 × 101 | 6.1153 × 100 | 1.1597 × 10−11 | 1.3565 × 10−11 |
| WOA | 7.5414 × 100 | 1.7526 × 101 | 2.3562 × 101 | 4.4675 × 100 | 4.7799 × 10−6 | 1.8846 × 10−6 |
| F7 | F8 | F9 | ||||
| DECCWOA | 1.0328 × 10−4 | 1.7676 × 10−4 | −1.2783 × 104 | 8.3042 × 102 | 0.0000 × 100 | 0.0000 × 100 |
| DEWOA | 3.4741 × 10−3 | 5.8983 × 10−3 | −1.4406 × 104 | 4.9552 × 103 | 6.2111 × 10−10 | 8.6723 × 10−10 |
| CCWOA | 1.7804 × 10−5 | 3.0937 × 10−5 | −1.2569 × 104 | 5.6938 × 10−7 | 0.0000 × 100 | 0.0000 × 100 |
| WOA | 1.5818 × 10−4 | 1.8724 × 10−4 | −1.2236 × 104 | 8.6401 × 102 | 0.0000 × 100 | 0.0000 × 100 |
| F10 | F11 | F12 | ||||
| DECCWOA | 8.8818 × 10−16 | 0.0000 × 100 | 0.0000 × 100 | 0.0000 × 100 | 1.5705 × 10−32 | 5.5674 × 10−48 |
| DEWOA | 4.8353 × 10−6 | 1.1226 × 10−5 | 6.9380 × 10−7 | 3.7853 × 10−6 | 7.0591 × 10−6 | 9.9086 × 10−6 |
| CCWOA | 8.8818 × 10−16 | 0.0000 × 100 | 0.0000 × 100 | 0.0000 × 100 | 1.6821 × 10−12 | 2.1310 × 10−12 |
| WOA | 3.6119 × 10−15 | 1.7906 × 10−15 | 2.7668 × 10−4 | 1.5155 × 10−3 | 2.1111 × 10−4 | 1.1507 × 10−3 |
| F13 | F14 | F15 | ||||
| DECCWOA | 1.3498 × 10−32 | 5.5674 × 10−48 | 4.6009 × 106 | 3.5694 × 106 | 1.5068 × 105 | 1.7046 × 105 |
| DEWOA | 1.3742 × 10−4 | 2.1617 × 10−4 | 4.5118 × 107 | 3.3352 × 107 | 2.6842 × 109 | 2.2525 × 109 |
| CCWOA | 2.2806 × 10−11 | 2.1476 × 10−11 | 1.0815 × 107 | 7.8011 × 106 | 6.3006 × 106 | 3.9908 × 106 |
| WOA | 1.1255 × 10−3 | 3.3493 × 10−3 | 3.3488 × 107 | 1.7699 × 107 | 3.8002 × 106 | 7.5915 × 106 |
| F16 | F17 | F18 | ||||
| DECCWOA | 6.2884 × 103 | 4.0514 × 103 | 4.9673 × 102 | 3.4575 × 101 | 5.2008 × 102 | 5.6636 × 10−2 |
| DEWOA | 3.6134 × 104 | 3.3572 × 104 | 8.0754 × 102 | 1.5372 × 102 | 5.2033 × 102 | 2.2602 × 10−1 |
| CCWOA | 5.8371 × 103 | 3.4122 × 103 | 5.3911 × 102 | 5.8876 × 101 | 5.2032 × 102 | 8.7776 × 10−2 |
| WOA | 3.6143 × 104 | 2.3682 × 104 | 5.8016 × 102 | 5.5983 × 101 | 5.2032 × 102 | 1.6884 × 10−1 |
| F19 | F20 | F21 | ||||
| DECCWOA | 6.1813 × 102 | 3.3345 × 100 | 7.0050 × 102 | 1.8285 × 10−1 | 8.0336 × 102 | 5.5434 × 100 |
| DEWOA | 6.4146 × 102 | 2.3442 × 100 | 7.1656 × 102 | 1.1726 × 101 | 9.7436 × 102 | 2.7480 × 101 |
| CCWOA | 6.2191 × 102 | 3.1893 × 100 | 7.0106 × 102 | 1.1101 × 10−1 | 8.2734 × 102 | 1.6890 × 101 |
| WOA | 6.3521 × 102 | 3.8342 × 100 | 7.0102 × 102 | 7.0807 × 10−2 | 9.8601 × 102 | 3.9020 × 101 |
| F22 | F23 | F24 | ||||
| DECCWOA | 1.0398 × 103 | 4.1688 × 101 | 1.0459 × 103 | 8.8217 × 101 | 3.7945 × 103 | 5.1310 × 102 |
| DEWOA | 1.1215 × 103 | 3.4240 × 101 | 5.3843 × 103 | 9.7624 × 102 | 7.0285 × 103 | 1.3163 × 103 |
| CCWOA | 1.0486 × 103 | 3.6153 × 101 | 1.3579 × 103 | 7.6567 × 102 | 4.2859 × 103 | 5.9815 × 102 |
| WOA | 1.1285 × 103 | 5.7638 × 101 | 4.9219 × 103 | 6.8542 × 102 | 5.7481 × 103 | 9.5752 × 102 |
| DECCWOA | 1.0398 × 103 | 4.1688 × 101 | 1.0459 × 103 | 8.8217 × 101 | 3.7945 × 103 | 5.1310 × 102 |
| F25 | F26 | F27 | ||||
| DECCWOA | 1.2002 × 103 | 7.7530 × 10−2 | 1.3005 × 103 | 1.0640 × 10−1 | 1.4003 × 103 | 5.7690 × 10−2 |
| DEWOA | 1.2026 × 103 | 6.7176 × 10−1 | 1.3011 × 103 | 8.8278 × 10−1 | 1.4032 × 103 | 6.9794 × 100 |
| CCWOA | 1.2007 × 103 | 1.9439 × 10−1 | 1.3005 × 103 | 1.0762 × 10−1 | 1.4003 × 103 | 5.6885 × 10−2 |
| WOA | 1.2017 × 103 | 5.8032 × 10−1 | 1.3005 × 103 | 1.4025 × 10−1 | 1.4003 × 103 | 4.6882 × 10−2 |
| F28 | F29 | F30 | ||||
| DECCWOA | 1.5215 × 103 | 7.2851 × 100 | 1.6105 × 103 | 5.6166 × 10−1 | 1.6567 × 106 | 1.2704 × 106 |
| DEWOA | 3.9455 × 103 | 1.8290 × 103 | 1.6129 × 103 | 5.3817 × 10−1 | 5.2403 × 106 | 3.8043 × 106 |
| CCWOA | 1.5263 × 103 | 7.8018 × 100 | 1.6111 × 103 | 5.3599 × 10−1 | 2.3769 × 106 | 1.7422 × 106 |
| WOA | 1.5710 × 103 | 2.7076 × 101 | 1.6124 × 103 | 6.2114 × 10−1 | 3.8096 × 106 | 3.0597 × 106 |
| F31 | F32 | F33 | ||||
| DECCWOA | 6.8401 × 103 | 6.1595 × 103 | 1.9156 × 103 | 1.7561 × 101 | 8.1086 × 103 | 4.1891 × 103 |
| DEWOA | 1.1805 × 104 | 1.9283 × 104 | 2.0808 × 103 | 7.9264 × 101 | 2.3551 × 104 | 1.9203 × 104 |
| CCWOA | 1.5061 × 104 | 2.0280 × 104 | 1.9305 × 103 | 3.7604 × 101 | 5.3268 × 103 | 3.0310 × 103 |
| WOA | 6.2265 × 103 | 4.2908 × 103 | 1.9415 × 103 | 3.6716 × 101 | 2.3634 × 104 | 1.4518 × 104 |
| Overall rank | F34 | F35 | overall | |||
| +/−/= | rank | |||||
| DECCWOA | 7.8180 × 105 | 6.8802 × 105 | 2.8140 × 103 | 2.4485 × 102 | ~ | 1 |
| DEWOA | 1.1914 × 106 | 1.0362 × 106 | 3.3508 × 103 | 3.5303 × 102 | 31/1/3 | 4 |
| CCWOA | 5.8255 × 105 | 4.9559 × 105 | 2.7967 × 103 | 1.7716 × 102 | 18/4/13 | 2 |
| WOA | 1.3452 × 106 | 1.6988 × 106 | 3.0734 × 103 | 2.6034 × 102 | 25/1/9 | 3 |
| F1 | F2 | F3 | ||||
| DECCWOA | 0.0000 × 100 | 0.0000 × 100 | 0.0000 × 100 | 0.0000 × 100 | 2.7777 × 10−18 | 1.2942 × 10−17 |
| RDWOA | 0.0000 × 100 | 0.0000 × 100 | 0.0000 × 100 | 0.0000 × 100 | 0.0000 × 100 | 0.0000 × 100 |
| ACWOA | 0.0000 × 100 | 0.0000 × 100 | 0.0000 × 100 | 0.0000 × 100 | 0.0000 × 100 | 0.0000 × 100 |
| CCMWOA | 0.0000 × 100 | 0.0000 × 100 | 4.7501 × 10−286 | 0.0000 × 100 | 0.0000 × 100 | 0.0000 × 100 |
| CWOA | 0.0000 × 100 | 0.0000 × 100 | 0.0000 × 100 | 0.0000 × 100 | 6.9438 × 100 | 1.0312 × 101 |
| BMWOA | 9.0723 × 10−4 | 1.2467 × 10−3 | 7.9729 × 10−3 | 7.3643 × 10−3 | 2.4579 × 10−1 | 7.2733 × 10−1 |
| BWOA | 0.0000 × 100 | 0.0000 × 100 | 0.0000 × 100 | 0.0000 × 100 | 0.0000 × 100 | 0.0000 × 100 |
| LWOA | 4.9293 × 10−2 | 1.1696 × 10−2 | 1.0756 × 100 | 1.8737 × 10−1 | 1.8394 × 101 | 4.5449 × 100 |
| IWOA | 0.0000 × 100 | 0.0000 × 100 | 0.0000 × 100 | 0.0000 × 100 | 8.8944 × 101 | 1.3312 × 102 |
| F4 | F5 | F6 | ||||
| DECCWOA | 0.0000 × 100 | 0.0000 × 100 | 2.4313 × 101 | 6.6194 × 100 | 0.0000 × 100 | 0.0000 × 100 |
| RDWOA | 0.0000 × 100 | 0.0000 × 100 | 1.8882 × 101 | 5.1359 × 100 | 5.1469 × 10−15 | 3.2926 × 10−15 |
| ACWOA | 0.0000 × 100 | 0.0000 × 100 | 2.4274 × 101 | 4.5690 × 100 | 6.3093 × 10−4 | 2.1127 × 10−4 |
| CCMWOA | 4.3891 × 10−289 | 0.0000 × 100 | 2.7607 × 100 | 7.6225 × 100 | 2.0854 × 10−2 | 8.2250 × 10−3 |
| CWOA | 8.4827 × 100 | 1.6542 × 101 | 2.5501 × 101 | 1.5480 × 100 | 1.0737 × 10−1 | 1.6796 × 10−1 |
| BMWOA | 4.4563 × 10−3 | 6.7037 × 10−3 | 1.2474 × 10−2 | 3.0382 × 10−2 | 1.2974 × 10−3 | 1.8541 × 10−3 |
| BWOA | 0.0000 × 100 | 0.0000 × 100 | 2.3788 × 101 | 6.4677 × 100 | 1.3716 × 10−4 | 5.6219 × 10−5 |
| LWOA | 3.5964 × 10−1 | 9.6483 × 10−2 | 4.8931 × 101 | 4.4527 × 101 | 5.8005 × 10−2 | 1.4408 × 10−2 |
| IWOA | 3.0373 × 10−4 | 1.4320 × 10−3 | 2.3521 × 101 | 7.0061 × 10−1 | 3.5922 × 10−6 | 1.7322 × 10−6 |
| F7 | F8 | F9 | ||||
| DECCWOA | 1.7008 × 10−4 | 2.2308 × 10−4 | −1.2569 × 104 | 2.8058 × 10−12 | 0.0000 × 100 | 0.0000 × 100 |
| RDWOA | 2.8442 × 10−5 | 3.6777 × 10−5 | −1.2521 × 104 | 1.6733 × 102 | 0.0000 × 100 | 0.0000 × 100 |
| ACWOA | 5.6623 × 10−6 | 5.7698 × 10−6 | −1.2569 × 104 | 2.1881 × 10−3 | 0.0000 × 100 | 0.0000 × 100 |
| CCMWOA | 1.9668 × 10−4 | 1.6220 × 10−4 | −1.0928 × 104 | 9.5870 × 102 | 0.0000 × 100 | 0.0000 × 100 |
| CWOA | 3.1139 × 10−4 | 3.9744 × 10−4 | −1.1583 × 104 | 1.6942 × 103 | 0.0000 × 100 | 0.0000 × 100 |
| BMWOA | 1.0619 × 10−3 | 8.6629 × 10−4 | −1.2569 × 104 | 2.9396 × 10−3 | 6.3549 × 10−4 | 1.1849 × 10−3 |
| BWOA | 2.5018 × 10−5 | 3.0399 × 10−5 | −1.2357 × 104 | 4.2512 × 102 | 0.0000 × 100 | 0.0000 × 100 |
| LWOA | 1.2178 × 10−1 | 4.6795 × 10−2 | −1.2382 × 104 | 4.4862 × 102 | 1.0110 × 102 | 2.6929 × 101 |
| IWOA | 2.6929 × 10−4 | 3.2479 × 10−4 | −1.2298 × 104 | 7.5775 × 102 | 0.0000 × 100 | 0.0000 × 100 |
| F10 | F11 | F12 | ||||
| DECCWOA | 8.8818 × 10−16 | 0.0000 × 100 | 0.0000 × 100 | 0.0000 × 100 | 1.5705 × 10−32 | 5.5674 × 10−48 |
| RDWOA | 8.8818 × 10−16 | 0.0000 × 100 | 0.0000 × 100 | 0.0000 × 100 | 2.1668 × 10−7 | 1.1868 × 10−6 |
| ACWOA | 1.0066 × 10−15 | 6.4863 × 10−16 | 0.0000 × 100 | 0.0000 × 100 | 6.7416 × 10−5 | 1.9647 × 10−5 |
| CCMWOA | 8.8818 × 10−16 | 0.0000 × 100 | 0.0000 × 100 | 0.0000 × 100 | 7.8157 × 10−4 | 3.6365 × 10−4 |
| CWOA | 3.0198 × 10−15 | 2.0010 × 10−15 | 0.0000 × 100 | 0.0000 × 100 | 4.4206 × 10−3 | 6.6548 × 10−3 |
| BMWOA | 5.1495 × 10−3 | 4.7013 × 10−3 | 2.1417 × 10−3 | 4.0514 × 10−3 | 1.5181 × 10−5 | 2.4654 × 10−5 |
| BWOA | 8.8818 × 10−16 | 0.0000 × 100 | 0.0000 × 100 | 0.0000 × 100 | 1.8415 × 10−5 | 6.4484 × 10−6 |
| LWOA | 6.6177 × 10−1 | 6.9724 × 10−1 | 1.4973 × 10−2 | 1.3048 × 10−2 | 5.5931 × 10−1 | 1.1387 × 100 |
| IWOA | 2.5461 × 10−15 | 2.0298 × 10−15 | 1.8892 × 10−3 | 1.0348 × 10−2 | 5.1354 × 10−7 | 1.4075 × 10−7 |
| F13 | F14 | F15 | ||||
| DECCWOA | 1.3498 × 10−32 | 5.5674 × 10−48 | 5.3971 × 106 | 4.3864 × 106 | 1.1568 × 105 | 1.0038 × 105 |
| RDWOA | 3.6625 × 10−4 | 2.0060 × 10−3 | 1.0435 × 107 | 6.2580 × 106 | 2.2927 × 107 | 2.8097 × 107 |
| ACWOA | 2.5808 × 10−3 | 4.6664 × 10−3 | 1.4456 × 108 | 5.9824 × 107 | 7.4176 × 109 | 4.5829 × 109 |
| CCMWOA | 6.6551 × 10−4 | 7.9798 × 10−4 | 3.1814 × 108 | 1.2548 × 108 | 3.0720 × 1010 | 7.7697 × 109 |
| CWOA | 5.3049 × 10−1 | 4.3677 × 10−1 | 6.6829 × 107 | 4.6037 × 107 | 2.0499 × 109 | 2.4020 × 109 |
| BMWOA | 1.2733 × 10−4 | 2.2038 × 10−4 | 1.0438 × 108 | 3.7729 × 107 | 2.8151 × 108 | 1.3106 × 108 |
| BWOA | 3.3556 × 10−3 | 5.0182 × 10−3 | 6.4289 × 107 | 2.9224 × 107 | 2.4303 × 108 | 1.3580 × 108 |
| LWOA | 2.1065 × 10−2 | 7.2157 × 10−3 | 3.7558 × 106 | 1.3953 × 106 | 5.2308 × 105 | 1.5679 × 105 |
| IWOA | 9.8357 × 10−6 | 9.6866 × 10−6 | 2.4173 × 107 | 1.2055 × 107 | 2.1211 × 106 | 3.5049 × 106 |
| F16 | F17 | F18 | ||||
| DECCWOA | 4.0353 × 103 | 2.8694 × 103 | 4.9768 × 102 | 4.3913 × 101 | 5.2008 × 102 | 6.1713 × 10−2 |
| RDWOA | 6.3763 × 103 | 3.2741 × 103 | 5.3428 × 102 | 3.9426 × 101 | 5.2012 × 102 | 1.1564 × 10−1 |
| ACWOA | 5.0442 × 104 | 6.7503 × 103 | 1.2586 × 103 | 2.9833 × 102 | 5.2085 × 102 | 1.1588 × 10−1 |
| CCMWOA | 5.9083 × 104 | 9.2658 × 103 | 2.7400 × 103 | 1.0666 × 103 | 5.2088 × 102 | 1.7053 × 10−1 |
| CWOA | 5.7234 × 104 | 3.7392 × 104 | 8.0857 × 102 | 2.2460 × 102 | 5.2029 × 102 | 1.3417 × 10−1 |
| BMWOA | 5.7008 × 104 | 9.2535 × 103 | 6.7153 × 102 | 6.3683 × 101 | 5.2097 × 102 | 9.6222 × 10−2 |
| BWOA | 3.2197 × 104 | 1.0637 × 104 | 6.9451 × 102 | 7.2749 × 101 | 5.2067 × 102 | 1.7262 × 10−1 |
| LWOA | 1.0354 × 103 | 4.9837 × 102 | 5.0374 × 102 | 4.8236 × 101 | 5.2048 × 102 | 9.4869 × 10−2 |
| IWOA | 1.6513 × 104 | 9.7529 × 103 | 5.7401 × 102 | 6.2791 × 101 | 5.2023 × 102 | 1.3567 × 10−1 |
| F19 | F20 | F21 | ||||
| DECCWOA | 6.1886 × 102 | 2.8176 × 100 | 7.0051 × 102 | 2.4043 × 10−1 | 8.0268 × 102 | 2.9674 × 100 |
| RDWOA | 6.2296 × 102 | 3.2376 × 100 | 7.0097 × 102 | 2.3043 × 10−1 | 8.4662 × 102 | 1.2443 × 101 |
| ACWOA | 6.3380 × 102 | 2.8192 × 100 | 7.4705 × 102 | 2.6949 × 101 | 9.9173 × 102 | 2.8423 × 101 |
| CCMWOA | 6.3421 × 102 | 3.1895 × 100 | 9.1058 × 102 | 6.8146 × 101 | 1.0329 × 103 | 2.5834 × 101 |
| CWOA | 6.3619 × 102 | 2.3328 × 100 | 7.1987 × 102 | 1.9833 × 101 | 9.8919 × 102 | 3.5017 × 101 |
| BMWOA | 6.3209 × 102 | 3.4550 × 100 | 7.0298 × 102 | 7.9463 × 10−1 | 9.6429 × 102 | 2.2995 × 101 |
| BWOA | 6.3659 × 102 | 2.7733 × 100 | 7.0210 × 102 | 4.7824 × 10−1 | 9.6653 × 102 | 2.0133 × 101 |
| LWOA | 6.2990 × 102 | 3.7057 × 100 | 7.0071 × 102 | 1.0660 × 10−1 | 8.7689 × 102 | 1.4956 × 101 |
| IWOA | 6.2837 × 102 | 3.5182 × 100 | 7.0086 × 102 | 1.8091 × 10−1 | 9.1853 × 102 | 2.3903 × 101 |
| F22 | F23 | F24 | ||||
| DECCWOA | 1.0349 × 103 | 3.5053 × 101 | 1.0502 × 103 | 7.2638 × 101 | 3.9773 × 103 | 5.2239 × 102 |
| RDWOA | 1.0862 × 103 | 3.9406 × 101 | 1.6401 × 103 | 2.1508 × 102 | 4.8765 × 103 | 4.8011 × 102 |
| ACWOA | 1.1353 × 103 | 2.7084 × 101 | 4.6113 × 103 | 7.8646 × 102 | 6.0951 × 103 | 8.4619 × 102 |
| CCMWOA | 1.1585 × 103 | 2.0571 × 101 | 5.7676 × 103 | 4.6957 × 102 | 7.0634 × 103 | 8.3597 × 102 |
| CWOA | 1.1502 × 103 | 5.9550 × 101 | 5.0935 × 103 | 8.0866 × 102 | 6.4607 × 103 | 8.0167 × 102 |
| BMWOA | 1.1247 × 103 | 3.0558 × 101 | 4.7543 × 103 | 7.0975 × 102 | 7.1260 × 103 | 9.0188 × 102 |
| BWOA | 1.1033 × 103 | 2.3404 × 101 | 4.8599 × 103 | 7.9435 × 102 | 6.5557 × 103 | 1.0588 × 103 |
| LWOA | 1.1231 × 103 | 4.1332 × 101 | 2.1055 × 103 | 5.0404 × 102 | 5.3203 × 103 | 5.2375 × 102 |
| IWOA | 1.1290 × 103 | 5.0219 × 101 | 2.6021 × 103 | 4.6117 × 102 | 5.5791 × 103 | 7.2655 × 102 |
| F25 | F26 | F27 | ||||
| DECCWOA | 1.2002 × 103 | 5.1670 × 10−2 | 1.3005 × 103 | 1.1585 × 10−1 | 1.4003 × 103 | 4.7444 × 10−2 |
| RDWOA | 1.2005 × 103 | 1.8157 × 10−1 | 1.3005 × 103 | 1.0242 × 10−1 | 1.4002 × 103 | 3.7231 × 10−2 |
| ACWOA | 1.2017 × 103 | 5.3455 × 10−1 | 1.3011 × 103 | 8.3617 × 10−1 | 1.4239 × 103 | 1.2976 × 101 |
| CCMWOA | 1.2018 × 103 | 4.5129 × 10−1 | 1.3041 × 103 | 8.3728 × 10−1 | 1.4661 × 103 | 1.6380 × 101 |
| CWOA | 1.2018 × 103 | 5.2022 × 10−1 | 1.3006 × 103 | 1.2049 × 10−1 | 1.4102 × 103 | 1.2849 × 101 |
| BMWOA | 1.2023 × 103 | 4.1490 × 10−1 | 1.3005 × 103 | 1.1904 × 10−1 | 1.4003 × 103 | 1.0699 × 10−1 |
| BWOA | 1.2019 × 103 | 4.8775 × 10−1 | 1.3005 × 103 | 1.3303 × 10−1 | 1.4003 × 103 | 4.2027 × 10−2 |
| LWOA | 1.2008 × 103 | 3.0020 × 10−1 | 1.3005 × 103 | 1.1102 × 10−1 | 1.4003 × 103 | 9.9959 × 10−2 |
| IWOA | 1.2010 × 103 | 2.9781 × 10−1 | 1.3005 × 103 | 9.8276 × 10−2 | 1.4003 × 103 | 5.2298 × 10−2 |
| F28 | F29 | F30 | ||||
| DECCWOA | 1.5195 × 103 | 5.8976 × 100 | 1.6103 × 103 | 7.8355 × 10−1 | 1.4951 × 106 | 1.0794 × 106 |
| RDWOA | 1.5215 × 103 | 7.2912 × 100 | 1.6116 × 103 | 5.9134 × 10−1 | 1.1935 × 106 | 1.0797 × 106 |
| ACWOA | 1.8396 × 103 | 4.0931 × 102 | 1.6121 × 103 | 4.8464 × 10−1 | 1.3124 × 107 | 8.0308 × 106 |
| CCMWOA | 7.0062 × 103 | 4.0693 × 103 | 1.6130 × 103 | 3.2081 × 10−1 | 2.6816 × 107 | 1.9260 × 107 |
| CWOA | 1.9731 × 103 | 8.2350 × 102 | 1.6127 × 103 | 5.6484 × 10−1 | 9.8463 × 106 | 8.8774 × 106 |
| BMWOA | 1.5828 × 103 | 3.6612 × 101 | 1.6126 × 103 | 2.1626 × 10−1 | 6.9174 × 106 | 4.9113 × 106 |
| BWOA | 1.6258 × 103 | 4.8685 × 101 | 1.6124 × 103 | 4.8342 × 10−1 | 7.5640 × 106 | 5.4938 × 106 |
| LWOA | 1.5213 × 103 | 4.9669 × 100 | 1.6125 × 103 | 5.6375 × 10−1 | 4.9220 × 105 | 2.9566 × 105 |
| IWOA | 1.5506 × 103 | 1.6210 × 101 | 1.6125 × 103 | 5.1867 × 10−1 | 2.7873 × 106 | 2.0454 × 106 |
| F31 | F32 | F33 | ||||
| DECCWOA | 9.2541 × 103 | 2.1036 × 104 | 1.9198 × 103 | 2.4744 × 101 | 8.8237 × 103 | 5.3819 × 103 |
| RDWOA | 4.8557 × 103 | 3.4855 × 103 | 1.9194 × 103 | 2.6942 × 101 | 6.7743 × 103 | 3.5180 × 103 |
| ACWOA | 4.4984 × 107 | 4.3109 × 107 | 2.0047 × 103 | 3.3162 × 101 | 3.7129 × 104 | 1.9130 × 104 |
| CCMWOA | 9.8440 × 107 | 1.2615 × 108 | 2.0824 × 103 | 5.0281 × 101 | 5.7205 × 104 | 2.2855 × 104 |
| CWOA | 3.9424 × 106 | 1.2057 × 107 | 2.0018 × 103 | 6.3131 × 101 | 5.7907 × 104 | 5.9437 × 104 |
| BMWOA | 1.1037 × 105 | 1.2099 × 105 | 1.9467 × 103 | 4.0178 × 101 | 3.3436 × 104 | 1.7890 × 104 |
| BWOA | 1.1889 × 105 | 3.5142 × 105 | 1.9593 × 103 | 3.8145 × 101 | 3.2143 × 104 | 1.6907 × 104 |
| LWOA | 1.0695 × 104 | 5.9845 × 103 | 1.9230 × 103 | 2.4187 × 101 | 3.0576 × 103 | 7.5160 × 102 |
| IWOA | 5.4855 × 103 | 4.2910 × 103 | 1.9348 × 103 | 3.5960 × 101 | 1.6411 × 104 | 1.0072 × 104 |
| Overall rank | F34 | F35 | overall | |||
| +/−/= | rank | |||||
| DECCWOA | 1.0426 × 106 | 8.4796 × 105 | 2.8721 × 103 | 2.1610 × 102 | ~ | 1 |
| RDWOA | 4.2175 × 105 | 3.3446 × 105 | 2.7874 × 103 | 2.1665 × 102 | 16/6/13 | 2 |
| ACWOA | 4.2559 × 106 | 3.6243 × 106 | 3.0278 × 103 | 2.2024 × 102 | 26/3/6 | 6 |
| CCMWOA | 8.7004 × 106 | 5.9791 × 106 | 3.2984 × 103 | 4.4928 × 102 | 28/2/5 | 9 |
| CWOA | 3.1633 × 106 | 2.9730 × 106 | 3.1092 × 103 | 2.3259 × 102 | 29/0/6 | 8 |
| BMWOA | 1.0736 × 106 | 9.0915 × 105 | 3.0014 × 103 | 2.7107 × 102 | 32/1/2 | 7 |
| BWOA | 1.9551 × 106 | 1.5899 × 106 | 2.9774 × 103 | 2.8735 × 102 | 23/3/9 | 4 |
| LWOA | 2.0517 × 105 | 1.6837 × 105 | 2.9007 × 103 | 2.4887 × 102 | 26/4/5 | 5 |
| IWOA | 9.3081 × 105 | 7.7249 × 105 | 2.9329 × 103 | 1.7696 × 102 | 24/1/10 | 3 |
| F1 | F2 | F3 | ||||
| DECCWOA | 0.0000 × 100 | 0.0000 × 100 | 0.0000 × 100 | 0.0000 × 100 | 1.0221 × 10−18 | 4.2975 × 10−18 |
| IGWO | 0.0000 × 100 | 0.0000 × 100 | 3.6328 × 10−261 | 0.0000 × 100 | 1.3124 × 10−86 | 7.1881 × 10−86 |
| OBLGWO | 0.0000 × 100 | 0.0000 × 100 | 3.6589 × 10−142 | 2.004 × 10−141 | 6.2014 × 10−293 | 0.0000 × 100 |
| CGPSO | 2.3583 × 10−8 | 7.7088 × 10−8 | 3.9726 × 10−5 | 2.8781 × 10−5 | 6.3491 × 10−2 | 5.1833 × 10−2 |
| ALPSO | 1.1539 × 10−184 | 0.0000 × 100 | 2.5959 × 10−8 | 7.1555 × 10−8 | 2.2102 × 10−11 | 2.9723 × 10−11 |
| RCBA | 8.9446 × 10−3 | 2.9769 × 10−3 | 5.8765 × 10−1 | 8.4909 × 10−2 | 2.1948 × 100 | 5.2552 × 10−1 |
| CBA | 7.2954 × 10−8 | 3.8213 × 10−7 | 4.1161 × 101 | 1.3912 × 102 | 1.3118 × 101 | 6.5496 × 100 |
| OBSCA | 1.0911 × 10−103 | 5.5402 × 10−103 | 4.3833 × 10−91 | 1.1161 × 10−90 | 3.1617 × 10−24 | 1.1702 × 10−23 |
| SCADE | 0.0000 × 100 | 0.0000 × 100 | 0.0000 × 100 | 0.0000 × 100 | 0.0000 × 100 | 0.0000 × 100 |
| F4 | F5 | F6 | ||||
| DECCWOA | 1.0221 × 10−18 | 4.2975 × 10−18 | 2.6083 × 101 | 3.1418 × 10−1 | 0.0000 × 100 | 0.0000 × 100 |
| IGWO | 1.3124 × 10−86 | 7.1881 × 10−86 | 2.3216 × 101 | 1.8144 × 10−1 | 1.2448 × 10−5 | 3.5159 × 10−6 |
| OBLGWO | 6.2014 × 10−293 | 0.0000 × 100 | 2.6052 × 101 | 3.8656 × 10−1 | 3.9085 × 10−5 | 1.4498 × 10−5 |
| CGPSO | 6.3491 × 10−2 | 5.1833 × 10−2 | 1.0747 × 10−7 | 1.4040 × 10−7 | 1.5149 × 10−8 | 2.7356 × 10−8 |
| ALPSO | 2.2102 × 10−11 | 2.9723 × 10−11 | 3.5496 × 101 | 3.2473 × 101 | 5.9288 × 10−31 | 2.2626 × 10−30 |
| RCBA | 2.1948 × 100 | 5.2552 × 10−1 | 3.6041 × 101 | 4.0444 × 101 | 8.7533 × 10−3 | 2.4284 × 10−3 |
| CBA | 1.3118 × 101 | 6.5496 × 100 | 7.3423 × 101 | 1.2319 × 102 | 4.4526 × 10−7 | 2.4194 × 10−6 |
| OBSCA | 3.1617 × 10−24 | 1.1702 × 10−23 | 2.7647 × 101 | 3.8007 × 10−1 | 3.8321 × 100 | 2.7513 × 10−1 |
| SCADE | 0.0000 × 100 | 0.0000 × 100 | 1.5398 × 101 | 1.3017 × 101 | 1.7996 × 10−7 | 1.6508 × 10−7 |
| F7 | F8 | F9 | ||||
| DECCWOA | 1.1896 × 10−4 | 1.4262 × 10−4 | −1.3066 × 104 | 2.6313 × 103 | 0.0000 × 100 | 0.0000 × 100 |
| IGWO | 2.9290 × 10−4 | 2.6976 × 10−4 | −7.4319 × 103 | 6.6317 × 102 | 0.0000 × 100 | 0.0000 × 100 |
| OBLGWO | 2.4381 × 10−5 | 2.9727 × 10−5 | −1.2561 × 104 | 4.4545 × 101 | 0.0000 × 100 | 0.0000 × 100 |
| CGPSO | 1.4906 × 10−5 | 1.4183 × 10−5 | −3.7698 × 104 | 6.6756 × 103 | 3.0143 × 10−9 | 6.2053 × 10−9 |
| ALPSO | 7.8389 × 10−2 | 3.1754 × 10−2 | −1.1531 × 104 | 2.8700 × 102 | 1.9471 × 101 | 7.9710 × 100 |
| RCBA | 1.1712 × 10−1 | 5.5739 × 10−2 | −7.3244 × 103 | 5.4651 × 102 | 2.0111 × 101 | 4.6024 × 100 |
| CBA | 1.5885 × 10−1 | 3.4560 × 10−1 | −7.3445 × 103 | 6.5505 × 102 | 1.2498 × 102 | 4.7753 × 101 |
| OBSCA | 8.1175 × 10−4 | 5.3137 × 10−4 | −4.1274 × 103 | 2.4305 × 102 | 0.0000 × 100 | 0.0000 × 100 |
| SCADE | 2.9509 × 10−4 | 2.0997 × 10−4 | −1.2569 × 104 | 1.1550 × 10−2 | 0.0000 × 100 | 0.0000 × 100 |
| F10 | F11 | F12 | ||||
| DECCWOA | 8.8818 × 10−16 | 0.0000 × 100 | 0.0000 × 100 | 0.0000 × 100 | 1.5705 × 10−32 | 5.5674 × 10−48 |
| IGWO | 4.9146 × 10−15 | 1.2283 × 10−15 | 0.0000 × 100 | 0.0000 × 100 | 1.1169 × 10−6 | 3.8305 × 10−7 |
| OBLGWO | 8.8818 × 10−16 | 0.0000 × 100 | 0.0000 × 100 | 0.0000 × 100 | 3.8858 × 10−4 | 1.1452 × 10−3 |
| CGPSO | 1.8069 × 10−5 | 1.2953 × 10−5 | 4.3701 × 10−8 | 7.1267 × 10−8 | 6.2743 × 10−11 | 1.4249 × 10−10 |
| ALPSO | 8.0156 × 10−1 | 8.3429 × 10−1 | 1.6465 × 10−2 | 1.5344 × 10−2 | 3.0222 × 10−2 | 8.1300 × 10−2 |
| RCBA | 1.0853 × 10−1 | 2.7602 × 10−2 | 1.0473 × 10−2 | 1.0208 × 10−2 | 9.1885 × 100 | 2.8806 × 100 |
| CBA | 1.5880 × 101 | 2.1141 × 100 | 1.3514 × 10−2 | 1.8331 × 10−2 | 1.4396 × 101 | 4.7131 × 100 |
| OBSCA | 4.3225 × 10−15 | 6.4863 × 10−16 | 0.0000 × 100 | 0.0000 × 100 | 3.8964 × 10−1 | 4.5185 × 10−2 |
| SCADE | 8.8818 × 10−16 | 0.0000 × 100 | 0.0000 × 100 | 0.0000 × 100 | 5.6904 × 10−9 | 4.8080 × 10−9 |
| F13 | F14 | F15 | ||||
| DECCWOA | 1.3498 × 10−32 | 5.5674 × 10−48 | 4.2212 × 106 | 3.5710 × 106 | 1.6057 × 105 | 1.7381 × 105 |
| IGWO | 1.4838 × 10−2 | 2.6985 × 10−2 | 1.7924 × 107 | 6.8885 × 106 | 2.3989 × 106 | 1.4218 × 106 |
| OBLGWO | 5.7997 × 10−2 | 7.7859 × 10−2 | 1.7531 × 107 | 1.0402 × 107 | 1.3307 × 107 | 1.0251 × 107 |
| CGPSO | 3.1353 × 10−9 | 9.6561 × 10−9 | 9.8321 × 106 | 2.5274 × 106 | 1.5880 × 108 | 1.6828 × 107 |
| ALPSO | 2.8346 × 10−2 | 9.8785 × 10−2 | 5.7145 × 106 | 5.4783 × 106 | 2.9466 × 103 | 3.6264 × 103 |
| RCBA | 5.1201 × 10−3 | 4.6593 × 10−3 | 1.0422 × 106 | 3.8825 × 105 | 2.5206 × 104 | 1.0389 × 104 |
| CBA | 3.1616 × 101 | 2.6961 × 101 | 4.7886 × 106 | 1.8780 × 106 | 1.2467 × 104 | 1.0840 × 104 |
| OBSCA | 2.1646 × 100 | 1.1588 × 10−1 | 3.9908 × 108 | 1.1211 × 108 | 2.4969 × 1010 | 3.6691 × 109 |
| SCADE | 8.3767 × 10−8 | 6.6478 × 10−8 | 4.7479 × 108 | 9.8759 × 107 | 2.9269 × 1010 | 4.2012 × 109 |
| F16 | F17 | F18 | ||||
| DECCWOA | 7.8122 × 103 | 5.4762 × 103 | 5.1647 × 102 | 4.8965 × 101 | 5.2007 × 102 | 5.1181 × 10−2 |
| IGWO | 7.2399 × 103 | 2.0340 × 103 | 5.2142 × 102 | 3.0682 × 101 | 5.2050 × 102 | 1.4090 × 10−1 |
| OBLGWO | 1.0074 × 104 | 3.8144 × 103 | 5.4284 × 102 | 3.5930 × 101 | 5.2095 × 102 | 5.4001 × 10−2 |
| CGPSO | 2.3365 × 103 | 5.0383 × 102 | 4.6884 × 102 | 3.1903 × 101 | 5.2098 × 102 | 4.2868 × 10−2 |
| ALPSO | 3.7450 × 102 | 1.3166 × 102 | 5.4221 × 102 | 5.6842 × 101 | 5.2080 × 102 | 5.8119 × 10−2 |
| RCBA | 3.2947 × 102 | 1.2959 × 101 | 4.7036 × 102 | 3.7390 × 101 | 5.2010 × 102 | 9.5615 × 10−2 |
| CBA | 4.7703 × 103 | 9.2720 × 103 | 4.9781 × 102 | 4.4714 × 101 | 5.2009 × 102 | 1.3697 × 10−1 |
| OBSCA | 5.3939 × 104 | 6.9272 × 103 | 2.2087 × 103 | 5.3362 × 102 | 5.2096 × 102 | 5.8056 × 10−2 |
| SCADE | 5.4785 × 104 | 6.7546 × 103 | 2.2800 × 103 | 4.7955 × 102 | 5.2094 × 102 | 5.3187 × 10−2 |
| F19 | F20 | F21 | ||||
| DECCWOA | 6.1885 × 102 | 2.4155 × 100 | 7.0061 × 102 | 3.1716 × 10−1 | 8.0279 × 102 | 8.0509 × 100 |
| IGWO | 6.1887 × 102 | 2.6487 × 100 | 7.0099 × 102 | 5.1420 × 10−2 | 8.8181 × 102 | 1.6752 × 101 |
| OBLGWO | 6.1968 × 102 | 4.3347 × 100 | 7.0117 × 102 | 9.6122 × 10−2 | 9.2963 × 102 | 3.9241 × 101 |
| CGPSO | 6.2402 × 102 | 2.9481 × 100 | 7.0241 × 102 | 2.0187 × 10−1 | 9.8743 × 102 | 2.5413 × 101 |
| ALPSO | 6.1705 × 102 | 2.4439 × 100 | 7.0001 × 102 | 8.9890 × 10−3 | 8.2142 × 102 | 9.5753 × 100 |
| RCBA | 6.3882 × 102 | 3.5284 × 100 | 7.0007 × 102 | 1.8671 × 10−2 | 1.0209 × 103 | 3.9995 × 101 |
| CBA | 6.4033 × 102 | 2.8154 × 100 | 7.0003 × 102 | 3.4856 × 10−2 | 1.0228 × 103 | 6.1207 × 101 |
| OBSCA | 6.3161 × 102 | 1.3106 × 100 | 9.0597 × 102 | 3.6858 × 101 | 1.0643 × 103 | 1.7737 × 101 |
| SCADE | 6.3355 × 102 | 2.2424 × 100 | 8.9018 × 102 | 3.3322 × 101 | 1.0695 × 103 | 1.2949 × 101 |
| F22 | F23 | F24 | ||||
| DECCWOA | 1.0366 × 103 | 3.6638 × 101 | 1.0472 × 103 | 5.2652 × 101 | 3.6010 × 103 | 4.5441 × 102 |
| IGWO | 1.0087 × 103 | 1.9673 × 101 | 3.3271 × 103 | 4.7812 × 102 | 4.6073 × 103 | 7.5057 × 102 |
| OBLGWO | 1.0661 × 103 | 4.0353 × 101 | 4.0667 × 103 | 1.0107 × 103 | 5.5480 × 103 | 1.0343 × 103 |
| CGPSO | 1.1225 × 103 | 2.5722 × 101 | 5.5982 × 103 | 5.0945 × 102 | 6.0825 × 103 | 5.5185 × 102 |
| ALPSO | 1.0021 × 103 | 2.9422 × 101 | 1.6121 × 103 | 3.2630 × 102 | 4.0735 × 103 | 5.3691 × 102 |
| RCBA | 1.1638 × 103 | 6.3597 × 101 | 5.6153 × 103 | 6.4055 × 102 | 5.8506 × 103 | 8.1461 × 102 |
| CBA | 1.1526 × 103 | 7.2911 × 101 | 5.7931 × 103 | 7.2017 × 102 | 5.9590 × 103 | 7.1736 × 102 |
| OBSCA | 1.1929 × 103 | 1.5671 × 101 | 6.1341 × 103 | 3.2876 × 102 | 7.2777 × 103 | 4.0271 × 102 |
| SCADE | 1.2049 × 103 | 1.8580 × 101 | 7.4883 × 103 | 2.3162 × 102 | 8.2006 × 103 | 2.9486 × 102 |
| F25 | F26 | F27 | ||||
| DECCWOA | 1.2002 × 103 | 7.1972 × 10−2 | 1.3005 × 103 | 1.4836 × 10−1 | 1.4003 × 103 | 4.2207 × 10−2 |
| IGWO | 1.2008 × 103 | 3.5285 × 10−1 | 1.3006 × 103 | 1.2395 × 10−1 | 1.4004 × 103 | 2.5832 × 10−1 |
| OBLGWO | 1.2023 × 103 | 6.8209 × 10−1 | 1.3005 × 103 | 1.1878 × 10−1 | 1.4005 × 103 | 2.3451 × 10−1 |
| CGPSO | 1.2025 × 103 | 2.0362 × 10−1 | 1.3004 × 103 | 1.0032 × 10−1 | 1.4003 × 103 | 1.2353 × 10−1 |
| ALPSO | 1.2013 × 103 | 5.4330 × 10−1 | 1.3005 × 103 | 7.9368 × 10−2 | 1.4006 × 103 | 2.8021 × 10−1 |
| RCBA | 1.2006 × 103 | 3.7833 × 10−1 | 1.3005 × 103 | 1.3700 × 10−1 | 1.4003 × 103 | 9.7996 × 10−2 |
| CBA | 1.2011 × 103 | 7.3537 × 10−1 | 1.3005 × 103 | 1.4823 × 10−1 | 1.4003 × 103 | 1.5708 × 10−1 |
| OBSCA | 1.2023 × 103 | 4.4892 × 10−1 | 1.3036 × 103 | 2.6704 × 10−1 | 1.4695 × 103 | 1.1814 × 101 |
| SCADE | 1.2026 × 103 | 2.4794 × 10−1 | 1.3039 × 103 | 2.9836 × 10−1 | 1.4881 × 103 | 1.3091 × 101 |
| F28 | F29 | F30 | ||||
| DECCWOA | 1.5202 × 103 | 6.6341 × 100 | 1.6102 × 103 | 7.9146 × 10−1 | 1.8690 × 106 | 1.1246 × 106 |
| IGWO | 1.5176 × 103 | 3.7863 × 100 | 1.6116 × 103 | 5.8466 × 10−1 | 9.2251 × 105 | 5.5675 × 105 |
| OBLGWO | 1.5150 × 103 | 5.7646 × 100 | 1.6120 × 103 | 6.3233 × 10−1 | 1.3955 × 106 | 1.0330 × 106 |
| CGPSO | 1.5176 × 103 | 1.3084 × 100 | 1.6117 × 103 | 3.2922 × 10−1 | 3.3985 × 105 | 1.7015 × 105 |
| ALPSO | 1.5115 × 103 | 4.1448 × 100 | 1.6118 × 103 | 3.2864 × 10−1 | 5.5179 × 105 | 4.6710 × 105 |
| RCBA | 1.5371 × 103 | 9.0984 × 100 | 1.6135 × 103 | 3.4738 × 10−1 | 1.2165 × 105 | 7.5279 × 104 |
| CBA | 1.5589 × 103 | 1.7899 × 101 | 1.6133 × 103 | 5.2338 × 10−1 | 1.8619 × 105 | 1.2340 × 105 |
| OBSCA | 1.4085 × 104 | 8.8848 × 103 | 1.6129 × 103 | 2.5975 × 10−1 | 1.1278 × 107 | 5.7586 × 106 |
| SCADE | 1.8666 × 104 | 6.8024 × 103 | 1.6127 × 103 | 1.7040 × 10−1 | 1.5787 × 107 | 8.3755 × 106 |
| F31 | F32 | F33 | ||||
| DECCWOA | 4.3650 × 103 | 3.0442 × 103 | 1.9120 × 103 | 1.2480 × 101 | 7.8097 × 103 | 4.1959 × 103 |
| IGWO | 1.7080 × 104 | 2.1685 × 104 | 1.9180 × 103 | 1.4497 × 101 | 3.0438 × 103 | 6.5561 × 102 |
| OBLGWO | 8.3234 × 104 | 1.7925 × 105 | 1.9215 × 103 | 2.3356 × 101 | 5.5656 × 103 | 2.6114 × 103 |
| CGPSO | 2.4871 × 106 | 7.6618 × 105 | 1.9170 × 103 | 2.9535 × 100 | 2.4762 × 103 | 1.6062 × 102 |
| ALPSO | 7.8595 × 103 | 7.3812 × 103 | 1.9170 × 103 | 2.0884 × 101 | 3.0087 × 103 | 4.2177 × 102 |
| RCBA | 6.9919 × 103 | 7.0401 × 103 | 1.9292 × 103 | 2.9262 × 101 | 2.4379 × 103 | 1.3813 × 102 |
| CBA | 9.7529 × 103 | 9.7686 × 103 | 1.9246 × 103 | 2.6288 × 101 | 2.9663 × 103 | 1.2059 × 103 |
| OBSCA | 1.5585 × 108 | 1.0228 × 108 | 2.0091 × 103 | 1.5224 × 101 | 3.1925 × 104 | 1.3827 × 104 |
| SCADE | 1.9277 × 108 | 9.7379 × 107 | 2.0133 × 103 | 1.3639 × 101 | 2.7694 × 104 | 1.1641 × 104 |
| Overall rank | F34 | F35 | overall | |||
| +/−/= | rank | |||||
| DECCWOA | 5.6266 × 105 | 5.3759 × 105 | 2.8005 × 103 | 2.0373 × 102 | ~ | 1 |
| IGWO | 2.5893 × 105 | 2.2750 × 105 | 2.5846 × 103 | 1.4319 × 102 | 20/8/7 | 2 |
| OBLGWO | 5.1886 × 105 | 3.8300 × 105 | 2.6930 × 103 | 1.9962 × 102 | 19/5/11 | 5 |
| CGPSO | 1.2464 × 105 | 6.8764 × 104 | 2.9020 × 103 | 2.0995 × 102 | 23/9/3 | 4 |
| ALPSO | 1.1929 × 105 | 2.9474 × 105 | 2.7316 × 103 | 2.0662 × 102 | 19/9/7 | 3 |
| RCBA | 8.3440 × 104 | 3.8322 × 104 | 3.3862 × 103 | 3.5129 × 102 | 23/9/3 | 6 |
| CBA | 1.2013 × 105 | 7.8959 × 104 | 3.4067 × 103 | 2.6854 × 102 | 24/6/5 | 7 |
| OBSCA | 1.9523 × 106 | 9.0846 × 105 | 3.1622 × 103 | 1.4760 × 102 | 32/1/2 | 9 |
| SCADE | 2.4532 × 106 | 1.2033 × 106 | 3.1167 × 103 | 1.2839 × 102 | 28/2/5 | 7 |
| Attributes | Name | Description |
|---|---|---|
| F1 | Sex | 1 for male and 2 for female. |
| F2 | Political affiliation | There are five categories: Communist Party members, reserve party members, democratic party members, Communist Youth League members and the masses, denoted by 1, 2, 3, 4 and 13, respectively. |
| F3 | Professional attributes | 1 indicates arts, 2 indicates science and 3 indicates less than junior college (junior college not divided into arts and science subjects) |
| F4 | Age | Ages 25–30, 31–35, 36–40, 41–45, 46–50, 51–55 and 56–60 are indicated by 1, 2, 3, 4, 5, 6 and 7, respectively. Young and middle-aged people have a strong level of competence and a strong tendency to move because of upward mobility, life pressures, etc. |
| F5 | Household Registration | There are three categories: in-city, in-province and out-of-province, indicated by 0, 1 and 2, respectively. |
| F6 | Type of place of origin | There are three categories: urban, township and rural, denoted by 1, 2 and 3, respectively. |
| F7 | City-level and above talent categories | There are categories A, B, C, D and E, denoted by 1, 2, 3, 4 and 5, respectively. 6 is for talent category F and no talent category is denoted by 10. |
| F8 | Nature of previous unit | 0 indicating pending employment, 10 indicating state institutions, 20 indicating scientific research institutions, 21 indicating higher education institutions, 22 indicating secondary and junior education institutions, 23 indicating health and medical institutions, 29 indicating other institutions, 31 indicating state-owned enterprises, 32 indicating foreign-funded enterprises, 39 indicating private enterprises, 40 indicating the army, 55 indicating rural organizations, and 99 indicating self-employment. No previous unit is denoted by 100. |
| F9 | Wenzhou colleges and university’s location type | Prefectural level cities, denoted by 2. |
| F10 | Year of employment at Wenzhou colleges and universities | This is a measure of stability in the unit of employment. 1 is used for entry before 2000 (merger), 2 for entry from 2001–2006 (preparation), 3 for entry from 2007–2008 (de-preparation), 4 for entry from 2009–2014 (school introduction policy), 5 for entry from 2015–2017 (city introduction policy) and 6 for entry from 2018. To date (increased introduction by the school) entry is indicated by 6. (It can also be described in terms of stable years 3, 4–6, 7–10, 11+ years). |
| F11 | Types of positions at Wenzhou colleges and universities | Teaching staff are represented by 24, PhD students and research staff by 11, professional and technical staff by 29, administrative staff by 101 and counsellors by 102. |
| F12 | Professional relevance of employment at Wenzhou colleges and universities | It is used to measure the relevance of the major studied to the job, with higher percentages indicating higher relevance. |
| F13 | Monthly salary level for employment at Wenzhou colleges and universities: RMB | It is used to measure the average monthly salary received, with higher values indicating higher salary levels. |
| F14 | Current employment | Current employment is indicated by 1 for Wenzhou undergraduate institutions; 2 for civil servants or institutions; 3 for undergraduate institutions (including doctoral studies); 4 for vocational institutions in other cities; 5 for vocational institutions in the city, 6 for enterprises, 7 for going abroad and 8 for pending employment. |
| F15 | Time of introduction at current employment | Indicated by 1 for entry before 2000 (merger), 2 for entry from 2001–2006 (preparation), 3 for entry from 2007–2008 (de-preparation), 4 for entry from 2009–2014 (school introduction policy), 5 for entry from 2015–2017 (city introduction policy) and 6 for entry from 2018-present (increased school introduction). |
| F16 | Nature of current employment | 0 indicating pending employment, 10 indicating state institutions, 20 indicating scientific research institutions, 21 indicating higher education institutions, 22 indicating secondary and junior education institutions, 23 indicating health and medical institutions, 29 indicating other institutions, 31 indicating state-owned enterprises, 32 indicating foreign-funded enterprises, 39 indicating private enterprises, 40 indicating the army, 55 indicating rural organizations and 99 indicating self-employment. |
| F17 | Type of location of current employment unit | Pending employment is represented by 0, sub-provincial and large cities by 1, prefecture-level cities by 2 and counties and villages by 3. |
| F18 | Type of current employment | The type of position currently employed is expressed in the same way as the type of position in the previous employment unit indicated in F11. Pending employment is indicated by 0, civil servants by 10, doctoral students and researchers by 11, engineers and technicians by 13, teaching staff by 24, professional and technical staff by 29, commercial service staff and clerks by 30, military personnel by 80, administrative staff by 101 and counsellors by 102. |
| F19 | Relevance of current employment profession | The professional relevance of current employment is expressed in the same way as the type of position in the previous employment unit indicated by F11. |
| F20 | Monthly salary level in current employment unit: RMB | The current employment monthly salary level is expressed in the same way as the previous employment monthly salary level in F13. |
| F21 | Salary differential | It is used to measure the change in the monthly salary of the current employment unit from that of the previous employment unit, that is, the difference between the monthly salary level of the current employment unit expressed in F21 and the monthly salary level of the previous employment unit expressed in F13, with a larger value indicating a larger increase in monthly salary. |
| F22 | Professional and technical position at the time of leaving | Positive senior, deputy senior, intermediate, primary and none are represented by 1, 2, 3, 4, and 5, respectively. |
| F23 | Double first-rate | 1 means double first-rate, 2 means not. |
| F24 | Highest Education | College, university and postgraduate are denoted by 0, 1 and 2, respectively. Below junior college, it is denoted by 5. |
| F25 | Highest degrees | Tertiary, bachelor, master and doctoral degrees are denoted by 0, 1, 2 and 3, respectively. Below the tertiary level, they are denoted by 5. |
| F26 | Change in place of employment | A variation is indicated by 1 and no variation is indicated by 0. |
References
- Yang, J. The Theory of Planned Behavior and Prediction of Entrepreneurial Intention Among Chinese Undergraduates. Soc. Behav. Pers. Int. J. 2013, 41, 367–376. [Google Scholar] [CrossRef]
- González-Serrano, M.H.; Moreno, F.C.; Hervás, J.C. Prediction model of the entrepreneurial intentions in pre-graduated and post-graduated Sport Sciences students. Cult. Cienc. Y Deporte 2018, 13, 219–230. [Google Scholar] [CrossRef]
- Gorgievski, M.J.; Stephan, U.; Laguna, M.; Moriano, J.A. Predicting Entrepreneurial Career Intentions: Values and the theory of planned behavior. J. Career Assess. 2018, 26, 457–475. [Google Scholar] [CrossRef] [PubMed]
- Nawaz, T.; Khattak, B.K.; Rehman, K. New look of predicting entrepreneurial intention: A serial mediation analysis. Dilemas Contemp. Educ. Polit. Y Valor. 2019, 6, 126. [Google Scholar]
- Yang, F. Decision Tree Algorithm Based University Graduate Employment Trend Prediction. Informatica 2019, 43. [Google Scholar] [CrossRef]
- Djordjevic, D.; Cockalo, D.; Bogetic, S.; Bakator, M. Predicting Entrepreneurial Intentions among the Youth in Serbia with a Classification Decision Tree Model with the QUEST Algorithm. Mathematics 2021, 9, 1487. [Google Scholar] [CrossRef]
- Wei, Y.; Lv, H.; Chen, M.; Wang, M.; Heidari, A.A.; Chen, H.; Li, C. Predicting Entrepreneurial Intention of Students: An Extreme Learning Machine with Gaussian Barebone Harris Hawks Optimizer. IEEE Access 2020, 8, 76841–76855. [Google Scholar] [CrossRef]
- Bhagavan, K.S.; Thangakumar, J.; Subramanian, D.V. RETRACTED ARTICLE: Predictive analysis of student academic performance and employability chances using HLVQ algorithm. J. Ambient. Intell. Humaniz. Comput. 2020, 12, 3789–3797. [Google Scholar] [CrossRef]
- Huang, Z.; Liu, G. Prediction model of college students entrepreneurship ability based on artificial intelligence and fuzzy logic model. J. Intell. Fuzzy Syst. 2021, 40, 2541–2552. [Google Scholar] [CrossRef]
- Li, X.; Yang, T. Forecast of the Employment Situation of College Graduates Based on the LSTM Neural Network. Comput. Intell. Neurosci. 2021, 2021, 5787355. [Google Scholar] [CrossRef]
- Mirjalili, S.; Lewis, A. The Whale Optimization Algorithm. Adv. Eng. Softw. 2016, 95, 51–67. [Google Scholar] [CrossRef]
- Li, J.; Guo, L.; Li, Y.; Liu, C.; Wang, L.; Hu, H. Enhancing Whale Optimization Algorithm with Chaotic Theory for Permutation Flow Shop Scheduling Problem. Int. J. Comput. Intell. Syst. 2021, 14, 651–675. [Google Scholar] [CrossRef]
- Luan, F.; Cai, Z.; Wu, S.; Jiang, T.; Li, F.; Yang, J. Improved Whale Algorithm for Solving the Flexible Job Shop Scheduling Problem. Mathematics 2019, 7, 384. [Google Scholar] [CrossRef]
- Navarro, M.A.; Oliva, D.; Ramos-Michel, A.; Zaldívar, D.; Morales-Castañeda, B.; Pérez-Cisneros, M.; Valdivia, A.; Chen, H. An improved multi-population whale optimization algorithm. Int. J. Mach. Learn. Cybern. 2022, 13, 2447–2478. [Google Scholar] [CrossRef]
- Abbas, S.; Jalil, Z.; Javed, A.R.; Batool, I.; Khan, M.Z.; Noorwali, A.; Gadekallu, T.R.; Akbar, A. BCD-WERT: A novel approach for breast cancer detection using whale optimization based efficient features and extremely randomized tree algorithm. PeerJ Comput. Sci. 2021, 7, e390. [Google Scholar] [CrossRef]
- Elaziz, M.A.; Nabil, N.; Moghdani, R.; Ewees, A.A.; Cuevas, E.; Lu, S. Multilevel thresholding image segmentation based on improved volleyball premier league algorithm using whale optimization algorithm. Multimed. Tools Appl. 2021, 80, 12435–12468. [Google Scholar] [CrossRef]
- Abdel-Basset, M.; El-Shahat, D.; El-Henawy, I. A modified hybrid whale optimization algorithm for the scheduling problem in multimedia data objects. Concurr. Comput. Pr. Exp. 2020, 32, e5137. [Google Scholar] [CrossRef]
- Qiao, S.; Yu, H.; Heidari, A.A.; El-Saleh, A.A.; Cai, Z.; Xu, X.; Mafarja, M.; Chen, H. Individual disturbance and neighborhood mutation search enhanced whale optimization: Performance design for engineering problems. J. Comput. Des. Eng. 2022, 9, 1817–1851. [Google Scholar] [CrossRef]
- Peng, L.; He, C.; Heidari, A.A.; Zhang, Q.; Chen, H.; Liang, G.; Aljehane, N.O.; Mansour, R.F. Information sharing search boosted whale optimizer with Nelder-Mead simplex for parameter estimation of photovoltaic models. Energy Convers. Manag. 2022, 270, 116246. [Google Scholar] [CrossRef]
- Abderazek, H.; Hamza, F.; Yildiz, A.R.; Sait, S.M. Comparative investigation of the moth-flame algorithm and whale optimization algorithm for optimal spur gear design. Mater. Test. 2021, 63, 266–271. [Google Scholar] [CrossRef]
- Ahmadianfar, I.; Asghar Heidari, A.; Gandomi, A.H.; Chu, X.; Chen, H. RUN Beyond the Metaphor: An Efficient Optimization Algorithm Based on Runge Kutta Method. Expert Syst. Appl. 2021, 181, 115079. [Google Scholar] [CrossRef]
- Zhang, H.; Li, R.; Cai, Z.; Gu, Z.; Heidari, A.A.; Wang, M.; Chen, H.; Chen, M. Advanced orthogonal moth flame optimization with Broyden–Fletcher–Goldfarb–Shanno algorithm: Framework and real-world problems. Expert Syst. Appl. 2020, 159, 113617. [Google Scholar] [CrossRef]
- Heidari, A.A.; Mirjalili, S.; Faris, H.; Aljarah, I.; Mafarja, M.; Chen, H. Harris hawks optimization: Algorithm and applications. Futur. Gener. Comput. Syst. 2019, 97, 849–872. [Google Scholar] [CrossRef]
- Yang, Y.; Chen, H.; Heidari, A.A.; Gandomi, A.H. Hunger games search: Visions, conception, implementation, deep analysis, perspectives, and towards performance shifts. Expert Syst. Appl. 2021, 177, 114864. [Google Scholar] [CrossRef]
- Ahmadianfar, I.; Asghar Heidari, A.; Noshadian, S.; Chen, H.; Gandomi, A.H. INFO: An Efficient Optimization Algorithm based on Weighted Mean of Vectors. Expert Syst. Appl. 2022, 195, 116516. [Google Scholar] [CrossRef]
- Tu, J.; Chen, H.; Wang, M.; Gandomi, A.H. The Colony Predation Algorithm. J. Bionic Eng. 2021, 18, 674–710. [Google Scholar] [CrossRef]
- Hu, J.; Gui, W.; Heidari, A.A.; Cai, Z.; Liang, G.; Chen, H.; Pan, Z. Dispersed foraging slime mould algorithm: Continuous and binary variants for global optimization and wrapper-based feature selection. Knowl. Based Syst. 2022, 237, 107761. [Google Scholar] [CrossRef]
- Liu, Y.; Heidari, A.A.; Cai, Z.; Liang, G.; Chen, H.; Pan, Z.; Alsufyani, A.; Bourouis, S. Simulated annealing-based dynamic step shuffled frog leaping algorithm: Optimal performance design and feature selection. Neurocomputing 2022, 503, 325–362. [Google Scholar] [CrossRef]
- Hussien, A.G.; Heidari, A.A.; Ye, X.; Liang, G.; Chen, H.; Pan, Z. Boosting whale optimization with evolution strategy and Gaussian random walks: An image segmentation method. Eng. Comput. 2022, 1–45. [Google Scholar] [CrossRef]
- Yu, H.; Song, J.; Chen, C.; Heidari, A.A.; Liu, J.; Chen, H.; Zaguia, A.; Mafarja, M. Image segmentation of Leaf Spot Diseases on Maize using multi-stage Cauchy-Enabled grey wolf algorithm. Eng. Appl. Artif. Intell. 2022, 109, 104653. [Google Scholar] [CrossRef]
- Xu, Y.; Chen, H.; Heidari, A.A.; Luo, J.; Zhang, Q.; Zhao, X.; Li, C. An efficient chaotic mutative moth-flame-inspired optimizer for global optimization tasks. Expert Syst. Appl. 2019, 129, 135–155. [Google Scholar] [CrossRef]
- Zhang, Y.; Liu, R.; Heidari, A.A.; Wang, X.; Chen, Y.; Wang, M.; Chen, H. Towards augmented kernel extreme learning models for bankruptcy prediction: Algorithmic behavior and comprehensive analysis. Neurocomputing 2021, 430, 185–212. [Google Scholar] [CrossRef]
- Yu, H.; Cheng, X.; Chen, C.; Heidari, A.A.; Liu, J.; Cai, Z.; Chen, H. Apple leaf disease recognition method with improved residual network. Multimed. Tools Appl. 2022, 81, 7759–7782. [Google Scholar] [CrossRef]
- Wang, M.; Chen, H.; Yang, B.; Zhao, X.; Hu, L.; Cai, Z.; Huang, H.; Tong, C. Toward an optimal kernel extreme learning machine using a chaotic moth-flame optimization strategy with applications in medical diagnoses. Neurocomputing 2017, 267, 69–84. [Google Scholar] [CrossRef]
- Chen, H.L.; Wang, G.; Ma, C.; Cai, Z.N.; Liu, W.B.; Wang, S.J. An efficient hybrid kernel extreme learning machine approach for early diagnosis of Parkinson’s disease. Neurocomputing 2016, 184, 131–144. [Google Scholar] [CrossRef]
- Dong, R.; Chen, H.; Heidari, A.A.; Turabieh, H.; Mafarja, M.; Wang, S. Boosted kernel search: Framework, analysis and case studies on the economic emission dispatch problem. Knowl. Based Syst. 2021, 233, 107529. [Google Scholar] [CrossRef]
- He, Z.; Yen, G.G.; Ding, J. Knee-Based Decision Making and Visualization in Many-Objective Optimization. IEEE Trans. Evol. Comput. 2020, 25, 292–306. [Google Scholar] [CrossRef]
- He, Z.; Yen, G.G.; Lv, J. Evolutionary Multiobjective Optimization with Robustness Enhancement. IEEE Trans. Evol. Comput. 2019, 24, 494–507. [Google Scholar] [CrossRef]
- Wu, S.-H.; Zhan, Z.-H.; Zhang, J. SAFE: Scale-Adaptive Fitness Evaluation Method for Expensive Optimization Problems. IEEE Trans. Evol. Comput. 2021, 25, 478–491. [Google Scholar] [CrossRef]
- Li, J.Y.; Zhan, Z.H.; Wang, C.; Jin, H.; Zhang, J. Boosting data-driven evolutionary algorithm with localized data generation. IEEE Trans. Evol. Comput. 2020, 24, 923–937. [Google Scholar] [CrossRef]
- Deng, W.; Zhang, X.; Zhou, Y.; Liu, Y.; Zhou, X.; Chen, H.; Zhao, H. An enhanced fast non-dominated solution sorting genetic algorithm for multi-objective problems. Inf. Sci. 2022, 585, 441–453. [Google Scholar] [CrossRef]
- Hua, Y.; Liu, Q.; Hao, K.; Jin, Y. A Survey of Evolutionary Algorithms for Multi-Objective Optimization Problems with Irregular Pareto Fronts. IEEE/CAA J. Autom. Sin. 2021, 8, 303–318. [Google Scholar] [CrossRef]
- Han, X.; Han, Y.; Chen, Q.; Li, J.; Sang, H.; Liu, Y.; Pan, Q.; Nojima, Y. Distributed Flow Shop Scheduling with Se-quence-Dependent Setup Times Using an Improved Iterated Greedy Algorithm. Complex Syst. Model. Simul. 2021, 1, 198–217. [Google Scholar] [CrossRef]
- Gao, D.; Wang, G.-G.; Pedrycz, W. Solving Fuzzy Job-Shop Scheduling Problem Using DE Algorithm Improved by a Selection Mechanism. IEEE Trans. Fuzzy Syst. 2020, 28, 3265–3275. [Google Scholar] [CrossRef]
- Wang, G.-G.; Gao, D.; Pedrycz, W. Solving Multiobjective Fuzzy Job-Shop Scheduling Problem by a Hybrid Adaptive Differential Evolution Algorithm. IEEE Trans. Ind. Informatics 2022, 18, 8519–8528. [Google Scholar] [CrossRef]
- Chen, H.L.; Yang, B.; Wang, S.J.; Wang, G.; Liu, D.Y.; Li, H.Z.; Liu, W. Towards an optimal support vector machine classifier using a parallel particle swarm optimization strategy. Appl. Math. Comput. 2014, 239, 180–197. [Google Scholar] [CrossRef]
- Deng, W.; Xu, J.; Zhao, H.; Song, Y. A Novel Gate Resource Allocation Method Using Improved PSO-Based QEA. IEEE Trans. Intell. Transp. Syst. 2020, 23, 1737–1745. [Google Scholar] [CrossRef]
- Deng, W.; Xu, J.; Song, Y.; Zhao, H. An effective improved co-evolution ant colony optimisation algorithm with multi-strategies and its application. Int. J. Bio Inspir. Comput. 2020, 16, 158–170. [Google Scholar] [CrossRef]
- Ye, X.; Liu, W.; Li, H.; Wang, M.; Chi, C.; Liang, G.; Chen, H.; Huang, H. Modified Whale Optimization Algorithm for Solar Cell and PV Module Parameter Identification. Complexity 2021, 2021, 8878686. [Google Scholar] [CrossRef]
- Yu, H.; Yuan, K.; Li, W.; Zhao, N.; Chen, W.; Huang, C.; Chen, H.; Wang, M. Improved Butterfly Optimizer-Configured Extreme Learning Machine for Fault Diagnosis. Complexity 2021, 2021, 6315010. [Google Scholar] [CrossRef]
- Agrawal, R.; Kaur, B.; Sharma, S. Quantum based Whale Optimization Algorithm for wrapper feature selection. Appl. Soft Comput. 2020, 89, 106092. [Google Scholar] [CrossRef]
- Bai, L.; Han, Z.; Ren, J.; Qin, X. Research on feature selection for rotating machinery based on Supervision Kernel Entropy Component Analysis with Whale Optimization Algorithm. Appl. Soft Comput. 2020, 92, 106245. [Google Scholar] [CrossRef]
- Bahiraei, M.; Foong, L.K.; Hosseini, S.; Mazaheri, N. Predicting heat transfer rate of a ribbed triple-tube heat exchanger working with nanofluid using neural network enhanced by advanced optimization algorithms. Powder Technol. 2021, 381, 459–476. [Google Scholar] [CrossRef]
- Qi, A.; Zhao, D.; Yu, F.; Heidari, A.A.; Chen, H.; Xiao, L. Directional mutation and crossover for immature performance of whale algorithm with application to engineering optimization. J. Comput. Des. Eng. 2022, 9, 519–563. [Google Scholar] [CrossRef]
- Bui, D.T.; Abdullahi, M.M.; Ghareh, S.; Moayedi, H.; Nguyen, H. Fine-tuning of neural computing using whale optimization algorithm for predicting compressive strength of concrete. Eng. Comput. 2021, 37, 701–712. [Google Scholar] [CrossRef]
- Butti, D.; Mangipudi, S.K.; Rayapudi, S. Model Order Reduction Based Power System Stabilizer Design Using Improved Whale Optimization Algorithm. IETE J. Res. 2021, 1–20. [Google Scholar] [CrossRef]
- Cao, Y.; Li, Y.; Zhang, G.; Jermsittiparsert, K.; Nasseri, M. An efficient terminal voltage control for PEMFC based on an improved version of whale optimization algorithm. Energy Rep. 2020, 6, 530–542. [Google Scholar] [CrossRef]
- Çerçevik, A.E.; Avşar, Ö.; Hasançebi, O. Optimum design of seismic isolation systems using metaheuristic search methods. Soil Dyn. Earthq. Eng. 2019, 131, 106012. [Google Scholar] [CrossRef]
- Zhao, S.; Song, J.; Du, X.; Liu, T.; Chen, H.; Chen, H. Intervention-Aware Epidemic Prediction by Enhanced Whale Optimization. In International Conference on Knowledge Science, Engineering and Management; Memmi, G., Yang, B., Kong, L., Zhang, T., Qiu, M., Eds.; Springer: Berlin/Heidelberg, Germany, 2022; pp. 457–468. [Google Scholar]
- Fan, Y.; Wang, P.; Heidari, A.A.; Wang, M.; Zhao, X.; Chen, H.; Li, C. Boosted hunting-based fruit fly optimization and advances in real-world problems. Expert Syst. Appl. 2020, 159, 113502. [Google Scholar] [CrossRef]
- Raj, S.; Bhattacharyya, B. Optimal placement of TCSC and SVC for reactive power planning using Whale optimization algorithm. Swarm Evol. Comput. 2018, 40, 131–143. [Google Scholar] [CrossRef]
- Guo, Y.; Shen, H.; Chen, L.; Liu, Y.; Kang, Z. Improved whale optimization algorithm based on random hopping update and random control parameter. J. Intell. Fuzzy Syst. 2021, 40, 363–379. [Google Scholar] [CrossRef]
- Jiang, R.; Yang, M.; Wang, S.; Chao, T. An improved whale optimization algorithm with armed force program and strategic adjustment. Appl. Math. Model. 2020, 81, 603–623. [Google Scholar] [CrossRef]
- Tu, J.; Chen, H.; Liu, J.; Heidari, A.A.; Zhang, X.; Wang, M.; Ruby, R.; Pham, Q.V. Evolutionary biogeography-based whale optimization methods with communication structure: Towards measuring the balance. Knowl. Based Syst. 2021, 212, 106642. [Google Scholar] [CrossRef]
- Wang, G.; Gui, W.; Liang, G.; Zhao, X.; Wang, M.; Mafarja, M.; Turabieh, H.; Xin, J.; Chen, H.; Ma, X. Spiral Motion Enhanced Elite Whale Optimizer for Global Tasks. Complexity 2021, 2021, 1–33. [Google Scholar] [CrossRef]
- Abd Elazim, S.M.; Ali, E.S. Optimal network restructure via improved whale optimization approach. Int. J. Commun. Syst. 2021, 34, e4617. [Google Scholar] [CrossRef]
- Abdel-Basset, M.; Chang, V.; Mohamed, R. HSMA_WOA: A hybrid novel Slime mould algorithm with whale optimization algorithm for tackling the image segmentation problem of chest X-ray images. Appl. Soft Comput. 2020, 95, 106642. [Google Scholar] [CrossRef]
- Chai, Q.-W.; Chu, S.-C.; Pan, J.-S.; Hu, P.; Zheng, W.-M. A parallel WOA with two communication strategies applied in DV-Hop localization method. EURASIP J. Wirel. Commun. Netw. 2020, 2020, 1–10. [Google Scholar] [CrossRef]
- Heidari, A.A.; Aljarah, I.; Faris, H.; Chen, H.; Luo, J.; Mirjalili, S. An enhanced associative learning-based exploratory whale optimizer for global optimization. Neural Comput. Appl. 2020, 32, 5185–5211. [Google Scholar] [CrossRef]
- Jin, Q.; Xu, Z.; Cai, W. An Improved Whale Optimization Algorithm with Random Evolution and Special Reinforcement Dual-Operation Strategy Collaboration. Symmetry 2021, 13, 238. [Google Scholar] [CrossRef]
- Qin, A.K.; Huang, V.L.; Suganthan, P.N. Differential Evolution Algorithm with Strategy Adaptation for Global Numerical Optimization. IEEE Trans. Evol. Comput. 2008, 13, 398–417. [Google Scholar] [CrossRef]
- Wan, X.; Zuo, X.; Zhao, X. A differential evolution algorithm combined with linear programming for solving a closed loop facility layout problem. Appl. Soft Comput. 2022, 108725. [Google Scholar] [CrossRef]
- Yuan, Y.; Cao, J.; Wang, X.; Zhang, Z.; Liu, Y. Economic-effectiveness analysis of micro-fins helically coiled tube heat exchanger and optimization based on multi-objective differential evolution algorithm. Appl. Therm. Eng. 2022, 201, 117764. [Google Scholar] [CrossRef]
- Liu, D.; Hu, Z.; Su, Q.; Liu, M. A niching differential evolution algorithm for the large-scale combined heat and power economic dispatch problem. Appl. Soft Comput. 2021, 113, 108017. [Google Scholar] [CrossRef]
- He, Z.; Ning, D.; Gou, Y.; Zhou, Z. Wave energy converter optimization based on differential evolution algorithm. Energy 2022, 246, 123433. [Google Scholar] [CrossRef]
- Meng, A.-B.; Chen, Y.-C.; Yin, H.; Chen, S.-Z. Crisscross optimization algorithm and its application. Knowl. Based Syst. 2014, 67, 218–229. [Google Scholar] [CrossRef]
- Luo, J.; Chen, H.; Heidari, A.A.; Xu, Y.; Zhang, Q.; Li, C. Multi-strategy boosted mutative whale-inspired optimization approaches. Appl. Math. Model. 2019, 73, 109–123. [Google Scholar] [CrossRef]
- Yousri, D.; Allam, D.; Eteiba, M. Chaotic whale optimizer variants for parameters estimation of the chaotic behavior in Permanent Magnet Synchronous Motor. Appl. Soft Comput. 2019, 74, 479–503. [Google Scholar] [CrossRef]
- Ling, Y.; Zhou, Y.; Luo, Q. Lévy Flight Trajectory-Based Whale Optimization Algorithm for Global Optimization. IEEE Access 2017, 5, 6168–6186. [Google Scholar] [CrossRef]
- Tubishat, M.; Abushariah, M.A.M.; Idris, N.; Aljarah, I. Improved whale optimization algorithm for feature selection in Arabic sentiment analysis. Appl. Intell. 2018, 49, 1688–1707. [Google Scholar] [CrossRef]
- Cai, Z.; Gu, J.; Luo, J.; Zhang, Q.; Chen, H.; Pan, Z.; Li, Y.; Li, C. Evolving an optimal kernel extreme learning machine by using an enhanced grey wolf optimization strategy. Expert Syst. Appl. 2019, 138, 112814. [Google Scholar] [CrossRef]
- Heidari, A.A.; Ali Abbaspour, R.; Chen, H. Efficient boosted grey wolf optimizers for global search and kernel extreme learning machine training. Appl. Soft Comput. 2019, 81, 105521. [Google Scholar] [CrossRef]
- Sun, T.-Y.; Liu, C.-C.; Tsai, S.-J.; Hsieh, S.-T.; Li, K.-Y. Cluster Guide Particle Swarm Optimization (CGPSO) for Underdetermined Blind Source Separation with Advanced Conditions. IEEE Trans. Evol. Comput. 2010, 15, 798–811. [Google Scholar] [CrossRef]
- Nenavath, H.; Jatoth, R.K. Hybridizing sine cosine algorithm with differential evolution for global optimization and object tracking. Appl. Soft Comput. 2018, 62, 1019–1043. [Google Scholar] [CrossRef]
- Singh, R.P.; Mukherjee, V.; Ghoshal, S.P. Optimal power flow by particle swarm optimization with an aging leader and challengers. Int. J. Eng. 2015, 7, 123–132. [Google Scholar] [CrossRef]
- Liang, H.; Liu, Y.; Shen, Y.; Li, F.; Man, Y. A Hybrid Bat Algorithm for Economic Dispatch with Random Wind Power. IEEE Trans. Power Syst. 2018, 33, 5052–5061. [Google Scholar] [CrossRef]
- Adarsh, B.R.; Raghunathan, T.; Jayabarathi, T.; Yang, X.-S. Economic dispatch using chaotic bat algorithm. Energy 2016, 96, 666–675. [Google Scholar] [CrossRef]
- Abd Elaziz, M.; Oliva, D.; Xiong, S. An improved Opposition-Based Sine Cosine Algorithm for global optimization. Expert Syst. Appl. 2017, 90, 484–500. [Google Scholar] [CrossRef]
- Wu, Z.; Li, R.; Xie, J.; Zhou, Z.; Guo, J.; Jiang, J.; Su, X. A user sensitive subject protection approach for book search service. J. Assoc. Inf. Sci. Technol. 2020, 71, 183–195. [Google Scholar] [CrossRef]
- Wu, Z.; Shen, S.; Zhou, H.; Li, H.; Lu, C.; Zou, D. An effective approach for the protection of user commodity viewing privacy in e-commerce website. Knowl. Based Syst. 2021, 220, 106952. [Google Scholar] [CrossRef]
- Yang, Z.; Chen, H.; Zhang, J.; Chang, Y. Context-aware Attentive Multilevel Feature Fusion for Named Entity Recognition. IEEE Trans. Neural Netw. Learn. Syst. 2022. [Google Scholar] [CrossRef]
- Huang, L.; Yang, Y.; Chen, H.; Zhang, Y.; Wang, Z.; He, L. Context-aware road travel time estimation by coupled tensor decomposition based on trajectory data. Knowl. Based Syst. 2022, 245. [Google Scholar] [CrossRef]
- Hu, K.; Zhao, L.; Feng, S.; Zhang, S.; Zhou, Q.; Gao, X.; Guo, Y. Colorectal polyp region extraction using saliency detection network with neutrosophic enhancement. Comput. Biol. Med. 2022, 147, 105760. [Google Scholar] [CrossRef] [PubMed]
- Zhang, X.; Zheng, J.; Wang, D.; Zhao, L. Exemplar-Based Denoising: A Unified Low-Rank Recovery Framework. IEEE Trans. Circuits Syst. Video Technol. 2020, 30, 2538–2549. [Google Scholar] [CrossRef]
- Qi, A.; Zhao, D.; Yu, F.; Heidari, A.A.; Wu, Z.; Cai, Z.; Alenezi, F.; Mansour, R.F.; Chen, H.; Chen, M. Directional mutation and crossover boosted ant colony optimization with application to COVID-19 X-ray image segmentation. Comput. Biol. Med. 2022, 148, 105810. [Google Scholar] [CrossRef]
- Ren, L.; Zhao, D.; Zhao, X.; Chen, W.; Li, L.; Wu, T.; Liang, G.; Cai, Z.; Xu, S. Multi-level thresholding segmentation for pathological images: Optimal performance design of a new modified differential evolution. Comput. Bio. Med. 2022, 148, 105910. [Google Scholar] [CrossRef]
- Su, H.; Zhao, D.; Elmannai, H.; Heidari, A.A.; Bourouis, S.; Wu, Z.; Cai, Z.; Gui, W.; Chen, M. Multilevel threshold image segmentation for COVID-19 chest radiography: A framework using horizontal and vertical multiverse optimization. Comput. Biol. Med. 2022, 146, 105618. [Google Scholar] [CrossRef]
- Cao, X.; Wang, J.; Zeng, B. A Study on the Strong Duality of Second-Order Conic Relaxation of AC Optimal Power Flow in Radial Networks. IEEE Trans. Power Syst. 2021, 37, 443–455. [Google Scholar] [CrossRef]








| Authors | Methods | Overview |
|---|---|---|
| Yang et al. [1] | The theory of planned behavior | They suggested that attitudes, subjective norms, perceived behavior, gender and parental experience have a significant impact on students’ entrepreneurial intentions. |
| Gonzalez-Serrano et al. [2] | Questionnaire method | They demonstrated that attitudes and perceived behaviors were statistically significant. |
| Gorgievski et al. [3] | Values theory and planned behavior theory | They found a strong link between personal values and entrepreneurial career intentions. |
| Nawaz et al. [4] | Partial least squares structural equation modeling (PLS-SEM) | They found emotional intelligence, entrepreneurial self-efficacy and self-regulation also directly affect college students’ entrepreneurial intentions. |
| Yang et al. [5] | Decision tree | They extracted four key attributes that affect students’ intentions to start a career. |
| Djordjevic et al. [6] | Data analysis approach | They predicted the entrepreneurial intentions of youth in Serbia based on demographic characteristics, social environment, attitudes, awareness of incentives and environmental assessment. |
| Wei et al. [7] | Kernel extreme learning machine | They provided a reasonable reference for the formulation of talent training programs and guidance for the entrepreneurial intention of students. |
| Bhagavan et al. [8] | Data mining tools and methods | They predicted the current performance of students through their early performance and awareness, and identified students’ expected abilities. |
| Huang et al. [9] | Artificial intelligence algorithms and fuzzy logic models | They designed a diversified employment recommendation system, combined with students’ personal interests, and provided employment plans. |
| Li et al. [10] | The cluster analysis technology model | They achieved accurate predictions of the employment situation of graduates. |
| Algorithm | DECCWOA1 | DECCWOA2 | DECCWOA3 | DECCWOA4 | DECCWOA5 | DECCWOA6 | DECCWOA7 | DECCWOA8 | DECCWOA9 | DECCWOA10 |
|---|---|---|---|---|---|---|---|---|---|---|
| 0.1 | 0.2 | 0.3 | 0.4 | 0.5 | 0.6 | 0.7 | 0.8 | 0.9 | 1.0 |
| Algorithms | Overall | |
|---|---|---|
| +/−/= | Rank | |
| DECCWOA1 | ~ | 2 |
| DECCWOA2 | 4/3/28 | 1 |
| DECCWOA3 | 14/3/18 | 6 |
| DECCWOA4 | 12/2/21 | 5 |
| DECCWOA5 | 14/4/17 | 3 |
| DECCWOA6 | 14/5/16 | 4 |
| DECCWOA7 | 14/4/17 | 7 |
| DECCWOA8 | 15/4/16 | 8 |
| DECCWOA9 | 17/2/16 | 9 |
| DECCWOA10 | 16/2/17 | 10 |
| Algorithms | Overall | |
|---|---|---|
| +/−/= | Rank | |
| DECCWOA | ~ | 1 |
| DEWOA | 31/1/3 | 4 |
| CCWOA | 18/4/13 | 2 |
| WOA | 25/1/9 | 3 |
| Algorithms | Overall | |
|---|---|---|
| +/−/= | Rank | |
| DECCWOA | ~ | 1 |
| RDWOA | 16/6/13 | 2 |
| ACWOA | 26/3/6 | 6 |
| CCMWOA | 28/2/5 | 9 |
| CWOA | 29/0/6 | 8 |
| BMWOA | 32/1/2 | 7 |
| BWOA | 23/3/9 | 4 |
| LWOA | 26/4/5 | 5 |
| IWOA | 24/1/10 | 3 |
| Algorithms | Overall | |
|---|---|---|
| +/−/= | Rank | |
| DECCWOA | ~ | 1 |
| IGWO | 20/8/7 | 2 |
| OBLGWO | 19/5/11 | 5 |
| CGPSO | 23/9/3 | 4 |
| ALPSO | 19/9/7 | 3 |
| RCBA | 23/9/3 | 6 |
| CBA | 24/6/5 | 7 |
| OBSCA | 32/1/2 | 9 |
| SCADE | 28/2/5 | 7 |
| Models | ACC | Sensitivity | Specificity | MCC |
|---|---|---|---|---|
| DECCWOA-KELM-FS | 95.87% | 94.64% | 96.59% | 91.64% |
| DECCWOA-KELM | 92.57% | 94.05% | 92.50% | 86.27% |
| WOA-KELM | 90.32% | 89.39% | 91.05% | 81.10% |
| ANN | 88.96% | 87.58% | 90.51% | 77.16% |
| RF | 92.67% | 92.85% | 91.01% | 85.33% |
| SVM | 89.30% | 91.92% | 86.96% | 79.75% |
| Models | ACC | Sensitivity | Specificity | MCC |
|---|---|---|---|---|
| DECCWOA-KELM-FS | 3.19 × 10−2 | 6.85 × 10−2 | 4.25 × 10−2 | 6.66 × 10−2 |
| DECCWOA-KELM | 5.60 × 10−2 | 8.31 × 10−2 | 8.93 × 10−2 | 1.01 × 10−1 |
| WOA-KELM | 4.33 × 10−2 | 9.06 × 10−2 | 1.02 × 10−1 | 8.80 × 10−2 |
| ANN | 4.16 × 10−2 | 5.61 × 10−2 | 5.91 × 10−2 | 9.50 × 10−2 |
| RF | 4.17 × 10−2 | 1.08 × 10−1 | 6.74 × 10−2 | 8.59 × 10−2 |
| SVM | 6.72 × 10−2 | 1.12 × 10−1 | 1.07 × 10−1 | 1.18 × 10−1 |
Disclaimer/Publisher’s Note: The statements, opinions and data contained in all publications are solely those of the individual author(s) and contributor(s) and not of MDPI and/or the editor(s). MDPI and/or the editor(s) disclaim responsibility for any injury to people or property resulting from any ideas, methods, instructions or products referred to in the content. |
© 2022 by the authors. Licensee MDPI, Basel, Switzerland. This article is an open access article distributed under the terms and conditions of the Creative Commons Attribution (CC BY) license (https://creativecommons.org/licenses/by/4.0/).
Share and Cite
Li, H.; Ke, S.; Rao, X.; Li, C.; Chen, D.; Kuang, F.; Chen, H.; Liang, G.; Liu, L. An Improved Whale Optimizer with Multiple Strategies for Intelligent Prediction of Talent Stability. Electronics 2022, 11, 4224. https://doi.org/10.3390/electronics11244224
Li H, Ke S, Rao X, Li C, Chen D, Kuang F, Chen H, Liang G, Liu L. An Improved Whale Optimizer with Multiple Strategies for Intelligent Prediction of Talent Stability. Electronics. 2022; 11(24):4224. https://doi.org/10.3390/electronics11244224
Chicago/Turabian StyleLi, Hong, Sicheng Ke, Xili Rao, Caisi Li, Danyan Chen, Fangjun Kuang, Huiling Chen, Guoxi Liang, and Lei Liu. 2022. "An Improved Whale Optimizer with Multiple Strategies for Intelligent Prediction of Talent Stability" Electronics 11, no. 24: 4224. https://doi.org/10.3390/electronics11244224
APA StyleLi, H., Ke, S., Rao, X., Li, C., Chen, D., Kuang, F., Chen, H., Liang, G., & Liu, L. (2022). An Improved Whale Optimizer with Multiple Strategies for Intelligent Prediction of Talent Stability. Electronics, 11(24), 4224. https://doi.org/10.3390/electronics11244224

