A Point Cloud Registration Method Based on Histogram and Vector Operations
Abstract
1. Introduction
2. Methods
2.1. Symbol Description
2.2. Understanding of the Registration Process
2.3. Rodrigues’ Rotation Formula
2.4. Registration of Three Pairs of Corresponding Points
2.5. Registration of Two Sets of Point Clouds
- Step 1: The point clouds and are separately grouped using three points.
- Step 2: The technique presented in Section 2.3 is used to calculate the Rodrigues parameters (i.e., scale factor, rotation axis vector, and sine and cosine values of the rotation angle) for each group.
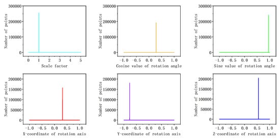
- Step 3: A histogram is used to acquire the global Rodrigues parameters, taking the parameter with the highest probability in the histogram as the global parameter.
- Step 4: A global rotation matrix is acquired using the global Rodrigues parameters.
- Step 5: A global displacement vector is calculated using:where represents the coordinates of the point in the point cloud and represents the coordinates of the point in the point cloud .
3. Experiments
3.1. The Case of No Scale Transformation and No Noise
3.2. The Case without a Scaling Transformation but with Gaussian Noise
3.3. The Case with Scaling Information and Gaussian Noise
3.4. The Case with Outliers and Gaussian Noise
4. Results and Discussions
5. Conclusions
Author Contributions
Funding
Institutional Review Board Statement
Informed Consent Statement
Data Availability Statement
Conflicts of Interest
References
- Yang, S.; Lu, H.; Li, J. Multifeature Fusion-Based Object Detection for Intelligent Transportation Systems. IEEE Trans. Intell. Transp. Syst. 2022, 1–8. [Google Scholar] [CrossRef]
- Chen, F.; Brown, G.M.; Song, M. Overview of three-dimensional shape measurement using optical methods. Opt. Eng. 2000, 39, 10–21. [Google Scholar]
- Zhang, Z.H. Review of single-shot 3D shape measurement by phase calculation-based fringe projection techniques. Opt. Lasers Eng. 2012, 50, 1097–1106. [Google Scholar] [CrossRef]
- Chen, S.; Nan, L.; Xia, R.; Zhao, J.; Wonka, P. PLADE: A plane-based descriptor for point cloud registration with small overlap. IEEE Trans. Geosci. Remote. Sens. 2019, 58, 2530–2540. [Google Scholar] [CrossRef]
- Evangelidis, G.D.; Horaud, R. Joint alignment of multiple point sets with batch and incremental expectation-maximization. IEEE Trans. Pattern Anal. Mach. Intell. 2017, 40, 1397–1410. [Google Scholar] [CrossRef]
- Cheng, L.; Chen, S.; Liu, X.; Xu, H.; Wu, Y.; Li, M.; Chen, Y. Registration of laser scanning point clouds: A review. Sensors 2018, 18, 1641. [Google Scholar] [CrossRef]
- Zhang, X.; Wang, J.; Fang, Y.; Yuan, J. Multilevel humanlike motion planning for mobile robots in complex indoor environments. IEEE Trans. Autom. Sci. Eng. 2018, 16, 1244–1258. [Google Scholar] [CrossRef]
- Zhu, H.; Li, Y.; Yu, J.; Leung, H.; Li, Y. Ensemble registration of multisensor images by a variational Bayesian approach. IEEE Sensors J. 2014, 14, 2698–2705. [Google Scholar] [CrossRef]
- Li, L.; Yang, M.; Wang, C.; Wang, B. Cubature Kalman Filter based point set registration for SLAM. In Proceedings of the 2016 IEEE 19th International Conference on Intelligent Transportation Systems (ITSC), Rio de Janeiro, Brazil, 1–4 November 2016; pp. 847–852. [Google Scholar]
- Li, L.; Yang, M.; Wang, C.; Wang, B. Rigid point set registration based on cubature Kalman filter and its application in intelligent vehicles. IEEE Trans. Intell. Transp. Syst. 2017, 19, 1754–1765. [Google Scholar] [CrossRef]
- Wang, G.; Zhou, Q.; Chen, Y. Robust non-rigid point set registration using spatially constrained Gaussian fields. IEEE Trans. Image Process. 2017, 26, 1759–1769. [Google Scholar] [CrossRef]
- Lu, Y.; Duan, M.; Dai, S. A method of point cloud data block registration with considering distance from point to surface. Bull. Pol. Acad. Sci.-Tech. Sci. 2022, 70, e140259. [Google Scholar]
- Besl, P.J.; McKay, N.D. Method for registration of 3-D shapes. In Sensor Fusion IV: Control Paradigms and Data Structures; SPIE: Bellingham, WA, USA, 1992; Volume 1611, pp. 586–606. [Google Scholar]
- Renaudin, E.; Habib, A.; Kersting, A.P. Featured-Based Registration of Terrestrial Laser Scans with Minimum Overlap Using Photogrammetric Data. Etri J. 2011, 33, 517–527. [Google Scholar] [CrossRef]
- Rusinkiewicz, S.; Levoy, M. Efficient variants of the ICP algorithm. In Proceedings of the Third International Conference on 3-D Digital Imaging and Modeling, Quebec City, QC, Canada, 28 May–1 June 2001; pp. 145–152. [Google Scholar]
- Gold, S.; Rangarajan, A.; Lu, C.; Pappu, S.; Mjolsness, E. New algorithms for 2D and 3D point matching: Pose estimation and correspondence. Pattern Recognit. 1998, 31, 1019–1031. [Google Scholar] [CrossRef]
- Tsin, Y.; Kanade, T. A correlation-based approach to robust point set registration. In Proceedings of the European Conference on Computer Vision, Prague, Czech Republic, 11–14 May 2004; pp. 558–569. [Google Scholar]
- Myronenko, A.; Song, X. Point set registration: Coherent point drift. IEEE Trans. Pattern Anal. Mach. Intell. 2010, 32, 2262–2275. [Google Scholar] [CrossRef]
- Andrews, C.M.; Henry, A.B.; Soriano, I.M.; Southworth, M.K.; Silva, J.R. Registration techniques for clinical applications of three-dimensional augmented reality devices. IEEE J. Transl. Eng. Health Med. 2020, 9, 1–14. [Google Scholar] [CrossRef]
- Gruen, A.; Akca, D. Least squares 3D surface and curve matching. ISPRS J. Photogramm. Remote. Sens. 2005, 59, 151–174. [Google Scholar] [CrossRef]
- Zhang, Z. Iterative point matching for registration of free-form curves and surfaces. Int. J. Comput. Vis. 1994, 13, 119–152. [Google Scholar] [CrossRef]
- Cheng, J.; Zhang, L.; Chen, Q.; Hu, X.; Cai, J. A review of visual SLAM methods for autonomous driving vehicles. Eng. Appl. Artif. Intell. 2022, 114, 104992. [Google Scholar] [CrossRef]
- Sequeira, V.; Ng, K.; Wolfart, E.; Gonçalves, J.G.M.; Hogg, D. Automated reconstruction of 3D models from real environments. ISPRS J. Photogramm. Remote. Sens. 1999, 54, 1–22. [Google Scholar] [CrossRef]
- Sorkine-Hornung, O.; Rabinovich, M. Least-squares rigid motion using svd. Computing 2017, 1, 1–5. [Google Scholar]
- Lin, B.; Tamaki, T.; Zhao, F.; Raytchev, B.; Kaneda, K.; Ichii, K. Scale alignment of 3D point clouds with different scales. Mach. Vis. Appl. 2014, 25, 1989–2002. [Google Scholar] [CrossRef]
- Bolkas, D.; Walton, G.; Kromer, R.; Sichler, T. Registration of multi-platform point clouds using edge detection for rockfall monitoring. ISPRS J. Photogramm. Remote. Sens. 2021, 175, 366–385. [Google Scholar] [CrossRef]
- Shi, X.; Liu, T.; Han, X. Improved Iterative Closest Point (ICP) 3D point cloud registration algorithm based on point cloud filtering and adaptive fireworks for coarse registration. Int. J. Remote. Sens. 2020, 41, 3197–3220. [Google Scholar] [CrossRef]
- Xu, G.; Pang, Y.; Bai, Z.; Wang, Y.; Lu, Z. A fast point clouds registration algorithm for laser scanners. Appl. Sci. 2021, 11, 3426. [Google Scholar] [CrossRef]
- Liu, H.; Zhang, Y.; Lei, L.; Xie, H.; Li, Y.; Sun, S. Hierarchical Optimization of 3D Point Cloud Registration. Sensors 2020, 20, 6999. [Google Scholar] [CrossRef]
- Rusu, R.B.; Blodow, N.; Marton, Z.C.; Beetz, M. Aligning point cloud views using persistent feature histograms. In Proceedings of the 2008 IEEE/RSJ International Conference on Intelligent Robots and Systems, Nice, France, 22–26 September 2008; pp. 3384–3391. [Google Scholar]
- Zou, X.; He, H.; Wu, Y.; Chen, Y.; Xu, M. Automatic 3D point cloud registration algorithm based on triangle similarity ratio consistency. IET Image Process. 2020, 14, 3314–3323. [Google Scholar] [CrossRef]
- Zhan, X.; Cai, Y.; Li, H.; Li, Y.; He, P. A point cloud registration algorithm based on normal vector and particle swarm optimization. Meas. Control. 2020, 53, 265–275. [Google Scholar] [CrossRef]










| Symbol | Description |
|---|---|
| The initial point cloud | |
| The target point cloud | |
| a point in the point cloud | |
| The corresponding point of in point cloud . | |
| The coordinates of point | |
| The coordinates of point | |
| H | Homogeneous transformation matrix between and . |
| I | unit matrix. |
| The rotation axis of transformed to | |
| The coordinates of the rotation axis | |
| K | The anti-symmetric matrix representation of . |
| The rotation angle of transformed to | |
| R | The rotation matrix of transformed to |
| The real value of R | |
| The calculated value of R | |
| The translation vector of transformed to | |
| The real value of | |
| The calculated value of | |
| The scale factor of transformed to | |
| The real value of | |
| The calculated value of | |
| Three points in the point cloud | |
| The corresponding points of points A, B and C in . | |
| The rotation axis of transformed to | |
| The vector from point to point | |
| The norm of vector | |
| × | Cross product of vectors |
| • | Dot product of vectors |
| Normalization of vectors | |
| The accuracy of registration algorithms | |
| Gaussian noise standard deviation |
| Experiment No. | 1 | 2 | 3 | 4 |
|---|---|---|---|---|
| Noise | No | Gaussian | Gaussian | Gaussian |
| Scaling | 1.0 | 1.0 | 0.9 | 1.0 |
| Outliers | No | No | No | Yes |
| Error of our method | 0.0017 | 0.0062 | ||
| Error of SVD method | 0 | 58.1891 | 0.2541 | |
| Time consumed by our method | 0.161 s | 0.178 s | 0.177 s | 0.159 s |
| Time consumed by SVD method | 0.011 s | 0.013 s | 0.015 s | 0.012 s |
Publisher’s Note: MDPI stays neutral with regard to jurisdictional claims in published maps and institutional affiliations. |
© 2022 by the authors. Licensee MDPI, Basel, Switzerland. This article is an open access article distributed under the terms and conditions of the Creative Commons Attribution (CC BY) license (https://creativecommons.org/licenses/by/4.0/).
Share and Cite
Zhang, Y.; Qiao, D.; Xia, C.; He, Q. A Point Cloud Registration Method Based on Histogram and Vector Operations. Electronics 2022, 11, 4172. https://doi.org/10.3390/electronics11244172
Zhang Y, Qiao D, Xia C, He Q. A Point Cloud Registration Method Based on Histogram and Vector Operations. Electronics. 2022; 11(24):4172. https://doi.org/10.3390/electronics11244172
Chicago/Turabian StyleZhang, Yanan, Dayong Qiao, Changfeng Xia, and Qing He. 2022. "A Point Cloud Registration Method Based on Histogram and Vector Operations" Electronics 11, no. 24: 4172. https://doi.org/10.3390/electronics11244172
APA StyleZhang, Y., Qiao, D., Xia, C., & He, Q. (2022). A Point Cloud Registration Method Based on Histogram and Vector Operations. Electronics, 11(24), 4172. https://doi.org/10.3390/electronics11244172
