Optimising Health Emergency Resource Management from Multi-Model Databases
Abstract
1. Introduction
2. Methodology/Methods
2.1. Methodology of Work in Emergencies in Andalusia
2.2. Dataset
- -
- Health data: All information related to the health care that the patient has received is stored, since the telephone call is received in the coordinating centre, until the medical team states the case as finished. EPES provided us with all of the data corresponding to the user’s requests for assistance in urgency and emergency situations including diagnosis, clinical trial, treatment, antecedents, resources mobilised and detailed action times as well as the geolocation and their resolution.
- -
- Atmospheric data: Data collected by the environmental information network of Andalusia (REDIAM) [29]. Data on temperatures, rainfall, humidity, and air quality were downloaded.
- -
- Sociological data: Data related to the personal information of users were divided into:
- o
- Economic level of the patients in each area: Analysing, on one hand, the cadastral value of real estate, extracted from the Directorate General for Cadastre of Spain website [30]. We also added an analysis of the current price of housing in each district of the city through real estate web portals.
- o
- Level of unemployment in patients and their family units: This variable was obtained from data provided by the Spanish National Statistics Institute [31]. This public institution provided us with the type of population in each census tract. In Spain, a census tract composes a small region of the city, 1000 and 2500 residents.
- o
- Level of study, age of citizens, and members of the family unit: These data were obtained from the website of the Institute of Statistics and Cartography of Andalusia [32].
2.3. Data Mining Algorithms
- -
- Linear: Purely linear algorithms have great strength due to their characteristics and simplicity as they are calculated with a simple weighted sum of the variables:
- -
- Nonlinear: In this case, the SVM algorithm is applied with a Gaussian kernel. This kernel applies the following transformation to the data:K(x,x′) = exp(−γ||x−x′||2)
- -
- Minimum description length (MDL) algorithm [35]: For attribute importance detection, all attributes that do not relate to the target attribute are discarded.
- -
- Regression algorithms: Once the valid attributes are known, several algorithms are tested in order to determine which of them has better accuracy. Generalised linear models (GLM) [33] and support vector machines (SVM) (linear and Gaussian kernel) [36] algorithms are used. The GLM algorithm is a pure linear model. On the other hand, support vector machines (SVM) is a powerful algorithm based on statistical learning theory. The main advantage of the SVM algorithm is that it can be configured with different kernels, in this case, we used a linear and Gaussian kernel.
3. Results and Discussion
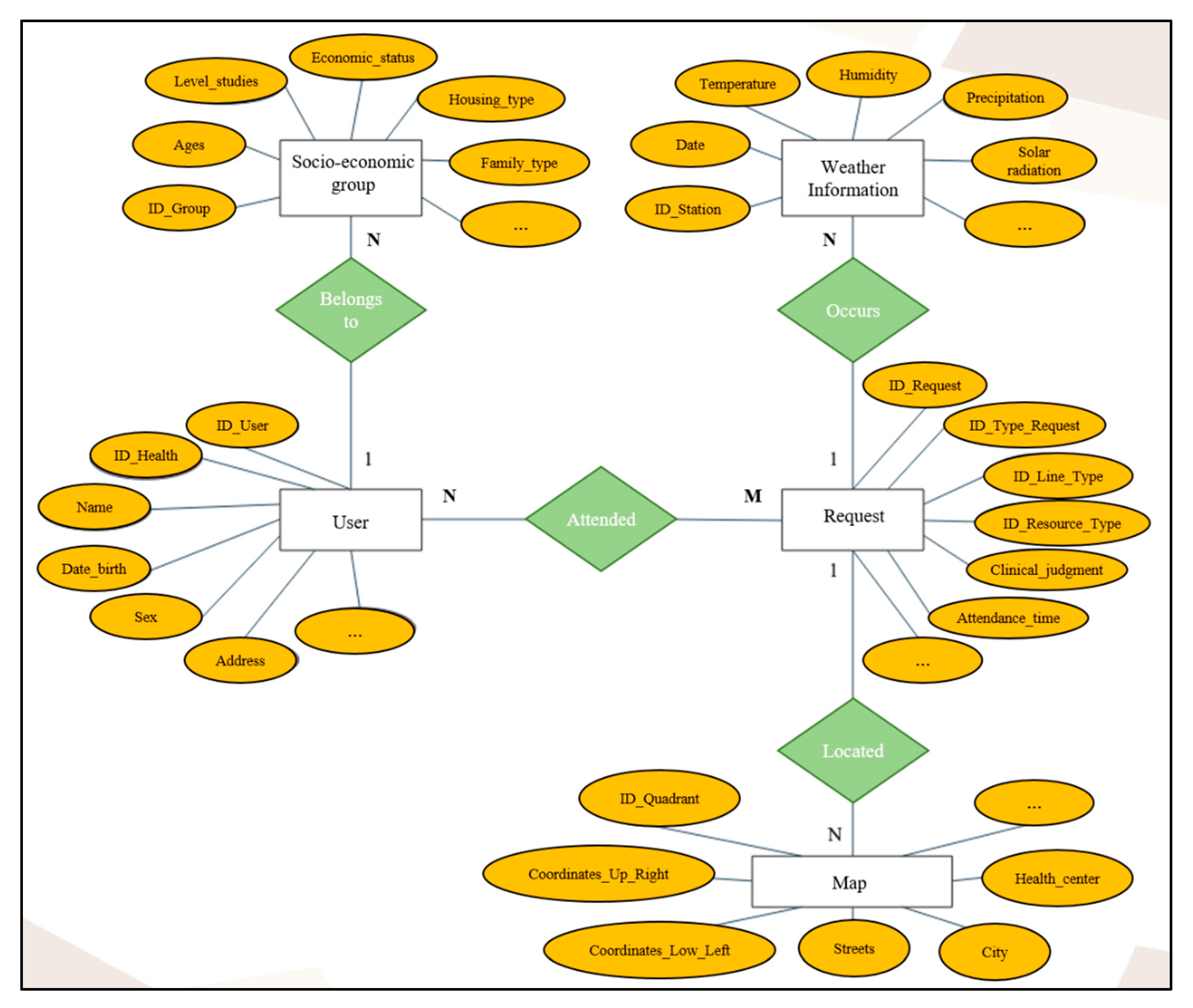
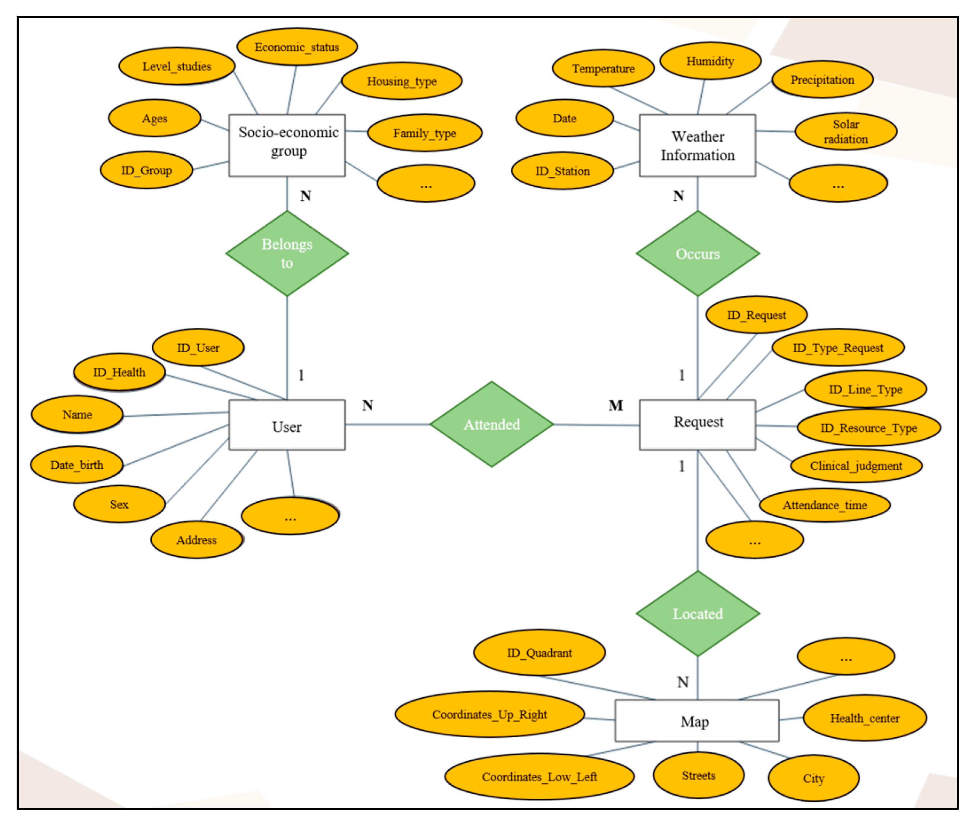
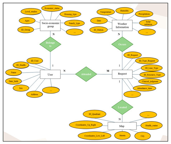
3.1. Database
- Resources mobilised in emergency assistance
- Patient personal data
- Patient health information fields
- Chronological information fields of the assistance
- Weather information
- Sociological information
- Geolocated quadrants
- -
- Quadrant identification;
- -
- X, Y (UTM Zone 30, ETRS89) coordinates of the four corners;
- -
- Streets and numbers of them included;
- -
- Total population by age groups;
- -
- Employment information: affiliates, for others, in their own and pensioners;
- -
- Link with zip code.
- Debugging tables and preparing data
3.2. Predictive Model
4. Conclusions
Author Contributions
Funding
Informed Consent Statement
Data Availability Statement
Acknowledgments
Conflicts of Interest
References
- Institute of Medicine (US). Improving the Nation’s Health Care System; National Academies Press (US): Washington, DC, USA, 2009. [Google Scholar]
- Vaz, N.; Venkatesh, R. Service Design in the Healthcare Space with a Special Focus on Non-Clinical Service Departments: A Synthesis and Future Directions. Health Serv. Manag. Res. 2022, 35, 83–91. [Google Scholar] [CrossRef] [PubMed]
- Cubillas, J.J.; Ramos, M.I.; Feito, F.R.; Ureña, T. An Improvement in the Appointment Scheduling in Primary Health Care Centers Using Data Mining. J. Med. Syst. 2014, 38, 89. [Google Scholar] [CrossRef] [PubMed]
- Ramos, I.; Cubillas, J.J.; Feito, F.R.; Ureña, T. Spatial Analysis and Prediction of the Flow of Patients to Public Health Centres in a Middle-Sized Spanish City. Geospat. Health 2016, 11, 452. [Google Scholar] [CrossRef] [PubMed][Green Version]
- Ganguly, A.; Nandi, S. Using Statistical Forecasting to Optimize Staff Scheduling in Healthcare Organizations. J. Health Manag. 2016, 18, 172–181. [Google Scholar] [CrossRef]
- Wiréhn, A.-B.E.; Karlsson, H.M.; Carstensen, J.M. Estimating Disease Prevalence Using a Population-Based Administrative Healthcare Database. Scand. J. Public Health 2007, 35, 424–431. [Google Scholar] [CrossRef]
- Kerr, K.; Norris, T.; Stockdale, R. Data Quality Information and Decision Making: A Healthcare Case Study. In Proceedings of the 18th Australasian Conference on Information Systems, Toowoomba, Australia, 5–7 December 2007. [Google Scholar]
- Salman, O.H.; Rasid, M.F.A.; Saripan, M.I.; Subramaniam, S.K. Multi-Sources Data Fusion Framework for Remote Triage Prioritization in Telehealth. J. Med. Syst. 2014, 38, 103. [Google Scholar] [CrossRef]
- Pérez, J.; Iturbide, E.; Olivares, V.; Hidalgo, M.; Martínez, A.; Almanza, N. A Data Preparation Methodology in Data Mining Applied to Mortality Population Databases. J. Med. Syst. 2015, 39, 152. [Google Scholar] [CrossRef]
- Trifirò, G.; Coloma, P.M.; Rijnbeek, P.R.; Romio, S.; Mosseveld, B.; Weibel, D.; Bonhoeffer, J.; Schuemie, M.; van der Lei, J.; Sturkenboom, M. Combining Multiple Healthcare Databases for Postmarketing Drug and Vaccine Safety Surveillance: Why and How? J. Intern. Med. 2014, 275, 551–561. [Google Scholar] [CrossRef]
- Ramos, M.I.; Cubillas, J.J.; Feito, F.R. Improvement of the Prediction of Drugs Demand Using Spatial Data Mining Tools. J. Med. Syst. 2016, 40, 6. [Google Scholar] [CrossRef]
- Burkle, F.M.; Bradt, D.A.; Ryan, B.J. Global Public Health Database Support to Population-Based Management of Pandemics and Global Public Health Crises, Part I: The Concept. Prehospital Disaster Med. 2021, 36, 95–104. [Google Scholar] [CrossRef]
- Mezghani, E.; Exposito, E.; Drira, K.; Da Silveira, M.; Pruski, C. A Semantic Big Data Platform for Integrating Heterogeneous Wearable Data in Healthcare. J. Med. Syst. 2015, 39, 185. [Google Scholar] [CrossRef] [PubMed]
- Wang, Y.; Kung, L.; Byrd, T.A. Big Data Analytics: Understanding Its Capabilities and Potential Benefits for Healthcare Organizations. Technol. Forecast. Soc. Chang. 2018, 126, 3–13. [Google Scholar] [CrossRef]
- Hamami, D.; Atmani, B.; Cameron, R.; Pollock, K.G.; Shankland, C. Improving Process Algebra Model Structure and Parameters in Infectious Disease Epidemiology through Data Mining. J. Intell. Inf. Syst. 2019, 52, 477–499. [Google Scholar] [CrossRef]
- Benhar, H.; Idri, A.; Fernández-Alemán, J.L. A Systematic Mapping Study of Data Preparation in Heart Disease Knowledge Discovery. J. Med. Syst. 2018, 43, 17. [Google Scholar] [CrossRef] [PubMed]
- Silver, M.; Sakata, T.; Su, H.C.; Herman, C.; Dolins, S.B.; O’Shea, M.J. Case Study: How to Apply Data Mining Techniques in a Healthcare Data Warehouse. J. Healthc. Inf. Manag. JHIM 2001, 15, 155–164. [Google Scholar] [PubMed]
- Oussous, A.; Benjelloun, F.-Z.; Ait Lahcen, A.; Belfkih, S. Big Data Technologies: A Survey. J. King Saud Univ. Comput. Inf. Sci. 2018, 30, 431–448. [Google Scholar] [CrossRef]
- Lee, C.H.; Yoon, H.-J. Medical Big Data: Promise and Challenges. Kidney Res. Clin. Pract. 2017, 36, 3–11. [Google Scholar] [CrossRef] [PubMed]
- UNDP. Human Development Report 2015; UNDP: New York, NY, USA, 2015. [Google Scholar]
- George, J.; Kumar, B.V.; Kumar, V.S. Data Warehouse Design Considerations for a Healthcare Business Intelligence System. In Proceedings of the WCE 2015, London, UK, 1–3 July 2015; Available online: http://www.iaeng.org/publication/WCE2015/ (accessed on 17 March 2022).
- Muji, M.; Ciupa, R.; Dobru, D.; Bică, C.; Olah, P.; Bacarea, V.; Marusteri, M. Database Design Patterns for Healthcare Information Systems. In Proceedings of the International Conference on Advancements of Medicine and Health Care through Technology, Cluj-Napoca, Romania, 23–26 September 2009; pp. 63–66, ISBN 978-3-642-04291-1. [Google Scholar]
- Brookhart, M.A.; Stürmer, T.; Glynn, R.J.; Rassen, J.; Schneeweiss, S. Confounding Control in Healthcare Database Research: Challenges and Potential Approaches. Med. Care 2010, 48, S114–S120. [Google Scholar] [CrossRef]
- Yue, X.; Wang, H.; Jin, D.; Li, M.; Jiang, W. Healthcare Data Gateways: Found Healthcare Intelligence on Blockchain with Novel Privacy Risk Control. J. Med. Syst. 2016, 40, 218. [Google Scholar] [CrossRef]
- Goli-Malekabadi, Z.; Sargolzaei-Javan, M.; Akbari, M.K. An Effective Model for Store and Retrieve Big Health Data in Cloud Computing. Comput. Methods Programs Biomed. 2016, 132, 75–82. [Google Scholar] [CrossRef]
- Graham, B.; Bond, R.; Quinn, M.; Mulvenna, M. Using Data Mining to Predict Hospital Admissions From the Emergency Department. IEEE Access 2018, 6, 10458–10469. [Google Scholar] [CrossRef]
- Gurazada, S.G.; Gao, S. (Caddie); Burstein, F.; Buntine, P. Predicting Patient Length of Stay in Australian Emergency Departments Using Data Mining. Sensors 2022, 22, 4968. [Google Scholar] [CrossRef] [PubMed]
- Empresa Pública de Emergencias Sanitarias. EPES—061 | Gestión de las Emergencias y Urgencias Sanitarias en Andalucía; Empresa Pública de Emergencias Sanitarias: Malaga, Spain, 2021. [Google Scholar]
- Red de Información Ambiental de Andalucía—Portal Ambiental de Andalucía. Available online: https://www.juntadeandalucia.es/medioambiente/portal/acceso-rediam (accessed on 21 February 2020).
- Sede Electrónica Del Catastro—Inicio. Available online: http://www.sedecatastro.gob.es/ (accessed on 18 January 2020).
- INE. Instituto Nacional de Estadística. Available online: https://www.ine.es/ (accessed on 10 January 2020).
- Instituto de Estadística y Cartografía de Andalucía. Available online: https://www.juntadeandalucia.es/institutodeestadisticaycartografia (accessed on 13 January 2020).
- Dobson, A.J. An Introduction to Generalized Linear Models, 2nd ed.; Chapman & Hall/CRC texts in statistical science series; Chapman & Hall/CRC: Boca Raton, FL, USA, 2002; ISBN 978-1-58488-165-0. [Google Scholar]
- Bolker, B.M.; Brooks, M.E.; Clark, C.J.; Geange, S.W.; Poulsen, J.R.; Stevens, M.H.H.; White, J.-S.S. Generalized Linear Mixed Models: A Practical Guide for Ecology and Evolution. Trends Ecol. Evol. 2009, 24, 127–135. [Google Scholar] [CrossRef]
- Grünwald, P.D.; Myung, J.I.; Pitt, M.A. (Eds.) Advances in Minimum Description Length: Theory and Applications; Neural Information Processing series; Bradford Books: Cambridge, MA, USA, 2005; ISBN 978-0-262-07262-5. [Google Scholar]
- Cortes, C.; Vapnik, V. Support-Vector Networks. Mach. Learn. 1995, 20, 273–297. [Google Scholar] [CrossRef]
- Gestión de Datos Autónoma. Available online: https://www.oracle.com/es/autonomous-database/ (accessed on 23 February 2020).
- SQL Developer. Available online: https://www.oracle.com/database/technologies/appdev/sqldeveloper-landing.html (accessed on 23 February 2020).
- Bobashev, G.; Warren, L.; Wu, L.-T. Predictive Model of Multiple Emergency Department Visits among Adults: Analysis of the Data from the National Survey of Drug Use and Health (NSDUH). BMC Health Serv. Res. 2021, 21, 280. [Google Scholar] [CrossRef] [PubMed]
- Sánchez-Salmerón, R.; Gómez-Urquiza, J.L.; Albendín-García, L.; Correa-Rodríguez, M.; Martos-Cabrera, M.B.; Velando-Soriano, A.; Suleiman-Martos, N. Machine Learning Methods Applied to Triage in Emergency Services: A Systematic Review. Int. Emerg. Nurs. 2022, 60, 101109. [Google Scholar] [CrossRef]
- Garcia-Canton, C.; Rodenas, A.; Lopez-Aperador, C.; Rivero, Y.; Anton, G.; Monzon, T.; Diaz, N.; Vega, N.; Loro, J.F.; Santana, A.; et al. Frailty in Hemodialysis and Prediction of Poor Short-Term Outcome: Mortality, Hospitalization and Visits to Hospital Emergency Services. Ren. Fail. 2019, 41, 567–575. [Google Scholar] [CrossRef]





| Attribute | Description |
|---|---|
| Age | Patient’s years old |
| Sex | Man/Woman |
| Birth | Date of birth |
| Id_Province | ZIP code |
| Id_District | District code |
| Id_Town | Town code |
| Id_Street | Street code |
| Id_Number | Number |
| Id_Door | Door |
| Attribute | Description |
|---|---|
| IdTypeofdemand | Classification of demand Type of demand: A Attendance/T Transport/ I Informative |
| IdTypeofdemand1 | First level of detail of the type of demand. E.g: |
| 01 Transport accident | |
| 02 Alteration of vital signs | |
| 04 Dyspnoea… | |
| IdTypeofdemand2 | Second level of detail of the type of demand |
| IdTypeofdemand3 | Third level of detail of the type of demand |
| IdSResource | Resource Code |
| IdAssistance | Attendance Code |
| ZipCode | Zipcode |
| ClinicalJudgment1 | First Clinical Trial |
| ClinicalJudgment2 | Second Clinical Trial |
| ClinicalJudgment3 | Third Clinical Trial |
| IdResolveCode | Resolution Code: |
| 1* do not arrive to see patient | |
| 2* Arrive but do not act | |
| 3* Attend to patient | |
| IdFinance | Financing code. (State funding, Private companies…) |
| AdrDTDestination Situation | Destination code of the resource. Team attending: U Urban P Peripheral, if the assistance is covered by either of the two teams. |
| AdrDTSituation | Equipment Coverage Zone: Urban/Peripheral |
| IdAdmissionCenter | Hospital Admission Centre |
| Attribute | Description |
|---|---|
| Year_D | Year of date of attendance. |
| Month_D | Month of date of attendance. |
| Day_D | Day of date of attendance. |
| IdProvince | Province code. |
| Requestdate | Request date |
| IdRequest | Request code |
| IdCall | Call code |
| IdLine | Line code |
| IdLineType | Line type code |
| IdAlertant | Alert source code (User, General emergency service…) |
| InLetTime | Incoming call time |
| RingTime | Time at which the system rings |
| AnswerTime | Time the call is answered |
| ResourceCreationTime | Time of resource creation |
| ActivationTime | Resource activation time |
| ExitTime | Time of departure of the resource |
| ArrivalTime | Time of arrival of the resource |
| LoadTime | Time of patient loading in the ambulance (resource) |
| DestinationTime | Time of arrival at destination |
| OperationTime | Time at which the resource becomes operational |
| AvailableTime | Time when you are fully available for other assistance |
| CoordinationTime | Demand coordination time |
| ActivationTiming | Time taken to activate the resource |
| AttentionTiming | Patient care time |
| AnswerTiming | Response time (from the time the call comes in until the resource reaches the patient) |
| IdExclusionGround | Reason for exclusion in case of failure to send the appropriate resource for that request |
| IdResourceUnit | Resource unit sent. |
| IdResourceType | Resource unit sent. |
| Attribute | Description |
|---|---|
| Date | Date of data registered |
| Year | Year of data registered |
| Month | Month of data registered |
| Weekday | This field records whether it is a weekend or not. |
| Holiday | This field records whether it is a holiday or not. |
| Day_Month | Number between 1 and 12 |
| Day_Year | Number between 1 and 365 |
| Week_Month | Number between 1 and 5 |
| Week_Year | Number between 1 and 52 |
| Max_Temperature | Highest temperature recorded on that date |
| Min_Temperature | Lowest temperature recorded on that date |
| Avg_Temperature | Average temperature recorded on that date |
| Max_Humidity | Highest humidity recorded on that date |
| Min_Humidity | Lowest humidity recorded on that date |
| Avg_Humidity | Average humidity recorded on that date |
| Wind_Speed | Average wind speed value recorded on that date |
| Radiation | Average solar radiation value recorded on that day |
| Precipitation | Average precipitation value recorded on that day |
| Demarcation | Delimitation |
| Resource_Type | Type of resource |
| Number_Resources | Total number of resources mobilised on that date |
| Name | Description |
|---|---|
| Demarcation | Location of the demand requested |
| Type of holiday | Working day or public holiday |
| Month | Month of the request |
| Day week | Day of the week (Monday, Tuesday, …) |
| Maximum humidity | Predicted maximum relative humidity |
| Average humidity | Expected average relative humidity |
| Minimum humidity | Predicted minimum relative humidity |
| Precipitation | Precipitation forecast |
| Solar radiation | Solar radiation |
| Max temperature | Predicted maximum temperature |
| Average_temperature | Predicted average temperature |
| Minimum_temperature | Predicted minimum temperature |
| Type of resource mobilised | Type of resource mobilised (ambulance, intensive care unit, doctor, nurse, etc.) |
| Wind speed | Wind speed |
Publisher’s Note: MDPI stays neutral with regard to jurisdictional claims in published maps and institutional affiliations. |
© 2022 by the authors. Licensee MDPI, Basel, Switzerland. This article is an open access article distributed under the terms and conditions of the Creative Commons Attribution (CC BY) license (https://creativecommons.org/licenses/by/4.0/).
Share and Cite
Arias, J.C.; Cubillas, J.J.; Ramos, M.I. Optimising Health Emergency Resource Management from Multi-Model Databases. Electronics 2022, 11, 3602. https://doi.org/10.3390/electronics11213602
Arias JC, Cubillas JJ, Ramos MI. Optimising Health Emergency Resource Management from Multi-Model Databases. Electronics. 2022; 11(21):3602. https://doi.org/10.3390/electronics11213602
Chicago/Turabian StyleArias, Juan C., Juan J. Cubillas, and Maria I. Ramos. 2022. "Optimising Health Emergency Resource Management from Multi-Model Databases" Electronics 11, no. 21: 3602. https://doi.org/10.3390/electronics11213602
APA StyleArias, J. C., Cubillas, J. J., & Ramos, M. I. (2022). Optimising Health Emergency Resource Management from Multi-Model Databases. Electronics, 11(21), 3602. https://doi.org/10.3390/electronics11213602

