Distributed-Ledger-Based Blockchain Technology for Reliable Electronic Voting System with Statistical Analysis
Abstract
1. Introduction
2. Literature Survey
3. Material and Methods
Problem Statement
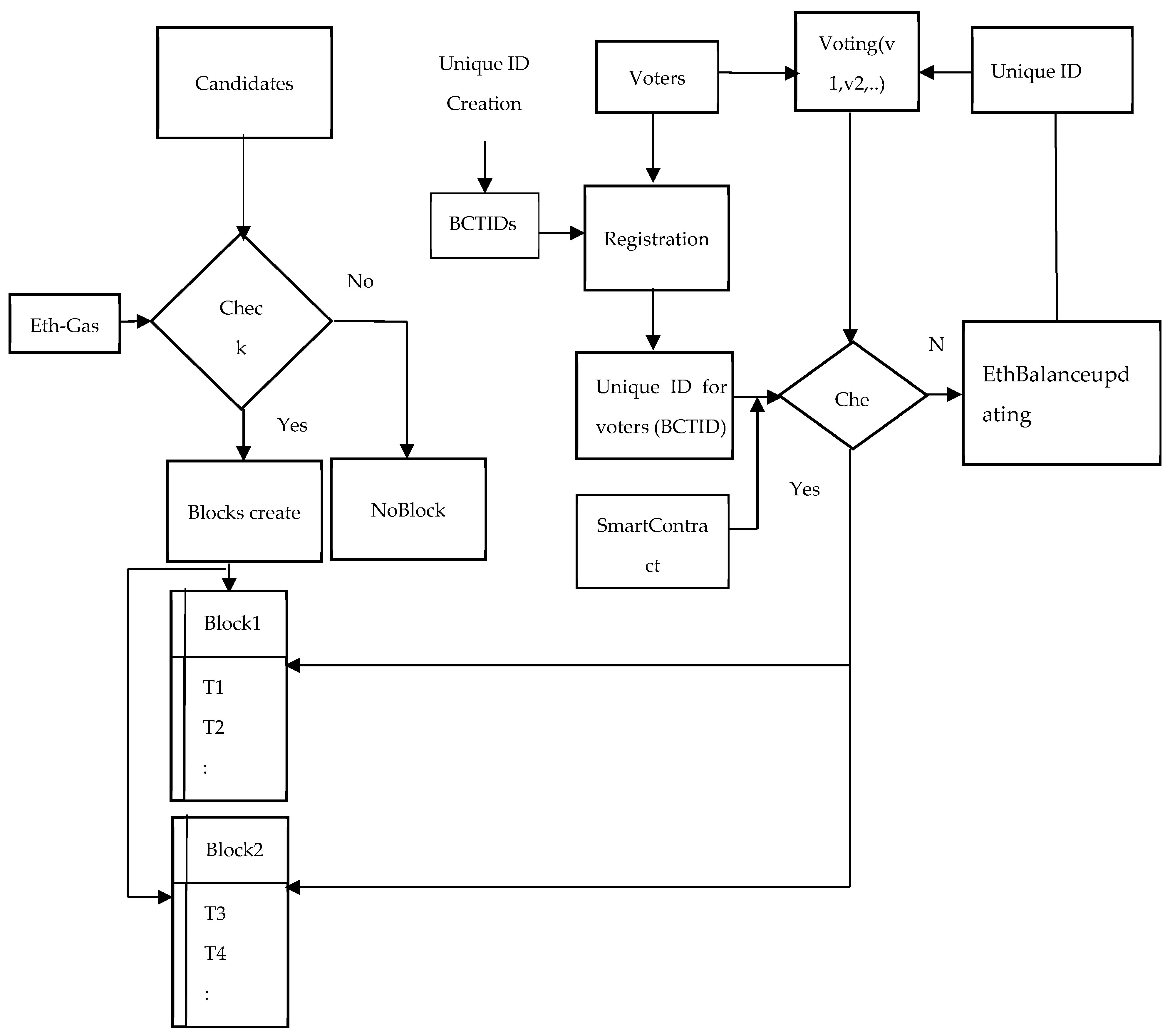
4. Proposed Methodology
4.1. Contestant Block Creation
| Algorithm 1: Block Creation |
| Input: Contestant Details, Eth Balance Output: Creation of a Block Process: Take contestant details. for j = Contestant ‘1’ to Contestant ‘n’ do Check Eth_balance If Eth_Balance ≥ Threshold_cost then a block (block [j]) is created, otherwise no block is created. Eth_balance←(Eth_balance—Threshold_cost) |
4.2. Blockchain ID Creation and Allotment for Voter
| Algorithm 2: Unique ID Creation (BCTID) for Voter |
| Input: Electors credentials Output: BCTID generates. Process: All voters take registration through frontend-based DAPP. For i = ‘Voter 1’ to ‘Voter n’ do Voter [i] ← BCT_ID[i]//A unique BCTID allotted to the voters Where n = No. of balloters |
| Algorithm 3: Electing Process |
| Input: Blockchain-based unique ID i.e BCTID Output: Vote transaction creation into a block Process: Initially, Elector registration verified. For i = 1 to n do If BCT_ID(Elector [i]) exists then they can use their voting right otherwise request for registration. Elector vote stores into a block (block [j]) as a transaction. |
5. Results
6. Conclusions
Author Contributions
Funding
Data Availability Statement
Conflicts of Interest
References
- Yang, X.; Yi, X.; Kelarev, A. Secure Ranked Choice Online Voting System via Intel SGX and Blockchain. In Proceedings of the 2021 IEEE 20th International Conference on Trust, Security and Privacy in Computing and Communications (TrustCom), Shenyang, China, 20–22 October 2021; pp. 139–146. [Google Scholar]
- Giraldo, F.D.; Gamboa, C.E. Electronic Voting Using Blockchain And Smart Contracts: Proof of Concept. IEEE Lat. Am. Trans. 2020, 18, 1743–1751. [Google Scholar] [CrossRef]
- Gupta, S.; Gupta, K.K.; Shukla, P.K.; Shrivas, M.K. Blockchain-based Voting System Powered by Post-Quantum Cryptography (BBVSP-PQC). In Proceedings of the 2022 Second International Conference on Power, Control and Computing Technologies (ICPC2T), Raipur, India, 1–3 March 2022; pp. 1–8. [Google Scholar]
- Donepudi, S.; Reddy, K.T. Comparing and Elucidating Blockchain Based Voting Mechanisms. In Proceedings of the 2022 International Conference on Sustainable Computing and Data Communication Systems (ICSCDS), Erode, India, 7–9 April 2022; IEEE: Manhattan, NY, USA, 2022; pp. 1181–1185. [Google Scholar]
- Divya, K.; Usha, K. Blockvoting: An Online Voting System Using Block Chain. In Proceedings of the 2022 International Conference on Innovative Trends in Information Technology (ICITIIT), Kottayam, India, 12–13 February 2022; IEEE: Manhattan, NY, USA, 2022; pp. 1–7. [Google Scholar]
- Parmar, A.; Gada, S.; Loke, T.; Jain, Y.; Pathak, S.; Patil, S. Secure E-Voting System using Blockchain technology and authentication via Face recognition and Mobile OTP. In Proceedings of the 2021 12th International Conference on Computing Communication and Networking Technologies (ICCCNT), Kharagpur, India, 6–8 July 2021; pp. 1–5. [Google Scholar]
- Alvi, S.T.; Uddin, M.N.; Islam, L.; Ahamed, S. A Blockchain based Cost effective Digital Voting System using SideChain and Smart Contracts. In Proceedings of the 2020 11th International Conference on Electrical and Computer Engineering (ICECE), Dhaka, Bangladesh, 17–19 December 2020; pp. 467–470. [Google Scholar]
- Liu, J.; Li, X.; Jiang, Q.; Obaidat, M.S.; Vijayakumar, P. BUA: A Blockchain-based Unlinkable Authentication in VANETs. In Proceedings of the ICC 2020–2020 IEEE International Conference on Communications (ICC), Dublin, Ireland, 7–11 June 2020; pp. 1–6. [Google Scholar]
- Luo, B.; Li, X.; Weng, J.; Guo, J.; Ma, J. Blockchain Enabled Trust-Based Location Privacy Protection Scheme in VANET. IEEE Trans. Veh. Technol. 2019, 69, 2034–2048. [Google Scholar] [CrossRef]
- Wu, H.; Peng, Z.; Guo, S.; Yang, Y.; Xiao, B. VQL: Efficient and Verifiable Cloud Query Services for Blockchain Systems. IEEE Trans. Parallel Distrib. Syst. 2022, 33, 1393–1406. [Google Scholar] [CrossRef]
- Wang, H.; Xu, C.; Zhang, C.; Xu, J.; Peng, Z.; Pei, J. vChain+: Optimizing Verifiable Blockchain Boolean Range Queries. In Proceedings of the 2022 IEEE 38th International Conference on Data Engineering (ICDE), Kuala Lumpur, Malaysia, 9–12 May 2022; pp. 1927–1940. [Google Scholar] [CrossRef]
- Casino, F.; Dasaklis, T.K.; Patsakis, C. A systematic literature review of blockchain-based applications: Status, classification and open issues. Telemat. Inform. 2019, 36, 55–81. [Google Scholar] [CrossRef]
- Barański, S.; Szymański, J.; Sobecki, A.; Gil, D.; Mora, H. Practical I-Voting on Stellar Blockchain. Appl. Sci. 2020, 10, 21. [Google Scholar] [CrossRef]
- Rupa, C.; Srivastava, G.; Gadekallu, T.R.; Maddikunta, P.K.R.; Bhattacharya, S. A Blockchain Based Cloud Integrated IoT Architecture Using a Hybrid Desig. In Collaborative Computing: Networking, Applications and Worksharing; CollaborateCom 2020; Lecture Notes of the Institute for Computer Sciences, Social Informatics and Telecommunications Engineering; Gao, H., Wang, X., Iqbal, M., Yin, Y., Yin, J., Gu, N., Eds.; Springer: Cham, Switzerland, 2020; Volume 350. [Google Scholar] [CrossRef]
- Liu, Z.; Luong, N.C.; Wang, W.; Niyato, D.; Wang, P.; Liang, Y.C.; Kim, D.I. A Survey on Blockchain: A Game Theoretical Perspective. IEEE Access 2019, 7, 47615–47643. [Google Scholar] [CrossRef]
- Teruel, M.A.; Trujillo, J. Easing ĐApp Interaction for Non-Blockchain Users from a Conceptual Modelling Approach. Appl. Sci. 2020, 10, 4280. [Google Scholar] [CrossRef]
- Al-Jaroodi, J.; Mohamed, N. Blockchain in Industries: A Survey. IEEE Access 2019, 7, 36500–36515. [Google Scholar] [CrossRef]
- Cai, W.; Wang, Z.; Ernst, J.B.; Hong, Z.; Feng, C.; Leung, V.C.M. Decentralized Applications: The Blockchain-Empowered Software System. IEEE Access 2018, 6, 53019–53033. [Google Scholar] [CrossRef]
- Wang, S.; Ouyang, L.; Yuan, Y.; Ni, X.; Han, X.; Wang, F. Blockchain Enabled Smart Contracts: Architecture, Applications, and Future Trends. IEEE Access 2019, 49, 2266–2277. [Google Scholar] [CrossRef]
- Yang, W.; Aghasian, E.; Garg, S.; Herbert, D.; Disiuta, L.; Kang, B. A Survey on Blockchain-Based Internet Service Architecture: Requirements, Challenges, Trends, and Future. IEEE Access 2018, 7, 75845–75872. [Google Scholar] [CrossRef]
- Rupa, C.; Chakkaravarthy, D.M. A Study on Privacy Preservation of Medical Certificates Using Blockchain Technology. Recent Pat. Eng. 2021, 15, 6. [Google Scholar] [CrossRef]
- Baza, M.; Lasla, N.; Mahmoud, M.M.E.A.; Srivastava, G.; Abdallah, M. B-Ride: Ride Sharing With Privacy-Preservation, Trust and Fair Payment Atop Public Blockchain. IEEE Trans. Netw. Sci. Eng. 2021, 8, 1214–1229. [Google Scholar] [CrossRef]
- Rupa, C.; Kumari, D.J. Network Based Adaptation of BlockChain Technology. Int. J. Innov. Technol. Explor. Eng. 2019, 8, 9. [Google Scholar]
- Bosri, R.; Uzzal, A.R.; Al Omar, A.; Hasan, A.S.M.T.; Alam Bhuiyan, Z. Towards A Privacy-Preserving Voting System Through Blockchain Technologies. In Proceedings of the 2019 IEEE International Conference on Dependable, Autonomic and Secure Computing, Intl Conf on Pervasive Intelligence and Computing, International Conference on Cloud and Big Data Computing, International Conference on Cyber Science and Technology Congress, Fukuoka, Japan, 5–8 August 2019; pp. 602–608. [Google Scholar]
- Zheng, W.; Zheng, Z.; Chen, X.p.; Dai, K.; Li, P.; Chen, R. Nut BaaS: A blockchain—As a Service Platform. IEEE Access 2019, 7, 134422–134433. [Google Scholar] [CrossRef]
- Rupa, C.; MidhunChakkarvarthy, D.; Patan, R.; Prakash, A.B.; Pradeep, G.G. Knowledge engineering–Based DApp using blockchain technology for protract medical certificates privacy. IET Commun. 2022, 16, 1853–1864. [Google Scholar] [CrossRef]
- Gold, V. Association for Computing Machinery. In Encyclopedia of Library and Information Science; CRC Press: New York, NY, USA, 2003; pp. 123–140. [Google Scholar] [CrossRef]
- Gadekallu, T.R.; Pham, Q.V.; Nguyen, D.C.; Maddikunta, P.K.R.; Deepa, N.; Prabadevi, B.; Pathirana, P.N.; Zhao, J.; Hwang, W. Blockchain for edge of things: Applications, opportunities, and challenges. IEEE Internet Things J. 2021, 9, 964–988. [Google Scholar] [CrossRef]
- Hakak, S.; Khan, W.Z.; Gilkar, G.A.; Assiri, B.; Alazab, M.; Bhattacharya, S.; Reddy, G.T. Recent advances in blockchain technology: A survey on applications and challenges. Int. J. Ad Hoc Ubiquitous Comput. 2021, 38, 82–100. [Google Scholar] [CrossRef]
- Krishnan, S.S.R.; Manoj, M.; Gadekallu, T.R.; Kumar, N.; Maddikunta, P.K.R.; Bhattacharya, S.; Suh, D.Y.; Piran, M.J. A blockchain-based credibility scoring framework for electronic medical records. In Proceedings of the 2020 IEEE Globecom Workshops, Taipei, Taiwan, 7–11 December 2020; IEEE: Manhattan, NY, USA, 2020. [Google Scholar]
- Ch, R.; Srivastava, G.; Nagasree, Y.L.V.; Ponugumati, A.; Ramachandran, S. Robust Cyber-Physical System Enabled Smart Healthcare Unit Using Blockchain Technology. Electronics 2022, 11, 3070. [Google Scholar] [CrossRef]
- Ahmed, M.M.; Hasan, M.K.; Shafiq, M.; Qays, O.; Gadekallu, T.R.; Nebhen, J.; Islam, S. A peer-to-peer blockchain based interconnected power system. Energy Rep. 2021, 7, 7890–7905. [Google Scholar] [CrossRef]
- Tanha, F.E.; Hasani, A.; Hakak, S.; Gadekallu, T.R. Blockchain-based cyber physical systems: Comprehensive model for challenge assessment. Comput. Electr. Eng. 2022, 103, 108347. [Google Scholar] [CrossRef]
- Chaganti, R.; Varadarajan, V.; Gorantla, V.S.; Gadekallu, T.R.; Ravi, V. Blockchain-Based Cloud-Enabled Security Monitoring Using Internet of Things in Smart Agriculture. Futur. Internet 2022, 14, 250. [Google Scholar] [CrossRef]
- Hewa, T.M.; Hu, Y.; Liyanage, M.; Kanhare, S.S.; Ylianttila, M. Survey on blockchain-based smart contracts: Technical aspects and future research. IEEE Access 2021, 9, 87643–87662. [Google Scholar] [CrossRef]
- Ch, R.; Srivastava, G.; Gadekallu, T.R.; Maddikunta, P.K.R.; Bhattacharya, S. Security and privacy of UAV data using blockchain technology. J. Inf. Secur. Appl. 2020, 55, 102670. [Google Scholar] [CrossRef]
- Matile, R.; Rodrigues, B.; Scheid, E.; Stiller, B. CaIV: Cast-as-Intended Verifiability in Blockchain-based Voting. In Proceedings of the 2019 IEEE International Conference on Blockchain and Cryptocurrency (ICBC), Seoul, Korea, 14–17 May 2019; pp. 24–28. [Google Scholar]
- Priya, K.L.S.; Rupa, C. Block Chain Technology based Electoral Franchise. In Proceedings of the 2020 2nd International Conference on Innovative Mechanisms for Industry Applications (ICIMIA), Bangalore, India, 5–7 March 2020; pp. 1–5. [Google Scholar] [CrossRef]
- Borkowski, M.; Sigwart, M.; Frauenthaler, P.; Hukkinen, T.; Schulte, S. Dextt: Deterministic Cross-Blockchain Token Transfers. IEEE Access 2019, 7, 111030–111042. [Google Scholar] [CrossRef]
- Rupa, C.; Midhunchakkaravarthy, D.; Hasan, M.K.; Alhumyani, H.; Saeed, R.A. Industry 5.0: Ethereum blockchain technology based DApp smart contract. Math. Biosci. Eng. 2021, 18, 7010–7702. [Google Scholar] [CrossRef]
- Rabieinejad, E.; Yazdinejad, A.; Dehghantanha, A.; Parizi, R.M.; Srivastava, G. Secure AI and Blockchain-enabled Framework in Smart Vehicular Networks. In Proceedings of the 2021 IEEE Globecom Workshops (GC Wkshps), Madrid, Spain, 7–11 December 2021; pp. 1–6. [Google Scholar]
- Dwivedi, A.D.; Srivastava, G.; Dhar, S.; Singh, R. A Decentralized Privacy-Preserving Healthcare Blockchain for IoT. Sensors 2019, 19, 326. [Google Scholar] [CrossRef]
- Djenouri, Y.; Srivastava, G.; Belhadi, A.; Lin, J.C. Intelligent blockchain management for distributed web graphs in IoT 5G environments. Trans. Emerg. Telecommun. Technol. 2021, 434–442, in press. [Google Scholar]
- Peng, Z.; Xu, J.; Hu, H.; Chen, L. BlockShare: A Blockchain Empowered System for Privacy-Preserving Verifiable Data Sharing. Bull. IEEE Comput. Soc. Tech. Comm. Data Eng. 2022, 14–24, in press. [Google Scholar]
- Dang, H.; Dinh TT, A.; Loghin, D.; Chang, E.C.; Lin, Q.; Ooi, B.C. Towards Scaling Blockchain Systems via Sharding. In Proceedings of the 2019 International Conference on Management of Data, Amsterdam, The Netherlands, 30 June–5 July 2019. [Google Scholar]
- Ruan, P.; Dinh, T.T.A.; Lin, Q.; Zhang, M.; Chen, G.; Ooi, B.C. Revealing Every Story of Data in Blockchain Systems. ACM Sigmod Rec. 2020, 49, 70–77. [Google Scholar] [CrossRef]
- Gao, S.; Peng, Z.; Tan, F.; Zheng, Y.; Xiao, B. SymmeProof: Compact Zero-Knowledge Argument for Blockchain Confidential Transactions. In IEEE Transactions on Dependable and Secure Computing; IEEE: Manhattan, NY, USA, 2022. [Google Scholar] [CrossRef]
- Ruan, P.; Chen, G.; Dinh, T.T.A.; Lin, Q.; Ooi, B.C.; Zhang, M. Fine-grained, secure and efficient data provenance on blockchain systems. Proc. VLDB Endow. 2019, 12, 975–988. [Google Scholar] [CrossRef]





| Author | Administrator | BCT Type | Statistical Analysis | Distributed Application | Design/ Develop |
|---|---|---|---|---|---|
| [12] | Not Existed | Private-Bit Coin | No | Yes | Design |
| [13] | Not Existed | Private-Bit Coin | Part | Yes | Both |
| [14] | Not Existed | Private-Bit Coin | No | Yes | Design |
| [15] | Not Existed | Private-Bit Coin | No | Yes | Design |
| [16] | Yes | Private-Ark | No | Yes | Design |
| [17] | Not Existed | Public-Ethereum | No | Yes | Design |
| [18] | Not Existed | Public-Ethereum | No | Yes | Design |
| [19] | Not Existed | Not mentioned | No | Yes | Analysis |
| Proposed Model | Yes | Public-Ethereum | Yes | Yes | Both |
| Caller | Function Name | Gas Cost | TxN Size (In Bytes) |
|---|---|---|---|
| Administrator | Add_Voter ( ) | 0.001138 | 132 bytes |
| Administrator | Start_Vote ( ) | 0.000861 | 4 bytes |
| Vote Holder | Do_Vote ( ) | 0.01619 | 36 bytes |
| Administrator | Total_votes ( ) | 0.15879 | 8 bytes |
| Administrator | Total_voters ( ) | 0.1138 | 8 bytes |
| No. of Votes | Gas | Eth (Total) | ||
|---|---|---|---|---|
| Limit (Units) | Cost | Price (CGWEI) | ||
| 1 | 71,894 | 0.01138 | 20 | 0.001138 |
| 10 | 56,894 | 0.1138 | 20 | 0.01138 |
| 20 | 113,748 | 0.2276 | 20 | 0.02276 |
| 30 | 170,682 | 0.3414 | 20 | 0.03414 |
| 40 | 227,576 | 0.4552 | 20 | 0.04552 |
| 50 | 284,470 | 0.5690 | 20 | 0.0569 |
| 100 | 5,689,400 | 0.11380 | 20 | 0.01138 |
| From Address: 0x2863B2f5ECE0de3aafc1eE5500e7E4ac6E852Ae5 | |||||||
|---|---|---|---|---|---|---|---|
| To Address: 0xC31DDe674098rftv897hfty4BGOI2RS876e5987Td004 | |||||||
| Function | Amount Gas Used | Fee (TxN) | Hash (TxN) | Block Details (Mined) | Size of a Block (Bytes) | Nonce (TxN) | Index (TxN) |
| addVoter ( ) | 1138 | 0.001138 Eth | 0x1649261e01550957dd8baa8527790ca1f7526fda956d93ce6f229f90bcf1b993 | 57 | 132 | 40 | 57 |
| startVote ( ) | 861 | 0.000861 Eth | 0x615ec41c5b56707566933a741346a5f1e4941045ed36e009fefec2c86817c3a3 | 168 | 4 | 150 | 168 |
| doVote ( ) | 1619 | 0.01619 Eth | 0xb71c0b33b37b034e4c879d21648952d0f04a012d05e3f83b19e6c8334cc25d54 | 170 | 36 | 162 | 172 |
| Totalvotes ( ) | 15,879 | 0.15879 Eth | 0x34c895c20880c429595ef922b23bd5194a43aec3181a046414b07237d3b460a8 | 187 | 8 | 175 | 178 |
| Totalvoters ( ) | 1138 | 0.1138 Eth | 0x4316Fb7f44E2715c614C15B9aB62b6a3184aa84c007763213d394d66 | 194 | 8 | 179 | 182 |
| Authors | Application | Blockchain Tool | Application | Performance Analysis |
|---|---|---|---|---|
| [36] | UAV Data | Remix | Not dApp | Functional and non-functional requirements based |
| [37] | Voting | Designed | Not dApp | Not analyzed |
| [38] | Voting | Designed | Not dApp | Not analyzed |
| [39] | Token Transaction | Designed | Not dApp | Functional requirements Based |
| [40] | Medical Certificates | Test RPC | dApp | Functional and non-functional requirements based |
| [41] | Vehicular Network | Hyperledger | dApp | Functional requirements Based |
| [42] | IoT | Designed | Not dApp | Non-functional requirements Based |
| [43] | IoT | Designed | Not dApp | Not Analyzed |
| [44] | Blockshare: Prototype for data sharing | Python & Solidity | Not dApp | Non-functional requirements based |
| [45] | Scaling blockchain | Hyperledger | Not dApp | Functional requirements based |
| [46] | Lineage Chain: Blockchain system | Hyperledger | Not dApp | Functional Requirements |
| [47] | Arithmetic circuits | Symme Proof: A protocol | Not dApp | Non-functional requirements based |
| [48] | Lineage Chain: Blockchain system | Hyperledger | Not dApp | Functional Requirements |
| Proposed System | Voting | Ganache | dApp | Functional and Non-functional requirements based |
Publisher’s Note: MDPI stays neutral with regard to jurisdictional claims in published maps and institutional affiliations. |
© 2022 by the authors. Licensee MDPI, Basel, Switzerland. This article is an open access article distributed under the terms and conditions of the Creative Commons Attribution (CC BY) license (https://creativecommons.org/licenses/by/4.0/).
Share and Cite
Ch, R.; Kumari D, J.; Gadekallu, T.R.; Iwendi, C. Distributed-Ledger-Based Blockchain Technology for Reliable Electronic Voting System with Statistical Analysis. Electronics 2022, 11, 3308. https://doi.org/10.3390/electronics11203308
Ch R, Kumari D J, Gadekallu TR, Iwendi C. Distributed-Ledger-Based Blockchain Technology for Reliable Electronic Voting System with Statistical Analysis. Electronics. 2022; 11(20):3308. https://doi.org/10.3390/electronics11203308
Chicago/Turabian StyleCh, Rupa, Jaya Kumari D, Thippa Reddy Gadekallu, and Celestine Iwendi. 2022. "Distributed-Ledger-Based Blockchain Technology for Reliable Electronic Voting System with Statistical Analysis" Electronics 11, no. 20: 3308. https://doi.org/10.3390/electronics11203308
APA StyleCh, R., Kumari D, J., Gadekallu, T. R., & Iwendi, C. (2022). Distributed-Ledger-Based Blockchain Technology for Reliable Electronic Voting System with Statistical Analysis. Electronics, 11(20), 3308. https://doi.org/10.3390/electronics11203308

