A Novel Anomaly Detection System on the Internet of Railways Using Extended Neural Networks
Abstract
:1. Introduction
- (a)
- A deep learning model to detect an anomaly in the railway network is proposed in this research.
- (b)
- The goal of this research is to give a thorough methodology for preparing network traffic data for the creation of an IDS.
- (c)
- We employ k-means clustering to present an averaging feature selection approach to increase the efficiency of the proposed intrusion detection system and to perform a network attribute and attack analysis for network monitoring purposes.
2. Related Work
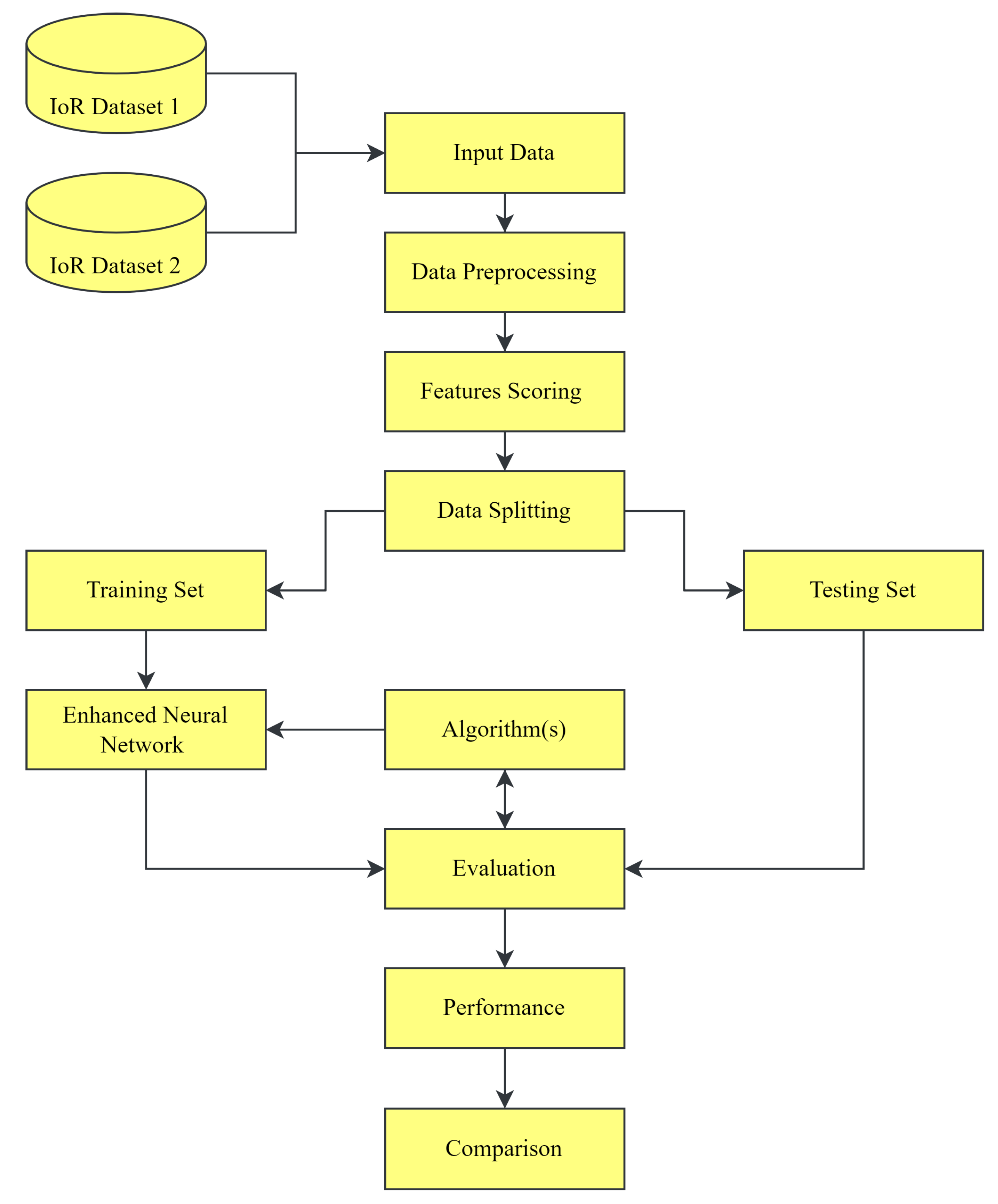
3. Methodology
3.1. Dataset Description
- (a)
- UNSW-NB15 Dataset
- (b)
- IOR Dataset
3.2. Data Preprocessing
- (a)
- Data Preprocessing
- (b)
- Removal of Socket Information
- (c)
- Removing White Spaces
- (d)
- Label Encoding
- (e)
- Data Normalization
- (f)
- Feature Ranking
3.3. Extended Neural Networks
4. Results
4.1. Performance of ENN on UNSW-NB15
4.2. Performance of ENN on IOR Dataset
5. Conclusions
Author Contributions
Funding
Institutional Review Board Statement
Informed Consent Statement
Data Availability Statement
Acknowledgments
Conflicts of Interest
References
- Anushiya, R.; Lavanya, V.S. A Comparative Study on Intrusion Detection Systems for Secured Communication in Internet of Things. ICTACT J. Commun. Technol. 2021, 6948, 2527–2537. [Google Scholar] [CrossRef]
- Zhang, D.; Xu, Y.; Peng, Y.; Du, C.; Wang, N.; Tang, M.; Lu, L.; Liu, J. An Interpretable Station Delay Prediction Model Based on Graph Community Neural Network and Time-Series Fuzzy Decision Tree. IEEE Trans. Fuzzy Syst. 2022, 1–13. [Google Scholar] [CrossRef]
- Pasquale, C.; Siri, E.; Siri, S. Two-Stage Multi-Class Modeling Approach for Intermodal Rail-Road Transport Networks. IEEE Access 2022, 10, 73583–73600. [Google Scholar] [CrossRef]
- Cvitic, I.; Perakovic, D.; Gupta, B.B.; Choo, K.K.R. Boosting-Based DDoS Detection in Internet of Things Systems. IEEE Internet Things J. 2022, 9, 2109–2123. [Google Scholar] [CrossRef]
- Quy, V.K.; van Hau, N.; Van Anh, D.; Quy, N.M.; Ban, N.T.; Lanza, S.; Randazzo, G.; Muzirafuti, A. IoT-Enabled Smart Agriculture: Architecture, Applications, and Challenges. Appl. Sci. 2022, 12, 3396. [Google Scholar] [CrossRef]
- Khan, M.A.; Khan, M.A.; Jan, S.U.; Ahmad, J.; Jamal, S.S.; Shah, A.A.; Pitropakis, N.; Buchanan, W.J. A deep learning-based intrusion detection system for mqtt enabled iot. Sensors 2021, 21, 7016. [Google Scholar] [CrossRef]
- Hartmann, M.; Hashmi, U.S.; Imran, A. Edge computing in smart health care systems: Review, challenges, and research directions. Trans. Emerg. Telecommun. Technol. 2022, 33. [Google Scholar] [CrossRef]
- Akhtar, M.S.; Feng, T. EAI Endorsed Transactions IOTA Based Anomaly Detection Machine learning in Mobile Sensing. EAI Endorsed Trans. Creative Technol. 2020, 9, e1. [Google Scholar]
- Song, Y.; Yu, F.R.; Zhou, L.; Yang, X.; He, Z. Applications of the Internet of Things (IoT) in Smart Logistics: A Comprehensive Survey. IEEE Internet Things J. 2021, 8, 4250–4274. [Google Scholar] [CrossRef]
- Islam, U.; Muhammad, A.; Mansoor, R.; Hossain, M.S.; Ahmad, I.; Eldin, E.T.; Khan, J.A.; Rehman, A.U.; Shafiq, M. Detection of Distributed Denial of Service (DDoS) Attacks in IOT Based Monitoring System of Banking Sector Using Machine Learning Models. Sustainability 2022, 14, 8374. [Google Scholar] [CrossRef]
- Vijayakumar, P.; Obaidat, M.S.; Azees, M.; Islam, S.H.; Kumar, N. Efficient and Secure Anonymous Authentication with Location Privacy for IoT-Based WBANs. IEEE Trans. Ind. Inform. 2020, 16, 2603–2611. [Google Scholar] [CrossRef]
- Salem, O.; Alsubhi, K.; Shaafi, A.; Gheryani, M.; Mehaoua, A.; Boutaba, R. Man-in-the-Middle Attack Mitigation in Internet of Medical Things. IEEE Trans. Ind. Inform. 2022, 18, 2053–2062. [Google Scholar] [CrossRef]
- Parra, J.A.; Gutiérrez, S.A.; Branch, J.W. A Method Based on Deep Learning for the Detection and Characterization of Cybersecurity Incidents in Internet of Things Devices. 2022. Available online: http://arxiv.org/abs/2203.00608 (accessed on 22 March 2022).
- Krishnan, S.; Neyaz, A.; Qingzhong, L. IoT Network Attack Detection using Supervised Machine Learning. Int. J. Artif. Intell. Expert Syst. 2021, 10, 32. [Google Scholar]
- Hameed, M.; Yang, F.; Ghafoor, M.I.; Jaskani, F.H.; Islam, U.; Fayaz, M.; Mehmood, G. IOTA-Based Mobile Crowd Sensing: Detection of Fake Sensing Using Logit-Boosted Machine Learning Algorithms. Wirel. Commun. Mob. Comput. 2022, 2022, 6274114. [Google Scholar] [CrossRef]
- Chehri, A.; Fofana, I.; Yang, X. Security risk modeling in smart grid critical infrastructures in the era of big data and artificial intelligence. Sustainability 2021, 13, 3196. [Google Scholar] [CrossRef]
- Farhan, L.; Kharel, R.; Kaiwartya, O.; Quiroz-Castellanos, M.; Alissa, A.; Abdulsalam, M. A Concise Review on Internet of Things (IoT)-Problems, Challenges and Opportunities. In Proceedings of the 2018 11th International Symposium on Communication Systems, Networks & Digital Signal Processing (CSNDSP), Budapest, Hungary, 27 September 2018; pp. 1–6. [Google Scholar] [CrossRef]
- Palmqvist, C.W.; Kristoffersson, I. A Methodology for Monitoring Rail Punctuality Improvements. IEEE Open J. Intell. Transp. Syst. 2022, 3, 388–396. [Google Scholar] [CrossRef]
- Mishra, N.; Pandya, S. Internet of Things Applications, Security Challenges, Attacks, Intrusion Detection, and Future Visions: A Systematic Review. IEEE Access 2021, 9, 59353–59377. [Google Scholar] [CrossRef]
- Liu, G.; Zhao, H.; Fan, F.; Liu, G.; Xu, Q.; Nazir, S. An Enhanced Intrusion Detection Model Based on Improved kNN in WSNs. Sensors 2022, 22, 1407. [Google Scholar] [CrossRef]
- Song, X.; Wang, Z.; Liang, J.; Zhang, B.; Du, Y.; Zeng, Z.; Liu, M. Automatic Extraction of the Basal Channel Based on Neural Network. IEEE J. Sel. Top. Appl. Earth Obs. Remote Sens. 2022, 15, 5013–5023. [Google Scholar] [CrossRef]
- Ahmad, I.; Wang, X.; Zhu, M.; Wang, C.; Pi, Y.; Khan, J.A.; Khan, S.; Samuel, O.W.; Chen, S.; Li, G. EEG-Based Epileptic Seizure Detection via Machine/Deep Learning Approaches: A Systematic Review. Comput. Intell. Neurosci. 2022, 2022, 6486570. [Google Scholar] [CrossRef]
- Du, X.; Cheng, Y.; Gu, Z. Change Detection: The Framework of Visual Inspection System for Railway Plug Defects. IEEE Access 2020, 8, 152161–152172. [Google Scholar] [CrossRef]
- Khan, M.A.; Ahmad, I.; Nordin, A.N.; Ahmed, A.E.; Mewada, H.; Daradkeh, Y.I.; Rasheed, S.; Eldin, E.T.; Shafiq, M. Smart Android Based Home Automation System Using Internet of Things (IoT). Sustainability 2022, 14, 10717. [Google Scholar] [CrossRef]
- Ahmad, I.; Ullah, I.; Khan, W.U.; Ur Rehman, A.; Adrees, M.S.; Saleem, M.Q.; Cheikhrouhou, O.; Hamam, H.; Shafiq, M. Efficient algorithms for E-healthcare to solve multiobject fuse detection problem. J. Healthc. Eng. 2021, 2021, 9500304. [Google Scholar] [CrossRef]
- Ahmad, I.; Liu, Y.; Javeed, D.; Ahmad, S. A decision-making technique for solving order allocation problem using a genetic algorithm. In IOP Conference Series: Materials Science and Engineering; IOP Publishing: Bristol, UK, 2020; Volume 853. [Google Scholar]
- Appoh, F.; Yunusa-Kaltungo, A. Risk-Informed Support Vector Machine Regression Model for Component Replacement—A Case Study of Railway Flange Lubricator. IEEE Access 2021, 9, 85418–85430. [Google Scholar] [CrossRef]
- Anthi, E.; Williams, L.; Slowinska, M.; Theodorakopoulos, G.; Burnap, P. A Supervised Intrusion Detection System for Smart Home IoT Devices. IEEE Internet Things J. 2019, 6, 9042–9053. [Google Scholar] [CrossRef]
- Ali, M.H.; Jaber, M.M.; Abd, S.K.; Rehman, A.; Awan, M.J.; Damaševičius, R.; Bahaj, S.A. Threat Analysis and Distributed Denial of Service (DDoS) Attack Recognition in the Internet of Things (IoT). Electronics 2022, 11, 494. [Google Scholar] [CrossRef]
- Eiza, M.H.; Randles, M.; Johnson, P.; Shone, N.; Pang, J.; Bhih, A. Rail Internet of Things: An architectural platform and assured requirements model. In Proceedings of the 15th 2015 IEEE International Conference on Computer and Information Technology, 14th IEEE Conference on Ubiquitous Computing and Communications, 13th IEEE Conference on Dependable, Autonomic and Secure Computing, Liverpool, UK, 26–28 October 2015; pp. 364–370. [Google Scholar] [CrossRef]
- Tekleselassie, H. DDoS Detection on Internet of Things using Unsupervised Algorithms. In Proceedings of the E3S Web of Conferences, Online, 22 September 2021; Volume 297, p. 01005. [Google Scholar] [CrossRef]
- Sherazi, H.H.R.; Iqbal, R.; Ahmad, F.; Khan, Z.A.; Chaudary, M.H. DDoS attack detection: A key enabler for sustainable communication in internet of vehicles. Sustain. Comput. Inform. Syst. 2019, 23, 13–20. [Google Scholar] [CrossRef]
- Jiang, J.R.; Chen, Y.T. Industrial Control System Anomaly Detection and Classification Based on Network Traffic. IEEE Access 2022, 10, 41874–41888. [Google Scholar] [CrossRef]












| References | Techniques | Datasets | Accuracy (%) |
|---|---|---|---|
| [27] | SVM, KNN | IoR dataset | 85.4% |
| [2] | CNN | CAN dataset | 83.5% |
| [28] | GMM | UNSW dataset | 89% |
| [29] | CNN | UNSW dataset | 90% |
| [33] | LSTM | UNSW dataset | 91% |
| Features | Description | Value | Variable Type |
|---|---|---|---|
| State | Connectivity state | 0 or 2 | Input |
| SPkcts | Source packets | Positive integer | Input |
| DPckts | Destination pockets | Positive integer | Input |
| Sbytes | Source bytes | Positive integer | Input |
| Dbytes | Destination bytes | Positive integer | Input |
| Attack | Category of attack | 0–8, categories of attacks | Output |
| Features | Description | Value | Variable Type |
|---|---|---|---|
| State | Connectivity state | 0 or 2 | Input |
| SPkcts | Source packets | Positive integer | Input |
| DPckts | Destination packets | Positive integer | Input |
| Sbytes | Source bytes | Positive integer | Input |
| Dbytes | Destination bytes | Positive integer | Input |
| Attack | Category of attack | 0 or 1, normal or attacked. | Output |
| References | Techniques | Datasets | Accuracy (%) | Precision | Recall | F1 Score |
|---|---|---|---|---|---|---|
| [2] | CNN | CAN dataset | 83.5% | 82.4% | 82.4% | 82% |
| [15] | LSTM | UNSW dataset | 91% | 89% | 88% | 89% |
| [27] | SVM, KNN | IoR dataset | 85.4% | 83% | 84% | 84% |
| [28] | GMM | UNSW dataset | 89% | 89% | 88% | 89% |
| [28] | CNN | UNSW dataset | 90% | 89% | 88% | 89% |
| [13] | CNN | UNSW dataset | 90% | 89% | 88% | 89% |
| [16] | LSTM | UNSW dataset | 90% | 89% | 88% | 89% |
| [17] | LSTM | KDD | 90% | 89% | 88% | 89% |
| [18] | CNN | KDD | 81% | 79% | 78% | 79% |
| [21] | CNN | UNSW dataset | 79% | 79% | 78% | 79% |
| This study | ENN | UNSW, IOR dataset | 99.7%, 99.3% | 98.5%, 98.3% | 97%, 97% | 98%, 98.5% |
Publisher’s Note: MDPI stays neutral with regard to jurisdictional claims in published maps and institutional affiliations. |
© 2022 by the authors. Licensee MDPI, Basel, Switzerland. This article is an open access article distributed under the terms and conditions of the Creative Commons Attribution (CC BY) license (https://creativecommons.org/licenses/by/4.0/).
Share and Cite
Islam, U.; Malik, R.Q.; Al-Johani, A.S.; Khan, M.R.; Daradkeh, Y.I.; Ahmad, I.; Alissa, K.A.; Abdul-Samad, Z.; Tag-Eldin, E.M. A Novel Anomaly Detection System on the Internet of Railways Using Extended Neural Networks. Electronics 2022, 11, 2813. https://doi.org/10.3390/electronics11182813
Islam U, Malik RQ, Al-Johani AS, Khan MR, Daradkeh YI, Ahmad I, Alissa KA, Abdul-Samad Z, Tag-Eldin EM. A Novel Anomaly Detection System on the Internet of Railways Using Extended Neural Networks. Electronics. 2022; 11(18):2813. https://doi.org/10.3390/electronics11182813
Chicago/Turabian StyleIslam, Umar, Rami Qays Malik, Amnah S. Al-Johani, Muhammad. Riaz Khan, Yousef Ibrahim Daradkeh, Ijaz Ahmad, Khalid A. Alissa, Zulkiflee Abdul-Samad, and Elsayed M. Tag-Eldin. 2022. "A Novel Anomaly Detection System on the Internet of Railways Using Extended Neural Networks" Electronics 11, no. 18: 2813. https://doi.org/10.3390/electronics11182813
APA StyleIslam, U., Malik, R. Q., Al-Johani, A. S., Khan, M. R., Daradkeh, Y. I., Ahmad, I., Alissa, K. A., Abdul-Samad, Z., & Tag-Eldin, E. M. (2022). A Novel Anomaly Detection System on the Internet of Railways Using Extended Neural Networks. Electronics, 11(18), 2813. https://doi.org/10.3390/electronics11182813

