Next Article in Journal
The UAV Path Coverage Algorithm Based on the Greedy Strategy and Ant Colony Optimization
Next Article in Special Issue
Overview of Virtual Synchronous Generators: Existing Projects, Challenges, and Future Trends
Previous Article in Journal
Color Point Defect Detection Method Based on Color Salient Features
 
 
Font Type:
Arial Georgia Verdana
Font Size:
Aa Aa Aa
Line Spacing:
Column Width:
Background:
Article

An Integrated Buck and Half-Bridge High Step-Down Converter

1
Department of Electronic Engineering, Kaohsiung University of Science and Technology (First Campus), Kaohsiung City 811, Taiwan
2
Department of Electrical Engineering, National Formosa University, Huwei 632, Taiwan
*
Author to whom correspondence should be addressed.
Electronics 2022, 11(17), 2666; https://doi.org/10.3390/electronics11172666
Submission received: 24 July 2022 / Revised: 21 August 2022 / Accepted: 22 August 2022 / Published: 25 August 2022

Abstract

:
In this paper, an integrated buck and asymmetrical half-bridge (IBAHB) high step-down converter utilizing a single-stage driving design for highly efficient energy conversion is proposed. The proposed converter is able to instantly and synchronously transfer energy from input to output within one conversion period. The advantages of high step-down conversion, lower voltage stress and fewer semiconductor elements verify the feasibility of this proposed topology. The turns ratio of the transformer can be reduced to increase the coupling rate, which decreases the leakage inductance. The proposed integrated topology utilizes the single-stage energy transfer control algorithm to verify that the proposed experimental circuit has a full-load efficiency. This development will achieve the market’s demand for high-buck converters and other related products and the competitive advantage of growing with the trend.

1. Introduction

High step-down converters and high efficiency energy transformation are increasingly required in many industrial applications such as UPSs, LEDs, voltage regulator for MCUs, battery chargers, EVs and power supply for railways. A buck converter and a modified push−pull converter are merged in a novel conversion topology with galvanic isolation; thus, a high step-down ratio is easily achieved without extremely low duty cycle or high turns ratio of the transformer in [1]. Based on the capacitive voltage division, the main objectives of the converter are storing energy in the blocking capacitors for increasing the step-down conversion ratio and reducing voltage stresses. As a result, the converter topology possesses the low switch voltage stress and chooses lower voltage rating MOSFETs to reduce both switching and conduction losses, and the overall efficiency is consequently improved in [2]. An integrated conventional buck–boost converter with a coupled inductor is proposed. The coupled inductor operates not only as a filter inductor of the buck–boost, but also as a transformer [3]. In [4], for the high step-down multiple output and high conversion ratio, isolated bidirectional distributed energy storage systems in [5] are proposed. A new single-switch (without considering SR switch) coupled inductor high step-down converter with an extended duty cycle and non-pulsating output current is presented in [6]. In order to recover the leakage energy, a simple lossless clamp circuit is also proposed. A non-isolated ultra-high step-down interleaved converter with low voltage stress and common ground between the input and output ports is proposed in [7]. High step-down converters and a new topology ISC-TaB and LLC converter are discussed [8,9]. A single-stage step-down ac–dc universal input voltage application is proposed in [10]. A high step-up/down resonant converter at MHz switching frequency, as well as the circuit design techniques to reduce the parasitic effects are discussed in [11]. High efficiency under both full-load and light-load conditions [12] and auto-balanced hybrid LLC series resonant converters with flying capacitors have been proposed in [13]. A bidirectional dc–dc converter with a coupled inductor is proposed in [14,15], which is suitable for applications requiring a large step-down ratio topology. A high-efficiency SIMO step-down converter was applied well to a single input power source plus two output terminals in [16]. An isolated bidirectional dc–dc converter with low current ripples was discussed in [17]. An isolated double step-down dc–dc converter was proposed in [18]. At present, most of the high step-down converters studied in the literature are 400 V/48 V, and 380 V/5 V converters are rarely studied. The buck converter with coupled winding, showing excellent ZVS operation, was proposed in [19]. In this paper, the proposed topology can lower the voltage on the transformer and thus the turns ratio can be reduced. As shown in Figure 1, the proposed high step-down converter can be used for power supply in renewable energy conversion and high DC conversion systems applications. DC Bus can be regarded as the battery of electric vehicles. In this situation, more converts are needed to lower the DC voltage from high DC voltage for load use. The main consideration of this research is the demand for possible future development, so the commonly used 5V output voltage specification is preliminarily determined. It can be speculated that the power supply system used in green energy applications in the future must rely on high-voltage buck converters to provide stable low-voltage power supplies.
In order to achieve a very high step-down ratio in the design of the buck converter, the conduction period is extremely low, so the conversion efficiency cannot be improved. Isolated buck conversion topologies are designed to achieve very high step-down voltage gain; the higher transformer turns ratio results in poor coupling, increased leakage inductance and reduced conversion efficiency. Considering that the isolated high step-down conversion ratio design uses an integrated Buck+AHB cascade topology, in order to achieve high conversion efficiency, the power switch switching must achieve the effect of single-stage power flow. Thus, we propose an isolated high step-down converter. The optimized design of single-stage signal-driven power switches in buck and half-bridge cascading topologies enables synchronous power flow from the input stage to the output stage within one switching period, allowing efficient energy conversion.

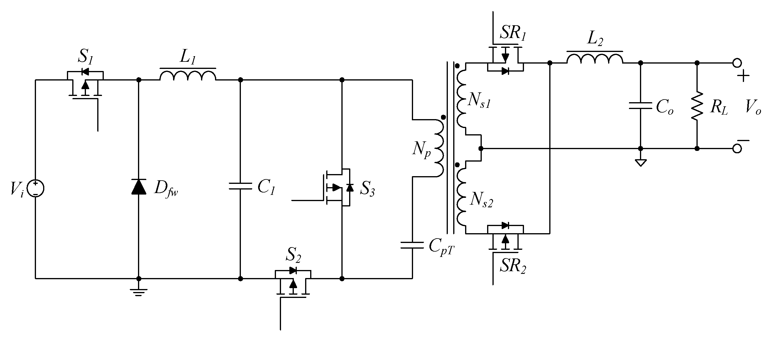
2. Integrated Buck and Asymmetrical Half-Bridge (IBAHB) Converter

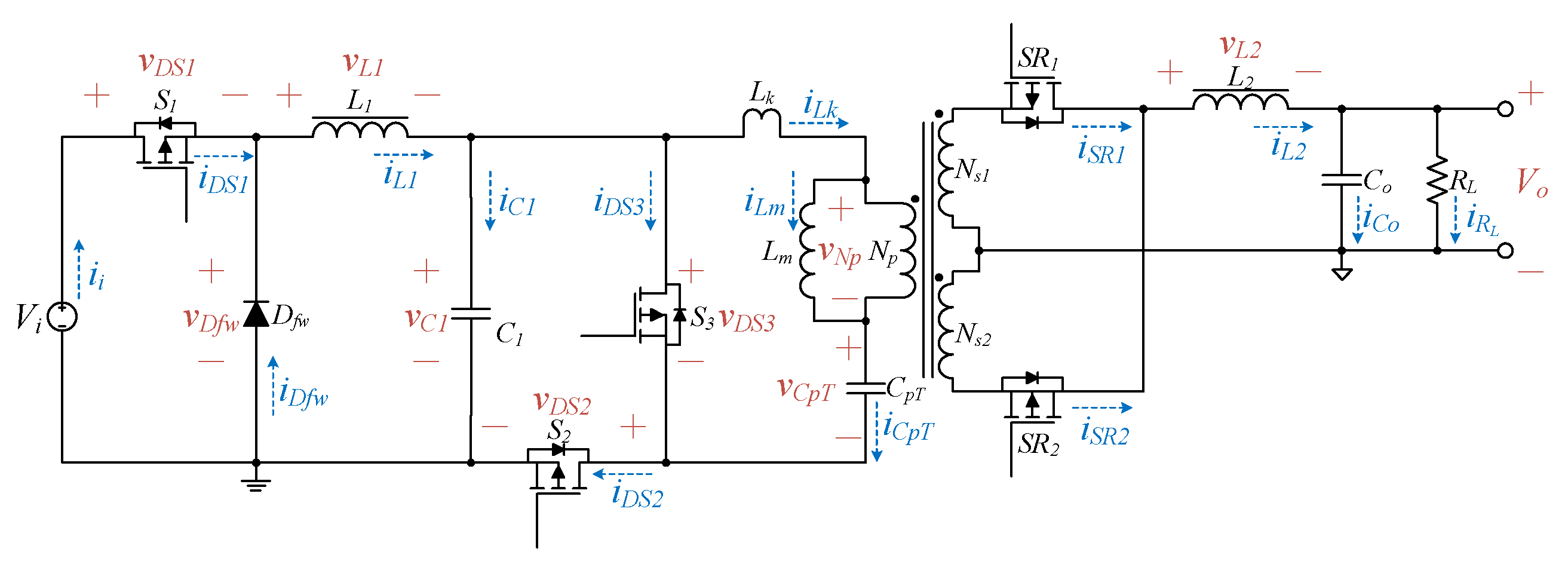
The integrated buck and asymmetrical half-bridge (IBAHB) converter is shown in Figure 2. There are two elements, C 1 and C pT , for reducing the energy of the leakage inductance, which enables the suppression of the peak voltage on the power switches, thus allowing power switches with lower R DS ( on ) to be utilized; consequently, the reduced voltage stress improves its efficiency. A buck-type circuit is added to the primary side, which makes the voltage on the transformer unequal to V i Therefore, the turns ratio of the transformer can be reduced to increase the coupling rate, which decreases the leakage inductance. The proposed topology uses four signals that are created by a pair of push–pull signals and a pair of complementary signals to control the power switches. The half-bridge ones are used for the main switches, and the complementary ones are used for synchronous rectification. The secondary side employs a dual-winding center-tapped rectifier circuit to double the frequency of the output inductor current, which can reduce the output current ripple. Therefore, the output inductor and the output capacitor can both be designed with a smaller volume.

2.1. Operating Principles

The equivalent circuit of the IBAHB is shown in Figure 3. The L 1 and L 2 represent the energy-storing inductor and the output inductor, respectively. Switches S 1 , S 2 , and S 3 are the main switches of this topology, and switches SR 1 and SR 2 are the synchronous rectifiers.
Diode D f w is a flywheel diode, C 1 and C DS are the switching capacitors, and C O is the filter capacitor. The primary side of the transformer is defined as N p , and the secondary side is defined as N s 1 and N s 2 . The turns ratio is defined as n ( n = N s 1 / N p = N s 2 / N p ). The transient-state waveforms in CCM are shown in Figure 4. There are eight transient states, which are depicted as follows.
Mode 1 [t0~t1]
In Figure 5a, in this interval, the main switches S 1 and S 2 and the synchronous rectifier SR 1 are in the turned-on state. Voltage source V i transfers the energy to the inductor L 1 and capacitor C p T through the main switch S 2 . At the same time, capacitor C 1 discharges the energy stored by the previous cycle to C p T also through S 2 . The transformer starts to send energy from the primary side to the secondary side. The current of the output inductor L 2 maintains its freewheeling state while passing through S R 1 and the body diode of S R 2 . However, the current passing through S R 2 decreases, and the current of S R 1 increases. The inductor currents i L 1 , i N p , i L m and i L 2 are given, respectively, by
i L 1 M o d e 1 = i L 1 t 0 + V i V C 1 L 1 × t 1 t 0
i N p M o d e 1 = N s 1 N p × i S R 1 M o d e 1 i S R 2 M o d e 1
i L m M o d e 1 = i L 1 M o d e 1 + i C 1 M o d e 1 i N p M o d e 1
i L 2 M o d e 1 = i S R 1 M o d e 1 + i S R 2 M o d e 1
Mode 2 [t1~t2]
In Figure 5b, in this interval, the main switches S 1 and S 2 and one of the synchronous rectifier switches, SR 1 , remain in the turned-on state. The voltage source V i continues transferring the energy to the energy-storage inductor L 1 and capacitor C p T , and the capacitor C 1 is still discharging to C p T . The transformer continues transferring the energy to the secondary side, and output inductor L 2 and output capacitor C O are storing the energy provided by the transformer. The inductor currents i L 1 , i N p , i L m and i L 2 are given, respectively, by
i L 1 M o d e 2 = i L 1 M o d e 2 + V i V C 1 L 1 × t 2 t 1
i N p M o d e 2 = N s 1 N p × i S R 1 M o d e 2
i L m M o d e 2 = i L 1 M o d e 2 + i C 1 M o d e 2 i N p M o d e 2
i L 2 M o d e 2 = i L 2 M o d e 2 + N s 1 N p × V C 1 V C p T V o L 2 × t 2
Mode 3 [t2~t3]
In Figure 5c, in this interval, the main switches S 1 , S 2 , and S 3 are in the turned-off state, while the switches of the synchronous rectifier, SR 1 and S R 2 , are in the turned-on state. The parasitic body diode of switch S 3 turns ON due to the freewheeling characteristic of leakage inductance. Additionally, the energy of leakage inductance can be retrieved by capacitor C p T . Inductor L 1 releases energy through D f w to capacitor C 1 by its freewheeling state; moreover, the output inductor L 2 starts releasing the energy passing through SR 1 and S R 2 to provide the load R L . The inductor currents i L 1 , i N p , i L m and i L 2 are given, respectively, by
i L 1 M o d e 3 = i D f w M o d e 3
i N p M o d e 3 = N s 1 N p × i S R 1 M o d e 3 i S R 2 M o d e 3
i L m M o d e 3 = i L k M o d e 3
i L 2 M o d e 3 = i S R 1 M o d e 3 + i S R 2 M o d e 3
Mode 4 [t3~t4]
In Figure 5d, in this interval, the main switches S 1 , S 2 , and S 3 remain in the turned-off state. Inductor L 1 continues releasing energy to C 1 through D f w . Output inductor L 2 also keeps releasing energy to R L , through SR 1 and S R 2 . The inductor currents i L 1 , i N p , i L m and i L 2 are given, respectively, by
i L 1 M o d e 4 = i D f w M o d e 4
i N p M o d e 4 = i L m M o d e 4 = 0
i L 2 M o d e 4 = i S R 1 M o d e 4 + i S R 2 M o d e 4
Mode 5 [t4~t5]
In Figure 5e, in this interval, the main switch S 3 and one of the synchronous rectifiers S R 2 are in the turned-on state; the other switches are turned off. The inductor L 1 keeps releasing energy to the capacitor C 1 . When S 3 turns on, the capacitor C p T starts to release the stored energy, which can transfer to N s 2 on the secondary side. Because the C p T releases energy, the current passing through SR 1 can decrease to zero, and the current passing through S R 2 can increase. The inductor currents i L 1 , i N p , i L m and i L 2 are given, respectively, by
i L 1 M o d e 5 = i D f w M o d e 5
i N p M o d e 5 = N s 2 N p × i S R 1 M o d e 5 i S R 2 M o d e 5
i L m M o d e 5 = i L k M o d e 5 i N p M o d e 5
i L 2 M o d e 5 = i S R 1 M o d e 5 + i S R 2 M o d e 5
Mode 6 [t5~t6]
In Figure 5f, in this interval, switch S 3 and the switch of the synchronous rectifier S R 2 remain in the turned-on state; the other switches are turned off. This mode is similar to mode 5. However, the current is no longer passing through switch SR1. The inductor currents i L 1 , i N p , i L m and i L 2 are given, respectively, by
i L 1 M o d e 6 = i D f w M o d e 6
i N p M o d e 6 = N s 2 N p × i S R 2 M o d e 6
i L m M o d e 6 = i L k M o d e 6 i N p M o d e 6
i L 2 M o d e 6 = i L 2 M o d e 6 + N s 2 N p × V C p T V o L 2 × t 6
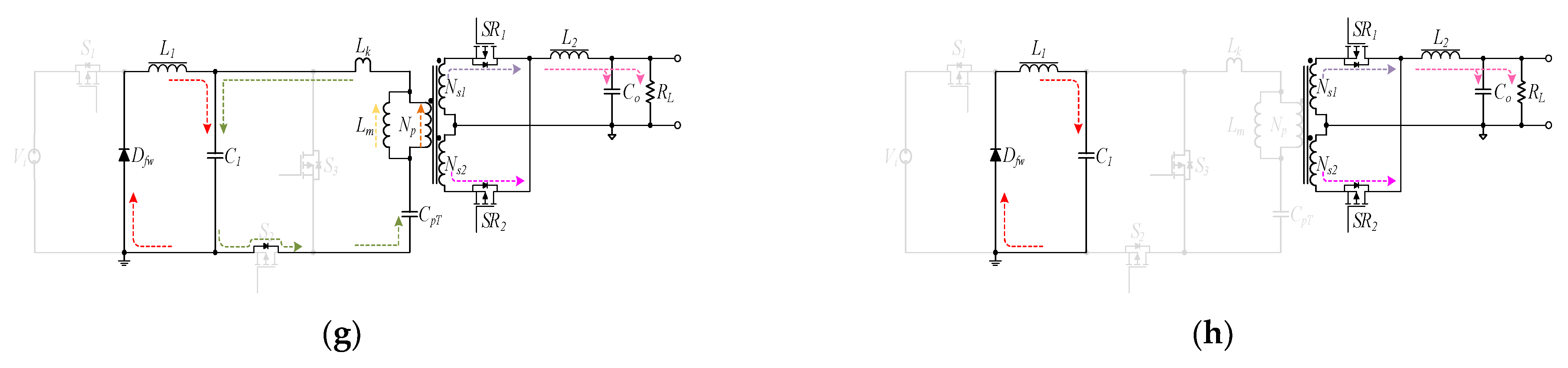
Mode 7 [t6~t7]
In Figure 5g, in this interval, the main switches S 1 , S 2 , and S 3 are in the turned-off state, while the switches of the synchronous rectifier SR 1 and S R 2 are in the turned-on state. The switching capacitor C 1 can recover the leakage inductor energy. In this interval, the load energy is absorbed by the output inductor. The inductor currents i L 1 , i N p , i L m and i L 2 are given, respectively, by
i L 1 M o d e 7 = i D f w M o d e 7 = i C 1 M o d e 7 i L k M o d e 7
i N p M o d e 7 = N s 2 N p × i S R 1 M o d e 7 i S R 2 M o d e 7
i L m M o d e 7 = i L k M o d e 7 i N p M o d e 7
i L 2 M o d e 7 = i S R 1 M o d e 7 + i S R 2 M o d e 7
Mode 8 [t7~t8]
In Figure 5h, in this interval, the main switches S 1 , S 2 , and S 3 are in the turned-off state and the switches of the synchronous rectifier SR 1 and S R 2 are in the turned-on state. Same as Mode 4, inductors L 1 and L O release the energy to the switching capacitor C 1 and the load, respectively. The inductor currents i L 1 , i N p , i L m and i L 2 are given, respectively, by
i L 1 M o d e 8 = i D f w M o d e 8
i N p M o d e 8 = i L m M o d e 8 = 0
i L 2 M o d e 8 = i S R 1 M o d e 8 + i S R 2 M o d e 8

2.2. Steady-State Analysis

In order to simplify the analysis, the proposed architecture is presumed to operate in continuous conduction mode (CCM), the method of control is shown in Figure 6. The characteristics of the transient state over the circuit will be ignored, and the currents passing through all of the components will be considered in DC. In addition, there are some assumptions listed as follows:
(1)
All components possess ideal characteristics.
(2)
The coupling coefficient of the transformer is unity.
(3)
The duty cycle is low, under 50%.
(4)
The subscript “pft” denotes the average current in the corresponding mode.
Mode 1 [0, DT]
The main switches S1 and S2 are in the turned-on state. The input voltage source transfers energy to the inductor L1 and capacitor CpT. At the same time, the capacitor C1 also provides energy to CpT through S2. On the secondary side, the output inductor L2 and the output capacitor Co are charging from the transformer and the Co supplies energy to load RL. The equivalent circuit is shown in Figure 7 and the formulas can be expresses as:
V L 1 M o d e 1 = V i V L m V C p T = V i V C 1
V L 2 M o d e 1 = V N s 1 V o = n V C 1 V C p T V o
I C 1 M o d e 1 = I L 1 I C p T = I i n I S R 1 + I L m
I C p T M o d e 1 = n I S R 1 + I L m
I C o = I S R 1 I R L
Mode 2 [DT, 0.5T]
The main switches S1, S2 and S3 are in the turned-off state. Inductor L1 changes into the freewheeling state to release energy to the capacitor C1. Output inductor Lo also turns into the freewheeling state to release energy to the capacitor Co and load RL. The equivalent circuit is shown in Figure 8 and the formulas can be expressed as:
V L 1 M o d e 2 = V C 1
V L 2 M o d e 2 = V o
I C 1 M o d e 2 = I L 1
I C p T M o d e 2 = 0
I C o M o d e 2 = I S R 1 + I S R 2 I R L
Mode 3 [0.5T, (0.5+D)T]
The main switch S3 is in the turned-on state. Capacitor CpT starts to release energy through the transformer to the secondary side. Inductor L1 still keeps releasing energy to the capacitor C1. The output inductor L2 and the output capacitor Co are charging using the transformer, and the Co supplies energy to load RL. The equivalent circuit is shown in Figure 9 and the formulas can be expressed as:
V L 1 M o d e 3 = V C 1
V L 2 M o d e 3 = V N s 2 V o = n V C p T V o
I C 1 M d o e 3 = I L 1
I C p T M o d e 3 = n I S R 2 + I L m
I C o M o d e 3 = I S R 2 I R L
Mode 4 [(0.5+D)T, T]
Mode 4 is similar to Mode 2. The main switches S1, S2 and S3 are in the turned-off state. Inductor L1 still keeps the freewheeling state to release energy to the capacitor C1. Output inductor Lo turns into the freewheeling state to release energy to the capacitor Co and load RL. The equivalent circuit is shown in Figure 10 and the formulas can be expressed as:
V L 1 M o d e 4 = V C 1
V L 2 M o d e 4 = V o
I C 1 M o d e 4 = I L 1
I C p T M o d e 4 = 0
I C o M o d e 4 = I S R 1 + I S R 2 I R L

2.3. Voltage Gain

All the voltages of the capacitors can be derived using the charge balance. The relative equations of the energy-storage inductors L1 and L2 are given as
0 D T v L 1 M o d e 1 d t + D T 0.5 T v L 1 M o d e 2 d t + 0.5 T 0.5 + D T v L 1 M o d e 3 d t + 0.5 + D T T v L 1 M o d e 4 d t = 0
Substituting (31), (36), (41) and (46) into (51), the voltage of the capacitor C1 can be given by
v C 1 = D V i
Because the proposed circuit is an asymmetric architecture, the volt-second balance equation of the output inductor L2 will be divided into two parts of derivations:
0 D T v L 2 M o d e 1 d t + D T 0.5 T v L 2 M o d e 2 d t = 0
0.5 T 0.5 + D T v L 2 M o d e 3 d t + 0.5 + D T T v L 2 M o d e 4 d t = 0
Substituting Equations (32) and (37) into (53) will give
v o = 2 n D v C 1 v C p T
Substituting Equations (42) and (47) into (54) will give
v o = 2 n D v C p T
Equations (55) and (56) will be equal, and substitute (52). The voltage of the capacitor CpT can be obtained by
v C p T = 1 2 D V i
Finally, use Equations (56) and (57) to obtain the ideal voltage gain of the proposed architecture. The ideal voltage gain curve is shown in Figure 11:
v o V i = n D 2

2.4. Voltage Stress

The voltage stresses of semiconductor devices can be derived by the known voltage of all the capacitors. Therefore, when the main switches S1 and S2 are in the turned-on state, the voltage stress of switch S3 will be equal to the voltage of the capacitor C1, as shown in Figure 7.
v D S 3 = v C 1 = D V i
The voltage stress of the freewheeling diode Dfw can be given by
v D f w = V i
Additionally, the voltage stress of the synchronous rectifier switch SR2 will be equal to the sum of VNs1 and VNs2, which is also equal to VC1 minus VCpT and then multiplied two times by the turns ratio 2n.
v S R 2 = v N s 1 + v N s 2 = 2 n v C 1 v C p T = n D V i
when the switch S3 is turned on, switches S1 and S2 are turned off. As shown in Figure 9, the voltage stress of the S1 is equal to the sum of the input voltage Vi and the capacitor C1. The voltage stress of S2 is equal to the capacitor C1 and the voltage stress can be given by
v D S 1 = V i + V C 1
v D S 2 = v C 1 = D V i
Because the secondary winding structure is symmetrical, the voltage stress of the synchronous rectifier SR1 is the same as SR2. The voltage stress can be given by
v S R 1 = v N s 1 + v N s 2 = 2 n v C 1 v C p T = n D V i
when the input voltage and the turns ratio n equal 380V and 1 12 , respectively, the relationship between the voltage stress and the duty cycle is shown in Figure 12. It can be seen from Equations (53) and (57) that S2 and S3 have relatively lower voltage stress. Hence, low-voltage-stress power devices, such as MOSFETs with low RDS(on), can be employed. Similar to switches S2 and S3, SR1 and SR2 can also adapt low-voltage-stress power devices with low RDS(on) to reduce the loss of semiconductors to improve efficiency.

2.5. Current Stresses

Due to the law of conservation of energy, the output current IRo is equal to the input current Ii divided by the voltage gain, which can be expressed as
i R L = i i n D 2
The main switches S1 and S2 are in the turned-on state and S3 is in the turned-off state, which is shown in Figure 7. The current through S1 and S2 can be expressed as
i D S 1 p t f = i i p t f = i L 1 p t f = i i a v g D = n D i R L a v g
i D S 2 p t f = n i S R 1 p t f
i S R 1 p t f = i R L a v g
The main switches S1, S2 and S3 are in the turned-off state, as shown in Figure 8. During this period, the current stresses through other semiconductor devices can be expressed as
i D f w p t f = i L 1 p t f = n D i R L a v g
i S R 1 p t f = i S R 2 p t f = i R L a v g 2
As shown in Figure 9, the switch S3 turns into the ON state, while the main switches S1 and S2 remain turned off. The current through the semiconductor devices can be expressed as
i D f w p t f = i L 1 p t f = n D i R L a v g
i D S 3 p t f = n i S R 2 p t f = n i R L a v g
i S R 2 p t f = i R L a v g
when the main switches S1, S2 and S3 are in the turned-off state again, the current flowing through the semiconductor devices would be the same as the previous operation mode.
The highest current flowing through each semiconductor element is the criterion for selecting current stress. The current stress of all the semiconductor devices would be reorganized and expressed below
i D S 1 s t r e s s = n D i R L p e a k
i D f w s t r e s s = n D i R L p e a k
i D S 2 s t r e s s = n i R L p e a k
i D S 3 s t r e s s = n i R L p e a k
i S R 1 s t r e s s = i R L p e a k
i S R 2 s t r e s s = i R L p e a k
When the output current and the turns ratio n equal 40A and 1 12 , respectively, the relationship between the average current stress and the duty cycle is shown in Figure 13.

2.6. Conduction Loss Analysis

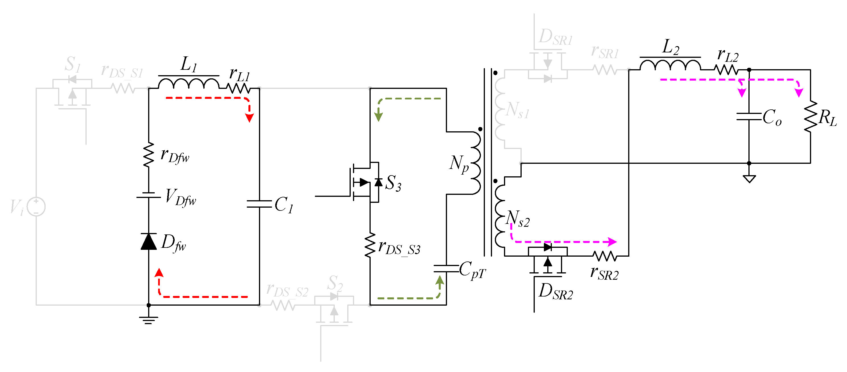
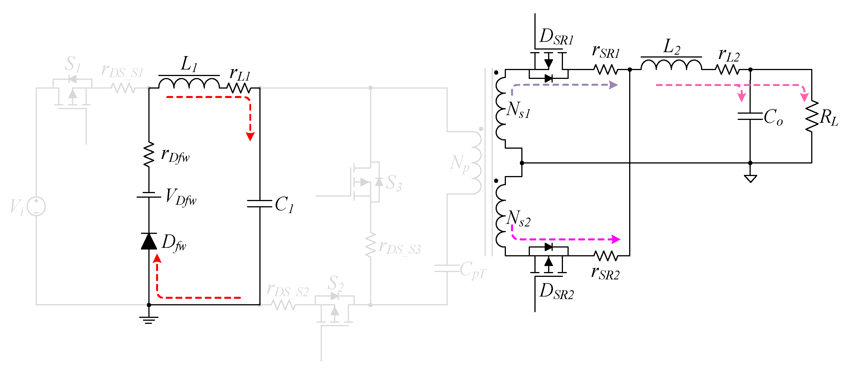
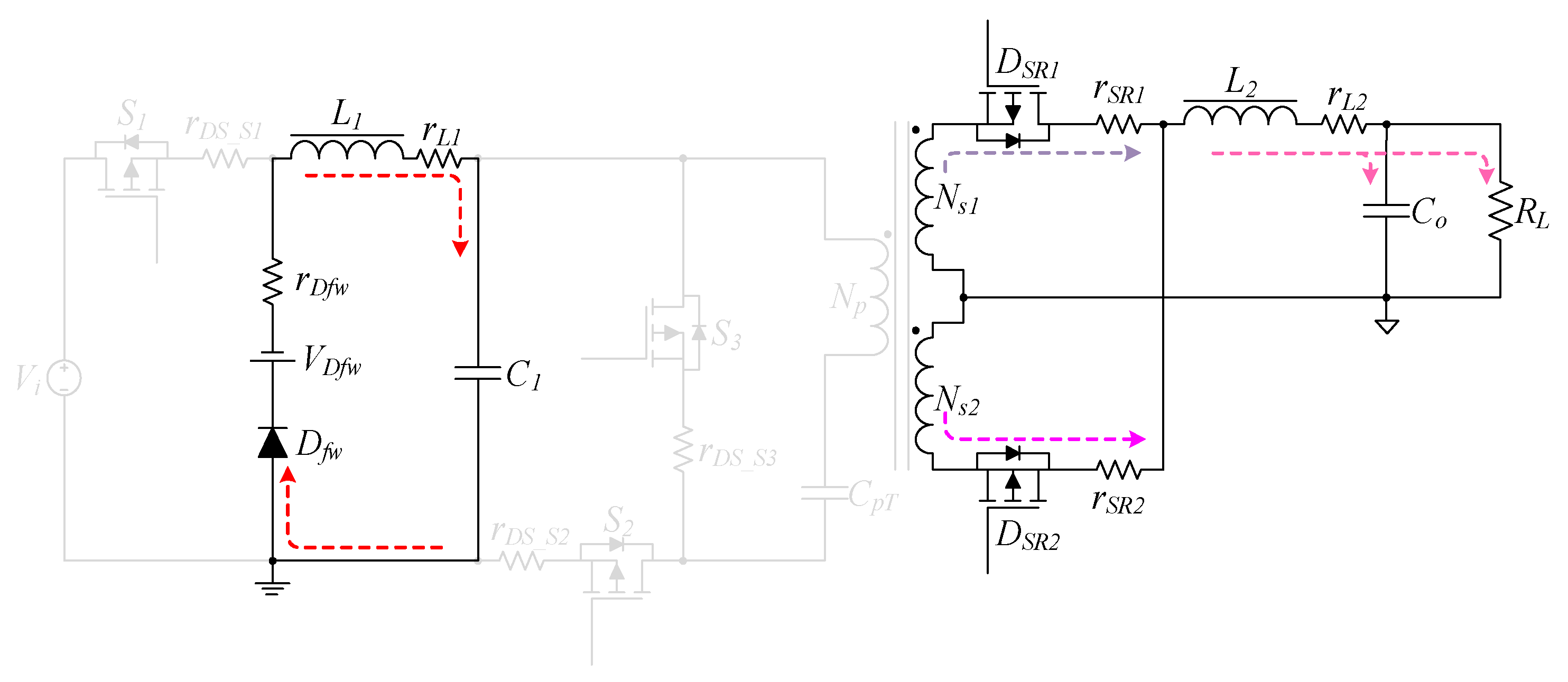
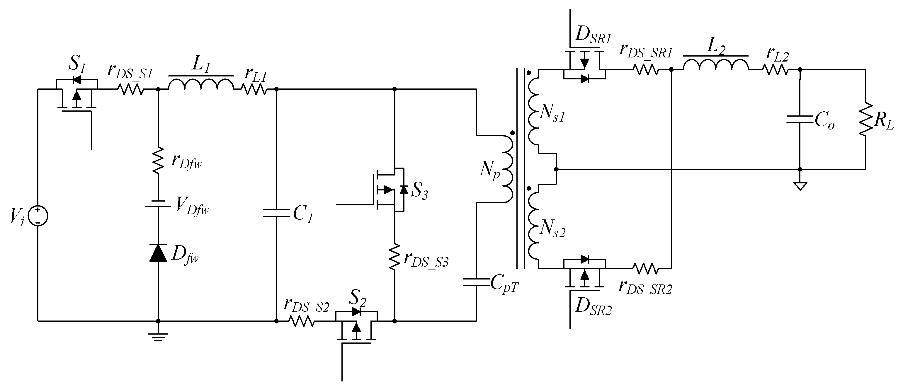
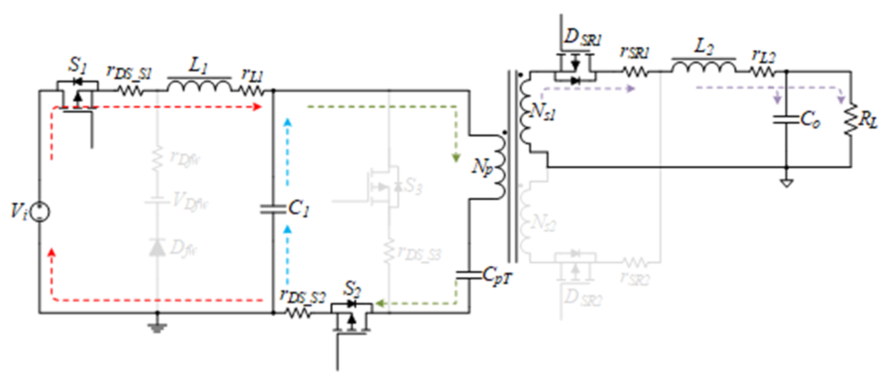
The equivalent circuit for analyzing the conduction loss of inductors and semiconductor devices is shown in Figure 14, in which r L 1 and r L 2 are the copper resistance of the inductors, r D f w and V D f w are the on-resistance and the forward voltage of the diode, respectively, r D S _ S 1 , r D S _ S 2 , r D S _ S 3 , r D S _ S R 1 and r D S _ S R 2 are the on-resistances of the switches.
Mode 1 [0, DT]
The main switches S1 and S2 are in turned-on state. The voltage source Vi transfers energy to the inductors L1 and the capacitor CpT receives energy from Vi and the capacitor C1.
Simultaneously, the output inductor L2 and capacitor Co are charging through the transformer, and then Co supplies energy to the load RL. The equivalent circuit is shown in Figure 15 and the formulas are expressed as follows:
v L 1 M o d e 1 = V i v C 1 i L 1 r D S _ S 1 + r L 1 = V i [ v C p T + v N p + i L 1 r D S _ S 1 + r L 1 + n i L 2 r D S _ S 2 ]
v L 2 M o d e 1 = n v C 1 v C p T n i L 2 r D S _ S 2 i L 2 r S R 1 + r L 2 v o
v N p M o d e 1 = 1 n v o + v L 2 + i L 2 r S R 1 + r L 2
Mode 2 [DT, 0.5T]
The main switches S1, S2 and S3 are in the turned-off state. In this interval, the inductor L1 releases energy to the capacitor C1, and the output inductor L2 changes into the freewheeling state, releasing energy to the output load RL. The equivalent circuit is shown in Figure 16 and the formulas are expressed as follows:
v L 1 M o d e 2 = v C 1 + V D f w + i L 1 r D f w + r L 1
v L 2 M o d e 2 = v o + i L 2 2 r S R 1 + i L 2 r L 2
Mode 3 [0.5T, (0.5+D) T]
In this interval, the main switch S3 is in the turned-on state. The inductor L1 keeps releasing energy to the capacitor C1, and the capacitor CpT sends the energy to the output inductor L2 and output capacitor Co through the transformer. Then, Co provides energy to the output load RL. The equivalent circuit is shown in Figure 17 and the formulas are expressed as follows:
v L 1 M o d e 3 = v C 1 + V D f w + i L 1 r D f w + r L 1
v L 2 M o d e 3 = n ( v C p T n i L 2 r D S _ S 3 ) i L 2 r S R 2 + r L 2 v o  
v N p M o d e 3 = 1 n v o + v L 2 + i L 2 r S R 2 + r L 2
Mode 4 [(0.5+D) T, T]
Similar to the Mode 2 state, the main switches S1, S2 and S3 are all in the turned-off state. The inductor L1 keeps releasing energy to the capacitor C1 and the output inductor L2 changes into the freewheeling state, releasing energy to the output load RL. The equivalent circuit is shown in Figure 18 and the formulas are expressed as follows:
v L 1 M o d e 4 = v C 1 + V D f w + i L 1 r D f w + r L 1
v L 2 M o d e 4 = v o + i L 2 2 r S R 2 + i L 2 r L 2
First, through volt-second balance, the equation of the inductor L1 can be expressed as
0 D T v L 1 M o d e 1 d t + D T 0.5 T v L 1 M o d e 2 d t + 0.5 T 0.5 + D T v L 1 M o d e 3 d t + 0.5 + D T T v L 1 M o d e 4 d t = 0
By substituting Equations (80), (83), (85) and (88) into Equation (90), the voltage of the capacitor C1 which is in the non-ideal state can be derived as
v C 1 = D V i 1 D V D f w i L 1 D r D S _ S 1 + 1 D r D f w + r L 1
Second, the proposed circuit is an asymmetric topology, so the volt-second balance equation of the output inductor L2 should be divided into two parts of derivations:
0 D T v L 2 M o d e 1 d t + D T 0.5 T v L 2 M o d e 2 d t = 0
0.5 T 0.5 + D T v L 2 M o d e 3 d t + 0.5 + D T T v L 2 M o d e 4 d t = 0
Substitute Equations (81) and (84) into (92) and simplify it. Then, replace r S R 1 with r S R , which is shown below.
2 n D v C 1 v C p T 2 n 2 D i L 2 r D S _ S 2 i L 2 D r S R + 1 2 r S R + r L 2 v o = 0
Substitute Equations (86) and (89) into (93) and simplify it. Then, replace r S R 2 with r S R , which is shown below.
2 n D v C p T 2 n 2 D i L 2 r D S _ S 3 i L 2 D r S R + 1 2 r S R + r L 2 v o = 0
It is known that the summation and subtraction of Equations (94) and (95) are equal to zero, which are expressed as follows, respectively:
n D v C 1 n 2 D i L 2 r D S _ S 2 + r D S _ S 3 i L 2 D r S R + 1 2 r S R + r L 2 v o = 0
v C 1 = 2 v C p T
Substitute v C 1 of Equation (97) with Equation (91) and simplify it. Then, into Equation (95), as follows:
v o = n D 2 V i n D 1 D V D f w + n 2 D 3 i L 2 r D f w r D S S 1 n 2 D 2 i L 2 r D f w + r L 1 n 2 D i L 2 r D S S 2 + r D S S 3 D i L 2 r S R i L 2 r L 2 + 1 2 r S R
Then, transfer Equation (98) into an equivalent circuit module, as shown in Figure 19.
r a = n 2 D 3 r D f w r D S S 1
r b = n 2 D 2 r D f w + r L 1
r c = n 2 D r D S S 2 + r D S S 3
r d = D r S R
r e = r L 2 + 1 2 r S R
Divide Equation (98) by Vi to obtain the voltage gain of the non-ideal state, which is expressed as
v o V i = n D 2 n D 1 D K × R L R L + r a + r b + r c + r d + r e
Equation (98) multiplied by i R L i i is the efficiency equation of the non-ideal state, which is expressed as follows:
η = 1 1 D D K × R L R L + r a + r b + r c + r d + r e
where
K = V D f w V i
r a = n 2 D 3 r D f w r D S S 1
r b = n 2 D 2 r D f w + r L 1
r c = n 2 D r D S S 2 + r D S S 3
r d = D r S R
r e = r L 2 + 1 2 r S R
After calculating, the non-ideal voltage gain and the efficiency curve are shown below, as Figure 20 and Figure 21.

3. Design Considerations

3.1. Inductances

In order to achieve high step-down conversion, the proposed power topology requires components that can store energy and stabilize potential. Thus, this section analyzes and discusses the ripple characteristics of the energy storage elements.
First, the corresponding equation of inductance and current ripple can be expressed as follows:
L Δ i L = v L Δ t
Substituting Equation (31) into (112) would deduce the relationship between the inductor L1 and current ripple, which is expressed as follows:
L 1 = v L 1 Δ i L 1 1 D T = v C 1 Δ i L 1 1 D T
The condition of the L1 working in the boundary conduction mode (BCM) is expressed below:
Δ i L 1 = 2 × i L 1
Obtain the equation of the L1 working in BCM with (113) and (114), which is shown below:
L 1 B C M = 1 D R L 2 n D 2 f = 1 D v o 2 2 n D 2 f P o
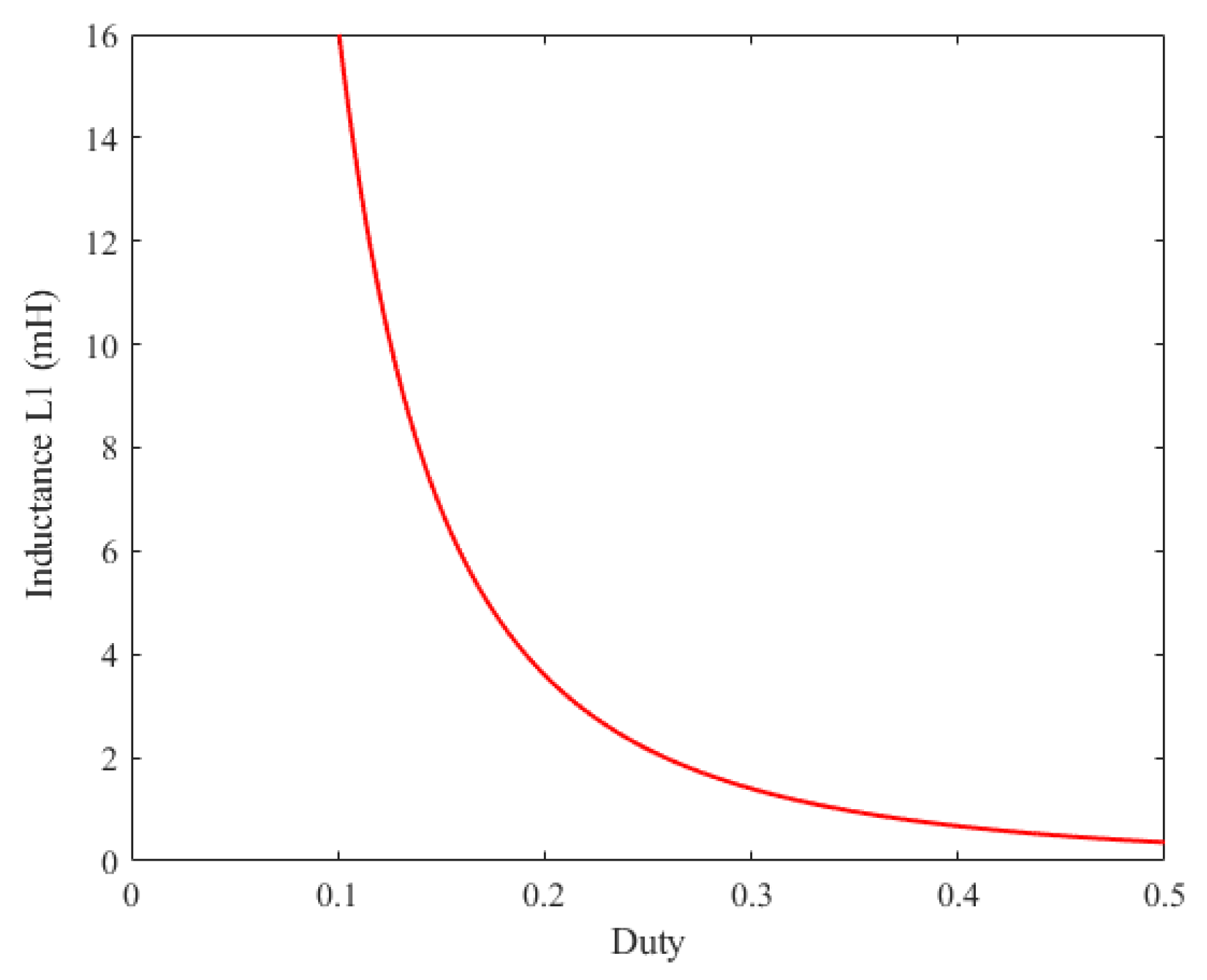
As shown in Figure 22, the curve shows the value of L1 working in BCM at each duty cycle with a switching frequency of 50kHz and 1 12 turns ratio.
Next, derivate the equation of the output inductor L2 in BCM. Substitute Equation (37) into Equation (112), and the relationship between L2 and its current ripple would be derived as follows:
L 2 = v L 2 Δ i L 2 1 2 D T = v o Δ i L 2 1 2 D T
The condition of L2 working in BCM is expressed as follows:
Δ i L 2 = 2 × i L 2
Obtain the equation of the L2 working in BCM with Equations (116) and (117), as follows:
L 2 B C M = 1 2 D v o 2 2 f P o
As shown in Figure 23, the curve shows the value of inductor L2 working in BCM at each duty cycle with a switching frequency of 50 kHz and 1 12 turns ratio.

3.2. Capacitors

The equation of the relationship between all capacitors and voltage ripple in the proposed topology can be expressed as:
Δ Q = C Δ v = I Δ t
According to Equation (119), the relationship between the value of each capacitor and its voltage ripple can be expressed as follows:
C 1 = v C 1 1 D 2 L 1 f 2 Δ v C 1 = 1 D 2 L 1 f 2 Δ v C 1 v C 1
C p T = D 2 n v C p T v o L 2 f 2 Δ v C p T = n D 2 1 2 D L 2 f 2 Δ v C p T v C p T
C o = v o 1 2 D 16 L 2 f 2 Δ v o = 1 2 D 16 L 2 f 2 Δ v o v o

3.3. Control Block Diagram

As shown in Figure 24, after feedback voltage VFB is calculated and processed, a group of output signals VGS1,2 is generated through the comparison result with the sawtooth wave, and then VGS3 and the secondary side synchronous rectification control signal VGS_SR1 and VGS_SR2 are generated through the delay and the reversed signal.

3.4. Design of Storage Elements

The turns ratio of the transformer n is preset to 1 12 , so the duty cycle is almost equal to 0.4 (0.397). The derivation of the duty cycle is shown below.
D = V o V i × 1 n   0.397
The design of the inductance value operating in boundary mode is divided into two parts: the inductor L1 and the output inductor L2. Assume the inductor L1 working in the boundary conduction mode (BCM) is at 20% of full load and use the parameters in Equation (115). The inductance value of L1 in BCM is shown below:
L 1 B C M = 1 D V o 2 2 n D 2 f P o   3.443   mH
In addition, the output inductance L2 is preset working in BCM at 5% of full load and use the parameters in Equation (118), which is shown below:
L 2 B C M = 1 2 D v o 2 2 f P o = 2.575   μ H
Additionally, the number of turns Np is calculated as follows:
N p = V N p d t Δ B A e = 1 2 D V i D 2 B m a x A e E T D 49 f 12   T u r n s
At full load, the allowable voltage ripple of the output capacitor Co would be designed to be less than 0.5%, and the capacitors C1 and CpT would be designed to be less than 1%. Use the parameters in Equations (120) to (122), and the capacitance value is calculated as follows:
C 1 = v C 1 1 D 2 L 1 f 2 Δ v C 1 = 1 D 2 L 1 f 2 Δ v C 1 v C 1   16   μ F
C p T = D 2 n v C p T v o L 2 f 2 Δ v C p T = n D 2 1 2 D L 2 f 2 Δ v C p T v C p T   54   μ F
C o = v o 1 2 D 16 L 2 f 2 Δ v o = 1 2 D 16 L 2 f 2 Δ v o v o   250   μ F
Using Equations (52) and (57), the voltage generated by the capacitors C1 and CpT is calculated as follows, respectively.
V C 1 = D V i = 150.86   V
V C p T = 1 2 D V i = 75.43   V
At full load, the reverse voltage and forward current of the diode can be calculated by (60) and (69), respectively.
V D f w = V i = 380   V
I D f w = n D I R L = 1.323   A
The voltage stress of the power switches can be calculated using Equations (59) and (61)–(64), and the average current of the ones can be calculated using (74), (76)–(79), which is shown as follows:
V D S 1 = V i + V C 1 = V i + D V i = 1 + D V i = 530.86   V
V D S 2 = V D S 3 = V C 1 = D V i = 150.86   V
V D S R 1 = V D S R 2 = V N s 1 + V N s 2 = 2 n V C 1 V C p T = n D V i = 12.57   V
I D S 1 = n D I R L = 1.323   A
I D S 2 = I D S 3 = n I R L = 3.333   A
I S R 1 = I S R 2 = I R L = 40   A

4. Experimental Results

The specification and component parameters of the proposed topology are shown in Table 1 and Table 2, respectively. Additionally, Figure 25 shows the presented converter and marks the main components. Experimental waveforms for the proposed topology at a full load of 200 W are shown in Figure 26. Figure 26a shows the voltage stress of the main switch S1 and freewheeling diode Dfw, and it can be seen from the waveform that the withstand voltage of the main switch and the flywheel diode Dfw is very small. Figure 26b shows the voltage and current stress of S2, the voltage and current stress of S2 are reasonable. Figure 26c shows the voltage and current stress of S3, the voltage stress and current stress of S3 are reasonable. Figure 26d shows the voltage of CpT and the current through the transformer iLk, from the iLk current waveform. It can be seen that the current flowing through the transformer is balanced and symmetrical, and no bias phenomenon occurs. Figure 26e shows the voltage and current stress of SR1 and SR2; the voltage and current of the synchronous rectification in the waveform are correct. Figure 26f shows iL1 and iL2, respectively, the current of L2 is twice the switching frequency, effectively reducing the ripple of the output current.
Figure 27 shows the reality of the measured data for the proposed converter, obtained by a power analyzer of HIOKI 3390.
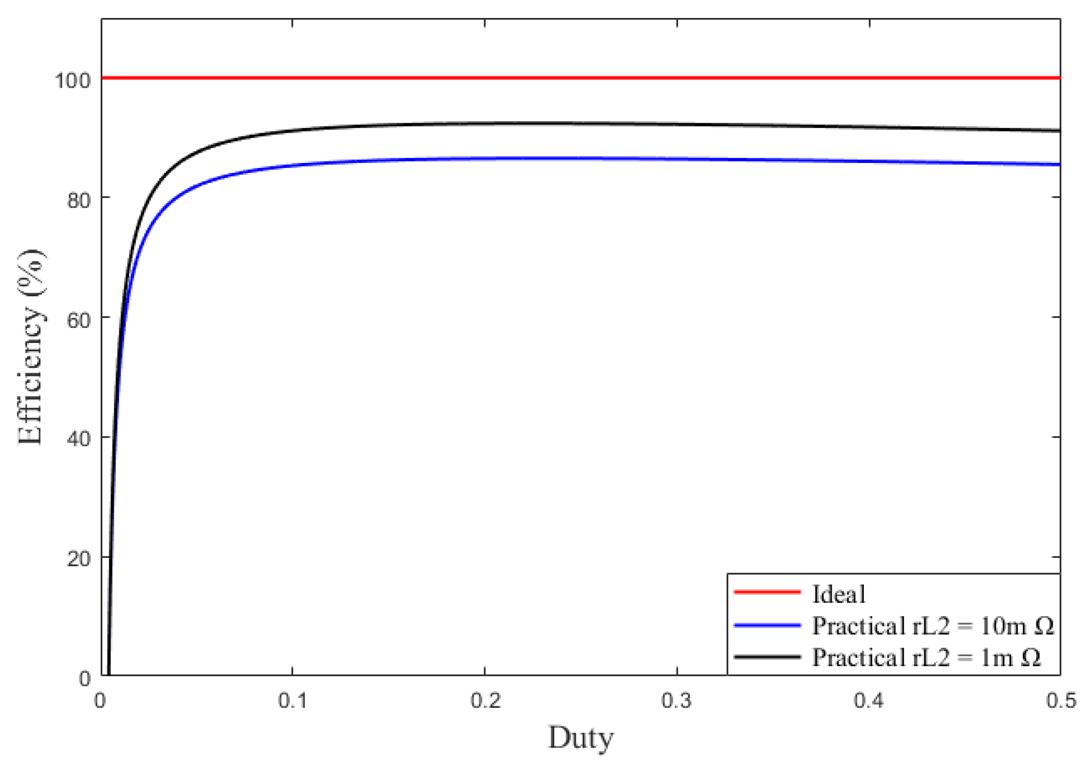
The maximum efficiency and full-load efficiency of the proposed topology are 86.65% and 85.17%, respectively. The experimental results confirm that the proposed topology is effective and feasible. When the circuit has a full load of 200 W, maximum efficiency occurs at 140 W, as shown in Figure 28.
In Table 3, the proposed topology is compared with the number of MOSFETs and the number of diodes in Ref. [1]. It is shown that in the proposed topology, the main switch is a half-bridge and the synchronous rectification is complementary. The full load (250 W) efficiency of Ref. [1] is 81.44%, while the peak efficiency is 84.45%. Our proposed topology is 85.17% efficient at a full load of 200 W, but the maximum efficiency (86.65%) occurs at 140 W. In the voltage stress comparison, our proposed topology has lower voltage stress.
The power switch signals are divided into two parts, as shown in Figure 24: the push–pull control type signal and its complementary signals. The push–pull control type signal enables the core of the transformer to be reset without additional reset circuits. The frequency of the current ripple is double the switching frequency, which is helpful for reducing the volume of the inductor L2 and capacitor Co. The frequency of the current ripple is twice the switching frequency. Additionally, it is helpful to reduce the volume of the inductor L2 and capacitor Co. Simultaneously, if the semiconductor component possesses a low RDS(on), it would help improve efficiency.

5. Conclusions

We propose a new high step-down conversion prototype through references, theoretical analysis and experimental results. The proposed topology has active clamping to recover the energy of leakage inductance, which would reduce the spike voltage. Hence, it could employ a semiconductor component with lower voltage stress. The proposed topology has the following advantage: by adding a step-down conversion architecture on the primary side, the potential of the transformer could be effectively reduced. Then, it could obtain a high step-down conversion ratio without an extremely low duty cycle or a high turns ratio.
The power switch signals are divided into two parts: the push–pull control type signal and its complementary signals. Additionally, the push–pull control type signal could reset the core of the transformer without additional reset circuits. The core of the transformer operates in quadrants I and III, so the utilization rate of the core is high which could reduce the volume of the whole transformer.

Author Contributions

Conceptualization, K.-C.T.; methodology, K.-C.T. and V.-T.L.; software, R.-Y.C.; validation, R.-Y.C. and R.-H.H.; formal analysis, R.-Y.C. and R.-H.H.; investigation, R.-Y.C. and R.-H.H.; resources, K.-C.T. and V.-T.L.; writing—original draft preparation, R.-Y.C.; writing—review and editing, R.-Y.C. and R.-H.H.; visualization, R.-Y.C. and R.-H.H.; supervision, K.-C.T. and V.-T.L.; project administration, K.-C.T. and V.-T.L. All authors have read and agreed to the published version of the manuscript.

Funding

This research received no external funding.

Conflicts of Interest

The authors declare no conflict of interest. Moreover, the funders had no role in the design of the study, in the collection, analyses or interpretation of data, in the writing of the manuscript or in the decision to publish the results.

References

  1. Tseng, K.C.; Li, I.C.; Cheng, C.A. Integrated Buck and Modified Push−Pull DC−DC Converter With High Step-Down Ratio. IEEE Trans. Ind. Electron. 2020, 67, 235–243. [Google Scholar] [CrossRef]
  2. Pan, C.T.; Chuang, C.F.; Chu, C.C. A Novel Transformer-less Interleaved High Step-Down. IEEE Trans. Ind. Electron. 2014, 61, 5290–5299. [Google Scholar] [CrossRef]
  3. Wu, H.; Sun, K.; Chen, L.; Zhu, L.; Xing, Y. High Step-Up/Step-Down Soft-Switching Bidirectional DC–DC Converter With Coupled-Inductor and Voltage Matching Control for Energy Storage Systems. IEEE Trans. Ind. Electron. 2016, 63, 2892–2903. [Google Scholar] [CrossRef]
  4. Wu, H.; Wan, C.; Sun, K.; Xing, Y. A High Step-Down Multiple Output Converter With Wide. IEEE Trans. Power Electron. 2015, 30, 1793–1796. [Google Scholar] [CrossRef]
  5. Lu, J.; Wang, Y.; Li, X.; Du, C. High-Conversion-Ratio Isolated Bidirectional DC–DC Converter. IEEE Trans. Power Electron. 2019, 34, 7256–7277. [Google Scholar] [CrossRef]
  6. Hajiheidari, M.; Farzanehfard, H.; Adib, E. High-Step-Down DC–DC Converter With Continuous Output Current Using. IEEE Trans. Power Electron. 2019, 34, 10936–10944. [Google Scholar] [CrossRef]
  7. Amiri, M.; Farzanehfard, H. A High-Efficiency Interleaved Ultra-High Step-Down DC–DC Converter With Very Low Output Current Ripple. IEEE Trans. Ind. Electron. 2019, 66, 5177–5185. [Google Scholar] [CrossRef]
  8. Mukherjee, S.; Kumar, A.; Chakraborty, S. Comparison of DAB and LLC DC–DC Converters in High-Step-Down Fixed-Conversion-Ratio (DCX) Applications. IEEE Trans. Power Electron. 2021, 36, 4383–4398. [Google Scholar] [CrossRef]
  9. Zhang, L.; Chakraborty, S. An Interleaved Series-Capacitor Tapped Buck Converter for High Step-Down DC/DC Application. IEEE Trans. Power Electron. 2019, 34, 6565–6574. [Google Scholar] [CrossRef]
  10. Huang, Y.T.; Li, C.H.; Chen, Y.M. A Modified Asymmetrical Half-Bridge Flyback Converter for Step-Down AC–DC Applications. IEEE Trans. Power Electron. 2020, 35, 4613–4621. [Google Scholar] [CrossRef]
  11. Zhao, X.; Chen, C.W.; Lai, J.S.; Yu, O. Circuit Design Considerations for Reducing Parasitic Effects on GaN-Based 1-MHz High-Power-Density High-Step-Up/Down Isolated Resonant. IEEE Trans. Power Electron. 2019, 7, 695–705. [Google Scholar] [CrossRef]
  12. Abramson, R.A.; Gunter, S.J.; Otten, D.M.; Afridi, K.K.; Perreault, D.J. Design and Evaluation of a Reconfigurable Stacked Active Bridge DC–DC Converter for Efficient Wide Load Range Operation. IEEE Trans. Power Electron. 2018, 33, 10428–10448. [Google Scholar] [CrossRef]
  13. Li, W.; Luo, Q.; Mei, Y.; Zong, S.; He, X.; Xia, C. Flying-Capacitor-Based Hybrid LLC Converters With Input Voltage Autobalance Ability for High Voltage Applications. IEEE Trans. Power Electron. 2016, 31, 1908–1920. [Google Scholar] [CrossRef]
  14. Liu, H.; Wang, L.; Ji, Y.; Li, F. A Novel Reversal Coupled Inductor High-Conversion-Ratio Bidirectional DC–DC Converter. IEEE Trans. Power Electron. 2018, 33, 4968–4979. [Google Scholar] [CrossRef]
  15. Biswas, M.; Majhi, S.; Nemade, H.B. A High Step-Down DC–DC Converter With Reduced Inductor Current Ripple and Low Voltage Stress. IEEE Trans. Ind. Appl. 2021, 57, 1559–1571. [Google Scholar] [CrossRef]
  16. Wai, R.J.; Liaw, J.J. High-Efficiency Coupled-Inductor-Based Step-Down Converter. IEEE Trans. Power Electron. 2016, 31, 4265–4279. [Google Scholar] [CrossRef]
  17. Liang, T.J.; Lee, J.H. Novel High-Conversion-Ratio High-Efficiency Isolated Bidirectional DC–DC Converter. IEEE Trans. Ind. Electron. 2015, 62, 4492–4503. [Google Scholar] [CrossRef]
  18. Kim, S.H.; Cha, H.; Ahmed, H.F.; Choi, B.; Kim, H.G. Isolated Double Step-Down DC–DC Converter With Improved ZVS Range and No Transformer Saturation Problem. IEEE Trans. Power Electron. 2017, 32, 1792–1804. [Google Scholar] [CrossRef]
  19. Lee, S.S. Step-Down Converter With Efficient ZVS Operation With Load Variation. IEEE Trans. Ind. Electron. 2014, 61, 591–597. [Google Scholar] [CrossRef]
Figure 1. Block diagram of proposed high step-down converter applications.
Figure 1. Block diagram of proposed high step-down converter applications.
Electronics 11 02666 g001
Figure 2. The topology of the proposed converter.
Figure 2. The topology of the proposed converter.
Electronics 11 02666 g002
Figure 3. Equivalent circuit of the proposed IBAHB.
Figure 3. Equivalent circuit of the proposed IBAHB.
Electronics 11 02666 g003
Figure 4. Transient-state waveforms of the proposed IBAHB in CCM.
Figure 4. Transient-state waveforms of the proposed IBAHB in CCM.
Electronics 11 02666 g004
Figure 5. The proposed IBAHB operating modes: (a) Mode 1 [t0, t1], (b) Mode 2 [t1, t2], (c) Mode 3 [t2, t3], (d) Mode 4 [t3, t4], (e) Mode 5 [t4, t5], (f) Mode 6 [t5, t6], (g) Mode 7 [t6, t7] and (h) Mode 8 [t7, t8].
Figure 5. The proposed IBAHB operating modes: (a) Mode 1 [t0, t1], (b) Mode 2 [t1, t2], (c) Mode 3 [t2, t3], (d) Mode 4 [t3, t4], (e) Mode 5 [t4, t5], (f) Mode 6 [t5, t6], (g) Mode 7 [t6, t7] and (h) Mode 8 [t7, t8].
Electronics 11 02666 g005aElectronics 11 02666 g005b
Figure 6. The switching sequence of the proposed topology.
Figure 6. The switching sequence of the proposed topology.
Electronics 11 02666 g006
Figure 7. The switches S1, S2 and SR1 are in the turned-on state.
Figure 7. The switches S1, S2 and SR1 are in the turned-on state.
Electronics 11 02666 g007
Figure 8. The switches S1, S2 and S3 are in the turned-off state.
Figure 8. The switches S1, S2 and S3 are in the turned-off state.
Electronics 11 02666 g008
Figure 9. The switches S3 and SR2 are in the turned-on state.
Figure 9. The switches S3 and SR2 are in the turned-on state.
Electronics 11 02666 g009
Figure 10. The switches SR1 and SR2 are in the turned-on state.
Figure 10. The switches SR1 and SR2 are in the turned-on state.
Electronics 11 02666 g010
Figure 11. Ideal voltage gain of the proposed topology.
Figure 11. Ideal voltage gain of the proposed topology.
Electronics 11 02666 g011
Figure 12. The estimated voltage stresses of switches.
Figure 12. The estimated voltage stresses of switches.
Electronics 11 02666 g012
Figure 13. The estimated current stresses of switches and diode.
Figure 13. The estimated current stresses of switches and diode.
Electronics 11 02666 g013
Figure 14. Equivalent circuit with parasitic components of the proposed topology.
Figure 14. Equivalent circuit with parasitic components of the proposed topology.
Electronics 11 02666 g014
Figure 15. Equivalent circuit operating during [0, DT].
Figure 15. Equivalent circuit operating during [0, DT].
Electronics 11 02666 g015
Figure 16. Equivalent circuit operating during [DT, 0.5T].
Figure 16. Equivalent circuit operating during [DT, 0.5T].
Electronics 11 02666 g016
Figure 17. Equivalent circuit operating during [0.5T, (0.5 + D) T].
Figure 17. Equivalent circuit operating during [0.5T, (0.5 + D) T].
Electronics 11 02666 g017
Figure 18. Equivalent circuit operating during [(0.5 + D) T, T].
Figure 18. Equivalent circuit operating during [(0.5 + D) T, T].
Electronics 11 02666 g018
Figure 19. Simple equivalent circuit module using Equation (98).
Figure 19. Simple equivalent circuit module using Equation (98).
Electronics 11 02666 g019
Figure 20. The calculated voltage gain of the proposed topology considering conduction loss.
Figure 20. The calculated voltage gain of the proposed topology considering conduction loss.
Electronics 11 02666 g020
Figure 21. The calculated efficiency of the proposed topology considering conduction loss.
Figure 21. The calculated efficiency of the proposed topology considering conduction loss.
Electronics 11 02666 g021
Figure 22. The calculated value of inductance L1 in the boundary mode.
Figure 22. The calculated value of inductance L1 in the boundary mode.
Electronics 11 02666 g022
Figure 23. The calculated value of inductance L2 in the boundary mode.
Figure 23. The calculated value of inductance L2 in the boundary mode.
Electronics 11 02666 g023
Figure 24. A diagram of the proposed control scheme.
Figure 24. A diagram of the proposed control scheme.
Electronics 11 02666 g024
Figure 25. A photo of the proposed IBAHB.
Figure 25. A photo of the proposed IBAHB.
Electronics 11 02666 g025
Figure 26. The experimental waveforms for the proposed IBAHB measured at a load of 200 W: (a) V GS 1 , V DS 1 and i DS 1 , (b) V GS 2 , V DS 2 and i DS 2 , (c) V GS 3 , V DS 3 and i DS 3 , (d) V GS 3 , V C pT and i L k , (e) V DS _ SR 1 , V DS _ SR 2 , i SR 1 and i SR 2 , (f) V GS 2 , i L 1 and i L 2 .
Figure 26. The experimental waveforms for the proposed IBAHB measured at a load of 200 W: (a) V GS 1 , V DS 1 and i DS 1 , (b) V GS 2 , V DS 2 and i DS 2 , (c) V GS 3 , V DS 3 and i DS 3 , (d) V GS 3 , V C pT and i L k , (e) V DS _ SR 1 , V DS _ SR 2 , i SR 1 and i SR 2 , (f) V GS 2 , i L 1 and i L 2 .
Electronics 11 02666 g026aElectronics 11 02666 g026b
Figure 27. The reality of measured data of the proposed converter.
Figure 27. The reality of measured data of the proposed converter.
Electronics 11 02666 g027
Figure 28. The efficiency curves of the proposed topology.
Figure 28. The efficiency curves of the proposed topology.
Electronics 11 02666 g028
Table 1. Prototype specification of the proposed IBAHB.
Table 1. Prototype specification of the proposed IBAHB.
Experimental Specifications
Input Voltage (Vin)380 V
Output Voltage (Vo)5 V
Switching Frequency (fs)50 kHz
Maximum Power (Po)200 W
Table 2. The component parameters of the proposed topology.
Table 2. The component parameters of the proposed topology.
ComponentsParameters
Power Switch (S1)IXFK 55N50 (500 V/55 A)
Power Switches (S2, S3)FDA38N30 (300 V/38 A)
Synchronous Rectification Switches (SR1, SR2)IRFP4668 (200 V/130 A)
Diode (Dfw)DSEI 30-06A
Inductor (L1)259 μH
Inductor (L2)10 μH
Capacitor (C1)120 μF/420 V
Capacitor (CpT)330 μF/200 V
Capacitor (Co)1500 μF/15 V
Turns (Np: Ns1: Ns2)12:1:1
Table 3. Performance comparison between Ref. [1] and the proposed topology.
Table 3. Performance comparison between Ref. [1] and the proposed topology.
Reference [1]Proposed Topology
Voltage Gain N s N p × D 2 N s N p × D 2
Quantities of MOSFETs35
Quantities of Diodes31
Quantities of Inductors22
Quantities of Transformers11
Quantities of Capacitors33
Control StrategyEasyNormal
Output Current RippleSmallSmall
Voltage Stress of S1 V i + V C 1 V i
Peak Efficiency84.45%86.65%
Publisher’s Note: MDPI stays neutral with regard to jurisdictional claims in published maps and institutional affiliations.

Share and Cite

MDPI and ACS Style

Tseng, K.-C.; Liu, V.-T.; Chen, R.-Y.; Hsieh, R.-H. An Integrated Buck and Half-Bridge High Step-Down Converter. Electronics 2022, 11, 2666. https://doi.org/10.3390/electronics11172666

AMA Style

Tseng K-C, Liu V-T, Chen R-Y, Hsieh R-H. An Integrated Buck and Half-Bridge High Step-Down Converter. Electronics. 2022; 11(17):2666. https://doi.org/10.3390/electronics11172666

Chicago/Turabian Style

Tseng, Kuo-Ching, Van-Tsai Liu, Rui-Yu Chen, and Ren-Hsiang Hsieh. 2022. "An Integrated Buck and Half-Bridge High Step-Down Converter" Electronics 11, no. 17: 2666. https://doi.org/10.3390/electronics11172666

APA Style

Tseng, K.-C., Liu, V.-T., Chen, R.-Y., & Hsieh, R.-H. (2022). An Integrated Buck and Half-Bridge High Step-Down Converter. Electronics, 11(17), 2666. https://doi.org/10.3390/electronics11172666

Note that from the first issue of 2016, this journal uses article numbers instead of page numbers. See further details here.

Article Metrics

Back to TopTop