Next Article in Journal
Recent Progresses and Perspectives of UV Laser Annealing Technologies for Advanced CMOS Devices
Previous Article in Journal
Evolution of Machine Learning in Tuberculosis Diagnosis: A Review of Deep Learning-Based Medical Applications
 
 
Font Type:
Arial Georgia Verdana
Font Size:
Aa Aa Aa
Line Spacing:
Column Width:
Background:
Article

Influences of the Reflector Subtended Angle on the Performance of Parabolic Antennas with Feed Displacement

1
Innovation Academy for Microsatellites of Chinese Academy of Sciences, Xueyang Road No.1, Pudong District, Shanghai 201306, China
2
University of Chinese Academy of Sciences, Beijing 100049, China
*
Author to whom correspondence should be addressed.
Electronics 2022, 11(17), 2635; https://doi.org/10.3390/electronics11172635
Submission received: 21 July 2022 / Revised: 19 August 2022 / Accepted: 22 August 2022 / Published: 23 August 2022
(This article belongs to the Section Microwave and Wireless Communications)

Abstract

:
In this work, the comprehensive influence of different reflector subtended angle values and the displacement of feed on a parabolic reflector antenna was studied. There are two main reasons for this research; one is that the actual performance of antennas is worse than indicated in theoretical analysis, and the other is that the deep or derived impacts of some deviations cannot be taken into sufficient account for antenna design. Differing from the ideal theoretical analysis and calculation, a parabolic reflector antenna with a pyramidal horn feed was designed to make the antenna design more suitable for the actual project. The performance of the antenna with different deviations of the feed under different reflector subtended angles was then given. This research has higher practical guiding significance in terms of margin consideration for the design of antennas in engineering.

1. Introduction

Reflector antennas have become quite popular in various projects, and with a practical role in tools for deep-space exploration, the advantage of spaceborne parabolic antennas is growing. Requirements such as larger receiving apertures and wider operating frequency bands have been a trend for a long time, either for large-aperture antennas detecting radio signals in the universe or small-aperture antennas transmitting data [1,2]. During deep-space exploration, the detection errors come from signal quality and the degradation of antenna performance. According to the structure of the antenna, the errors caused by the antenna itself can be divided into reflector surface errors and feed errors; both of these degrade the antenna performance [3] via mechanisms such as surface deformation due to thermal effects and feed displacement due to jitter. Due to the limitations of satellites, spaceborne antennas cannot be calibrated in time, unlike ground antennas. Antennas have become subject to more and more interference factors [4], but the requirements are getting higher and higher [5]. Although researchers are trying to apply various methods, there are still many problems that need to be solved [6]. Thus, studies on the effects of different parameters and errors have a high guiding significance for the design and operation of spaceborne antennas.
For reflector antennas, the studies on the surface errors have been accompanied by studies on the feed errors, and both have been studied for decades. The influence of the feed errors on the radiation characteristics of the antenna has been analyzed [7]. Some researchers have adopted algorithms to optimize the aperture phase, such as in [8]. There are also studies that combine the surface errors with the feed and adjust the feed position to compensate for the decline in performance caused by the deformation of the reflector [9]. The current mainstream research methods are mostly based on physical optics (PO) or geometrical optics (GO) to calculate and analyze the radiation characteristics of the antenna [10]. For more precise studies, other methods can be adopted for supplementation, such as physical theory of diffraction (PTD) or geometric theory of diffraction (GTD). However, these studies and calculations are not adequate for engineering.
The influences of antenna design parameters on antenna performance are researched in another field. The influences of edge taper illumination on the radiation performance of antennas were studied in [11]. The degradation effects caused by feed blockage were analyzed by the antenna model in [12]. The losses of peak gain of an antenna caused by additional losses, such as spillover loss (SPL) phase error loss (PEL) and amplitude taper loss (ATL), were simulated and analyzed in [13]. However, the influences of practical errors due to surface deformation and feed displacement were not taken into account in these studies.
The maximum peak gain for a reflector can be realized only when there is no surface deformation, no feed error, no ATL, etc. Therefore, the influences of design parameters and errors should be considered more comprehensively from the beginning of the design stage. The attenuation of antenna performance under different reflector subtended angles and different feed displacements was studied based on the reflector antenna model designed in this paper.
The previous research can be divided into two categories. In one, the influence of the feed position error is not considered in the design, and the subsequent observations are analyzed under ideal conditions; the other aims to analyze the feed position error of the antenna in actual operation, and then analyze the change in radiation characteristics. In addition, according to the requirements of different projects on the antenna performance, the influence of the feed displacement is added in advance, which can reduce a lot of subsequent work, such as reducing the hardware calibration cost of the actual project. The research in this paper mainly qualitatively analyzes the influence of feed displacement on the performance of space very long baseline interferometry (SVLBI), as shown in Figure 1.
This paper is organized as follows. Section 2 provides the necessary analysis of the question. The simulations and results are given in Section 3. Conclusions are finally given in Section 4.

2. Question Analysis

The analysis was divided into two parts. The first part was the conventional analysis method for the feed displacement without considering the actual parameters, and the second part was the analysis of the influence of actual parameters on the antenna performance when there was no feed displacement. However, it should be noted that this paper aimed to analyze the influence of engineering parameters under the premise of feed displacement, rather than to study and analyze the feed error and actual engineering parameters side-by-side, which would be higher-level research.
The feed displacement of the reflector antenna can be illustrated as in Figure 2, where the optical path difference due to feed displacement further distorts the radiation character. The far-field pattern of the reflector antenna is proportional to the Fourier transform of its aperture distribution and can be expressed as Equation (1). Referring to the analysis method for reflector surface distortion, the phase error caused by the optical path difference can be added to the integral formula, as in Equation (2) [14], where the phase error can be calculated by Equation (3).
E = Q ( ρ ) e j k ρ · r ^ d s
E = Q ( ρ ) e j k ρ · r ^ e j δ d s
δ = r 0 · d
Other design parameters related to feed are rarely considered, which can be seen from the above calculations. The mentioned factors’ ATL, as calculated by Equation (4), PEL, as calculated by Equation (7), and SPL, as calculated by Equation (8), affect the actual performance of the antenna in different ways.
A T L = [ 0 2 π ψ b ψ 0 | E ( ψ , ϕ ) | tan ( ψ / 2 ) d ψ d ϕ ] 2 π [ tan 2 ( ψ 0 / 2 ) tan 2 ( ψ b / 2 ) ] 0 2 π ψ b ψ 0 | E ( ψ , ϕ ) | sin ψ d ψ d ϕ
ψ 0 = 2 arctan ( 1 4 F / D )
ψ b = 2 arctan ( b 2 F )
P E L = | 0 2 π ψ b ψ 0 E ( ψ , ϕ ) tan ( ψ / 2 ) d ψ d ϕ | 2 [ 0 2 π ψ b ψ 0 | E ( ψ , ϕ ) | tan ( ψ / 2 ) d ψ d ϕ ] 2
S P L = 0 2 π ψ b ψ 0 | E ( ψ , ϕ ) | 2 sin ψ d ψ d ϕ 0 2 π 0 π | E ( ψ , ϕ ) | 2 sin ψ d ψ d ϕ
where E ( ψ , ϕ ) is the aperture field, ψ 0 is the half subtended angle of the reflector, and b is the central blockage radius. The antenna gain should be the same for antennas with the same aperture from Equation (9), but not in practice. The reason for this is that the factors which decide the actual antenna gain are not only the mentioned ATL, PEL, etc., but also the size of the focal length, F, type of feed, etc. Furthermore, for the offset parabolic antenna, the offset distance will exert some influence because the offset distance can affect the radiation from the feed to the reflector, such as reducing or avoiding blockage, changing the SPL, sharpening efficiency, etc.
G = 4 π A λ 2
Based on the above analysis, combined with engineering experience, it can be expected that, when there is no feed position error, the antenna gain will first increase and then decrease with the ratio F / D . However, when feed is displaced, the gain loss corresponding to different F / D will be different and difficult to be predict accurately.
The purpose of this paper was to study the effects of focal length on the antenna performance under feed displacement from a more comprehensive perspective for more effective assistance in the design of the antenna. As mentioned above, both the working bandwidth and the aperture are required to increase; however, this paper mainly studied the antenna performance qualitatively under the given conditions. To simplify the experiment, the model of a front-fed parabolic antenna with a single operating frequency is a good choice. The working frequency f = 10 GHz, the aperture of the reflector D = 20 λ , and the feed type is a pyramidal horn antenna.

3. Simulations and Results

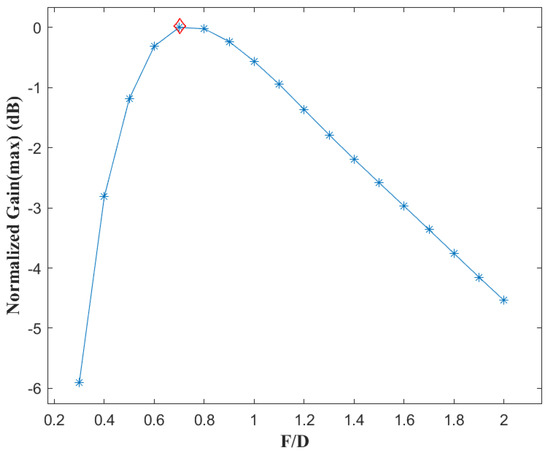
First, it was necessary to find the F / D corresponding to the maximum peak gain, and the maximum peak gain was used for subsequent comparison and analysis. Figure 3 gives the experimental results of the maximum peak gain corresponding to F / D = 0.3:0.1:2.0. It can be seen from Figure 3 that the value of F / D corresponding to the current maximum peak gain was around 0.7, and the value of every peak gain in Figure 3 was normalized by the peak gain when F / D = 0.7. By taking the maximum peak gain as the goal objective, and taking the value of F / D as the optimization variable, the solution is shown in Figure 4. The value of F / D corresponding to the maximum peak gain was 0.75, and the value of every peak gain in Figure 4 was normalized by the peak gain when F / D = 0.75.
From Figure 3 and Figure 4, it can be seen that the peak gain corresponding to each F / D differed from each other significantly, even though there was no feed displacement. In addition, the maximum difference was close to 6 dB, which verifies that the actual gain does not depend on the reflector aperture alone. Whether it is ATL, SPL or feed blockage, it can decrease the antenna gain and increase the side-lobe level. Therefore, the following experiments were carried out in HFSS to study the influence of feed displacement more practically.
The feed displacement can be decomposed into axial and lateral. Compared with the lateral position deviation of the feed, the influence of the axial displacement on the antenna performance was much smaller, which can be verified by Figure 5. Figure 5 shows the far-field patterns for d = 0, 0.5 λ (axial) and 0.5 λ (lateral) when F / D = 0.75. The first two almost completely coincided and differed from the last one. Thus, research should focus on the lateral displacement of the feed according to the above results and analysis.
Figure 6, Figure 7 and Figure 8 show the peak gain of each F / D with feed lateral displacement d = 0.1 λ , 0.5 λ and λ , which are normalized with the peak gain of the antenna without feed displacement when F / D = 0.75. The gain degradation shown in Figure 6 was relatively small when the lateral displacement of the feed was 0.1 λ . For all focal lengths F, d / F , which determines the results and is a relatively ideal situation in practical engineering, was quite small. In addition, when F / D < 1, the degradation of the antenna peak gain was higher than that when F / D > 1, and the major factor was the size of F.
It can be seen from Figure 7 that when the lateral displacement of the feed was 0.5 λ , the largest peak gain corresponded to F / D = 1. However, like the peak gains of other F / D , there was a significant degradation, where the maximum drop reached 5.21 dB ( F / D = 0.4). The feed displacement could not be ignored anymore in this case, and the additional loss was no longer the dominant factor compared to the effects of feed displacement.
It can be seen from Figure 8 that when the lateral displacement of the feed was λ , the maximum gain appeared at F / D = 2.0, the drops of the antenna peak gains at other F / D were more than 10 dB, and the maximum drop reached 28.68 dB ( F / D = 0.5). As seen in Figure 8, only the gain declined seriously for F / D = 2.0, but the loss had already exceeded 20 dB for F / D = 0.75. However, it should be noted that the practical value was lost for all F / D due to the severe performance. Combining the above three experimental results, it can be said that the performance of the optimal F / D in the design of the antenna cannot remain relatively optimal under different lateral feed displacement conditions. Therefore, the parameters of the antenna should be determined according to the specific application scenarios and needs, combined with the actual interference degree.
The effects of displacement are not similar for different values of F. In practical antenna design, some redundancy is usually considered. Figure 9 shows the peak gains when the feed displacement was F/20 for all F / D . The maximum peak gain in this case corresponded to F / D = 0.4. In addition, gain loss decreased as focal length decreased; however, except for F / D = 0.3 and 0.4, all the peak gains exceeded more than 5 dB.
When F / D = 0.75, the far-field patterns of feed lateral displacement at 0, 0.5 λ (axial), 0.5 λ (lateral), 0.75 λ (lateral) and λ (lateral) are shown in Figure 10. This simulation was carried out to analyze the effect of feed displacement at the initial optimum F / D = 0.75. The gain changes were expected and consistent with the results above. Axial displacement had little effect, and gain loss increased rapidly as lateral displacement increased. Although the antenna gain decreased, the beam width decreased when the lateral displacement increased. For the engineering background of this paper, the gain is the main consideration, but when the beam width is the main limitation, this situation is worth referring to and digging into deeply. Furthermore, the differences in the first side-lobe level were relatively small, which may shed light on some specific research.

4. Conclusions

The comprehensive effects of different reflector subtended angles and feed displacements on the performance of parabolic reflector antennas with the same reflector diameter were studied, especially the changes in peak gain. Looking the experimental results and analysis, it can be said that the actual gain of an antenna differs from the theoretically calculated value, even if there is no error. This is mainly due to various factors such as blockage and phase error. Secondly, the F / D corresponding to the maximum peak gain does not change regularly with the feed displacement. In addition, the influence of the feed displacement decreases as the focal length increases, but the antenna gain also becomes smaller. Furthermore, there is also a certain range of allowable feed displacement; otherwise, the antenna will lose its practical value. These results show that actual antenna design should be based on specific indicators, and thresholds and adequate capacity considerations for deviation are essential. Although it cannot be compared quantitatively, the above conclusions have been able to explain the problem qualitatively. Based on the qualitative analysis and conclusions derived through experiments, quantitative research will be undertaken with more theoretical analyses and experiments in the future to better guide the design of antennas.

Author Contributions

Conceptualization, Y.Z.; Project administration, H.L.; Supervision, X.L.; Writing—original draft, Y.Z. All authors have read and agreed to the published version of the manuscript.

Funding

This research was funded by Strategic High-Tech Innovation Fund of CAS number CXJJ-19-A06.

Institutional Review Board Statement

Not applicable.

Informed Consent Statement

Not applicable.

Data Availability Statement

Not applicable.

Conflicts of Interest

The authors declare no conflict of interest.

References

  1. Perez de los Heros, C. Status, Challenges and Directions in Indirect Dark Matter Searches. Symmetry 2020, 12, 1648. [Google Scholar] [CrossRef]
  2. Li, J.; Wang, N.; Liu, Z.; Song, Y.; Li, N.; Xu, L.; Wang, J. Trends in Architecture and Middleware of Radio Telescope Control System. Adv. Astron. 2021, 2021, 2655250. [Google Scholar] [CrossRef]
  3. Bahadori, K.; Rahmat-Samii, Y. Characterization of effects of periodic and aperiodic surface distortions on membrane reflector antennas. IEEE Trans. Antennas Propag. 2005, 53, 2782–2791. [Google Scholar] [CrossRef]
  4. Angeletti, F.; Gasbarri, P.; Sabatini, M. Optimal design and robust analysis of a net of active devices for micro-vibration control of an on-orbit large space antenna. Acta Astronaut. 2019, 164, 241–253. [Google Scholar] [CrossRef]
  5. Nie, R.; He, B.; Yan, S.; Ma, X. Optimization design method for mesh reflector antennas considering the truss deformation and thermal effects. Eng. Struct. 2020, 208, 110253. [Google Scholar] [CrossRef]
  6. Balega, Y.; Bubnov, G.; Glyavin, M.; Gunbina, A.; Danilevsky, D.; Denisov, G.; Khudchenko, A.; Lesnov, I.; Marukhno, A.; Mineev, K.; et al. Atmospheric Propagation Studies and Development of New Instrumentation for Astronomy, Radar, and Telecommunication Applications in the Subterahertz Frequency Range. Appl. Sci. 2022, 12, 5670. [Google Scholar] [CrossRef]
  7. Zhang, S.; Wang, C.; Zhang, X. Analytical method of pattern analysis for cluster-fed reflectors with random feed displacements. Int. J. Electron. 2018, 105, 211–229. [Google Scholar] [CrossRef]
  8. Li, M.; Xiao, Y.; Xi, B.; Sun, H. Aperture Phase GA Optimization for Reflectarray Antennas with Feed Lateral Displacement. In Proceedings of the 2021 IEEE MTT-S International Wireless Symposium (IWS), Nanjing, China, 23–26 May 2021; pp. 1–3. [Google Scholar] [CrossRef]
  9. Zhang, J.; Huang, J.; Qiu, L.; Song, R. Analysis of Reflector Vibration-Induced Pointing Errors for Large Antennas Subject to Wind Disturbance Evaluating the pointing error caused by reflector deformation. IEEE Antennas Propag. Mag. 2015, 57, 46–61. [Google Scholar] [CrossRef]
  10. Liao, S.; Ou, L. Iterative Physical Optics (IPO) for Fast and Accurate Simulation of Reflector Antennas. In Proceedings of the IEEE Asia-Pacific Microwave Conference (APMC), ELECTR NETWORK, Hong Kong, China, 8–11 December 2020; pp. 813–815. [Google Scholar] [CrossRef]
  11. Boriskin, A.V.; Sauleau, R.; Nosich, A.I. Accurate Analysis of the Edge Taper Influence on the Performance of Hemielliptic Lens Antennas. In Proceedings of the 3rd European Conference on Antennas and Propagation, Berlin, Germany, 23–27 March 2009; pp. 3070–3073. [Google Scholar]
  12. Sonmez, N.T.; Tokan, F. Influences of Amplitude Tapering and Feed Blockage on the Radiation Characteristics of Ku-Band Parabolic Reflector Antennas. Appl. Comput. Electromagn. Soc. J. 2020, 35, 322–330. [Google Scholar]
  13. Kara, H.; Tokan, N.T. Additional Losses in Ultra-Wide Band Reflector Systems. Appl. Comput. Electromagn. Soc. J. 2016, 31, 32–38. [Google Scholar]
  14. Zhang, S.; Duan, B.; Song, L.; Zhang, X. A Handy Formula for Estimating the Effects of Random Surface Errors on Average Power Pattern of Distorted Reflector Antennas. IEEE Trans. Antennas Propag. 2019, 67, 649–653. [Google Scholar] [CrossRef]
Figure 1. Sketch of SVLBI.
Figure 1. Sketch of SVLBI.
Electronics 11 02635 g001
Figure 2. Schematic diagram of the feed displacement of a parabolic antenna.
Figure 2. Schematic diagram of the feed displacement of a parabolic antenna.
Electronics 11 02635 g002
Figure 3. Peak gain of F / D = 0.3:0.1:2.0.
Figure 3. Peak gain of F / D = 0.3:0.1:2.0.
Electronics 11 02635 g003
Figure 4. Differences in peak gain of F / D = 0.6:0.1:0.8.
Figure 4. Differences in peak gain of F / D = 0.6:0.1:0.8.
Electronics 11 02635 g004
Figure 5. Far-field pattern of d = 0 , 0.5 λ (axial) and λ (lateral).
Figure 5. Far-field pattern of d = 0 , 0.5 λ (axial) and λ (lateral).
Electronics 11 02635 g005
Figure 6. Peak gain of each F / D with d = 0.1 λ (lateral) and d = 0 (lateral).
Figure 6. Peak gain of each F / D with d = 0.1 λ (lateral) and d = 0 (lateral).
Electronics 11 02635 g006
Figure 7. Peak gain of each F / D with d = 0.5 λ (lateral) and d = 0 (lateral).
Figure 7. Peak gain of each F / D with d = 0.5 λ (lateral) and d = 0 (lateral).
Electronics 11 02635 g007
Figure 8. Peak gain of each F / D with d = λ (lateral) and d = 0 .
Figure 8. Peak gain of each F / D with d = λ (lateral) and d = 0 .
Electronics 11 02635 g008
Figure 9. Peak gain of each F / D with d = F / 20 (lateral) compared to d = 0 .
Figure 9. Peak gain of each F / D with d = F / 20 (lateral) compared to d = 0 .
Electronics 11 02635 g009
Figure 10. F / D = 0.75, far-field pattern of d = 0 , 0.5 λ (aixal), 0.5 λ (lateral), 0.75 λ (lateral) and λ (lateral).
Figure 10. F / D = 0.75, far-field pattern of d = 0 , 0.5 λ (aixal), 0.5 λ (lateral), 0.75 λ (lateral) and λ (lateral).
Electronics 11 02635 g010
Publisher’s Note: MDPI stays neutral with regard to jurisdictional claims in published maps and institutional affiliations.

Share and Cite

MDPI and ACS Style

Zhang, Y.; Liu, H.; Liu, X. Influences of the Reflector Subtended Angle on the Performance of Parabolic Antennas with Feed Displacement. Electronics 2022, 11, 2635. https://doi.org/10.3390/electronics11172635

AMA Style

Zhang Y, Liu H, Liu X. Influences of the Reflector Subtended Angle on the Performance of Parabolic Antennas with Feed Displacement. Electronics. 2022; 11(17):2635. https://doi.org/10.3390/electronics11172635

Chicago/Turabian Style

Zhang, Yangyang, Huijie Liu, and Xingfu Liu. 2022. "Influences of the Reflector Subtended Angle on the Performance of Parabolic Antennas with Feed Displacement" Electronics 11, no. 17: 2635. https://doi.org/10.3390/electronics11172635

APA Style

Zhang, Y., Liu, H., & Liu, X. (2022). Influences of the Reflector Subtended Angle on the Performance of Parabolic Antennas with Feed Displacement. Electronics, 11(17), 2635. https://doi.org/10.3390/electronics11172635

Note that from the first issue of 2016, this journal uses article numbers instead of page numbers. See further details here.

Article Metrics

Back to TopTop