Electromagnetic Simulation Flow for Integrated Power Electronics Modules
Abstract
:1. Introduction
2. Radiated EMI Estimation for the Optimal Design
2.1. Related Papers
- The need for measurements.
- The estimation of only the EMI source (e.g., simulation of the switching waveforms).
- The prediction of radiated EMI due to only the cables.
2.2. Proposed Simulation Flow for Raiated EMI Prediction
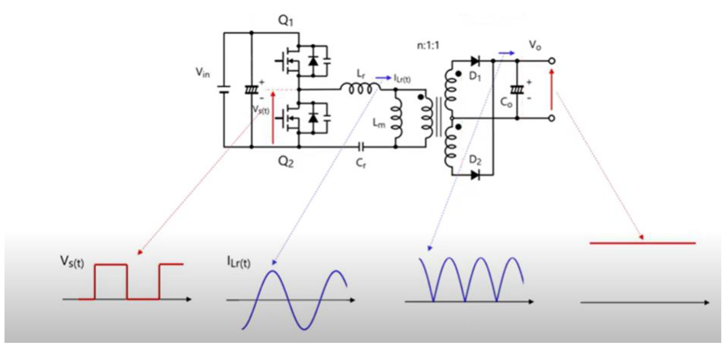
3. Case Study
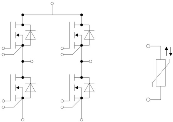
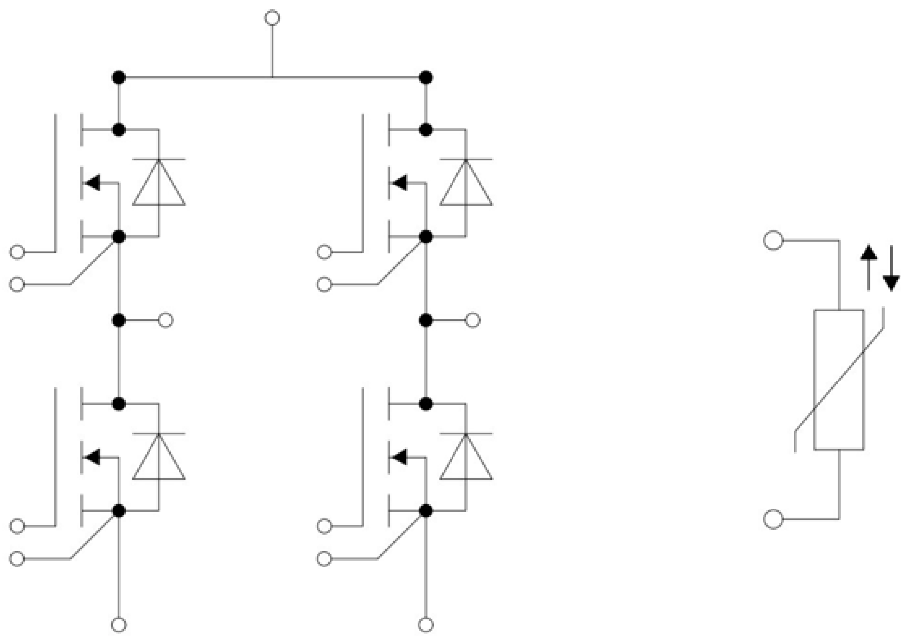
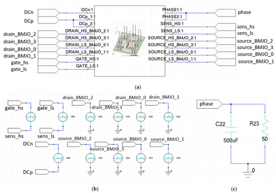
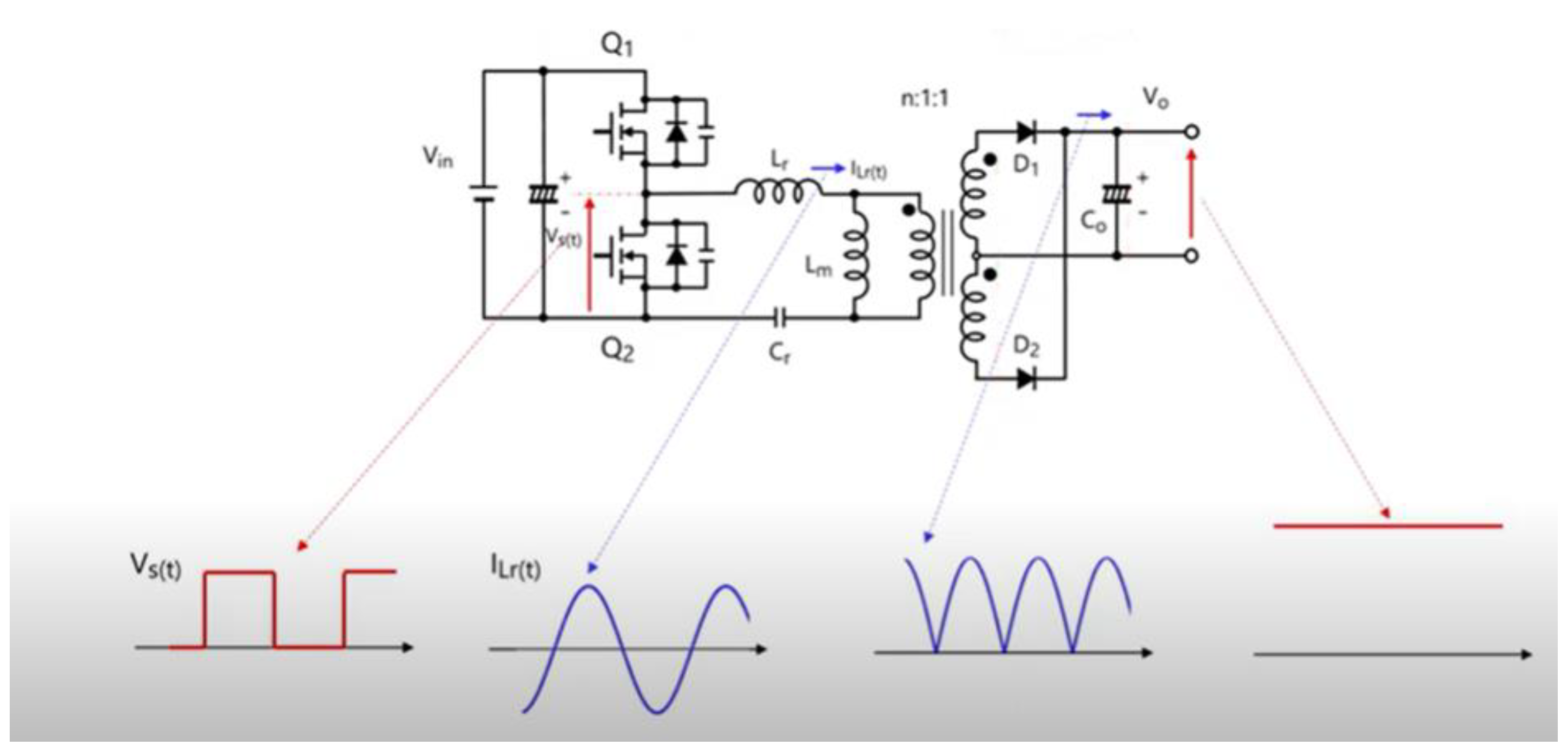
3.1. Description of the System
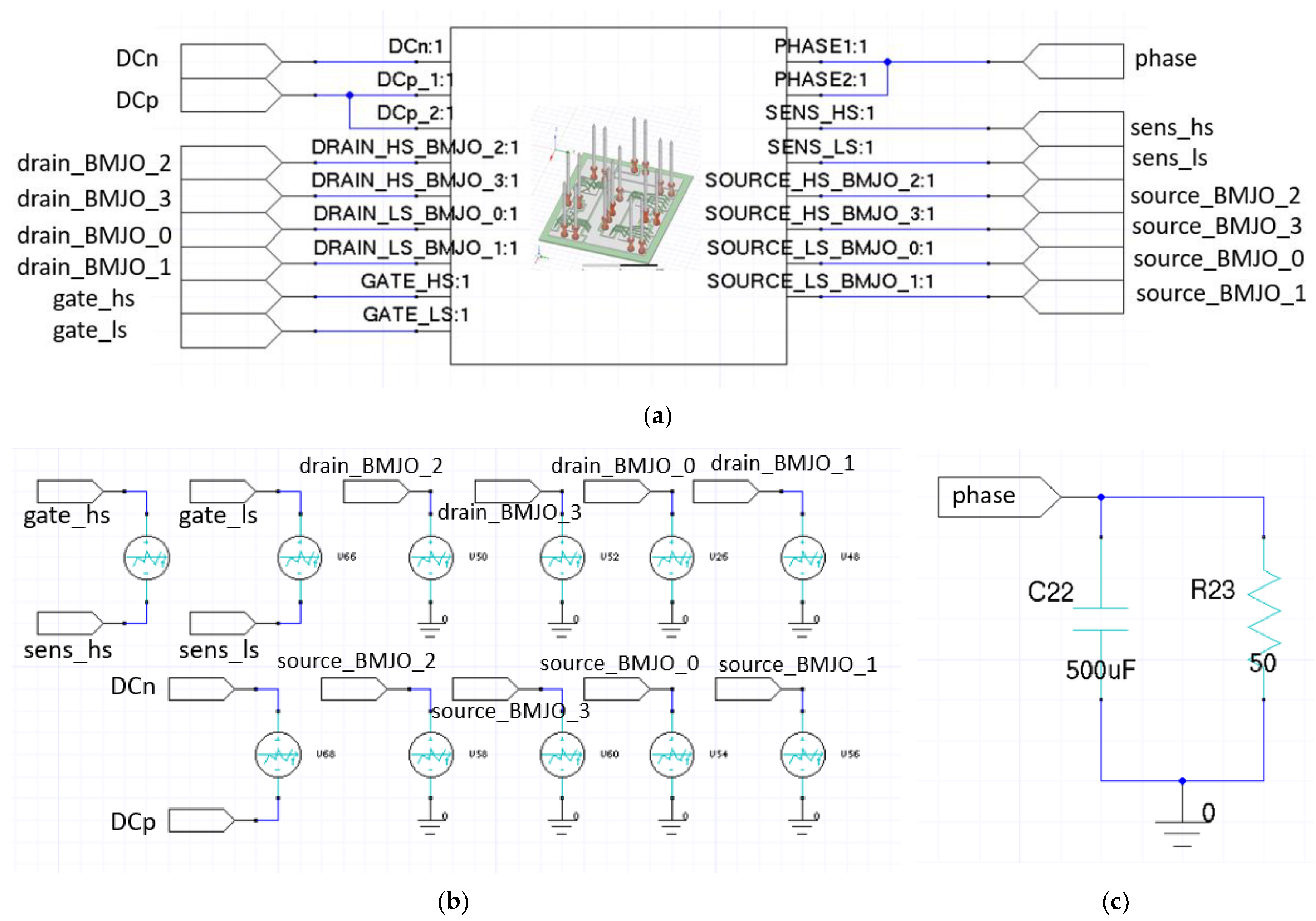
3.2. 3D DUT Model Generation
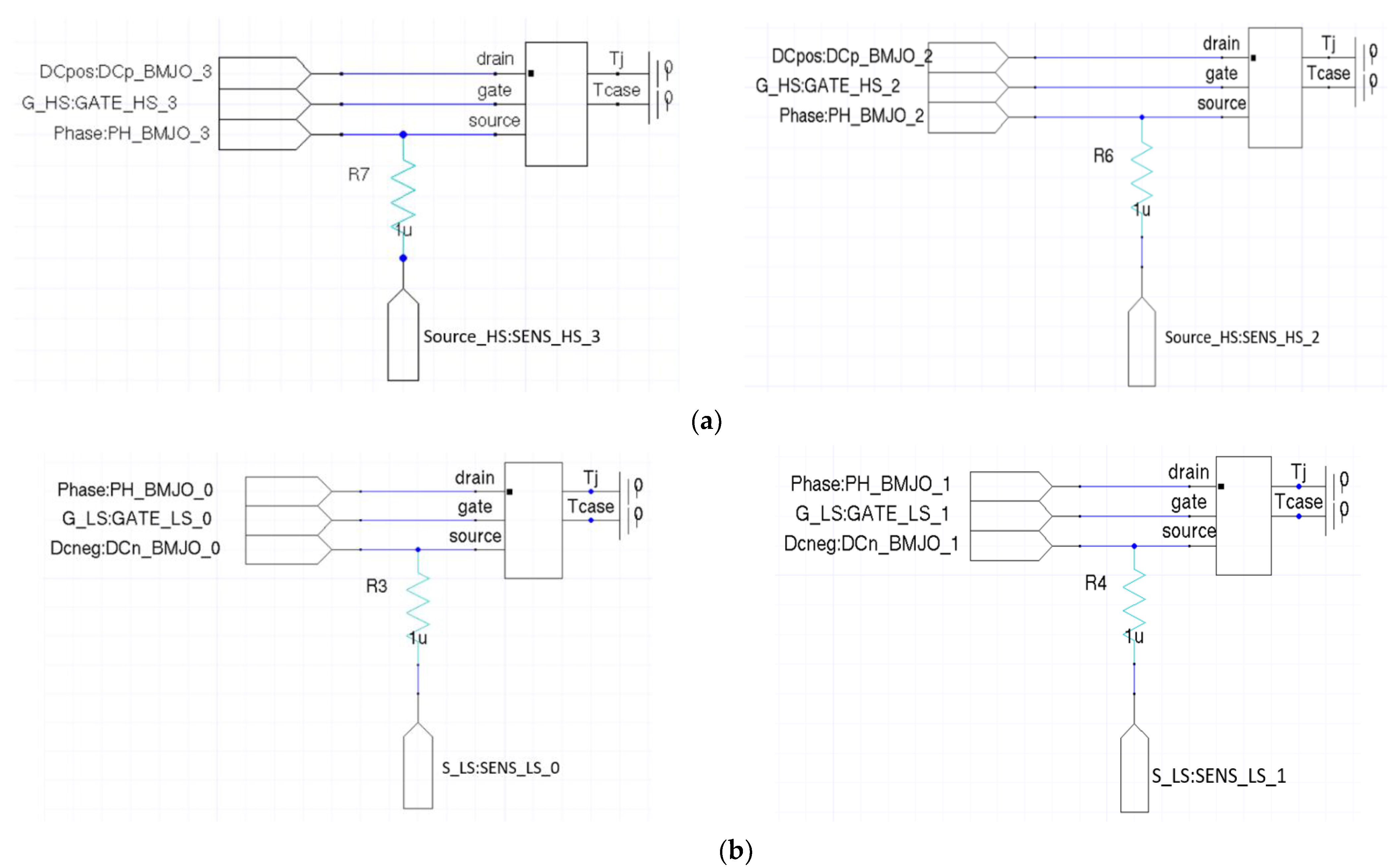
3.3. RLC Parasitic Extraction
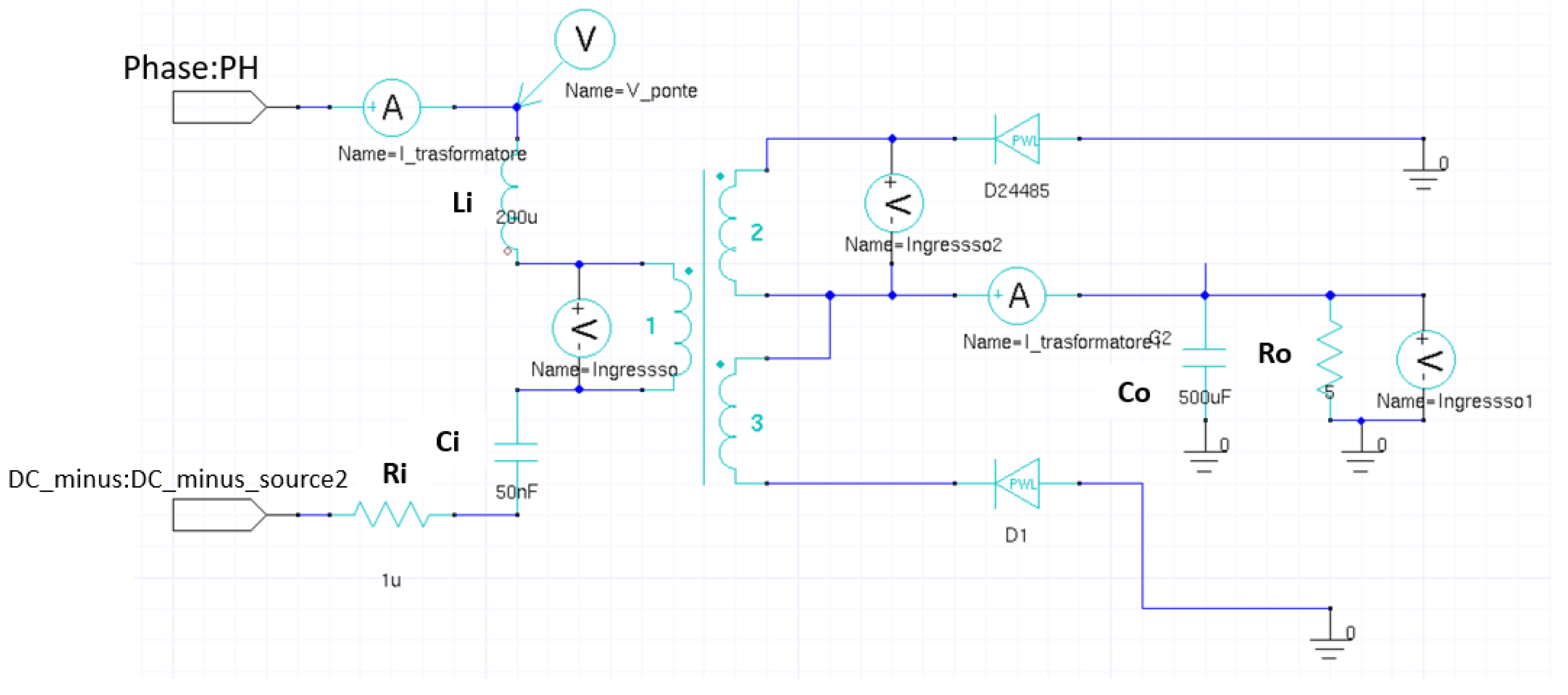
3.4. SPICE Simulation Accounting for Parasitic Components
3.5. Spectral Extraction on Nets
3.6. 3D FEM Radiative Simulation
- Frequency sweep: linear step.
- Start: 10 kHz.
- Stop: 1 GHz.
- Step: 10 kHz.
4. Conclusions
Author Contributions
Funding
Conflicts of Interest
References
- Tran, H.; Segond, G. Modeling and analysis of EMI and overvoltage phenomenon in SiC inverter driven motor at high switching frequency. In Proceedings of the IEEE 18th International Power Electronics and Motion Control Conference (PEMC), Budapest, Hungary, 26–30 August 2018. [Google Scholar]
- Fink, S.; Hoffman, K.F.; Dickmann, S. Determining crucial sources of conducted interference in power electronics from heat sink capacitive coupling. In Proceedings of the International Symposium on Electromagnetic Compatibility—EMC EUROPE, Barcelona, Spain, 2–6 September 2019. [Google Scholar]
- Greco, G.; Vinci, G.; Raciti, A.; Cristaldi, G. Generation of electro-thermal models of integrated power electronics modules using a novel synthesis technique. In Proceedings of the IEEE 19th International Workshop on Thermal Investigations of ICs and Systems (THERMINIC), Berlin, Germany, 25–27 December 2013. [Google Scholar]
- Radchenko, A.; Khilkevich, V.; Bondarenko, N.; Pommerenke, D.; Gonser, M.; Hansen, J.; Keller, C. Transfer function method for predicting the emissions in a -cispr 25 test-setup. IEEE Trans. Electromagn. Compat. 2014, 56, 894–902. [Google Scholar] [CrossRef]
- Jia, J.; Rinas, D.; Frei, S. Predicting the radiated Emissions of Automotive systems according to CISPR 25 using current scan methods. IEEE Trans. Electromagn. Compat. 2016, 58, 409–418. [Google Scholar] [CrossRef]
- Weng, H.; Beetner, D.G.; DuBroff, R.E. Prediction of radiated Emissions using near field measurements. IEEE Trans. Electromagn. Compat. 2011, 53, 891–899. [Google Scholar] [CrossRef]
- Jia, J.; Rinas, D.; Frei, S. An alternative method for measurements of radiated emissions according to CISPR 25. In Proceedings of the International Symposium on Electromagnetic Compatibility (EMC EUROPE), Brugge, Belgium, 2–6 September 2013. [Google Scholar]
- Silaghi, A.; Motateanu, A.; Relu, A.; De Sabata, A. Far field versus Near field measurement in Automotive environment. In Proceedings of the IEEE 24th International Symposium for Design and Technology in Electronic Packaging (SIITME), Iasi, Romania, 25–28 October 2018. [Google Scholar]
- Camarda, A.; Calvano, F.; Mazhar Khan, A.; Balbarani, M.; Montanari, P.; Grossi, D. Computer Aided Engineering for optimal EMC design of On-Board Battery Chargers. In Proceedings of the International Symposium on Electromagnetic Compatibility—EMC EUROPE, Rome, Italy, 23–25 September 2020. [Google Scholar]
- Rajagopal, N.; DiMarino, C.; DeBoi, B.; Lemmon, A.; Brovont, A. EMI Evaluation of a SiC MOSFET Module with Organic DBC Substrate. In IEEE Applied Power Electronics Conference and Exposition (APEC); IEEE: Piscataway, NJ, USA, 2021. [Google Scholar]
- Zainal, S.; Jenu, M.Z.M. Reduction of conducted emission noise using various power supply filters. In Proceedings of the Asia-Pacific Conference on Applied Electromagnetics APACE, Shah Alam, Malayasia, 12–14 August 2003. [Google Scholar]
- Farhadi, A.; Jalilian, A. Modeling and simulation of electromagnetic conducted emission due to power electronics converters. In Proceedings of the 2006 International Conference on Power Electronic, Drives and Energy Systems, New Delhi, India, 12–15 December 2006. [Google Scholar]
- Domurat-Linde, A.; Hoene, E. Investigation and PEEC based simulation of radiated emissions produced by power electronic converters. In Proceedings of the 2010 6th International Conference on Integrated Power Electronics Systems, Nuremberg, Germany, 16–18 March 2010; pp. 1–6. [Google Scholar]
- Zhang, B.; Wang, S. Radiated electromagnetic interference modeling for three phase motor drive systems with SiC power modules. In Proceedings of the 2021 IEEE Applied Power Electronics Conference and Exposition (APEC), Virtual, 14–17 June 2021; pp. 2243–2250. [Google Scholar]
- Zhu, R.; Liang, T.; Dinavahi, V.; Liang, G. Wideband Modeling of Power SiC mosfet Module and Conducted EMI Prediction of MVDC Railway Electrification System. IEEE Trans. Electromagn. Compat. 2020, 62, 2621–2633. [Google Scholar] [CrossRef]
- Zhao, W.J.; Wang, B.F.; Liu, E.X.; Park, H.B.; Park, H.H.; Song, E.; Li, E.P. An Effective and Efficient Approach for Radiated Emission Prediction Based on Amplitude-Only Near-Field Measurements. IEEE Trans. Electromagn. Compat. 2012, 54, 1186–1189. [Google Scholar] [CrossRef]
- Benyoubi, F.; Pichon, L.; Bensetti, M.; le Bihan, Y.; Feliachi, M. An Efficient Method for Modeling the Magnetic Field Emissions of Power Electronic Equipment From Magnetic Near Field Measurements. IEEE Trans. Electromagn. Compat. 2017, 59, 609–617. [Google Scholar] [CrossRef]
- Schneider, D.; Böttcher, M.; Schoch, B.; Hurst, S.; Tenbohlen, S.; Köhler, W. Transfer functions and current distribution algorithm for the calculation of radiated emissions of automotive components. In Proceedings of the 2013 International Symposium on Electromagnetic Compatibility, Denver, CO, USA, 5–9 August 2013; pp. 443–448. [Google Scholar]
- Schneider, D.; Böttcher, M.; Tenbohlen, S.; Köhler, W. Estimation of radiated emissions of an automotive HV-inverter in a distributed system. In Proceedings of the 2014 International Symposium on Electromagnetic Compatibility, Tokyo, Japan, 12–16 May 2014; pp. 457–460. [Google Scholar]
- Zhang, Y.; Wang, S.; Chu, Y. Predicting far-field radiation with the emission models of power converters. In Proceedings of the 2017 IEEE International Symposium on Electromagnetic Compatibility & Signal/Power Integrity (EMCSI), Washington, DC, USA, 7–11 August 2017; pp. 797–802. [Google Scholar]
- Wei, S.; Pan, Z.; Yang, J.; Du, P. A Fast Prediction Approach of Radiated Emissions From Closely-Spaced Bent Cables in Motor Driving System. IEEE Trans. Veh. Technol. 2022, 71, 6100–6109. [Google Scholar] [CrossRef]
- Laour, M.; Tahmi, R.; Vollaire, C. Modeling and Analysis of Conducted and Radiated Emissions Due to Common Mode Current of a Buck Converter. IEEE Trans. Electromagn. Compat. 2017, 59, 1260–1267. [Google Scholar] [CrossRef]
- Shinde, S.; Masuda, K.; Shen, G.; Patnaik, A.; Makharashvili, T.; Pommerenke, D.; Khilkevich, V. Radiated EMI Estimation From DC–DC Converters With Attached Cables Based on Terminal Equivalent Circuit Modeling. IEEE Trans. Electromagn. Compat. 2018, 60, 1769–1776. [Google Scholar] [CrossRef]
- M’barki, Z.; Rhazi, K.S.; Mejdoub, Y. A proposal of structure and control overcoming conducted electromagnetic interference in a buck converter. Int. J. Power Electron. Drive Syst. 2022, 13, 380–389. [Google Scholar] [CrossRef]
- Park, J.; Song, C.; Park, J.; Kweon, H.; Ahn, S.; Fan, J.; Kim, H. Modeling and analysis of high speed switching Buck Converter IC for conducted emission estimation. In Proceedings of the 2020 International Symposium on Electromagnetic Compatibility—EMC EUROPE, Virtual, 23–25 September 2020. [Google Scholar]
- Kumar, S.; Akin, B.; Gohil, G. EMI Performance of Active Neutral Point Clamped Phase Leg for Dual Active Bridge DC–DC Converter. IEEE Trans. Ind. Appl. 2021, 57, 6093–6104. [Google Scholar] [CrossRef]
- Ishibashi, N.; Manepalli, L.K.; Nath, D.; Nayak, B.P.; Kadam, S.; Gope, D. Black-Box DC-DC integrated circuit modeling towards design for EMC in automotive electronics. In Proceedings of the 2021 IEEE International Joint EMC/SI/PI and EMC Europe Symposium, Raleigh, NC, USA, 13 August 2021; pp. 810–814. [Google Scholar]
- Yao, J.; Wang, S.; Luo, Z. Modeling, Analysis, and Reduction of Radiated EMI Due to the Voltage Across Input and Output Cables in an Automotive Non-Isolated Power Converter. IEEE Trans. Power Electron. 2022, 37, 5455–5465. [Google Scholar] [CrossRef]
- Muttaqi, K.; Haque, M.E. Electromagnetic interference Generated from fast switching Power Electronic Devices. Int. J. Innov. Energy Syst. Power 2008, 3, 19–26. [Google Scholar]
- Huang, H. Designing an LLC Resonant Half-Bridge Power Converter. Tex. Instrum. 2010, 3, 2010–2011. [Google Scholar]
- Badstübner, I.K.; Stark, R.; Guacci, M.; Kolarb, J.W.; Grossner, U. Parasitic extraction procedures for SiC power modules. In Proceedings of the 10th International Conference on Integrated Power Electronics Systems (CIPS 2018), Stuttgart, Germany, 20–22 March 2018. [Google Scholar]























| Material | Object | Relative Permittivity | Relative Permeability | Bulk Conductivity | Dielectric Loss Tangent |
|---|---|---|---|---|---|
| Copper | Top Layer, Bottom Layer | 1 | Si/m | 0 | |
| Aluminum | Bond wire | 1 | 1.000021 | Si/m | 0 |
| Solder | Die Solder, Pin Solder | 1 | 1 | Si/m | 0 |
| Ceramic | Dielectric layer | 9.8 | 1 | 0 | 0 |
| CuSn6 | Pin | 1 | 1 | Si/m | 0 |
| Cu-DHP | Pin Holder | 1 | Si/m | 0 |
| Components | Values |
|---|---|
| Ci | 50 nF |
| Li | 200 nH |
| Co | 50 nF |
| Ro | 5 ohm |
| Vo | 350 V |
| Io | 70 A |
| T | 338 K |
| Switching frequency | 50 kHz |
Publisher’s Note: MDPI stays neutral with regard to jurisdictional claims in published maps and institutional affiliations. |
© 2022 by the authors. Licensee MDPI, Basel, Switzerland. This article is an open access article distributed under the terms and conditions of the Creative Commons Attribution (CC BY) license (https://creativecommons.org/licenses/by/4.0/).
Share and Cite
Minardi, G.; Greco, G.; Vinci, G.; Rizzo, S.A.; Salerno, N.; Sorbello, G. Electromagnetic Simulation Flow for Integrated Power Electronics Modules. Electronics 2022, 11, 2498. https://doi.org/10.3390/electronics11162498
Minardi G, Greco G, Vinci G, Rizzo SA, Salerno N, Sorbello G. Electromagnetic Simulation Flow for Integrated Power Electronics Modules. Electronics. 2022; 11(16):2498. https://doi.org/10.3390/electronics11162498
Chicago/Turabian StyleMinardi, Giovanni, Giuseppe Greco, Giovanni Vinci, Santi Agatino Rizzo, Nunzio Salerno, and Gino Sorbello. 2022. "Electromagnetic Simulation Flow for Integrated Power Electronics Modules" Electronics 11, no. 16: 2498. https://doi.org/10.3390/electronics11162498
APA StyleMinardi, G., Greco, G., Vinci, G., Rizzo, S. A., Salerno, N., & Sorbello, G. (2022). Electromagnetic Simulation Flow for Integrated Power Electronics Modules. Electronics, 11(16), 2498. https://doi.org/10.3390/electronics11162498

