A Structural Framework for Assessing the Digital Resilience of Enterprises in the Context of the Technological Revolution 4.0
Abstract
:1. Introduction
2. Theoretical Background and Hypotheses
2.1. Industry 4.0 Technologies, COVID-19, and Digital Resilience
2.1.1. Security Investments
2.1.2. Remote Working
2.1.3. Investments in Cloud Migration Services
2.1.4. Digital Transformation Investments
2.1.5. Digital Adaptation
2.1.6. Digital Acceleration
2.1.7. Digital Core
2.1.8. Digital Innovation
2.1.9. Digital Resilience
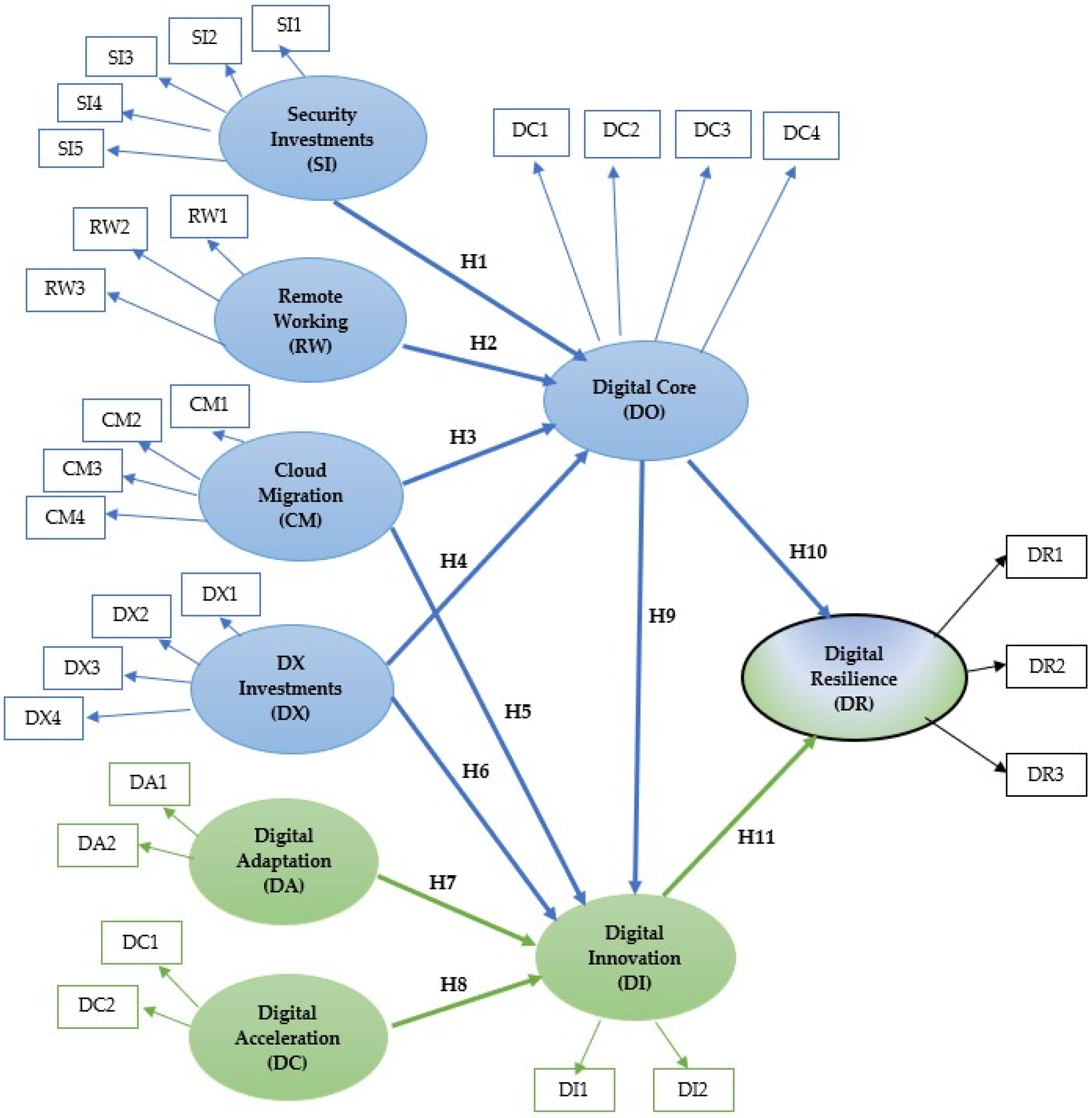
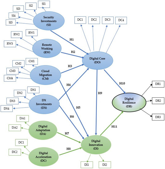
2.2. Description of Research Hypotheses and Structural Model
3. Methodology
3.1. Data Collection and Sample Characteristics
3.2. Structural Equation Modeling (SEM)
4. Results and Discussion
4.1. Reliability and Validity Model
4.2. Model Fitting
4.3. Analysis of Direct and Mediation Effects
- RW has a positive and significant impact on the DO (β = 0.550; p < 0.05), which indicates the importance of remote work in terms of core digital investments;
- The impact of SI on DO (β = 0.245; p < 0.05) is positive and statistically significant, which supports the positive role of digital security in the ability of companies to make core digital investments;
- DX has a significant and positive impact on both DO (β = 0.159; p < 0.05), which suggests that the entire suite of IT solutions and applications has an important role in terms of the basic capacity of the digital core investments, and on DI (β = 0.418; p < 0.05), which demonstrates the role of the technologies and applications used by the company on digital innovation;
- CM has a significant and direct impact on both DO (β = 0.138; p < 0.05), which means that migration to cloud technologies is a decisive factor in terms of core digital investment, and on DI (β = 0.327; p < 0.05), which highlights the role of cloud computing technologies and in the digital innovation capacity of companies;
- The impact of DA on DI (β = 0.205; p < 0.05) is positive and statistically significant, which supports the importance of IT support solutions for vulnerable areas caused by pandemics and crises or for the new requirements of the operating system regarding digital innovation at the company level;
- DC has a positive and significant impact on DI, close to that of DA (β = 0.195; p < 0.05). This result indicates the importance of IT solutions that change the business process or allow increasing the market share in terms of the digital innovation capacity of companies;
- The positive and significant coefficient between DO and DI (β = 0.152; p < 0.05) means that the core digital investments at the level of companies produce a positive and significant impact on their digital innovation;
- DI has a positive and significant impact on DR (β = 0.507; p < 0.05) and DO has a positive and significant impact on DR (β = 0.465; p < 0.05), respectively. These results indicate the importance of both digital innovation and core digital investment in the digital resilience of companies in the context of the pandemic and the crisis.
- The mediation effect of DO on DI through the four exogenous latent variables SI (β = 0.037; p < 0.05), RW (β = 0.084; p < 0.05), CM (β = 0.021; p < 0.05), and DX (β = 0.024; p < 0.05) has an indirect positive impact on DI, which contributes to the intensification of the total effect exerted by CM (β = 0.488; p < 0.05) and DX (β = 0.442; p < 0.05) on DI;
- DI mediates the effect between DO and DR as a result of the indirect positive effect of the seven latent variables on DR (SI with β = 0.133, p < 0.05; RW with β = 0.298, p < 0.05; CM with β = 0.240, p < 0.05; DX with β = 0.298, p < 0.05; DA with β = 0.104, p < 0.05; DC with β = 0.099, p < 0.05; and DO with β = 0.077, p < 0.05).
5. Conclusions
5.1. Theoretical Implications
The novelty that could contribute to the enrichment of the literature is given firstly by the integration of variables specific to digital technologies and innovations in resilience in the framework of the developed structural model. Secondly, through the mediation analysis, a better understanding of the relationships between the independent and dependent variables is achieved by adding a dimension that completes the causal relationships determined by the direct effects.
5.2. Managerial Implications
- Adaptive digital innovation-based management is needed to provide extensive digital communication skills;
- The digital capacity of employees should be improved and they should be involved in the process of digitizing the company;
- The widespread use of software applications should be implemented both for the analysis and interpretation of data in order to substantiate and make decisions in real-time, and to improve the relationship with customers and increase the quality of services and products offered;
- An organizational culture based on digital technologies should be implemented to allow faster and more efficient responses in the face of a crisis;
- IT procedures and applications should be integrated to detect shocks promptly and assess their impact as they occur;
- It is necessary for companies to implement flexible measures for allocating financial resources, with priority to digital investments, to ensure the stability and development of the business.
5.3. Limitations and Future Research Directions
Author Contributions
Funding
Acknowledgments
Conflicts of Interest
Appendix A
| 1. | Gender | Female Male |
| 2. | Age | <25 25–30 31–40 41–50 >50 |
| 3. | Education | College diploma Bachelor’s degree Master’s degree Ph.D. degree and above |
| 4. | Type of enterprise | Small/Private enterprise Medium/Private enterprise Large/Private enterprise Public/State-owned enterprise |
| 5. | IT budgets (IT) | <5% of total revenue 5–10% of total revenue 11–20% of total revenue >20% of total revenue |
| 6. | Enterprise’s age | <5 5–10 11–20 >20 |
| 7. | Enterprise location | Urban Rural |
| 8. | Security investments | The company ensures Internet of Things security The company uses solutions application security The company ensures network security The company uses solutions cloud security The company uses solutions for critical infrastructure security |
| 9. | Remote working | The company allows fully remote work The company allows hybrid remote work The company does not allow remote work |
| 10. | Cloud migration | The company uses software as a service (SaaS) The company uses platform as a service (PaaS) The company uses infrastructure as a service (IaaS) The company uses a hybrid model |
| 11. | Digital transformation investments | The company uses tools for interaction through the website, e-commerce, and m-commerce The company uses mobile applications in business processes—Apps The company uses social networks in the digital transformation of business—Social media The company uses conversational interfaces—Chatbots |
| 12. | Digital adaptation | The company implements IT projects to support vulnerable processes discovered in times of crisis The company develops IT projects in support of the new operational requirements generated by the implementation of technology 4.0/pandemic crisis |
| 13. | Digital acceleration | The company develops IT projects that model business innovation The company develops IT projects to increase market share |
| 14. | Digital core | The company adopts industry 4.0 technologies in the automation process To what extent has the company achieved digitizing the business To what extent the digitalization of the business has led to its globalization |
| 15. | Digital innovation | The company introduces digital products The company uses customer touch points and gives enhanced sales pitches |
| 16. | Digital resilience | The company has established a strategy for developing the digital business model The company has improved customer experience: customer journeys, channels, and touchpoints The company uses platforms and infrastructure for digital processing of the data and information |
References
- European Commission. Recovery and Resilience Facility. Available online: https://ec.europa.eu/info/business-economy-euro/recovery-coronavirus/recovery-and-resilience-facility_en (accessed on 2 March 2022).
- Zurdo, R.J.P.; Dopacio, C.I. How can the digitisation vector of recovery funds affect the social economy? Ciriec-Esp. Rev. Econ. Publica Soc. Y Coop. 2022, 104, 143–172. [Google Scholar] [CrossRef]
- Lepore, D.; Micozzi, A.; Spigarelli, F. Industry 4.0 Accelerating Sustainable Manufacturing in the COVID-19 Era: Assessing the Readiness and Responsiveness of Italian Regions. Sustainability 2021, 13, 2670. [Google Scholar] [CrossRef]
- European Commission-Recovery and Resilience Plan for Romania. Available online: https://ec.europa.eu/info/business-economy-euro/recovery-coronavirus/recovery-and-resilience-facility/recovery-and-resilience-plan-romania_ro (accessed on 2 March 2022).
- Ogrean, C.; Herciu, M. Romania’s SMEs on the Way to EU’s Twin Transition to Digitalization and Sustainability. Stud. Bus. Econ. 2021, 16, 282–295. [Google Scholar] [CrossRef]
- Pan, S.L.; Zhang, S. From Fighting COVID-19 Pandemic to Tackling Sustainable Development Goals: An Opportunity for Responsible Information Systems Research. Int. J. Inf. Manag. 2020, 55, 102196. [Google Scholar] [CrossRef] [PubMed]
- Krakovskaya, I.; Korokoshko, J. Assessment of the Readiness of Industrial Enterprises for Automation and Digitalization of Business Processes. Electronics 2021, 10, 2722. [Google Scholar] [CrossRef]
- Lee, J.W. Strategic Approaches to Free Economic Zones for the Digital Economy: Lessons from a Comparative Study. J. Asian Financ. Econ. Bus. 2022, 9, 15–27. [Google Scholar] [CrossRef]
- Gonzalez-Perez, M.A.; Mohieldin, M.; Hult, G.T.M.; Velez-Ocampo, J. COVID-19, sustainable development challenges of Latin America and the Caribbean, and the potential engines for an SDGs-based recovery. Manag. Res. 2021, 19, 22–37. [Google Scholar] [CrossRef]
- Sharma, N.; Tabandeh, A.; Gardoni, P. Regional resilience analysis: A multiscale approach to optimize the resilience of interdependent infrastructure. Comput.-Aided Civ. Infrastruct. Eng. 2020, 35, 1315–1330. [Google Scholar] [CrossRef]
- Aldianto, L.; Anggadwita, G.; Permatasari, A.; Mirzanti, I.R.; Williamson, I.O. Toward a Business Resilience Framework for Startups. Sustainability 2021, 13, 3132. [Google Scholar] [CrossRef]
- Acciarini, C.; Boccardelli, P.; Vitale, M. Resilient companies in the time of COVID-19 pandemic: A case study approach. J. Entrep. Public Policy 2021, 10, 336–351. [Google Scholar] [CrossRef]
- Juergensen, J.; Guimon, J.; Narula, R. European SMEs amidst the COVID-19 crisis: Assessing impact and policy responses. J. Bus. Econ. Dev. 2020, 47, 499–510. [Google Scholar] [CrossRef]
- Cowling, M.; Brown, R.; Rocha, A. Did you save some cash for a rainy COVID-19 day? The crisis and SMEs. Int. Small Bus. J. 2020, 38, 593–604. [Google Scholar] [CrossRef] [PubMed]
- Martin, D.; Romero, I.; Wegner, D. Individual, organizational, and institutional determinants of formal and informal inter-firm cooperation in SMEs. Int. Small Bus. J. 2019, 57, 1698–1711. [Google Scholar] [CrossRef]
- Meyer, K.E.; Prashantham, S.; Xu, S.Q. Entrepreneurship and the Post-COVID-19 Recovery in Emerging Economies. Manag. Organ. Rev. 2021, 17, 1101–1118. [Google Scholar] [CrossRef]
- Korsgaard, S.; Hurt, R.A.; Townsend, D.M.; Ingstrup, M.B. COVID-19 and the importance of space in entrepreneurship research and policy. Int. Small Bus. J.-Res. Entrep. 2020, 38, 697–710. [Google Scholar] [CrossRef]
- Koebele, E.A.; Crow, D.A.; Albright, E.A. Building Resilience during Recovery: Lessons from Colorado’s Watershed Resilience Pilot Program. Environ. Manag. 2020, 66, 1–15. [Google Scholar] [CrossRef]
- Adekola, J.; Clelland, D. Two sides of the same coin: Business resilience and community resilience. J. Conting. Crisis Manag. 2020, 28, 50–60. [Google Scholar] [CrossRef]
- Elia, G.; Margherita, A.; Ciavolino, E.; Moustaghfir, K. Digital Society Incubator: Combining Exponential Technology and Human Potential to Build Resilient Entrepreneurial Ecosystems. Adm. Sci. 2021, 11, 96. [Google Scholar] [CrossRef]
- Florek-Paszkowska, A.; Ujwary-Gil, A.; Godlewska-Dziobon, B. Business innovation and critical success factors in the era of digital transformation and turbulent times. J. Entrep. Manag. Innov. 2021, 17, 7–28. [Google Scholar] [CrossRef]
- Mottahedi, A.; Sereshki, F.; Ataei, M.; Qarahasanlou, A.N.; Barabadi, A. Resilience estimation of critical infrastructure systems: Application of expert judgment. Reliab. Eng. Syst. Saf. 2021, 215, 107849. [Google Scholar] [CrossRef]
- Papagiannidis, S.; Harris, J.; Morton, D. WHO led the digital transformation of your company? A reflection of IT related challenges during the pandemic. Int. J. Inf. Manag. 2020, 55, 102166. [Google Scholar] [CrossRef] [PubMed]
- Cheema-Fox, A.; La Perla, B.R.; Serafeim, G.; Wang, H. Corporate Resilience and Response during COVID-19. J. Appl. Corp. Financ. 2021, 33, 24–40. [Google Scholar] [CrossRef]
- O’Leary, D.E. Evolving information systems and technology research issues for COVID-19 and other pandemics. J. Organ. Comput. Electron. Commer. 2020, 30, 1–8. [Google Scholar] [CrossRef]
- Rapaccini, M.; Saccani, N.; Kowalkowski, C.; Paiola, M.; Adrodegari, F. Navigating disruptive crises through service-led growth: The impact of COVID-19 on Italian manufacturing firms. Ind. Mark. Manag. 2020, 88, 225–237. [Google Scholar] [CrossRef]
- International Data Corporation-IDC. A Digital Resiliency Framework for the Future Enterprise 25 February 2021; Alacra Store: New York, NY, USA, 2022; Available online: http://www.alacrastore.com/storecontent/IDC/A-Digital-Resiliency-Framework-for-the-Future-Enterprise-2107-23139 (accessed on 2 March 2022).
- Conz, E.; Magnani, G. A dynamic perspective on the resilience of firms: A systematic literature reviewand a framework for future research. Eur. Manag. J. 2020, 38, 400–412. [Google Scholar] [CrossRef]
- Hassankhani, M.; Alidadi, M.; Sharifi, A.; Azhdari, A. Smart City and Crisis Management: Lessons for the COVID-19 Pandemic. Int. J. Environ. Res. Public Health 2021, 18, 7736. [Google Scholar] [CrossRef] [PubMed]
- Obrenovic, B.; Du, J.; Godinic, D.; Tsoy, D.; Khan, M.A.S.; Jakhongirov, I. Sustaining Enterprise Operations and Productivity during the COVID-19 Pandemic: Enterprise Effectiveness and Sustainability Model. Sustainability 2020, 12, 5981. [Google Scholar] [CrossRef]
- Habibi Rad, M.; Mojtahedi, M.; Ostwald, M.J. Industry 4.0, Disaster Risk Management and Infrastructure Resilience: A Systematic Review and Bibliometric Analysis. Buildings 2021, 11, 411. [Google Scholar] [CrossRef]
- Zhang, J.; Long, J.; von Schaewen, A.M.E. How Does Digital Transformation Improve Organizational Resilience?-Findings from PLS-SEM and fsQCA. Sustainability 2021, 13, 11487. [Google Scholar] [CrossRef]
- Carugati, A.; Mola, L.; Ple, L. Exploitation and Exploration of IT in Times of Pandemic: From Dealing with Emergency to Institutionalising Crisis Practices. Eur. J. Inf. Syst. 2020, 29, 762–777. [Google Scholar] [CrossRef]
- Rupeika-Apoga, R.; Petrovska, K.; Bule, L. The Effect of Digital Orientation and Digital Capability on Digital Transformation of SMEs during the COVID-19 Pandemic. J. Theor. Appl. Electron. Commer. Res. 2022, 17, 669–685. [Google Scholar] [CrossRef]
- Acioli, C.; Scavarda, A.; Reis, A. Applying Industry 4.0 technologies in the COVID-19 sustainable chains. Int. J. Product. Perform. Manag. 2021, 70, 988–1016. [Google Scholar] [CrossRef]
- Melluso, N.; Fareri, S.; Fantoni, G.; Bonaccorsi, A.; Chiarello, F.; Coli, E.; Giordano, V.; Manfredi, P.; Manafi, S. Lights and shadows of COVID-19, technology and industry 4.0. arXiv Cornell Univ. 2020, 1, 13457. [Google Scholar] [CrossRef]
- Morris, J.; Morris, W.; Bowen, R. Implications of the digital divide on rural SME resilience. J. Rural. Stud. 2022, 89, 369–377. [Google Scholar] [CrossRef]
- Xu, L.; Li, Y.H.; Yao, Q. Information security investment and purchase decision for personalized products. Manag. Decis. Econ. 2022. [Google Scholar] [CrossRef]
- Solak, S.; Zhuo, Y.R. Optimal policies for information sharing in information system security. Eur. J. Oper. Res. 2020, 284, 934–950. [Google Scholar] [CrossRef]
- Safi, R.; Browne, G.J.; Naini, A.J. Mis-spending on information security measures: Theory and experimental evidence. Int. J. Inf. Manag. 2021, 57, 102291. [Google Scholar] [CrossRef]
- Chassidim, H.; Perentis, C.; Toch, E.; Lepri, B. Between privacy and security: The factors that drive intentions to use cyber-security applications. Behav. Inf. Technol. 2021, 40, 1769–1783. [Google Scholar] [CrossRef]
- Erokhin, S.; Petukhov, A.; Pilyugin, P. Comparison of Information Security Systems for Asymptotic Information Security Management Critical Information Infrastructures. In Proceedings of the 28th Conference of Open Innovations Association (FRUCT), Moscow, Russia, 27–29 January 2021; pp. 89–95. [Google Scholar] [CrossRef]
- Ahmid, M.; Kazar, O. A Comprehensive Review of the Internet of Things Security. J. Appl. Secur. Res. 2021, 1–17. [Google Scholar] [CrossRef]
- Li, W.; Zhu, H. Research on Comprehensive Enterprise Network Security. In Proceedings of the 2021 IEEE 11th International Conference on Electronics Information and Emergency Communication (ICEIEC), Beijing, China, 18–20 June 2021; pp. 1–6. [Google Scholar] [CrossRef]
- Yang, M.W.; Jacob, V.S.; Raghunathan, S. Cloud Service Model’s Role in Provider and User Security Investment Incentives. Prod. Oper. Manag. 2020, 30, 419–437. [Google Scholar] [CrossRef]
- Pokojski, Z.; Kister, A.; Lipowski, M. Remote Work Efficiency from the Employers’ Perspective—What’s Next? Sustainability 2022, 14, 4220. [Google Scholar] [CrossRef]
- Delany, K. What challenges will organisations face transitioning for the first time to the new normal of remote working? Hum. Resour. Dev. Int. 2021, 1–9. [Google Scholar] [CrossRef]
- Zappalà, S.; Toscano, F.; Topa, G. The Implementation of a Remote Work Program in an Italian Municipality before COVID-19: Suggestions to HR Officers for the Post-COVID-19 Era. Eur. J. Investig. Health Psychol. Educ. 2021, 11, 866–877. [Google Scholar] [CrossRef] [PubMed]
- Urbaniec, M.; Małkowska, A.; Włodarkiewicz-Klimek, H. The Impact of Technological Developments on Remote Working: Insights from the Polish Managers’ Perspective. Sustainability 2022, 14, 552. [Google Scholar] [CrossRef]
- Adekoya, O.D.; Adisa, T.A.; Aiyenitaju, O. Going forward: Remote working in the post-COVID-19 era. Empl. Relat. 2022, 1–28. [Google Scholar] [CrossRef]
- Singh, N. Developing business risk resilience through risk management infrastructure: The moderating role of big data analytics. Inf. Syst. Manag. 2020, 39, 34–52. [Google Scholar] [CrossRef]
- Tubre, B.; Rodeghero, P. Exploring the Challenges of Cloud Migrations during a Global Pandemic. In Proceedings of the 2020 IEEE International Conference on Software Maintenance and Evolution (ICSME), Adelaide, Australia, 28 September–2 October 2020; pp. 784–785. [Google Scholar] [CrossRef]
- Hustad, E.; Sorheller, V.U.; Jorgensen, E.H.; Vassilakopoulou, P. Moving enterprise resource planning (ERP) systems to the cloud: The challenge of infrastructural embeddedness. Int. J. Inf. Syst. Proj. Manag. 2021, 8, 5–20. [Google Scholar] [CrossRef]
- Zhang, R.; Li, Y.; Li, H.; Wang, Q. Evolutionary Game Analysis on Cloud Providers and Enterprises’ Strategies for Migrating to Cloud-Native under Digital Transformation. Electronics 2022, 11, 1584. [Google Scholar] [CrossRef]
- Volberda, H.W.; Khanagha, S.; Baden-Fuller, C.; Mihalache, O.R.; Birkinshaw, J. Strategizing in a digital world: Overcoming cognitive barriers, reconfiguring routines and introducing new organizational forms. Long Range Plan. 2021, 54, 102110. [Google Scholar] [CrossRef]
- Ramchand, K.; Baruwal Chhetri, M.; Kowalczyk, R. Enterprise adoption of cloud computing with application portfolio profiling and application portfolio assessment. J. Cloud Comput.-Adv. Syst. Appl. 2021, 10, 1. [Google Scholar] [CrossRef]
- Guillen, M.A.D.D.; Morales-Rocha, V.; Martinez, L.F.F. A Systematic Review of Security Threats and Countermeasures in SaaS. J. Comput. Secur. 2020, 28, 635–653. [Google Scholar] [CrossRef]
- Kaur, K.; Sharma, S.; Singh Kahlon, K. A middleware for polyglot persistence and data portability of big data paas cloud applications. Comput. Mater. Contin. 2020, 65, 625–1647. [Google Scholar] [CrossRef]
- Badshah, A.; Ghani, A.; Daud, A.; Chronopoulos, A.T.; Jalal, A. Revenue maximization approaches in IaaS clouds: Research challenges and opportunities. Trans. Emerg. Telecommun. Technol. 2022, 33, e4492. [Google Scholar] [CrossRef]
- Shetti, M.M.; Li, B.; Du, D.H.C. E-VM: An Elastic Virtual Machine Scheduling Algorithm to Minimize the Total Cost of Ownership in a Hybrid Cloud. In Proceedings of the 2021 IEEE Intl Conf on Parallel & Distributed Processing with Applications, Big Data & Cloud Computing, Sustainable Computing & Communications, Social Computing & Networking, New York, NY, USA, 30 September–3 October 2021; pp. 202–211. [Google Scholar] [CrossRef]
- Paul, S.K.; Chowdhury, P. A production recovery plan in manufacturing supply chains for a high-demand item during COVID-19. Int. J. Phys. Distrib. Logist. Manag. 2021, 51, 104–125. [Google Scholar] [CrossRef]
- Ebersberger, B.; Kuckertz, A. Hop to it! the impact of organization type on innovation response time to the COVID-19 crisis. J. Bus. Res. 2021, 124, 126–135. [Google Scholar] [CrossRef]
- Lei, S. Modeling an web community discovery method with web page attraction. J. Intell. Fuzzy Syst. 2021, 40, 11159–11169. [Google Scholar] [CrossRef]
- Vărzaru, A.A.; Bocean, C.G. A Two-Stage SEM–Artificial Neural Network Analysis of Mobile Commerce and Its Drivers. J. Theor. Appl. Electron. Commer. Res. 2021, 16, 2304–2318. [Google Scholar] [CrossRef]
- Dwivedi, Y.K.; Ismagilova, E.; Rana, N.P.; Raman, R. Social Media Adoption, Usage and Impact in Business-To-Business (B2B) Context: A State-Of-The-Art Literature Review. Inf. Syst. Front. 2021, 1–23. [Google Scholar] [CrossRef]
- Rooein, D.; Bianchini, D.; Leotta, F.; Mecella, M.; Paolini, P.; Pernici, B. aCHAT-WF: Generating conversational agents for teaching business process models. Softw. Syst. Model. 2022, 21, 891–914. [Google Scholar] [CrossRef]
- Swani, K. To app or not to app: A business-to-business seller’s decision. Ind. Mark. Manag. 2021, 93, 389–400. [Google Scholar] [CrossRef]
- Chaudhry, S.; Kulkarni, C. Design Patterns of Investing Apps and Their Effects on Investing Behaviors. In Proceedings of the 2021 ACM Designing Interactive Systems Conference (DIS), New York, NY, USA, 28 June–2 July 2021; pp. 777–788. [Google Scholar] [CrossRef]
- Vărzaru, A.A.; Bocean, C.G.; Rotea, C.C.; Budică-Iacob, A.-F. Assessing Antecedents of Behavioral Intention to Use Mobile Technologies in E-Commerce. Electronics 2021, 10, 2231. [Google Scholar] [CrossRef]
- Vărzaru, A.A.; Bocean, C.G.; Mangra, M.G.; Mangra, G.I. Assessing the Effects of Innovative Management Accounting Tools on Performance and Sustainability. Sustainability 2022, 14, 5585. [Google Scholar] [CrossRef]
- Rusly, F.H.; Talib, Y.Y.A.; Hussin, M.R.A.; Mutalib, H.A. Modelling the internal forces of SMEs digital adaptation strategy towards industry revolution 4.0 polish. J. Manag. Stud. 2021, 24, 306–321. [Google Scholar] [CrossRef]
- Del Giudice, M.; Scuotto, V.; Papa, A.; Tarba, S.Y.; Bresciani, S.; Warkentin, M. Self-Tuning Model for Smart Manufacturing SMEs: Effects on Digital Innovation. J. Prod. Innov. Manag. 2021, 38, 68–89. [Google Scholar] [CrossRef]
- Narayanamurthy, G.; Tortorella, G. Impact of COVID-19 outbreak on employee performance–Moderating role of industry 4.0 base technologies. Int. J. Prod. Econ. 2021, 234, 108075. [Google Scholar] [CrossRef]
- Verma, S.; Gustafsson, A. Investigating the emerging COVID-19 research trends in the field of business and management: A bibliometric analysis approach. J. Bus. Res. 2020, 118, 253–261. [Google Scholar] [CrossRef]
- Lee, S.M.; Trimi, S. Convergence innovation in the digital age and in the COVID-19 pandemic crisis. J. Bus. Res. 2021, 123, 14–22. [Google Scholar] [CrossRef]
- Obradović, T.; Vlačić, B.; Dabić, M. Open innovation in the manufacturing industry: A review and research agenda. Technovation 2021, 102, 102221. [Google Scholar] [CrossRef]
- Kudyba, S. COVID-19 and the Acceleration of Digital Transformation and the Future of Work. Inf. Syst. Manag. 2020, 37, 284–287. [Google Scholar] [CrossRef]
- Corsaro, D.; D’Amico, V. How the digital transformation from COVID-19 affected the relational approaches in B2B. J. Bus. Ind. Mark. 2022. [Google Scholar] [CrossRef]
- Kaiser, L.F.; Wehking, C.; vom Brocke, J. How to Organize Digital Innovation? The Role of Involvement, Structure, and Technology. Int. J. Innov. Technol. Manag. 2021, 18, 2150010. [Google Scholar] [CrossRef]
- Zhen, Z.; Yousaf, Z.; Radulescu, M.; Yasir, M. Nexus of Digital Organizational Culture, Capabilities, Organizational Readiness, and Innovation: Investigation of SMEs Operating in the Digital Economy. Sustainability 2021, 13, 720. [Google Scholar] [CrossRef]
- Sengupta, T.; Narayanamurthy, G.; Hota, P.K.; Sarker, T.; Dey, S. Conditional acceptance of digitized business model innovation at the BoP: A stakeholder analysis of eKutir in India. Technol. Forecast. Soc. Chang. 2021, 170, 120857. [Google Scholar] [CrossRef]
- Gonzalez, J.S.; Gulbrandsen, M. Innovation in established industries undergoing digital transformation: The role of collective identity and public values. Innovation 2022, 24, 201–230. [Google Scholar] [CrossRef]
- Chatterjee, S.; Chaudhuri, R.; Vrontis, D. Does remote work flexibility enhance organization performance? Moderating role of organization policy and top management support. J. Bus. Res. 2021, 139, 1501–1512. [Google Scholar] [CrossRef]
- Brem, A.; Viardot, E.; Nylund, P.A. Implications of the coronavirus (COVID-19) outbreak for innovation: Which technologies will improve our lives? Technol. Forecast. Soc. Chang. 2021, 163, 120451. [Google Scholar] [CrossRef]
- Chesbrough, H. To recover faster from COVID-19, open up: Managerial implications from an open innovation perspective. Ind. Mark. Manag. 2020, 88, 410–413. [Google Scholar] [CrossRef]
- Moeuf, A.; Lamouri, S.; Pellerin, R.; Tamayo-Giraldo, S.; Tobon-Valencia, E.; Eburdy, R. Identification of critical success factors, risks and opportunities of Industry 4.0 in SMEs. Int. J. Prod. Res. 2020, 58, 1384–1400. [Google Scholar] [CrossRef]
- Fragapane, G.; Ivanov, D.; Peron, M.; Sgarbossa, F.; Strandhagen, J.O. Increasing flexibility and productivity in Industry 4.0 production networks with autonomous mobile robots and smart intralogistics. Ann. Oper. Res. 2020, 308, 125–143. [Google Scholar] [CrossRef] [Green Version]
- Wiratmadja, I.I.; Profityo, W.B.; Rumanti, A.A. Drivers of Innovation Ambidexterity on Small Medium Enterprises (SMEs) Performance. IEEE Access 2021, 9, 4423–4434. [Google Scholar] [CrossRef]
- Wang, G.T. Digital reframing: The design thinking of redesigning traditional products into innovative digital products. J. Prod. Innov. Manag. 2022, 39, 95–118. [Google Scholar] [CrossRef]
- Cugno, M.; Castagnoli, R.; Büchi, G.; Pini, M. Industry 4.0 and production recovery in the COVID era. Technovation 2022, 114, 102443. [Google Scholar] [CrossRef]
- Owida, A.; Galal, N.M.; Elrafie, A. Decision-making framework for a resilient sustainable production system during COVID-19: An evidence-based research. Comput. Ind. Eng. 2022, 164, 107905. [Google Scholar] [CrossRef]
- Eirinakis, P.; Lounis, S.; Plitsos, S.; Arampatzis, G.; Kalaboukas, K.; Kenda, K.; Lu, J.; Rožanec, J.M.; Stojanovic, N. Cognitive Digital Twins for Resilience in Production: A Conceptual Framework. Information 2022, 13, 33. [Google Scholar] [CrossRef]
- Naghshineh, B.; Carvalho, H. The implications of additive manufacturing technology adoption for supply chain resilience: A systematic search and review. Int. J. Prod. Econ. 2022, 247, 108387. [Google Scholar] [CrossRef]
- Haapala, K.R.; Kim, K.Y.; Kremer, G.E.O.; Kubat, R.; Shilkrot, R.; Sciammarella, F.M. An Open Online Product Marketplace to Overcome Supply and Demand Chain Inefficiencies in Times of Crisis. Smart Sustain. Manuf. Syst. 2020, 4, 299–302. [Google Scholar] [CrossRef]
- Tortorella, G.; Fogliatto, F.S.; Gao, S.; Chan, T.K. Contributions of Industry 4.0 to supply chain resilience. Int. J. Logist. Manag. 2020, 33, 547–566. [Google Scholar] [CrossRef]
- Sajjad, A. The COVID-19 pandemic, social sustainability and global supply chain resilience: A review. Corp. Gov. 2021, 21, 1142–1154. [Google Scholar] [CrossRef]
- Spieske, A.; Birkel, H. Improving supply chain resilience through industry 4.0: A systematic literature review under the impressions of the COVID-19 pandemic. Comput. Ind. Eng. 2021, 158, 107452. [Google Scholar] [CrossRef]
- Benabdellah, G.C.; Bennis, K.; Benabdellah, A.C.; Zekhnini, K. Resilient Sustainable Supplier Selection Criteria Assessment for Economics Enhancement in Industry 4.0 Context. In Product Lifecycle Management. Green and Blue Technologies to Support Smart and Sustainable Organizations PLM 2021. IFIP Advances in Information and Communication Technology; Canciglieri Junior, O., Noël, F., Rivest, L., Bouras, A., Eds.; Springer: Cham, Switzerland, 2022; p. 639. [Google Scholar] [CrossRef]
- Zavala-Alcívar, A.; Verdecho, M.J.; Alfaro-Saiz, J.J. A Conceptual Framework to Manage Resilience and Increase Sustainability in the Supply Chain. Sustainability 2020, 12, 6300. [Google Scholar] [CrossRef]
- Garcia-Reyes, H.; Aviles-Gonzalez, J.; Aviles-Sacoto, S.V. A Model to Become a Supply Chain 4.0 Based on a Digital Maturity Perspective. Procedia Comput. Sci. 2022, 200, 1058–1067. [Google Scholar] [CrossRef]
- Frederico, G.F.; Kumar, V.; Garza-Reyes, J.A.; Kumar, A.; Agrawal, R. Impact of I4.0 technologies and their interoperability on performance: Future pathways for supply chain resilience post-COVID-19. Int. J. Logist. Manag. 2021. [Google Scholar] [CrossRef]
- Scholz, R.W.; Czichos, R.; Parycek, P. Organizational Vulnerability of Digital Threats: A First Validation of an Assessment Method. Eur. J. Oper. Res. 2020, 282, 627–643. [Google Scholar] [CrossRef]
- Audretsch, D.B.; Belitski, M. Knowledge complexity and firm performance: Evidence from the European SMEs. J. Knowl. Manag. 2021, 25, 693–713. [Google Scholar] [CrossRef]
- Shen, Y.D.; Cheng, Y.; Yu, J.X. From recovery resilience to transformative resilience: How digital platforms reshape public service provision during and post COVID-19. Public Manag. Rev. 2022, 1–24. [Google Scholar] [CrossRef]
- Floetgen, R.J.; Strauss, J.; Weking, J.; Hein, A.; Urmetzer, F.; Böhm, M.; Krcmar, H. Introducing platform ecosystem resilience: Leveraging mobility platforms and their ecosystems for the new normal during COVID-19. Eur. J. Inf. Syst. 2021, 30, 304–321. [Google Scholar] [CrossRef]
- Liu, J.; Liu, S.; Xu, X.; Zou, Q. Can Digital Transformation Promote the Rapid Recovery of Cities from the COVID-19 Epidemic? An Empirical Analysis from Chinese Cities. Int. J. Environ. Res. Public Health 2022, 19, 3567. [Google Scholar] [CrossRef]
- Vial, G. Understanding Digital Transformation: A Review and a Research Agenda. J. Strateg. Inf. Syst. 2019, 28, 118–144. [Google Scholar] [CrossRef]
- Schaufeli, W.; Shimazu, A.; Taris, T. Being Driven to Work Excessively Hard the Evaluation of a Two-Factor Measure of Workaholism in the Netherlands and Japan. Cross-Cult. Res. 2009, 43, 320–348. [Google Scholar] [CrossRef] [Green Version]
- Langerak, F.; Hultink, E.J.; Robben, H.S. The Role of Predevelopment Activities in the Relationship between Market Orientation and Performance. R D Manag. 2004, 34, 295–309. [Google Scholar] [CrossRef]
- Khaled Fahim, N.; Negida, A. Sample Size Calculation Guide-Part 1: How to Calculate the Sample Size Based on the Prevalence Rate. Adv. J. Emerg. Med. 2018, 2, e50. [Google Scholar] [CrossRef] [PubMed]
- European Commission. Commission recommendation of 6 may 2003 concerning the definition of micro, small and medium-sized enterprises (Text with EEA relevance). Off. J. Eur. Union 2003, 36–41. Available online: https://op.europa.eu/en/publication-detail/-/publication/6ca8d655-126b-4a42-ada4-e9058fa45155/language_en (accessed on 9 May 2022).
- Chu, Y.; Chi, M.; Wang, W. The Impact of Information Technology Capabilities of Manufacturing Enterprises on Innovation Performance: Evidences from SEM and fsQCA. Sustainability 2019, 11, 5946. [Google Scholar] [CrossRef] [Green Version]
- Türkeș, M.C.; Stăncioiu, A.F.; Băltescu, C.A.; Marinescu, R.C. Resilience Innovations and the Use of Food Order & Delivery Platforms by the Romanian Restaurants during the COVID-19 Pandemic. J. Theor. Appl. Electron. Commer. Res. 2021, 16, 3218–3247. [Google Scholar] [CrossRef]
- Zeng, N.S.; Liu, Y.; Gong, P.; Hertogh, M.; Konig, M. Do right PLS and do PLS right: A critical review of the application of PLS-SEM in construction management research. Front. Eng. Manag. 2021, 8, 356–369. [Google Scholar] [CrossRef]
- Ajayi, L.B.; Adebayo, A.T. Structural Equation Model (SEM). Am. J. Humanit. Soc. Sci. Res. 2021, 5, 11–19. Available online: https://www.ajhssr.com/wp-content/uploads/2021/07/C21571119.pdf (accessed on 5 May 2022).
- IBM SPSS Software. Available online: https://www.ibm.com/analytics/spss-statistics-software (accessed on 5 May 2022).
- Tenenhaus, M.; Vinzi, V.E.; Chatelin, Y.M.; Lauro, C. PLS Path Modeling. Comput. Stat. Data Anal. 2005, 48, 159–205. [Google Scholar] [CrossRef]
- Hair, J.F.; Ringle, C.M.; Sarstedt, M. PLS-SEM: Indeed a Silver Bullet. J. Mark. Theory Pract. 2011, 19, 139–151. [Google Scholar] [CrossRef]
- Hair, J.F.; Ringle, C.M.; Sarstedt, M. Partial Least Squares Structural Equation Modeling: Rigorous Applications, Better Results and Higher Acceptance. Long Range Plan. 2013, 46, 1–12. [Google Scholar] [CrossRef]
- George, D.; Mallery, P. SPSS for Windows Step by Step: A Simple Guide and Reference 17.0 Update, 10th ed.; Allyn & Bacon: Boston, MA, USA, 2009. [Google Scholar]
- Fornell, C.; Larcker, D.F. Evaluating structural equation models with unobservable variables and measurement error. J. Mark. Res. 1981, 18, 39–50. [Google Scholar] [CrossRef]
- Chin, W.W. How to write up and report PLS analyses. In Handbook of Partial Least Squares: Concepts, Methods and Applications; Vinzi, V.E., Chin, W.W., Henseler, J., Wang, H., Eds.; Springer: Berlin/Heidelberg, Germany, 2010; pp. 655–690. [Google Scholar]
- Ullman, J.B. Structural equation modelling. In Using Multivariate Statistics, 4th ed.; Tabachnick, B.G., Fidell, L.S., Eds.; Pearson Education: Boston, MA, USA, 2001. [Google Scholar]
- Hair, J.F.; Black, W.C.; Babin, B.J.; Anderson, R.E. Multivariate Data Analysis, 7th ed.; Pearson: New York, NY, USA, 2010. [Google Scholar]
- Hu, L.T.; Bentler, P.M. Cutoff Criteria for Fit Indexes in Covariance Structure Analysis: Conventional Criteria versus New Alternatives. Struct. Equ. Modeling 1999, 6, 1–55. [Google Scholar] [CrossRef]
- Bollen, K.A. Structural Equations with Latent Variables; John Wiley and Sons, Inc.: New York, NY, USA, 1989. [Google Scholar] [CrossRef]
- Bentler, P.M. Comparative Fit Indexes in Structural Models. Psychol. Bull. 1990, 107, 238–246. [Google Scholar] [CrossRef] [PubMed]


| Latent Variables | Construct | Items | Coding | Source |
|---|---|---|---|---|
| Exogenous Latent Variables | Security investments (SI) | The company ensures Internet of Things security | SI1 | [42] |
| The company uses solutions application security | SI2 | [41] | ||
| The company ensures network security | SI3 | [44] | ||
| The company uses solutions cloud security | SI4 | [45] | ||
| The company uses solutions for critical infrastructure security | SI5 | [43] | ||
| Remote working (RW) | The company allows fully remote work | RW1 | [46,47,48,49,50,83] | |
| The company allows hybrid remote work | RW2 | |||
| The company does not allow remote work | RW3 | |||
| Cloud migration (CM) | The company uses software as a service (SaaS) | CM1 | [57] | |
| The company uses platform as a service (PaaS) | CM2 | [58] | ||
| The company uses infrastructure as a service (IaaS) | CM3 | [59] | ||
| The company uses hybrid model | CM4 | [60] | ||
| Digital transformation investments (DX) | The company uses tools for interaction through the website, e-commerce, and m-commerce | DX1 | [64] | |
| The company uses mobile applications in business processes—Apps | DX2 | [67,68] | ||
| The company uses social networks in the digital transformation of business—Social media | DX3 | [65] | ||
| The company uses conversational interfaces—Chatbots | DX4 | [66] | ||
| Digital adaptation (DA) | The company implements IT projects to support vulnerable processes discovered in times of crisis | DA1 | [69,71,72,73,74,75,76] | |
| The company develops IT projects in support of the new operational requirements generated by the implementation of technology 4.0/pandemic crisis | DA2 | |||
| Digital acceleration (DC) | The company develops IT projects that model business innovation | DC1 | [70,77,78,79,80] | |
| The company develops IT projects to increase market share | DC2 | |||
| Endogenous Latent Variables | Digital core (DO) | The company uses virtual individual work | DO1 | [46,83] |
| The company adopts industry 4.0 technologies in the automation process | DO2 | [3,55] | ||
| To what extent has the company achieved digitizing the business | DO3 | [24] | ||
| To what extent the digitalization of the business has led to its globalization | DO4 | [8] | ||
| Digital innovation (DI) | The company introduces digital products | DI1 | [3,11,22,62,72,82,84,89] | |
| The company uses customer touch points and gives enhanced sales pitches | DI2 | |||
| Digital resilience (DR) | The company has established a strategy for developing the digital business model | DR1 | [50,51,69,80,102,103,104,105,106,107] | |
| The company has improved customer experience: customer journeys, channels, and touchpoints | DR2 | |||
| The company uses platforms and infrastructure for digital processing of the data and information | DR3 |
| Variables | Category | Number (N) | Percentage (%) |
|---|---|---|---|
| Managerial features | |||
| Gender | Female | 143 | 32.80 |
| Male | 293 | 67.20 | |
| Age | <25 | 32 | 7.34 |
| 25–30 | 67 | 15.37 | |
| 31–40 | 138 | 31.65 | |
| 41–50 | 124 | 28.44 | |
| >50 | 75 | 17.20 | |
| Education | College diploma | 35 | 8.03 |
| Bachelor’s degree | 151 | 34.63 | |
| Master’s degree | 212 | 48.62 | |
| Ph.D. degree and above | 38 | 8.72 | |
| Company features | |||
| Type of enterprise | Small/Private enterprise | 159 | 36.47 |
| Medium/Private enterprise | 147 | 33.72 | |
| Large/Private enterprise | 59 | 13.53 | |
| Public/State-owned enterprise | 71 | 16.28 | |
| IT budgets (IT) | <5% of total revenue | 137 | 31.43 |
| 5–10% of total revenue | 165 | 37.84 | |
| 11–20% of total revenue | 86 | 19.72 | |
| >20% of total revenue | 48 | 11.01 | |
| Enterprise’s age | <5 | 110 | 25.23 |
| 5–10 | 94 | 21.56 | |
| 11–20 | 125 | 28.67 | |
| >20 | 107 | 24.54 | |
| Enterprise location | Urban | 320 | 73.39 |
| Rural | 116 | 26.61 | |
| Total | 436 | 100 | |
| Construct | CA | CR | DG rho | AVE | SR AVE | VIF |
|---|---|---|---|---|---|---|
| Security investments (SI) | 0.883 | 0.889 | 0.904 | 0.667 | 0.817 | 1.007 |
| Remote working (RW) | 0.861 | 0.865 | 0.993 | 0.683 | 0.827 | 1.304 |
| Cloud migration (CM) | 0.922 | 0.927 | 0.993 | 0.762 | 0.873 | 1.172 |
| Digital transformation investments (DX) | 0.919 | 0.918 | 0.934 | 0.739 | 0.860 | 1.219 |
| Digital adaptation (DA) | 0.862 | 0.871 | 0.935 | 0.772 | 0.879 | 2.237 |
| Digital acceleration (DC) | 0.922 | 0.923 | 0.915 | 0.857 | 0.926 | 1.426 |
| Digital core investments (DO) | 0.892 | 0.900 | 0.905 | 0.693 | 0.833 | 2.086 |
| Digital innovation investments (DI) | 0.824 | 0.831 | 0.945 | 0.711 | 0.843 | 1.562 |
| Digital resilience (DR) | 0.839 | 0.848 | 0.910 | 0.652 | 0.807 | - |
| Kaiser–Meyer–Olkin Measure of Sampling Adequacy | 0.709 | |
| Bartlett’s Test of Sphericity | Approx. Chi-Square | 978.793 |
| df | 378 | |
| Sig. | 0.000 | |
| SI | RW | CM | DX | DA | DC | DO | DI | DR | |
|---|---|---|---|---|---|---|---|---|---|
| SI | 0.817 | ||||||||
| RW | 0.180 | 0.827 | |||||||
| CM | 0.066 | 0.373 | 0.873 | ||||||
| DX | 0.109 | 0.401 | 0.232 | 0.860 | |||||
| DA | 0.217 | 0.821 | 0.380 | 0.415 | 0.879 | ||||
| DC | 0.501 | 0.673 | 0.246 | 0.314 | 0.572 | 0.926 | |||
| DO | 0.365 | 0.638 | 0.402 | 0.455 | 0.785 | 0.472 | 0.833 | ||
| DI | 0.206 | 0.714 | 0.616 | 0.733 | 0.720 | 0.576 | 0.729 | 0.843 | |
| DR | 0.241 | 0.675 | 0.469 | 0.501 | 0.791 | 0.637 | 0.805 | 0.801 | 0.807 |
| Fit Indices | GFI | SRMR | RMSEA | NFI | IFI | CFI | |
|---|---|---|---|---|---|---|---|
| Recommended value | <2 | >0.90 | <0.08 | <0.06 | >0.90 | >0.90 | >0.90 |
| Source | [123] | [124] | [125] | [125] | [126] | [126] | [127] |
| Modified model | 1.412 | 0.913 | 0.076 | 0.057 | 0.904 | 0.966 | 0.959 |
| Hypothesis | Paths Correlation | Path Coefficient (β) | p | Results |
|---|---|---|---|---|
| H1 | Security investments → Digital core | 0.245 | *** | Supported |
| H2 | Remote working → Digital core | 0.550 | *** | Supported |
| H3 | Cloud migration → Digital core | 0.138 | *** | Supported |
| H4 | Digital transformation investments → Digital core | 0.159 | *** | Supported |
| H5 | Cloud migration → Digital innovation | 0.327 | *** | Supported |
| H6 | Digital transformation investments → Digital innovation | 0.418 | *** | Supported |
| H7 | Digital adaptation → Digital innovation | 0.205 | *** | Supported |
| H8 | Digital acceleration → Digital innovation | 0.195 | *** | Supported |
| H9 | Digital core → Digital innovation | 0.152 | *** | Supported |
| H10 | Digital core → Digital resilience | 0.465 | *** | Supported |
| H11 | Digital innovation → Digital resilience | 0.507 | *** | Supported |
| SI | RW | CM | DX | DA | DC | DO | DI | |
|---|---|---|---|---|---|---|---|---|
| Standardized Total Effects | ||||||||
| DO | 0.245 | 0.550 | 0.138 | 0.159 | 0.000 | 0.000 | 0.000 | 0.000 |
| DI | 0.037 | 0.084 | 0.348 | 0.442 | 0.205 | 0.195 | 0.152 | 0.000 |
| DR | 0.133 | 0.298 | 0.240 | 0.298 | 0.104 | 0.099 | 0.542 | 0.507 |
| Standardized Direct Effects | ||||||||
| DO | 0.245 | 0.550 | 0.138 | 0.159 | 0.000 | 0.000 | 0.000 | 0.000 |
| DI | 0.000 | 0.000 | 0.327 | 0.418 | 0.205 | 0.195 | 0.152 | 0.000 |
| DR | 0.000 | 0.000 | 0.000 | 0.000 | 0.000 | 0.000 | 0.465 | 0.507 |
| Standardized Indirect Effects | ||||||||
| DI | 0.037 | 0.084 | 0.021 | 0.024 | 0.000 | 0.000 | 0.000 | 0.000 |
| DR | 0.133 | 0.298 | 0.240 | 0.298 | 0.104 | 0.099 | 0.077 | 0.000 |
Publisher’s Note: MDPI stays neutral with regard to jurisdictional claims in published maps and institutional affiliations. |
© 2022 by the authors. Licensee MDPI, Basel, Switzerland. This article is an open access article distributed under the terms and conditions of the Creative Commons Attribution (CC BY) license (https://creativecommons.org/licenses/by/4.0/).
Share and Cite
Mehedintu, A.; Soava, G. A Structural Framework for Assessing the Digital Resilience of Enterprises in the Context of the Technological Revolution 4.0. Electronics 2022, 11, 2439. https://doi.org/10.3390/electronics11152439
Mehedintu A, Soava G. A Structural Framework for Assessing the Digital Resilience of Enterprises in the Context of the Technological Revolution 4.0. Electronics. 2022; 11(15):2439. https://doi.org/10.3390/electronics11152439
Chicago/Turabian StyleMehedintu, Anca, and Georgeta Soava. 2022. "A Structural Framework for Assessing the Digital Resilience of Enterprises in the Context of the Technological Revolution 4.0" Electronics 11, no. 15: 2439. https://doi.org/10.3390/electronics11152439
APA StyleMehedintu, A., & Soava, G. (2022). A Structural Framework for Assessing the Digital Resilience of Enterprises in the Context of the Technological Revolution 4.0. Electronics, 11(15), 2439. https://doi.org/10.3390/electronics11152439

