A Study on the Optimal Control of Voltage Utilization for Improving the Efficiency of PMSM
Abstract
:1. Introduction
2. Current Operating Point for Motor Loss Reduction Control
2.1. The Tendency of Power Loss to Change Due to the Movement of the Current Operating Point
2.2. Current Operating Point Selection Strategy in the D–Q Axis Current Plane
3. Voltage Overmodulation
3.1. Implementation of Bolognani Voltage Overmodulation
3.2. Nonlinearity Compensation of Overmodulated Voltage
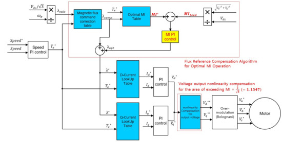
4. Optimal Voltage Utilization Control Algorithm
4.1. Block Diagram of Voltage Utilization Optimal Control Algorithm
4.2. Strategies for Obtaining an Optimal MI According to Speed Range
- Part A: MTPA (Maximum Torque per Ampere: MTPA) operation region
- 2.
- Part B: Constant torque curve operating region
- 3.
- Part C: MFPT curve operating region
5. Simulation in MATLAB Simulink (MATLAB 2017b Academic Ver.)
5.1. Simulation Configuration
5.2. Efficiency Change According to MI Change
5.2.1. Efficiency Change According to MI Change on Constant Torque Curve
5.2.2. Efficiency Change According to MI Change on MFPT Curve
6. Experiment in Dynamometer
6.1. Dynamometer Experimental Equipment
6.2. Experiment to Observe the Change in Efficiency According to the MI Change
6.3. Experimental Method for Creating an Optimal MI Table
6.4. Optimal MI Table Application Experiment
7. Conclusions
Author Contributions
Funding
Institutional Review Board Statement
Informed Consent Statement
Data Availability Statement
Conflicts of Interest
References
- Ning, Y.; Gong, Y.-M. High Dynamic Performance Speed Control Strategy of High Density IPMSM for HEV Application. In Proceedings of the 2008 7th World Congress on Intelligent Control and Automation, Chongqing, China, 25–27 June 2008; pp. 1588–1593. [Google Scholar]
- Lee, J.H. Field-weakening strategy in condition of DC-link voltage variation using on electric vehicle of IPMSM. In Proceedings of the 2011 International Conference on Electrical Machines and Systems, Beijing, China, 20–23 August 2011. [Google Scholar]
- Zhang, X.; Wang, B.; Yu, Y.; Zhang, J.; Xu, D. Overmodulation Index Optimization Method for Torque Quality Improvement in Induction Motor Field-Weakening Control. IEEE Trans. Ind. Electron. 2021, 68, 11954–11967. [Google Scholar] [CrossRef]
- Lee, J. Loss-Minimizing Control of PMSM With the Use of Polynomial Approximations. IEEE Trans. Power Electron. 2009, 24, 1071–1082. [Google Scholar]
- Shen, J.-X.; Qin, X.-F. Investigation of Rotor Eddy Current Loss in High-Speed PM Synchronous Motor with Various PWM Strategies. In Proceedings of the 2020 Fifteenth International Conference on Ecological Vehicles and Renewable Energies (EVER), Monte-Carlo, Monaco, 10–12 September 2020; pp. 1–5. [Google Scholar] [CrossRef]
- Kwon, T.-S.; Choi, G.Y.; Kwak, M.S.; Sul, S.K. Novel Flux-Weakening Control of an IPMSM for Quasi-Six-Step Operation. IEEE Trans. Ind. Appl. 2008, 44, 1722–1731. [Google Scholar] [CrossRef]
- Kwon, S.; Son, D.; Lim, H.; Park, J.; Baek, H.; Lee, G.-H. Overmodulation Strategy Using DC-Link Shunt Resistor Inverters to Maintain Output Voltage Linearity. IEEE Access 2021, 9, 160812–160822. [Google Scholar] [CrossRef]
- Kim, D.-H. A MTPA Control of PMSMs Using an Optimization Method. In Proceedings of the KIPE Conference, Seoul, Korea, 27 November 2020; The Korean Institute of Power Electronics: Seoul, Korea, 2020; pp. 439–440. [Google Scholar]
- Chen, J.-J. Minimum copper loss flux-weakening control of surface mounted permanent magnet synchronous motors. IEEE Trans. Power Electron. 2003, 18, 929–936. [Google Scholar] [CrossRef]
- Morimoto, S. Loss Minimization Control of Permanent Magnet Synchronous Motor Drives. IEEE Trans. Ind. Electron. 1994, 41, 511–517. [Google Scholar] [CrossRef]
- Fernandez-Bernal, F. Model-based loss minimization for DC and AC vector-controlled motors including core saturation. In Proceedings of the Conference Record of the 1999 IEEE Industry Applications Conference, Thirty-Forth IAS Annual Meeting (Cat. No. 99CH36370), Phoenix, AZ, USA, 3–7 October 1999. [Google Scholar]
- Christos, M.; Nikos, M. Loss minimization in vector-controlled interior permanent-magnet synchronous motor drives. IEEE Trans. Ind. Electron. 2002, 49, 1344–1347. [Google Scholar]
- Christos, M. Optimal efficiency control strategy for interior permanent-magnet synchronous motor drives. IEEE Trans. 2004, 19, 715–723. [Google Scholar]
- Vaez, S.; John, V.I.; Rahman, M.A. An on-line loss minimization controller for interior permanent magnet motor drives. IEEE Trans. Energy Convers. 1999, 14, 1435–1440. [Google Scholar] [CrossRef]
- Jun, P.; Yifeng, L.; Weiye, L. Calculate for Inverter supplied Permanent Magnet Synchronous Motor losses. In Proceedings of the 2020 IEEE Vehicle Power and Propulsion Conference (VPPC), Gijón, Spain, 26–29 October 2020; pp. 1–6. [Google Scholar]
- Liang, Y.-P.; Liu, J.-P.; Chen, J. Calculation of iron loss and stray losses for high-voltage induction motor using time-stepping finite element method. In Proceedings of the 2010 International Conference on Mechanic Automation and Control Engineering, Wuhan, China, 26–28 June 2010; pp. 4081–4084. [Google Scholar]
- Bae, B.-H. New field weakening technique for high saliency interior permanent magnet motor. In Proceedings of the IEEE 38th IAS Annual Meeting on Conference Record of the Industry Applications Conference, Salt Lake City, UT, USA, 12–16 October 2003. [Google Scholar]
- Kwon, Y.C.; Kim, S.; Sul, S.K. Six-step operation of PMSM with instantaneous current control. IEEE Trans. Ind. Appl. 2014, 50, 2614–2625. [Google Scholar] [CrossRef]
- Glac, A.; Šmídl, V.; Peroutka, Z.; Hackl, C.M. Comparison of IPMSM Parameter Estimation Methods for Motor Efficiency. In Proceedings of the IECON 2020 The 46th Annual Conference of the IEEE Industrial Electronics Society, Singapore, 18–21 October 2020; pp. 895–900. [Google Scholar]
- Silverio, B. Novel Digital Continuous Control of SVM Inverters in the Overmodulation Range. IEEE Trans. Ind. Appl. 1997, 33, 525–530. [Google Scholar]
- Uriarte, M.; Rojas, F.; Mirzaeva, G.; Droguett, G.; Diaz, M. An Overmodulation Algorithm based on SVM for Power Quality Applications. In Proceedings of the 2018 IEEE International Conference on Automation/XXIII Congress of the Chilean Association of Automatic Control (ICA-ACCA), Concepcion, Chile, 17–19 October 2018. [Google Scholar] [CrossRef]
- Lee, H.; Hong, S.; Choi, J.; Nam, K.; Kim, J. Sector-Based Analytic Overmodulation Method. IEEE Trans. Ind. Electron. 2019, 66, 7624–7632. [Google Scholar] [CrossRef]
- Lee, D.-C.; Lee, G.M. A novel overmodulation technique for space vector PWM inverters. IEEE Trans. Power Electron. 1997, 2, 1014–1019. [Google Scholar]
- Hren, A.; Mihalič, F. An Improved SPWM-Based Control with Over-Modulation Strategy of the Third Harmonic Elimination for a Single-Phase Inverter. Energies 2018, 11, 881. [Google Scholar] [CrossRef] [Green Version]




















| Te [Nm] | Vdc [V] | Efficiency [%] | Efficiency Improvement (1.1547 vs. Optimal MI) | Efficiency Improvement (1.2732 vs. Optimal MI) | ||
|---|---|---|---|---|---|---|
| MI 1.1547 | MI 1.2732 | Optimal MI | ||||
| 0.3 | 10.3 | 69.77 | 71.49 | 71.77 (MI = 1.224) | 2.00% | 0.29% |
| 0.45 | 10.5 | 74.76 | 76.54 | 76.75 (MI = 1.237) | 1.99% | 0.21% |
| 0.6 | 10.7 | 77.55 | 79.24 | 79.35 (MI = 1.253) | 1.80% | 0.11% |
| 0.75 | 10.98 | 79.36 | 80.65 | 80.75 (MI = 1.253) | 1.40% | 0.10% |
| 0.9 | 11.25 | 80.12 | 81.18 | 81.28 (MI = 1.252) | 1.16% | 0.10% |
| 1.05 | 11.34 | 80.38 | 81.94 | 81.97 (MI = 1.256) | 1.59% | 0.03% |
| 1.2 | 11.7 | 80.78 | 81.86 | 81.89 (MI = 1.239) | 1.11% | 0.04% |
Publisher’s Note: MDPI stays neutral with regard to jurisdictional claims in published maps and institutional affiliations. |
© 2022 by the authors. Licensee MDPI, Basel, Switzerland. This article is an open access article distributed under the terms and conditions of the Creative Commons Attribution (CC BY) license (https://creativecommons.org/licenses/by/4.0/).
Share and Cite
Park, J.-H.; Lim, H.-S.; Lee, G.-H.; Lee, H.-H. A Study on the Optimal Control of Voltage Utilization for Improving the Efficiency of PMSM. Electronics 2022, 11, 2095. https://doi.org/10.3390/electronics11132095
Park J-H, Lim H-S, Lee G-H, Lee H-H. A Study on the Optimal Control of Voltage Utilization for Improving the Efficiency of PMSM. Electronics. 2022; 11(13):2095. https://doi.org/10.3390/electronics11132095
Chicago/Turabian StylePark, Ji-Hwan, Hee-Sun Lim, Geun-Ho Lee, and Heon-Hyeong Lee. 2022. "A Study on the Optimal Control of Voltage Utilization for Improving the Efficiency of PMSM" Electronics 11, no. 13: 2095. https://doi.org/10.3390/electronics11132095
APA StylePark, J.-H., Lim, H.-S., Lee, G.-H., & Lee, H.-H. (2022). A Study on the Optimal Control of Voltage Utilization for Improving the Efficiency of PMSM. Electronics, 11(13), 2095. https://doi.org/10.3390/electronics11132095

