Securing Color Video When Transmitting through Communication Channels Using DT-CWT-Based Watermarking
Abstract
:1. Introduction
2. Background Review
2.1. Singular Value Decomposition (SVD)
- -
 - When a small perturbation occurs in an image, the SVs of the image have good stability.
 - -
 - The SVs denote the image’s algebraic qualities, which are not visible.
 
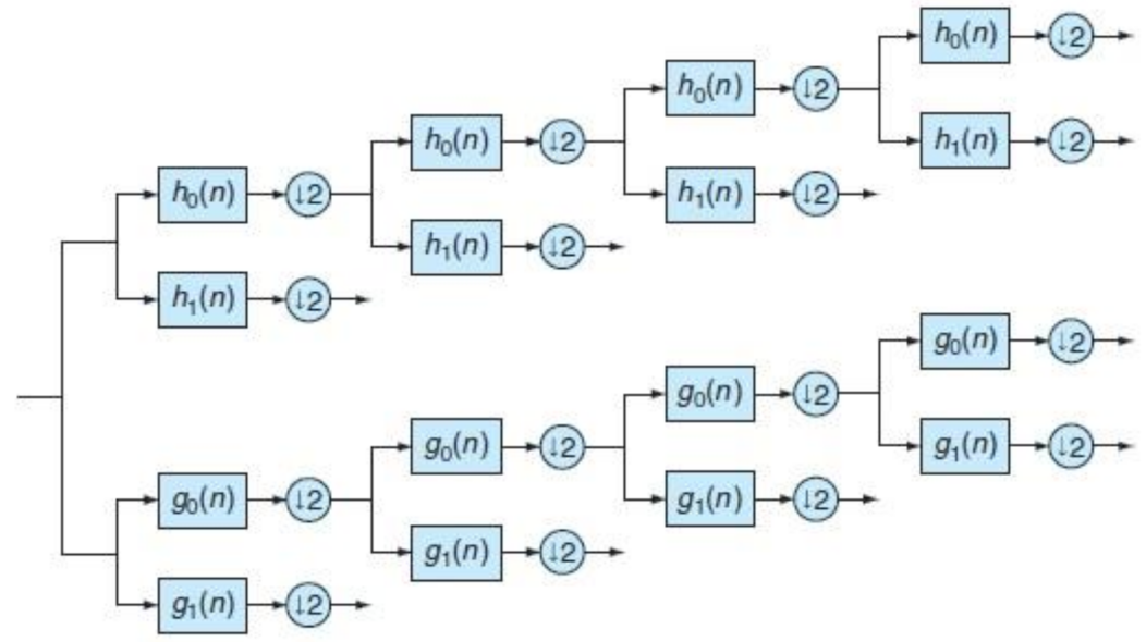
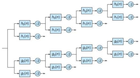
2.2. The CWT Transform with Dual Trees
As a Solution, Complex Wavelets Are Used
3. Related Work
4. Discussion
4.1. CWT-Based SVD Watermarking Is a Suggested Watermarking Method
4.1.1. CWT Using the LSB Method
Embedding a Watermark
- (1)
 - The watermark is subjected to a one-level complex wavelet transform.
 - (2)
 - All high-pass bands are then subjected to the SVD transform.
 - (3)
 - Use the DT-CWT and SVD to process the original frame.
 - (4)
 - For the entire frame, the one-level CWT is computed. Six high-frequency sub-bands are created using this procedure.
 - (5)
 - Application of SVD to the high-frequency subband
 
- (6)
 - Using the LSB technique, replace the SVs of the high-pass sub band with the SVs of the watermark.
 - (7)
 - After that, embed the values of the SVs of the CWT coefficients of the watermark into the LSB of the SVs of the original frame.
 
- (8)
 - Obtain the new DT-CWT coefficients of six subbands:
 - (9)
 - Finally, using the modified CWT coefficients, apply the reverse CWT. The last watermarked frame is created during this activity.
 - (10)
 - Then, we generate the watermarked video as shown in Figure 7.
 
The Watermark Extraction
- (1)
 - Calculate the frame’s one-level DT-CWT. This results in six high-frequency subbands.
 - (2)
 - Every high-pass subband is subjected to SVD.
 - (3)
 - Every high frequency band has SVs taken from it. Take the LSB of each of the SVs of the watermarked image’s coefficients.
 - (4)
 - Using the matrix of the watermarked image and the vectors obtained during the embedding process; construct the DT-CWT coefficients of the six high-frequency subbands.
 - (5)
 - Finally, the watermarks are developed using reverse DT-CWT.
 
4.1.2. Proposed Additive Method
The Watermark’s Embedding
- (1)
 - The watermark is decomposed using one level of CWT.
 - (2)
 - Every high-pass band is subjected to SVD.
 - (3)
 - Use the DT-CWT and SVD to process the original image.
 - (4)
 - The two-level CWT is calculated. Six high-frequency sub-bands are created using this procedure.
 - (5)
 - Decompose each high-frequency subband using the singular value decomposition:Sj signifies the SVs matrix, while as j denotes the high-pass subbands of the two-level decomposition.
 
- (6)
 - Using the additive method, combine the SVs of each high-frequency subband with the SVs of the watermark.
 - (7)
 - Obtain the following six subbands:
 - (8)
 - Finally, using the altered DT-CWT coefficients, apply the inverse of DT-CWT; this operation provides the final watermarked frame.
 - (9)
 - Then, we generate the watermarked video.
 
Extraction of the Watermark
- (1)
 - Calculate the frame’s two-level DT-CWT. This results in the creation of six high-frequency sub-bands.
 - (2)
 - For each high-frequency subband, use SVD.
 - (3)
 - Each high-frequency subband’s SVs should be extracted.
 - (4)
 - Using the SV framework of the watermarked frame and the vectors calculated during the insertion operation, calculate the DT-CWT coefficients of the six high-frequency subbands.
 - (5)
 - Finally, use the inverse DT-CWT to create the visual watermarks.
 
5. Performance Evaluation
5.1. Imperceptibility Assessment
5.1.1. Peak Signal-to-Noise Ratio
5.1.2. Correlation Coefficient
5.1.3. Structural Similarity Index Measure
5.2. Robustness
6. Simulation Results
6.1. Results of Proposed DT-CWT-Based SVD Video Watermarking Using Additive Method
6.2. The Effect of the Depth of the Watermark
6.3. Results of Proposed DT-CWT-Based SVD Video Watermarking Using LSB Method
6.4. Image Processing Attacks
6.5. Capacity
6.6. Comparison and Discussion
7. Conclusions
Author Contributions
Funding
Acknowledgments
Conflicts of Interest
References
- Asikuzzaman, M.; Pickering, M.R. An Overview of Digital Video Watermarking. IEEE Trans. Circuits Syst. Video Technol. 2017, 28, 2131–2153. [Google Scholar] [CrossRef]
 - Shieh, J.-M.; Lou, D.-C.; Chang, M.-C. A semi-blind digital watermarking scheme based on singular value decomposition. Comput. Stand. Interfaces 2006, 28, 428–440. [Google Scholar] [CrossRef]
 - Zhou, Z.; Tang, B.; Liu, X. A Block-SVD Based Image Watermarking Method. In Proceedings of the 2006 6th World Congress on Intelligent Control and Automation 2, Dalian, China, 21–23 June 2006; 2006; pp. 10347–10351. [Google Scholar]
 - Chang, C.-C.; Tsai, P.; Lin, C.-C. SVD-based digital image watermarking scheme. Pattern Recognit. Lett. 2005, 26, 1577–1586. [Google Scholar] [CrossRef]
 - Roy, S.; Pal, A.K. An SVD Based Location Specific Robust Color Image Watermarking Scheme Using RDWT and Arnold Scrambling. Wirel. Pers. Commun. 2017, 98, 2223–2250. [Google Scholar] [CrossRef]
 - Selesnick, I.W.; Baraniuk, R.G.; Kingsbury, N.G. The Dual-Tree Complex Wavelet Transform. IEEE Signal. Processing Mag. 2005, 22, 123. [Google Scholar] [CrossRef]
 - Liang, L.; Qi, S. A new SVD-DWT composite watermarking. In Proceedings of the IEEE International Conference on Signal Processing (ICSP2006), Guilin, China, 16–20 November 2006; Volume 4. [Google Scholar]
 - Li, Q. Adaptive DWT-SVD Domain Image Watermarking Using Human Visual Model. In Proceedings of the 9th International Conference on Advanced Communication Technology, Gangwon, Korea, 12–14 February 2007; Volume 3, pp. 1947–1951. [Google Scholar]
 - Singh, R.; Mittal, H.; Pal, R. Optimal keyframe selection-based lossless video-watermarking technique using IGSA in LWT domain for copyright protection. Complex. Intell. Syst. 2021, 8, 1047–1070. [Google Scholar] [CrossRef]
 - Saxena, P.; Kumar, S. SCD based Video Watermarking by Using Wavelet Transform and SVD. In Proceedings of the 2021 Fourth International Conference on Computational Intelligence and Communication Technologies (CCICT), Sonepat, India, 3 July 2021; pp. 288–291. [Google Scholar] [CrossRef]
 - Dhevanandhini, G.; Yamuna, G. An effective and secure video watermarking using hybrid technique. Multimed. Syst. 2021, 27, 953–967. [Google Scholar] [CrossRef]
 - Keyvanpour, M.R.; Khanbani, N.; Boreiry, M. A secure method in digital video watermarking with transform domain algorithms. Multimed. Tools Appl. 2021, 80, 20449–20476. [Google Scholar] [CrossRef]
 - Du, M.; Luo, T.; Xu, H.; Song, Y.; Wang, C. Robust HDR video watermarking method based on saliency extraction and T-SVD. Vis. Comput. 2021, 1–15. [Google Scholar] [CrossRef]
 - Sun, X.-C.; Lu, Z.-M.; Wang, Z.; Liu, Y.-L. A geometrically robust multi-bit video watermarking algorithm based on 2-D DFT. Multimed. Tools Appl. 2021, 80, 13491–13511. [Google Scholar] [CrossRef]
 - Farri, E.; Ayubi, P. A blind and robust video watermarking based on IWT and new 3D generalized chaotic sine map. Nonlinear Dyn. 2018, 93, 1875–1897. [Google Scholar] [CrossRef]
 - Cao, Z.; Wang, L. A secure video watermarking technique based on hyperchaotic Lorentz system. Multimed. Tools Appl. 2019, 78, 26089–26109. [Google Scholar] [CrossRef]
 - Shanmugam, M.; Chokkalingam, A. Performance analysis of 2 level DWT-SVD based non blind and blind video watermarking using range conversion method. Microsyst. Technol. 2018, 24, 4757–4765. [Google Scholar] [CrossRef]
 - Meenakshi, K.; Swaraja, K.; Kora, P.; Karuna, G. A Robust Blind Oblivious Video Watermarking Scheme Using Undecimated Discrete Wavelet Transform. In Intelligent System Design; Springer: Berlin/Heidelberg, Germany, 2020; pp. 169–177. [Google Scholar] [CrossRef]
 - Loan, N.A.; Hurrah, N.N.; Parah, S.A.; Lee, J.W.; Sheikh, J.A.; Bhat, G.M. Secure and Robust Digital Image Watermarking Using Coefficient Differencing and Chaotic Encryption. IEEE Access 2018, 6, 19876–19897. [Google Scholar] [CrossRef]
 - Agilandeeswari, L.; Kaliyaperumal, G. A bi-directional associative memory based multiple image watermarking on cover video. Multimed. Tools Appl. 2015, 75, 7211–7256. [Google Scholar] [CrossRef]
 - Akhlaghian, F.; Bahrami, Z. A new robust video watermarking algorithm against cropping and rotating attacks. In Proceedings of the 2015 12th International Iranian Society of Cryptology Conference on Information Security and Cryptology (ISCISC), Rasht, Iran, 8–10 September 2015; pp. 122–127. [Google Scholar] [CrossRef]
 - Yassin, N.I.; Salem, N.M.; El Adawy, M.I. Block based video watermarking scheme using wavelet transform and principle component analysis. IJCSI Int. J. Comput. Sci. 2012, 9, 296. [Google Scholar]
 - Bhardwaj, A.; Verma, V.S.; Jha, R.K. Robust video watermarking using significant frame selection based on coefficient difference of lifting wavelet transform. Multimed. Tools Appl. 2017, 77, 19659–19678. [Google Scholar] [CrossRef]
 

























| Mobile Video | ||||||
|---|---|---|---|---|---|---|
| K1 (depth) | 0.01 | 0.05 | 0.1 | 0.5 | 1 | |
| Proposed system | PSNR (average) watermarked frames) | 115.13 dB | 99.7 dB | 91.48 dB | 75.58 dB | 68.34 dB | 
| Correlation of watermark | 0.99 | 0.99 | 0.99 | 0.99 | 0.99 | |
| SSIM | 0.999 | 0.9989 | 0.956 | 0.91 | 0.6765 | |
| watermark | Frame 2 | Frame 5 | Frame 100 | 
 ![]()  |  ![]() PSNR = 74.6 SSIM = −0.998 NC = 1  |  ![]() PSNR = 74.65 SSIM = 0.99 NC = 1  |  ![]() PSNR = 74.67 SSIM = 0.99 NC = 1  | 
| watermark | Frame 200 | Frame 250 | Frame 300 | 
 ![]()  |  ![]() PSNR = 74.66 SSIM = 0.99 NC = 1  |  ![]() PSNR = 74.56 SSIM = 0.99 NC = 1  |  ![]() PSNR = 74.7 SSIM = 0.99 NC = 1  | 
| watermark | Frame 2 | Frame 50 | Frame 100 | 
 ![]()  |  ![]() PSNR = 74.7, SSIM = −0.998 NC = 1  |  ![]() PSNR = 74.9, SSIM = 0.99 NC = 1  |  ![]() PSNR = 74.6, SSIM = 0.99 NC = 1  | 
| watermark | Frame 200 | Frame 250 | Frame 150 | 
 ![]()  |  ![]() PSNR = 74.8, SSIM = 0.99 NC = 1  |  ![]() PSNR = 74.7, SSIM = 0.99 NC = 1  |  ![]() PSNR = 74.8, SSIM = 0.99 NC = 1  | 
| Extracted Watermarks (NC) | ||||||||||
|---|---|---|---|---|---|---|---|---|---|---|
| Type of attack | Without attack | Median filter | Histogram equalization | blurring | sharpening | Gamma correction | Rotation 30 | cropping | Additive gaussian noise | Compression 50% | 
| Mobile.mp4 (30 frames) | ||||||||||
| Average of first 15 frames | 1 | 0.938 | 0.924 | 0.932 | 0.965 | 0.983 | 0.996 | 0.996 | 0.956 | 0.933 | 
| Average of second 15 frames | 1 | 0.975 | 0.932 | 0.943 | 0.964 | 0.985 | 0.995 | 0.997 | 0.967 | 0.932 | 
| Foreman.mp4 (301 frames) | ||||||||||
| Average of first 15 frames | 1 | 0.945 | 0.914 | 0.933 | 0.974 | 0.987 | 0.995 | 0.997 | 0.978 | 0.942 | 
| Average of second 15 frames | 1 | 0.997 | 0.923 | 0.951 | 0.972 | 0.988 | 0.996 | 0.998 | 0.988 | 0.934 | 
| Akiyo.mp4 (300 frames) | ||||||||||
| Average of first 15 frames | 1 | 0.976 | 0.928 | 0.931 | 0.967 | 0.979 | 0.997 | 0.996 | 0.976 | 0.955 | 
| Average of second 15 frames | 1 | 0.953 | 0.922 | 0.961 | 0.987 | 0.979 | 0.996 | 0.996 | 0.977 | 0.945 | 
| Paper [19] | Paper [20] | Paper [16] | Proposed | |
|---|---|---|---|---|
| Grey scale image | 4096 bits | 8192 bits | 40,960 bit | 101,376 bit | 
| Method | PSNR (dB) | Run Time (sec) | 
|---|---|---|
| DWT | 65.96 | 15.7 | 
| SVD | 33.37 | 18.8 | 
| DWT-based SVD | 65.96 | 25.2 | 
| Proposed DT-CWT-based SVD | 74.6 | 26.6 | 
| Method | PSNR (dB) | Run Time (sec) | 
|---|---|---|
| DWT | 35.90 | 16.3 | 
| DWT-based SVD watermarking | 45.77 | 28.916 | 
| Proposed DT-CWT-based SVD watermarking | 60.65 | 29.69 | 
| Type of Attack | Paper [21] | Paper [16] | Paper [22] | Paper [23] | Proposed Method | 
|---|---|---|---|---|---|
| No attack | 1 | 1 | 1 | 1 | 1 | 
| Gaussian noise | 0.965 | 0.707 | 0.880 | 0.81 | 0.956 | 
| rotation | 0.998 | 0.787 | - | - | 0.996 | 
| compression | - | - | - | - | 0.945 | 
| Histogram equalization | 0.981 | 0.694 | 0.990 | 0.886 | 0.924 | 
| Median filter | 0.996 | 0.839 | - | 1 | 0.953 | 
| blurring | - | - | - | - | 0.961 | 
| Gamma correction | - | - | 0.935 | 1 | 0.979 | 
| Sharpening | - | - | - | 1 | 0.967 | 
| Cropping | 0.991 | - | 0.070 | 0.900 | 0.996 | 
Publisher’s Note: MDPI stays neutral with regard to jurisdictional claims in published maps and institutional affiliations.  | 
© 2022 by the authors. Licensee MDPI, Basel, Switzerland. This article is an open access article distributed under the terms and conditions of the Creative Commons Attribution (CC BY) license (https://creativecommons.org/licenses/by/4.0/).
Share and Cite
Alkanhel, R.; Abdallah, H.A. Securing Color Video When Transmitting through Communication Channels Using DT-CWT-Based Watermarking. Electronics 2022, 11, 1849. https://doi.org/10.3390/electronics11121849
Alkanhel R, Abdallah HA. Securing Color Video When Transmitting through Communication Channels Using DT-CWT-Based Watermarking. Electronics. 2022; 11(12):1849. https://doi.org/10.3390/electronics11121849
Chicago/Turabian StyleAlkanhel, Reem, and Hanaa A. Abdallah. 2022. "Securing Color Video When Transmitting through Communication Channels Using DT-CWT-Based Watermarking" Electronics 11, no. 12: 1849. https://doi.org/10.3390/electronics11121849
APA StyleAlkanhel, R., & Abdallah, H. A. (2022). Securing Color Video When Transmitting through Communication Channels Using DT-CWT-Based Watermarking. Electronics, 11(12), 1849. https://doi.org/10.3390/electronics11121849
        
                                                

       














