Human-Computer Interaction in Customer Service: The Experience with AI Chatbots—A Systematic Literature Review
Abstract
:1. Introduction
2. Theoretical Background
2.1. Conversational Agents—Definition, History and Classifications
2.2. Customer Service and Conversational Agents
2.3. Customer Experience and Conversational Agents
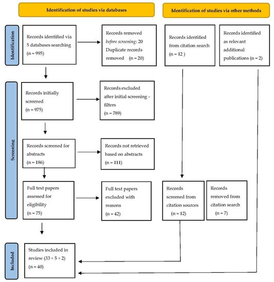
3. Materials and Methods

4. Results and Discussion
4.1. Descriptive Analysis—The Organization of the Studies
4.2. Thematic Analysis—Narrative Description
4.2.1. Influencing Factors of AI CA/Chatbot Use
4.2.2. Resulting Dimensions of Customer Experience
- Perceptions, attitudes, and feelings
 
- B.
 - Responses and behaviors
 
5. Conclusions
- There is a large variety of influencing factors of AI CA/chatbot use, as well as perceptions, attitudes and feelings and also responses and behaviors that are related to customer experience as presented in Table 6. The influencing factors can be grouped in three major categories: factors related to the CA/chatbot itself, factors related to the user, and factors related to situational context. In addition, the AI CA/chatbot-related factors can be further categorized in functional features, system features, and anthropomorphic features. The factors’ effects on customer experience can be both positive or negative.
 - The most relevant influencing factors for obtaining customer satisfaction with customer services as part of the customer experience are the functional and utilitarian features of AI CA/chatbots that impact their performance. When AI CA/chatbots function and perform well (in terms of capability to understand the request, relevance of the responses offered, solving the customer’s request, bring time and effort economy for customer), they are perceived as being competent and reliable. In these circumstances, they always have a positive influence on customer experience with AI CA/chatbots. At the same time, solving the consumer’s task and offering relevant information diminishes other potentially negative perceptions on AI CA/chatbots, such as intrusiveness or lack of privacy.
 - One important influencing factor that was highly analyzed by researchers relates to the anthropomorphism of AI CA/chatbots and its effects on customer experience. The anthropomorphic features of AI CA/chatbots can have both positive and negative effects on customer experience. According to a number of studies, anthropomorphic characteristics with positive effects on customer experience are: female gender CA/chatbots are found to be positively perceived; social presence and social interaction positively influence young consumers, as communication and interactivity creates enjoyment. However, other studies concluded that anthropomorphic features can harm companies. When consumers enter interaction with the AI CA/chatbot in an anger state (in a customer complain situation), the existence of anthropomorphic cues of the CA/chatbot induces higher efficacy expectations of the consumer from the CA. In addition, if the anthropomorphic CA cannot fulfil appropriately the tasks, the customers’ satisfaction diminishes and their purchase intention also decreases. The diverse and also contradictory results illustrate that customer experience is highly dependent on circumstances, as well.
 - It can be stated that the contextual influencing factors also contribute to the customer experience. Among those, another important moderating factor of the relationship CA/chatbot–customer that appears frequently in research studies, refers to privacy issues. Results illustrate that privacy assurance can have positive effects on customers’ experience, up to higher degrees of product purchase. At the same time, perceived high privacy risks have negative effects on customers’ attitudes, especially for privacy sensitive domains, such as financing (banking, investment).
 - In many industries, customer service chatbots perform very well and are very well perceived by consumers (in terms of utility, helpfulness, time and effort) when fulfilling low-complexity tasks. At the same time, task-oriented chatbots (as opposed to social-oriented chatbots) have been found in more studies to have a higher level of suitability in case of customer services.
 - The use of diverse customer service AI CA/chatbots can determine both positive feelings (such as satisfaction, trust, enjoyment, pleasure) but also negative feelings (such as distrust, intrusion, inconvenience) for customers, depending on the effects of the three major types on influencing factors (CA/chatbot-related, customer-related factors and context/environment-related factors) on customers’ overall experience.
 - The effects of the use of customer service AI CA/chatbots on customers’ responses and behavior manifest in two directions and for two types of responses: first, towards the chatbot itself (intention and usage continuation or not) and, second, towards the company and the brand (intention and product purchase and recommendation or not).
 
Author Contributions
Funding
Conflicts of Interest
Appendix A
| Data to Be Extracted and Evaluated | Reviewer Notes | 
|---|---|
| Title of the publication | |
| Journal | |
| Journal domain | |
| Author(s) | |
| Authors’ origin (country and institution) | |
| Year of publication | |
| Setting (town/country/continent) | |
| Industry | |
| Time of data collection | |
| M: Objective of the study | |
| M: Research question(s) | |
| M: Study design (quantitative, qualitative, combined) | |
| M: Research methods (survey, experiments, etc.) | |
| M: Sources of data | |
| M: Sample characteristics (participants) and sample size | |
| M: Research instruments | |
| M: Data analysis methods | |
| V: Influencing factors for customer experience (UX) | |
| V: Feelings/attitudes/perceptions of customers | |
| V: Responses and behaviors of customers | |
| V: Benefits and challenges of using AI CA and chatbots | |
| R: Main findings | |
| R: Implications | |
| R: Conclusions | 
References
- Dale, R. The return of the chatbots. Nat. Lang. Eng. 2016, 22, 811–817. [Google Scholar] [CrossRef] [Green Version]
 - Skjuve, M.; Haugstveit, I.M.; Følstad, A.; Brandtzaeg, P.B. Help! Is my chatbot falling into the uncanny valley? An empirical study of user experience in human-chatbot interaction. Hum. Technol. 2019, 15, 30–54. [Google Scholar] [CrossRef]
 - Adamopoulou, E.; Moussiades, L. Chatbots: History, technology, and applications. Mach. Learn. Appl. 2020, 2, 100006. [Google Scholar] [CrossRef]
 - Følstad, A.; Brandtzaeg, P.B. Users’ experience with chatbots: Findings from a questionnaire study. Qual. User Exp. 2020, 5, 3. [Google Scholar] [CrossRef] [Green Version]
 - Følstad, A.; Taylor, C. Investigating the user experience of customer service chatbot interaction: A framework for qualitative analysis of chatbot dialogues. Qual. User Exp. 2021, 6, 6. [Google Scholar] [CrossRef]
 - Ultimate. Available online: ultimate.ai (accessed on 5 March 2022).
 - Wilkinson, D.; Alkan, O.; Liao, Q.V.; Mattetti, M.; Vejsbjerg, I.; Knijnenburg, B.P.; Daly, E. Why or why not? The effect of justification styles on chatbot recommendations. ACM Trans. Inf. Syst. 2021, 39, 42. [Google Scholar] [CrossRef]
 - Nordheim, C.B.; Følstad, A.; Bjorkli, C.A. An initial model of trust in chatbots for customer service—findings from a questionnaire. Interact. Comput. 2019, 31, 317–335. [Google Scholar] [CrossRef]
 - Schuetzler, R.M.; Grimes, G.M.; Giboney, J.S. The impact of chatbot conversational skill on engagement and perceived humanness. J. Manag. Inf. Syst. 2020, 37, 875–900. [Google Scholar] [CrossRef]
 - Amico, M.D.; Zikmund, W.G. The Power of Marketing. Creating and Keeping Customers in an E-commerce World, 7th ed.; South-Western College Publishing: Cincinnati, OH, USA, 2001. [Google Scholar]
 - Brandtzaeg, P.B.; Følstad, A. Chatbots: Changing user needs and motivations. Interactions 2018, 25, 38–43. [Google Scholar] [CrossRef] [Green Version]
 - Følstad, A.; Araujo, T.; Law, E.L.C.; Brandtzaeg, P.B.; Papadopoulos, S.; Reis, L.; Baez, M.; Laban, G.; McAllister, P.; Ischen, C.; et al. Future directions for chatbot research: An interdisciplinary research agenda. Computing 2021, 103, 2915–2942. [Google Scholar] [CrossRef]
 - Suhaili, S.M.; Salim, N.; Jambli, M.N. Service chatbots: A systematic review. Expert Syst. Appl. 2021, 184, 115461. [Google Scholar] [CrossRef]
 - Rheu, M.; Shin, J.Y.; Peng, W.; Huh-Yoo, J. Systematic review: Trust-building factors and implications for conversational agent design. Int. J. Hum. Comput. Interact. 2021, 37, 81–96. [Google Scholar] [CrossRef]
 - Jenneboer, L.; Herrando, C.; Constantinides, E. The Impact of Chatbots on Customer Loyalty: A Systematic Literature Review. J. Theor. Appl. Electron. Commer. Res. 2022, 17, 212–229. [Google Scholar] [CrossRef]
 - Alam, R.; Islam, M.A.; Khan, A.R. Usage of chatbot as a new digital communication tool for customer support: A case study on Banglalink. Indep. Bus. Rev. 2019, 12, 31–37. Available online: http://www.sbe.iub.edu.bd/wp-content/uploads/2020/09/a4.pdf (accessed on 10 December 2021).
 - Ho, A.; Hancock, J.; Miner, A.S. Psychological, Relational, and Emotional Effects of Self-Disclosure After Conversations with a Chatbot. J. Commun. 2018, 68, 712–733. [Google Scholar] [CrossRef] [PubMed]
 - Riikkinen, M.; Saarijarvi, H.; Sarlin, P.; Lahteenmaki, I. Using artificial intelligence to create value in insurance. Int. J. Bank Mark. 2018, 36, 1145–1168. [Google Scholar] [CrossRef]
 - Huang, D.H.; Chueh, H.E. Chatbot usage intention analysis: Veterinary consultation. J. Innov. Knowl. 2021, 6, 135–144. [Google Scholar] [CrossRef]
 - Gao, C.; Lei, W.; He, X.; Rijke, M.; Chua, T.S. Advances and challenges in conversational recommender systems: A survey. AI Open 2021, 2, 100–126. [Google Scholar] [CrossRef]
 - Zierau, N.; Wambsganss, T.; Janson, A.; Schöbel, S.; Leimeister, J.M. The anatomy of user experience with conversational agents: A taxonomy and propositions of service clues. In Proceedings of the 2020 41st International Conference on Information Systems (ICIS), Hyderabad, India, 13–16 December 2020; Available online: https://www.alexandria.unisg.ch/261080/1/JML_785.pdf (accessed on 5 March 2022).
 - Verhagen, T.; Van Nes, J.; Feldberg, J.; Van Dolen, W. Virtual Customer Service Agents: Using Social Presence and Personalization to Shape Online Service Encounters. J. Comput. Mediat. Commun. 2014, 19, 529–545. [Google Scholar] [CrossRef]
 - Fogli, L. Customer Service Delivery: Research and Best Practices, 3rd ed.; Jossey-Bass: San Francisco, CA, USA, 2006. [Google Scholar]
 - Nißen, M.; Selimi, D.; Janssen, A.; RodríguezCardona, D.; Breitner, M.H.; Kowatsch, T.; von Wangenheim, F. See you again, chatbot? A design taxonomy to characterize user-chatbot relationships with different time horizons. Comput. Hum. Behav. 2022, 127, 107043. [Google Scholar] [CrossRef]
 - Grewal, D.; Herhausen, D.; Ludwig, S.; Ordenes, F.V. The future of digital communication research: Considering dynamics and multimodality. J. Retail. 2021, in press. [Google Scholar] [CrossRef]
 - Reinartz, W.; Wiegand, N.; Imschloss, M. The impact of digital transformation on the retailing value chain. Int. J. Res. Mark. 2019, 36, 350–366. [Google Scholar] [CrossRef]
 - ISO 9241-210-2019 E; Ergonomics of Human System Interaction—Part 210: Human-Centered Design for Interactive Systems. International Organization for Standardization (ISO): Geneva, Switzerland, 2019. Available online: https://www.iso.org/obp/ui/#iso:std:iso:9241:-210:ed-2:v1:en (accessed on 10 December 2021).
 - Venkatesh, V.; Thong, J.Y.L.; Xu, X. Consumer Acceptance and Use of Information technology: Extending the Unified Theory of Acceptance and Use of Technology. MIS Q. 2012, 36, 157–178. [Google Scholar] [CrossRef] [Green Version]
 - Hassenzahl, M.; Schobel, M.; Trautmann, T. How Motivational Orientation Influences the Evaluation and Choice of Hedonic and Pragmatic Interactive Products: The Role of Regulatory Focus. Interact. Comput. 2008, 20, 473–479. [Google Scholar] [CrossRef]
 - Blut, M.; Wang, C.; Wünderlich, N.V.; Brock, C. Understanding anthropomorphism in service provision: A meta-analysis of physical robots, chatbots, and other AI. J. Acad. Mark. Sci. 2021, 49, 632–658. [Google Scholar] [CrossRef]
 - Berry, L.L.; Wall, E.A.; Carbone, L.P. Service Clues and Customer Assessment of the Service Experience: Lessons from Marketing. Acad. Manag. Perspect. 2006, 20, 43–57. [Google Scholar] [CrossRef] [Green Version]
 - Bhattacherjee, A. Understanding Information Systems Continuance: An Expectation-Confirmation Model. MIS Q. 2001, 25, 351–370. [Google Scholar] [CrossRef]
 - DeLone, W.H.; McLen, E.R. The DeLone and McLean Model of Information Systems Success: A Ten-Year Update. J. Manag. Inf. Syst. 2003, 19, 9–30. [Google Scholar] [CrossRef]
 - Kitchenham, B.; Charters, S. Guideline for Performing Systematic Literature Reviews in Software Engineering Version 2.3. EBSE Technical Report EBSE-2007-01. Available online: https://www.elsevier.com/__data/promis_misc/525444systematicreviewsguide.pdf. (accessed on 15 December 2021).
 - Rowe, F. What literature review is not: Diversity, boundaries and recommendations. Eur. J. Inf. Syst. 2014, 23, 241–255. [Google Scholar] [CrossRef]
 - Templier, M.; Pare, G. Transparency in literature reviews: An assessment of reporting practices across review types and genres in top IS journals. Eur. J. Inf. Syst. 2017, 27, 503–550. [Google Scholar] [CrossRef]
 - Okoli, C. A guide to conducting a standalone systematic literature review. Commun. Assoc. Inf. Syst. 2015, 37, 879–910. [Google Scholar] [CrossRef] [Green Version]
 - Webster, J.; Watson, R. Analyzing the past to prepare for the future: Writing a literature review. MIS Q. 2002, 26, xiii–xxiii. Available online: http://www.jstor.org/stable/4132319 (accessed on 17 April 2022).
 - Collins, C.; Dennehy, D.; Conboy, K.; Mikalef, P. Artificial intelligence in information systems research: A systematic literature review and research agenda. Int. J. Inf. Manag. 2021, 60, 102383. [Google Scholar] [CrossRef]
 - Levy, Y.; Ellis, T.J. A systems approach to conduct an effective literature review in support of information systems research. Int. J. Emerg. Transdiscipl. 2006, 9, 181–212. [Google Scholar] [CrossRef] [Green Version]
 - Eismann, K.; Posegga, O.; Fischbach, K. Decision Making in Emergency Management: The Role of Social Media. 2018 Research Papers, 152. Available online: https://aisel.aisnet.org/ecis2018_rp/152 (accessed on 4 December 2021).
 - Page, M.J.; McKenzie, J.E.; Bossuyt, P.M.; Boutron, I.; Hoffmann, T.C.; Mulrow, C.D.; Shamseer, L.; Tetzlaff, J.M.; Akl, E.A.; Brennan, S.E.; et al. The PRISMA 2020 statement: An updated guideline for reporting systematic reviews. BMJ 2021, 372, n71. [Google Scholar] [CrossRef]
 - Petticrew, M.; Roberts, H. Systematic Reviews in the Social Sciences: A Practical Guide; Blackwell Publishing: Oxford, UK, 2006. [Google Scholar]
 - Zarouali, B.; Broeck, E.V.D.; Walrave, M.; Poels, K. Predicting consumer responses to a chatbot on Facebook. Cyberpsychol. Behav. Soc. Netw. 2018, 21, 491–497. [Google Scholar] [CrossRef]
 - Van den Broeck, E.; Zarouali, B.; Poels, K. Chatbot advertising effectiveness: When does the message get through? Comput. Hum. Behav. 2019, 98, 150–157. [Google Scholar] [CrossRef]
 - Khadpe, P.; Krishna, R.; Fei-Fei, L.; Hancock, J.T.; Bernstein, M.S. Conceptual Metaphors Impact Perceptions of Human-AI Collaboration. In Proceedings of the ACM on Human-Computer Interaction, New York, NY, USA, 15 October 2020; p. 163. [Google Scholar] [CrossRef]
 - Grundner, L.; Neuhofer, B. The bright and dark sides of artificial intelligence: A futures perspective on tourist destination experiences. J. Destin. Mark. Manag. 2020, 19, 100511. [Google Scholar] [CrossRef]
 - Ringfort-Felner, R.; Laschke, M.; Sadeghian, S.; Hassenzahl, M.; Kiro, I. A Design Fiction to Explore Social Conversation with Voice Assistants. In Proceedings of the ACM on Human-Computer Interaction, Online, 14 January 2022; Volume 6, p. 33. [Google Scholar] [CrossRef]
 - Følstad, A.; Nordheim, C.B.; Bjørkli, C.A. What Makes Users Trust a Chatbot for Customer Service? An Exploratory Interview Study. In Proceedings of the International Conference on Internet Science, St. Petersburg, Russia, 24–26 October 2018; Lecture Notes in Computer Science. Bodrunova, S.S., Ed.; Springer: Berlin/Heidelberg, Germany, 2018; Volume 11193. [Google Scholar] [CrossRef] [Green Version]
 - Trivedi, J. Examining the Customer Experience of Using Banking Chatbots and Its Impact on Brand Love: The Moderating Role of Perceived Risk. J. Internet Commer. 2019, 18, 91–111. [Google Scholar] [CrossRef]
 - Luo, X.; Tong, S.; Fang, Z.; Qu, Z. Frontiers: Machines vs. Humans: The Impact of Artificial Intelligence Chatbot Disclosure on Customer Purchases. Mark. Sci. INFORMS 2019, 38, 937–947. [Google Scholar] [CrossRef]
 - Meyer-Waarden, L.; Pavone, G.; Poocharoentou, T.; Prayatsup, P.; Ratinaud, M.; Tison, A.; Torne, S. How Service Quality Influences Customer Acceptance and Usage of Chatbots? J. Serv. Manag. Res. 2020, 4, 35–51. [Google Scholar] [CrossRef]
 - Borsci, S.; Malizia, A.; Schmettow, M.; van der Velde, F.; Tariverdiyeva, G.; Balaji, D.; Chamberlain, A. The Chatbot Usability Scale: The Design and Pilot of a Usability Scale for Interaction with AI-Based Conversational Agents. Pers. Ubiquitous Comput. 2022, 26, 95–119. [Google Scholar] [CrossRef]
 - Nguyen, D.M.; Chiu, Y.T.H.; Le, H.D. Determinants of Continuance Intention towards Banks’ Chatbot Services in Vietnam: A Necessity for Sustainable Development. Sustainability 2021, 13, 7625. [Google Scholar] [CrossRef]
 - Bührke, J.B.; Brendel, A.B.; Lichtenberg, S.; Greve, M.; Mirbabaie, M. Is Making Mistakes Human? On the Perception of Typing Errors in Chatbot Communication. In Proceedings of the 54th Hawaii International Conference on System Sciences, Maui, HI, US, 5–8 January 2021; Available online: https://scholarspace.manoa.hawaii.edu/bitstream/10125/71158/0438.pdf (accessed on 10 December 2021).
 - Kvale, K.; Freddi, E.; Hodnebrog, S.; Sell, O.A.; Følstad, A. Understanding the User Experience of Customer Service Chatbots: What Can We Learn from Customer Satisfaction Surveys? In Proceedings of the International Workshop on Chatbot Research and Design, Virtual, 23–24 November 2020; Lecture Notes in Computer Science. Følstad, A., Araujo, T., Papadopoulos, S., Law, E.L.-C., Luger, E., Goodwin, M., Brandtzaeg, P.B., Eds.; Springer: Cham, Switzerland, 2021; Volume 12604. [Google Scholar] [CrossRef]
 - De Cicco, R.; Silva, S.C.; Alparone, F.R. Millennials’ attitude toward chatbots: An experimental study in a social relationship perspective. Int. J. Retail Distrib. Manag. 2020, 48, 1213–1233. [Google Scholar] [CrossRef]
 - Ischen, C.; Araujo, T.; van Noort, G.; Voorveld, H.; Smit, E. “I Am Here to Assist You Today”: The Role of Entity, Interactivity and Experiential Perceptions in Chatbot Persuasion. J. Broadcast. Electron. Media 2020, 64, 615–639. [Google Scholar] [CrossRef]
 - Adam, M.; Wessel, M.; Benlian, A. AI-based chatbots in customer service and their effects on user compliance. Electron. Mark. 2021, 31, 427–445. [Google Scholar] [CrossRef] [Green Version]
 - Crolic, C.; Thomaz, F.; Hadi, R.; Stephen, A. Blame the bot: Anthropomorphism and anger in customer-chatbot interactions. J. Mark. 2021, 86, 132–148. [Google Scholar] [CrossRef]
 - Danckwerts, S.; Meissner, L.; Krampe, C. Examining User Experience of Conversational Agets in Hedonic Digital services—Antecedents and the Role of Psychological Ownership. J. Serv. Res. 2019, 3, 111–125. [Google Scholar] [CrossRef]
 - Ng, M.; Coopamootoo, K.P.L.; Toreini, E.; Aitken, M.; Elliot, K.; Moorsel, A. Simulating the Effects of Social Presence on Trust, Privacy Concerns & Usage Intentions in Automated Bots for Finance. In Proceedings of the 2020 IEEE European Symposium on Security and Privacy Workshops (EuroS&PW), 190-199, Genoa, Italy, 7–11 September 2020. [Google Scholar] [CrossRef]
 - Ordermann, S.; Skjuve, M.; Følstad, A.; Bjorkli, C.A. Understanding how chatbots work: An exploratory study of mental models in customer service chatbots. IADIS Int. J. WWW Internet 2021, 19, 17–36. Available online: http://www.iadisportal.org/ijwi/papers/202119102.pdf (accessed on 25 February 2022).
 - Chaves, A.P.; Egbert, J.; Hocking, T.; Doerry, E.; Gerosa, M.A. Chatbots Language Design: The Influence of Language Variation on User Experience with Tourist Assistant Chatbots. ACM Trans. Comput. Hum. Interact. 2022, 29, 13. [Google Scholar] [CrossRef]
 - Mehra, B. Chatbot personality preferences in Global South urban English speaker. Soc. Sci. Humanit. Open 2021, 3, 100131. [Google Scholar] [CrossRef]
 - Toader, D.C.; Boca, G.; Toader, R.; Măcelaru, M.; Toader, C.; Ighian, D.; Rădulescu, A.T. The Effect of Social Presence and Chatbot Errors on Trust. Sustainability 2020, 12, 256. [Google Scholar] [CrossRef] [Green Version]
 - Schroeder, J.; Schroeder, M. Trusting in Machines: How Mode of Interaction Affects Willingness to Share Personal Information with Machines. In Proceedings of the 51st Hawaii International Conference on System Sciences, Waikoloa, HI, USA, 3–6 January 2018; Available online: https://scholarspace.manoa.hawaii.edu/bitstream/10125/49948/paper0061.pdf (accessed on 2 March 2022).
 - Svikhnushina, E.; Plăcintă, A.; Pu, P. User Expectations of Conversational Chatbots Based on Online Reviews. In Proceedings of the DIS’21, Virtual, 28 June–2 July 2021. [Google Scholar] [CrossRef]
 - Andrews, P.Y. System personality and persuasion in human-computer dialogue. ACM Trans. Interact. Intell. Syst. 2012, 2, 1–27. [Google Scholar] [CrossRef]
 - Cheng, Y.; Jiang, H. How Do AI-driven Chatbots Impact User Experience? Examining Gratifications, Perceived Privacy Risk, Satisfaction, Loyalty, and Continued Use. J. Broadcast. Electron. Media 2020, 64, 592–614. [Google Scholar] [CrossRef]
 - Melián-González, S.; Gutiérrez-Taño, D.; Bulchand-Gidumal, J. Predicting the intentions to use chatbots for travel and tourism. Curr. Issues Tour. 2021, 24, 192–210. [Google Scholar] [CrossRef]
 - Svikhnushina, E.; Pu, P. Key Qualities sof Conversational Chatbots—The PEACE Model. In Proceedings of the IUI ′21: International Conference on Intelligent User Interfaces, College Station, TX, USA, 14–17 April 2021. [Google Scholar] [CrossRef]
 - Tsekouras, D.; Li, T.; Benbasat, I. Scratch my back and I’ll scratch yours: The impact of user effort and recommendation agent effort on perceived recommendation agent quality. Inf. Manag. 2022, 59, 103571. [Google Scholar] [CrossRef]
 - Sonntag, M.; Mehmann, J.; Teitberg, F. AI-based Conversational Agents for Customer Service—A study of Customer Service represenattive’ Perceptions Using TAM 2. In Proceedings of the 17th International Conference on Wirstchaftsinformatik, Nuremberg, Germany, 21–23 February 2022; Available online: https://aisel.aisnet.org/cgi/viewcontent.cgi?article=1119&context=wi2022 (accessed on 10 March 2022).
 - Xu, Y.; Shieh, C.H.; van Esch, P.; Ling, I.L. AI customer service: Task complexity, problem-solving ability, and usage intention. Australas. Mark. J. 2020, 28, 189–199. [Google Scholar] [CrossRef]
 - Brüggemeier, B.; Lalone, P. Perceptions and reactions to conversational privacy initiated by a conversational user interface. Comput. Speech Lang. 2022, 71, 101269. [Google Scholar] [CrossRef]
 - Taehyee, U.; Taekyung, K.; Namho, C. How does an Intelligence Chatbot affect Customers Compared with Self-Service Technology for Sustainable Services? Sustainability 2020, 12, 5119. [Google Scholar] [CrossRef]
 - Hildebrand, C.; Bergner, A. Conversational robo advisors as surrogates of trust: Onboarding experience, firm perception, and consumer financial decision making. J. Acad. Mark. Sci. 2021, 49, 659–676. [Google Scholar] [CrossRef]
 - Schuetzler, R.M.; Grimes, G.M.; Giboney, J.S. The effect of conversational agent skill on user behavior during deception. Comput. Hum. Behav. 2019, 97, 250–259. [Google Scholar] [CrossRef]
 - Stanley, H.Y.B.; Chih-Jen, L.; Shih-Chin, L.T. Toward a Unified Theory of Customer Continuance Model for Financial Technology Chatbots. Sensors 2021, 21, 5687. [Google Scholar] [CrossRef]
 - Presti, L.L.; Maggiore, G.; Marino, V. The role of the chatbot on customer purchase intention: Towards digital relational sales. Ital. J. Mark. 2021, 2021, 165–188. [Google Scholar] [CrossRef]
 - Popa, I.; Ștefan, S.C.; Olariu, A.A.; Popa, Ș.C.; Popa, C.F. Modelling the COVID-19 Pandemic Effects on Employees’ Health and Performance: A PLS-SEM Mediation Approach. Int. J. Environ. Res. Public Health 2022, 19, 1865. [Google Scholar] [CrossRef]
 - Popa, I.; Ștefan, S.C.; Albu, C.F.; Popa, Ș.C.; Vlad, C. The Impact of National Culture on Employees’ Attitudes Toward Heavy Work Investment: Comparative Approach Romania vs. Japan. Amfiteatru Econ. 2020, 22, 1014–1029. [Google Scholar] [CrossRef]
 




| Definition | Reference | 
|---|---|
| Conversational agents/chatbots in general | |
| A software which can chat with people by using artificial intelligence | Alam et al. [16] (p. 33) | 
| A computer program that simulates human–human conversation. | Ho et al. [17] (p. 712) | 
| Conversational agents/chatbots for customer service | |
| An artificial intelligent program that can interact with consumers via different messaging apps. | Riikkinen et al. [18] (p. 1148) | 
| Database/Source | Initial Hits (Keywords)  | Hits after  Initial Screening  | Hits after  Abstract Reading  | Hits after  Full Text Reading  | 
|---|---|---|---|---|
| EBSCO | 68 | 11 | 9 | 8 | 
| Web of Science | 84 | 19 | 14 | 11 | 
| Science Direct | 392 | 80 | 13 | 5 | 
| ACM Digital  Library  | 295 | 32 | 12 | 4 | 
| Google Scholar | 156 | 44 | 15 | 5 | 
| Citation screening 1 | - | - | 12 | 5 | 
| Additional papers | - | - | - | 2 | 
| TOTAL | 995 | 186 | 75 | 40 | 
| Inclusion Criteria | Exclusion Criteria | 
|---|---|
| (a) Answer directly to research questions | (a) Do not answer directly research questions | 
| (b) Only academic publications | (b) Publications that are not academic | 
| (c) Focus on AI CA and chatbots for customer service | (c)Focus on other CA/chatbots related aspects (design) | 
| (d) Include and focus on customers’ perspective | (d) Focus solely on company’s perspective of using AI CA/chatbots | 
| (e) Only primary studies that include empirical results obtained based on a specified research methodology | (e) Studies that include reviews of literature | 
| (f) Studies that refer to the use of CA in only business (retailing, transportation, banking, hospitality) | (f) Studies that refer to the use of CA in non-business sectors (health, education, public administration) | 
| (g) Studies that refer to the use of CA for other purposes than business customer service (social companion, robotics, learning) | 
| Domain of Publication | Number of Publications | Percentage | 
|---|---|---|
| Information Systems | 12 | 30% | 
| Computing | 9 | 22.5% | 
| Marketing | 9 | 22.5% | 
| Communication and  Electronic Media  | 4 | 10% | 
| Others | 6 | 15% | 
| TOTAL | 40 | 100% | 
| Research Method | Number of  Publications  | Research Method | Number of  Publications  | 
|---|---|---|---|
| Experiments with  questions  | 22 | Real life | 22 | 
| Survey | 7 | Simulations | 18 | 
| Data analysis (dialogues) | 5 | ||
| Qualitative (interviews) | 3 | ||
| Combined | 3 | ||
| TOTAL | 40 | 40 | 
| Construct | Publications | Main Results | Implications | 
|---|---|---|---|
| Influencing factors | |||
| A. AI CA/chatbot related influencing factors | |||
| -> CA functional  features (7 studies)  | Zarouli et al. [44]; Van den Broeck et al. [45]; Khadpe et al. [46]; Schuetzler et al. (2020) [9]; Følstad and Taylor [5]; Grundner and Neuhofer [47]; Ringfort-Felner et al. [48] | Functional features of AI CA/chatbots, such as response relevance, tailored responses, response understandability, dialogue outcome (the user received the needed support), dialogue efficiency (low time and effort), competence (error free interaction), helpfulness, usefulness, ease of use represent the key drivers for positive customer experience. | Companies should emphasize with priority on functional features when designing and using CA/chatbots for customer service. Make customers aware of the ease of use of CA. | 
| -> CA system features (8 studies)  | Følstad et al. (2018) [49]; Trivedi [50]; Luo et al. [51];  Meyer-Waarden et al. [52]; Borsci et al. [53]; Nguyen et al. [54]; Bührke et al. [55]; Grundner and Neuhofer [47]  | System-related features, such as accessibility of CA/chatbot functions, reliability (constant accuracy), service quality has a positive influence on customer experience and its trust. At the same time, chatbot identity disclosure has rather a negative impact on consumers’ intentions. | System features are to be considered for improving quality of the service (chatbot training). At the same time, the dilemma about transparency related to CA/chatbot identity needs to be considered. | 
| -> CA anthropomorphic features (16 studies)  | Andrews [56]; Borsci et al. [53], De Cicco et al. [57]; Ischen et al. [58]; Meyer-Waarden et al. [52]; Adam et al. [59]; Crolic et al. [60]; Bührke et al. [55]; Danckwerts et al. [61]; Ng et al. [62]; Ordemann et al. [63] Chaves et al. [64]; Mehra [65]; Toader et al. [66]; Schroeder and Schroeder [67]; Svikhnushina et al. [68]  | Studies present contradictory results in relationship with the effects of the anthropomorphic features on customer experience.  Certain anthropomorphic features were found to have no effects on customers’ perceptions and behaviors (empathy, visual aspect, an extrovert personality of CA). Other findings illustrated that social presence, human-like design, identity, small talk have a positive influence on trust, enjoyment, and customer satisfaction. Among unfavorable effects identified are that anthropomorphic features of the AI CA/chatbot can harm companies, when consumers are in an angry state at the time of interaction. The conclusion is that the effects of such features need to be interpreted in correlation with the context of customer experience.  | The decision on the inclusion or not of the anthropomorphic features for CA and on what type of anthropomorphic features to be included, needs to be correlated with the type of product assisted by the CA, with the customers’ characteristics and with the context in which the AC is used. | 
| B. User-related influencing factors (8 studies)  | Andrews [69]; Følstad et al. (2018) [49]; De Cicco et al. [57]; Cheng and Jiang [70]; Melián-González et al. [71]; Svikhnushina and Pu [72]; Tsekouras et al. [73]; Sonntag et al. [74] | Factors related to the customers that can influence their experiences with AI CA/chatbots are of two types: (a) customer characteristics, such as age, personality, expectations, and (b) customer relationship with technology, such as personal interest in technology, previous experience with the technology, openness to innovation, media, and technology appeal to customers. | Companies can build profiles of customers both who are prone of using the CA technology for customer service and who are reluctant in doing so, by using both customer characteristics and customer relationship with technology. | 
| C. Context-related influencing factors (6 studies)  | Følstad et al. (2018) [49]; Trivedi [50]; Xu et al. [75]; Cheng and Jiang [70]; Brüggemeier and Lalone [76] Taehyee et al. [77] | Contextual and environmental factors can also affect the customer experience with AI CA. General privacy and security conditions, especially in sensitive fields such as banking can have a negative influence on the experience. At the same time, the company’s image and brands contribute to trust building and positive experiences. | Context-related factors are business and company-related and have to be identified individually by each company using the CA technology for customer service. | 
| Customers’ perceptions/attitudes/feelings—positive (14 studies)  | Zarouli et al. [44]; Følstad et al. (2018) [49]; De Cicco et al. [57]; Schuetzler et al. (2020) [9]; Kvale et al. [56]; Ischen et al. [58]; Hildebrand and Bergner [78]; Borsci et al. [53]; Nguyen et al. [54]; Brüggemeier and Lalone [76]; Toader et al. [66]; Svikhnushina and Pu [72]; Schroeder and Schroeder [67]; Tsekouras et al. [73] | Customer experiences with AI CA/chatbots can results in positive perceptions/attitudes and feelings.  - Trust in CA can be built by information quality, system quality, service quality, but also by the conversational capacity of CA. - Enjoyment and fun are determined by experiential perceptions and two-way communication with CA and by social presence. - Pleasure and arousal when using CA are determined by humanness and social presence. - Perceived usefulness is influenced by accurate and timely service. - Benevolence towards the company appears due to positive customer experience with AI CA.  | In order to obtain and increase customer satisfaction and other positive attitudes and feelings, companies need to optimize customer experience with CA. | 
| Customers’ perceptions/attitudes/feelings—negative (9 studies)  | Følstad et al. (2018) [49]; Van den Broeck et al. [45]; Kvale et al. [56]; Cheng and Jiang [70]; Melián-González et al. [71]; Chaves et al. [64]; Schuetzler et al. (2019) [79]; Tsekouras et al. [73]; Sonntag et al. [74] | Studies show that interaction with AI CA can also generate negative perceptions/attitudes and feelings. - Perceived high risks that can diminish intention to use AI CA/chatbots. - Privacy risks reduce the level of customer satisfaction. - Perceived intrusiveness can have a negative effect on consumers’ attitudes. - A low customer satisfaction is encountered when CA/chatbots offer generic responses to a request. - Inconvenience of using chatbots (new way of communication).  | Negative perceptions, attitudes and feelings when using CA/chatbots, have to be studied and known by companies in the first place, in order to be able to deal with them. The privacy issues represent the most important aspect to be dealt with for diminishing negative feelings. | 
| Customers’ responses and behaviors related to the CA (11 studies)  | Luo et al. [51]; Xu et al. [75]; Ischen et al. [58]; Hildebrand and Bergner [78]; Nguyen et al. [54]; Brüggemeier and Lalone [76]; Stanley et al. [80]; Ng et al. [62]; Ordemann et al. [63]; Svikhnushina and Pu [72]; Presti et al. [81] | The customers’ responses and behaviors as part of customer experience with AI CA/chatbots manifests both, as intentions and as actions and behaviors. Intentions and actions can be related to the technology itself, the AI CA. Certain factors determine the intention to continue to use AI CA (tangibles, competence, reliability of chatbots, trust, perceived usefulness). In terms of actions, there are: the re-use of chatbot technology, a higher acceptance of the AI CA recommendations and advices, and the recommendation of the chatbot use to other customers.  | Companies need to identify the specific factors that have a positive influence on the customers’ intention to re-use the CA and their higher compliance to the CA recommendations and focus on those. | 
| Customers’ responses and behaviors—related to the company (7 studies)  | Trivedi [50]; Van den Broeck et al. [45]; Luo et al. [51]; Khadpe et al. [46]; Cheng and Jiang [70]; Hildebrand and Bergner [78]; Danckwerts et al. [61] | Intentions and actions of customers based on customers’ experience with AI CA can manifest towards the company, as well. Reactions can be both positive and negative. - Benevolence towards the company is determined by high conversational skills of CA. -Patronage intentions (buy and recommend the company’s product) are influenced by the trust in CA/chatbots, by social presence and competence of CA/chatbots, by perceived usefulness, helpfulness and relevance of the CA/chatbots’ answers. -In addition, loyalty to brands is influenced by customer satisfaction and love for brands is influenced by the CA/chatbot success (information, system and service quality). -Negative reactions to AI CA/chatbots were encountered when consumers know that the conversational partner is not human, they purchase less.  | Companies need to be aware of both: (a) the effect of the use of AI CA technology for customer service on the company’s image and brands and, (b) vice versa, the effect of the company’s image and brand on the perception of the CA used for customer services. | 
Publisher’s Note: MDPI stays neutral with regard to jurisdictional claims in published maps and institutional affiliations.  | 
© 2022 by the authors. Licensee MDPI, Basel, Switzerland. This article is an open access article distributed under the terms and conditions of the Creative Commons Attribution (CC BY) license (https://creativecommons.org/licenses/by/4.0/).
Share and Cite
Nicolescu, L.; Tudorache, M.T. Human-Computer Interaction in Customer Service: The Experience with AI Chatbots—A Systematic Literature Review. Electronics 2022, 11, 1579. https://doi.org/10.3390/electronics11101579
Nicolescu L, Tudorache MT. Human-Computer Interaction in Customer Service: The Experience with AI Chatbots—A Systematic Literature Review. Electronics. 2022; 11(10):1579. https://doi.org/10.3390/electronics11101579
Chicago/Turabian StyleNicolescu, Luminița, and Monica Teodora Tudorache. 2022. "Human-Computer Interaction in Customer Service: The Experience with AI Chatbots—A Systematic Literature Review" Electronics 11, no. 10: 1579. https://doi.org/10.3390/electronics11101579
APA StyleNicolescu, L., & Tudorache, M. T. (2022). Human-Computer Interaction in Customer Service: The Experience with AI Chatbots—A Systematic Literature Review. Electronics, 11(10), 1579. https://doi.org/10.3390/electronics11101579
        
                                                
