Optimal Query Expansion Based on Hybrid Group Mean Enhanced Chimp Optimization Using Iterative Deep Learning
Abstract
:1. Introduction
- A hybrid group mean-based optimizer-enhanced chimp optimization (GMBO-ECO) algorithm is presented for pseudo-relevance-based query expansion which finds an optimal subset of candidate terms to expand the original queries with their related keywords.
- The iterative deep learning-based methodology is used to solve the word ambiguity problem of natural language that selects the most relevant terms and eliminates the irrelevant ones.
- An experimental analysis demonstrates how the proposed methodology improves the performance of text-based information retrieval systems. The ‘with’ and ‘without’ query expansion results are evaluated using different performance metrics on the Text REtrieval Conference (TREC) and the Cross Language Evaluation Forum (CLEF) test collections.
2. Literature Survey
3. Problem Statement and Methodologies
3.1. Problem Statement
3.2. Group Mean-Based Optimizer Algorithm
3.3. Enhanced Chimp Optimization (ECO) Algorithm
3.3.1. Highly Disruptive Polynomial Mutation (HDPM)
3.3.2. Spearman’s Rank Correlation Coefficient
3.3.3. Beetle Antennae Operator
4. Proposed Methodology
4.1. Word2Vecfor Word Embedding
4.2. An Improved Iterative Deep Learning Framework for Context-Based Information Retrieval
4.3. Term Pool Construction Using Okapi Ranking Measure
4.4. Improving Query Terms
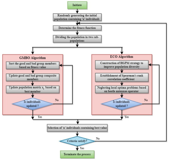
4.5. Query Expansion Using the Hybrid GMBO-ECO Algorithm
| Algorithm 1: Pseudocode of the hybrid GMBO-ECO algorithm. |
| Input: Query term, fitness function, and candidate_term_set (terms in the top retrieved feedback document) Output: Optimal solution Initialize population, Maximum_generation = 1, and end_criterion = optimal solution Candidate_term_set = terms selected by iterative deep learning model and improved with co-occurrence score While (query_expansion (Query, candidate_term_set)) do While (iteration<Maximum_generation) or (end_criterion met) do Select a solution randomly using the GMBO algorithm Apply the TF-IDF function and cosine similarity and save it in the index file Compute the fitness value of the current solution If the fitness value of the current solution is higher than the previous solution then Replace the new solution End If The worst individual in the population is eliminated and the new ones are built using the different operations of the ECO algorithm Rank the current best solution by leaving the best solutions obtained End Output the result and terminate the process End |
5. Experimental Result and Discussion
5.1. Hardware and Softwareplatform
5.2. Parameter Setting
5.3. Simulation Measures
5.4. Performance Analysis
6. Conclusions
Author Contributions
Funding
Institutional Review Board Statement
Informed Consent Statement
Data Availability Statement
Conflicts of Interest
References
- Kumar, R.; Sharma, S.C. Information retrieval system: An overview, issues, and challenges. Int. J. Technol. Diffus. (IJTD) 2018, 9, 1–10. [Google Scholar]
- Liu, H.; Zheng, C.; Li, D.; Zhang, Z.; Lin, K.; Shen, X.; Xiong, N.N.; Wang, J. Multi-perspective social recommendation method with graph representation learning. Neurocomputing 2021, 468, 469–481. [Google Scholar]
- Liu, H.; Nie, H.; Zhang, Z.; Li, Y.-F. Anisotropic angle distribution learning for head pose estimation and attention understanding in human-computer interaction. Neurocomputing 2020, 433, 310–322. [Google Scholar]
- Liu, T.; Liu, H.; Li, Y.-F.; Chen, Z.; Zhang, Z.; Liu, S. Flexible FTIR spectral imaging enhancement for industrial robot infrared vision sensing. IEEE Trans. Ind. Inform. 2019, 16, 544–554. [Google Scholar]
- Azad, H.K.; Deepak, A. Query expansion techniques for information retrieval: A survey. Inf. Process. Manag. 2019, 56, 1698–1735. [Google Scholar]
- Nasir, J.A.; Varlamis, I.; Ishfaq, S. A knowledge-based semantic framework for query expansion. Inf. Process. Manag. 2019, 56, 1605–1617. [Google Scholar]
- Saleh, S.; Pecina, P. Term selection for query expansion in medical cross-lingual information retrieval. In Advances in Information Retrieva, Proceedings of the 41st European Conference on IR Research; Clogne, Germany, 14–18 April 2019, Springer: Cham, Switzerland, 2019; pp. 507–522. [Google Scholar]
- Sharma, D.K.; Pamula, R.; Chauhan, D.S. A hybrid evolutionary algorithm based automatic query expansion for enhancing document retrieval system. J. Ambient Intell. Humaniz. Comput. 2019, 1–20. [Google Scholar] [CrossRef]
- Azad, H.K.; Deepak, A. A new approach for query expansion using Wikipedia and WordNet. Inf. Sci. 2019, 492, 147–163. [Google Scholar]
- Sahin, D.O.; Kural, O.E.; Kilic, E.; Karabina, A. A text classification application: Poet detection from poetry. arXiv 2018, arXiv:1810.11414. [Google Scholar]
- Deng, X.; Li, Y.; Weng, J.; Zhang, J. Feature selection for text classification: A review. Multimedia Tools Appl. 2019, 78, 3797–3816. [Google Scholar]
- Yan, D.; Li, K.; Gu, S.; Yang, L. Network-based bag-of-words model for text classification. IEEE Access 2020, 8, 82641–82652. [Google Scholar]
- Liu, H.; Zheng, C.; Li, D.; Shen, X.; Lin, K.; Wang, J.; Zhang, Z.; Zhang, Z.; Xiong, N.N. EDMF: Efficient deep matrix factorization with review feature learning for industrial recommender system. IEEE Trans. Ind. Inform. 2021, 18, 4361–4371. [Google Scholar]
- Liu, H.; Liu, T.; Zhang, Z.; Sangaiah, A.K.; Yang, B.; Li, Y.F. ARHPE: Asymmetric relation-aware representation learning for head pose estimation in industrial human-machine Interaction. IEEE Trans. Ind. Inform. 2022, 1–11. [Google Scholar] [CrossRef]
- Li, Z.; Liu, H.; Zhang, Z.; Liu, T.; Xiong, N.N. Learning knowledge graph embedding with heterogeneous relation attention networks. IEEE Trans. Neural Networks Learn. Syst. 2021, 1–13. [Google Scholar] [CrossRef]
- Raza, M.A.; Mokhtar, R.; Ahmad, N.; Pasha, M.; Pasha, U.; Rahmah, M.; Noraziah, A. A taxonomy and survey of semantic approaches for query expansion. IEEE Access 2019, 7, 17823–17833. [Google Scholar]
- Chugh, A.; Sharma, V.K.; Kumar, S.; Nayyar, A.; Qureshi, B.; Bhatia, M.K.; Jain, C. Spider monkey crow optimization algorithm with deep learning for sentiment classification and information retrieval. IEEE Access 2021, 9, 24249–24262. [Google Scholar]
- Rasheed, I.; Banka, H.; Khan, H.M. Pseudo-relevance feedback-based query expansion using a boosting algorithm. Artif. Intell. Rev. 2021, 54, 6101–6124. [Google Scholar]
- Jain, S.; Seeja, K.R.; Jindal, R. A fuzzy ontology framework in information retrieval using semantic query expansion. Int. J. Inf. Manag. Data Insights 2021, 1, 100009. [Google Scholar]
- Raj, G.D.; Mukherjee, S.; Uma, G.V.; Jasmine, R.L.; Balamurugan, R. Query expansion for patent retrieval using a modified stellar-mass black hole optimization. J. Ambient Intell. Humaniz. Comput. 2021, 12, 4841–4853. [Google Scholar]
- Malik, S.; Shoaib, U.; Bukhari, S.A.C.; El Sayed, H.; Khan, M.A. A hybrid query expansion framework for the optimal retrieval of the biomedical literature. Smart Health 2021, 23, 100247. [Google Scholar]
- Safder, I.; Hassan, S.-U. Bibliometric-enhanced information retrieval: A novel deep feature engineering approach for algorithm searching from full-text publications. Scientometrics 2019, 119, 257–277. [Google Scholar]
- Almarwi, H.; Ghurab, M.; Al-Baltah, I. A hybrid semantic query expansion approach for Arabic information retrieval. J. Big Data 2020, 7, 39. [Google Scholar]
- Diao, L.; Yan, H.; Li, F.; Song, S.; Lei, G.; Wang, F. The research of query expansion based on medical terms reweighting in medical information retrieval. EURASIP J. Wirel. Commun. Netw. 2018, 105. [Google Scholar] [CrossRef] [Green Version]
- Khedr, M.A.; El-Licy, F.A.; Salah, A. Ontology based semantic query expansion for searching queries in programming domain. Int. J. Adv. Comput. Sci. Appl. 2021, 12, 449–455. [Google Scholar]
- Dahir, S.; El Qadi, A. A query expansion method based on topic modeling and DBpedia features. Int. J. Inf. Manag. Data Insights 2021, 1, 100043. [Google Scholar]
- Saffariha, M.; Jahani, A.; Potter, D. Seed germination prediction of Salvia limbata under ecological stresses in protected areas: An artificial intelligence modeling approach. BMC Ecol. 2020, 20, 48. [Google Scholar]
- Saffariha, M.; Jahani, A.; Jahani, R.; Latif, S. Prediction of hypericin content in Hypericum perforatum L. in different ecological habitat using artificial neural networks. Plant Methods 2021, 17, 10. [Google Scholar]
- Jahani, A.; Saffariha, M. Modeling of trees failure under windstorm in harvested Hyrcanian forests using machine learning techniques. Sci. Rep. 2021, 11, 1124. [Google Scholar]
- Jahani, A.; Saffariha, M. Human activities impact prediction in vegetation diversity of Lar National Park in Iran using artificial neural network model. Integr. Environ. Assess. Manag. 2021, 17, 42–52. [Google Scholar]
- Dehghani, M.; Montazeri, Z.; Hubálovský, Š. GMBO: Group mean-based optimizer for solving various optimization problems. Mathematics 2021, 9, 1190. [Google Scholar]
- Jia, H.; Sun, K.; Zhang, W.; Leng, X. An enhanced chimp optimization algorithm for continuous optimization domains. Complex Intell. Syst. 2021, 8, 65–82. [Google Scholar]
- Jatnika, D.; Bijaksana, M.A.; Suryani, A.A. Word2Vec model analysis for semantic similarities in English words. Procedia Comput. Sci. 2019, 157, 160–167. [Google Scholar]
- Lilian, J.F.; Sundarakantham, K.; Shalinie, S.M. QeCSO: Design of hybrid cuckoo search based query expansion model for efficient information retrieval. Sādhanā 2021, 46, 181. [Google Scholar]
- Wang, Z.; Zhou, W.; Chen, L.; Zhou, F.; Zhu, F.; Fan, L. An adaptive deep learning-based UAV receiver design for coded MIMO with correlated noise. Phys. Commun. 2021, 47, 101365. [Google Scholar]
- Raviv, T.; Schwartz, A.; Be’Ery, Y. Deep ensemble of weighted viterbi decoders for tail-biting convolutional codes. Entropy 2021, 23, 93. [Google Scholar]
- Macdonald, C.; Tonellotto, N. Declarative experimentation in information retrieval using PyTerrier. In Proceedings of the ACM SIGIR on International Conference on Theory of Information Retrieval, Stavanger, Norway, 14–17 September 2020; pp. 161–168. [Google Scholar]












| Query | Keyword | Expanded Terms |
|---|---|---|
| 1 | Examination | Test exam viva questionnaire assessment |
| 2 | Tiger | Carnivore feline lynx jaguar cheetah |
| 3 | Plant | Flora Vegetation Tree wood Shrub |
| 4 | Dance | Breakdance Twirl disco rock party |
| Techniques | Parameters | Ranges |
|---|---|---|
| Enhanced chimp optimization (ECO) algorithm | Size of population | 30 |
| Maximum number of iterations | 200 | |
| Rank correlation coefficient | [−1, 1] | |
| 2 | ||
| 0.95 | ||
| Group mean-based optimization (GMBO) algorithm | Population size | 30 |
| Total iterations | 200 | |
| Random number | [0, −1] |
| Methods | Without Query | With Query | ||||
|---|---|---|---|---|---|---|
| P@10 | P@20 | P@30 | P@10 | P@20 | P@30 | |
| SMCA-DRNN | 0.3572 | 0.3269 | 0.3147 | 0.3873 | 0.3771 | 0.3548 |
| MSBO | 0.3571 | 0.3374 | 0.3206 | 0.4547 | 0.4286 | 0.4155 |
| FOF | 0.3904 | 0.3808 | 0.3619 | 0.4510 | 0.4023 | 0.3985 |
| BA | 0.3829 | 0.3627 | 0.3495 | 0.3976 | 0.3918 | 0.3529 |
| Proposed Method | 0.4434 | 0.4105 | 0.3864 | 0.4568 | 0.4437 | 0.4123 |
Publisher’s Note: MDPI stays neutral with regard to jurisdictional claims in published maps and institutional affiliations. |
© 2022 by the authors. Licensee MDPI, Basel, Switzerland. This article is an open access article distributed under the terms and conditions of the Creative Commons Attribution (CC BY) license (https://creativecommons.org/licenses/by/4.0/).
Share and Cite
Kumar, R.; Tripathi, K.N.; Sharma, S.C. Optimal Query Expansion Based on Hybrid Group Mean Enhanced Chimp Optimization Using Iterative Deep Learning. Electronics 2022, 11, 1556. https://doi.org/10.3390/electronics11101556
Kumar R, Tripathi KN, Sharma SC. Optimal Query Expansion Based on Hybrid Group Mean Enhanced Chimp Optimization Using Iterative Deep Learning. Electronics. 2022; 11(10):1556. https://doi.org/10.3390/electronics11101556
Chicago/Turabian StyleKumar, Ram, Kuldeep Narayan Tripathi, and Subhash Chander Sharma. 2022. "Optimal Query Expansion Based on Hybrid Group Mean Enhanced Chimp Optimization Using Iterative Deep Learning" Electronics 11, no. 10: 1556. https://doi.org/10.3390/electronics11101556
APA StyleKumar, R., Tripathi, K. N., & Sharma, S. C. (2022). Optimal Query Expansion Based on Hybrid Group Mean Enhanced Chimp Optimization Using Iterative Deep Learning. Electronics, 11(10), 1556. https://doi.org/10.3390/electronics11101556

