Next Article in Journal
Double-Clad Optical Fiber-Based Multi-Contrast Noncontact Photoacoustic and Fluorescence Imaging System
Previous Article in Journal
Mapping Chlorophyll-a Concentrations in the Kaštela Bay and Brač Channel Using Ridge Regression and Sentinel-2 Satellite Images
 
 
Font Type:
Arial Georgia Verdana
Font Size:
Aa Aa Aa
Line Spacing:
Column Width:
Background:
Article

Reliability and Characteristic Analysis Considering the Circuit Structure and Operation Risk of Forward Converters

Department of Electronic Engineering, Hanbat National University, Daejeon 34158, Korea
*
Author to whom correspondence should be addressed.
Electronics 2021, 10(23), 3006; https://doi.org/10.3390/electronics10233006
Submission received: 12 November 2021 / Revised: 28 November 2021 / Accepted: 29 November 2021 / Published: 2 December 2021
(This article belongs to the Section Power Electronics)

Abstract

:
The forward converter is divided into two circuit topologies depending on the method of resetting the energy stored in the magnetizing inductance of the transformer: a single-ended structure using a reset circuit and a double-ended structure called a two-switch forward converter and, accordingly, a difference occurs in the operational mode. Generally, forward converters are designed with low power of less than 500 W and are sold at low prices, so it is common to replace them in case of failure. However, in terms of environmental conservation through resource saving, it is desirable to design with as high reliability as possible. In this paper, reliability is analyzed for the two representative circuit topologies of forward converters. The conventional PCA (part count failure analysis) method determines the failure rate only by the number of circuit components constituting the converter and the correlation between the components, but the FTA (fault-tree analysis) method can additionally consider the operation risk of the converter according to the circuit configuration and operation. Therefore, it is possible to analyze the failure rate according to the operating characteristics of the two converters from the difference in the failure rate obtained by the two methods. In addition, the two converters were manufactured as a 300 W prototype, respectively, and the volume, weight, and power loss were compared, and the economic feasibility was analyzed based on the cost model.

1. Introduction

Recently, as the use of DC power sources increases, the use of DC-to-DC converters has also increased. Until now, various studies have been conducted for the purpose of increasing the power density [1,2,3,4,5,6], miniaturization and weight reduction [7,8,9,10,11,12], cost-saving [13,14], and output voltage ripple improvement of converters [15,16,17], but few studies have been conducted from the viewpoint of reliability [13,18,19,20,21]. This is because, when the power capacity of the DC-to-DC converter is low, the price of the converter is low, so it is common to replace it when a failure occurs. However, from the viewpoint of saving resources and protecting the environment, it is desirable to apply a design method that can guarantee the long lifecycle of the converter.
The forward converter is an isolated DC-to-DC converter and is known to have excellent characteristics such as efficiency when designed with a step-down of less than 500 W [22]. The forward converter has a single-ended structure using a reset circuit and a double-ended structure called a two-switch forward converter depending on the method of resetting the energy stored in the magnetizing inductance of the transformer [23]. The single-ended forward converter regenerates the energy stored in the magnetizing inductance to the input source through the tertiary winding and reset diode, and the double-ended forward converter uses two reset diodes located on the primary of the transformer. It demagnetizes the transformer by regenerating the energy stored in the magnetizing inductance to the input source [24]. Differences in circuit configuration and operation create differences in power efficiency, volume, weight, etc., and greatly affect reliability. However, reliability analysis considering the circuit structure of the forward converter and its operational risk has not been performed yet.
Reliability analysis methods for DC-to-DC converters include part count failure analysis (PCA), binary distribution analysis, Markov analysis, fault-tree analysis (FTA), and so on [25,26,27,28,29,30]. Since these reliability analysis methods basically analyze the failure rate using the number of components constituting the converter, the types of components, and the coupling state between circuit components, it is difficult to analyze the effect of the operating characteristics of the converter on the failure. However, since the FTA method analyzes the failure rate based on the fault-tree including the cause of the failure and the result of the failure, the risk due to the operation of the converter can be considered in addition to the conventional reliability analysis results. Therefore, even if any fault library including MIL-HDBK-217F is applied, the failure rate according to the operating characteristics of the converter can be extracted from the difference between the failure rates obtained by the PCA and FTA methods.
In this paper, the failure rate and mean time between failures (MTBF) of single-ended forward converter and double-ended forward converter are derived. Reliability analysis is performed by part count analysis (PCA) and fault-tree analysis (FTA), and the failure rate for each component composing the converter is derived using the fault library of MIL-HDBK-217F. The change in the failure rate according to the operation of the forward converter is obtained by subtracting the failure rate obtained by PCA from the failure rate obtained by FTA. The cost of each converter is also derived through cost model analysis (CMA) [31,32]. Volume, weight, and power losses of the forward converters are derived and compared through datasheets provided by manufacturers [33]. To verify the validity of the comparison, two converter prototypes are designed with 300 W each. Finally, we present the comparison results for the failure rate, cost, power loss, volume, and weight, which are useful when selecting the circuit topology of forward converter.

2. Operational Characteristics of Forward Converters

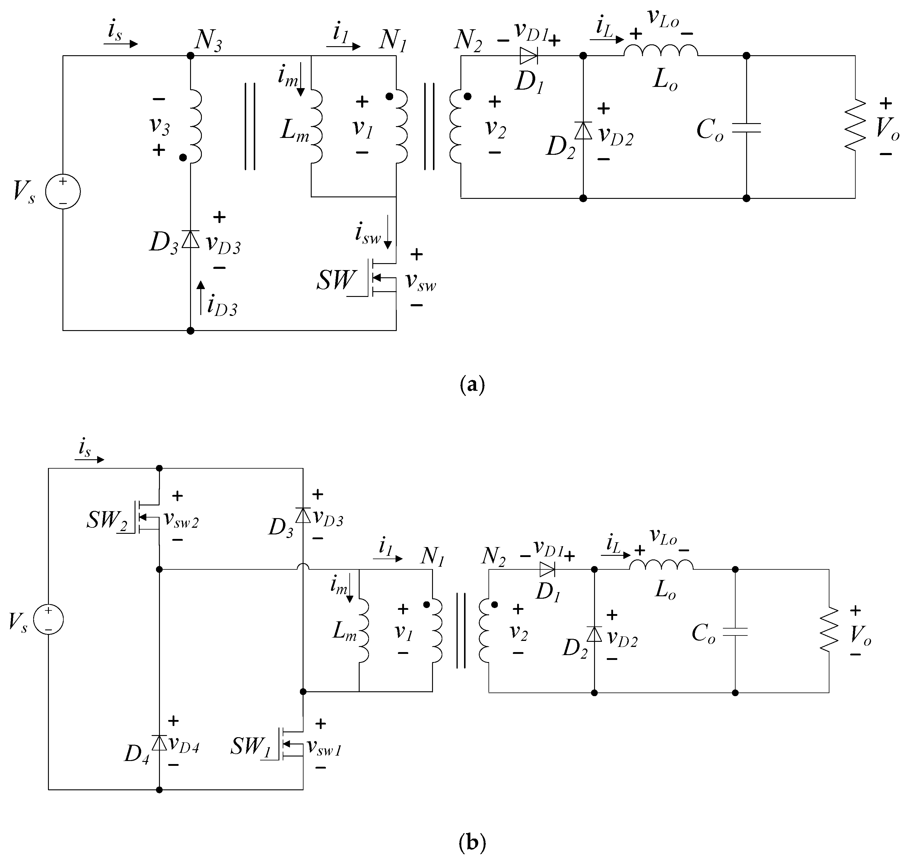
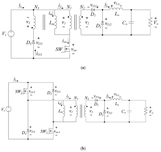
Figure 1 shows the circuit configuration of two types of the forward converter. Both forward converters perform power transferring when the switch is turned on and demagnetizing when the switch is turned off. However, there is a difference in the strategy of demagnetizing the energy stored in the magnetizing inductance (Lm). For a single-ended forward converter shown in Figure 1a, the stored energy in Lm is transferred to the input source through D3 on the tertiary winding of the transformer. While in a double-ended forward converter which is depicted in Figure 1b, the stored energy in Lm is transferred to the input source through D3 and D4 of the primary of the transformer for regeneration. This is due to the difference in the circuit configuration, and the components of the two converters are shown in Table 1. The secondary of the transformer shows the same configuration, but the single-ended uses a three-winding transformer and consists of a switch on the primary and a diode on the tertiary winding. The double-ended uses a two-winding transformer and consists of two switches and two diodes on the primary. A difference in circuit configuration causes a difference in voltage applied to each circuit component. In the case of single-ended, the voltages applied to the primary switch and the tertiary diode are as follows:
V S W = V S ( 1 + N 1 N 3 )
V D 3 = V S ( 1 + N 3 N 1 )
Here, Vs is the input voltage, VSW is the voltage across power MOSFET, VD3 is voltage across the reset diode, N1 is turn-ratio of the primary winding, and N3 is turn-ratio of the tertiary winding. In the single-ended forward converter, the switch and reset diode (D3) are affected by the turn ratio of the tertiary windings of the transformer. As the turn-ratio of the tertiary windings increases, the voltage stress of the switch and the reset diode increases proportionally. In the case of double-ended forward converter, the voltage applied to the primary switch and diode is as follows:
V S W 1 , 2 = V D 3 , 4 = V S  
Design specification for the two types of forward converters is shown in Table 2.

3. Reliability Analysis of Forward Converter

In this section, the mean time between failures (MTBF) and failure-rate, which are representative indicators of reliability, are derived through part count failure analysis (PCA) and fault-tree analysis (FTA) [27,28,34,35,36].

3.1. Calculation of Failure Rate for the Individual Parts

For PCA and FTA, the failure rate of individual parts must first be calculated. Failure libraries such as GE, Siemens, and US military can be used. Here, we use the US military failure library MIL-HDBK-217F to find the failure rate for each component of the converter.

3.1.1. Power MOSFET

Equation (4) represents the failure rate based on the experimental data of Power MOSFET. Here, TJ is the junction temperature (°C).
λ M = 5.76 exp [ 1925 ( 1 T J + 273 1 298 ) ]   Failures / 10 6   h

3.1.2. Fast Recovery Diode

Equation (5) represents the failure rate based on the experimental data of a fast recovery diode. Here, Vapplied is the voltage applied to the diode, and Vrated is the rated voltage of the diode. TJ is the junction temperature (°C).
λ D = 1.2 ( V a p p l i e d V r a t e d ) 2.43 exp [ 3091 ( 1 T J + 273 1 298 ) ]   Failures / 10 6   h

3.1.3. Capacitor

Equation (6) is the failure rate based on the experimental data of electrolytic capacitors (aluminum oxide). Here, C is the capacitance (μF) of the capacitor. Voperating is the working voltage of the capacitor, the sum of the DC voltage and AC voltage peak applied to the capacitor, and Vrated is the rated voltage of the capacitor. T is the ambient temperature (°C) of the capacitor.
λ C = 0 . 012 ( C ) 0.23 [ ( V o p e r a t i n g 0.6 V r a t e d ) 5 + 1 ] exp [ 0.35 8.617 × 10 5 ( 1 T + 273 1 298 ) ]   Failures / 10 6   h

3.1.4. Magnetic Components

The failure rate of the output filter inductor (λL) and high-frequency transformer (λT) according to experimental data are given in (7) and (8), respectively.
λ L = 0 . 00054 exp [ 0.11 8.617 × 10 5 ( 1 T H S + 273 1 298 ) ]   Failures / 10 6   h
λ T = 0 . 882 exp [ 0.11 8.617 × 10 5 ( 1 T H S + 273 1 298 ) ]   Failures / 10 6   h
T H S = T A + 1 . 1 ( Δ T )  
Here, the hot spot temperature of the magnetic component THS (°C) is calculated by (9). TA is the ambient temperature (°C) at which the magnetic component operates and ΔT is the average temperature rise above the ambient temperature (°C).

3.1.5. Comparison of Failure Rate for Individual Parts

In the failure rate calculation, the electrical stress factor (πS) of the diode and the voltage stress factor (πV) of the capacitor are determined by the ratio of the applied voltage and the rated voltage. Here, they are calculated with the voltage margin of 1.5 times. The greater the voltage margin, the lower the failure rate, but can lead to lower efficiency and cost increasing. In Figure 2, the least reliable component is the power MOSFET, followed by failure rates in the order of diode, capacitor, transformer, and inductor. The failure rate increases in proportion to the temperature rise, and the inductor shows a relatively low failure rate and low temperature effects.

3.2. Part Count Failure Analysis (PCA)

PCA derivers the failure rate by considering the number, kinds, and correlation of components constituting the converter. In both single-ended structures and double-ended structures, if any one of the individual parts fails, it causes converter failure. Therefore, each circuit component has a failure dependency of OR-gate, as given in Figure 3. Both single-ended and double-ended have failure dependencies of the same OR relationship. Switch (SW2) and diode (D4) in red dotted lines indicate additional components in the case of a double-ended forward converter. The failure rate of each converter in PCA is calculated by
λ S i n g l e e n d e d = 1 ( 1 λ M ) ( 1 λ D ) 3 ( 1 λ C ) ( 1 λ T ) ( 1 λ L )  
λ D o u b l e e n d e d = 1 ( 1 λ M ) 2 ( 1 λ D ) 4 ( 1 λ C ) ( 1 λ T ) ( 1 λ L )  

3.3. Fault-Tree Analysis (FTA)

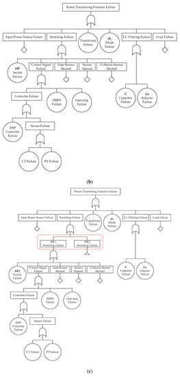
PCA considers the number of parts, the type of parts, and correlation between parts of the converter, and FTA additionally considers the operational risk of the converter by means of fault tree, which expresses the cause and the result of the failure. To create a fault tree, the converter defines functions for performing the normal operation and connects the cause and effect of each function failure using logic gates. Next, the failure rate of the converter is obtained by applying the failure rate of individual parts to the lowest event.
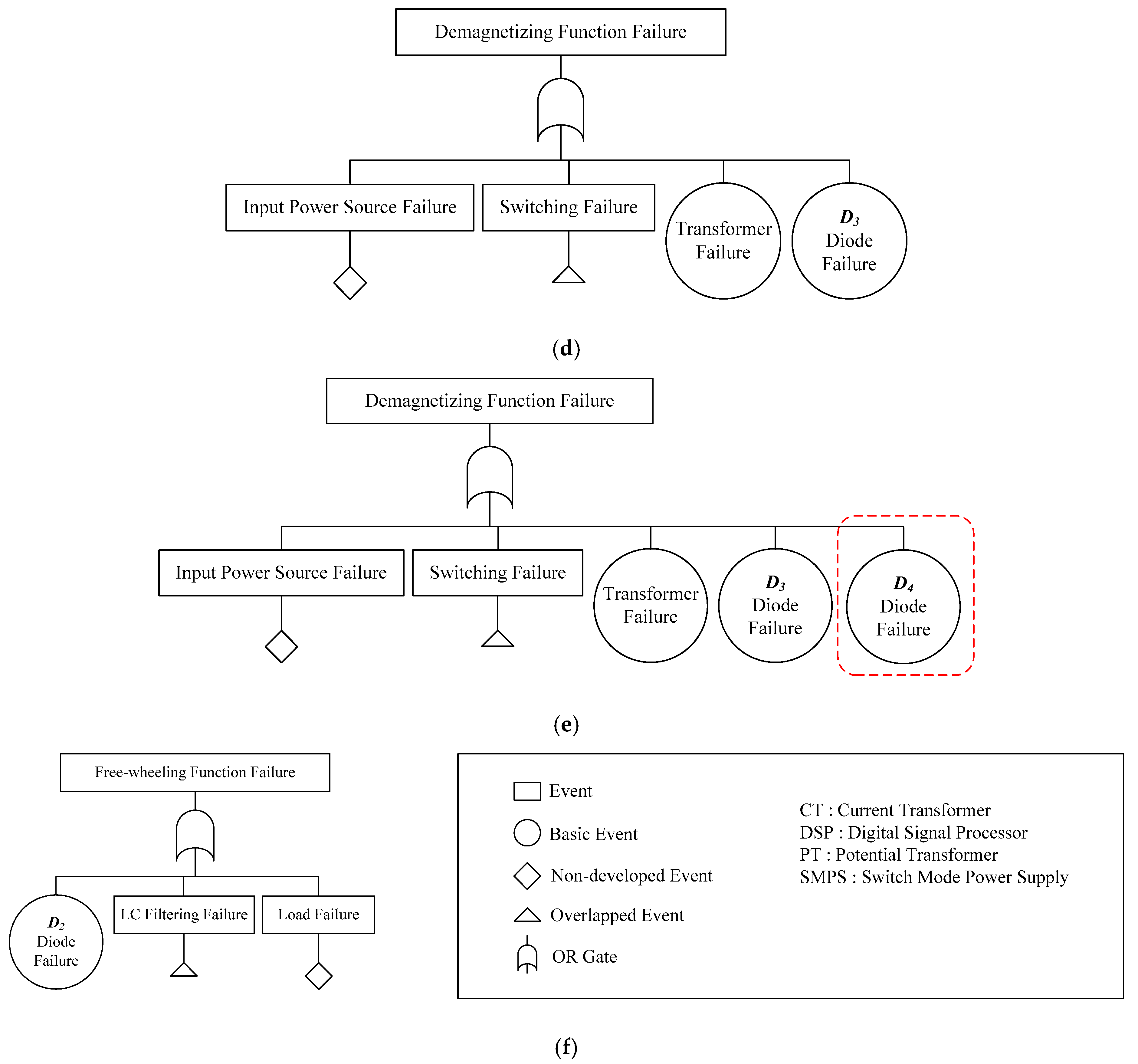
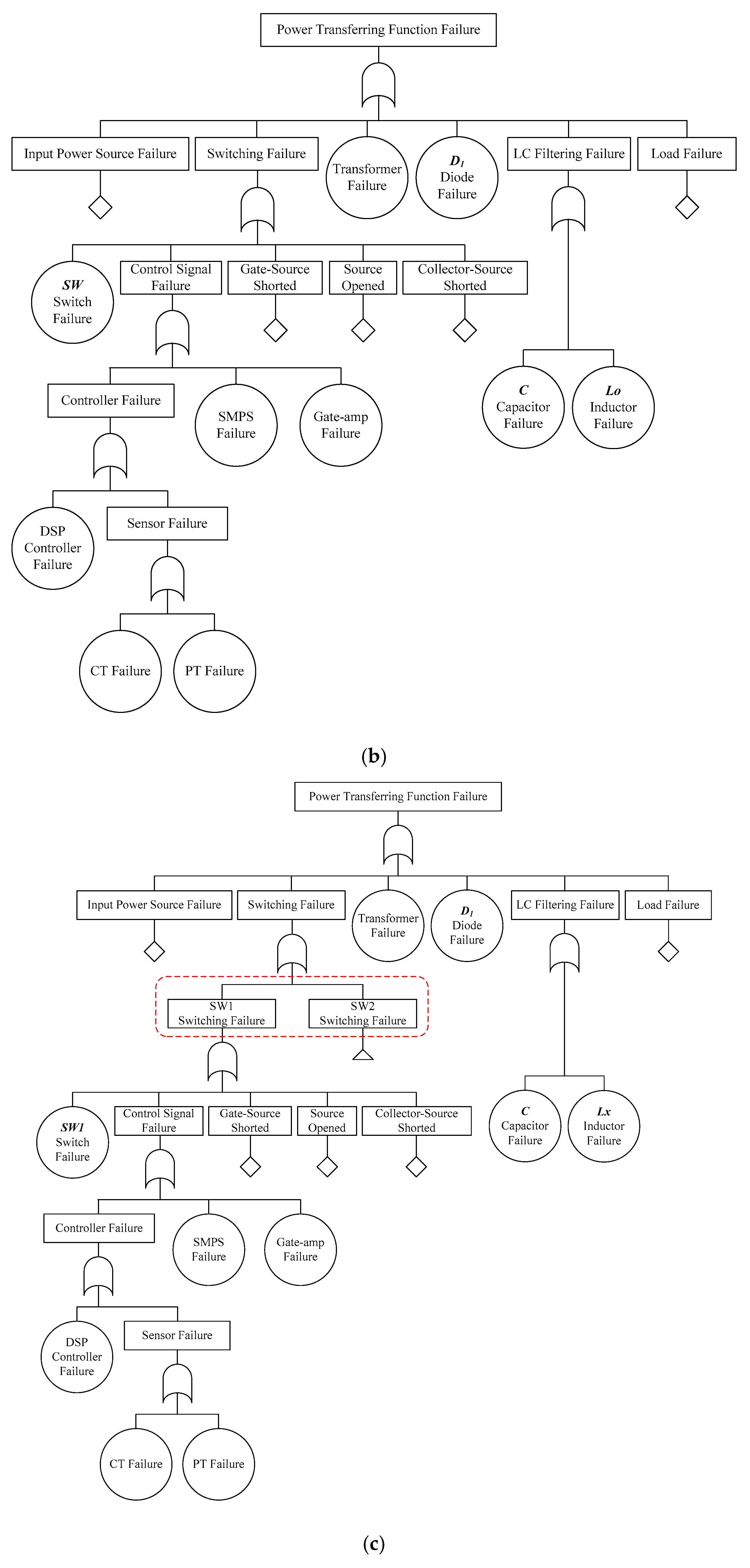
Figure 4 shows the fault tree for single-ended and double-ended forward converters. From the operating characteristics of the forward converter, for the forward converter to operate normally, there should be no problem in power transferring, demagnetizing, and freewheeling functions. These functions are the same regardless of the structure of single-ended and double-ended forward converters. However, the sub-events of the fault-tree differ from the structural characteristics for performing each function. The power transferring function transfers the energy of the primary power to the secondary of the transformer. In this case, the double-ended structure uses two switches, so the event of the dotted box in Figure 4c is added as compared to single-ended. In the demagnetizing function, single-ended demagnetizing is performed by the transformer reset winding, while double-ended demagnetizing is performed by two diodes. Therefore, as shown in Figure 4e, there is a difference in the composition of the fault tree. In Figure 4f, the secondary of the transformer has the same fault tree configuration as both converters perform the same function with the same structure.

3.4. Comparison of Failure Rate and MTBF

Figure 5 shows the result of failure rate analysis of forward converter by PCA. In Figure 5a, when the operating temperature is maintained at 50 °C, the failure rate of the single-ended is 0.12 Failures/104 h, and the failure rate of the double-ended is 0.18 Failures/104 h. The MTBF (mean time between failures) in Figure 5b shows that the MTBF of the single-ended is 9.852 years, the double-ended is 6.367 years, and so the difference of the MTBF is 3.485 years at 50 °C.
Figure 6 compares the failure rate and MTBF (mean time between failures) of single-ended and double-ended forward converters by FTA. The failure rate of the forward converter increases in proportion to temperature, and the double-ended structure features a relatively higher failure rate than the single-ended structure. In Figure 6a, when the operating temperature is maintained at 50 °C, the failure rate is 0.21 Failures/104 h for single-ended and 0.27 Failures/104 h for double-ended. The MTBF in Figure 6b shows that the MTBF of the single-ended is 5.5 years, and that of the double-ended is 4.23 years, and so the difference of the MTBF is 1.27 years at 50 °C.
Since PCA only considers the type, number, and connection status of circuit components, the failure rate is lower than the FTA result considering the risk of the operating characteristics of the converter. In other words, by subtracting the failure rate obtained by FTA from the failure rate obtained by PCA, the failure rate according to the operating characteristics of the converter can be extracted as shown in Figure 7.
Figure 7 shows the failure rate according to the operational characteristic of the converter. It was obtained by subtracting the PCA-based failure rate from the FTA-based failure rate. The single-ended structure increases the failure rate according to operating characteristics in proportion to the temperature rise to 155 °C. The double-ended structure also increases in proportion to temperature, but above 125 °C, the effect of converter operating characteristics is reduced. It shows that the double-ended structure is more affected by the operating temperature than the operational characteristics compared to the single-ended structure. This is because the double-ended structure has more semiconductor devices that are relatively sensitive to temperature.

4. Economic Analysis Using Cost Model

In this section, we use CMA (cost model analysis) to analyze and compare the prices of forward converters. The design specification of the forward converter for CMA is shown in Table 3. As in the reliability analysis, we use a part with a margin of about 1.5 times the rated value. CMA calculates the cost of a part using a parameter that increases in proportion to the price. To select parameters, we collect price samples of parts by type of manufacturer. If a sample is insufficient based on one manufacturer, the prices of all manufacturers selling the part are selected as a sample. Transformers and inductors, unlike other components, do not form an appropriate distribution for estimating prices in the market. Therefore, to estimate the cost of these parts, the cost of the core and the wire for winding are added together.

4.1. Cost Model of Power MOSFET

The single-ended forward converter has one power MOSFET and the double-ended forward converter has two power MOSFETs. Under the same input–output conditions, the current flowing through the two converters is the same, but the applied voltage is doubled. Therefore, we collect samples of IXYS’s N-channel power MOSFETs with voltage ratings from 500 V to 1000 V. Since the price of power MOSFET varies greatly depending on the packaging type, samples were composed of TO-220, TO-247, and TO-264, which are the most standard packages.
Figure 8 shows the price distribution of IXYS’s power MOSFET according to the power rating with rated voltage from 500 V to 1000 V. The price increases as the rated power increases. The cost model of the power MOSFET can be expressed as
σ M O S F E T = 0.271 x + 2.9187  
Here, x is the rated power of the power MOSFET, and the unit is kW.

4.2. Cost Model of Diode

The forward converter has three types of diodes: a power transferring diode (D1), a freewheeling diode (D2) in the secondary, and a reset diode (D3) in the reset circuit. Figure 9a shows the 150 V family of Vishay Semiconductor for deriving the price of D1 and D2. It shows that the diode price increases in proportion to the rated current. The cost model of the diode is expressed by
σ D i o d e = 0.0557 x + 0.096  
Here, x is the rated power of the diode, and the unit is A.
The voltage applied to the two reset diodes in the double-ended forward converter is half the voltage of the reset diodes in the single-ended, and the current is the same. Diodes with a rated current of less than 1 A do not have an appropriate parameter that increases in proportion to the price, and the price varies greatly depending on the manufacturer and each characteristic such as packaging. Figure 9b shows the price distribution of diodes with a rated current of less than 1 A among products with a rated voltage of 500 V to 1000 V. However, most diodes cost less than USD 0.15, making it difficult to accurately estimate the cost. Therefore, the sampled average price is chosen as the cost of the reset diode.

4.3. Cost Model of Capacitor

Single-ended and double-ended forward converters employ an output filter capacitor. The cost model is determined from Nichicon’s 3.3 μF electrolytic capacitor products. Figure 10 shows that the price of electrolytic capacitor increases with the increasing voltage rating. The cost model of the capacitor can be expressed as
σ C a p a c i t o r = 0.0003 x + 0.0612  

4.4. Magnetic Components

The single-ended forward converter has a transformer with a tertiary winding of 3:1:3 turn ratio, and the double-ended forward converter has a transformer with 3:1 turn ratio. Both converters employ an output filter inductor at the secondary of the transformer. The transformer is designed with an E core, and the inductor uses a toroidal core. For the wire of windings, Litz wire from Remington Industries is used. The window area of the core, the AWG (American wire gauge) of the wire, and the number of turns, and other design specifications are obeyed the design rules given in [37]. Figure 11 shows that the core price increases linearly as the effective core volume of TDK Electronics’ ETD core and toroidal core increases. The cost model of the core can be expressed as
σ T r a n s f o r m e r = 0.0002 x + 0.0944  
σ I n d u c t o r = 0.0005 x + 0.1267  
Here, x is the effective volume of the core, and the unit is mm3.
Figure 12 shows the price of Remington Industries’ Litz wire according to AWG (American wire gauge). The smaller the AWG, the greater the allowable current and the higher the price. The cost model of the wire per gauge is determined by
σ W i r e = 170.62 e 0.259 x  
where x is the AWG of the wire. The cost of the wire is calculated by substituting the gauge of the wire into (17) and multiplying the derived value by the length of the wire required.

4.5. Cost Comparison between Single-Ended and Double-Ended Converters

Figure 13 compares the cost of forward converters obtained using the cost model of parts. Converters account for a large portion of the price in the order of inductor, transformer, power MOSFET, and diode. Since the inductor and capacitor used in the secondary of the transformer are the same in both converters, the price is also the same. In the case of a transformer, a single-ended forward converter with a tertiary winding increases the price slightly because the wire for reset winding is added. For power MOSFETs and diodes, the voltage applied to the double-ended is lower than that of the single-ended converter. However, double-ended is more expensive due to the increased number of power MOSFETs and diodes. For a 300 W forward converter, double-ended is more expensive than single-ended by USD 2.94.

5. Comparison of Volume, Weight, and Power Loss in Forward Converters

The prototype of the forward converter is shown in Figure 14. Both converters are designed with 300 W. TMS320F28335 was used for the controller.
Figure 15 shows the power loss of the forward converter for each component and for the converter. The power loss for each component is calculated using a datasheet as follows.
P M O S F E T = C o n u c t i o n   l o s s + S w i t c h i n g   l o s s = R d s ( o n ) I M O S ( r m s ) + V D S I D f s w ( Q G S 2 + Q G D ) I G
where PMOSFET is power loss of the power MOSFET, Rds(on) is on resistance. IMOS(rms) is root-mean-square (RMS) current of the power MOSFET, VDS is drain-to-source voltage, ID is drain current, fsw is switching frequency and these are selected by the experiment condition. QGS2 and QGD depend on the time the driver takes to charge the MOSFET and are selected by the datasheet. IG is the gate current and is selected by the same value.
P D i o d e = F o r w a r d   v o l t a g e   d r o p   l o s s + R e v e r s e   c u r r e n t   l o s s = V f I a v g + V r e v e r s e I l e a k a g e
where PDiode is power loss of the diode, Vf is forward voltage drop and is selected by datasheet, Iavg is average rectified current, Vreverse is reverse voltage and is calculated by experiment condition. Ileakage is leakage current and is selected by the datasheet.
Core loss is selected by the datasheet and the wire loss is calculated by multiplying the resistivity of wire and the length of wire.
The switching loss generated by the power MOSFET of the single-ended forward converter is the largest, and it is also larger than the loss of the power MOSFET of the double-ended forward converter. The switch voltage rating of the prototype was twice the rated voltage. In this case, because the Qgs and Qgd of the switch increase due to the intrinsic characteristic of the power MOSFET, the switching loss increases [33]. The power loss of the diode was measured equally in both converters. In the case of magnetic components, the power loss by the core is the same, but the copper loss of the wire increases in the single-ended forward converter with tertiary winding. As a result, based on the 300 W prototypes, single-ended power loss is 35.84 W and double-ended power loss is 28.71 W. The double-ended forward converter has a smaller power loss of 7.13 W compared to the single-ended forward converter.
Figure 16 is the result of comparing the volume and weight of the forward converter. Compared to single-ended, the volume of the double-ended increases by 0.71 cm3 and weight by 2.92 g. This is the result of the single-ended increase in weight of 0.43 g due to the tertiary winding, but the double-ended requires one more power MOSFET and one diode. Since the core used in both forward converters is the same, the weight and volume are different depending on the power MOSFET, diode, and AWG. For power MOSFETs, both converters use a TO-220 package. For the diode, the TO-220AC package is used as the secondary diode of the transformer and the DO-204 package is used for the reset diode. When designing a magnetic component, since it is wrapped with a coil former, the volume of the wire is the same and only the difference in weight occurs.
Figure 17 compares the failure rate, cost, weight, volume, and power loss of single-ended and double-ended forward converters. This is the result of comparison in terms of p.u. (per unit). Both converters designed for 300 W show almost similar results in weight and volume. The failure rate indicates that single-ended is low and single-ended is advantageous in terms of cost. However, the double-ended forward converter is advantageous in terms of power loss.

6. Conclusions

In this paper, the reliability of single-ended forward converter and double-ended forward converter are compared through the failure rate and MTBF (mean time between failures). From the difference between the failure rate by PCA (part count failure analysis) and the failure rate by FTA (fault-tree analysis), the failure rate according to the operating risk of each converter was extracted. At an operating temperature of 50 °C, the failure rate of the double-ended forward converter increased by about 28% compared to the single-ended forward converter. In conclusion, a single-ended forward converter is advantageous when designing based on reliability and cost, and a double-ended forward converter is advantageous in terms of power loss, i.e., efficiency. We believe that the various comparison results based on actual circuit components will be helpful to select the circuit topology of the forward converter.

Author Contributions

Conceptualization, F.-S.K.; Data curation, Y.-G.K.; Formal analysis, Y.-G.K. and F.-S.K.; Investigation, Y.-G.K.; Project administration, F.-S.K.; Software, D.-H.H.; Supervision, F.-S.K.; Validation, F.-S.K.; Visualization, Y.-G.K.; Writing—original draft, F.-S.K.; Writing—review & editing, F.-S.K. All authors have read and agreed to the published version of the manuscript.

Funding

This research was supported by the research fund of Hanbat National University in 2021.

Institutional Review Board Statement

Not applicable.

Informed Consent Statement

Not applicable.

Data Availability Statement

Not applicable.

Conflicts of Interest

The authors declare no conflict of interest.

References

  1. Zhao, H.; Shen, Y.; Ying, W.; Qi, J.; Jiang, C.; Long, T. Mixed Analog-Digital (MAD) Converters for High Power Density DC-DC Conversions. IEEE Trans. Power Electron. 2020, 35, 7742–7748. [Google Scholar] [CrossRef]
  2. Naradhipa, A.M.; Kim, S.; Yang, D.; Choi, S.; Yeo, I.; Lee, Y. Power Density Optimization of 700 kHz GaN-Based Auxiliary Power Module for Electric Vehicles. IEEE Trans. Power Electron. 2021, 36, 5610–5621. [Google Scholar] [CrossRef]
  3. Zhou, X.; Sheng, B.; Liu, W.; Chen, Y.; Wang, L.; Liu, Y.; Sen, P.C. A High-Efficiency High-Power-Density On-Board Low-Voltage DC-DC Converter for Electric Vehicles Application. IEEE Trans. Power Electron. 2021, 36, 12781–12794. [Google Scholar] [CrossRef]
  4. Jin, T.; Zhang, K.; Zhang, K.; Smedley, K. A New Interleaved Series Input Parallel Output (ISIPO) Forward Converter with Inherent Demagnetizing Features. IEEE Trans. Power Electron. 2008, 23, 888–895. [Google Scholar]
  5. Swaminathan, N.; Cao, Y. An Overview of High-Conversion High-Voltage DC-DC Converters for Electrified Aviation Power Distribution System. IEEE Trans. Transp. Electrif. 2020, 6, 1740–1754. [Google Scholar] [CrossRef]
  6. Qin, W.; Wu, X.; Zhang, J. Current Feed Single-Switch Forward Resonant DC Transformer (DCX) with Secondary Diode-Clamping. IEEE Trans. Ind. Electron. 2017, 64, 7790–7799. [Google Scholar] [CrossRef]
  7. Nagata, H.; Uno, M. Nonisolated PWM Three-Port Converter Realizing Reduced Circuit Volume for Satellite Electrical Power Systems. IEEE Trans. Aerosp. Electron. Syst. 2020, 56, 3394–3408. [Google Scholar] [CrossRef]
  8. Kim, M.; Lee, S.; Lee, B.; Kim, J.; Kim, J. Double-Ended Active-Clamp Forward Converter with Low DC Offset Current of Transformer. IEEE Trans. Ind. Electron. 2020, 67, 1036–1047. [Google Scholar] [CrossRef]
  9. Du, S.; Wu, B.; Xu, D.; Zargari, N.R. A Transformerless Bipolar Multistring DC-DC Converter Based on Series-Connected Modules. IEEE Trans. Power Electron. 2017, 32, 1006–1017. [Google Scholar] [CrossRef]
  10. Du, S.; Wu, B.; Zargari, N.R. A Transformerless High-Voltage DC-DC Converter for DC Grid Interconnection. IEEE Trans. Power Del. 2018, 33, 282–290. [Google Scholar] [CrossRef]
  11. Ortiz, G.; Leibl, M.G.; Huber, J.E.; Kolar, J.W. Design and Experimental Testing of a Resonant DC-DC Converter for Solid-State Transformers. IEEE Trans. Power Electron. 2017, 32, 7534–7542. [Google Scholar] [CrossRef]
  12. Eichhorst, D.; Pfeiffer, J.; Zacharias, P. Weight reduction of DC/DC converters using controllable inductors. In Proceedings of the PCIM Europe 2019, Nuremberg, Germany, 7–9 May 2019. [Google Scholar]
  13. Tu, P.; Yang, S.; Wang, P. Reliability- and Cost-Based Redundancy Design for Modular Multilevel Converter. IEEE Trans. Ind. Electron. 2019, 66, 2333–2342. [Google Scholar] [CrossRef]
  14. Sharma, R.; Gao, H. Low Cost High Efficiency DC-DC Converter for Fuel Cell Powered Auxiliary Power Unit of a Heavy Vehicle. IEEE Trans. Power Electron. 2006, 21, 587–591. [Google Scholar] [CrossRef]
  15. Maheri, H.M.; Babaei, E.; Sabahi, M.; Hosseini, S.H. High Step-Up DC-DC Converter with Minimum Output Voltage Ripple. IEEE Trans. Ind. Electron. 2017, 64, 3568–3575. [Google Scholar] [CrossRef]
  16. Zarghani, M.; Mohsenzade, S.; Hadizade, A.; Kaboli, S. An Extremely Low Ripple High Voltage Power Supply for Pulsed Current Applications. IEEE Trans. Power Electron. 2020, 35, 7991–8001. [Google Scholar] [CrossRef]
  17. Bang, S.; Seo, J.; Chang, L.; Blaauw, D.; Sylvester, D. A Low Ripple Switched-Capacitor Voltage Regulator Using Flying Capacitance Dithering. IEEE J. Solid-State Circuits 2016, 51, 919–929. [Google Scholar]
  18. Tarzamni, H.; Babaei, E.; Esmaeelnia, F.P.; Dehghanian, P.; Tohidi, S.; Sharifian, M.B.B. Analysis and Reliability Evaluation of a High Step-Up Soft Switching Push-Pull DC-DC Converter. IEEE Trans. Reliab. 2020, 69, 1376–1386. [Google Scholar] [CrossRef]
  19. Khosroshahi, A.; Abapour, M.; Sabahi, M. Reliability Evaluation of Conventional and Interleaved DC-DC Boost Converters. IEEE Trans. Power Electron. 2015, 30, 5821–5828. [Google Scholar] [CrossRef]
  20. Jamshidpour, E.; Poure, P.; Saadate, S. Photovoltaic Systems Reliability Improvement by Real-Time FPGA-Based Switch Failure Diagnosis and Fault-Tolerant DC-DC Converter. IEEE Trans. Ind. Electron. 2015, 62, 7247–7255. [Google Scholar] [CrossRef]
  21. Peyghami, S.; Blaabjerg, F.; Palensky, P. Incorporation Power Electronic Converters Reliability Into Modern Power System Reliability Analysis. IEEE J. Emerg. Sel. Top. Power Electron. 2021, 9, 1668–1681. [Google Scholar] [CrossRef]
  22. Ang, S.; Oliva, A.; Griffiths, G.; Harrison, R. Power-Switching Converters, 3rd ed.; CRC Press: New York, NY, USA, 2011; p. 136. [Google Scholar]
  23. Raghothan, R.; Nathadi, B.E. Ananlysis and Design of a Forward Power Converter. Master’s Thesis, Texas Tech University, Texas, TX, USA, December 2004. [Google Scholar]
  24. Abraham, I. Switching Power Supply Design, 2nd ed.; McGraw-Hill: New York, NY, USA, 1998. [Google Scholar]
  25. Song, Y.; Wang, B. Survey on Reliability of Power Electronic Systems. IEEE Trans. Power Electron. 2013, 28, 591–604. [Google Scholar] [CrossRef]
  26. Dhople, S.V.; Davoudi, A.; Dominguez-Garcia, A.D.; Chapman, P.L. A Unified Approach to Reliability Assessment of Multiphase DC-DC Converters in Photovoltaic Energy Conversion Systems. IEEE Trans. Power Electron. 2012, 27, 739–751. [Google Scholar] [CrossRef]
  27. Reliability Prediction of Electric Equipment. Department of Defense, Washington DC, Tech. Rep. MIL-HDBK-217F, December 1991. Available online: http://everyspec.com/MIL-HDBK/MIL-HDBK-0200-0299/MIL-HDBK-217F_14591 (accessed on 18 April 2021).
  28. Choudhary, K.; Sidharthan, P. Reliability Prediction of Electronic Power Conditioner (EPC) using MIL-HDBK-217 based Parts Count Method. In Proceedings of the 2015 International Conference on Computer, Communication and Control (IC4), Indore, India, 10–12 September 2015. [Google Scholar]
  29. Xu, S.; Chen, H.; Dong, F.; Yang, J. Reliability Analysis on Power Converter of Switched Reluctance Machine System under Different Control Strategies. IEEE Trans. Ind. Electron. 2019, 66, 6570–6580. [Google Scholar] [CrossRef]
  30. Shrestha, A.; Xing, L. A Logarithmic Binary Decision Diagram-Based Method for Multistate System Analysis. IEEE Trans. Reliab. 2008, 57, 595–606. [Google Scholar] [CrossRef]
  31. Kwak, Y.; Heo, D.; Kim, S.; Song, S.; Park, S.; Kang, F. Reliability and Economic Efficiency Analysis of 4-Leg Inverter Compared with 3-Leg Inverters. Electronics 2021, 10, 87. [Google Scholar] [CrossRef]
  32. Kwak, Y.; Song, S.; Kang, F. Failure-rate and Economic Cost Analysis of Clamped-single Submodule with DC short Current Protection for High Voltage Direct Current System. Electronics 2021, 10, 993. [Google Scholar] [CrossRef]
  33. Texas Instruments Analog Design Journal. Texas, TX, USA MOSFET Power Losses and How They Affect Power-Supply Efficiency, 2016, 22–26. Available online: https://www.ti.com/lit/pdf/slyt664 (accessed on 11 November 2021).
  34. Kwak, Y.; Heo, D.; Lee, B.; Kang, F. Failure-rate Comparison of Single-ended and Double-ended Forward Converter by means of Fault-tree Analysis. In Proceedings of the 2020 IEEE 29th International Symposium on Industrial Electronics (ISIE), Delft, The Netherlands, 17–19 June 2020. [Google Scholar]
  35. Zhang, X.; Li, Y.; Ran, Y.; Zhang, G. A Hybrid Multilevel FTA-FMEA Method for a Flexible Manufacturing Cell Based on Meta-Action and TOPSIS. IEEE Access 2019, 7, 110306–110315. [Google Scholar] [CrossRef]
  36. Chen, Y.; Tian, Z.; Roberts, C.; Hillmansen, S.; Chen, M. Reliability and Life Evaluation of a DC Traction Power Supply System Considering Load Characteristics. IEEE Trans. Transp. Electrif. 2021, 7, 958–968. [Google Scholar] [CrossRef]
  37. Bossche, A.V.; Valchev, V.C. Inductors and Transformers for Power Electronics; CRC Press: New York, NY, USA, 2005; pp. 31–63. [Google Scholar]
Figure 1. Circuit configuration of two types of forward converters; (a) single-ended; (b) double-ended.
Figure 1. Circuit configuration of two types of forward converters; (a) single-ended; (b) double-ended.
Electronics 10 03006 g001
Figure 2. Failure rate of individual parts.
Figure 2. Failure rate of individual parts.
Electronics 10 03006 g002
Figure 3. Failure dependency in the forward converters.
Figure 3. Failure dependency in the forward converters.
Electronics 10 03006 g003
Figure 4. Fault tree of the single-ended and double-ended forward converter: (a) main fault tree; (b) sub-fault-tree for power transferring function of single-ended; (c) sub-fault-tree for power transferring function of double-ended; (d) sub-fault-tree for the demagnetizing function of single-ended; (e) sub-fault-tree for the demagnetizing function of double-ended; (f) sub-fault-tree for freewheeling function.
Figure 4. Fault tree of the single-ended and double-ended forward converter: (a) main fault tree; (b) sub-fault-tree for power transferring function of single-ended; (c) sub-fault-tree for power transferring function of double-ended; (d) sub-fault-tree for the demagnetizing function of single-ended; (e) sub-fault-tree for the demagnetizing function of double-ended; (f) sub-fault-tree for freewheeling function.
Electronics 10 03006 g004aElectronics 10 03006 g004bElectronics 10 03006 g004c
Figure 5. PCA-based comparison of the single-ended and double-ended forward converter: (a) failure rate; (b) mean time between failures (MTBF).
Figure 5. PCA-based comparison of the single-ended and double-ended forward converter: (a) failure rate; (b) mean time between failures (MTBF).
Electronics 10 03006 g005
Figure 6. FTA-based comparison of the single-ended and double-ended forward converter: (a) failure rate; (b) mean time between failures (MTBF).
Figure 6. FTA-based comparison of the single-ended and double-ended forward converter: (a) failure rate; (b) mean time between failures (MTBF).
Electronics 10 03006 g006
Figure 7. Failure rate obtained by subtracting PCA-based failure rate from FTA-based failure rate, i.e., failure rate according to the operational characteristic of the converter.
Figure 7. Failure rate obtained by subtracting PCA-based failure rate from FTA-based failure rate, i.e., failure rate according to the operational characteristic of the converter.
Electronics 10 03006 g007
Figure 8. Price distribution of IXYS’s power MOSFET according to the power rating.
Figure 8. Price distribution of IXYS’s power MOSFET according to the power rating.
Electronics 10 03006 g008
Figure 9. Price distribution of diodes: (a) with the rated voltage between 500 V and 1000 V; (b) with rated current less than 1 A.
Figure 9. Price distribution of diodes: (a) with the rated voltage between 500 V and 1000 V; (b) with rated current less than 1 A.
Electronics 10 03006 g009
Figure 10. Price distribution of electrolytic capacitor by rated voltage.
Figure 10. Price distribution of electrolytic capacitor by rated voltage.
Electronics 10 03006 g010
Figure 11. Price distribution of Ferrite core by effective volume: (a) ETD core for transformer; (b) Toroidal core for inductor.
Figure 11. Price distribution of Ferrite core by effective volume: (a) ETD core for transformer; (b) Toroidal core for inductor.
Electronics 10 03006 g011aElectronics 10 03006 g011b
Figure 12. Price of Litz wire according to the AWG.
Figure 12. Price of Litz wire according to the AWG.
Electronics 10 03006 g012
Figure 13. Cost comparison of forward converters.
Figure 13. Cost comparison of forward converters.
Electronics 10 03006 g013
Figure 14. Prototype of forward converters: (a) single-ended forward converter; (b) double-ended forward converter.
Figure 14. Prototype of forward converters: (a) single-ended forward converter; (b) double-ended forward converter.
Electronics 10 03006 g014aElectronics 10 03006 g014b
Figure 15. Comparison of power loss.
Figure 15. Comparison of power loss.
Electronics 10 03006 g015
Figure 16. Comparison of volume and weight.
Figure 16. Comparison of volume and weight.
Electronics 10 03006 g016
Figure 17. Comparison of volume, weight, power loss, cost, and failure rate.
Figure 17. Comparison of volume, weight, power loss, cost, and failure rate.
Electronics 10 03006 g017
Table 1. Circuit components of two types of forward converters.
Table 1. Circuit components of two types of forward converters.
PartsSingle-EndedDouble-Ended
Power MOSFET12
Diode34
Electrolytic capacitor11
Inductor11
Transformer1 (Tertiary winding)1 (Double winding)
Table 2. Design parameters for forward converter.
Table 2. Design parameters for forward converter.
ParameterSymbolValueUnit
Input voltageVsDC 310V
Output voltageVoDC 24V
Output powerPo300W
Transformer (turns ratio)N1:N2:N3 13:1:3Turns
N1: N2 23:1
InductorLo2.457mH
CapacitorCo3.255μF
Switching frequencyfsw20kHz
1 Single-ended. 2 Double-ended.
Table 3. Specification of forward converters for CMA.
Table 3. Specification of forward converters for CMA.
PartsSingle-EndedDouble-Ended
Power MOSFET1000 V 15 A500 V 15 A
Diode150 V 5 A150 V 5 A
150 V 16 A150 V 16 A
1000 V 1 A500 V 1 A
Electrolytic capacitor36 V 3.3 μF36 V 3.3 μF
Transformer coreETD 49/25/16ETD 49/25/16
Transformer wirePrimary: AWG20 (1.44 m)Primary: AWG20 (1.44 m)
Secondary: AWG18 (0.48 m)Secondary: AWG18 (0.48 m)
Tertiary: AWG32 (1.44 m)-
Inductor coreToroidal 36/23/15Toroidal 36/23/15
Inductor wireAWG14 (1.624 m)AWG14 (1.624 m)
Publisher’s Note: MDPI stays neutral with regard to jurisdictional claims in published maps and institutional affiliations.

Share and Cite

MDPI and ACS Style

Kwak, Y.-G.; Heo, D.-H.; Kang, F.-S. Reliability and Characteristic Analysis Considering the Circuit Structure and Operation Risk of Forward Converters. Electronics 2021, 10, 3006. https://doi.org/10.3390/electronics10233006

AMA Style

Kwak Y-G, Heo D-H, Kang F-S. Reliability and Characteristic Analysis Considering the Circuit Structure and Operation Risk of Forward Converters. Electronics. 2021; 10(23):3006. https://doi.org/10.3390/electronics10233006

Chicago/Turabian Style

Kwak, Yun-Gi, Dae-Ho Heo, and Feel-Soon Kang. 2021. "Reliability and Characteristic Analysis Considering the Circuit Structure and Operation Risk of Forward Converters" Electronics 10, no. 23: 3006. https://doi.org/10.3390/electronics10233006

APA Style

Kwak, Y.-G., Heo, D.-H., & Kang, F.-S. (2021). Reliability and Characteristic Analysis Considering the Circuit Structure and Operation Risk of Forward Converters. Electronics, 10(23), 3006. https://doi.org/10.3390/electronics10233006

Note that from the first issue of 2016, this journal uses article numbers instead of page numbers. See further details here.

Article Metrics

Back to TopTop