Optimal Size of a Smart Ultra-Fast Charging Station
Abstract
:1. Introduction
- A novel UFC station modular architecture is developed to overcome the too-low flexibility of existing fast charging systems.
- An optimization algorithm is developed to size the components of the proposed architecture so that the individual charging port capacity and the overall power of the charging station are not a priori chosen values.
- The sensitivity analysis is performed to demonstrate the impacts of various parameters on the optimal solution.
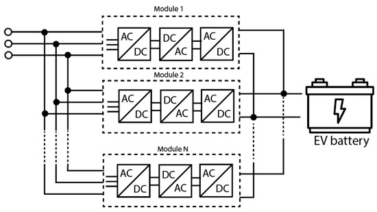
2. System Architecture
2.1. DC-DC Converter Topology
2.2. System Controller Unit
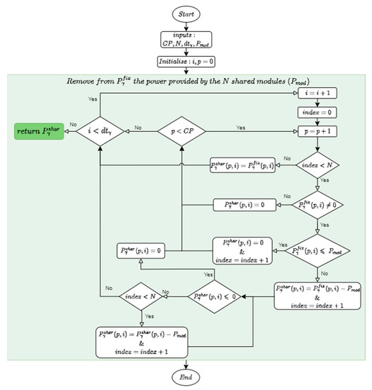
3. UFCS Size Optimization
3.1. Objective Function
| Algorithm 1 discretization of charging profile |
| ,, |
| ; |
| 4: Procedure |
| 10: end |
| 12: end |
| Algorithm 2 creation of the EVs’ queue to be charged |
| 4: Procedure: |
| of random integer number from 1 up to 100: |
| 9: end |
| 15: end |
| 16: end |
| 18: end |
| Algorithm 3 Estimation of the output power of each charging column |
| 3: Initialization:, % h represents the progression of the EVs in the list |
| 4: Procedure: |
| 5: In case of rational result, the number of occupied charging ports is rounded to the next whole integer. |
| 6: for |
| 9: end |
| 14: end |
| 15: end |
| ) = 0; |
| %random initial state of charge |
| ; |
| ; |
| 25: end |
| 26: end |
| 27: end |
| =; |
| 30: end |
| ; |
| 32: end procedure |
3.2. Optimization Constraints
3.3. Optimization Algorithm
4. Numerical Simulation
4.1. EVs Fleet
4.2. Parameters
5. Sensitivity Analysis
5.1. Energy Price
5.2. Hardware and Installation Costs
5.3. Occupancy Rate
5.4. Future Battery Characteristics
6. Conclusions
Author Contributions
Funding
Conflicts of Interest
Nomenclature
| Acronyms | |
| EV | Electric Vehicle |
| UFC | Ultra-Fast Charging |
| UFCS | Ultra-Fast Charging Station |
| LP | Linear Program |
| SOC | State Of Charge |
| SCU | System Control Unit |
| Index | |
| m | fixed modules index |
| n | shared modules index |
| p | charging port index |
| i | Time intervals index |
| k | electric vehicle model index |
| j | time instants index |
| h | electric vehicles in the queue index |
| Parameters | |
| M | number of fixed modules |
| CP | number of charging ports in the station |
| number of EV models considered in the optimization process | |
| number of EVs considered in charging queue | |
| T | operation horizon [days] |
| d | time interval length [min] |
| number of time intervals in the operation horizon ( | |
| charging profile of the k-th EV model [kW] | |
| power required in the time interval i-th by the EV connected to the p-th charging port [kW] | |
| power required in the time instant j-th by the h-th EV [kW] | |
| power required in the time instant j-th by the k-th EV model [kW] | |
| power required in the time interval i-th by the k-th EV model [kW] | |
| power supplied in the time interval i-th to the EV connected to the p-th charging port [kW] | |
| battery voltage in the time interval i-th of the EV connected to the p-th charging port [V] | |
| occupied charging ports | |
| fixed module | |
| shared module | |
| per-unit cost of connection and switch [€] | |
| per-unit cost of power electronics [€/kW] | |
| BM | base modules overall cost |
| PS | relays and connections between modules cost |
| base modules cost in the considered operation horizon | |
| relays and connections between modules cost in the considered operation horizon | |
| battery capacity of the k-th EV [kWh] | |
| Penalty cost of unsupplied power | |
| Overall power of the charging station [kW] | |
| Y | charging station lifespan [years] |
| expected charging time of the k-th EV to go from 10% up to 80% of SOC | |
| initial SOC of the k-th EV [%] | |
| final SOC of the k-th EV [%] | |
| occupation percentage of the station charging points [%] | |
| occupation interval of time [h] | |
| number of d-length interval of time in which the station is occupied at | |
| cost of the charging energy [€/kWh] | |
| Optimization Variables | |
| base module rated power | |
| N | number of shared modules |
References
- Vithayasrichareon, P.; Mills, G.; Macgill, I.F. Impact of electric vehicles and solar pv on future generation portfolio investment. IEEE Trans. Sustain. Energy 2015, 6, 899–908. [Google Scholar] [CrossRef]
- Wang, L.; Qin, Z.; Slangen, T.; Bauer, P.; van Wijk, T. Grid impact of electric vehicle fast charging stations: Trends, standards, issues and mitigation measures—An overview. IEEE Open J. Power Electron. 2021, 2, 56–74. [Google Scholar] [CrossRef]
- Policies to Promote Electric Vehicle Deployment—Global EV Outlook 2021—Analysis—IEA. Available online: https://www.iea.org/reports/global-ev-outlook-2021/policies-to-promote-electric-vehicle-deployment (accessed on 20 October 2021).
- Chen, Z.; Ma, L.; Liu, P.; Li, Z. Electric vehicle development in China: A charging behavior and power sector supply balance analysis. Chem. Eng. Res. Des. 2018, 131, 671–685. [Google Scholar] [CrossRef]
- Aziz, M.; Oda, T.; Ito, M. Battery-assisted charging system for simultaneous charging of electric vehicles. Energy 2016, 100, 82–90. [Google Scholar] [CrossRef]
- Tu, H.; Feng, H.; Srdic, S.; Lukic, S. Extreme fast charging of electric vehicles: A technology overview. IEEE Trans. Transp. Electrif. 2019, 5, 861–878. [Google Scholar] [CrossRef]
- Gjelaj, M.; Træholt, C.; Hashemi, S.; Andersen, P.B. Optimal design of DC fast-charging stations for EVs in low voltage grids. In Proceedings of the 2017 IEEE Transportation Electrification Conference and Expo (ITEC), Chicago, IL, USA, 22–24 June 2017; pp. 684–689. [Google Scholar] [CrossRef] [Green Version]
- Hassanzadeh, N.; Yazdani, F.; Haghbin, S.; Thiringer, T. Design of a 50 kW phase-shifted full-bridge converter used for fast charging applications. In Proceedings of the 2017 IEEE Vehicle Power and Propulsion Conference (VPPC), Belfort, France, 11–14 December 2018; pp. 1–5. [Google Scholar] [CrossRef]
- Yoon, H.; Kim, J.; Song, E. Design of a novel 50 kW fast charger for electric vehicles. J. Cent. South Univ. 2013, 20, 372–377. [Google Scholar] [CrossRef]
- Zarkab, M.; Sinh, B.; Panigrahi, B.K. Model predictive control for modular electric vehicle charger. In Proceedings of the 9th 2020 IEEE International Conference on Power Electronics, Drives and Energy Systems (PEDES), Jaipur, India, 16–19 December 2020. [Google Scholar] [CrossRef]
- Vuchev, S.A.; Arnaudov, D.D. Design considerations for stages of modular topology for fast charging of electric vehicles. In Proceedings of the 10th 2019 X National Conference with International Participation (ELECTRONICA), Sofia, Bulgaria, 16–17 May 2019. [Google Scholar] [CrossRef]
- ElMenshawy, M.; Massoud, A. Development of modular DC-DC converters for low-speed electric vehicles fast chargers. Alex. Eng. J. 2021, 60, 1067–1083. [Google Scholar] [CrossRef]
- Hu, T.; Khan, M.M.; Xu, K.; Zhou, L.; Rana, A. Design of an input-parallel output-parallel multi-module DC-DC converter using a ring communication structure. J. Power Electron. 2015, 15, 886–898. [Google Scholar] [CrossRef] [Green Version]
- Cheng, J.; Shi, J.; He, X. A novel input-parallel output-parallel connected DC-DC converter modules with automatic sharing of currents. In Proceedings of the 7th International Power Electronics and Motion Control Conference, Harbin, China, 2–5 June 2012; Volume 3, pp. 1871–1876. [Google Scholar] [CrossRef]
- Chen, W.; Ruan, X.; Yan, H.; Tse, C.K. DC/DC conversion systems consisting of multiple converter modules: Stability, control, and experimental verifications. IEEE Trans. Power Electron. 2009, 24, 1463–1474. [Google Scholar] [CrossRef]
- Qu, L.; Zhang, D.; Bao, Z. Output current-differential control scheme for input-series-output-parallel-connected modular DC-DC converters. IEEE Trans. Power Electron. 2017, 32, 5699–5711. [Google Scholar] [CrossRef]
- Han, Y.; Ha, J.I. Droop control using impedance of grid-integrated DFIG within microgrid. IEEE Trans. Energy Convers. 2019, 34, 88–97. [Google Scholar] [CrossRef]
- Garcerá, G.; Pascual, M.; Figueres, E. Robust average current-mode control of multimodule parallel DC-DC PWM converter systems with improved dynamic response. IEEE Trans. Ind. Electron. 2001, 48, 995–1005. [Google Scholar] [CrossRef]
- Sadabadi, M.S. A distributed control strategy for parallel DC-DC converters. IEEE Control Syst. Lett. 2021, 5, 1231–1236. [Google Scholar] [CrossRef]
- Kamnarn, U.; Yousawat, S.; Kanthaphayao, Y.; Chunkag, V. Design and implementation of the distributed control for parallel AC/DC converters. In Proceedings of the 2011 14th European Conference on Power Electronics and Applications, Birmingham, UK, 30 August–1 September 2011; pp. 1–9. [Google Scholar]
- Mazumder, S.K.; Tahir, M.; Acharya, K. Master-slave current-sharing control of a parallel DC-DC converter system over an RF communication interface. IEEE Trans. Ind. Electron. 2008, 55, 59–66. [Google Scholar] [CrossRef]
- Gong, L.; Dai, K.; Chen, J.; Huang, Y.; Kang, Y. Design and implementation of distributed control system for cascaded H-Bridge multilevel STATCOM. In Proceedings of the 2011 Twenty-Sixth Annual IEEE Applied Power Electronics Conference and Exposition (APEC), Fort Worth, TX, USA, 6–11 March 2011; pp. 1544–1551. [Google Scholar] [CrossRef]
- The British Standards Institution. BSI Standards Publication Electric Vehicle Conductive Charging System; The British Standards Institution: London, UK, 2014. [Google Scholar]
- Cittanti, D.; Vico, E.; Gregorio, M.; Mandrile, F.; Bojoi, R. Iterative design of a 60 kW All-Si modular LLC converter for electric vehicle ultra-fast charging. In Proceedings of the 2020 AEIT International Conference of Electrical and Electronic Technologies for Automotive (AEIT AUTOMOTIVE), Turin, Italy, 18–20 November 2020. [Google Scholar] [CrossRef]
- Du, Y.; Lukic, S.; Jacobson, B.; Huang, A. Review of high power isolated bi-directional DC-DC converters for PHEV/EV DC charging infrastructure. In Proceedings of the 2011 IEEE Energy Conversion Congress and Exposition, Phoenix, AZ, USA, 17–22 September 2011; pp. 553–560. [Google Scholar] [CrossRef]
- Panov, Y.; Rajagopalan, J.; Lee, F.C. Analysis and design of N paralleled DC-DC converters with master-slave current-sharing control. In Proceedings of the APEC 97—Applied Power Electronics Conference, Atlanta, GA, USA, 27 February 1997; Volume 1, pp. 436–442. [Google Scholar] [CrossRef]
- Brady, J.; O’Mahony, M. Modelling charging profiles of electric vehicles based on real-world electric vehicle charging data. Sustain. Cities Soc. 2016, 26, 203–216. [Google Scholar] [CrossRef]
- Sadeghi-Barzani, P.; Rajabi-Ghahnavieh, A.; Kazemi-Karegar, H. Optimal fast charging station placing and sizing. Appl. Energy 2014, 125, 289–299. [Google Scholar] [CrossRef]
- Ribberink, H.; Wilkens, L.; Abdullah, R.; McGrath, M.; Wojdan, M. Impact of clusters of DC fast charging stations on the electricity distribution grid in Ottawa, Canada. In Proceedings of the Electric Vehicle Symposium 30, Stuttgart, Germany, 9–11 October 2017. [Google Scholar]














| Model | Battery Capacity [kWh] | Battery Voltage [V] |
|---|---|---|
| Audi e-Tron | 95 | 396 |
| Tesla Model 3 LR a | 74 | 360 |
| Hyundai Kona | 64 | 356 |
| BMW i3 | 42 | 352 |
| Nissan Leaf | 40 | 350 |
| Renault Zoe | 52 | 360 |
| Tesla Model S/X | 100 | 375 |
| Volkswagen e-UP | 32.3 | 357 |
| Opel Corsa-e | 45 | 350 |
| Volkswagen ID3 | 58 | 408 |
| Mini Cooper-e | 28.9 | 350 |
| Parameters | Value |
|---|---|
| M | 10 |
| cm [€/kW] | 500 |
| cs [€/kW] | 200 |
| [€/kWh] | 0.79 |
| Installation site | Italian A1 motorway |
| Charging Spots | Hardware Costs cm [€/kW] | Installation Costs cs [€/kW] | N | ||
|---|---|---|---|---|---|
| Scenario 1 | 6 | 670 | 290 | 46 | 5 |
| Scenario 2 | 10 | 500 | 200 | 47 | 7 |
| Scenario 3 | 20 | 300 | 100 | 46 | 13 |
Publisher’s Note: MDPI stays neutral with regard to jurisdictional claims in published maps and institutional affiliations. |
© 2021 by the authors. Licensee MDPI, Basel, Switzerland. This article is an open access article distributed under the terms and conditions of the Creative Commons Attribution (CC BY) license (https://creativecommons.org/licenses/by/4.0/).
Share and Cite
Leone, C.; Longo, M.; Fernández-Ramírez, L.M. Optimal Size of a Smart Ultra-Fast Charging Station. Electronics 2021, 10, 2887. https://doi.org/10.3390/electronics10232887
Leone C, Longo M, Fernández-Ramírez LM. Optimal Size of a Smart Ultra-Fast Charging Station. Electronics. 2021; 10(23):2887. https://doi.org/10.3390/electronics10232887
Chicago/Turabian StyleLeone, Carola, Michela Longo, and Luis M. Fernández-Ramírez. 2021. "Optimal Size of a Smart Ultra-Fast Charging Station" Electronics 10, no. 23: 2887. https://doi.org/10.3390/electronics10232887
APA StyleLeone, C., Longo, M., & Fernández-Ramírez, L. M. (2021). Optimal Size of a Smart Ultra-Fast Charging Station. Electronics, 10(23), 2887. https://doi.org/10.3390/electronics10232887
