Abstract
Recently, the emergence of the COVID-19 has caused a high acceleration towards the use of mobile learning applications in learning and education. Investigation of the adoption of mobile learning still needs more research. Therefore, this study seeks to understand the influencing factors of mobile learning adoption in higher education by employing the Information System Success Model (ISS). The proposed model is evaluated through an SEM approach. Subsequently, the findings show that the proposed research model of this study could explain 63.9% of the variance in the actual use of mobile learning systems, which offers important insight for understanding the impact of educational, environmental, and quality factors on mobile learning system actual use. The findings also indicate that institutional policy, change management, and top management support have positive effects on the actual use of mobile learning systems, mediated by quality factors. Furthermore, the results indicate that factors of functionality, design quality, and usability have positive effects on the actual use of mobile learning systems, mediated by student satisfaction. The findings of this study provide practical suggestions, for designers, developers, and decision makers in universities, on how to enhance the use of mobile learning applications and thus derive greater benefits from mobile learning systems.
1. Introduction
Recently, the emergence of the COVID-19 has caused a high acceleration towards the use of mobile learning applications in the learning and education [1]. The integration of mobile technologies in educational systems today has become one of the most significant tools in the learning and teaching process [2]. The application of mobile technologies in learning and teaching helps to improve the quality of education in educational institutions. One of the main contributions of mobile technologies is the birth of mobile learning (or m-learning for short). Mobile learning technology has created benefits for both students and instructors, such as conducting the learning anywhere and anytime, easy access to learning materials, and interactivity [3]. Mobile learning technology makes online learning more flexible, and many instructors and teachers are interested in mobile learning courses in order to enhance student learning outcomes, particularly in universities. Accordingly, there has been increased demand for mobile learning from both students and instructors.
Mobile learning has been increasingly regarded as a promising tool to improve students’ learning and motivation. It provides a learning environment in which students acquire information and knowledge from mobile devices [2,3,4]. Mobile learning not only offers students an online learning space, but it also enables them to have quick access to learning activities and materials anytime, anywhere, and anyhow, thereby opening up extra channels for interaction between students and instructors and creating opportunities for innovative learning [5,6,7]. This kind of technology enables students to access knowledge not only via teachers in the classroom but also through their mobile devices, which can develop their learning capability and help them achieve meaningful learning [8,9,10]. Hence, mobile learning has attracted the attention of many researchers and has been introduced into many fields [11,12]. A study conducted by Allen and Seaman [11] indicates that over 69% of universities use mobile learning systems, and students consider them a powerful tool for enhancing their learning performance. This view is also affirmed in the report conducted by Orbis Research [12].
The paper is organized as follows: in Section 2, we provide an overview of the theoretical background of the study. In Section 3, the research model and hypotheses are discussed. Then, the research methodology is presented in Section 4. Data analysis and results are presented in Section 5. Section 6 and Section 7 present the discussion, implications, and limitations. Finally, Section 8 includes the conclusions, recommendations, and future work.
1.1. Problem Statement
Although the higher learning institutions have made great investments in mobile learning projects, many universities still fail to achieve the anticipated benefits of such systems [10,11,12,13]. Several studies have clearly indicated that a successful mobile learning technology should be wholeheartedly accepted by students; otherwise, it will fail [13]. Accordingly, investigation into students’ acceptance of mobile learning technology is considered a critical step for ensuring the success of mobile learning technology in educational environments [14,15]. More interestingly, this kind of investigation will help designers and developers optimize the mobile learning system in a more effective manner, as well as enable students to take advantage of the full potential of the mobile learning technology [16,17,18,19,20].
Despite the numerous benefits that have been documented for the use of mobile learning applications among university students, the usage and acceptance of mobile learning systems varies considerably [10,11,12,13,14]. On the one hand, several studies have reported decreasing levels of acceptance among university students [21,22,23,24,25]. Numerous studies indicate that the main reasons behind the low level of mobile learning system usage among students are the quality of mobile learning systems and services being very low [6,26,27,28,29,30], and the current mobile learning systems don’t meet students’ needs and requirements; most previous studies ignore the fact that quality factors could serve as the key factors for the success and evaluation of mobile learning system quality [31,32,33,34,35], and, therefore, these factors are essential for investigating the impact of educational environmental factors on mobile learning quality. Therefore, the current study aims to investigate the relationships between educational environmental factors (organizational structure, institutional policy, top management support, and change management) and factors (service quality and system quality) with regard to the actual use of mobile learning applications.
1.2. Research Objectives
In light of the above information, the main objective of this paper is to identify the main factors related to mobile learning quality, satisfaction, and actual use of mobile learning applications. The current research applies the ISS model [18] as a theoretical model for examining the impact of multidimensional factors on mobile learning quality and the actual use of mobile learning systems. While several prior studies have focused on studying the acceptance, adoption, and utilization of mobile learning, the current study investigates the relationships between educational environmental factors (organizational structure, institutional policy, top management support, and change management) and factors (service quality and system quality) with regard to the actual use of mobile learning systems. Therefore, this research seeks to answer the following research questions:
- (Q1)
- Do educational environmental factors have an effect on mobile learning system quality and the actual use of mobile learning systems?
- (Q2)
- Do quality factors have an effect on student satisfaction and the actual use of mobile learning systems?
2. Literature Review
According to the literature, despite many studies presenting some evidence of the role of organizational and quality factors in enhancing mobile learning systems [36,37,38,39,40], there is still limited evidence on how these factors could contribute to, and enhance, mobile learning quality in order to promote the actual use of mobile learning systems among university students. In fact, some studies have started to address the relationship between educational environmental factors, quality factors, and the actual use of mobile learning systems [40,41,42,43,44], specifically in the context of universities. It is assumed that investigating such relationships could help with identifying important factors to ensure the effective use of mobile learning systems.
Previous studies have confirmed that educational environmental factors play a key role in enhancing the quality of several types of educational information systems, such as e-learning [45], learning management systems [46], and mobile learning [47]. For example, Liu et al. [23] found that top management support positively influenced system quality and service quality. Therefore, top management support could positively impact the system quality and service quality of mobile learning, which, in turn, would positively affect user satisfaction and, thus, increase the actual use of the system. Similarly, [25] claim that support/commitment from top management is a key element for ensuring the success of e-learning systems. According to [23], top management support factor plays a crucial role in the success of mobile learning systems. [25] also indicate that management support is one of the most important factors in the success of mobile learning projects [25]. Several researchers have mentioned that the full support of top managers is a critical factor for ensuring mobile learning success (e.g., [48,49,50,51,52]). The full support of top managers will ensure richer resources, in terms of financial support and technological resources, to support the effective implementation of mobile learning projects [16]. Furthermore, according to the study conducted by [53], top management support positively influences system quality and service quality. Based on this discussion, we hypothesize that top management support could positively impact the system and service quality of mobile learning, which, in turn, will positively affect user satisfaction and thus increase the actual use of the system. Institutional policy has also been mentioned as a significant element in successfully implementing mobile learning systems [54,55,56,57,58]. Furthermore, the existing literature on e-learning indicates that institutional policy impacts directly affect both system and service quality (e.g., [59,60,61,62]). Ref. [26] stated that e-learning policy documents should include funding, resources, technical support, and collaboration among stakeholders, evaluation methods, infrastructure requirements, and pedagogical goals. Ref. [63] argue that supportive, flexible mobile learning policies could facilitate the rapid diffusion of mobile learning in institutions. Therefore, we expect that, with appropriate institutional policy, the functions of m-learning systems and technical support can be improved to satisfy user needs. Consequently, an enhancement in the quality of both systems and services will be observed. Organizational structure factor also promotes and ensures better communication between individuals and/or departments [45], which is required to deliver the needed services in a timely fashion. Without clear and accessible communication channels, satisfactory service quality is rarely achieved. The importance of organizational structure in m-learning technologies has been highlighted by several researchers (e.g., [64,65,66,67]), indicating that it needs to be integrative in order to facilitate the adoption of mobile learning [68]. Ref. [69] stated that it is important to adopt an organizational structure to the solution when designing and implementing m-learning solutions in order to avoid potential conflict between strategies. Organizational structure essentially serves to guide and coordinate the tasks and responsibilities of individuals as they work toward common organizational goals. Thus, the implementation and development of m-learning systems can be accurately controlled, leading to better system quality [70]. Finally, change management factor can reduce user resistance to change and enrich the benefits of mobile learning technology [71,72,73,74,75], which includes training programs for support staff and stimulating the e-learning department to provide adequate levels of support. This, in turn, promotes high service quality [8,40]. We have found no study that has empirically examined the influence of change management on system and service quality. Therefore, this study will investigate the less understood relationships between change management and both system and service quality.
According to institutional policy factors, several studies on e-learning indicate that institutional policy positively impacts both the system quality and service quality of e-learning systems (e.g., [28]). In addition, Liu et al. [23] found that institutional policy is a significant element in ensuring the successful implementation of mobile learning systems. Based on that, it is expected that, with appropriate institutional policy, the functions of m-learning systems and technical support can be improved to satisfy user needs. Consequently, an enhancement in the quality of both systems and services will be observed.
Furthermore, the importance of organizational structure in mobile learning technologies has been highlighted by several researchers (e.g., [30,31,32]), indicating that it needs to be integrative in order to facilitate the adoption of mobile learning [33]. McPherson and Baptista Nunes [30] stated that it is important to adopt an organizational structure to the solution, when designing and implementing m-learning solutions, in order to avoid potential conflict between strategies. Organizational structure essentially serves to guide and coordinate the tasks and responsibilities of individuals as they work toward common organizational goals. Thus, the implementation and development of m-learning systems can be accurately controlled, leading to better system quality [34]. Our literature review identified a dearth of empirical studies investigating the impact of organizational structure on system and service quality. As such, the poorly understood relationships between organizational structure and both service and system quality will be investigated in this study.
According to quality factors, previous studies on IS success have found that quality factors have a direct, significant effect on users’ satisfaction when using information systems and technology [8,40]. For example, Almarashdeh et al. [19] found that students’ satisfaction with a learning management system is significantly influenced by the system quality. In addition, drawing from the ISS model, system quality may affect actual use [26]. Therefore, we assume in this research that system quality may positively affect actual use by mediating students’ satisfaction.
In the same way, Almarashdeh et al. [19] revealed that service quality and content quality has a positive impact on students’ satisfaction with learning management systems. Almaiah et al. [8] also found that both service quality and content quality are the elements that most affect students’ satisfaction when using a mobile learning system. Therefore, this study hypothesizes that service quality and content may positively influence students’ satisfaction, and thus, this will increase the actual use of mobile learning among university students.
The quality content of mobile learning application must provide sufficient, exact, and useful learning content with a richness of multimedia content that allows learners to find and carry out their learning activities without difficulty. Several researchers, such as Almaiah and Almulhem [6] and Sarrab et al. [41], confirm that content quality plays a crucial role in shaping student satisfaction with the actual use of mobile learning systems. In addition, Almaiah, Jalil, and Man [1] found that students’ intention to use mobile learning systems is significantly influenced by the content quality.
Therefore, this study adopts four types of educational environmental factors (top management support, organizational structure, institutional policy, and change management) to investigate their direct effects on mobile learning quality factors (system quality and service quality) and their indirect effects on the actual use of mobile learning systems.
2.1. Mobile Learning Quality
Quality reflects “a degree of excellence” [17]. Due to increasing sophistication and, with it, challenges in the information systems field, higher education institutions are eager to enhance the quality of their systems as a means of maximizing their potential for growth [13]. The concept of mobile learning quality, in this study, is used in reference to the quality of systems and services [4]. The importance of system and service quality has been widely examined in prior research (e.g., [1,4,8]). System quality is a reflection of the desired characteristics (e.g., response time, functionality, ease of use, integration, flexibility, reliability, and information quality) of the Information System (IS) itself [4,8]. Service quality can be defined as the quality of services delivered to users by the IS department in terms of their reliability, security, privacy, responsiveness, and assurance [8].
The quality of m-learning is a very important issue for any program or academic course. The success of any education system highly depends on its commitment to internationally agreed quality standards. The success of the portable learning system depends on the relevance of the outputs to the goals, considering the approved quality standards. Quality is, nowadays, a major issue in modern education, especially for learning via mobile devices, where the quality can be a key catalyst of the acceptance of m-learning.
The following are the mobile learning quality factors that we have adopted in this research and the operational definition for each of them.
- ◦
- System quality: system quality represents the extent to which the desirable characteristics of the IS, itself, are possessed by the system, and is commonly evaluated one ease of use, response time, system accessibility, system flexibility, system usefulness, and system reliability [4].
- ◦
- Service quality: service quality is defended as the degree of quality of the services provided by the system, which can meet students’ expectations in terms of reliability, security, privacy, responsiveness, and assurance.
- ◦
- Content Quality: the content of mobile learning must be valid, reliable, and accurate. The mobile learning system must provide sufficient, exact, and useful learning content with a richness of multimedia content that allows learners to find and carry out their learning activities without difficulty.
- ◦
- Functionality: the functionality of a mobile learning system can be defined by the degree of which students see the overall functional benefits of using a mobile learning system, including time, efficiency, and effectiveness.
- ◦
- Design Quality: the design of a mobile learning system refers to aesthetic factors, such as the use of color and appealing multimedia features, and must support several types of learning content and mobile devices to meet students’ requirements.
- ◦
- Usability: usability in m-learning has been defined as qualitative characteristics that define the most effective, efficient, and satisfactory way to use the user interface.
2.2. Information System Success Model (ISS)
DeLone and McLean published their original model of ISS in 1992 to evaluate the success of information systems, so the model was divided into 6 main categories: System Quality, Information Quality, Use, User Satisfaction, Individual Impact, and Organizational Impact, and they suggested researchers use the model in a predictive way, as shown in the research model depicted in Figure 1.
Figure 1.
Information system success model (ISS).
The ISS model is a multidimensional model whose main objective is to evaluate the relative failure or success of implementing IS [18]. Based on prior studies and begun in response to the developing role of ISs, the model was revised, and further developed, by [18]. The revised model, which is particularly applicable for measuring the success of IS in the Internet environment, is comprised of six interrelated factors. Of these, three are quality factors (service, information, and system quality), user satisfaction, use/intention to use, and net benefits, as shown in Figure 2. The model claims that the quality factors are the antecedents affecting the organizational benefits of using the system [26].
Figure 2.
Information system success model (ISS).
However, although the ISS model focuses on the significance of the quality of services, quality of information, and quality of system, it offers no indications as to which factors affect them. These factors could play a key role in the successful design and implementation of mobile learning applications. Identifying these factors could contribute to an enhancement in the quality of mobile learning applications. Accordingly, this paper focuses on addressing such issues by considering the impact of educational environmental factors on system quality and service quality. Specifically, four educational environmental factors (i.e., top management support, organizational structure, institutional policy, and change management) have been selected for inclusion in this study because they have been widely examined and judged to be critical for mobile learning systems to be successfully designed, and implemented, in previous studies (e.g., [4,8,19]).
3. Research Model and Hypotheses
The proposed research model in Figure 3 is derived from an extended version of the ISS model in which the educational environmental factors, hypothesized to affect mobile learning quality, are top management support, organizational structure, institutional policy, and change management. Furthermore, mobile learning quality factors, which include service quality, system quality, content quality, functionality, design quality, and usability are hypothesized to affect the actual use of mobile learning systems by mediating satisfaction.
Figure 3.
The Proposed Model.
There are several theoretical models that have been employed in previous studies to investigate the students’ usage of numerous educational technologies in varied contexts, such as mobile learning [1,12], distance learning [31], and e-learning [11]. These models include: the technology acceptance model (TAM), Delone and McLean Information Success Model (ISS), the theory of planned behavior (TPB), and others. ISS model played a major role in explaining and understanding the users’ usage and acceptance of various educational technologies [1,12,31]. For example, students’ satisfaction can determine the level they accept or reject an innovation/technology. Thus, this model explains the use of in-formation system through the constructs of the ISS model. In our study, the ISS model will help us to explain and understand the significant factors that influence students’ usage of mobile learning.
According to the literature, the ISS model has been employed in previous studies to explore all factors of educational technology usage among students, such as mobile learning, virtual learning, and e-learning [7,12,21]. A large number of studies also used the ISS model to understand m-learning systems usage among students [6,22,23,24,25]. In addition, the ISS model provided a high predictive validity, in previous studies, in exploring the main determinants of acceptance of various technologies [29,30,31,32,33]. Based on the above justifications, we applied an ISS model to investigate the impact of educational environmental antecedents on system quality and service quality, as well as to examine the influence of quality factors on the actual use of mobile learning applications.
3.1. Top Management Support
Top management support (TMS) is defined as the degree to which senior management believe and understand the importance of mobile learning systems [23]. In this research, top management refers to the persons responsible about the implementation of mobile learning in the university such as: university president, vice president, faculty dean, department head, and mobile learning director. This factor is believed to play a crucial role in the success of mobile learning systems, according to Liu, Huang, and Lin [23]. According to Almaiah and Almulhem, 79% of the respondents indicated that management support is one of the most important factors in the success of mobile learning projects [25]. The full support of top managers will ensure richer resources, in terms of financial support and technological resources, to support the effective implementation of mobile learning projects [23].
Several researchers have mentioned that the full support of top managers is a critical factor for ensuring mobile learning success (e.g., [6,25]). Furthermore, according to the study conducted by Liu et al. [23], top management support positively influences system quality and service quality. Based on this discussion, we hypothesize that top management support could positively impact the system and service quality of mobile learning, which, in turn, will positively affect user satisfaction and, thus, increase the actual use of the system.
Hypothesis 1 (H1).
Support from top management will positively affect system quality.
Hypothesis 2 (H2).
Support from top management will positively affect service quality.
3.2. Institutional Policy
Institutional policy refers to the allocation of values, resources, and goals within an institution [26]. Institutional policy is developed and shared in a written format and consequently generates an accepted set of norms to which staff, legally, must adhere [27]. In this sense, Awidi and Cooper [26] stated that e-learning policy documents should include funding, resources, technical support, and collaboration among stakeholders, evaluation methods, infrastructure requirements, and pedagogical goals. Czerniewicz and Brown [28] argued that supportive, flexible mobile learning policies could facilitate the rapid diffusion of mobile learning in institutions. Institutional policy has also been mentioned as a significant element in successfully implementing mobile learning systems [23,24,26]. Furthermore, the existing literature on e-learning indicates that institutional policy directly impacts both system and service quality (e.g., [28]). Therefore, we expect that, with appropriate institutional policy, the functions of m-learning systems and technical support can be improved to satisfy user needs. Consequently, an enhancement in the quality of both systems and services will be observed.
Hypothesis 3 (H3).
Institutional policy will positively affect system quality.
Hypothesis 4 (H4).
Institutional policy will positively affect service quality.
3.3. Organizational Structure
We can define organizational structure as “the established pattern of relationships between the component parts of an organization, outlining both communication, control and authority patterns” [29]. The importance of organizational structure in m-learning technologies has been highlighted by several researchers (e.g., [30,31,32]), indicating that it needs to be integrative in order to facilitate the adoption of mobile learning [33]. McPherson and Baptista Nunes [30] stated that it is important to adopt an organizational structure to the solution, when designing and implementing m-learning solutions, in order to avoid potential conflict between strategies. Organizational structure essentially serves to guide and coordinate the tasks and responsibilities of individuals as they work toward common organizational goals. Thus, the implementation and development of m-learning systems can be accurately controlled, leading to better system quality [34].
Organizational structure also promotes and ensures better communication between individuals and/or departments [35], which is required to deliver the needed services in a timely fashion. Without clear and accessible communication channels, satisfactory service quality is rarely achieved. Our literature review identified a dearth of empirical studies investigating the impact of organizational structure on system and service quality. As such, the poorly understood relationships between organizational structure and both service and system quality will be investigated in this study. We hypothesize that:
Hypothesis 5 (H5).
Organizational structure will positively affect system quality.
Hypothesis 6 (H6).
Organizational structure will positively affect service quality.
3.4. Change Management
Change management is defined as a “systematic approach to dealing with the transition or transformation of an organization’s goals, processes or technologies. The purpose of change management is to implement strategies for effecting change, controlling change and helping people to adapt to change.” [36]. Change management can reduce user resistance to change and enrich the benefits of mobile learning technology [30,37]. In addition, change management, which includes training programs for support staff, can stimulate the e-learning department to provide adequate levels of support. This, in turn, promotes high service quality [8,40]. We have found no study that has empirically examined the influence of change management on system and service quality. Therefore, this study will investigate the less understood relationships between change management and both system and service quality. As such, we hypothesize that:
Hypothesis 7 (H7).
Change management will positively affect system quality.
Hypothesis 8 (H8).
Change management will positively affect service quality.
3.5. System Quality
System quality represents the extent to which the desirable characteristics of the IS itself are possessed by the system, and it is commonly evaluated on ease of use, response time, system accessibility, system flexibility, system usefulness, and system reliability [4]. System quality is an important factor for ensuring the success of mobile learning applications [8]. In effect, system quality measures technical success [8]. Previous studies on IS success have mentioned that system quality has a positive impact on students’ satisfaction [8,40,62]. In addition, drawing from the ISS model, system quality may affect actual use [26]. Therefore, system quality, in this study, is hypothesized to positively influence both student satisfaction and actual use.
Hypothesis 9 (H9).
System quality will positively affect student satisfaction.
3.6. Service Quality
In the context of mobile learning, service quality is defined as the degree of quality of the services provided by the system, which can meet students’ expectations in terms of reliability, security, privacy, responsiveness, and assurance. Previous studies on IS success have demonstrated that service quality has a positive impact on students’ satisfaction [8,40,62]. In addition, drawing from the ISS model, service quality may affect actual use [26]. For example, the study by Almaiah et al. [8] on IS success reported a positive direct effect of service quality on students’ acceptance of mobile learning systems. Liu et al. [23] confirmed that service quality positively affects the benefits produced by such systems. Thereby, we assume that providing better services can improve users’ satisfaction and their actual use of mobile learning applications.
Hypothesis 10 (H10).
Service quality will positively affect student satisfaction.
3.7. Content Quality
The quality of learning content and materials of a mobile learning system must be precise, accurate, updated, timely, and suitable. The mobile learning system must provide sufficient, exact, and useful learning content with a richness of multimedia content that allows learners to find and carry out their learning activities without difficulty. Several researchers, such as Almaiah and Almulhem [6] and Sarrab et al. [41], confirm that content quality plays a crucial role in shaping student satisfaction with the actual use of mobile learning systems. In addition, Almaiah, Jalil, and Man [1] found that students’ intention to use mobile learning systems was significantly influenced by the content quality. Thus, we propose the following hypothesis:
Hypothesis 11 (H11).
Content quality will positively affect student satisfaction.
3.8. Functionality
In the context of this study, the functionality of a mobile learning system can be defined by the degree to which students see the overall functional benefits of using a mobile learning system, including time, efficiency, and effectiveness. Almaiah and Man [4] defined functionality as the necessary features that a mobile learning system could offer that enable students to achieve their learning activities. According to Almaiah et al. [8], when a mobile learning system has the necessary features related to learning activities, it will increase student satisfaction with the mobile learning system. In addition, researchers found that there is a positive relationship between functionality factors and students’ intention to use mobile learning. Therefore, we hypothesize the following:
Hypothesis 12 (H12).
Functionality will positively affect student satisfaction.
3.9. Design Quality
The content design of a mobile learning system refers to aesthetic factors, such as the use of color and appealing multimedia features, and must support several types of learning content that meet students’ requirements. Almaiah et al. [8] indicated that mobile learning systems with a high-quality design interface lead to more effectiveness and greater ease of use. However, when the design interface of a mobile learning system is poor, it will lead to misunderstanding and confusion. Consequently, a well-designed interface for a mobile learning system may help students to easily find mobile learning system features, and this will make them more satisfied with mobile learning systems. Sarrab et al. [41] stated that content design is the most critical factor in the development process of a mobile learning system. Almaiah et al. [1] revealed that content design plays a significant role in increasing mobile learning system usage among students. Thus:
Hypothesis 13 (H13).
Design quality will positively affect student satisfaction.
3.10. Usability
Mobile learning system usability has been defined as the attribute that is used to determine the simplicity of the system’s display and the quality of interactions between users and the system [42]. Usability is one of the important factors of mobile learning system quality [43]. There are several benefits when mobile learning is easy to use, such as increasing learning speed, enhancing student satisfaction, and reducing errors that occur when interacting with the mobile learning system. Therefore, we propose the following hypothesis:
Hypothesis 14 (H14).
Usability will positively affect student satisfaction.
4. Research Methodology
4.1. Measurements
The items and scales for measuring the constructs in this research were adopted from previous studies in the literature. A five-point scale, similar to the Likert model, was utilized for measuring every item, ranging from “strongly disagree = 1” to “strongly agree = 5”. We invited six university professors, each with significant expertise in the m-learning field, to examine the appropriateness and clarity of the questionnaire. After that, pretesting was carried out with 25 postgraduate students from the University of Jordan, with the results indicating that the instructions and questions were completely understood. The survey questionnaire as shown in Appendix A consisted of 12 constructs (top management support, organizational structure, institutional policy, change management, service quality, system quality, content quality, functionality, design content, usability, satisfaction, and actual use) and included demographic information (e.g., gender and age). The items for measuring top management support, organizational structure, institutional policy, and change management were developed from the measurements used by Almaiah and Almulhem [25] and Liu, Huang, and Lin [23]. The measurement items for system quality, service quality, and content quality were drawn from Almaiah and Man [4] and Sarrab et al. [41]. Functionality, design content, and usability were adapted from Almaiah, Jalil, and Man [1]. The items measuring satisfaction and actual use were derived from Delone and McLean’s research [18].
4.2. Data Collection
The developed model and hypotheses in this research were evaluated using quantitative measures, where online questionnaires were distributed to undergraduate and postgraduate students who use mobile learning systems at five universities in Jordan. These universities have well-developed mobile learning systems. Participants were invited to fill out the online survey through online classes during the second semester of 2020. In total, 487 online questionnaires were distributed, with 397 being returned, indicating an 81.52% response rate. According to Sekaran’s guidelines [63], the minimum number of participants for a quantitative study should be 384. Therefore, the number of participants in this study was sufficient. According to Kline [45], a sample size over 200 respondents for SEM analysis is considered large. The sample to variable ratio suggests a minimum observation to variable ratio of 5:1, but ratios of 15:1 or 20:1 are preferred [45]. In our study, we have 12 variables and 397 respondents; the ratio for each variable is 33 respondents. This means that the observations per independent variable are enough, as recommended by Keline [6]. Keline [6] recommended that there must be 15 to 20 observations per independent variable.
Some of the surveys were incomplete or invalid answers and, therefore, were excluded. Thus, 397 responses were included in the primary analysis. Of the valid responses, 39.3% were from males and 60.7% were from females. In addition, 52.6% of participants were undergraduate students; 47.4% were postgraduates.
5. Analysis and Results
In this research, the SEM technique was used to evaluate the proposed research model. According to Anderson and Gerbing [44], SEM is an advantageous data analysis method in that it simultaneously evaluates the measurement and structural models. In the SEM method, there are two main steps. In the first step, we used a confirmatory factor analysis (CFA) in order to evaluate the measurement model in terms of reliability, convergent validity, and discriminant validity. Then, the proposed hypotheses were tested using the structural model in the second step. This study used AMOS 23.0 to examine the measurement model analysis.
5.1. Respondents’ Demographic Profile
The profile background of each respondent was based on their gender, age, level of study, sector, and internet usage. The backgrounds of the participants are summarized in Table 1. Of the respondents, 39.3% were male, and 60.7% female. The age distribution was 34.3% for 22–32 years old, 41.2% for 32–42 years old, and 24.4% were over 42 years of age. Among the respondents, 70.3% held an undergraduate qualification. Additionally, 99.6% of respondents use the internet on various occasions throughout the day.
Table 1.
Respondents’ demographic profile.
5.2. Descriptive Analysis
The results of the descriptive analysis, for the 12 constructs in the proposed research model, are summarized in Table 2. Based on the results, the mean values for all constructs were higher than the midpoint of 3.00, ranging between 3.05 and 3.87, indicating that the majority of participants responded positively to the factors in the proposed research model. The results for standard deviation (SD) were less than 1.00, ranging between 0.62 and 0.97, indicating a narrow spread around the mean. In addition, the results of the skewness and kurtosis were from ‒0.85 to 0.25, and from ‒1.07 to 1.39, respectively, which indicates that constructs showed sufficiently normal distributions [45] because these values fell well within the suggested cutoffs of |3.0| and |10.0| for skewness and kurtosis [45].
Table 2.
Descriptive analysis.
5.3. Confirmatory Factor Analysis
5.3.1. Reliability Analysis
The Cronbach’s alpha coefficient was applied to determine the reliability of the measures for each construct in the proposed research model. As presented in Table 2, the value of this coefficient ranged between 0.773 and 0.912, exceeding the critical value of 0.7 suggested by Kannan and Tan [46], and indicating satisfactory reliability for all constructs in the proposed research model.
5.3.2. Validity Analysis
For the current study, each construct was assessed in terms of its convergent and discriminant validity. For convergent validity analysis, Table 3 shows that the average variance extracted (AVE) was above 0.5. According to Hair et al. [47], a variance greater than 0.5 is acceptable. Therefore, the convergent validity values for the research constructs are acceptable.
Table 3.
Reliability and convergent validity analysis.
Concerning the discriminant validity analysis, the square root of AVE was obtained to correlate the latent constructs. Table 4 highlights that the square root of the AVE for each construct is greater than the pairwise correlations. This means that the psychometric characteristics of the instrument are also deemed acceptable in terms of their discriminant validity [48].
Table 4.
AVE Analysis.
5.4. Model Fit Analysis
Model fit analysis was examined using six fit indices, as recommended by Bagozzi and Yi [49], Hu and Bentler [50], and Marsh et al. [51]. These indices comprise the ratio of χ2 to the degree of freedom (χ2/df), the Goodness of Fit Index (GFI), the Normed Fit Index (NFI), the Comparative Fit Index (CFI), the Root Mean Square Error Approximation (RMSEA), and the Adjusted Goodness of Fit Index (AGFI). As presented in Table 5, all fit indices had estimated values within the recommended range, indicating a good fit from the measurement model.
Table 5.
Fit model indices analysis.
5.5. Structural Model Analysis
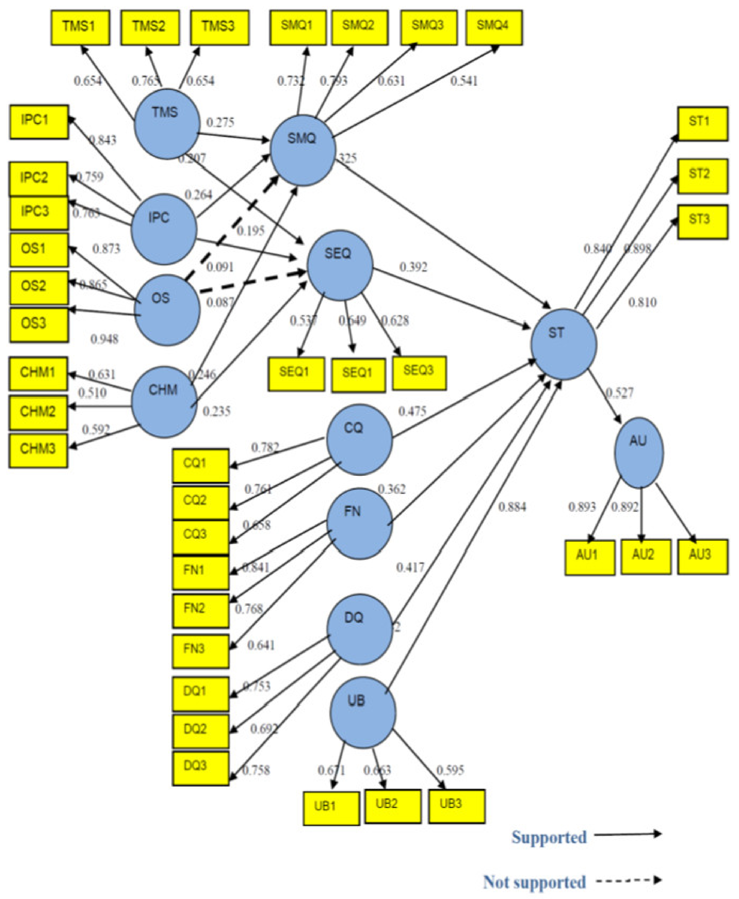
The results of the structural model analysis indicate that 13 of 15 hypotheses were supported, as presented in Table 6 and Figure 4. The results indicate that top management support (TMS) has a significantly positive effect on system quality (SMQ) (β-value = 0.275, p < 0.001) and service quality (SEQ) (β-value = 4.130, p < 0.001), with these results supporting hypotheses H1 and H2. We also found that institutional policy (IPC) has a significantly positive effect on system quality (SMQ) (β-value = 0.264, p < 0.001) and service quality (SEQ) (β-value = 0.195, p < 0.001). In contrast, organizational structure (OS) has no significant effect on system quality (SMQ) (β-value = 0.091, p > 0.001) and service quality (SEQ) (β-value = 0.087, p > 0.001). Thus, hypotheses H5 and H6 were rejected. In addition, the results supported H7 and H8, which indicated that system quality (SMQ) and service quality (SEQ) were significantly, and positively, influenced by change management (CHM) (β-value = 0.246, p < 0.001; β-value = 0.235, p < 0.001, respectively).
Table 6.
Structural model analysis.
Figure 4.
Structural Model Analysis.
The results indicated that system quality (SMQ), service quality (SEQ), and content quality (CQ) significantly affect student satisfaction (ST). Therefore, hypotheses H9 (β -value = 0.325, p < 0.403), H10 (β-value = 0.392, p < 0.01), and H11 (β-value = 0.475, p < 0.01) were supported. This study also found that functionality (FN), design quality (DQ), and usability (UB) factors have a significantly positive effect on student satisfaction (ST), and that actual use (AU) was significantly influenced by student satisfaction (ST), thus supporting hypotheses H12‒15. In addition, the results of this study show that the proposed model of this study could explain 63.9% of the variance in the actual use of mobile learning systems.
6. Discussion
Based on the literature, several factors, which may include technological issues, organizational aspects, quality characteristics, and user satisfaction, affect mobile learning system usage. Therefore, we needed to investigate the main factors that could affect the actual use of mobile learning systems. In order to achieve this objective, this study proposed a new model by adding new factors, including top management support, organizational structure, institutional policy, change management, service quality, system quality, content quality, functionality, design content, and usability to the ISS model to explain the main factors that determine the actual use of mobile learning systems. Structural equation modeling (SEM) was used to evaluate the hypotheses. The findings of this study supported the 15 hypotheses. The results also indicated that the proposed research model can explain 63.9% of the variance in actual use of mobile learning systems. The findings of this study will be discussed below.
Based on the results in Figure 4, three of four educational environmental factors (change management, institutional policy, and top management support) had a significant and positive influence on the quality of mobile learning applications. These findings indicate that the achievement of high-quality mobile learning applications that meet students’ requirements and needs is not only dependent on system features, i.e., the availability of software and hardware, but also on the support of university managers, effective and relevant institutional policy, and well-structured change management. In the mobile learning literature, no previous studies have investigated the effect of top management support, institutional policy, and change management on the actual use of mobile learning systems. Therefore, the findings of this study provide significant empirical evidence of the importance of these factors for mobile learning system success. In contrast, organizational structure was not found to significantly affect mobile learning system quality. The reason for this may be the lack of organizational structure facilitating communication and coordination between users of mobile learning systems (e.g., students, instructors, managers) and the system developers. These developers are frequently outside the circle of institutional stakeholders because most mobile learning systems in higher education institutions were not developed in-house.
In addition, we found that change management, institutional policy, and top management support have a significant and positive influence on service quality. The findings indicate that management support, institutional policy, and change management are all instrumental in enabling the delivery of high-quality services by a mobile learning system. Refs. [31,37] indicate that management support, institutional policy, and change management are important factors affecting e-learning success. In contrast, organizational structure is not found to significantly affect mobile learning service quality.
The findings indicated that system quality significantly affected student satisfaction with mobile learning systems. This suggests that improvements in mobile learning system quality can potentially enhance student satisfaction. This concurs with the results of the study conducted by Almaiah, Jalil, and Man [1]. System quality is a measure of the extent to which the system is flexible, user-friendly, easy to use, technically sound, etc. These characteristics of a mobile learning system indirectly had a significant influence on actual use and student satisfaction. A possible reason for this significant influence is the mediating effect of student satisfaction. The direct impact of system quality on actual use might be insignificant. System quality thus affects actual use indirectly via student satisfaction, rather than directly.
Additionally, service quality significantly affects student satisfaction with mobile learning systems. Our findings imply that service quality affects student satisfaction in a positive way. Service quality provides a baseline judgment on whether mobile learning system quality fits student needs, as well as learning activities being present and implemented effectively. Therefore, service quality may be considered as a threshold for evaluating how satisfied users are with mobile learning systems. Most mobile learning system developers think about producing multifunctional, fast, stable, reliable systems but not about ensuring user satisfaction. Therefore, mobile learning system providers at universities should focus, primarily, on designing and providing high-quality services by analyzing users’ needs. In addition, service quality had a positive effect on the actual use of mobile learning systems, mediated by student satisfaction. Service quality is necessary for successful usage of mobile learning systems among students. Therefore, this study suggests that, to ensure the sustainability of mobile learning system usage, developers and providers should provide their full support to analyze students’ needs and requirements during the development and implementation of mobile learning systems. They should also guarantee that adequate resources are available for system upgrades to keep up with rapid technological changes. These results are consistent with a study conducted by [66,67,68,69,70,71,72,73,74,75].
Furthermore, the findings of this research revealed that there is clear evidence of a strong relationship between content quality, content design, and students’ satisfaction with mobile learning systems. Content quality and content design had significant and positive effects on students’ satisfaction. This indicates that the availability of learning content and materials anytime through a mobile learning system can potentially enhance students’ satisfaction with mobile learning systems, which supports the findings of previous studies on e-learning systems and mobile learning conducted by [8,52]. Several researchers, such as [1,41], confirmed that content quality and content design play a crucial role in shaping student satisfaction and actual use of mobile learning systems. These results imply that, when users find that learning materials and contents are sufficient, complete, and support different types of learning activities such as PowerPoint slides, assignments, and exams, this will increase their satisfaction and thus, their actual use of a mobile learning system. In this research, functionality is found to have a significant and positive effect on student satisfaction with mobile learning system usage. This implies that when a mobile learning system has the necessary features related to learning activities, this will increase student satisfaction. These results are consistent with an e-learning study conducted by [15], who discovered that functionality had a positive impact on student satisfaction with an m-learning system.
The significance of this research can be summarized as follows: first, this study is among the first to investigate mobile learning system quality, and so will provide useful recommendations for researchers and practitioners to understand the essential factors that should be considered in promoting mobile learning applications, which leads to increased student satisfaction and the actual use of mobile learning. Second, the model proposed in this study has made new contributions by taking into account the importance of educational environmental factors in enhancing mobile learning system quality. Third, this study provides practical suggestions for designers, developers, and decision makers in universities as to how to enhance the actual use of mobile learning systems and, thus, derives greater benefits from mobile learning systems. Finally, the findings of this study confirm that quality factors and educational environmental factors are important to mobile learning systems’ success, indicating that mobile learning quality alone cannot guarantee mobile learning’s positive contribution to the actual use of mobile learning systems. This implies that universities should balance mobile learning quality factors and educational environmental factors.
The main contributions of this study can be summarized as follows: first, we developed a new research model, by extending the Information System Success Model (ISS), in order to investigate the effects of multidimensional factors on mobile learning quality, user satisfaction, and the actual use of mobile learning systems. Second, we shed light on the role of educational environmental factors in enhancing mobile learning system quality, which was not addressed in previous mobile learning studies. Third, this study offers a clear vision for university decision makers as to the possibility of increasing the use of mobile learning systems among students, which, in turn, could affect learning efficiency and student performance.
7. Implications and Limitations
This study has several theoretical and practical implications. In general, the study findings provide useful suggestions for decision makers, service providers, developers, and designers in universities as to how to enhance mobile learning system quality and understanding of multidimensional factors for effectively using mobile learning systems. First, university decision makers need to support mobile learning projects by offering sufficient financial and technological resources. Second, university decision makers should focus on the factors that play a key role in improving the quality of mobile learning applications, which, in turn, affects learning efficiency and student performance. The full support of top managers will ensure richer resources, in terms of financial support and technological resources, to support the implementation of mobile learning projects in an effective way. This will lead to improvements in system and service quality, which will positively affect user satisfaction and, thus, increase the actual use of the system. Third, the study findings show how educational environmental factors, pertaining to students’ actual use of mobile learning systems, are significant. Therefore, the use of mobile learning systems should be supported at top management levels in universities and, thus, this will increase the actual use of the systems among students. Fourth, the findings of this study can help university designers and developers to develop mobile learning systems by providing well-designed learning materials appropriate to students’ knowledge, supporting different types of multimedia features, and offering online discussion forums with instructors to answer students’ questions regarding courses and learning materials. Such quality factors will promote student satisfaction and the actual use of mobile learning systems.
Although this research makes several important contributions, it does also have some limitations. In the first place, the data were collected from a limited number of universities. Thus, further studies in more universities or in other countries are required to improve the generalizability of the findings. Secondly, besides top management support, organizational structure, institutional policy, and change management, there may be other factors affecting mobile learning quality and institutional benefits, such as organizational culture, strategy, and leadership. Future work could examine their effects.
8. Conclusions and Future Work
A new model was proposed in this study, drawing from the ISS model to investigate how organizational and quality factors affect student satisfaction and the actual use of mobile learning systems. The SEM approach was applied to empirically evaluate the proposed model. The findings of this study supported 13 of the proposed hypotheses. The results also indicated that the proposed research model could explain 63.9% of the variance in actual use of mobile learning systems, which offers important insight for understanding the impact of organizational and quality factors on the actual use of mobile learning systems.
The findings of the proposed model indicate that top management support, institutional policy, and change management have a positive impact on the actual use of mobile learning systems, mediated by system and service quality. Therefore, universities seeking to achieve greater benefits from mobile learning systems should pay considerable attention to educational environmental factors, during the design and implementation process, because of the important role of these factors in enhancing system and service quality. In addition, universities should consider increasing their investment in mobile learning systems to ensure the provision of high system, content, and service quality, which are the most critical factors influencing student satisfaction and the actual use of mobile learning systems. Furthermore, the results indicate that factors of functionality, design quality, and usability have positive effects on the actual use of mobile learning systems, mediated by student satisfaction. Thus, mobile learning system developers should pay considerable attention to these important factors, during the design and development of mobile learning systems, because of the important role of these factors in increasing student satisfaction; this will play an important role in enhancing the actual use of mobile learning systems.
Author Contributions
A.A., M.A.A. and F.A. are contributed equally to this article. All authors have read and agreed to the published version of the manuscript.
Funding
This research funded by Al-Zaytoonah University of Jordan Grant Number [14/11/2020-2021].
Acknowledgments
This research funded by Al-Zaytoonah University of Jordan Grant Number [2021-2020/11/14].
Conflicts of Interest
The authors declare no conflict of interest.
Abbreviations
| TMS | Top Management Support |
| IPC | Institutional Policy |
| OS | Organizational Structure |
| CHM | Change Management |
| SMQ | M-learning System Quality |
| SEQ | M-learning Service Quality |
| CMQ | M-learning Content Quality |
| FN | M-learning Functionality |
| DQ | M-learning Design Quality |
| UB | M-learning Usability |
| ST | Student Satisfaction |
| AU | Actual Use |
| ISS | Information System Success Model |
Appendix A
Table A1.
Questionnaire items.
Table A1.
Questionnaire items.
| Constructs | Items | References |
|---|---|---|
| Top management support | For effective mobile learning application implementation | [23,25] |
| Institutional policy | I feel that university/institutional policy regarding mobile learning effectively integrates resources. | [23] |
| I feel that university/institutional policy regarding mobile learning accelerates the diffusion of mobile learning among students and faculty members. | ||
| I feel that university/institutional policy regarding mobile learning promotes information exchange between users. | ||
| I feel that university/institutional policy treats mobile learning as a long-term investment strategy. | ||
| Organizational Culture | In my university, users are willing to share their knowledge and expertise using mobile learning applications. | [23] |
| In my university, users are encouraged to share their knowledge or creativity through mobile learning applications. | ||
| In my university, users are discussing their problems and difficulties with other colleagues through mobile learning applications. | ||
| In my university, users are exchanging learning activities through mobile learning applications. | ||
| System Quality | I am satisfied with the mobile learning application in terms of functionality. | [4,41] |
| I am satisfied with the mobile learning application in terms of interactivity. | ||
| I am satisfied with the mobile learning application in terms of accessibility. | ||
| The mobile learning application is compatible with different platforms. | ||
| Service Quality | The mobile learning application provides appropriate learning services anywhere. | [4,41] |
| The mobile learning application provides appropriate learning services anytime. | ||
| I am satisfied with the mobile learning application’s learning services. | ||
| Content Quality | I can find the complete learning content when using the mobile learning application. | [4,41] |
| I can find various activities of learning content when using the mobile learning application. | ||
| The learning content produced through the mobile learning application is up-to-date enough for my needs. | ||
| I am satisfied with the mobile learning application in terms of learning content. | ||
| Functionality | I can easily navigate between mobile learning application tasks. | [4,41] |
| The mobile learning application gives students alerts of new notifications. | ||
| The mobile learning application is easily accessible for both students and instructors. | ||
| The mobile learning application gives students sufficient features. | ||
| Content Design | The mobile learning application provides students with different formats of learning content such as text, audio, and video. | [4,41] |
| The mobile learning application provides students with up-to-date content. | ||
| The mobile learning application provides students with accurate content. | ||
| Usability | The mobile learning application is easy to use. | [4,41] |
| The mobile learning application is clear and understandable. | ||
| The mobile learning application is user-friendly. | ||
| Satisfaction | I am pleased with the mobile learning application. | [18] |
| The mobile learning application satisfies my educational needs. | ||
| The mobile learning application is pleasant to use. | ||
| Actual Use | I will use the mobile learning application frequently in the future. | [18] |
| I use the mobile learning application on a daily basis. | ||
| I use the mobile learning application frequently. |
References
- Almaiah, M.A.; Jalil, M.A.; Man, M. Extending the TAM to examine the effects of quality features on mobile learning acceptance. J. Comput. Educ. 2016, 3, 453–485. [Google Scholar] [CrossRef]
- Almaiah, M.A. Acceptance and usage of a mobile information system services in University of Jordan. Educ. Inf. Technol. 2018, 23, 1873–1895. [Google Scholar] [CrossRef]
- Criollo-C, S.; Lujan-Mora, S.; Jaramillo-Alcazar, A. Advantages and Disadvantages of M-Learning in Current Education. In Proceedings of the 2018 IEEE World Engineering Education Conference (EDUNINE), Buenos Aires, Argentina, 11–14 March 2018; pp. 1–6. [Google Scholar]
- Almaiah, M.A.; Jalil, M.M.A.; Man, M. Empirical investigation to explore factors that achieve high quality of mobile learning system based on students’ perspectives. Eng. Sci. Technol. Int. J. 2016, 19, 1314–1320. [Google Scholar] [CrossRef]
- Hamidi, H.; Jahanshaheefard, M. Essential factors for the application of education information system using mobile learning: A case study of students of the university of technology. Telemat. Inform. 2019, 38, 207–224. [Google Scholar] [CrossRef]
- Almaiah, M.A.; Al Mulhem, A. Analysis of the essential factors affecting of intention to use of mobile learning applications: A comparison between universities adopters and non-adopters. Educ. Inf. Technol. 2019, 24, 1433–1468. [Google Scholar] [CrossRef]
- Chavoshi, A.; Hamidi, H. Social, individual, technological and pedagogical factors influencing mobile learning acceptance in higher education: A case from Iran. Telemat. Inform. 2019, 38, 133–165. [Google Scholar] [CrossRef]
- Almaiah, M.A.; Alismaiel, O.A. Examination of factors influencing the use of mobile learning system: An empirical study. Educ. Inf. Technol. 2019, 24, 885–909. [Google Scholar] [CrossRef]
- Al-Emran, M.; Mezhuyev, V.; Kamaludin, A. Technology Acceptance Model in M-learning context: A systematic review. Comput. Educ. 2018, 125, 389–412. [Google Scholar] [CrossRef]
- Kumar, B.A.; Chand, S. Mobile learning adoption: A systematic review. Educ. Inf. Technol. 2018, 24, 471–487. [Google Scholar] [CrossRef]
- Almaiah, M.A.; Al-Khasawneh, A.; Althunibat, A. Exploring the critical challenges and factors influencing the E-learning system usage during COVID-19 pandemic. Educ. Inf. Technol. 2020, 25, 5261–5280. [Google Scholar] [CrossRef]
- Seaman, J.E.; Allen, I.E.; Seaman, J. Grade Increase: Tracking Distance Education in the United States; Babson Survey Research Group: Wellesley, MA, USA, 2018. [Google Scholar]
- Stratistics, M.R. E-Learning-Global Market Outlook (2016–2022); Orbis Research: Pimpri-Chinchwad, India, 2017. [Google Scholar]
- Almaiah, M.A.; Jalil, M.A.; Man, M. Preliminary study for exploring the major problems and activities of mobile learning system: A case study of Jordan. J. Theor. Appl. Inf. Technol. 2016, 93, 580–594. [Google Scholar]
- Almaiah, M.A.; Alamri, M.M.; Al-Rahmi, W. Applying the UTAUT Model to Explain the Students’ Acceptance of Mobile Learning System in Higher Education. IEEE Access 2019, 7, 174673–174686. [Google Scholar] [CrossRef]
- Cheng, Y.-M. Towards an understanding of the factors affecting m-learning acceptance: Roles of technological characteristics and compatibility. Asia Pac. Manag. Rev. 2015, 20, 109–119. [Google Scholar] [CrossRef]
- Aburub, F.; Alnawas, I. A new integrated model to explore factors that influence adoption of mobile learning in higher education: An empirical investigation. Educ. Inf. Technol. 2019, 24, 2145–2158. [Google Scholar] [CrossRef]
- Maiden, N. User Requirements and System Requirements. IEEE Softw. 2008, 25, 90–91. [Google Scholar] [CrossRef]
- Delone, W.H.; McLean, E.R. The DeLone and McLean Model of Information Systems Success: A Ten-Year Update. J. Manag. Inf. Syst. 2003, 19, 9–30. [Google Scholar] [CrossRef]
- Almarashdeh, I.A.; Sahari, N.; Zin, N.A.M.; Alsmadi, M. The Success of Learning Management System among Distance Learners in Malaysian Universities. J. Theor. Appl. Inf. Technol. 2010, 21, 80–91. [Google Scholar]
- Venkatesh, V.; Morris, M.G.; Davis, G.B.; Davis, F.D. User acceptance of information technology: Toward a unified view. MIS Quart. 2003, 3, 425–478. [Google Scholar] [CrossRef]
- Alrawashdeh, T.A.; Elbes, M.W.; Almomani, A.; ElQirem, F.; Tamimi, A. User acceptance model of open source software: An integrated model of OSS characteristics and UTAUT. J. Ambient. Intell. Humaniz. Comput. 2020, 11, 3315–3327. [Google Scholar] [CrossRef]
- Ozkan, S.; Koseler, R.; Baykal, N. Evaluating learning management systems: Adoption of hexagonal e-learning assessment model in higher education. Transform. Gov. People Process. Policy 2009, 3, 111–130. [Google Scholar] [CrossRef]
- Subramanian, N.; Gunasekaran, A.; Yu, J.; Cheng, J.; Ning, K. Customer satisfaction and competitiveness in the Chinese E-retailing: Structural equation modeling (SEM) approach to identify the role of quality factors. Expert Syst. Appl. 2014, 41, 69–80. [Google Scholar] [CrossRef]
- Almaiah, M.A.; Mulhem, A. A conceptual framework for determining the success factors of e-learning system implementation using Delphi technique. J. Theor. Appl. Inf. Technol. 2018, 96, 5962–5976. [Google Scholar]
- Awidi, I.T.; Cooper, M. Using management procedure gaps to enhance m-learning implementation in Africa. Comput. Educ. 2015, 90, 64–79. [Google Scholar] [CrossRef]
- Ćukušić, M.; Alfirević, N.; Granić, A.; Garača, Ž. M-learning process management and the m-learning performance: Results of a European empirical study. Comput. Educ. 2010, 55, 554–565. [Google Scholar] [CrossRef]
- Czerniewicz, L.; Brown, C. A study of the relationship between institutional policy, organisational culture and m-learning use in four South African universities. Comput. Educ. 2009, 53, 121–131. [Google Scholar] [CrossRef]
- Wilson, D.C.; Rosenfeld, R.H. Managing Organizations; McGraw-Hill: London, UK, 1990. [Google Scholar]
- Abdallah, M.; Jaber, K.M.; Salah, M.; Jawad, M.A.; AlQbailat, N.; Abdalla, A. An E-learning Portal Quality Model: From Al-Zaytoonah University Students’ Perspective. In Proceedings of the 2021 International Conference on Information Technology (ICIT), Amman, Jordan, 14–15 July 2021; pp. 553–557. [Google Scholar]
- Graham, C.R.; Woodfield, W.; Harrison, J.B. A framework for institutional adoption and implementation of blended learning in higher education. Internet High Educ. 2013, 18, 4–14. [Google Scholar] [CrossRef]
- Zhang, W.; Duan, C. Construction and implementation of institutional m-learning development framework in continuing higher education. J. Edu. Technol. Develop. Exch. 2017, 10, 2. [Google Scholar] [CrossRef][Green Version]
- Zhu, C.; Engels, N. Organizational culture and instructional innovations in higher education: Perceptions and reactions of teachers and students. Edu. Manag. Admin. Leadersh. 2014, 42, 136–158. [Google Scholar] [CrossRef]
- Almaiah, M.A.; Al-Khasawneh, A.; Althunibat, A.; Almomani, O. Exploring the Main Determinants of Mobile Learning Application Usage during Covid-19 Pandemic in Jordanian Universities. Collect. Decis. Theory Algorithms Decis. Support Syst. 2021, 348, 275–290. [Google Scholar] [CrossRef]
- Koufteros, X.A.; Nahm, A.Y.; Cheng, T.E.; Lai, K.-H. An empirical assessment of a nomological network of organizational design constructs: From culture to structure to pull production to performance. Int. J. Prod. Econ. 2007, 106, 468–492. [Google Scholar] [CrossRef]
- Todd, A. Managing radical change. Long Range Plan. 1999, 32, 237–244. [Google Scholar] [CrossRef]
- Alkarney, W.; Albraithen, M. Are Critical Success Factors Always Valid for Any Case? A Contextual Perspective. IEEE Access 2018, 6, 63496–63512. [Google Scholar] [CrossRef]
- Allison, D.H.; DeBlois, P.B. Current issues survey report, 2008. Educause Quart. 2008, 31, 14–30. [Google Scholar]
- McGill, T.J.; Klobas, J.E.; Renzi, S. Critical success factors for the continuation of m-learning initiatives. Internet High. Educ. 2014, 22, 24–36. [Google Scholar] [CrossRef]
- Mohammadi, H. Investigating users’ perspectives on m-learning: An integration of TAM and IS success model. Comput. Hum. Behav. 2015, 45, 359–374. [Google Scholar] [CrossRef]
- Sarrab, M.; Al-Shihi, H.; Al-Manthari, B.; Bourdoucen, H. Toward Educational Requirements Model for Mobile Learning Development and Adoption in Higher Education. TechTrends 2018, 62, 635–646. [Google Scholar] [CrossRef]
- Kumar, B.A.; Mohite, P. Usability of mobile learning applications: A systematic literature review. J. Comput. Educ. 2017, 5, 1–17. [Google Scholar] [CrossRef]
- Sharma, S.K.; Sarrab, M.; Al-Shihi, H. Development and validation of Mobile Learning Acceptance Measure. Interact. Learn. Environ. 2017, 25, 847–858. [Google Scholar] [CrossRef]
- Anderson, J.C.; Gerbing, D.W. Structural equation modeling in practice: A review and recommended two-step approach. Psychol. Bull. 1988, 103, 411–423. [Google Scholar] [CrossRef]
- Kline, R.B. Principles and Practice of Structural Equation Modeling, 3rd ed.; The Guilford Press: New York, NY, USA, 2010. [Google Scholar]
- Althunibat, A. Determining the factors influencing students’ intention to use m-learning in Jordan higher education. Comput. Hum. Behav. 2015, 52, 65–71. [Google Scholar] [CrossRef]
- Hair, J.F.; Black, J.W.; Babin, B.J.; Anderson, R.E. Multivariate Data Analysis, 7th ed.; Prentice-Hall: Englewood Cliffs, NJ, USA, 2010. [Google Scholar]
- Fornell, C.; Larcker, D.F. Evaluating Structural Equation Models with Unobservable Variables and Measurement Error. J. Mark. Res. 1981, 18, 39–50. [Google Scholar] [CrossRef]
- Bagozzi, R.P.; Yi, Y. On the evaluation of structural equation models. J. Acad. Mark. Sci. 1988, 16, 74–94. [Google Scholar] [CrossRef]
- Hu, L.; Bentler, P.M. Cutoff criteria for fit indexes in covariance structure analysis: Conventional criteria versus new alternatives. Struct. Equ. Model. Multidiscip. J. 1999, 6, 1–55. [Google Scholar] [CrossRef]
- Marsh, H.W.; Hau, K.-T.; Wen, Z. In search of golden rules: Comment on hypothesis-testing approaches to setting cutoff values for fit indexes and dangers in overgeneralizing Hu and Bentler’s (1999) findings. Struct. Equat. Model. 2004, 11, 320–341. [Google Scholar] [CrossRef]
- Almaiah, M.A.; Alyoussef, I.Y. Analysis of the Effect of Course Design, Course Content Support, Course Assessment and Instructor Characteristics on the Actual Use of E-Learning System. IEEE Access 2019, 7, 171907–171922. [Google Scholar] [CrossRef]
- Almaiah, M.A.; Almomani, O.; Al-Khasawneh, A.; Althunibat, A. Predicting the Acceptance of Mobile Learning Applications during COVID-19 Using Machine Learning Prediction Algorithms. Collect. Decis. Theory Algorithms Decis. Support Syst. 2021, 348, 319–332. [Google Scholar] [CrossRef]
- Shawai, Y.G.; Almaiah, M.A. Malay Language Mobile Learning System (MLMLS) using NFC Technology. Int. J. Educ. Manag. Eng. 2018, 8, 1–7. [Google Scholar] [CrossRef]
- Alamri, M.M.; Almaiah, M.A.; Al-Rahmi, W.M. The Role of Compatibility and Task-Technology Fit (TTF): On Social Networking Applications (SNAs) Usage as Sustainability in Higher Education. IEEE Access 2020, 8, 161668–161681. [Google Scholar] [CrossRef]
- Alksasbeh, M.; Abuhelaleh, M.; Almaiah, M. Towards a Model of Quality Features for Mobile Social Networks Apps in Learning Environments: An Extended Information System Success Model. Int. Assoc. Online Eng. 2019, 2019, 75–93. [Google Scholar] [CrossRef]
- Almaiah, M.A.; Al-Khasawneh, A. Investigating the main determinants of mobile cloud computing adoption in university campus. Educ. Inf. Technol. 2020, 25, 3087–3107. [Google Scholar] [CrossRef]
- Almaiah, M.; Al-Khasawneh, A.; Althunibat, A.; Khawatreh, S. Mobile Government Adoption Model Based on Combining GAM and UTAUT to Explain Factors According to Adoption of Mobile Government Services. Int. Assoc. Online Eng. 2020, 2020, 199–225. [Google Scholar] [CrossRef]
- Almaiah, M.A.; Jalil, M.A. Investigating Students’ Perceptions on Mobile Learning Services. iJIM 2014, 8, 31–36. [Google Scholar] [CrossRef][Green Version]
- Almaiah, M.A.; Alamri, M.M. Proposing a new technical quality requirements for mobile learning applications. J. Theor. Appl. Inf. Technol. 2018, 96, 19. [Google Scholar]
- Almaiah, M.A.; Alamri, M.M.; Al-Rahmi, W.M. Analysis the Effect of Different Factors on the Development of Mobile Learning Applications at Different Stages of Usage. IEEE Access 2019, 8, 16139–16154. [Google Scholar] [CrossRef]
- Almaiah, M.A.; Nasereddin, Y. Factors influencing the adoption of e-government services among Jordanian citizens. Electron. Gov. Int. J. 2020, 16, 236–259. [Google Scholar] [CrossRef]
- Sekaran, U. Research Methods for Business, 4th ed.; Wiley: Hoboken, NJ, USA, 2009. [Google Scholar]
- Mittal, A.; Aggarwal, A.; Mittal, R. Predicting university students’ adoption of mobile news applications: The role of perceived hedonic value and news motivation. Int. J. E-Serv. Mob. Appl. 2020, 12, 42–59. [Google Scholar] [CrossRef]
- Chatterjee, S.; Majumdar, D.; Misra, S.; Damaševičius, R. Adoption of mobile applications for teaching-learning process in rural girls’ schools in India: An empirical study. Educ. Inf. Technol. 2020, 25, 4057–4076. [Google Scholar] [CrossRef]
- Alamri, M.M.; Almaiah, M.A.; Al-Rahmi, W.M. Social media applications affecting Students’ academic performance: A model developed for sustainability in higher education. Sustainability 2020, 12, 6471. [Google Scholar] [CrossRef]
- Mulhem, A.A.; Almaiah, M.A. A Conceptual Model to Investigate the Role of Mobile Game Applications in Education during the COVID-19 Pandemic. Electronics 2021, 10, 2106. [Google Scholar] [CrossRef]
- Al Amri, M.; Almaiah, M.A. Sustainability Model for Predicting Smart Education Technology Adoption Based on Student Perspectives. Int. J. Adv. Soft Comput. Appl. 2021, 13, 1–18. [Google Scholar]
- Almaiah, M. Thematic Analysis for Classifying the Main Challenges and Factors Influencing the Successful Implementation of E-learning System Using NVivo. Int. J. Adv. Trends Comput. Sci. Eng. 2020, 9, 142–152. [Google Scholar] [CrossRef]
- Almaiah, M.A.; Al-Zahrani, A.; Almomani, O.; Alhwaitat, A.K. Classification of cyber security threats on mobile devices and ap-plications. In Artificial Intelligence and Blockchain for Future Cybersecurity Applications; Springer: Cham, Switzerland, 2021; pp. 107–123. [Google Scholar]
- Althunibat, A.; Binsawad, M.; Almaiah, M.; Almomani, O.; Alsaaidah, A.; Al-Rahmi, W.; Seliaman, M. Sustainable Applications of Smart-Government Services: A Model to Understand Smart-Government Adoption. Sustainability 2021, 13, 3028. [Google Scholar] [CrossRef]
- Bubukayr, M.A.S.; Almaiah, M.A. Cybersecurity Concerns in Smart-phones and applications: A survey. In Proceedings of the 2021 International Conference on Information Technology (ICIT), Amman, Jordan, 14–15 July 2021; pp. 725–731. [Google Scholar]
- Alghazi, S.; Kamsin, A.; Almaiah, M.; Wong, S.; Shuib, L. For Sustainable Application of Mobile Learning: An Extended UTAUT Model to Examine the Effect of Technical Factors on the Usage of Mobile Devices as a Learning Tool. Sustainability 2021, 13, 1856. [Google Scholar] [CrossRef]
- Adil, M.; Khan, R.; Almaiah, M.A.; Al-Zahrani, M.; Zakarya, M.; Amjad, M.S.; Ahmed, R. MAC-AODV Based Mutual Authentication Scheme for Constraint Oriented Networks. IEEE Access 2020, 8, 44459–44469. [Google Scholar] [CrossRef]
- Al Amri, M.M.; Almaiah, M.A. The Use of Mobile Gamification Technology for Sustainability Learning in Saudi Higher Education. Int. J. 2020, 9. [Google Scholar] [CrossRef]
Publisher’s Note: MDPI stays neutral with regard to jurisdictional claims in published maps and institutional affiliations. |
© 2021 by the authors. Licensee MDPI, Basel, Switzerland. This article is an open access article distributed under the terms and conditions of the Creative Commons Attribution (CC BY) license (https://creativecommons.org/licenses/by/4.0/).



