On the Optimal Selection and Integration of Batteries in DC Grids through a Mixed-Integer Quadratic Convex Formulation
Abstract
:1. Introduction
2. General Formulation
2.1. Objective Function
2.2. Set of Constraints
2.3. Model Interpretation
3. Mixed-Integer Quadratic Reformulation
4. Analysis of a DC Network
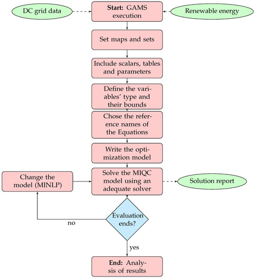
5. Implementation and Results
- Case 1: The initial location of the BESSs is tested in the exact MINLP model and the MIQC model to determine the error introduced by the Taylor approximation in the daily cost of the energy losses. Note that this simulation case solves the power flow problem with multiple periods since the binary variables related with BESSs are fixed, i.e., the MINLP model becomes into a nonlinear programming model and the MIQC model becomes a quadratic convex model.
- Case 2: The selection and location of the BESSs is determined by solving the exact MINLP model.
- Case 3: The selection and location of the BESSs is defined by the solution of the MIQC model.
5.1. Comparative Results in the Case 1
5.2. Comparative Results between Case 2 and Case 3
6. Conclusions
Author Contributions
Funding
Data Availability Statement
Acknowledgments
Conflicts of Interest
References
- Guerrero, J.; Blaabjerg, F.; Zhelev, T.; Hemmes, K.; Monmasson, E.; Jemei, S.; Comech, M.; Granadino, R.; Frau, J. Distributed Generation: Toward a New Energy Paradigm. IEEE Ind. Electron. Mag. 2010, 4, 52–64. [Google Scholar] [CrossRef]
- Saberi, H.; Nazaripouya, H.; Mehraeen, S. Implementation of a Stable Solar-Powered Microgrid Testbed for Remote Applications. Sustainability 2021, 13, 2707. [Google Scholar] [CrossRef]
- Akinyele, D.; Rayudu, R. Review of energy storage technologies for sustainable power networks. Sustain. Energy Technol. Assess. 2014, 8, 74–91. [Google Scholar] [CrossRef]
- Pandey, G.; Singh, S.N.; Rajpurohit, B.S.; Gonzalez-Longatt, F.M. Smart DC Grid for Autonomous Zero Net Electric Energy of Cluster of Buildings. IFAC-PapersOnLine 2015, 48, 108–113. [Google Scholar] [CrossRef]
- Blaabjerg, F.; Yang, Y.; Ma, K.; Wang, X. Advanced Grid Integration of Renewables Enabled by Power Electronics Technology. In Nachhaltige Energieversorgung und Integration von Speichern; Springer Fachmedien: Wiesbaden, Germany, 2015; pp. 3–9. [Google Scholar] [CrossRef] [Green Version]
- Carrasco, J.; Franquelo, L.; Bialasiewicz, J.; Galvan, E.; PortilloGuisado, R.; Prats, M.; Leon, J.; Moreno-Alfonso, N. Power-Electronic Systems for the Grid Integration of Renewable Energy Sources: A Survey. IEEE Trans. Ind. Electron. 2006, 53, 1002–1016. [Google Scholar] [CrossRef]
- Wehbring, N.; Bleilevens, R.; Tepasse, B.; Priebe, J.; Moser, A. Strategies to convert AC into DC Medium Voltage Grids. In Proceedings of the 2018 53rd International Universities Power Engineering Conference (UPEC), Glasgow, UK, 4–7 September 2018. [Google Scholar] [CrossRef]
- Shaqsi, A.Z.A.; Sopian, K.; Al-Hinai, A. Review of energy storage services, applications, limitations, and benefits. Energy Rep. 2020, 6, 288–306. [Google Scholar] [CrossRef]
- Gonzalez-Longatt, F.; Sanchez, F.; Singh, S.N. On the topology for a smart direct current microgrid for a cluster of zero-net energy buildings. In Distributed Energy Resources in Microgrids; Elsevier: Amsterdam, The Netherlands, 2019; pp. 455–481. [Google Scholar] [CrossRef]
- Wei, Z.; Quan, Z.; Wu, J.; Li, Y.; Pou, J.; Zhong, H. Deep Deterministic Policy Gradient-DRL Enabled Multiphysics-Constrained Fast Charging of Lithium-Ion Battery. IEEE Trans. Ind. Electron. 2021, in press. [Google Scholar] [CrossRef]
- Montoya, O.D.; Serra, F.M.; Angelo, C.H.D. On the Efficiency in Electrical Networks with AC and DC Operation Technologies: A Comparative Study at the Distribution Stage. Electronics 2020, 9, 1352. [Google Scholar] [CrossRef]
- Stieneker, M.; Doncker, R.W.D. Medium-voltage DC distribution grids in urban areas. In Proceedings of the 2016 IEEE 7th International Symposium on Power Electronics for Distributed Generation Systems (PEDG), Vancouver, BC, Canada, 27–30 June 2016. [Google Scholar] [CrossRef]
- Soroudi, A. Power System Optimization Modeling in GAMS; Springer: Berlin/Heidelberg, Germany, 2017. [Google Scholar] [CrossRef]
- Zocca, A.; Zwart, B. Minimizing heat loss in DC networks using batteries. In Proceedings of the 2016 54th Annual Allerton Conference on Communication, Control, and Computing (Allerton), Monticello, IL, USA, 27–30 September 2016. [Google Scholar] [CrossRef] [Green Version]
- Valencia, A.; Hincapie, R.A.; Gallego, R.A. Optimal location, selection, and operation of battery energy storage systems and renewable distributed generation in medium–low voltage distribution networks. J. Energy Storage 2021, 34, 102158. [Google Scholar] [CrossRef]
- Montoya, O.D.; Gil-González, W.; Rivas-Trujillo, E. Optimal Location-Reallocation of Battery Energy Storage Systems in DC Microgrids. Energies 2020, 13, 2289. [Google Scholar] [CrossRef]
- Grisales-Noreña, L.F.; Montoya, O.D.; Ramos-Paja, C.A. An energy management system for optimal operation of BSS in DC distributed generation environments based on a parallel PSO algorithm. J. Energy Storage 2020, 29, 101488. [Google Scholar] [CrossRef]
- Grisales-Noreña, L.F.; Montoya, O.D.; Gil-González, W. Integration of energy storage systems in AC distribution networks: Optimal location, selecting, and operation approach based on genetic algorithms. J. Energy Storage 2019, 25, 100891. [Google Scholar] [CrossRef]
- Vai, V.; Suk, S.; Lorm, R.; Chhlonh, C.; Eng, S.; Bun, L. Optimal Reconfiguration in Distribution Systems with Distributed Generations Based on Modified Sequential Switch Opening and Exchange. Appl. Sci. 2021, 11, 2146. [Google Scholar] [CrossRef]
- Cardoso, G.; Stadler, M.; Siddiqui, A.; Marnay, C.; DeForest, N.; Barbosa-Póvoa, A.; Ferrão, P. Microgrid reliability modeling and battery scheduling using stochastic linear programming. Electr. Power Syst. Res. 2013, 103, 61–69. [Google Scholar] [CrossRef] [Green Version]
- Zhang, Y.; Jia, Q.S. Operational Optimization for Microgrid of Buildings with Distributed Solar Power and Battery. Asian J. Control 2017, 19, 996–1008. [Google Scholar] [CrossRef]
- Luna, A.C.; Diaz, N.L.; Graells, M.; Vasquez, J.C.; Guerrero, J.M. Mixed-Integer-Linear-Programming-Based Energy Management System for Hybrid PV-Wind-Battery Microgrids: Modeling, Design, and Experimental Verification. IEEE Trans. Power Electron. 2017, 32, 2769–2783. [Google Scholar] [CrossRef] [Green Version]
- Home-Ortiz, J.M.; Pourakbari-Kasmaei, M.; Lehtonen, M.; Mantovani, J.R.S. Optimal location-allocation of storage devices and renewable-based DG in distribution systems. J. Energy Storage 2019, 172, 11–21. [Google Scholar] [CrossRef]
- Macedo, L.H.; Ortega-Vazquez, M.A.; Romero, R. Optimal operation of storage systems in distribution networks considering battery degradation. In Proceedings of the 2018 Simposio Brasileiro de Sistemas Eletricos (SBSE), Niteroi, Brazil, 12–16 May 2018. [Google Scholar] [CrossRef]
- Gil-González, W.; Montoya, O.D.; Grisales-Noreña, L.F.; Cruz-Peragón, F.; Alcalá, G. Economic Dispatch of Renewable Generators and BESS in DC Microgrids Using Second-Order Cone Optimization. Energies 2020, 13, 1703. [Google Scholar] [CrossRef] [Green Version]
- Gil-González, W.; Montoya, O.D.; Holguín, E.; Garces, A.; Grisales-Noreña, L.F. Economic dispatch of energy storage systems in dc microgrids employing a semidefinite programming model. J. Energy Storage 2019, 21, 1–8. [Google Scholar] [CrossRef]
- Mansuwan, K.; Jirapong, P.; Burana, S.; Thararak, P. Optimal Planning and Operation of Battery Energy Storage Systems in Smart Grids Using Improved Genetic Algorithm Based Intelligent Optimization Tool. In Proceedings of the 2018 International Conference and Utility Exhibition on Green Energy for Sustainable Development (ICUE), Phuket, Thailand, 24–26 October 2018. [Google Scholar] [CrossRef]
- Magnor, D.; Sauer, D.U. Optimization of PV Battery Systems Using Genetic Algorithms. Energy Procedia 2016, 99, 332–340. [Google Scholar] [CrossRef] [Green Version]
- Boonluk, P.; Siritaratiwat, A.; Fuangfoo, P.; Khunkitti, S. Optimal Siting and Sizing of Battery Energy Storage Systems for Distribution Network of Distribution System Operators. Batteries 2020, 6, 56. [Google Scholar] [CrossRef]
- Ikeda, S.; Ooka, R. Metaheuristic optimization methods for a comprehensive operating schedule of battery, thermal energy storage, and heat source in a building energy system. Appl. Energy 2015, 151, 192–205. [Google Scholar] [CrossRef]
- Kai, H.; Yong-Fang, G.; Zhi-Gang, L.; Hsiung-Cheng, L.; Ling-Ling, L. Development of Accurate Lithium-Ion Battery Model Based on Adaptive Random Disturbance PSO Algorithm. Math. Probl. Eng. 2018, 2018, 3793492. [Google Scholar] [CrossRef]
- Grisales, L.F.; Grajales, A.; Montoya, O.D.; Hincapie, R.A.; Granada, M.; Castro, C.A. Optimal location, sizing and operation of energy storage in distribution systems using multi-objective approach. IEEE Lat. Am. Trans. 2017, 15, 1084–1090. [Google Scholar] [CrossRef]
- Aaslid, P.; Geth, F.; Korpås, M.; Belsnes, M.M.; Fosso, O.B. Non-linear charge-based battery storage optimization model with bi-variate cubic spline constraints. J. Energy Storage 2020, 32, 101979. [Google Scholar] [CrossRef]
- Montoya, O.D.; Gil-González, W. Dynamic active and reactive power compensation in distribution networks with batteries: A day-ahead economic dispatch approach. Comput. Electr. Eng. 2020, 85, 106710. [Google Scholar] [CrossRef]
- Berglund, F.; Zaferanlouei, S.; Korpås, M.; Uhlen, K. Optimal Operation of Battery Storage for a Subscribed Capacity-Based Power Tariff Prosumer—A Norwegian Case Study. Energies 2019, 12, 4450. [Google Scholar] [CrossRef] [Green Version]
- Montoya, O.D.; Gil-González, W.; Grisales-Noreña, L.; Orozco-Henao, C.; Serra, F. Economic Dispatch of BESS and Renewable Generators in DC Microgrids Using Voltage-Dependent Load Models. Energies 2019, 12, 4494. [Google Scholar] [CrossRef] [Green Version]
- Wu, J.; Wei, Z.; Liu, K.; Quan, Z.; Li, Y. Battery-Involved Energy Management for Hybrid Electric Bus Based on Expert-Assistance Deep Deterministic Policy Gradient Algorithm. IEEE Trans. Veh. Technol. 2020, 69, 12786–12796. [Google Scholar] [CrossRef]
- Wu, J.; Wei, Z.; Li, W.; Wang, Y.; Li, Y.; Sauer, D.U. Battery Thermal- and Health-Constrained Energy Management for Hybrid Electric Bus Based on Soft Actor-Critic DRL Algorithm. IEEE Trans. Ind. Inform. 2021, 17, 3751–3761. [Google Scholar] [CrossRef]
- Benson, H.Y.; Sağlam, Ü. Mixed-Integer Second-Order Cone Programming: A Survey. In Theory Driven by Influential Applications; INFORMS: Holland, MI, USA, 2013; pp. 13–36. [Google Scholar] [CrossRef] [Green Version]
- Molina-Martin, F.; Montoya, O.D.; Grisales-Noreña, L.F.; Hernández, J.C.; Ramírez-Vanegas, C.A. Simultaneous Minimization of Energy Losses and Greenhouse Gas Emissions in AC Distribution Networks Using BESS. Electronics 2021, 10, 1002. [Google Scholar] [CrossRef]
- Dos Santos, C.; Cavalheiro, E.; Bartmeyer, P.; Lyra, C. A MINLP Model to Optimize Battery Placement and Operation in Smart Grids. In Proceedings of the 2020 IEEE Power & Energy Society Innovative Smart Grid Technologies Conference (ISGT), Washington, DC, USA, 17–20 February 2020. [Google Scholar] [CrossRef]
- Li, J.; Liu, F.; Wang, Z.; Low, S.H.; Mei, S. Optimal Power Flow in Stand-Alone DC Microgrids. IEEE Trans. Power Syst. 2018, 33, 5496–5506. [Google Scholar] [CrossRef] [Green Version]
- Garces, A. Uniqueness of the power flow solutions in low voltage direct current grids. Electr. Power Syst. Res. 2017, 151, 149–153. [Google Scholar] [CrossRef]
- Montoya, O.D. A convex OPF approximation for selecting the best candidate nodes for optimal location of power sources on DC resistive networks. Eng. Sci. Technol. Int. J. 2020, 23, 527–533. [Google Scholar] [CrossRef]






| Math. Model | Objective Function | Solution Method | Ref. |
|---|---|---|---|
| MINLP | Minimization of the grid generation costs | General algebraic modeling system | [34] |
| MINLP | Minimization of energy losses costs and investment costs | Sensitivity index combined with simulated annealing | [15] |
| MINLP | Minimization of energy losses costs | General algebraic modeling system | [16] |
| MINLP | Minimization of energy losses costs | Genetic algorithms and multiperiod power flow | [18] |
| NLP | Simultaneous minimization of energy losses costs and greenhouse gas emissions | General algebraic modeling system | [40] |
| NLP | Minimization of grid generation costs | General algebraic modeling system | [13] |
| NLP | Minimization of energy losses costs | Particle swarm optimization and multiperiod power flow | [17] |
| LP | Minimization of grid operation costs and greenhouse gas emissions | Stochastic linear programming | [20] |
| MILP | Minimization of the operating costs reduction by promoting self-consumption | General algebraic modeling system | [22] |
| MILP | Minimization of operative costs in microgrids | Simulation scenarios in the CPLEX solver | [21] |
| MICP | Minimization of the grid expansion planning costs | CPLEX solver in the AMPL software | [23] |
| SDP | Minimization of the grid generation costs | Convex solvers in the CVX environment for MATLAB | [26] |
| SOCP | Minimization of the grid generation costs | Convex solvers in the CVX environment for MATLAB | [25] |
| From i | To j | (pu) | (pu) | From i | To j | (pu) | (pu) | From i | To j | (pu) | (pu) |
|---|---|---|---|---|---|---|---|---|---|---|---|
| 1 (slack) | 2 | 0.0053 | 0.70 | 7 | 9 | 0.0072 | 0.80 | 15 | 16 | 0.0064 | 0.23 |
| 1 | 3 | 0.0054 | 0.00 | 3 | 10 | 0.0053 | 0.00 | 16 | 17 | 0.0074 | 0.43 |
| 3 | 4 | 0.0054 | 0.36 | 10 | 11 | 0.0038 | 0.45 | 16 | 18 | 0.0081 | 0.34 |
| 4 | 5 | 0.0063 | 0.04 | 11 | 12 | 0.0079 | 0.68 | 14 | 19 | 0.0078 | 0.09 |
| 4 | 6 | 0.0051 | 0.36 | 11 | 13 | 0.0078 | 0.10 | 19 | 20 | 0.0084 | 0.21 |
| 3 | 7 | 0.0037 | 0.00 | 10 | 14 | 0.0083 | 0.00 | 19 | 21 | 0.0081 | 0.21 |
| 7 | 8 | 0.0079 | 0.32 | 14 | 15 | 0.0065 | 0.22 | – | – | – | – |
| Time (h) | (pu) | Dem. Var. (%) | Time (h) | (pu) | Dem. Var. (%) | Time (h) | (pu) | Dem. Var. (%) |
|---|---|---|---|---|---|---|---|---|
| 0.5 | 0.8105 | 34 | 8.5 | 0.9263 | 62 | 16.5 | 0.9737 | 90 |
| 1.0 | 0.7789 | 28 | 9.0 | 0.9421 | 68 | 17.0 | 1 | 90 |
| 1.5 | 0.7474 | 22 | 9.5 | 0.9579 | 72 | 17.5 | 0.9947 | 90 |
| 2.0 | 0.7368 | 22 | 10.0 | 0.9579 | 78 | 18.0 | 0.9895 | 90 |
| 2.5 | 0.7263 | 22 | 10.5 | 0.9579 | 84 | 18.5 | 0.9737 | 86 |
| 3.0 | 0.7316 | 20 | 11.0 | 0.9579 | 86 | 19.0 | 0.9579 | 84 |
| 3.5 | 0.7368 | 18 | 11.5 | 0.9579 | 90 | 19.5 | 0.9526 | 92 |
| 4.0 | 0.7474 | 18 | 12.0 | 0.9526 | 92 | 20.0 | 0.9474 | 100 |
| 4.5 | 0.7579 | 18 | 12.5 | 0.9474 | 94 | 20.5 | 0.9211 | 98 |
| 5.0 | 0.8000 | 20 | 13.0 | 0.9474 | 94 | 21.0 | 0.8947 | 94 |
| 5.5 | 0.8421 | 22 | 13.5 | 0.9421 | 90 | 21.5 | 0.8684 | 90 |
| 6.0 | 0.8789 | 26 | 14.0 | 0.9368 | 84 | 22.0 | 0.8421 | 84 |
| 6.5 | 0.9158 | 28 | 14.5 | 0.9421 | 86 | 22.5 | 0.7947 | 76 |
| 7.0 | 0.9368 | 34 | 15.0 | 0.9474 | 90 | 23.0 | 0.7474 | 68 |
| 7.5 | 0.9579 | 40 | 15.5 | 0.9474 | 90 | 23.5 | 0.7211 | 58 |
| 8.0 | 0.9421 | 50 | 16.0 | 0.9474 | 90 | 24.0 | 0.6947 | 50 |
| Node | Type | |||
|---|---|---|---|---|
| 7 | A | 0.0625 | 4 | −3.2 |
| 10 | B | 0.0813 | 3.2 | −2.4616 |
| 15 | B | 0.0813 | 3.2 | −2.4616 |
| Time (h) | (pu) | (pu) | Time (h) | (pu) | (pu) | Time (h) | (pu) | (pu) |
|---|---|---|---|---|---|---|---|---|
| 0.5 | 0.6303 | 0 | 8.5 | 0.8271 | 0.0403 | 16.5 | 0.9892 | 0.4193 |
| 1.0 | 0.6194 | 0 | 9.0 | 0.8523 | 0.1344 | 17.0 | 0.9652 | 0.2784 |
| 1.5 | 0.6098 | 0 | 9.5 | 0.8788 | 0.2710 | 17.5 | 0.9244 | 0.1373 |
| 2.0 | 0.6050 | 0 | 10.0 | 0.9064 | 0.3673 | 18.0 | 0.8607 | 0.0374 |
| 2.5 | 0.6122 | 0 | 10.5 | 0.9328 | 0.4584 | 18.5 | 0.7743 | 0.0007 |
| 3.0 | 0.6411 | 0 | 11.0 | 0.9520 | 0.6125 | 19.0 | 0.7251 | 0 |
| 3.5 | 0.6927 | 0 | 11.5 | 0.9640 | 0.8134 | 19.5 | 0.7167 | 0 |
| 4.0 | 0.7395 | 0 | 12.0 | 0.9700 | 0.9122 | 20.0 | 0.7167 | 0 |
| 4.5 | 0.7779 | 0 | 12.5 | 0.9748 | 0.9633 | 20.5 | 0.7251 | 0 |
| 5.0 | 0.7887 | 0 | 13.0 | 0.9784 | 1.0000 | 21.0 | 0.7263 | 0 |
| 5.5 | 0.7671 | 0 | 13.5 | 0.9832 | 0.9582 | 21.5 | 0.7179 | 0 |
| 6.0 | 0.7479 | 0 | 14.0 | 0.9880 | 0.8791 | 22.0 | 0.7095 | 0 |
| 6.5 | 0.7287 | 0 | 14.5 | 0.9940 | 0.7308 | 22.5 | 0.6987 | 0 |
| 7.0 | 0.7371 | 0 | 15.0 | 0.9988 | 0.7645 | 23.0 | 0.6915 | 0 |
| 7.5 | 0.7731 | 0 | 15.5 | 1.0000 | 0.6866 | 23.5 | 0.6867 | 0 |
| 8.0 | 0.8031 | 0.0016 | 16.0 | 0.9964 | 0.5893 | 24.0 | 0.6831 | 0 |
| Model Type | Location and Type of the BESS | Losses Cost (COP$) | Error MINLP (%) |
|---|---|---|---|
| MINLP | 47209.95 | 0.00 | |
| MIQC | 41627.34 | 3.49 |
Publisher’s Note: MDPI stays neutral with regard to jurisdictional claims in published maps and institutional affiliations. |
© 2021 by the authors. Licensee MDPI, Basel, Switzerland. This article is an open access article distributed under the terms and conditions of the Creative Commons Attribution (CC BY) license (https://creativecommons.org/licenses/by/4.0/).
Share and Cite
Serra, F.M.; Montoya, O.D.; Alvarado-Barrios, L.; Álvarez-Arroyo, C.; Chamorro, H.R. On the Optimal Selection and Integration of Batteries in DC Grids through a Mixed-Integer Quadratic Convex Formulation. Electronics 2021, 10, 2339. https://doi.org/10.3390/electronics10192339
Serra FM, Montoya OD, Alvarado-Barrios L, Álvarez-Arroyo C, Chamorro HR. On the Optimal Selection and Integration of Batteries in DC Grids through a Mixed-Integer Quadratic Convex Formulation. Electronics. 2021; 10(19):2339. https://doi.org/10.3390/electronics10192339
Chicago/Turabian StyleSerra, Federico Martin, Oscar Danilo Montoya, Lázaro Alvarado-Barrios, Cesar Álvarez-Arroyo, and Harold R. Chamorro. 2021. "On the Optimal Selection and Integration of Batteries in DC Grids through a Mixed-Integer Quadratic Convex Formulation" Electronics 10, no. 19: 2339. https://doi.org/10.3390/electronics10192339
APA StyleSerra, F. M., Montoya, O. D., Alvarado-Barrios, L., Álvarez-Arroyo, C., & Chamorro, H. R. (2021). On the Optimal Selection and Integration of Batteries in DC Grids through a Mixed-Integer Quadratic Convex Formulation. Electronics, 10(19), 2339. https://doi.org/10.3390/electronics10192339

