Electronic Device and Data Processing Method for Soil Resistivity Analysis
Abstract
1. Introduction
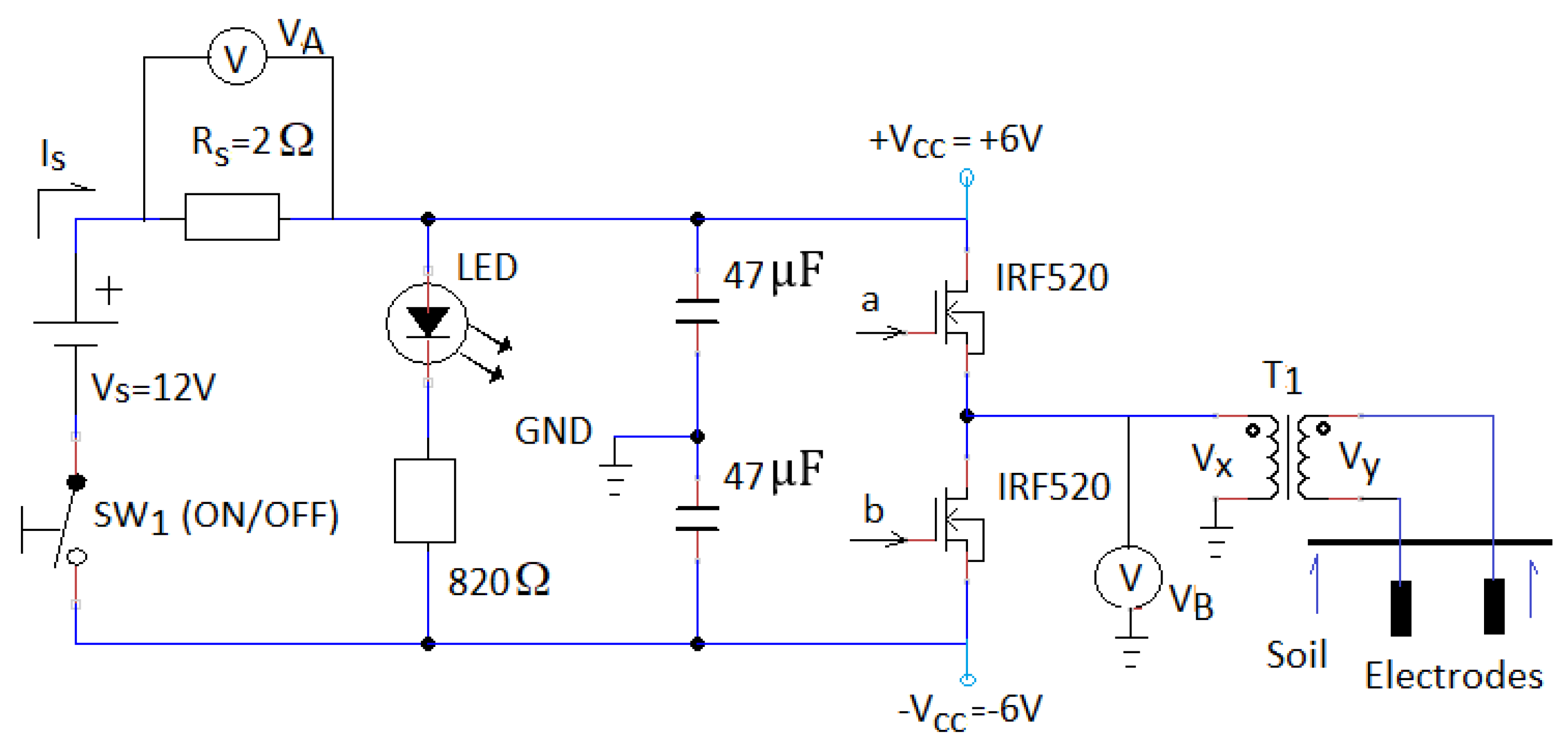
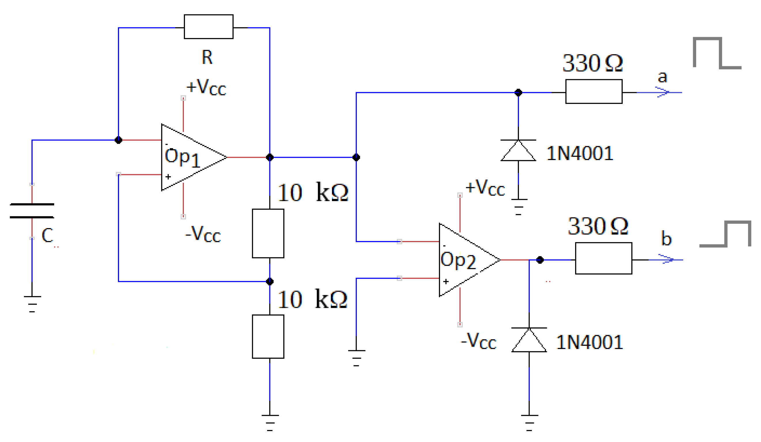
2. Electronic Instrumentation
3. Design of the Experimental Soil Resistivity Platform
4. The Soil Resistivity Data Analysis Approach
5. Experimental Results
- Case 1: The aim of this first experiment was to detect a change from high to low resistivity by adding salty water to the aluminum container;
- Case 2: This experiment had the objective of measuring the change from high to medium resistivity by filling the aluminum container with sawdust;
- Case 3: The main objective of this scenario was to detect a resistivity change when the aluminum container was filled with cat litter.
5.1. Case 1: Experiment with Salty Water
5.2. Case 2: Experiment with Sawdust
5.3. Case 3: Experiment with Cat Litter
6. Conclusions
Author Contributions
Funding
Data Availability Statement
Conflicts of Interest
Abbreviations
| AC | Alternating current |
| DC | Direct current |
| EM | Electromagnetic |
| MLE | Maximum likelihood estimation method |
References
- Wenner, F. A Method of Measuring Earth Resistivity. Bull. Bur. Stand. 1916, 12, 469–478. [Google Scholar] [CrossRef]
- Samouelian, A.; Cousin, I.; Tabbagh, A.; Bruand, A.; Guy, R. Electrical resistivity survey in soil science: A review. Soil Tillage Res. 2005, 83, 173–193. [Google Scholar] [CrossRef]
- Loke, M.H.; Chambers, J.E.; Kuras, O. Instrumentation, electrical resistivity. Encycl. Solid Earth Geophys. 2011, 1, 599–604. [Google Scholar]
- Igboama, W.N.; Ugwu, N.U. Fabrication of resistivity meter and its evaluation. Am. J. Sci. Ind. Res. 2011, 2, 713–717. [Google Scholar]
- Chen, T.T.; Hung, Y.C.; Hsueh, M.W.; Yeh, Y.H.; Weng, K.W. Evaluating the Application of Electrical Resistivity Tomography for Investigating Seawater Intrusion. Electronics 2018, 7, 107. [Google Scholar] [CrossRef]
- Bodh, R.; Shrivastava, P.; Shrivastava, S. Application of Schlumberger Method for Characterization of Soil. Int. J. Innov. Technol. Explor. Eng. 2019, 8. [Google Scholar] [CrossRef]
- Han, Y.; Yang, W.; Li, M.; Meng, C. Comparative Study of Two Soil Conductivity Meters Based on the Principle of Current-Voltage Four-Terminal Method. IFAC-PapersOnLine 2019, 52, 36–42. [Google Scholar] [CrossRef]
- Kaminskyj, R.; Shakhovska, N.; Michal, G.; Ladanivskyy, B.; Savkiv, L. An Express Algorithm for Transient Electromagnetic Data Interpretation. Electronics 2020, 9, 354. [Google Scholar] [CrossRef]
- Ramos-Leanos, O.; Uribe, F.; Valcárcel, L.; Hajiaboli, A.; Franiatte, S.; Dawalibi, F. Nonlinear Electrode Arrangements for Multilayer Soil Resistivity Measurements. IEEE Trans. Electromagn. Compat. 2020, 62, 2148–2155. [Google Scholar] [CrossRef]
- Huda, E.; Yohandri, E. Development of an automatic multi-electrode digital resistivity meter for the Schlumberger configuration. Pillar Phys. 2020, 13, 74–81. [Google Scholar]
- Petrache, E.; Dick, E.; Jamali, B.; Chisholm, W. Soil Resistivity Testing; CEATI Report T113700-3702; CEATI International: Montreal, QC, Canada, 2014. [Google Scholar]
- Southey, R.; Siahrang, M.; Fortin, S.; Dawalibi, F. Using Fall-of-Potential Measurements to Improve Deep Soil Resistivity Estimates. IEEE Trans. Ind. Appl. 2015, 51, 5023–5029. [Google Scholar] [CrossRef]
- Permal, N.; Osman, M.; Kadir, M.Z.A.A.; Ariffin, A. Review of Substation Grounding System Behavior Under High Frequency and Transient Faults in Uniform Soil. IEEE Access 2020, 8, 142468–142482. [Google Scholar] [CrossRef]
- Supandi, S. Geotechnical profiling of a surface mine waste dump using 2D Wenner–Schlumberger configuration. Open Geosci. 2021, 13, 335–344. [Google Scholar] [CrossRef]
- Sophocleous, M. Electrical Resistivity Sensing Methods and Implications. Electr. Resist. Conduct. 2017, 5, 67748. [Google Scholar]
- Unal, I.; Kabas, O.; Sozer, S. Real-Time Electrical Resistivity Measurement and Mapping Platform of the Soils with an Autonomous Robot for Precision Farming Applications. Sensors 2020, 20, 251. [Google Scholar] [CrossRef] [PubMed]
- Gruzdev, A.; Bobachev, A.; Shevnin, V. Determining the Field of Application of the Noncontact Resistivity Technique. Mosc. Univ. Geol. Bull. 2020, 75, 644–651. [Google Scholar] [CrossRef]
- Sudduth, K.; Kitchen, N.; Bollero, G.; Bullock, D.; Wiebold, W. Comparison of electromagnetic induction and direct sensing of soil electrical conductivity. Agron. J. 2003, 95, 472–482. [Google Scholar] [CrossRef]
- Lueck, E.; Ruehlmann, J. Resistivity Mapping with GEOPHILUS ELECTRICUS—Information about Lateral and Vertical Soil Heterogeneity. Geoderma 2013, 199, 2–11. [Google Scholar] [CrossRef]
- Rashid, M. Power Electronics: Circuits, Devices, and Applications, 3rd ed.; Pearson: London, UK, 2003. [Google Scholar]
- Franco, S. Design with Operational Amplifiers and Analog Integrated Circuits, 2nd ed.; McGraw-Hill: New York, NY, USA, 2002. [Google Scholar]
- Archie, G. The electric resistivity log as an aid in determining some reservoir characteristics. Trans. Am. Inst. Min. Metall. Pet. Eng. 1942, 146, 54–62. [Google Scholar]
- Zhou, M.; Wang, J.; Cai, L.; Fan, Y.; Zheng, Z. Laboratory Investigations on Factors Affecting Soil Electrical Resistivity and the Measurement. IEEE Trans. Ind. Appl. 2015, 51, 5358–5365. [Google Scholar] [CrossRef]
- Datsios, Z.; Mikropoulos, P.; Karakousis, I. Laboratory characterization and modeling of DC electrical resistivity of sandy soil with variable water resistivity and content. IEEE Trans. Dielectr. Electr. Insul. 2017, 24, 3063–3072. [Google Scholar] [CrossRef]
- Roodposhti, H.; Hafizi, M.; Kermani, M.; Nik, M. Electrical resistivity method for water content and compaction evaluation, a laboratory test on construction material. J. Appl. Geophys. 2019, 168, 49–58. [Google Scholar] [CrossRef]
- Kouchaki, B.; Bernhardt-Barry, M.; Wood, C.; Moody, T.A. Laboratory Investigation of Factors Influencing the Electrical Resistivity of Different Soil Types. Geotech. Test. J. 2019, 42, 829–853. [Google Scholar] [CrossRef]
- Adla, S.; Rai, N.; Sri Karumanchi, H.; Tripathi, S.; Disse, M.; Pande, S. Laboratory Calibration and Performance Evaluation of Low-Cost Capacitive and Very Low-Cost Resistive Soil Moisture Sensors. Sensors 2020, 20, 363. [Google Scholar] [CrossRef]
- Benjamin, J.; Cornell, C. Probability, Statistics, and Decision for Civil Engineers; McGraw-Hill: New York, NY, USA, 2014. [Google Scholar]
- Mood, A.; Graybill, F. Introduction to the Theory of Statistics; McGraw-Hill: New York, NY, USA, 1963. [Google Scholar]















Publisher’s Note: MDPI stays neutral with regard to jurisdictional claims in published maps and institutional affiliations. |
© 2021 by the authors. Licensee MDPI, Basel, Switzerland. This article is an open access article distributed under the terms and conditions of the Creative Commons Attribution (CC BY) license (https://creativecommons.org/licenses/by/4.0/).
Share and Cite
Acho, L.; Pujol-Vázquez, G.; Gibergans-Báguena, J. Electronic Device and Data Processing Method for Soil Resistivity Analysis. Electronics 2021, 10, 1281. https://doi.org/10.3390/electronics10111281
Acho L, Pujol-Vázquez G, Gibergans-Báguena J. Electronic Device and Data Processing Method for Soil Resistivity Analysis. Electronics. 2021; 10(11):1281. https://doi.org/10.3390/electronics10111281
Chicago/Turabian StyleAcho, Leonardo, Gisela Pujol-Vázquez, and José Gibergans-Báguena. 2021. "Electronic Device and Data Processing Method for Soil Resistivity Analysis" Electronics 10, no. 11: 1281. https://doi.org/10.3390/electronics10111281
APA StyleAcho, L., Pujol-Vázquez, G., & Gibergans-Báguena, J. (2021). Electronic Device and Data Processing Method for Soil Resistivity Analysis. Electronics, 10(11), 1281. https://doi.org/10.3390/electronics10111281

