Secured Big Data Analytics for Decision-Oriented Medical System Using Internet of Things
Abstract
1. Introduction
- i.
- It adopts a greedy search in proximity neighborhood graphs for optimizing with uniform rate transmissions and increases the energy efficiency of medical systems.
- ii.
- The mobile edges have a direct or indirect association with the sink and cloud level to cope with big data analytics and offer interactive medical systems with nominal data latency.
- iii.
- The mobile edges that are the bottleneck for forwarding the data to the cloud are immune to malicious actions and kept secure against network vulnerabilities. The proposed secured algorithm maintains the inaccessibility of medical transmission from network threats and offers certifiable data to end-users.
- iv.
- The proposed model is verified with extensive experiments using simulations and it is proven to be a remarkable contribution compared to existing schemes.
2. Related Work
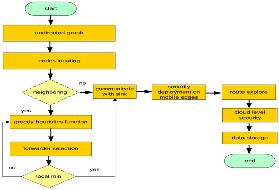
3. The Proposed IoMT-Enabled Model
- i.
- The source node from the graph computes the cost function for each neighbor connected with different vertexes .
- ii.
- It selects the vertex with the minimum cost value. However, it stops on a stage if reaches a local minimum, which implies that the neighbors do not have the nearer vertex to the source node than the vertex itself.
Security Analysis of SBD-EC Model
- i.
- Confidentiality All the information that has to be kept confidential among sink node, mobile edges, and the cloud server is encrypted using a lightweight encryption function. Also, the encrypted data is concatenated with the unique identifier to the source node . The message , security key along with is passed through the encryption function. Since is mathematically related to its private key, the intruder cannot recover the original message. Also, is digitally signed by the data owner, which reflects its authentication on the receiving end.
- ii.
- Mutual Authentication In the registration phase of the SBD-EC model, sink node, mobile edges, and cloud servers generate security keys and exchange the public keys with each other using the Schmidt-Samoa cryptosystem. The public keys are used for data encryption and their related mathematical private key is used for data decryption. The private keys perform the dual role of authentication along with data confidentiality. The combination of a pair of public-private keys along with a unique identity i.e., denotes the authentication packets for communicating node.
- iii.
- Integrity The collected data is divided into n sized blocks with the combination of the padding method. Each block has a unique hash and it is interconnected with hashing value of the previous block shown as xor . If an intruder changes any data block, then the receiver recomputes and compares with the received hash value. In case of mismatch, it assumes the incoming data is false. Moreover, the arrangement of hashing values in the form of a sequence makes it not possible for intruders to damage the integrity of data.
4. Simulations
5. Conclusions
Author Contributions
Funding
Conflicts of Interest
References
- Hassan, W.H. Current research on Internet of Things (IoT) security: A survey. Comput. Netw. 2019, 148, 283–294. [Google Scholar]
- Sadoughi, F.; Behmanesh, A.; Sayfouri, N. Internet of things in medicine: A systematic mapping study. J. Biomed. Inform. 2020, 103, 103383. [Google Scholar] [CrossRef]
- Saeed, M.E.S.; Liu, Q.-Y.; Tian, G.; Gao, B.; Li, F. AKAIoTs: Authenticated key agreement for Internet of Things. Wirel. Netw. 2019, 25, 3081–3101. [Google Scholar] [CrossRef]
- Dimitrov, D.V. Medical internet of things and big data in healthcare. Healthc. Inform. Res. 2016, 22, 156. [Google Scholar] [CrossRef] [PubMed]
- Li, W.; Chai, Y.; Khan, F.; Jan, S.R.U.; Verma, S.; Menon, V.G.; Kavita; Li, X. A Comprehensive Survey on Machine Learning-Based Big Data Analytics for IoT-Enabled Smart Healthcare System. Mob. Netw. Appl. 2021, 26, 234–252. [Google Scholar] [CrossRef]
- Zeadally, S.; Siddiqui, F.; Baig, Z.; Ibrahim, A. Smart healthcare: Challenges and potential solutions using internet of things (IoT) and big data analytics. PSU Res. Rev. 2019, 4, 149–168. [Google Scholar] [CrossRef]
- Yuan, Y.; Cheah, T. A study of internet of things enabled healthcare acceptance in Malaysia. J. Crit. Rev. 2020, 7, 25–32. [Google Scholar]
- Saba, T.; Haseeb, K.; Ahmed, I.; Rehman, A. Secure and energy-efficient framework using Internet of Medical Things for e-healthcare. J. Infect. Public Health 2020, 13, 1567–1575. [Google Scholar] [CrossRef] [PubMed]
- Lloret, J.; Parra, L.; Taha, M.; Tomás, J. An architecture and protocol for smart continuous eHealth monitoring using 5G. Comput. Netw. 2017, 129, 340–351. [Google Scholar] [CrossRef]
- Kalaiselvi, K.; Suresh, G.; Ravi, V. Genetic algorithm based sensor node classifications in wireless body area networks (WBAN). Clust. Comput. 2019, 22, 12849–12855. [Google Scholar] [CrossRef]
- Salayma, M.; Al-Dubai, A.; Romdhani, I.; Nasser, Y. Wireless body area network (WBAN) a survey on reliability, fault tolerance, and technologies coexistence. ACM Comput. Surv. (CSUR) 2017, 50, 1–38. [Google Scholar] [CrossRef]
- Pan, J.; McElhannon, J. Future edge cloud and edge computing for internet of things applications. IEEE Internet Things J. 2017, 5, 439–449. [Google Scholar] [CrossRef]
- Wang, T.; Zhao, D.; Cai, S.; Jia, W.; Liu, A. Bidirectional prediction-based underwater data collection protocol for end-edge-cloud orchestrated system. IEEE Trans. Ind. Inform. 2019, 16, 4791–4799. [Google Scholar] [CrossRef]
- Haseeb, K.; Din, I.U.; Almogren, A.; Ahmed, I.; Guizani, M. Intelligent and Secure Edge-enabled Computing Model for Sustainable Cities using Green Internet of Things. Sustain. Cities Soc. 2021, 68, 102779. [Google Scholar] [CrossRef]
- Lopes, I.M.; Silva, B.M.; Rodrigues, J.J.; Lloret, J.; Proença, M.L. A mobile health monitoring solution for weight control. In Proceedings of the 2011 International Conference on Wireless Communications and Signal Processing (WCSP), Xi’an, China, 23–25 October 2019; pp. 1–5. [Google Scholar]
- Aktas, F.; Ceken, C.; Erdemli, Y.E. IoT-based healthcare framework for biomedical applications. J. Med. Biol. Eng. 2018, 38, 966–979. [Google Scholar] [CrossRef]
- Ever, Y.K. Secure-anonymous user authentication scheme for e-healthcare application using wireless medical sensor networks. IEEE Syst. J. 2018, 13, 456–467. [Google Scholar] [CrossRef]
- Nazir, S.; Khan, S.; Khan, H.U.; Ali, S.; García-Magariño, I.; Atan, R.B.; Nawaz, M. A comprehensive analysis of healthcare big data management, analytics and scientific programming. IEEE Access 2020, 8, 95714–95733. [Google Scholar] [CrossRef]
- Hasan, W.K.; Ran, Y.; Agbinya, J.; Tian, G. A survey of energy efficient IoT network in cloud environment. In Proceedings of the 2019 Cybersecurity and Cyberforensics Conference (CCC), Melbourne, Australia, 7–8 May 2019; pp. 13–21. [Google Scholar]
- Tokognon, C.A.; Gao, B.; Tian, G.Y.; Yan, Y. Structural health monitoring framework based on Internet of Things: A survey. IEEE Internet Things J. 2017, 4, 619–635. [Google Scholar] [CrossRef]
- Muhammad, G.; Alhamid, M.F.; Alsulaiman, M.; Gupta, B. Edge computing with cloud for voice disorder assessment and treatment. IEEE Commun. Mag. 2018, 56, 60–65. [Google Scholar] [CrossRef]
- Haseeb, K.; Almogren, A.; Ud Din, I.; Islam, N.; Altameem, A. Sasc: Secure and authentication-based sensor cloud architecture for intelligent internet of things. Sensors 2020, 20, 2468. [Google Scholar] [CrossRef] [PubMed]
- Ma, Z.; Ma, J.; Miao, Y.; Liu, X.; Choo, K.-K.R.; Yang, R.; Wang, X. Lightweight privacy-preserving medical diagnosis in edge computing. IEEE Trans. Serv. Comput. 2020. [Google Scholar] [CrossRef]
- Oueida, S.; Kotb, Y.; Aloqaily, M.; Jararweh, Y.; Baker, T. An edge computing based smart healthcare framework for resource management. Sensors 2018, 18, 4307. [Google Scholar] [CrossRef]
- Liu, Y.; Zhang, L.; Yang, Y.; Zhou, L.; Ren, L.; Wang, F.; Liu, R.; Pang, Z.; Deen, M.J. A novel cloud-based framework for the elderly healthcare services using digital twin. IEEE Access 2019, 7, 49088–49101. [Google Scholar] [CrossRef]
- Nagasubramanian, G.; Sakthivel, R.K.; Patan, R.; Gandomi, A.H.; Sankayya, M.; Balusamy, B. Securing e-health records using keyless signature infrastructure blockchain technology in the cloud. Neural Comput. Appl. 2020, 32, 639–647. [Google Scholar] [CrossRef]
- Tanwar, S.; Parekh, K.; Evans, R. Blockchain-based electronic healthcare record system for healthcare 4.0 applications. J. Inf. Secur. Appl. 2020, 50, 102407. [Google Scholar] [CrossRef]
- Frustaci, M.; Pace, P.; Aloi, G.; Fortino, G. Evaluating critical security issues of the IoT world: Present and future challenges. IEEE Internet Things J. 2017, 5, 2483–2495. [Google Scholar] [CrossRef]
- Enayet, A.; Razzaque, M.A.; Hassan, M.M.; Alamri, A.; Fortino, G. A mobility-aware optimal resource allocation architecture for big data task execution on mobile cloud in smart cities. IEEE Commun. Mag. 2018, 56, 110–117. [Google Scholar] [CrossRef]
- Lloret, J.; Sendra, S.; Jimenez, J.M.; Parra, L. Providing security and fault tolerance in P2P connections between clouds for mHealth services. Peer-to-Peer Netw. Appl. 2016, 9, 876–893. [Google Scholar] [CrossRef]
- Maor, E. The Pythagorean Theorem: A 4000-Year History; Princeton University Press: Princeton, NJ, USA, 2019. [Google Scholar]
- Schmidt-Samoa, K. A new rabin-type trapdoor permutation equivalent to factoring. Electron. Notes Theor. Comput. Sci. 2006, 157, 79–94. [Google Scholar] [CrossRef]
- Ismail, L.; Materwala, H.; Zeadally, S. Lightweight blockchain for healthcare. IEEE Access 2019, 7, 149935–149951. [Google Scholar] [CrossRef]
- Deebak, B.D.; Al-Turjman, F.; Aloqaily, M.; Alfandi, O. An authentic-based privacy preservation protocol for smart e-healthcare systems in IoT. IEEE Access 2019, 7, 135632–135649. [Google Scholar] [CrossRef]











| Parameter | Value |
|---|---|
| Medical sensors | 15 |
| Malicious nodes | 5–10 |
| Transmission power | 2 m |
| Time interval | 2 s |
| Mobile edge nodes | 10 |
| No. of the sink node | 1 |
| Payload size | 512 bytes |
| Initial energy | 2 j |
| Observing field | 15 m × 15 m |
| Simulation time | 400 s |
Publisher’s Note: MDPI stays neutral with regard to jurisdictional claims in published maps and institutional affiliations. |
© 2021 by the authors. Licensee MDPI, Basel, Switzerland. This article is an open access article distributed under the terms and conditions of the Creative Commons Attribution (CC BY) license (https://creativecommons.org/licenses/by/4.0/).
Share and Cite
Rehman, A.; Haseeb, K.; Saba, T.; Lloret, J.; Tariq, U. Secured Big Data Analytics for Decision-Oriented Medical System Using Internet of Things. Electronics 2021, 10, 1273. https://doi.org/10.3390/electronics10111273
Rehman A, Haseeb K, Saba T, Lloret J, Tariq U. Secured Big Data Analytics for Decision-Oriented Medical System Using Internet of Things. Electronics. 2021; 10(11):1273. https://doi.org/10.3390/electronics10111273
Chicago/Turabian StyleRehman, Amjad, Khalid Haseeb, Tanzila Saba, Jaime Lloret, and Usman Tariq. 2021. "Secured Big Data Analytics for Decision-Oriented Medical System Using Internet of Things" Electronics 10, no. 11: 1273. https://doi.org/10.3390/electronics10111273
APA StyleRehman, A., Haseeb, K., Saba, T., Lloret, J., & Tariq, U. (2021). Secured Big Data Analytics for Decision-Oriented Medical System Using Internet of Things. Electronics, 10(11), 1273. https://doi.org/10.3390/electronics10111273

