Next Article in Journal
Thermal Characteristics of Slinky-Coil Ground Heat Exchanger with Discrete Double Inclined Ribs
Previous Article in Journal
Variability of Air Temperature, Precipitation and Outflows in the Vistula Basin (Poland)
Previous Article in Special Issue
Earth Observation for Settlement Mapping of Amazonian Indigenous Populations to Support SDG7
 
 
Font Type:
Arial Georgia Verdana
Font Size:
Aa Aa Aa
Line Spacing:
Column Width:
Background:
Article

Fragmented Landscapes and Planscapes—The Double Pressure of Increasing Natural Resource Exploitation on Indigenous Sámi Lands in Northern Sweden

1
Department of Physical Geography, Stockholm University, 10691 Stockholm, Sweden
2
Department of Urban and Rural Development, Swedish University of Agricultural Sciences, Unit for Environmental Communication, Box 7012, 75007 Uppsala, Sweden
*
Author to whom correspondence should be addressed.
Resources 2020, 9(9), 104; https://doi.org/10.3390/resources9090104
Submission received: 30 July 2020 / Revised: 20 August 2020 / Accepted: 24 August 2020 / Published: 28 August 2020
(This article belongs to the Special Issue Resources and Indigenous Peoples)

Abstract

Human induced land-use change through natural resource extraction has significant ecological, social and cultural effects for indigenous communities. Indigenous rights, cultural practices and identities are strongly interconnected with traditional lands. In northern Sweden, the cumulative effects from natural resource extraction have become increasingly problematic for Sámi reindeer herding. Land use planning and permit processes are organized based on single projects or policy sectors, instead of the needs and rights involving reindeer herding. Existing research has demonstrated loss of ground and arboreal lichen, fragmentation of pastures and reindeer avoidance of otherwise valuable pastures due to disturbance caused by competing land uses. There is however a lack of synthesis of the amount and scale of encroachments on traditional Sámi territories in Sweden so far. Likewise, while research has looked at weaknesses of the sectoral regulations in terms of cumulative impact assessment and the inadequate recognition of Sámi reindeer herding rights, no studies have analyzed the meta-pressure caused by the fragmented planning regime as a whole, as the amount of regulations regarding different land use sectors and permitting processes increases with each new type of competing activity. Through the concept of double pressure caused by the inter-related processes of fragmented landscapes and fragmented ‘planscapes’, this study seeks to capture the actual pressure the affected communities are currently experiencing. Using multiple quantitative and qualitative data sets consisting of Geographical Information Systems, policy documents, workshops discussions and interviews, we study how natural resource extraction like mining and wind energy has increased on traditional indigenous Sámi lands in northern Sweden. By expanding the analytical focus from today’s landscapes to both planscapes and the pressure from not-yet realized future projects, our results highlight the need for a holistic understanding of the situation reindeer herding is facing, calling for more relevant and legitimate land use permitting and planning mechanisms to reduce the industrial pressure on the landscape, and to address the social injustices caused by today’s planscape.

1. Introduction

Human induced land use change is an urgent global concern [1]. Natural resource extraction and its increasing footprint on the landscape has been called the ‘great acceleration’ [2] and there are few signs of deceleration [3]. Besides an ecological concern, land use change and the fragmentation of the landscape is a matter of significant social and cultural impacts [4]. For many local and indigenous communities, in particular, their rights and cultural practices and identities are strongly interconnected with traditional lands they occupy and use, and these may be severely affected by the establishment and expansion of industrial activities (e.g., [5])
Indigenous Sámi reindeer herding in Sweden is a case in point. As an extensive traditional livelihood based on customary rights and transhumance between the Scandes mountain range to the western coast of the Baltic Sea, it is vulnerable to landscape change due to multiple competing land uses [6]. The impacts from hydropower [7] mining [8], forestry [9] and infrastructure development have a long history in Sápmi. Traditional territories of the Sámi, here defined as the combined geographical extent of all Sámi reindeer herding communities today in Sweden (please see Figure A2 in Appendix B for a geographical reference), have historically been described as the “equivalent of Africa and India for Sweden” [8,10] reflecting the colonial legacy of the state’s land use policies. More recently, wind energy [11] and tourism have been added to the mix of competing land uses. The cumulative effects of competing land uses on Sámi reindeer herding have become increasingly tangible and difficult for the reindeer herding communities to cope with. Existing research has demonstrated the impacts on pastures through loss of ground and arboreal lichen [12], fragmentation of pastures [13] and reindeer avoidance of otherwise valuable pastures due to disturbance from both the above-mentioned industrial activities and large predators [14]. A first mapping of cumulative encroachments from all competing land uses on the grazing lands of one Sámi reindeer herding community in Sweden recently found a 54% loss of the winter grazing grounds—critical to reindeer survival—due to industrial land uses between 1900 and to date [15], pointing to the urgency and magnitude of the pressure. Shifting snow and ice conditions due to climate change exacerbate these effects, reducing the adaptive space of reindeer herding further [16].
Despite mounting evidence regarding the impacts there remains, however, a lack of synthesis of the amount and scale of encroachments on traditional Sámi territories in Sweden so far. While Sámi reindeer herding communities and representative bodies have been highlighting the urgency of the situation for years, the message is yet to receive general acknowledgement, in fact it is oftentimes openly questioned [8,17,18,19]. Although some community based impact assessments (CBIA) have recently been made in collaboration with academic partners (e.g., [20,21]), it is not common practice either in permitting processes or in research contexts. Furthermore, no research has looked at the magnitude of future developments, that is, projects that are not yet in place but have already been granted permits or those that are pending decision. State policies on several sectors seek consciously to expand competing land uses in Sápmi [22,23], contributing to added pressure on reindeer pastures e.g., [24,25]. While the physical impacts of these policies and planned projects on the landscape are yet to be realized, their impacts on reindeer herding communities’ resources are all the more tangible already today, in the form of time consuming land use planning processes that the communities are compelled to participate in, if they are to defend their livelihood.
Efforts to influence planning processes are increased by the fact that—despite of reindeer herding being recognized as an indigenous people with strong user rights of the land for reindeer herding [26,27]—land use planning and permit processes in Sweden continue to be organized based on single projects or policy sectors, instead of the needs and rights of reindeer herding. Existing research has identified shortcomings related to: poor quality of impact assessment processes [28]; a weak connection between impact assessment and decision-making [29,30]; lack of capacity and resources of both the affected communities and the permitting authorities [20]; inadequate recognition of both indigenous knowledge and Sámi reindeer herding rights [31,32]; and, consequently, uneven power relations between the communities and their industry and government counterparts [8,24,33] (For international experiences on related issues, see [34] for an example.). However, no studies so far have quantified and analyzed the cumulative “meta-pressure” caused by the fragmented planning regime as a whole. Taken together, new development projects entail an increasingly complex ‘planscape’, as the amount of regulations (of different land use sectors) and planning/permit processes (several permits for one activity) increases with each new type of competing land use and each new project a reindeer herding community is facing, and is expected to participate in. The seemingly benign invitation to engage in all the different planning processes may in fact lead to a ‘tyranny of participation’ [35], where the communities are to choose between two evils: risking low level of influence on proposed projects if they do not participate in the permitting process, or suffering from a participatory overload when seeking to spread their limited resources over an increasing amount of permitting processes to engage in.
Through the concept of double pressure caused by the inter-related processes of fragmented landscapes and fragmented ‘planscapes’, this study seeks to contribute to a broader understanding of the cumulative effects (i.e., the effects caused by the combined results of past, current and future activities across the landscape [36].) on reindeer herding. Taken together, the increasingly fragmented character of both landscapes and land use planning regulations and practices results in a double pressure on the communities: to adapt their herding practices and allocation of resources to the increasing pressure on their pastures, while needing to simultaneously engage in an increasingly fragmented and complex web of planning and appeal processes under diverse sectoral regulatory regimes. By expanding the analytical focus from today’s landscapes to both planscapes and the pressure from not-yet realized future projects, our purpose is to capture the actual pressure the affected communities are currently experiencing. Such a holistic understanding is necessary, we argue, for an accurate and relevant understanding of the problem from a Sámi rights and land use perspective, in order to design more accurate land use planning mechanisms for the benefit of all involved actors.
The focus of the study is on two key land use sectors: mining and wind energy, on the level of Swedish Sápmi as a whole. These sectors are proxies that represent a larger pressure on traditional Sámi territories than merely the actual area they occupy. Both are drivers and parts of a larger industrial system e.g., [26,27] with a range of associated activities that also contribute to the transformation of the landscape, and have known disturbance zones [14,37,38,39,40,41]. Both sectors also operate under formal permit processes with environmental impact assessments (EIA), unlike e.g., forestry, tourism and nature conservation. The questions the study seeks to answer are:
  • Pressure on the landscape: How has the land use pressure from mining and wind energy on traditional Sámi territories developed as to date? Based on the already granted and pending permits so far, what is the outlook on additional future land pressure from these two land uses?
  • Pressure on the planscape: How does the amount of proposed projects and their fragmentation into several land use sectors affect the permit and planning processes (the ‘planscape’) that Sámi communities are to engage with if they wish to influence land use change? How significant is the pressure from the planscape at the moment?
The argument of the paper unfolds as follows: in the next section, we provide some context to reindeer herding as a land use, cultural practice and a right, as well as the ways in which other land uses affect reindeer herding. We then present the quantitative and qualitative data and methods used in the study. In the results section, we lay out the results concerning the increased pressure on the land, the increased pressure and fragmentation of the planscape and finally the consequences of these for the reindeer herding communities. We end by discussing the implications of this double pressure on landscapes and planscapes for developing more robust planning processes capable of safeguarding the reindeer herding rights of the Sámi and counteracting the ‘great acceleration’ on traditional Sámi territories.

2. Background

Reindeer herding is a traditional Sámi livelihood practiced as customary user right. In terms of organization, it is only the members of the 51 Sámi reindeer herding communities (RHC, sameby in Swedish) in Sweden that are allowed to conduct reindeer herding. Traditional reindeer herding in northern Sweden is seasonally migratory, typically moving from summer grazing areas in the western mountain region east towards the coast in for winter grazing, and back again for summer [42,43]. Reindeer herding uses large areas of the landscape, moves across biomes as well as administrative borders and require a coherent green infrastructure with a low degree of fragmentation [21,44]. Availability of undisturbed grazing and calving grounds, as well as migration routes, is paramount. Reindeer herding is also highly dependent on climatic conditions in terms of how the landscape can be utilized [45]. Adapting to the increasingly shifting climatic conditions requires a higher degree of flexibility in the landscape [16], but encroachments and disturbances from competing land uses reduces the flexible use of grazing grounds which, both currently and historically, has been the main adaptation strategy for reindeer herding [46].
The fact that industrial land use causes negative impacts on Reindeer and Caribou grazing areas is well known. Examples from both North America and Northern Europe show that zones of influences (ZOIs) are created around industrial activities [14,37,39,40] and these areas are actively avoided by grazing animals. The type of industrial activity, local conditions and seasonality play a significant role in determining how large the ZOI will be. Domesticated reindeer (Rangifer tarandus) in Sweden have been estimated to avoid wind turbines at distances ranging from 3.5 km up to 14 km [37] depending on local conditions and time of year. Regarding the generation of ZOIs from mining there are no studies on domesticated reindeer in Sweden. However, in Canada wild caribou has been known to avoid mining areas in a wide span from of up to 14 km [40] to 4 km [47] and down to 0.25 km [39]. The exact disturbance that a specific industrial activity generates is highly debated and will ultimately depend on a range of factors shaped by the local conditions. However, it remains clear that the disturbance on reindeer grazing from industrial land use is notably higher than only the area that the industrial site preoccupies.
The status of the Sámi as an indigenous people in Sweden is recognized in the Instrument of Government (1 kap, 2§) in the Swedish constitution. Reindeer herding is regulated through the Reindeer Herding Act (1971:437). In addition, the participation of Sámi communities in land use planning is based on the Planning and Building Act (2010:900) and the Environmental Code (1998:808) and sectoral pieces of legislation such as the Minerals Act (1991:45) and the Forest Management Act (1993:1096) where their participation is through the role as a stakeholder—not as a rights holder—in land use planning located on their customary lands e.g., [20,30,47,48]. All proposed projects that require an Environmental Impact Assessment (EIA), which is regulated by the Environmental Code (1998-808), also need to engage with potentially impacted stakeholders in consultations. Proposed mining and wind energy developments are of such a character that they always require and EIA according to the Environmental Code (1998-808). In addition to national-level legislation, there are also EU Directives (85/337/EEC, 2001/42/EC) that require that the assessment of cumulative effects to be included in EIAs. These minimum directives allow much discretion to member states in their interpretation. The Swedish regulations have remained ambiguous about the demands on developers and permitting authorities concerning CEA. As a result, developers and consultants across different fields of application rarely consider cumulative effects in their analyses, with emphasis being placed on meeting the minimum regulatory requirements [17,18,49].
Furthermore, the European Council Framework Convention for the Protection of National Minorities (FCNM) is relevant as a consequence of the Swedish membership in the European Union, and the UN convention. The International Covenant on Civil and Political Rights (ICCPR), where Sweden is a state party, compels the Swedish state with the duty to both promote and protect Sámi culture and traditional livelihoods [20]. As proposed land use change is likely to have an impact on reindeer herding as a traditional Sámi livelihood, EIA processes should ensure that Sámi culture and rights are promoted and protected. However, the ICCPR is not fully implemented in Sweden and other international treaties, like the FCNM, are too weak in their formulations to ensure the duty to consult the Sámi communities in land use planning processes [32]. Thus, despite the abovementioned conventions and a general state recognition of the Sámi as an indigenous people, Sámi reindeer herding communities have de facto weak legal protection of their right to influence planning processes in their traditional lands [26,27,29,31,32,48,50,51]. Instead, there is a strong reliance on corporate self-assessments and corporate consultations with the affected Sámi reindeer herding communities [28,29,32,33,52].
Sámediggi (the Swedish Sámi Parliament) and Sámiid Riikkasearvi (the National Sámi Association), have repeatedly and increasingly expressed their dissatisfaction and disempowerment vis-à-vis the accelerating rate of exploitations and land use change [8,11,19,30,53]. The Swedish State has received sustained critique from both UN bodies and the Council of Europe concerning the inadequate protection of Sámi rights (see e.g., A/HRC/33/42/Add.3, paras. 49, 45, 83; E/C.12/SWE/CO/6, paras. 13, 14 d; CCPR/C/SWE/CO/7, paras. 38-9; ACFC/OP/IV(2017)004, paras. 37; CM/ResCMN(2018)9), and the responsible public authorities are in fact relatively well aware of these implementation failures [20]. This has nonetheless so far not led to any regulatory reforms. Attempts of the Sámi reindeer herding communities to stop new encroachments through appeals and protests have led to conflicts with corporations and other actors [11,52,54,55,56,57] and, as a result, to increased psychosocial illness and stress due to hate speech and other expressions of racism towards the Sámi [58,59,60,61,62], making the cost of defending their rights even higher.

3. Materials and Methods

This study uses three methods in combination. Firstly, to establish to which degree the pressure from competing land-uses on Sámi lands is changing, we quantified two types of land use that indicate pressure on Sámi lands, mining and wind energy. Here the term Sápmi, or traditional Sámi territory, is defined by the boundaries of the 51 Reindeer Herding Communities in Sweden, provided by the Sámi Parliament (see Figure A2 in Appendix B for map reference). The quantifications were made using Geographic Information Systems (GIS) and national public statistics. Secondly, to establish the pressure from the planscape, we constructed an overview of the instances for consultations and for written statements/appeals during the permit processes for mining and wind energy, respectively, and quantified the total amount of such instances for the completed and planned projects thus far. Thirdly, we used stakeholder workshops and interviews with reindeer herding communities on how land use intensification is experienced through the planning process.
Mining and wind energy were chosen based both on a pilot study that looked at all types of competing land uses on the scale of a single reindeer herding community [30]. Mining and wind energy are two large-scale industrial exploitations with better-known disturbance zones on reindeer grazing. Both also have legal requirements on conducting an EIA and thus also for the project developer to hold consultations with impacted stakeholders. Furthermore, they are proxies that represent a larger pressure on traditional Sámi territories than merely the actual area they occupy. Mining is part of an industrial system bringing other associated activities like roads, power generation and other types of infrastructure [63,64], and thus represents a much larger land use change than just its own land cover change. Further, a wide range of stakeholders in the Swedish north attest to that both mining and wind energy are driving forces for a larger landscape change [65] in their local areas. In addition to the associated land uses, both activities bring along through their development their zones of impacts further amplify their capacity to fragment the reindeer grazing landscape [14,37,39,40,47].
There are several other land use-pressures on reindeer herding, notably tourism and forestry, that are important activities in this region. However, tourism consists of diffuse and transient types of land use (for example hiking, skiing, snow mobiles, helicopters, hotels, cabins) and often do not require EIAs and as a result do not require a permit process. The impacts of tourism are known to be significant on individual herding communities, however an analysis on that scale is beyond the scope of this study. Forestry, on the other hand, is the land use that affects the largest area of reindeer pastures, and is very important for understanding the cumulative effects. However EIAs are not required for any regular forest management measures and the pressure on the land comes not from expansion in areas but instead through qualitative changes in forest cover and management methods (e.g., [9]), making it more difficult to capture them with the methodology applied here. All the said competing forms of land uses should be considered as additional factors beyond the results presented here on mining and wind energy, and analyzed in future studies on the overall cumulative pressure on individual reindeer herding communities.

3.1. Quantification of Indicators for Pressure on Sámi Lands Using GIS and Geographical Selection

3.1.1. Mining

We analyzed land use change from mining in QGIS 2.6 Brighton based on the 2017 mineral permit database MRR10 from the Geological Survey of Sweden [66]. Three types of mining-related land use taking place on traditional Sámi territories in Sweden were extracted from the database: Exploration permits, Mining Concessions and Land Designation. In the terminology of the Swedish Mining Inspectorate, an exploration permit grants the permit holder the exclusive right to investigate the characteristics of a potential ore body for a maximum of 15 years. Further, for mining concessions, an EIA must have been conducted, and when the mining concession is approved it gives the permit holder rights to more deeply investigate the characteristics of the ore body. Typically, this stage involves a certain degree of mining and infrastructure to the mining concession site. This concession is valid for up to 25 years. Finally, the last stage is land designation for mining, which means granting land for mining purposes. Thus, this stage most closely represents an operational mining site. In this study, the respective land grants for land designation and mining concessions on traditional Sámi territories was extracted and accumulated after permit years. Mining Concessions in Sweden are valid for a maximum of 25 years. In this study, none of the mining concessions included were approved earlier than 2001, meaning that all are still valid and therefore also presented as accumulated land grants. Most exploration permits will not become an actual mine, however, changes in the number of issued exploration permits gives an indication of changes in future exploitation pressure. Importantly, they also contribute to the pressure in the planscape, because the affected communities need to engage in the permit processes if they seek to influence the outcome.

3.1.2. Wind Turbines

For assessment of the number of wind turbines on traditional Sámi territories in Sweden, the official national statistics from the Swedish Energy Authority [67] has been used. In this case, the statistics are not geo-referenced and thus not available for GIS use, but are available divided into counties. However, the geographical extent of the four northernmost counties in Sweden (Norrbotten, Västerbotten, Jämtland, Västernorrland) is similar in geographical extent to that the 51 Sámi communities in Sweden, hence for this study’s purposes we argue it is still usable as data source. The other available option for wind energy data is using the national geo-referenced database Vindbrukskollen. However, this database is only supplied with data on a voluntary basis by wind energy developers and thus always underrepresented since all data on new turbines are not necessarily submitted. Hence the selection of national statistics over Vindbrukskollen. The potential mismatch in scale by using the non-geo referenced data instead of Vindbrukskollen was controlled for by overlaying the data in Vindbrukskollen over county borders. As Figure 1 in Appendix B shows, all the wind turbines from Vindbrukskollen are positioned on traditional Sámi territories in these counties, thus there are no wind turbines outside the traditional Sámi territories within the counties of Jämtland and Västernorrland. By using this step of additional control, we are confident that no overrepresentation of pressure from wind turbines based on the non geo-referenced data is present.

3.2. Constrcution of Permit Processes and Quantification of Instances for Involvement

To establish the pressure from the planscape, we conducted a qualitative analysis of the relevant permitting regulations to construct, as a first step, an overview of the instances for consultations and for written statements/appeals during the permit processes for mining and wind energy, respectively. Likewise, we constructed an illustration of the regulatory web for each of the sectors, and for all sectors as a whole. The purpose of these steps was to render visible the fragmented character of the planscape both on the level of individual permit processes and on the level of regulations within and between sectors. We then quantified the total amount of instances for consultation/statements for the completed and planned projects thus far. While not all of these instances have most probably not been utilized by the herding communities, they nonetheless illustrate the pressure from the planscape that the communities are experiencing, if they are to influence the outcome. Not participating may be used against them later on in the process, which means that the existence of instances for expressing one’s view de facto constitutes a form of pressure from the planscape.

3.3. Stakeholder Workshops and Interviews

In order to study and understand the experiences and responses by Sámi communities to the combined pressure on the landscape and from the planscape, a combination of field notes from a series of three stakeholder workshops and complementary semi-structured interviews were used. The three workshops, all on the topic of land use management related to reindeer herding, took place over the course of three years (2015–2017) and constituted the base for the field notes. These workshops have been conducted under the auspices of two research programs (CO-LAND and REXSAC), in which the authors have been part, and all participants have consented to participation with notes taken during workshops for academic usage. The researchers’ roles have during these workshops been as a facilitator (second author) of workshops and as a bystander taking notes (lead author). Besides the workshops, the projects have entailed several years of participant observation of both authors of both land use on site, and of on-going permit processes.
In total, the workshops included the participation of 11 Swedish Sámi communities. The Swedish Reindeer Herding Association also participated in three of the six workshops and has also had a strong and influencing voice in the discussions during the workshops. Other participants in the workshops have been the Sámi Parliament, County administrative boards within the reindeer herding area, concerned Swedish government agencies like the Environmental Protection Agency, Energy Agency, Forest Agency, concerned ministries and industry. For a conclusive list of workshop dates, topics and included actors, please see Table A1 in Appendix A. The workshops were complemented with four follow up interviews, typically 1–2 h long, with representatives from selected communities to elaborate on central topics that they had brought up during the workshops.

4. Results

4.1. Pressure on the Landscape: Past Increase in Land Use

4.1.1. Mining to Date

Twelve of Sweden’s fifteen active metal mines are located within the traditional Sámi territory [59]. The accumulated area of land designation for mining (areas for mining) demonstrates two distinct phases of growth (Figure 1a). During the period between 1960 and 1980, the area increased from approximately 1000 hectares to 10,000 hectares. From 2000 up until 2017 the accumulated area more than doubled from approximately 10,000 hectares to well above 20,000 hectares. Not all the hectares of land designated for mining were for mines that were still in operation in 2017. Nonetheless, both operational mines and closed mining sites can exclude reindeer herding. Closed sites predominantly exclude reindeer herding through fenced off areas, while operational mining sites exclude reindeer herding on significantly larger areas through their ZOI. There is also at least one case of a mine ready for operation, but that has not started due to metal price fluctuations. The mine is nonetheless already fenced off and hence was excluded as reindeer pasture.

4.1.2. Wind Energy Turbines to Date

Land use from wind energy is represented in terms of the number of turbines in operation. As Figure 1b) shows, the increase in the number of wind turbines on traditional Sámi territories has been rapid compared to the land use intensification from mining. Before the year 2000, the land use impact of wind energy on traditional Sámi territories was almost negligible. By the first available data point from the national statistics in 2003, there were 48 wind (turbines on traditional Sámi territories, and by 2017 the figure had increased to 983 operational wind turbines within the same area, amounting to an increase of around 1900%. As a consequence, there has also been an increase in disturbance zones around the turbines (the ZOIs) and the impact on landscape fragmentation.

4.2. Prospects of Future Pressure: Applications and Policies as Proxies

Having now established the significant increase in land use pressure from mining as wind energy on reindeer pastures to date, how likely is it that the pressure will continue to increase? Attempts to assess future exploitation pressure involve major uncertainties due to market fluctuations and other contingent factors. Nonetheless, we maintain that policy goals on desired futures as well as statistics on pending applications can be used as informative proxies, in terms of potential future effects on the landscape and, definitely, in terms of on-going effects on the planscape.

4.2.1. Policy Goals Aim for Increase

There is a strong policy push for increased resource extraction in northern Sweden, in particular for mining and wind energy. The national Mineral strategy suggests active efforts to expand mining in the region [23]. Northern Sweden is a mining intensive region, nearly 90% of all the iron ore mined within the EU over the last decade originates from northern Sweden [68]. There is also large-scale mining for copper and other metals within the region. As noted earlier, the majority of Sweden’s active metal mines, of the value of the mineral extraction, as well as of the unexploited ore bodies are located within traditional Sámi territory, highlighting the political and economic importance of the region [8,59]. Nationally, mining employs directly more than 7000 workers [69], typically in relatively sparsely populated areas in northern Sweden. Along with the steel industry, the mining and steel cluster accounts for nearly 10% of the Swedish gross export [70]. In addition, most of the iron ore mined in Sweden is produced by LKAB, a fully state owned company, in Norrbotten County. According to the European Raw Materials Initiative EU should decrease dependence on imported raw materials and increasingly rely on strategic minerals and metals from within the EU [71]. The Swedish Government recently launched a policy platform with the specific aim “to facilitate the possibilities to reach out to significant minerals resources” (www.miningforgenerations.com), presented a national strategy for re-industrialization (https://www.government.se/498615/contentassets/3be3b6421c034b038dae4a7ad75f2f54/nist_statsformat_160420_eng_webb.pdf), and initiated a review of the current regulation in order to make the permitting processes faster and smoother for the industry (Ds 2018:38) (See also https://www.riksdagen.se/sv/dokument-lagar/dokument/svar-pa-skriftlig-fraga/tillstandsprocesserna-for-gruvnaringen_H712603). The aim is thus to help the mining sector to grow, and a significant part of this growth is expected to take place in Sápmi, given much of the value of Sweden’s geological ore deposits fall within traditional Sámi territories [8].
Increased wind energy generation is also an established national political strategy [22]. As a renewable energy source, it is considered as a key part of the solution for national environmental objectives [72] concerning reduced greenhouse gas emissions. The introduction of the market based trading scheme for renewable energy, the Electricity Certification Scheme (Elcertifikatsystemet), in 2003 was a clear example of how to realize policies for increased production of renewable energy. The Swedish Energy Authority [73,74] suggests in their most recent appointments for areas of national interest for wind energy generation that large parts of the winter grazing areas for reindeer herding are particularly suitable for wind energy production, indicating the desire for increased land-use pressure from wind energy in the region.

4.2.2. Mining—Applications for Exploration and Concessions

Exploration permits grant a mining company a period of three years to investigate whether or not the concession minerals included in the permit are economically and technically exploitable within the designated area, whereas a mining concession is an exclusive right to access specific concession minerals within a designated concession area, and is valid for 25 years [32,75]. A majority of the exploration permits do not lead to a concession permit and an operational mine. Likewise, a concession permit process may not lead to a fully operational mine. However, when an exploration or concession permit is being applied, it is impossible for the affected reindeer herding community to know the outcome. Hence the pressure from the planscape on them is the same from all exploration and concession permit applications.
The number of exploration permits for mining and for mining concessions have increased significantly in the traditional Sámi territories in Sweden (see Figure 2).
Figure 2a shows how during first three years in the series, 2002, 2003 and 2004, less than ten exploration permits per year were issued on Sámi lands, and for the last three years in the available data (2014, 2015, 2016) there were between 40 and 60 issued per year within the same area. Although the figure dropped from its peak in 2016, this is a notable increase from early in the first decade of the 21st century.
The number of issued mining concession permits on traditional Sámi territories is shown in Figure 2b. Between 2001 and 2017 a total of 51 mining concession permits were issued, varying between 6 and 0 permits per year. Unless a mining concession progresses in the permit process and becomes a land designation, it is valid for up to 25 years. All mining concessions in the data series are valid up until at least the year 2026, when the first of the granted concessions expires. Mining concessions could mean anything from only a plan on paper to actual, but small scale, test mining in the area. Figure 2c illustrates how the number of mining that have not progressed to land designations have accumulated per year. Mining concessions that have progressed to become land designations are also shown as Land Designations, reflecting concessions that have in effect become mining operations. In addition, the number of accumulated mining concessions for the last data point, year 2017, has been added to the Land Designation concept in Land Designation + Concessions, which reflects mining concessions that have become mining operations and also future potential mines.

4.2.3. Wind Turbines in Planning Process—Prognosis and Scenario

In addition to the number of operational wind turbines on traditional Sámi territories in Sweden, there is also the planning demand for new wind turbines. Figure 3 shows the number of currently operational wind turbines in combination with a prognosis of future development, and a scenario. The prognosis of wind turbines is constituted by the number of turbines currently in the landscape, in combination with all wind turbines for which permits have been granted, but which are not yet operational. In addition to the 983 operational turbines in 2017, there are 2035 wind turbines with granted planning applications on traditional Sámi territories. This yields a Prognosis of a likely situation where there will be about 3000 wind turbines on traditional Sámi territories. However, in addition to the prognosis of current wind turbines and turbines with approved planning applications, there is also an additional willingness to increase the number of turbines further. The Scenario in Figure 3 shows the figure of 3018 presented in the prognosis, with the addition of all the 1520 wind turbines that are currently also in the permit process. If all those wind turbines would be approved, that would give a Scenario of 4538 wind turbines on traditional Sámi territories, compared to the figure of 983 in 2017. Regardless of whether all the turbines in the Prognosis and Scenario stages are realized, they clearly indicate the amount of pressure there is to establish more wind farms in the future. Furthermore, they constitute an already existing pressure on the Sámi reindeer herding communities to participate in the planning process. This is the topic we turn to next.

4.3. Pressure on the Planscape: Increased Fragmentation and Complexity

As noted earlier, the key mechanism for indigenous communities such as the Sámi reindeer herding communities to influence land use in their territories is by engaging in planning and permit processes through different mechanisms of consultations and written statements, especially related to the assessment of impacts. The in depth qualitative analysis of the shortcomings of the Swedish sectoral regulations concerning impact assessments and the state’s duty to consult or seek the consent of the affected communities is beyond the scope of this study, and has been addressed elsewhere e.g., [8,26,29,47,50,56,57]. Instead, our focus here is to demonstrate the consequences of the seemingly benign invitation to participate in planning and permitting, as the amount and diversity of competing land uses increases. We focus on the increased participatory pressure from the planscape caused by:
  • the fragmentation of the planning processes for each individual mining and wind energy project, respectively
  • the increasing complexity in the web of regulatory regimes, as each new form of competing land use is regulated differently from the others.

4.3.1. Permitting of New Mines

The Swedish permitting system for minerals requires several permits, subject to a number of acts, and is based on a case-to-case assessment [32,75,76]. The five basic permitting phases are (see Figure 4): (1) exploration permit with a work plan (granted by the Mining Inspector); (2) mining concession (granted by the Mining Inspector); (3) environmental permits (granted by the Land and Environment Court); (4) the official expropriation of the land (granted by the Mining Inspector); and (5) specific sector permits for associated infrastructure. Phases (2) and (3) are the most significant ones determining the outcome of the process as a whole in terms of the ability of the herding communities to utilize the land as their reindeer grazing, whereas phases (4) and (5) include decisions concerning compensation and other matters that may be of importance for the affected RHCs [32]. Any attempt to influence each of these phases implies written statements to the permitting authorities and/or corporate consultations. As the figure shows, a full mining permit includes at least six different permits. Due to its central role in the planning process, the concession permit is in most cases appealed, which adds another two phases to the process (first and supreme instance of appeal). In 2014, changes regarding the exploration permit work plans were introduced, and objections or adjustments regarding a proposed exploration permit work plan entailed two written statements from a RHC (Prop. 2013/14:159; SOU 2012:73).
As often noted by the Mining Inspectorate, only a fraction of exploration permits lead to a concession permit application, and even less so to an operational mine. However, it is impossible for Sámi communities to know this in advance, and their resistance is part of the factors affecting the outcome. Despite the low likelihood of stopping an exploration permit or its work plan [32], protesting against these might have an important political effect in communicating to the developer and the investors that the project will face resistance, which is why appeals at this early stage may be of significance. Providing a written statement to the public authorities to each of the exploration permits would, as seen in Table 1, between 2002 and 2016 have amounted to 662 statements. Requesting adjustments to or rejection of the associated work plans (as these are two different phases) would have added 519 statements between 2014 and 2016 alone, leading to a total of 1181 statements and appeals for exploration permit applications and their work plans. Far fewer mining concessions than exploration permits have been permitted between 2001 and 2017, in total 51; however, these applications are much more extensive than exploration permits and work plans in terms of the submitted material and the issues that a reindeer herding community needs to grasp and comment on, if it seeks influence. Objections or requested adjustments concerning each concession permit include one opportunity to submit a written statement and two steps of appeal, which would entail 153 statements and appeals so far (see Table 1). Using all the available points in the permitting process to express their opposition or demands for adjustment in the primary parts of the permit process alone would thus in total include at least 1334 statements and appeals between 2002 and 2017 regarding mining alone.
Should the reindeer herding communities choose to submit statements and appeals at all or any of these points in the permit processes, it requires resources that the herding communities need to acquire and invest in, most often without any form of economic compensation from the developers or the state. Especially in the case of concession permits, for the statements and appeals to be substantiated they need to be lengthy and require substantial legal and other types of expertise [57]. Since we are yet to see a case with a final outcome where the Swedish permitting system would have declined a concession permit due to reindeer herding [32], some reindeer herding communities have appealed against these permits to different UN bodies, notably CERD (case of Rönnbäcken), which requires even more resources. Importantly, none of the figures presented so far include face-to-face consultations with the project proponents. These are not just a matter of voluntary corporate social responsibility (CSR), but a built-in part of the formal mining policy and permitting system in Sweden [32,52,77]. Each work permit and concession permit process implies several such meetings, should the reindeer herding communities choose to enter discussions with the proponents, leading to several hundred meetings in total.
If a mining project receives permission to commence its operations, then the permit process is completed, which means several additional phases with both written statements and potential appeals (Figure 4). Furthermore, even once the project is accepted and in operation, the need for participation and engagement from the specific RHC with the mining company is not over. Adaptation and mitigation measures stated in the EIAs—which are also needed when conducted successfully—typically require active and continued engagement of the RHC in communications with the developer [28].

4.3.2. Permitting of Wind Farms

Similar fragmentation concerns the permitting of wind energy projects (Figure 5). A Sámi community normally participates in 2–3 consultations for the wind park itself. If the wind energy project is granted permission, then a new array of consultations opens up on where to put gravel pits for construction, where access roads could be built, where to draw the power lines, in what place should the switchgears be placed, what is the best localization of individual turbines and possibly other issues too, as shown by the schematic illustration in Figure 5. Without participation from the Sámi reindeer herding community on such issues, there will be no actor working to minimize the expected negative impacts on reindeer herding in that particular area. Because of the case-by-case approach to wind farms where Sweden lacks any policies that would regulate the maximum amount of pressure from wind energy (or other competing land-uses on each reindeer herding communities’ area [20,30], it has become increasingly common for the reindeer herding communities to appeal individual wind power park applications. Such appeals include two steps each.
Within the reindeer herding area in Swedish Sápmi, there are a number of proposed wind energy projects. Vindbrukskollen is a database managed by county administrative boards in collaboration with the Swedish Energy Agency. Energy companies can voluntarily update the database with information regarding proposed wind energy projects. Hence, the database is not fully accurate and up to date, but is widely recognized as best available knowledge regarding potential future wind energy projects in Sweden for actors and stakeholders interested in the spatial planning of wind energy. Table 2 show an extract of all proposed wind energy projects within the reindeer herding area from 2020 and onwards. There is no information in the geo-referenced database on whether permit applications have been submitted or not. Best available temporal information regarding proposed projects is dates for preliminary construction start or preliminary start of operations. Table 1 shows that between 2020 and 2024, there are 6 new wind energy projects with a date for preliminary construction start, and 30 with a date for preliminary start of operations. In addition, from 2020 and onwards there are 342 projects without a date for neither preliminary construction start nor for preliminary start of operations. For stakeholders, such as reindeer herding communities, the range of potential wind energy projects within the entire reindeer herding area spans between 6 projects (preliminary construction start) to 30 (preliminary start of operations), and possibly up to 342 (projects without a date for either construction or operations). This wide range of potential wind energy projects significantly impacts the number of potential consultations generated for Sámi communities to participate in.
Following the experiences of multiplication of consultations Sámi communities expressed in Figure 4, the wide range of potential wind energy projects can be elaborated and put into a potential context, as shown in Figure 5. According to Figure 4, with an approved wind energy project, there are ‘stereotypically’ 7 consultations. Based on dates for preliminary construction start (n = 6) (6 projects × 7 consultations), there could potentially be 42 consultations generated between 2020 and 2024 within the reindeer herding area. Using dates for preliminary start of operations (n = 30), this figure (30 projects × 7 consultations) rises to 210 over the same period of time. However, if the wind energy projects without date for either construction- or operations start (n = 342) are added as well the number of potential consultations (30 projects with preliminary start of operations + 342 wind energy projects without date for either construction- or operations start × 7 consultations) the number of consultations that Sámi communities could face participation in rises additionally to 2604, as shown in Figure 6. Although with no dates associated of when these could be expected to occur.
An important caveat is that the figures of such a ‘back of the envelope’ calculation does not represent what could be argued as the most likely number of future wind energy projects on traditional Sámi territories. However, it provides an illustration of the uncertainty of spatial planning conditions Sámi reindeer herding communities’ experience. As a comparison, Sámi reindeer herding community of Vilhelmina Norra alone participated in approximately 20 consultations for just wind energy already in 2014 [15]. Also, those projects that are discussed in public but not yet pursued in permitting induce stress and concern in the affected communities, that may start investing resources into following the discussions around the potential projects, and learning about the regulatory context. This goes for all land-use sectors, not just wind energy.

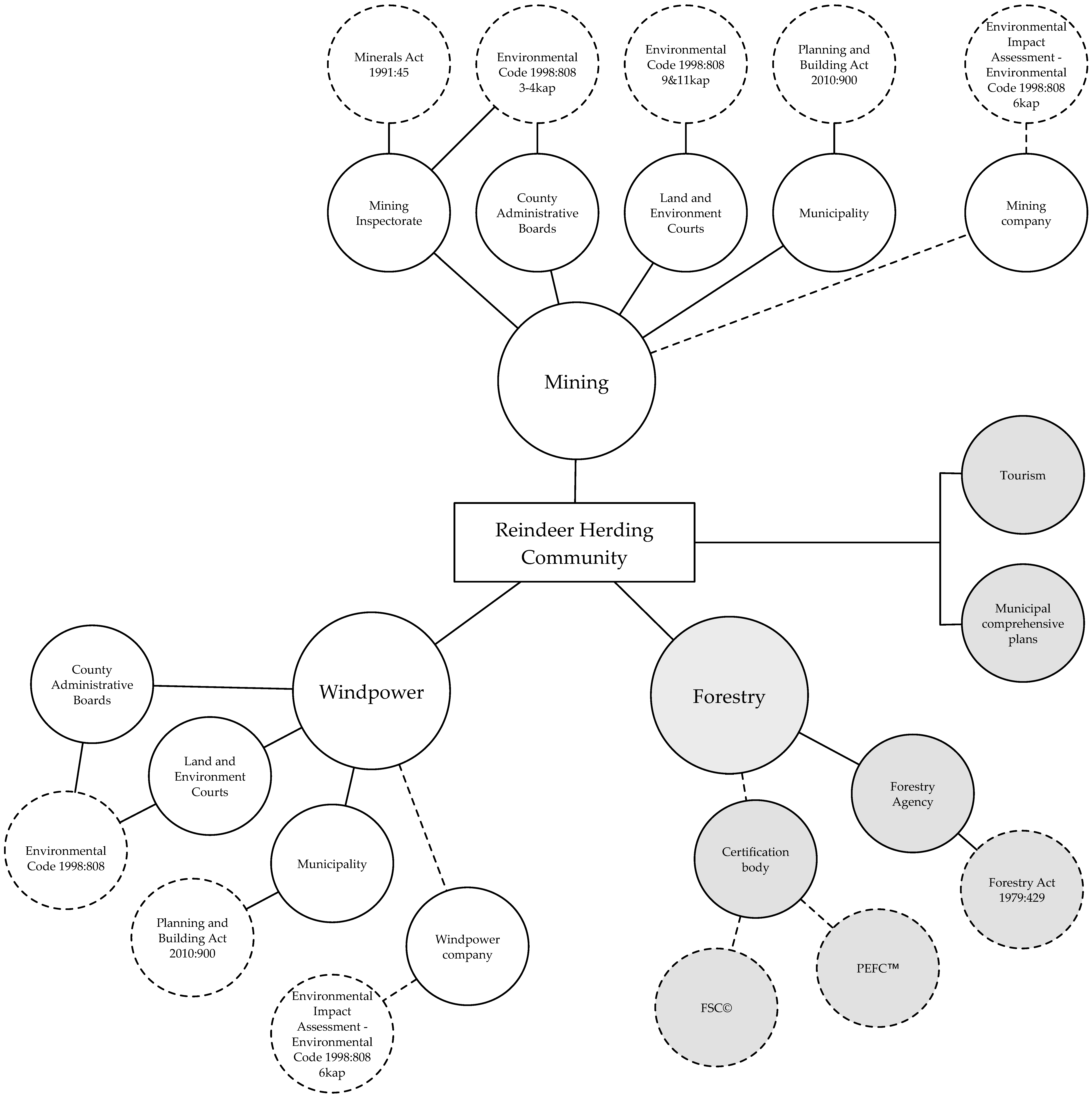
4.3.3. Web of Regulations

The increased pressure on the planscape which the herders need to navigate is illustrated in Figure 7 by the complexity of the web of regulations within which the planning and permit processes of the different sectors are embedded. While the responsible public authorities—and developers with resources many-fold to those of the herding communities—need to master the regulations for their respective sector only, a Sámi reindeer herding community needs to master the highly varying regulations and process characteristics for all of the competing land uses being planned in its area. In other words, the actor with least resources has to have the broadest expertise, in order to be able to maintain an overview and to effectively seek influence. To be concrete, a Sámi reindeer herding community may consist of one or two dozen active reindeer herders and their families, who, besides attending to the reindeer herding practices need to grasp the regulations of multiple sectors, understand the material concerning an individual project and engage in the permitting processes.

4.4. Consequences of the Double Pressure: Experiences from Sámi Reindeer Herding Communities

Experiences expressed in workshop and interview material by Sámi reindeer herding community representatives complement and nuance the picture of increasing planning pressure on traditional Sámi territories. Not only is the degree of exploitation problematic, but also the rate of change, as documented in this paper, and the effects of the exploitation. Some Sámi communities experience this rate of increasing exploitation as very rapid—as one reindeer herder put it:
“What was ok five years ago might not be ok today.”
—Reindeer herder in a Sámi community.
“The degree of exploitation is increasing a lot, and the lands are very fragmented. Before we could think that some exploitation projects did not matter so much, but today we don’t have the luxury of not trying to defend our land. But we still have to prioritise what we participate in.”
—Chairman in a Sámi community.
Some could also pinpoint more precisely when this land use started to change dramatically. One representative from a Sámi community noted how specific policy measures was a driving force behind increasing pressure on their lands:
“When the Electricity Certificate system was introduced [in 2003], and when they should support wind energy, then there was a dramatic change”.
—Board member in a Sámi community.
As the degree of fragmentation increases in the landscape, so does also the complexity in the planning processes related to the land use pressure. The lack of formal rights for Sámi communities to grant or decline their free, prior and informed consent (FPIC) to a proposed project on their lands [20,50] appears to increase the demand to be involved in the planning even more. Since the only possibilities there are to influence the outcome of a proposed project is to be involved in some of its details [29], if any influence is to be had by the Sámi reindeer herding community, they have to participate in the planning around these issues. However, by doing so the number of issues to be involved in multiplies substantially. The burden of increasing participation is perhaps best described by one reindeer herder in a workshop:
“The time Average Joe spends on vacations we have to spend in consultations with developers”
—Reindeer herder in a Sámi community.
More expanded reasoning was put forth by the chairman in a Sámi community in Norrbotten on two separate occasions:
Since I took over (as chairman) they (consultations for land use planning) have increased quite substantially. We are talking several hundred percent. We at least spend 30-50 days per year on consultations, and considering that SSR (Swedish Reindeer Herders Association) recommends that we should always have two persons attend, it is double that figure in terms of days.
—Chairman in a Sámi community in Norrbotten.
Many of the Sámi communities noted that objections or opinions on proposed land use change made verbally have not always been accounted for in the consultation protocols. Hence the reason for two persons from the community being present, although this effectively also doubles the workload for the participating Sámi community.
Such experiences of participation being a burden have also been expressed elsewhere. For example according to Larsen et al. [15], the Sámi community Vilhelmina Norra sameby account for similar involvement as shown above when they in 2014 spent 26 workdays on consultations with forestry, 20 workdays on consultations and remarks regarding wind energy and 23 workdays on consultations with a county administrative board on issues spanning from predators to power lines. In addition, a substantial but not quantified amount of time was spent on consultations with public agencies and preparing appeals.
Several Sámi communities also give evidence of having experienced that not participating in consultations has been considered by both authorities as well as developers as consenting to proposed plans for land use change. This is so also even if the reason for participating was because of other prioritizations or lack of resources from the Sámi reindeer herding communities rather than agreeing to the land use change.
We try to go to all the consultations, there is a misconception that if you don’t attend the consultation you silently agree.
—Chairman in a Sámi community in Norrbotten.
However, there does not appear to be an agreement between informants that the increasing participation in itself would be negative. Some Sámi reindeer herding community representatives point out that the increasing burden of participation is because Sámi reindeer herding communities are also getting more and more involved in the planning process, which by them is in itself considered positive. However, the driver of increasing participation remains a problem, as it stems from an experience of significantly increasing fragmentation of the reindeer herding landscape that all the Sámi reindeer herding communities are trying to stop. The structure of the planning processes is, from a reindeer herding perspective, inherently reactive instead of proactive: even if Sámi participation in a consultation was successful, which in most instances would entail that a proposed project is not realized, the only achievement would be the maintenance of status quo. The time and effort spent on the matter would not have improved the conditions for their livelihood—it would, at best, avoid deterioration.
This is reflected well in the comments of several Sámi communities whose primary position towards, for example, additional wind energy parks commonly is negative due to the disturbance zones that impact reindeer grazing and will lead to further landscape fragmentation. If a project is granted permission, regardless of the reindeer herding community’s primary position, then their focus instead commonly shifts towards damage minimization since the project will be carried out regardless of their primary position. One reindeer herder describes the situation in this way:
“The projects are going to happen anyway, so then it is hard to say no, then it is better to be as constructive as possible…and try to see that there are as little impacts on reindeer herding as possible”
—Chairman in a Sámi community.
“For the authorities it is very easy to say that the (wind energy) parks will not be realized. Today we have eight permitted parks, but how do we know which ones are well funded enough to be realized? They could potentially be located in an area where it would be devastating. But the authorities give permits with arguments like ‘but all wind energy parks won’t be built’”
—Board member in a Sámi community.
These commentaries speak to the fact that Sámi communities have their whole reindeer herding area as the relevant unit for planning processes. Within this unit, all proposed land use change that could impact reindeer herding is of relevance, while the involvement of governmental authorities is based on their sectorial adherence. The respective governmental authorities often fail to assess the contribution of individual projects on cumulative effects and there is no overarching planning process managing or regulating these effects [30]. Respective government authorities have no information about other types of projects for other sectors in the same region or the likelihood of projects being realized [30]. In addition to the increasing pressure on land from both actual land use change (RQ1 1) and the increasing pressure from planning processes for even more land use change (RQ 2), there is thus a lack of integrated impact assessments or land use planning on the scale of individual Sámi reindeer herding communities. This has prompted experiences among Sámi communities for the need to have their own overview in landscape planning.
“We have to have a 10-year plan on how we want to use our land and understand all the cumulative effects. The companies never need to think about any other projects than their own”
—Reindeer herder in a Sámi community.
Others discussed this topic too, for example as mentioned by the chairman in a Sámi community:
“During the last 5–10 years we have learned a lot about cumulative effects, but the problem is that there is no coordination and authority in charge of having a holistic view. The companies they always say something like: ‘but that little plot of land, can it really matter so much?”
—Chairman in a Sámi community in Norrbotten.
The lack of an integrated spatial planning in the reindeer herding area puts stress on the Sámi reindeer herding communities themselves to carry out the task of conducting integrated landscape planning. In order to be able to provide some input on mitigation measures or alternative localisations for an exploitation project—or to convincingly argue why they should be rejected altogether—the Sámi communities themselves have to have sufficient knowledge about the cumulative effects of all current and possible other future exploitation in combination with their planned future activities. Essentially they are conducting a landscape planning process themselves, and then try to act upon that plan in individual consultations. In those instances where the Sámi communities have described how this is not possible due to capacity constraints they are aware that, as a result, they lack an overview over multiple pressures.

5. Discussion and Conclusions

In this paper, we have used multiple quantitative and qualitative data sets on mining and wind energy for analyzing the impacts of competing land uses on Sámi reindeer herding in Sápmi, Northern Sweden, in order to provide a broader understanding of cumulative effects in the form of double pressure on both the landscape and the planscape. The results show that the pressure on the reindeer pastures from these two land uses has increased significantly in the past 20 years.
Granted and pending permit applications, together with explicit policy goals and policy tools like the electricity certification scheme, indicate continued increase in the pressure and fragmentation of the landscape. They also demonstrate a de facto increase in the pressure and fragmentation of the planning processes and regulatory regimes that the Sámi reindeer herding communities need to engage with already today.
Our results thus draw attention to two types of cumulative effects: the cumulative effects of competing land uses on the landscape and reindeer pastures; and the cumulative effects on the planscape by way of multiple permitting regimes and individual permitting processes. The impact of this double pressure is made worse by the fact that Sweden lacks adequate requirements for cumulative impact assessments, landscape level planning and a state duty to consult the Sámi and to obtain the free, prior and informed consent of the affected communities, which would ensure that the land-use planning and permitting system is able to receive and address the input from the reindeer herding communities in a meaningful way.
What are the implications of this double pressure on landscapes and planscapes for developing more robust planning processes capable of safeguarding the reindeer herding rights of the Sámi and counteracting the ‘great acceleration’? First, our results confirm the urgent need to provide Sámi reindeer herding communities with adequate, long term resources to improve their capacity to engage in planning in permitting processes, as highlighted by earlier studies [20,30]. Currently, herding communities need to prioritize between spending their effort on land use planning to “defend” lands from future encroachments or spending time in attending daily reindeer herding. Having enough people to attend to both is a major challenge, particularly in smaller communities. Long term funding would allow employing those community members not actively engaged in daily herding to work with permitting issues, instead of looking for jobs outside reindeer herding.
At the same time, it is evident that simply providing Sámi reindeer herding communities with improved resources and opportunities to participate is a double edged sword, or a direct burden, unless the whole permitting system is improved to better receive the input of the communities in a meaningful and efficient way. Even if better resources where available and if rights were recognized, the affected Sámi reindeer herding communities may simply be overwhelmed by the volume of planning and permitting processes as long as these are only carried out on the level of single projects as is the practice today. Addressing questions of acceptable level of pressure on the landscape must be done on a scale covering whole landscapes and policies. Today, Sweden either lacks such planning tools, or where they exist, they have not been used to address land use conflicts between reindeer herding and other users e.g., [28]. The inadequate mechanisms for the assessments of cumulative effects on reindeer herding [28] increase the burden on communities, as they cannot rely on a guarantee that potential effects on reindeer herding will be covered in the assessments. Improved regulatory requirements concerning CEA on reindeer herding and even more importantly, protecting the Sámi reindeer herding rights, specifically, are a necessary step in improving the planscape [20]. “Scaling up” by addressing these issues at the policy-level decision-making is a necessary part of such a systemic reform [29].
The incentive of Sámi communities to participate in planning processes is also affected by the likelihood of them having a real impact. The less trust Sámi communities have in the planning process to make a difference in an outcome, the less efforts will be spent in that process. This, in turn, leads to increased risk of Sámi community absence in the planning process, resulting in less information about potential impacts on reindeer herding, which possibly could result in even more encroachments on traditional Sámi territories.
One of the limitations of the analysis and following conclusions presented here concerns the uncertainties and incompatibilities in the available data. Land used by mining is reported in hectares, while wind energy statistics are based on the amount of wind turbines, not the amount of land they occupy. Further, the statistics for existing and future wind parks lack information on their exact location. Moreover, the prognosis of future exploitation involves major uncertainties due to market fluctuations and other contingent factors. Recognizing these weaknesses in the data, we argue that they are at the same time part of the message of this paper. It is precisely under these conditions of inadequate data, a rapid increase in applications for future projects and a high level of uncertainty as to which of them will become reality that the permit authorities are to make their decisions and the Sámi communities seek to influence them. In the face of such uncertainties, the communities cannot ignore a single exploration permit or wind energy application, yet their lack of resources may force them unwillingly to do so.
One of the major silences of today’s planning processes concerns the aspirations of reindeer herding itself. In the current planscape, Sámi participation in land use planning can, even at best, only deliver the status quo. Efforts spent in making a difference in the permitting of individual projects, which are also much needed in other parts of their livelihood, will never deliver anything better than what existed before an industrial project was proposed. The current land use planning is, from a reindeer herding perspective, inherently reactive. There are no planning processes in place that would allow for proactive improvements in reindeer pastures or other ways to develop reindeer herding according to their own aspirations. Importantly, this means that many of the political leaders, permitting authorities or developers may not even have considered that such aspirations exist. Maintaining the status quo is assumed as the aim of reindeer herding, while for the competing land uses even slowing down the rate of growth would be considered provocative.
This imbalance in the recognition of the goals of each land user is particularly problematic considering the status of reindeer herding as a right, and the right of indigenous peoples to self-determination. Such power imbalances are a well-known dilemma for participatory processes in planning in Sápmi and throughout the world e.g., [33,78,79,80,81]. These imbalances and their impact on the outcome of planning processes are often interpreted as ‘mistakes’ or ‘failures’. But we would rather agree with the critical scholars arguing that they instead represent the success of a wider political agenda to give appearance of indigenous communities being able to participate in consultation procedures on land development, but in a manner that does not threaten the economic interests of corporations or governments [30,82,83,84,85]. One of the mechanisms through which such unequal power relations are maintained is by delegitimizing certain actors as knowledge holders and ignoring certain ways of knowing by treating them as being irrelevant. Such epistemic injustice [86] is evident in the way the knowledge of the reindeer herding communities has openly been labeled as biased (testimonial injustice) or how the perspectives of reindeer herding in defining the problems and solutions in land use planning have until very recently been invisible altogether (hermeneutical injustice) [20,30,52]. In fact, critical indigenous research scholars have argued that the type of inclusion of indigenous people in policy processes as shown in this article may in fact be part of the more or less conscious settler colonial strategies of the state, aimed at restricting political resistance and domesticating “immoderate” indigenous demands [87,88]. Meaningful inclusion of the Sámi reindeer herding communities and their rights in land-use planning therefore requires addressing the type of structural problems of the current system. Epistemic injustices are one part of the puzzle. Systemic, structural improvements on the planscape would improve the legitimacy of the planning system and, hopefully, also contribute to an environmental concern shared globally: to reduce the industrial pressure on the landscape, and the social injustices related to failures in the planscape.

Author Contributions

Conceptualization, C.Ö. and K.R.; methodology, C.Ö.; formal analysis, C.Ö. and K.R.; writing—original draft preparation, C.Ö. and K.R.; writing—review and editing, C.Ö. and K.R. All authors have read and agreed to the published version of the manuscript.

Funding

This research was funded by Swedish Environmental Protection Agency, ‘Contested landscapes: navigating competing claims on cumulative impacts’ (CO-LAND) (grant number NV-03501-15), and Formas—the Swedish Research Council for Sustainable Development (grant no 2012-00135, 2018-00850). The APC was funded by Stockholm University Library.

Acknowledgments

The authors would like to thank all informants and the workshop participants for their invaluable contribution and also Rasmus Kløcker Larsen for his valuable comments to an earlier version of this manuscript.

Conflicts of Interest

The authors declare no conflict of interest. The funders had no role in the design of the study; in the collection, analyses or interpretation of data; in the writing of the manuscript, or in the decision to publish the results.

Appendix A

In Table A1 a conclusive list, expanding on Section 3.2 in the methods section above, is presented. The list covers detailed information on the workshops that provided field notes material as an addition to the interviews conducted.
Table A1. Details of what constituted the field notes material with participants, dates, locations, and topics covered.
Table A1. Details of what constituted the field notes material with participants, dates, locations, and topics covered.
Type of WorkshopLocationYearTopicKey Participants
Government agencies and reindeer herding Vindeln, Västerbotten2015How can cumulative effects be better addressed in permit processes?Local RHC as host
County administrative boards
Swedish Reindeer Herding Association (SSR)
Sámi Parliament
Swedish Energy Agency
Swedish Environmental Protection Agency
Swedish Mining Inspectorate
Swedish Forestry Agency
Mining industry and reindeer herdingStorforsen, Norrbotten2016Consultations and communication between reindeer herding and mining industry in permit processesSwedish Reindeer Herding Association (SSR)
11 RHC′s
4 mining companies (including Sweden′s 2 largest)
Swedish mining inspectorate
County administrative boards
Sámi Parliament
Government agencies, ministries and reindeer herdingSigtuna, Stockholm2017How can government agencies in planning and permit process promote reindeer herding as a key component of Sámi culture and give Sámi representatives possibility to influence? 5 RHC′s
Swedish Reindeer Herding Association (SSR)
County administrative boards
Ministry of Enterprise
Ministry of Culture
Swedish Environmental
Protection Agency
Swedish Mining Inspectorate
Swedish Energy Agency

Appendix B

In Figure A1 below the control measures referred to in Method Section 3.1.2 is shown. It is clear in Figure A1 that there are no wind turbines within the counties Jämtland and Västernorrland that are located outside traditional Sámi territories.
In Figure A2 an overview of the localization of traditional Sámi territories in Sweden and its location in the Nordics is provided.
Figure A1. Map of wind turbine locations in the counties of Jämtland and Västernorrland overlaid with the extent of Sámi lands used as a control to avoid over representation using national non-georeferenced statistics.
Figure A1. Map of wind turbine locations in the counties of Jämtland and Västernorrland overlaid with the extent of Sámi lands used as a control to avoid over representation using national non-georeferenced statistics.
Resources 09 00104 g0a1
Figure A2. Map of Sápmi, the traditional Sámi territories in Sweden. Which is also the combined extent of all Sámi reindeer herding communities in Sweden.
Figure A2. Map of Sápmi, the traditional Sámi territories in Sweden. Which is also the combined extent of all Sámi reindeer herding communities in Sweden.
Resources 09 00104 g0a2

References

  1. IPBES. Summary for Policymakers of the Global Assessment Report on Biodiversity and Ecosystem Services of the Intergovernmental Science-Policy Platform on Biodiversity and Ecosystem Services; Díaz, S., Settele, J., Brondizio, E.S., Ngo, H.T., Guèze, M., Agard, J., Arneth, A., Balvanera, P., Brauman, K.A., Butchart, S.H.M., Eds.; IPBES Secretariat: Bonn, Germany, 2019. [Google Scholar]
  2. Steffen, W.L.; William, L. Global Change and the Earth System: A Planet under Pressure; Springer: Berlin, Germany, 2004; ISBN 9783540265948. [Google Scholar]
  3. Steffen, W.; Broadgate, W.; Deutsch, L.; Gaffney, O.; Ludwig, C. The trajectory of the Anthropocene: The Great Acceleration. Anthr. Rev. 2015, 2, 81–98. [Google Scholar] [CrossRef]
  4. Li, T.M. What is land? Assembling a resource for global investment. Trans. Inst. Br. Geogr. 2014, 39, 589–602. [Google Scholar] [CrossRef]
  5. Booth, A.L.; Skelton, N.W. “You spoil everything!” Indigenous peoples and the consequences of industrial development in British Columbia. Environ. Dev. Sustain. 2011, 13, 685–702. [Google Scholar] [CrossRef]
  6. Kløcker Larsen, R.; Skarin, A.; Stinnerbom, M.; Vannar, J.; Alam, M.; Kuhmunen, M.; Lawrence, R.; Nygård, J.; Raitio, K.; Sandström, P.; et al. Omtvistade Landskap-Navigering Mellan Konkurrerande Markanvändning Och Kumulativa Effekter. Rapport 6908. 2020. Available online: https://www.naturvardsverket.se/Documents/publ-filer/978-91-620-6908-7.pdf?pid=25984 (accessed on 26 August 2020).
  7. Össbo, Å. Nya vatten, dunkla speglingar: Industriell kolonialism genom svensk vattenkraftutbyggnad i renskötselområdet 1910–1968; Umeå Universitet: Umeå, Sweden, 2014. [Google Scholar]
  8. Lawrence, R.; Åhrén, M. Mining as Colonisation: The Need for Restorative Justice and Restitution of Traditional Sami Lands. In Nature, Temporality and Environmental Management: Scandinavian and Australian Perspectives on Landscapes and Peoples; Head, L., Saltzman, S., Setten, G., Stenseke, M., Eds.; Taylor & Francis: London, UK, 2016. [Google Scholar]
  9. Berg, A.; Östlund, L.; Moen, J.; Olofsson, J. A century of logging and forestry in a reindeer herding area in northern Sweden. Ecol. Manag. 2008, 256, 1009–1020. [Google Scholar] [CrossRef]
  10. Baer, L.A. The Sami-An Indigenous People in Their Own Land. In The Sami Minority in Sweden; Jahreskog, B., Ed.; Almqvist & Wiksell International for The Legal Rights Foundation: Stockholm, Sweden, 1982. [Google Scholar]
  11. Lawrence, R. Internal colonisation and Indigenous resource sovereignty: Wind power developments on traditional Saami lands. Environ. Plan. D Soc. Sp. 2014, 32, 1036–1053. [Google Scholar] [CrossRef]
  12. Sandström, P.; Cory, N.; Svensson, J.; Hedenås, H.; Jougda, L.; Borchert, N. On the decline of ground lichen forests in the Swedish boreal landscape: Implications for reindeer husbandry and sustainable forest management. Ambio 2016, 45, 415–429. [Google Scholar] [CrossRef]
  13. Kivinen, S. Many a little makes a mickle: Cumulative land cover changes and traditional land use in the Kyrö reindeer herding district, northern Finland. Appl. Geogr. 2015, 63, 204–211. [Google Scholar] [CrossRef]
  14. Skarin, A.; Åhman, B. Do human activity and infrastructure disturb domesticated reindeer? The need for the reindeer’s perspective. Polar Biol. 2014, 37, 1041–1054. [Google Scholar] [CrossRef]
  15. Larsen, R.K.; Raitio, K.; Sandström, P.; Skarin, A.; Stinnerbom, M.; Wik-karlsson, J.; Sandström, S.; Österlin, C.; Buhot, Y. Kumulativa Effekter Av Exploateringar På Renskötseln Kumulativa Effekter Av Exploateringar På Renskötseln—Vad Behöver Göras Inom Tillståndsprocesser? Naturvårdsverket: Stockholm, Sweden, 2016; ISBN 9789162067229. [Google Scholar]
  16. Rosqvist, G.; Inga, N.; Eriksson, P. Impacts of climate warming on reindeer husbandry demand new land use strategies. Manuscript in review.
  17. Kågström, M.; Richardson, T. Space for action: How practitioners influence environmental assessment. Environ. Impact Assess. Rev. 2015, 54, 110–118. [Google Scholar] [CrossRef]
  18. Kågström, M. Between ‘best’ and ‘good enough’: How consultants guide quality in environmental assessment. Environ. Impact Assess. Rev. 2016, 60, 169–175. [Google Scholar] [CrossRef]
  19. Sámediggi. Sametingets syn på gruvor och mineraler i Sapmi; Sámediggi: Åre, Sápmi, 2014. [Google Scholar]
  20. Larsen, R.K.; Raitio, K. Implementing the state duty to consult in land and resource decisions: Perspectives from sami communities and Swedish state officials. Arct. Rev. Law Polit. 2019, 10, 4–23. [Google Scholar]
  21. Kivinen, S.; Moen, J.; Berg, A.; Eriksson, Å. Effects of modern forest management on winter grazing resources for reindeer in Sweden. Ambio 2010, 39, 269–278. [Google Scholar] [CrossRef]
  22. 2008/09:162. En Sammanhållen Klimat-Och Energipolitik. 2013, pp. 1–161. Available online: https://www.regeringen.se/rattsliga-dokument/proposition/2009/03/prop.-200809162/ (accessed on 26 August 2020).
  23. Regeringskansliet. Sveriges Mineralstrategi; Regeringskansliet: Stockholm, Sweden, 2014. [Google Scholar]
  24. Kløcker Larsen, R.; Lawrence, R. Fighting to Be Herd: Impacts of the Proposed Boliden Copper Mine in Laver, Älvsbyn, Sweden for the Semisjaur Njarg Sami Reindeer Herding Community; Stockholm Environment Institute: Stockholm, Sweden, 2019. [Google Scholar]
  25. Herrmann, T.M.; Sandström, P.; Granqvist, K.; D’Astous, N.; Vannar, J.; Asselin, H.; Saganash, N.; Mameamskum, J.; Guanish, G.; Loon, J.-B.; et al. Effects of mining on reindeer/caribou populations and indigenous livelihoods: Community-based monitoring by Sami reindeer herders in Sweden and First Nations in Canada. Polar J. 2014, 4, 28–51. [Google Scholar] [CrossRef]
  26. Allard, C. Some characteristic features of Scandinavian laws and their influence on sami matters. In Indigenous Rights in Scandinavia: Autonomous Sami Law; Allard, C., Skogvang, S., Eds.; Ashgate: Farnham, UK, 2015; pp. 49–64. ISBN 9781472425423. [Google Scholar]
  27. Allard, C. The Nordic countries’ law on Sámi territorial rights. Arct. Rev. Law Polit. 2011, 2, 159–183. [Google Scholar]
  28. Larsen, R.K.; Österlin, C.; Guia, L. Do voluntary corporate actions improve cumulative effects assessment? Mining companies’ performance on Sami lands. Extr. Ind. Soc. 2018. [Google Scholar] [CrossRef]
  29. Larsen, R.K. Impact assessment and indigenous self-determination: A scalar framework of participation options. Impact Assess. Proj. Apprais. 2017, 5517, 1–12. [Google Scholar] [CrossRef]
  30. Larsen, R.K.; Raitio, K.; Stinnerbom, M.; Wik-Karlsson, J. Sami-state collaboration in the governance of cumulative effects assessment: A critical action research approach. Environ. Impact Assess. Rev. 2017, 64, 67–76. [Google Scholar] [CrossRef]
  31. Brännström, M. Forestry and Reindeer Husbandry on the Same Land: A leGal Study of Land Ownership and Sami Reindeer Herding Rights; Umeå University: Umeå, Sweden, 2017. [Google Scholar]
  32. Raitio, K.; Allard, C.; Lawrence, R. Mineral extraction in Swedish Sápmi: The regulatory gap between Sámi rights and Sweden’s mining permitting practices. Land Use Policy. in press.
  33. Sandström, C.; Widmark, C. Stakeholders’ perceptions of consultations as tools for co-management—A case study of the forestry and reindeer herding sectors in northern Sweden. Policy Econ. 2007, 10, 25–35. [Google Scholar] [CrossRef]
  34. Peterson St-Laurent, G.; Billon, P. Le Staking claims and shaking hands: Impact and benefit agreements as a technology of government in the mining sector. Extr. Ind. Soc. 2015, 2, 590–602. [Google Scholar]
  35. Cooke, B.; Kothari, U. Participation: The New Tyranny, 2003. 23. Available online: http://lst-iiep.iiep-unesco.org/cgi-bin/wwwi32.exe/[in=epidoc1.in]/?t2000=012096/(100) (accessed on 26 August 2020).
  36. MacDonald, L.H. Evaluating and managing cumulative effects: Process and constraints. Environ. Manag. 2000, 26, 299–315. [Google Scholar] [CrossRef] [PubMed]
  37. Skarin, A.; Alam, M. Reindeer habitat use in relation to two small wind farms, during preconstruction, construction, and operation. Ecol. Evol. 2017, 7, 3870–3882. [Google Scholar] [CrossRef]
  38. Skarin, A.; Nellemann, C.; Rönnegård, L.; Sandström, P.; Lundqvist, H. Wind farm construction impacts reindeer migration and movement corridors. Landsc. Ecol. 2015, 30, 1527–1540. [Google Scholar] [CrossRef]
  39. Polfus, J.L.; Hebblewhite, M.; Heinemeyer, K. Identifying indirect habitat loss and avoidance of human infrastructure by northern mountain woodland caribou. Biol. Conserv. 2011, 144, 2637–2646. [Google Scholar] [CrossRef]
  40. Boulanger, J.; Poole, K.G.; Gunn, A.; Wierzchowski, J. Estimating the zone of influence of industrial developments on wildlife: A migratory caribou Rangifer tarandus groenlandicus and diamond mine case study. Wildl. Biol. 2012, 18, 164–179. [Google Scholar] [CrossRef]
  41. Rudolph, T.D.; Drapeau, P.; Imbeau, L.; Brodeur, V.; Légaré, S.; St-Laurent, M.H. Demographic responses of boreal caribou to cumulative disturbances highlight elasticity of range-specific tolerance thresholds. Biodivers. Conserv. 2017, 26, 1179–1198. [Google Scholar] [CrossRef]
  42. Lundqvist, H. Range Characteristics and Productivity Determinants for Reindeer Husbandry in Sweden; Swedish University of Agricultural Sciences: Uppsala, Sweden, 2007. [Google Scholar]
  43. Forbes, B.C.; Kumpula, T. The Ecological Role and Geography of Reindeer (Rangifer tarandus) in Northern Eurasia. Geogr. Compass 2009, 3, 1356–1380. [Google Scholar] [CrossRef]
  44. Kivinen, S.; Berg, A.; Moen, J.; Östlund, L.; Olofsson, J. Forest fragmentation and landscape transformation in a reindeer husbandry area in Sweden. Environ. Manag. 2012, 49, 295–304. [Google Scholar] [CrossRef]
  45. Forbes, B.C.; Kumpula, T.; Meschtyb, N.; Laptander, R.; Macias-Fauria, M.; Zetterberg, P.; Verdonen, M.; Skarin, A.; Kim, K.-Y.; Boisvert, L.N.; et al. Sea ice, rain-on-snow and tundra reindeer nomadism in Arctic Russia. Biol. Lett. 2016, 12, 20160466. [Google Scholar] [CrossRef]
  46. Brännlund, I.; Axelsson, P. Reindeer management during the colonization of Sami lands: A long-term perspective of vulnerability and adaptation strategies. Glob. Environ. Chang. 2011, 21, 1095–1105. [Google Scholar] [CrossRef]
  47. Weir, J.N.; Mahoney, S.P.; McLaren, B.; Ferguson, S.H. Effects of mine development on woodland caribou Rangifer tarandus distribution. Wildl. Biol. 2007, 13, 66–74. [Google Scholar] [CrossRef]
  48. Allard, C. Two Sides of the Coin—Rights and Duties: The Interface Between Environmental Law and Saami Law Based on a Comparison with Aoteoaroa/New Zealand and Canada; Luleå University of Technology: Luleå, Sweden, 2006. [Google Scholar]
  49. Wärnbäck, A.; Hilding-Rydevik, T. Cumulative effects in Swedish EIA practice—Difficulties and obstacles. Environ. Impact Assess. Rev. 2009, 29, 107–115. [Google Scholar] [CrossRef]
  50. Allard, C. The Rationale for the Duty to Consult Indigenous Peoples: Comparative Reflections from Nordic and Canadian Legal Contexts. Arct. Rev. Law Polit. 2018, 9, 25–43. [Google Scholar] [CrossRef]
  51. Allard, C. Nordic Legislation on Protected Areas: How Does it Affect Sámi Customary Rights? Elenius, L., Allard, C., Sandström, C., Eds.; Indigenous Rights in Modern Landscapes Nordic Conservation Regimes in Global Context; Routledge: London, UK, 2016; pp. 21–36. [Google Scholar]
  52. Lawrence, R.; Larsen, R.K. The politics of planning: Assessing the impacts of mining on Sami lands. Third World Q. 2017, 38, 1164–1180. [Google Scholar] [CrossRef]
  53. Svenska Samernas Riksförbund SSRs Positionsdokument Inför Framtagandet av en ny Samepolitik [White Paper by the National Swedish Sami Association on a New SAMI Affairs Regime. Available online: https://www.sapmi.se/landsmotet/lm-12/resolutioner-12/ (accessed on 19 August 2020).
  54. Labba, M.K. Mineral Activities on Sámi Reindeer Grazing Land in Sweden. Nord. Miljörättslig Tidskr. 2014, 1, 93–98. [Google Scholar]
  55. Sehlin Macneil, K. Shafted: A case of cultural and structural violence in the power relations between a Sami community and a mining company in northern Sweden. Ethnol. Scand. 2015, 45, 73–88. [Google Scholar]
  56. Persson, S.; Harnesk, D.; Islar, M. What local people? Examining the Gállok mining conflict and the rights of the Sámi population in terms of justice and power. Geoforum 2017, 86, 20–29. [Google Scholar] [CrossRef]
  57. Beland Lindahl, K.; Johansson, A.; Zachrisson, A.; Viklund, R. Competing pathways to sustainability? Exploring conflicts over mine establishments in the Swedish mountain region. J. Environ. Manag. 2018, 218, 402–415. [Google Scholar] [CrossRef]
  58. Hedlund, M.; Moe, A.M.M. De Forstår ikke Hva Som er Viktig for Oss; Helsetjenester og sørsamer: Steinkjer, Norway, 2000. [Google Scholar]
  59. Kroik, L.; Hellzen, O. Helseopplevelse Hos Reindriftssamene i sør-Sørsamers Livsmiljø; Høgskolen i Nord-Trøndelag: Steinkjer, Norway, 2011; Available online: https://omsorgsforskning.brage.unit.no/omsorgsforskning-xmlui/handle/11250/2444939 (accessed on 26 August 2020).
  60. Stoor, P. Kunskapssammanställning Om Samers Psykosociala Ohälsa. 2016. Available online: https://www.sametinget.se/rapport_psykosocial_ohalsa (accessed on 26 August 2020).
  61. Kaiser, N.; Sjölander, P.; Liljegren, A.E.; Jacobsson, L.; Renberg, E.S. Depression and anxiety in the reindeer-herding sami population of Sweden. Int. J. Circumpolar Health 2010, 69, 383–393. [Google Scholar] [CrossRef]
  62. Fröberg, J. Så har den nya striden om fjället väckt samehatet till liv; Dagen Nyheter: Stockholm, Sweden, 2020. [Google Scholar]
  63. Avango, D.; Kunnas, J.; Pettersson, M.; Pettersson, Ö.; Roberts, P.; Solbär, L.; Warde, P.; Wråkberg, U. Constructing northern Fennoscandia as a mining region. In The Politics of Arctic Resources; Routledge: London, UK, 2019. [Google Scholar]
  64. Warde, P. Energy regimes in the Fennoscandian north, c. 1900–2015. In The Politics of Arctic Resources; Keskitalo, E.C.H., Ed.; Routledge: London, UK, 2019; pp. 140–160. [Google Scholar]
  65. Sverdrup, H.; Belyazid, S.; Koca, D.; Jönsson-Belyazid, U.; Schlyter, P.; Stjernquist, I. Miljömål i fjällandskapet; Naturvårdsverket: Stockholm, Sweden, 2010. [Google Scholar]
  66. Geological Survey of Sweden (Dataset) MRR10, Mineral Law Register; Geological Survey of Sweden: Uppsala, Sweden, 2017.
  67. Energimyndigheten Vindkraftsstatistik—Antal Verk, Installerad Effekt och Vindkraftproduktion Per län, 2003. Available online: http://pxexternal.energimyndigheten.se/pxweb/sv/Vindkraftsstatistik/-/EN0105_3.px/?rxid=5e71cfb4-134c-4f1d-8fc5-15e530dd975c (accessed on 22 November 2018).
  68. Geological Survey of Sweden. Statistics of the Swedish Mining Industry 2018; Geological Survey of Sweden: Uppsala, Sweden, 2019. [Google Scholar]
  69. Geological Survey of Sweden Mineralstatistik. Available online: https://www.sgu.se/mineralnaring/mineralstatistik/ (accessed on 19 August 2020).
  70. Svemin Fakta om Svensk Gruvnäring-Svemin. Available online: https://www.svemin.se/svensk-gruvnaring/fakta-om-svensk-gruvnaring/ (accessed on 19 August 2020).
  71. Commission of The European Communities. The Raw Materials Initiative-Meeting Our Critical Needs for Growth and Jobs in Europe {SEC(2008) 2741}. 2008. Available online: https://eur-lex.europa.eu/LexUriServ/LexUriServ.do?uri=COM:2008:0699:FIN:en:PDF (accessed on 26 August 2020).
  72. Naturvårdsverket Rapport 6890. Miljömålen Årlig uppföljning av Sveriges nationella miljömål 2019—Med fokus på statliga insatser Reviderad version. 2019. Available online: http://www.naturvardsverket.se/Documents/publikationer6400/978-91-620-6890-5.pdf?pid=24788 (accessed on 26 August 2020).
  73. Energimyndigheten. Riksintresse Vindbruk 2013. Available online: https://www.energimyndigheten.se/globalassets/fornybart/riksintressen/riksintresse-vindbruk-2013_beskrivning.pdf (accessed on 26 August 2020).
  74. Energimyndigheten. Tillägsbeslut Riksintresse Vindbruk 2015; Energimyndigheten: Eskilstuna, Sweden, 2015. [Google Scholar]
  75. Bäckström, L. Svensk Gruvrätt: En rättsvetenskaplig studie rörande förutsättningarna för utvinning av mineral; Luleå University of Technology: Luleå, Sweden, 2015. [Google Scholar]
  76. Liedholm Johnson, E. Mineral Rights: Legal System Governing Exploration and Exploitation; KTH Royal Institute of Technology: Stockholm, Sweden, 2010. [Google Scholar]
  77. Länsstyrelsen Norrbotten. Ökad Samverkan Mellan Rennäring Och Gruvnäring; Länsstyrelsen Norrbotten: Norrbotten, Sweden, 2016. [Google Scholar]
  78. Porter, M.; Franks, D.M.; Everingham, J.A. Cultivating collaboration: Lessons from initiatives to understand and manage cumulative impacts in Australian resource regions. Resour. Policy 2013, 38, 657–669. [Google Scholar] [CrossRef]
  79. Forester, J. Planning in the face of power. J. Am. Plan. Assoc. 1982, 48, 67–80. [Google Scholar] [CrossRef]
  80. Richardson, T. Environmental assessment and planning theory: Four short stories about power, multiple rationality, and ethics. Environ. Impact Assess. Rev. 2005, 25, 341–365. [Google Scholar] [CrossRef]
  81. Richardson, T.; Cashmore, M. Power, knowledge and environmental assessment: The world bank’s pursuit of ‘good governance’. J. Polit. Power 2011, 4, 105–125. [Google Scholar] [CrossRef]
  82. Vasconcelos, J. Towards the internal energy market: How to bridge a regulatory gap and build a regulatory framework. Eur. Rev. Energy Mark. 2005, 1, 1–17. [Google Scholar]
  83. O’Faircheallaigh, C. Shaping projects, shaping impacts: Community-controlled impact assessments and negotiated agreements. Third World Q. 2017, 38, 1181–1197. [Google Scholar] [CrossRef]
  84. Raitio, K.; Ganesh, S. Dialogue as Containment. Commun. Theory 2020, in press. [Google Scholar]
  85. Bravante, M.A.; Holden, W.N. Going through the motions: The environmental impact assessment of nonferrous metals mining projects in the Philippines. Pac. Rev. 2009, 22, 523–547. [Google Scholar] [CrossRef]
  86. Fricker, M. Epistemic Injustice: Power and the Ethics of Knowing; Oxford University Press: Oxford, UK, 2007; ISBN 9780191706844. [Google Scholar]
  87. Macoun, A.; Strakosch, E. The ethical demands of settler colonial theory. Settl. Colon. Stud. 2013, 3, 426–443. [Google Scholar] [CrossRef]
  88. Kuokkanen, R. Reconciliation as a Threat or Structural Change? The Truth and Reconciliation Process and Settler Colonial Policy Making in Finland. Hum. Rights Rev. 2020, 21, 293–312. [Google Scholar] [CrossRef]
Figure 1. (a) Land Designation for Mining on traditional Sámi territories in Sweden based on data from the Geological Survey of Sweden (2017). (b) Wind turbines on traditional Sámi territories in Sweden based on data from the Swedish Energy Authority (2017).
Figure 1. (a) Land Designation for Mining on traditional Sámi territories in Sweden based on data from the Geological Survey of Sweden (2017). (b) Wind turbines on traditional Sámi territories in Sweden based on data from the Swedish Energy Authority (2017).
Resources 09 00104 g001
Figure 2. (a) Number of exploration permits for mining issued by the Mining Inspectorate on traditional Sámi territories, (b) Number of mining concession permits issued by the Mining Inspectorate on traditional Sámi territories, (c) Accumulated number of mining concession permits that have not progressed to land designations, Land Designations are mining concessions that have progressed to become land designations and Land Designation + Concessions includes Land Designations and the number of accumulated mining concessions for the last data point in 2017.
Figure 2. (a) Number of exploration permits for mining issued by the Mining Inspectorate on traditional Sámi territories, (b) Number of mining concession permits issued by the Mining Inspectorate on traditional Sámi territories, (c) Accumulated number of mining concession permits that have not progressed to land designations, Land Designations are mining concessions that have progressed to become land designations and Land Designation + Concessions includes Land Designations and the number of accumulated mining concessions for the last data point in 2017.
Resources 09 00104 g002
Figure 3. The number of operational wind turbines on traditional Sámi territories between 2003 and 2017. Prognosis refers to the number of operational wind turbines on traditional Sámi territories in 2017, with the addition of the number of permitted wind turbines that are not yet operational or constructed. Scenario refers to the Prognosis with the addition of all wind turbines that currently are in permit process but pending decisions. Prognosis reflects a likely future amount, while Scenario reflects a possible, maximalist future amount of wind turbines on traditional Sámi territories in northern Sweden.
Figure 3. The number of operational wind turbines on traditional Sámi territories between 2003 and 2017. Prognosis refers to the number of operational wind turbines on traditional Sámi territories in 2017, with the addition of the number of permitted wind turbines that are not yet operational or constructed. Scenario refers to the Prognosis with the addition of all wind turbines that currently are in permit process but pending decisions. Prognosis reflects a likely future amount, while Scenario reflects a possible, maximalist future amount of wind turbines on traditional Sámi territories in northern Sweden.
Resources 09 00104 g003
Figure 4. The multiple permits required for a single mine. Boxes 1—5 indicate the steps of the mining permit process. Dashed boxes on the right attached to box 1 and 2 provide calculations of the number of statements generated of the mining permit process on traditional Sámi lands based on Figure 2a,b, should the RHCs have sought to utilize all the opportunities to request adjustments or rejection of the project.
Figure 4. The multiple permits required for a single mine. Boxes 1—5 indicate the steps of the mining permit process. Dashed boxes on the right attached to box 1 and 2 provide calculations of the number of statements generated of the mining permit process on traditional Sámi lands based on Figure 2a,b, should the RHCs have sought to utilize all the opportunities to request adjustments or rejection of the project.
Resources 09 00104 g004
Figure 5. The multiple consultations created by one wind energy project. Planning demands in the spatial planning process multiply as the process moves on. Boxes in the various stages of the planning process also include the figures, in brackets, from Table 1 regarding the number of wind energy projects in the three categories in Table 1. There are 6 wind energy projects with preliminary date for start of construction, 30 wind energy projects with preliminary start of operations and 372 wind energy projects without an associated date.
Figure 5. The multiple consultations created by one wind energy project. Planning demands in the spatial planning process multiply as the process moves on. Boxes in the various stages of the planning process also include the figures, in brackets, from Table 1 regarding the number of wind energy projects in the three categories in Table 1. There are 6 wind energy projects with preliminary date for start of construction, 30 wind energy projects with preliminary start of operations and 372 wind energy projects without an associated date.
Resources 09 00104 g005
Figure 6. Number of potential consultations generated from future wind energy projects on traditional Sámi territories.
Figure 6. Number of potential consultations generated from future wind energy projects on traditional Sámi territories.
Resources 09 00104 g006
Figure 7. Web of regulatory regimes—Participatory planning from the perspective of reindeer herding communities. Grey “bubbles” are beyond the scope of main analysis in this study. The web is not complete, e.g., regulations concerning nature conservation, wildlife management, and hydropower are missing.
Figure 7. Web of regulatory regimes—Participatory planning from the perspective of reindeer herding communities. Grey “bubbles” are beyond the scope of main analysis in this study. The web is not complete, e.g., regulations concerning nature conservation, wildlife management, and hydropower are missing.
Resources 09 00104 g007
Table 1. The number of opportunities to provide written statements and appeals generated for the steps in the early stages of mining permit process on traditional Sámi territories from 2002 to 2017.
Table 1. The number of opportunities to provide written statements and appeals generated for the steps in the early stages of mining permit process on traditional Sámi territories from 2002 to 2017.
Type of PermitStatement and Appeals
Exploration permit662
Work plans519
Mining concession153
Total1334
Table 2. Wind energy projects on traditional Sámi territories. Preliminary construction start and preliminary operations start for wind energy projects are from the database Vindbrukskollen.
Table 2. Wind energy projects on traditional Sámi territories. Preliminary construction start and preliminary operations start for wind energy projects are from the database Vindbrukskollen.
Preliminary Start of ConstructionPreliminary Start of Operations
YearNumber of ProjectsNumber of Projects
2020512
202107
2022010
202300
202411
Total630
Lowest number of turbines in a project21
Highest number of turbines in a project179179
Wind energy projects without date for either construction or operations start: 342.

Share and Cite

MDPI and ACS Style

Österlin, C.; Raitio, K. Fragmented Landscapes and Planscapes—The Double Pressure of Increasing Natural Resource Exploitation on Indigenous Sámi Lands in Northern Sweden. Resources 2020, 9, 104. https://doi.org/10.3390/resources9090104

AMA Style

Österlin C, Raitio K. Fragmented Landscapes and Planscapes—The Double Pressure of Increasing Natural Resource Exploitation on Indigenous Sámi Lands in Northern Sweden. Resources. 2020; 9(9):104. https://doi.org/10.3390/resources9090104

Chicago/Turabian Style

Österlin, Carl, and Kaisa Raitio. 2020. "Fragmented Landscapes and Planscapes—The Double Pressure of Increasing Natural Resource Exploitation on Indigenous Sámi Lands in Northern Sweden" Resources 9, no. 9: 104. https://doi.org/10.3390/resources9090104

APA Style

Österlin, C., & Raitio, K. (2020). Fragmented Landscapes and Planscapes—The Double Pressure of Increasing Natural Resource Exploitation on Indigenous Sámi Lands in Northern Sweden. Resources, 9(9), 104. https://doi.org/10.3390/resources9090104

Note that from the first issue of 2016, this journal uses article numbers instead of page numbers. See further details here.

Article Metrics

Back to TopTop