Critical Natural Resources: Challenging the Current Discourse and Proposal for a Holistic Definition
Abstract
1. Introduction
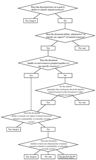
2. Materials and Methods
3. Results and Discussion
3.1. Natural Resources and Their Classification
3.2. Overview of the Reviewed Publications on Criticality
3.3. Definitions of Criticality
3.4. Aspects of Criticality
3.5. Criticality Assessments
3.5.1. The Tools of Criticality Assessments
3.5.2. A Predominance of Non-Renewable Resources in Criticality Assessments
3.6. Proposal for a Holistic Definition
- (a)
- of decisive importance, ranked according to a hierarchy of human needs, in relation to the issue or interest group specified, and
- (b)
- attended with uncertainty or a threat.
4. Conclusions
Author Contributions
Funding
Acknowledgments
Conflicts of Interest
Appendix A. Literal Search Strings Applied to the Scientific Literature Databases
- (“natural resource*”)
- AND ((“critic*” OR “strategic” OR “key”) NEAR/20 (“resourc*” OR “material*” OR “natural capital”))
- AND ((“defin*” OR “categor*” OR “classif*” OR “typology” OR “character*” OR “properties”) NEAR/20 (“resourc*” OR “material*” OR “natural capital”))
Appendix B

Appendix C

Appendix D
| nr. | Authors | Year | Title | Journal |
|---|---|---|---|---|
| 1 | Achzet, B., and Helbig, C. | 2013 | How to evaluate raw material supply risks—an overview | Resources Policy |
| 2 | Andersen, A. D. | 2012 | Towards a new approach to natural resources and development: the role of learning, innovation and linkage dynamics | Int. J. Technological Learning, Innovation and Development |
| 3 | APS Panel on Public Affairs (POPA) & the Materials Research Society (MRS) | 2011 | Energy Critical Elements: Securing Materials for Emerging Technologies | Report |
| 4 | Armstrong, C. | 2017 | Justice and Natural Resources: An Egalitarian Theory | Book |
| 5 | Bach, V., Berger, M., Finogenova, N., and Finkbeiner, M. | 2017 | Assessing the Availability of Terrestrial Biotic Materials in Product Systems (BIRD) | Sustainability |
| 6 | Bach, V., Berger, M., Henssler, M., Kirchner, M., Leiser, S., Mohr, L., Rother, E., Ruhland, K., Schneider, L., Tikana, L., Volkhausen, W., Walachowicz, F., and Finkbeiner, M. | 2016 | Integrated method to assess resource efficiency—ESSENZ | Journal of Cleaner Production |
| 7 | Bedder, J.C.M. | 2015 | Classifying critical materials: a review of European approaches | Applied Earth Science |
| 8 | Bell, J.E., Autry, C.W., Mollenkopf, D.A., and Thornton, L.M. | 2012 | A Natural Resource Scarcity Typology: Theoretical Foundations and Strategic Implications for Supply Chain Management | Journal of Business Logistics |
| 9 | Blengini, G.A., Nuss, P., Dewulf, J., Nita, V., Peirò, L.T., Vidal-Legaz, B., Latunussa, C., Mancini, L., Blagoeva, D., Pennington, D., Pellegrini, M., Van Maercke, A., Solar, S., Grohol, M., and Ciupagea, C. | 2017 | EU methodology for critical raw materials assessment: Policy needs and proposed solutions for incremental improvements | Resources Policy |
| 10 | Brand, F. | 2009 | Critical natural capital revisited: Ecological resilience and sustainable development | Ecological Economics |
| 11 | Bridge, G. | 2009 | Material Worlds: Natural Resources, Resource Geography and the Material Economy | Geography Compass |
| 12 | Buchert, M., Schüler, D., and Bleher, D. | 2009 | Critical metals for future sustainable technologies and their recycling potential | Report |
| 13 | Buijs, B., and Sievers, H. | 2011 | Critical Thinking about Critical Minerals: Assessing risks related to resource security | Briefing or working paper |
| 14 | Buijs, B., Sievers, H., and Espinoza, L.A.T. | 2012 | Limits to the critical raw materials approach | Waste and Resource Management |
| 15 | Castleden, H. | 2009 | Rethinking Key Concepts: A precursor to rethinking environmental management | Environments Journal Volume |
| 16 | Chakhmouradian, A.R., Smith, M.P., and Kynicky, J. | 2015 | From “strategic” tungsten to “green” neodymium: A century of critical metals at a glance | Ore Geology Review |
| 17 | Chapman, A., Arendorf, J., Castella, T., Thompson, P., Willis, P., Espinoza, L.T., Klug, S., and Wichmann, E. | 2013 | Study on Critical Raw Materials at EU Level | Report |
| 18 | Chiesura, A., and de Groot, R. | 2003 | Critical natural capital: a sociocultural perspective | Ecological Economics |
| 19 | Ciacci, L., Nuss, P., Reck, B.K., Werner, T.T., and Graedel, T.E. | 2016 | Metal Criticality Determination for Australia, the US, and the Planet—Comparing 2008 and 2012 Results | Resources |
| 20 | Cimprich, A., Young, S.B., Helbig, C., Gemechu, E.D., Thorenz, A., Tuma, A., and Sonnemann, G. | 2017 | Extension of geopolitical supply risk methodology: Characterization model applied to conventional and electric vehicles | Journal of Cleaner Production |
| 21 | Collados, C., and Duane, T.P. | 1999 | Natural capital and quality of life: a model for evaluating the sustainability of alternative regional development paths | Ecological Economics |
| 22 | Cutter, S.L., and Renwick, W.H. | 2004 | Exploitation, conservation, preservation: a geographic perspective on natural resource use | book, publisher: John Wiley and Sons, USA |
| 23 | de Groot, R.S., Wilson, M.A., and Boumans, R.M.J | 2002 | A typology for the classification, description and valuation of ecosystem functions, goods and services | Ecological Economics |
| 24 | de Groot, R., Van der Perk, J., Chiesura, A., and van Vliet, A. | 2003 | Importance and threat as determining factors for criticality of natural capital | Ecological Economics |
| 25 | Deutsch, L., Folke, C., and Skånberg, C. | 2003 | The critical natural capital of ecosystem performance as insurance for human well-being | Ecological Economics |
| 26 | Dewulf, J., Benini, L., Mancini, L., Sala, S., Andrea, Blengini, G., Ardente, F., Recchioni, M., Maes, J., Pant, R., and Pennington, D. | 2015 | Rethinking the Area of Protection “Natural Resources” in Life Cycle Assessment | Environmental Science & Technology |
| 27 | Dewulf, J., Blengini, G.A., Pennington, D., Nussa, P., and Nassar, N.T. | 2016 | Criticality on the international scene: Quo vadis? | Resources Policy |
| 28 | Dewulf, J., Mancini, L., Blengini, G.A., Sala, S., Latunussa, C., and Pennington, D. | 2015 | Toward an Overall Analytical Framework for the Integrated Sustainability Assessment of the Production and Supply of Raw Materials and Primary Energy Carriers | Journal of Industrial Ecology |
| 29 | Drost, D., and Wang, R. | 2015 | Rare earth element criticality and sustainable management | Conference proceedings |
| 30 | Edwards, V., and Steins, N. | 1999 | A framework for analysing contextual factors in common pool resource research | Journal of Environmental Policy & Planning |
| 31 | Ekins, P. | 2003 | Identifying critical natural capital: Conclusions about critical natural capital | Ecological Economics |
| 32 | Ekins, P., Folke, C., and De Groot, R. | 2003 | Identifying critical natural capital (editorial) | Ecological Economics |
| 33 | Ekins, P., Simon, S., Deutsch, L., Folke, C., and De Groot, R. | 2003 | A framework for the practical application of the concepts of critical natural capital and strong sustainability | Ecological Economics |
| 34 | England, R.W: | 1998 | Should we pursue measurement of the natural capital stock? | Ecological Economics |
| 35 | EU Commission | 2010 | Critical raw materials for the EU: Report of the Ad-hoc Working Group on defining critical raw materials | Report |
| 36 | EU Commission | 2014 | Report on Critical Raw Materials for the EU: Report of the Ad hoc Working Group on defining critical raw materials | Report |
| 37 | Fischer-Kowalski, M., Krausmann, F., Giljum, S., Lutter, S., Mayer, A., Bringezu, S., Moriguchi, Y., Schütz, H., Schandl, H., and Weisz, H. | 2011 | Methodology and Indicators of Economy-wide Material Flow Accounting: State of the Art and Reliability Across Sources | Journal of Industrial Ecology |
| 38 | Folke, C., Hammer, M., Costanza, R., and Jansson, A. | 1994 | Investing in Natural Capital—Why, What, and How? | Book chapter in: Investing in Natural Capital—The Ecological Economics Approach to Sustainability |
| 39 | Frenzel, M., Kullik, J., Reuter, M.A., and Gutzmer, J. | 2017 | Raw material ‘criticality’—sense or nonsense? | Journal of Physics D: Applied Physics |
| 40 | Gemechu, E.D., Helbig, C., Sonnemann, G., Thorenz, A. and Tuma, A. | 2016 | Import-based Indicator for the Geopolitical Supply Risk of Raw Materials in Life Cycle Sustainability Assessments | Journal of Industrial Ecology |
| 41 | George, G., Schillebeeckx, S.J.D., and Liak, T.L. | 2015 | The management of natural resources: an overview and research agenda | Academy of Management Journal |
| 42 | Glöser-Chahoud, S., Espinoza, L.T., Walz, R. and Faulstich, M. | 2016 | Taking the Step towards a More Dynamic View on Raw Material Criticality: An Indicator Based Analysis for Germany and Japan | resources |
| 43 | Glöser, S. | 2012 | Quantitative Analysis of the Criticality of Mineral and Metallic Raw Materials Based on a System Dynamics Approach | Conference proceedings |
| 44 | Glöser, S., Espinoza, L.T., Gandenberger, C., and Faulstich, M. | 2015 | Raw material criticality in the context of classical risk assessment | Resources Policy |
| 45 | Erdmann, L., and Graedel, T.E. | 2011 | Criticality of Non-Fuel Minerals: A Review of Major Approaches and Analyses | Environmental Science & Technology |
| 46 | Graedel, T.E., and Nassar, N.T. | 2013 | The criticality of metals: a perspective for geologists | Geological Society, London, Special Publications |
| 47 | Graedel, T.E., Gunn, G., and Espinoza, L.T. | 2014 | Metal resources, use and criticality | Book Chapter in: Critical Metals Handbook |
| 48 | Graedel, T.E., Barr, R., Chandler, C., Chase, T., Choi, J., Christoffersen, L., Friedlander, E., Henly, C., Jun, C., Nassar, N.T., Schechner, D., Warren, S., Yang, M., and Zhu, C. | 2012 | Methodology of Metal Criticality Determination | Environmental Science & Technology |
| 49 | Graedel, T.E., and Reck, B.K. | 2015 | Six Years of Criticality Assessments: What Have We Learned So Far? | Journal of Industrial Ecology |
| 50 | Graedel, T.E., Harper, E.M., Nassar, N.T., Nuss, P., and Reck, B.K. | 2015 | Criticality of metals and metalloids | Proceedings of the National Academy of Sciences |
| 51 | Habib, K., and Wenzel, H. | 2016 | Reviewing resource criticality assessment from a dynamic and technology specific perspective—Using the case of direct-drive wind turbines | Journal of Cleaner Production |
| 52 | Habib, K., Hamelin, L., Wenzel, H. | 2016 | A dynamic perspective of the geopolitical supply risk of metals | Journal of Cleaner Production |
| 53 | Haglund, D.G. | 1984 | Strategic minerals: A conceptual analysis | Resources Policy |
| 54 | Hallstedt, S.I., and Isacsson, O. | 2017 | Material criticality assessment in early phases of sustainable product development | Journal of Cleaner Production |
| 55 | Hanna, S., Folke, C., and Mäler, K. | 1995 | Property Rights and Environmental Resources | Book Chapter in: Property Rights and the Environment—Social and Ecological Issues |
| 56 | Hanna, S., Folke, C., and Mäler, K. | 1996 | Rights to Nature: Ecological, Economic, Cultural, and Political Principles of Institutions for the Environment | Book, publisher: Island Press |
| 57 | Helbig, C., Wietschel, L., Thorenz, A., and Tuma, A. | 2016 | How to evaluate raw material vulnerability—An overview | Resources Policy |
| 58 | Hennebel, T., Boon, N., Maes, S., and Lenz, M. | 2015 | Biotechnologies for critical raw material recovery from primary and secondary sources: R&D priorities and future perspectives | New Biotechnology |
| 59 | Jacobson, D.M., Turner, R.K., and Challis, A.A.L. | 1988 | A reassessment of the strategic materials question | Resources Policy |
| 60 | Jin, Y., Kim, J., and Guillaume, B. | 2016 | Review of critical material studies | Resources, Conservation and Recycling |
| 61 | Jowsey, E. | 2007 | A new basis for assessing the sustainability of natural resources | Energy |
| 62 | Jowsey, E., and Kellett, J. | 1995 | The comparative sustainability of resources | International Journal of Sustainable Development & World Ecology |
| 63 | Klinglmair, M., Sala, S., and Brandão, M. | 2014 | Assessing resource depletion in LCA: a review of methods and methodological issues | International Journal of Life Cycle Assessment |
| 64 | Knoeri, C., Wäger, P.A., Stamp, A., Althaus, H.J., and Weil, M. | 2013 | Towards a dynamic assessment of raw materials criticality: Linking agent-based demand—With material flow supply modelling approaches | Science of the Total Environment |
| 65 | Le Billon, P. | 2014 | Wars of Plunder: Conflicts, Profits and the Politics of Resources | Book |
| 66 | Lloyd, S., Lee, J., Clifton, A., Elghali, L., and France, C. | 2012 | Recommendations for assessing materials criticality | Waste and Resource Management |
| 67 | Lujala, P. | 2003 | Classification of natural resources | Unpublished manuscript, available at Researchgate |
| 68 | MacDonald, D.V., Hanley, N., and Moffatt, I. | 1999 | Applying the concept of natural capital criticality to regional resource management | Ecological Economics |
| 69 | Malinauskien, M., Kliopova, I., Slavickait, M., and Staniskis, J.K. | 2016 | Integrating resource criticality assessment into evaluation of cleaner production possibilities for increasing resource efficiency | Clean Technologies and Environmental Policy |
| 70 | Mancini, L., Sala, S., Recchioni, M., Benini, L., Goralczyk, M. and Pennington, D. | 2015 | Potential of life cycle assessment for supporting the management of critical raw materials | International Journal of Life Cycle Assessment |
| 71 | Mancini, L., Benini, L., and Sala, S. | 2016 | Characterization of raw materials based on supply risk indicators for Europe | International Journal of Life Cycle Assessment |
| 72 | National Research Council | 2008 | Minerals, Critical Minerals, and the U.S. Economy | Report |
| 73 | O’Neill, D.W. | 2015 | What Should Be Held Steady in a Steady-State Economy? Interpreting Daly’s Definition at the National Level | Journal of Industrial Ecology |
| 74 | Oxford English Dictionary Online | 2017 | critical, adj. | Oxford English Dictionary Online |
| 75 | Oxford English Dictionary Online | 2017 | criticality, n. | Oxford English Dictionary Online |
| 76 | Oxford English Dictionary Online | 2017 | natural, adj. and adv. | Oxford English Dictionary Online |
| 77 | Oxford English Dictionary Online | 2017 | resource, n. | Oxford English Dictionary Online |
| 78 | Peck, D., Kandachar, P., and Tempelman, E. | 2015 | Critical materials from a product design perspective | Materials and Design |
| 79 | Pelenc, J., and Ballet, J. | 2015 | Strong sustainability, critical natural capital and the capability approach | Ecological Economics |
| 80 | Pessoa, A., and Silva, M.R. | 2009 | Environment based innovation: Policy questions | Finisterra |
| 81 | Gabriela-Cornelia, P. | 2008 | Evaluation method of natural resources sustainability | Bulletin of the University of Agricultural Sciences & Veterinary Medicine Cluj-Napoca. Agriculture |
| 82 | Pretty, J. | 2003 | Social Capital and the Collective Management of Resources | Science |
| 83 | Purnell, P., Dawson, D., Roelich, K.E., Steinberger, J.K., and Busch, J. | 2013 | Critical materials for infrastructure: local vs. global properties | Conference proceedings |
| 84 | Roelich, K., Dawson, D.A., Purnell, P., Knoeri, C., Revell, R., Busch, J., and Steinberger, J.K. | 2014 | Assessing the dynamic material criticality of infrastructure transitions: A case of low carbon electricity | Applied Energy |
| 85 | Rosenau-Tornow, D., Buchholz, P., Riemann, A., and Wagner, M. | 2009 | Assessing the long-term supply risks for mineral raw materials—a combined evaluation of past and future trends | Resources Policy |
| 86 | Schillebeeckx, S.J.D, and George, G. | 2013 | The Scarcity of Natural Resources and its Organizational Implications: A Review and Conceptual Framework | Briefing or working paper |
| 87 | Schneider, L., Berger, M., Schüler-Hainsch, E., Knöfel, S., Ruhland, K., Mosig, J., Bach, V., and Finkbeiner, M. | 2014 | The economic resource scarcity potential (ESP) for evaluating resource use based on life cycle assessment | International Journal of Life Cycle Assessment |
| 88 | Speirs, J., Houari, Y., and Gross, R. | 2013 | Materials Availability: Comparison of material criticality studies—methodologies and results | Briefing or working paper |
| 89 | Speirs, J., McGlade, C., and Slade, R. | 2015 | Uncertainty in the availability of natural resources: Fossil fuels, critical metals and biomass | Energy Policy |
| 90 | Stavins, R.N. | 2011 | The Problem of the Commons: Still Unsettled after 100 Years | American Economic Review |
| 91 | Stern, P.C. | 2011 | Design principles for global commons: natural resources and emerging technologies | International Journal of the Commons |
| 92 | Tacconi, L., and Bennett, J. | 1995 | Economic implications of intergenerational equity for biodiversity conservation | Ecological Economics |
| 93 | UN | 2004 | United Nations Framework Classification for Fossil Energy and Mineral Resources | Report |
| 94 | US bureau of mines | 1980 | Principles of a Resource/Reserve Classification for Minerals | Report |
| 95 | US department of Energy | 2010 | Critical Materials Strategy | Report |
| 96 | Senate and House of Representatives of the United States of America in Congress assembled | 1984 | National Critical Materials Act of 1984 | Public Law |
| 97 | Senate and House of Representatives of the United States of America in Congress assembled | 1980 | National Materials and Minerals Policy, Research and Development Act of 1980 | Public Law |
| 98 | Whalen, K., and Peck, D. | 2014 | In the Loop—Sustainable, Circular Product Design and Critical Materials | International Journal of Automation Technology |
| 99 | Winterstetter, A., Laner, D., Rechberger, H., and Fellner, J. | 2016 | Integrating anthropogenic material stocks and flows into a modern resource classification framework: Challenges and potentials | Journal of Cleaner Production |
| 100 | Winterstetter, A., Laner, D., Rechberger, H., and Fellner, J. | 2015 | Framework for the evaluation of anthropogenic resources: A landfill mining case study Ð Resource or reserve? | Resources, Conservation and Recycling |
| 101 | World Trade Organization | 2010 | World Trade Report 2010: Trade in natural resources | Report |
| 102 | Xu, Z., Bradley, D.P., and Jakes, P.J. | 1995 | Measuring Forest Ecosystem Sustainability: A Resource Accounting Approach | Environmental Management |
| 103 | Zimmerman, E.W. | 1951 | World Resources and Industries: A Functional Appraisal of the Availability of Agricultural and Industrial Materials | book: Harper & Brothers, Publishers, New York |
| 104 | Zimmermann, T., and Gößling-Reisemann, S. | 2013 | Critical materials and dissipative losses: A screening study | Science of the Total Environment |
| 105 | Zwahlen, R. | 1995 | The sustainability of resources versus the sustainability of use: a comment | International Journal of Sustainable Development & World Ecology |
Appendix E
| nr. | Cluster Name | Included Journals (Number of Articles) |
|---|---|---|
| 1 | Ecological Economics | Ecological Economics (13) |
| 2 | Industrial production journals | Journal of Cleaner Production (5); Journal of Industrial Ecology (3); Waste and Resource Management (2); Materials and Design (1) |
| 3 | Resource journals | Resource Policy (8); Resources (2); Resources, Conservation and Recycling (1) |
| 4 | Interdisciplinary sustainability journals | International Journal of Life Cycle Assessment (4); Science of the Total Environment (2); Sustainability (1) |
| 5 | Technology journals | Environmental Science and Technology (2); Clean Technologies and Environmental Policy (1); International Journal of Automation Technology (1); New Biotechnology (1) |
| 6 | Geology and earth sciences journals | Applied Earth Science (1); Special Publications of the Geological Society, London (1); Ore Geology Review (1) |
| 7 | Business and management journals | Academy of Management Journal (1); Journal of Business Logistics (1) |
| 8 | Energy journals | Applied Energy (1); Energy Policy (1) |
| 9 | Others | Bulletin of University of Agricultural Sciences and Veterinary Medicine Cluj-Napoca. Agriculture (1); Journal of Physics D: Applied Physics (1) |
References
- Andersen, A. Towards a new approach to natural resources and development: The role of learning, innovation and linkage dynamics. Int. J. Technol. Learn. Innov. Dev. 2012, 5, 291–324. [Google Scholar] [CrossRef]
- Jin, Y.J.; Kim, J.; Guillaume, B. Review of Critical Material Studies. Resour. Conserv. Recycl. 2016, 113, 77–87. [Google Scholar] [CrossRef]
- Haglund, D.G. Strategic Minerals: A Conceptual Analysis. Resour. Policy 1984, 10, 146–152. [Google Scholar] [CrossRef]
- MacDonald, D.V.; Hanley, N.; Moffatt, I. Applying the Concept of Natural Capital Criticality to Regional Resource Management. Ecol. Econ. 1999, 29, 73–87. [Google Scholar] [CrossRef]
- European Commission. Critical Raw Materials for the EU: Report of the AD-HOC Working Group on Defining Critical Raw Materials; Raw Materials Supply Group; European Commission: Brussels, Belgium, 2010. [Google Scholar]
- Bedder, J.C.M. Classifying Critical Materials: A Review of European Approaches. Appl. Earth Sci. 2015, 124, 207–212. [Google Scholar] [CrossRef]
- Blengini, G.A.; Nuss, P.; Dewulf, J.; Nita, V.; Peirò, L.T.; Vidal-Legaz, B.; Latunussa, C.; Mancini, L.; Blagoeva, D.; Pennington, D.; et al. EU Methodology for Critical Raw Materials Assessment: Policy Needs and Proposed Solutions for Incremental Improvements. Resour. Policy 2017, 53, 12–19. [Google Scholar] [CrossRef]
- U.S. Department of Energy. Critical Materials Strategy; U.S. Department of Energy: Washington, DC, USA, 2010.
- European Commission. Report on Critical Raw Materials and the Circular Economy; Commission Staff Working Document; European Commission: Brussels, Belgium, 2018. [Google Scholar]
- James, K.L.; Randall, N.P.; Haddaway, N.R. A Methodology for Systematic Mapping in Environmental Sciences. Environ. Evid. 2016, 5, 7. [Google Scholar] [CrossRef]
- Jabareen, Y. Building a Conceptual Framework: Philosophy, Definitions, and Procedure. Int. J. Qual. Methods 2009, 8, 49–62. [Google Scholar] [CrossRef]
- Weinstein, M. TAMS Analyzer: Anthropology as Cultural Critique in a Digital Age. Soc. Sci. Comput. Rev. 2006, 24, 68–77. [Google Scholar] [CrossRef]
- Clapton, J.; Rutter, D.; Sharif, N. SCIE Systematic Mapping Guidance; Research Resource 03; Using Knowledge in Social Care; Social Care Institute for Excellence: London, UK, 2009. [Google Scholar]
- Zimmermann, E.W. World Resources and Industries: A Functional Appraisal of the Availability of Agricultural and Industrial Materials; Harper and Brothers: New York, NY, USA, 1951. [Google Scholar]
- Cutter, S.L.; Renwick, W.H. Exploitation, Conservation, Preservation: A Geographic Perspective on Natural Resource Use; Wiley: Danvers, MA, USA, 2004. [Google Scholar]
- Pessoa, A.; Silva, M.R. Environment based innovation: Policy questions. Finisterra 2009, 44, 2281–4574. [Google Scholar] [CrossRef]
- Graedel, T.E.; Gunn, G.; Espinoza, L.T. Metal Resources, Use and Criticality. In Critical Metals Handbook; Gunn, G., Ed.; John Wiley & Sons: New York, NY, USA, 2014; pp. 1–19. [Google Scholar]
- Le Billon, P. Wars of Plunder: Conflicts, Profits and the Politics of Resources; Columbia University Press: New York, NY, USA, 2012. [Google Scholar]
- Dewulf, J.; Mancini, L.; Blengini, G.A.; Sala, S.; Latunussa, C.; Pennington, D. Toward an Overall Analytical Framework for the Integrated Sustainability Assessment of the Production and Supply of Raw Materials and Primary Energy Carriers. J. Ind. Ecol. 2015, 19, 963–977. [Google Scholar] [CrossRef]
- de Groot, R.S.; Wilson, M.A.; Boumans, R.M.J. A typology for the classification, description and valuation of ecosystem functions, goods and services. Ecol. Econ. 2002, 41, 393–408. [Google Scholar] [CrossRef]
- Chiesura, A.; de Groot, R. Critical Natural Capital: A Socio-Cultural Perspective. Ecol. Econ. 2003, 44, 219–231. [Google Scholar] [CrossRef]
- Armstrong, C. Justice and Natural Resources: An Egalitarian Theory; Oxford University Press: New York, NY, USA, 2017. [Google Scholar]
- Castleden, H. Rethinking Key Concepts: A Precursor to Rethinking Environmental Management. Environ. J. Interdiscip. Stud. 2009, 36, 73–89. [Google Scholar]
- Daniels, P.; Bradshaw, M.; Shaw, D. Human Geography: Issues for the Twenty-First Century; Prentice Hall: Englewood Cliffs, NJ, USA, 2001. [Google Scholar]
- Jowsey, E. A new basis for assessing the sustainability of natural resources. Energy 2007, 32, 906–911. [Google Scholar] [CrossRef]
- Piciu, G. Evaluation Method of Natural Resources Sustainability. Bull. Univ. Agric. Sci. Vet. Med. Cluj-Napoca 2008, 65, 144–149. [Google Scholar]
- Jowsey, E.; Kellet, J. The Comparative Sustainability of Resources. Int. J. Sustain. Dev. World Ecol. 1995, 2, 77–85. [Google Scholar] [CrossRef]
- United Nations. Report of the World Commission on Environment and Development: Our Common Future; United Nations: New York, NY, USA, 1987; Available online: http://www.un-documents.net/our-common-future.pdf (accessed on 20 March 2018).
- United Nations. Kyoto Protocol to the United Nations Framework Convention on Climate Change; United Nations: New York, NY, USA, 1998; Available online: https://unfccc.int/resource/docs/convkp/kpeng.pdf (accessed on 19 November 2018).
- United Nations. United Nations Millenium Decleration; United Nations: New York, NY, USA, 2000; Available online: http://www.un.org/millennium/declaration/ares552e.pdf (accessed on 19 November 2018).
- European Commission. Closing the Loop—An EU Action Plan for the Circular Economy; European Commission: Brussels, Belgium, 2015; Available online: https://eur-lex.europa.eu/resource.html?uri=cellar:8a8ef5e8-99a0-11e5-b3b7-01aa75ed71a1.0012.02/DOC_1&format=PDF (accessed on 19 November 2018).
- United Nations. Transforming Our World: The 2030 Agenda for Sustainable Development; United Nations: New York, NY, USA, 2015; Available online: http://www.un.org/ga/search/view_doc.asp?symbol=A/RES/70/1&Lang=E (accessed on 19 November 2018).
- Drost, D.; Wang, R. Rare Earth Element Criticality and Sustainable Management. In Proceedings of the 4th International Conference on Sensors, Measurement and Intelligent Materials, Shenzhen, China, 27–28 December 2015; Atlantis Press: Paris, France, 2016. [Google Scholar]
- George, G.; Schillebeeckx, S.J.D.; Liak, T.L. The Management of Natural Resources: An Overview and Research Agenda. Acad. Manag. J. 2015, 58, 1595–1613. [Google Scholar] [CrossRef]
- Chapman, A.; Arendorf, J.; Castella, T.; Thompson, P.; Willis, P.; Espinoza, L.T.; Klug, S.; Wichmann, E. Study on Critical Raw Materials at EU Level. EC—11 315; Oakdene Hollins and Fraunhofer ISI: Buckinghamshire, UK, 2013. [Google Scholar]
- Erdmann, L.; Graedel, T.E. Criticality of Non-Fuel Minerals: A Review of Major Approaches and Analyses. Environ. Sci. Technol. 2011, 45, 7620–7630. [Google Scholar] [CrossRef]
- Ekins, P.; Folke, C.; de Groot, R. Identifying Critical Natural Capital. Ecol. Econ. 2003, 44, 159–163. [Google Scholar] [CrossRef]
- Jacobson, D.M.; Turner, R.K.; Challis, A.A.L. A Reassessment of the Strategic Materials Question. Resour. Policy 1988, 14, 74–84. [Google Scholar] [CrossRef]
- National Research Council. Minerals, Critical Minerals, and the US Economy; National Academies Press: Washington, DC, USA, 2008; Available online: https://www.nap.edu/catalog/12034/minerals-critical-minerals-and-the-us-economy (accessed on 20 June 2017).
- Glöser, S.; Espinoza, L.T.; Gandenberger, C.; Faulstich, M. Raw Material Criticality in the Context of Classical Risk Assessment. Resour. Policy 2015, 44, 35–46. [Google Scholar] [CrossRef]
- Peck, D.; Kandachar, P.; Tempelman, E. Critical Materials from a Product Design Perspective. Mater. Des. 2015, 65, 147–159. [Google Scholar] [CrossRef]
- Chakhmouradian, A.R.; Smith, M.P.; Kynicky, J. From “Strategic” Tungsten to “Green” Neodymium: A Century of Critical Metals at a Glance. ORE Geol. Rev. 2015, 64, 455–458. [Google Scholar] [CrossRef]
- Malinauskiene, M.; Kliopova, I.; Slavickaite, M.; Staniskis, J.K. Integrating Resource Criticality Assessment into Evaluation of Cleaner Production Possibilities for Increasing Resource Efficiency. Clean Technol. Environ. Policy 2016, 18, 1333–1344. [Google Scholar] [CrossRef]
- Mancini, L.; Benini, L.; Sala, S. Characterization of Raw Materials Based on Supply Risk Indicators for Europe. In The International Journal of Life Cycle Assessment; Springer: Berlin/Heidelberg, Germany, 2016; pp. 1–13. [Google Scholar]
- DeMille, J.B. Strategic Minerals: A Summary of Uses, World Output, Stockpiles, Procurement; McGraw-Hill Book Co.: New York, NY, USA, 1947. [Google Scholar]
- U.S. Federal Emergency Management Agency. Stockpile Report to the Congress; U.S. Federal Emergency Management Agency: Washington, DC, USA, 1982.
- Turner, R.K. Sustainable Environmental Economics and Management: Principles and Practice; Belhaven Press: London, UK, 1993. [Google Scholar]
- Pearce, D.W. Blueprint 3: Measuring Sustainable Development; Earthscan Publications: London, UK, 1993. [Google Scholar]
- English Nature. Sustainability in Practice: Planning for Environmental Sustainability; English Nature: Peterborough, UK, 1994.
- De Groot, R.; Van der Perk, J.; Chiesura, A.; van Vliet, A. Importance and Threat as Determining Factors for Criticality of Natural Capital. Ecol. Econ. 2003, 44, 187–204. [Google Scholar] [CrossRef]
- Glöser, S.; Faulstich, M. Quantitative Analysis of the Criticality of Mineral and Metallic Raw Materials Based on a System Dynamics Approach. In Proceedings of the 30th International Conference of the System Dynamics Society, St. Gallen, Switzerland, 22–26 July 2012. [Google Scholar]
- Ashby, M.; Johnson, K. Materials and Design—The Art and Science of Material Selection in Product Design, 2nd ed.; Butterworth Heinemann: Oxford, UK, 2010. [Google Scholar]
- Gleich, B.; Achzet, B.; Mayer, H.; Rathgeber, A. An empirical approach to determine specific weights of driving factors for the price of commodities—A contribution to the measurement of the economic scarcity of minerals and metals. Resour. Policy 2013, 38, 350–362. [Google Scholar] [CrossRef]
- Graedel, T.E.; Nassar, N.T. The Criticality of Metals: A Perspective for Geologists; Geological Society, Special Publications: London, UK, 2013; Volume 393. [Google Scholar]
- Roelich, K.; Dawson, D.A.; Purnell, P.; Knoeri, C.; Revell, R.; Busch, J.; Steinberger, J.K. Assessing the Dynamic Material Criticality of Infrastructure Transitions: A Case of Low Carbon Electricity. Appl. Energy 2014, 123, 378–386. [Google Scholar] [CrossRef]
- Graedel, T.E.; Nuss, P. Employing considerations of criticality in product design. JOM 2014, 66, 1–7. [Google Scholar] [CrossRef]
- Helbig, C.; Wietschel, L.; Thorenz, A.; Tuma, A. How to Evaluate Raw Material Vulnerability—An Overview. Resour. Policy 2016, 48, 13–24. [Google Scholar] [CrossRef]
- Pelenc, J.; Ballet, J. Strong Sustainability, Critical Natural Capital and the Capability Approach. Ecol. Econ. 2015, 112, 36–44. [Google Scholar] [CrossRef]
- Frenzel, M.; Kullik, J.; Reuter, M.A.; Gutzmer, J. Raw Material “Criticality”—Sense or Nonsense? J. Phys. D Appl. Phys. 2017, 50, 123002. [Google Scholar] [CrossRef]
- Oxford English Dictionary Online “Critical, adj.”. Available online: http://www.oed.com.ezp.sub.su.se/view/Entry/44592 (accessed on 14 August 2017).
- Ciacci, L.; Nuss, P.; Reck, B.K.; Werner, T.T.; Graedel, T.E. Metal Criticality Determination for Australia, the US, and the Planet—Comparing 2008 and 2012 Results. Resources 2016, 5, 29. [Google Scholar] [CrossRef]
- Glöser-Chahoud, S.; Espinoza, L.T.; Walz, R.; Faulstich, M. Taking the Step towards a More Dynamic View on Raw Material Criticality: An Indicator Based Analysis for Germany and Japan. Resources 2016, 5, 45. [Google Scholar] [CrossRef]
- Rosenau-Tornow, D.; Buchholz, P.; Riemann, A.; Wagner, M. Assessing the Long-Term Supply Risks for Mineral Raw Materials—A Combined Evaluation of Past and Future Trends. Resour. Policy 2009, 34, 161–175. [Google Scholar] [CrossRef]
- Purnell, P.; Dawson, D.; Roelich, K.E.; Steinberger, J.K.; Busch, J. Critical Materials for Infrastructure: Local vs Global Properties. Proc. Inst. Civ. Eng. Eng. Sustain. 2013, 166, 272–280. [Google Scholar] [CrossRef]
- Hallstedt, S.I.; Isaksson, O. Material Criticality Assessment in Early Phases of Sustainable Product Development. J. Clean. Prod. 2017, 161, 40–52. [Google Scholar] [CrossRef]
- Graedel, T.E.; Reck, B.K. Six Years of Criticality Assessments: What Have We Learned So Far? J. Ind. Ecol. 2016, 20, 692–699. [Google Scholar] [CrossRef]
- Graedel, T.E.; Harper, E.M.; Nassar, N.T.; Nuss, P.; Reck, B.K. Criticality of Metals and Metalloids. Proc. Natl. Acad. Sci. USA 2015, 112, 4257–4262. [Google Scholar] [CrossRef] [PubMed]
- Buchert, M.; Schüler, D.; Bleher, D. Critical Metals for Future Sustainable Technologies and Their Recycling Potential. Sustainable Innovation and Technology Transfer Industrial Sector Studies; United Nations Environment Programme & United Nations University: Paris, France, 2009. [Google Scholar]
- Hennebel, T.N.; Boon, N.; Maes, S.; Lenz, M. Biotechnologies for Critical Raw Material Recovery from Primary and Secondary Sources: R&D Priorities and Future Perspectives. New Biotechnol. 2015, 32, 121–127. [Google Scholar]
- Bach, V.; Berger, M.; Finogenova, N.; Finkbeiner, M. Assessing the Availability of Terrestrial Biotic Materials in Product Systems (BIRD). Sustainability 2017, 9, 137. [Google Scholar] [CrossRef]
- Habib, K.; Hamelin, L.; Wenzel, H. A Dynamic Perspective of the Geopolitical Supply Risk of Metals. J. Clean. Prod. 2016, 133, 850–858. [Google Scholar] [CrossRef]
- Lloyd, S.; Lee, J.; Clifton, A.; Elghali, L.; France, C. Recommendations for Assessing Materials Criticality. Proc. Inst. Civ. Eng. Waste Resour. Manag. 2012, 165, 191–200. [Google Scholar] [CrossRef]
- European Commission. Report on Critical Raw Materials for the EU: Report of the AD HOC Working Group on Defining Critical Raw Materials; European Commission: Brussels, Belgium, 2014. [Google Scholar]
- Calvo, G.; Mudd, G.; Valero, A.; Valero, A. Decreasing Ore Grades in Global Metallic Mining: A Theoretical Issue or a Global Reality? Resources 2016, 5, 36. [Google Scholar] [CrossRef]
- Vidal, O.; Rostom, F.; François, C.; Giraud, G. Global Trends in Metal Consumption and Supply: The Raw Material–Energy Nexus. Elements 2017, 13, 319–324. [Google Scholar] [CrossRef]
- Valero, A.; Valero, A.; Calvo, G.; Ortego, A. Material bottlenecks in the future development of green technologies. Renew. Sustain. Energy Rev. 2018, 93, 178–200. [Google Scholar] [CrossRef]
- Graedel, T.E.; Barr, R.; Chandler, C.; Chase, T.; Choi, J.; Christoffersen, L.; Friedlander, E.; Henly, C.; Jun, C.; Nassar, N.; et al. Methodology of Metal Criticality Determination. Environ. Sci. Technol. 2012, 46, 1063–1070. [Google Scholar] [CrossRef]
- Klinglmair, M.; Sala, S.; Brandao, M. Assessing Resource Depletion in LCA: A Review of Methods and Methodological Issues. Int. J. Life Cycle Assess. 2014, 19, 580–592. [Google Scholar] [CrossRef]
- Schillebeeckx, S.J.D. The Scarcity of Natural Resources and Its Organizational Implications: A Review and Conceptual Framework; Imperial College London, Business School: London, UK, 2013. [Google Scholar]
- Achzet, B.; Helbig, C. How to Evaluate Raw Material Supply Risks—An Overview. Resour. Policy 2013, 38, 435–447. [Google Scholar] [CrossRef]
- Buijs, B.; Sievers, H.; Espinoza, L.T. Limits to the Critical Raw Materials Approach. Proc. Inst. Civ. Eng. Waste Resour. Manag. 2012, 165, 201–208. [Google Scholar] [CrossRef]
- Knoeri, C.; Wäger, P.A.; Stamp, A.; Althaus, H.; Weil, M. Towards a Dynamic Assessment of Raw Materials Criticality: Linking Agent-Based Demand—With Material Flow Supply Modelling Approaches. Sci. Total Environ. 2013, 461, 808–812. [Google Scholar] [CrossRef] [PubMed]
- Roeser, S.; Hillerbrand, R.; Sandin, P.; Peterson, M. Handbook of Risk Theory: Epistemology, Decision Theory, Ethics and Social Implications of Risk; Springer: Dordrecht, The Netherlands, 2012. [Google Scholar]
- Buijs, B.; Sievers, H. Critical Thinking about Critical Minerals: Assessing Risks Related to Resource Security; CIEP-BGR Briefing Paper; Bundesanstalt für Geowissenschaften und Rohstoffe (German Geological Survey) and Clingendael International Energy Programme: Hannover, Germany, 2011. [Google Scholar]
- Zimmermann, T.; Grössling-Reisemann, S. Critical materials and dissipative losses: A screening study. Sci. Total Environ. 2013, 461–462, 774–780. [Google Scholar] [CrossRef] [PubMed]
- Larkin, P.A. An Epitaph for the Concept of Maximum Sustained Yield. Trans. Am. Fish. Soc. 1977, 106, 1–11. [Google Scholar] [CrossRef]
- Kessler, W.B.; Salwasser, H.; Cartwright, C.W.; Caplan, J.A. New Perspectives for Sustainable Natural Resource Management. Ecol. Appl. 1992, 2, 221–225. [Google Scholar] [CrossRef] [PubMed]
- Ostrom, E.; Janssen, M.A.; Anderies, J.M. Going beyond panaceas. PNAS 2007, 104, 15176–15178. [Google Scholar] [CrossRef] [PubMed]
- Ostrom, E. Governing the Commons: The Evolution of Institutions for Collective Action; Cambridge University Press: Cambridge, UK, 2015. [Google Scholar]
- Sonderegger, T.; Pfister, S.; Hellweg, S. Criticality of Water: Aligning Water and Mineral Resources Assessment. Environ. Sci. Technol. 2015, 49, 12315–12323. [Google Scholar] [CrossRef] [PubMed]
- Nziguheba, G.; Vargas, R.; Bationo, A.; Black, H.; Buschiazzo, D.E.; de Brogniez, D.; Joosten, H.; Melillo, J.; Richter, D.; Termansen, M. Soil Carbon: A Critical Natural Resource—Wide-Scale Goals, Urgent Actions. In Soil Carbon: Science, Management and Policy for Multiple Benefits; Banwart, S.A., Noellemeyer, E., Milne, E., Eds.; CABI: New York, NY, USA, 2014; pp. 10–26. [Google Scholar]
- Hamel, R.E. The Dominance of English in the International Scientific Periodical Literature and the Future of Language Use in Science. AILA Rev. 2007, 20, 53–71. [Google Scholar] [CrossRef]
- Folke, C.; Hammer, M.; Costanza, R.; Jansson, A. Investing in Natural Capital—Why, What, and How? In Investing in Natural Capital: The Ecological Economics Approach to Sustainability; Island Press: Washington, DC, USA, 1994. [Google Scholar]



| Source | Non-Renewable | Renewable | |
|---|---|---|---|
| [25] | Non-renewable | Conditionally renewable | Unconditionally renewable |
| [19] | Exhaustible non-renewable | Exhaustible renewable | Inexhaustible renewable |
| [19] | Stock | Fund | Flow |
| [26,27] | Depletable | Critical zone | Continuous |
| [15] | Non-renewable/stock | Renewable/flow | Perpetual |
| Examples | Oil, genetic biodiversity, diamonds, metals, etc. | Fish stocks, soils, groundwater, timber, etc. | Solar, tidal, wind power, etc. |
| nr. | The Defined Concept | Definition | Source | Year of Publication |
|---|---|---|---|---|
| 1 | Strategic and critical materials | Strategic and critical materials are those materials required for essential uses in a war emergency, the procurement of which in adequate quantities, quality, and time is sufficiently uncertain for any reason to require prior provision for the supply thereof | [45] | 1947 |
| 2 | Strategic and critical materials | Those materials that (A) would be needed to supply the military, industrial, and essential civilian needs of the United States during a national emergency, and (B) are not found or produced in the United States in sufficient quantities to meet such need | [46] | 1979 |
| 3 | Critical natural capital | Vital parts of the environment that contribute to life support systems, biodiversity and other necessary functions denoted as ‘keystone species’ and ‘keystone processes’ | [47] | 1993 |
| 4 | Critical natural capital | Ecological assets that are essential to well-being or survival | [48] | 1993 |
| 5 | Critical natural capital | Critical natural capital consists of assets, stock levels or quality levels that are:
| [49] | 1994 |
| 6 | Critical natural capital | Critical elements of the capital stock should be:
| [4] modified from [49] | 1994 |
| 7 | Critical natural capital | That part of the natural environment which performs important and irreplaceable functions | [21] | 2003 |
| 8 | Critical natural capital | That set of environmental resources which performs important environmental functions and for which no substitutes in terms of human, manufactured or other natural capital currently exist | [37] through [50] | 2003 |
| 9 | Critical natural capital | Natural capital which is responsible for important environmental functions and which cannot be substituted in the provision of these functions by manufactured capital | [37] | 2003 |
| 10 | Critical natural capital | Natural capital that is not substitutable by any other form of capital | [50] | 2003 |
| 11 | Critical natural capital, based on an anthropocentric perspective | The ecosystem services which are most important to our survival and well-being and cannot be substituted (focused mainly on production and information functions of natural ecosystems) | [50] | 2003 |
| 12 | Critical natural capital, based on an ecocentric perspective | The ecosystems which are most important to maintain environmental health/integrity (focused mainly on maintenance of regulation and habitat functions) | [50] | 2003 |
| 13 | Critical materials | Those [materials] for which a threat to supply from abroad could involve harm to the nation’s economy | [39] | 2008 |
| 14 | Raw material criticality | To qualify as critical, a raw material must face high risks with regard to access to it, i.e., high supply risks or high environmental risks, and be of high economic importance. In such a case, the likelihood that impediments to access occur is relatively high and impacts for the whole EU economy would be relatively significant | [5] also referred to by [2,40] | 2010 |
| 15 | Raw material criticality (in the context of the general risk matrix) | In this context, raw material criticality can be interpreted as the systemic risk of damages to an economy due to disturbances in raw material supply | [51] | 2012 |
| 16 | Strategic or critical materials | If their supply is concentrated in one country or could be restricted by a few corporate interests, and because they are important economically or for national security | [52] | 2012 |
| 17 | Criticality of metals | The extent of current and future risks associated with a certain metal | [53] | 2013 |
| 18 | Criticality of metals | The quality, state or degree of being of the highest importance | [17,54] | 2013, 2014 |
| 19 | Criticality | The combination of the potential for supply disruption and the exposure of a system of interest to that disruption | [55] | 2014 |
| 20 | Criticality | The term ‘criticality’ describes an evaluation of the holistic importance of a resource, which can be interpreted as an assessment of the risks connected with resource production, use and end-of-life | [56] through [57] | 2014 |
| 21 | Criticality | A dynamic, multidimensional characteristic of materials. In other words, criticality in its meaning of “state of being critical” can refer to something as being vital, absolutely essential as well as to something that is verging on the state of emergency | [33] | 2015 |
| 22 | Criticality of ecosystem services | The criticality of ecosystem services depends on (i) the essential role of these services for human existence and well-being, (ii) the non-substitutability of the services with regard to their unique contribution to human well-being, and (iii) the risk of the services becoming irreversibly extinct if the natural capital that provides them is degraded beyond critical thresholds. | [58] | 2015 |
| 23 | Criticality of a raw material | A measure of the (economic) risk arising from its utilisation (incl. production, use, and end-of-life) for a specific consumer over a certain period | [59] | 2017 |
© 2018 by the authors. Licensee MDPI, Basel, Switzerland. This article is an open access article distributed under the terms and conditions of the Creative Commons Attribution (CC BY) license (http://creativecommons.org/licenses/by/4.0/).
Share and Cite
Schellens, M.K.; Gisladottir, J. Critical Natural Resources: Challenging the Current Discourse and Proposal for a Holistic Definition. Resources 2018, 7, 79. https://doi.org/10.3390/resources7040079
Schellens MK, Gisladottir J. Critical Natural Resources: Challenging the Current Discourse and Proposal for a Holistic Definition. Resources. 2018; 7(4):79. https://doi.org/10.3390/resources7040079
Chicago/Turabian StyleSchellens, Marie K., and Johanna Gisladottir. 2018. "Critical Natural Resources: Challenging the Current Discourse and Proposal for a Holistic Definition" Resources 7, no. 4: 79. https://doi.org/10.3390/resources7040079
APA StyleSchellens, M. K., & Gisladottir, J. (2018). Critical Natural Resources: Challenging the Current Discourse and Proposal for a Holistic Definition. Resources, 7(4), 79. https://doi.org/10.3390/resources7040079

