A Quantitative Sustainability Assessment for Mine Closure and Repurposing Alternatives in Colorado, USA
Abstract
:1. Introduction
Case Study Background
2. Mine Closure Planning and Sustainable Development
Previous Studies and Gaps
3. Methodology
3.1. Identification of Relevant Indicators
3.2. Data Collection
3.3. Multi-Attribute Decision Analysis (MADA)
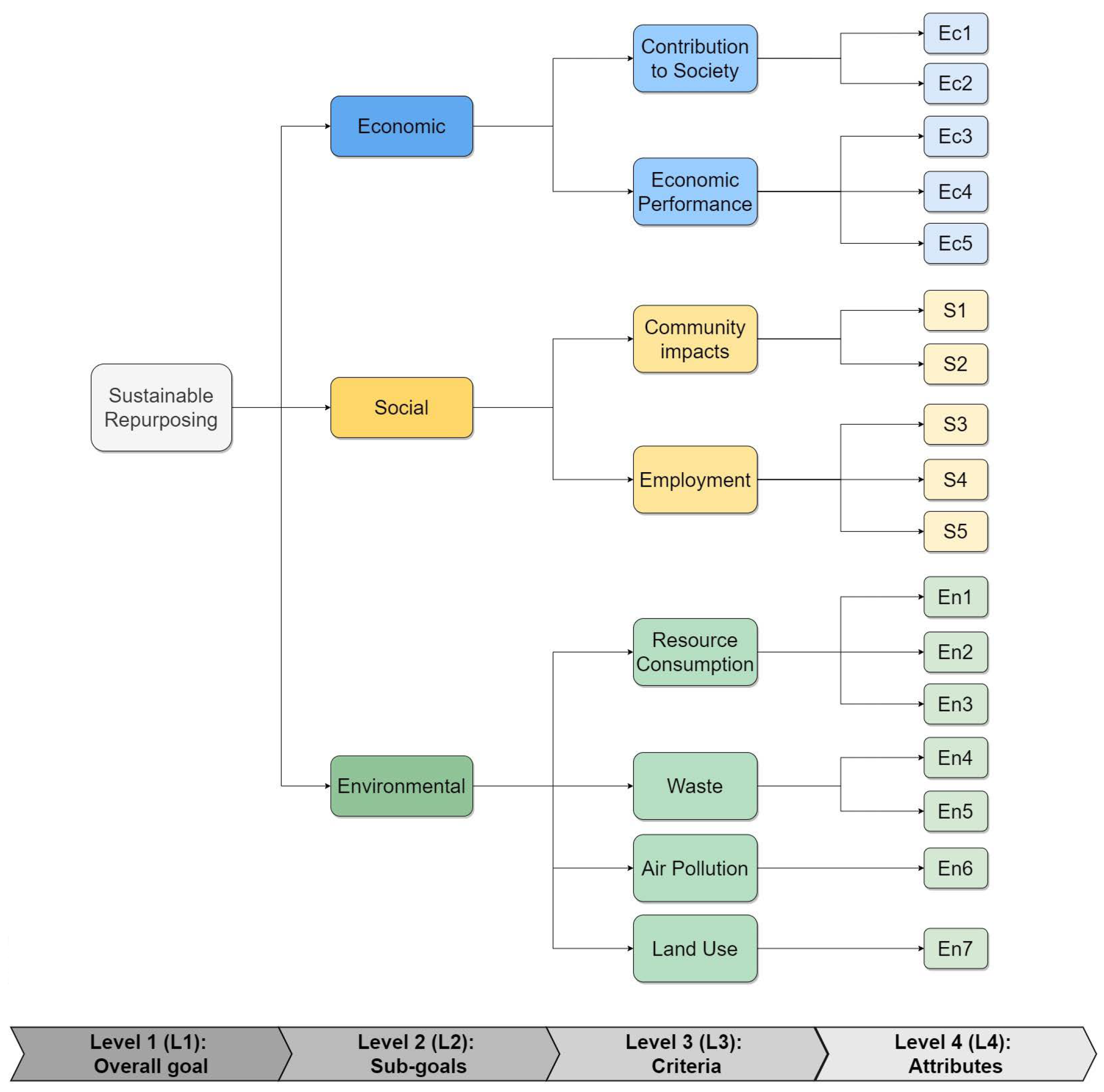
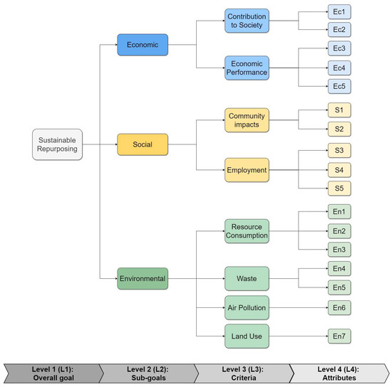
- Construction of a goals hierarchy to define the attributes by which the decision objectives will be measured;
- Formulation of single-measure utility functions for each attribute to normalize the measurement or scale of all attributes across all alternatives;
- Weighting of the preferences between attributes [100].
- Level 4 consists of the attributes, in other words, the sustainability indicators selected for this assessment (refer to Table 1 to see which indicators the codes stand for);
- Level 3 represents criteria that classify the attributes based on broader issue areas;
- Level 2 includes the economic, social, and environmental sub-goals that form the overall goal;
- Level 1 is the overall goal of “sustainable repurposing” of the tailings dam area.
3.4. Ranking of Alternatives and Their Evaluation
- Revealed the preferences of each stakeholder group on what the sustainable repurposing of the area should look like;
- Explored the variability of views about “sustainability” within and among stakeholder groups;
- Revealed the strengths and weaknesses of each alternative in terms of the economic, social, and environmental sustainability of the mill area;
- Determined which repurposing scenario better reflected stakeholder preferences and results in the most economically, environmentally, and socially sustainable outcomes.
3.5. Sensitivity and Scenario Analysis
3.6. Study Limitation
4. Results and Discussion
4.1. Stakeholder Priorities
Convergent and Divergent Views within Stakeholder Groups
4.2. Overall Ranking of the Repurposing Alternatives
Different Rankings for Different Stakeholder Groups
4.3. Sensitivity of the Results
4.3.1. Sensitivity to the Weights
4.3.2. Sensitivity to the Stakeholder Groups’ Composition
5. Conclusions
Author Contributions
Funding
Institutional Review Board Statement
Informed Consent Statement
Data Availability Statement
Acknowledgments
Conflicts of Interest
Appendix A
| QUESTIONS | ANSWER CHOICES |
|---|---|
| Demographic Information | |
| What is your age? | Under 18 18–24 25–34 35–44 45–55 Over 55 Prefer not to answer |
| To which gender identity do you most identify? | Female Male Transgender Female Transgender Male Gender Variant/Non-conforming Not listed [with a space if they want to specify] Prefer not to answer |
| What is the highest degree or level of school that you have completed? (If you are currently enrolled in school, please indicate the highest degree you have received) | Less than a high school diploma High school diploma or equivalent Bachelor’s degree (e.g., BA, BS) Master’s degree (e.g., MA, MS, MEd) Doctorate (e.g., PhD, EdD) Other (please specify) Prefer not to answer |
| Which stakeholder group do you identify with the most? | Local community member Faculty member Industry advisor for the challenge Government agency Non-governmental organization Other (please specify) Prefer not to answer |
| ECONOMIC—Financial Contributions and Economic Performance | |
| Q1. Option A: The new facility’s income tax payments Option B: New facility’s investments in public services for the community (e.g., road maintenance, housing assistance) Q2. Option A: The time it will take for the new facility to reach its maximum production amount Option B: The maximum number of products that the new facility can produce Q3. Option A: The time it will take for the new facility to reach its maximum production amount Option B: The amount of money the new facility makes from the sales of their goods and services Q4. Option A: The maximum number of products that the new facility can produce Option B: The amount of money the new facility makes from the sales of their goods and services Q5. Option A: Contributions to Society (i.e., taxes and public services) Option B: Economic Performance | (The answers below apply to all remaining questions) Preference Direction (Dropdown menu): A is more important than B B is more important than A Both are EQUALLY important Prefer not to answer Intensity of Importance (Dropdown menu): SLIGHTLY more important MODERATELY more important STRONGLY more important EXTREMELY more important Does not apply Prefer not to answer |
| SOCIAL—Community Impacts and Employment | |
| Q6. Option A: Nuisances (e.g., odor) or hazards (e.g., fire) that may arise from the new facility and could impact the nearby communities Option B: The potential traffic volume around the project site Q7. Option A: Annual salary offered for employees by the new facility Option B: Number of employees that can work in the new facility Q8. Option A: Annual salary offered for employees by the new facility Option B: Number of different job types offered by the new facility Q9. Option A: Number of employees that can work in the new facility Option B: Number of different job types offered by the new facility Q10. Option A: Negative community impacts (i.e., nuisances, hazards) Option B: Employment | (Same as above) |
| ENVIRONMENT—Waste, Emissions, Resource Consumption, and Land Use | |
| Q11. Option A: The new facility’s energy use Option B: The amount of energy that the new facility obtains from renewable energy resources such as solar roof panels Q12. Option A: The new facility’s energy use Option B: The amount of recycled materials used by the new facility to produce their products Q13. Option A: The amount of energy that the new facility obtains from renewable energy resources such as solar roof panels Option B: The amount of recycled materials used by the new facility to produce their products Q14. Option A: The amount of unremoved mine waste remaining in the new project area after 15 years Option B: The amount of waste to be produced by the new facility Q15. Option A: Air Pollution (The amount of gases released to the air by the new facility) Option B: Total land area used by the new facility Q16. Option A: Air Pollution (The amount of gases released to the air by the new facility) Option B: Resource Consumption Q17. Option A: Air Pollution (The amount of gases released to the air by the new facility) Option B: Amount of waste produced by the new facility Q18. Option A: Total land area used by the new facility Option B: Resource Consumption Q19. Option A: Total land area used by the new facility Option B: Amount of waste produced by the new facility Q20. Option A: Resource Consumption Option B: Amount of waste produced by the new facility | (Same as above) |
| General Aspects of Sustainability (Sub-goals) | |
| Q21. Option A: Economic Aspects Option B: Environmental Aspects Q22. Option A: Economic Aspects Option B: Social Aspects Q23. Option A: Environmental Aspects Option B: Social Aspects | (Same as above) |
References
- Muller, S.; Lai, F.; Beylot, A.; Boitier, B.; Villeneuve, J. No Mining Activities, No Environmental Impacts? Assessing the Carbon Footprint of Metal Requirements Induced by the Consumption of a Country with Almost No Mines. Sustain. Prod. Consum. 2020, 22, 24–33. [Google Scholar] [CrossRef] [Green Version]
- Hilson, G. An Overview of Land Use Conflicts in Mining Communities. Land Use Policy 2002, 19, 65–73. [Google Scholar] [CrossRef]
- Boerchers, M.; Sinclair, A.J.; Gibson, R.B.; Halden, N.M. “Sustainability Is Finding the next Mine”: The Complicated Relationships among Legacies, Sustainability, and EA. Environ. Impact Assess. Rev. 2018, 71, 84–93. [Google Scholar] [CrossRef]
- Marimuthu, R.; Sankaranarayanan, B.; Ali, S.M.; de Sousa Jabbour, A.B.L.; Karuppiah, K. Assessment of Key Socio-Economic and Environmental Challenges in the Mining Industry: Implications for Resource Policies in Emerging Economies. Sustain. Prod. Consum. 2021, 27, 814–830. [Google Scholar] [CrossRef]
- Monosky, M.; Keeling, A. Planning for Social and Community-Engaged Closure: A Comparison of Mine Closure Plans from Canada’s Territorial and Provincial North. J. Environ. Manag. 2021, 277, 111324. [Google Scholar] [CrossRef]
- Bainton, N.; Holcombe, S. A Critical Review of the Social Aspects of Mine Closure. Resour. Policy 2018, 59, 468–478. [Google Scholar] [CrossRef]
- Erzurumlu, S.S.; Erzurumlu, Y.O. Sustainable Mining Development with Community Using Design Thinking and Multi-Criteria Decision Analysis. Resour. Policy 2015, 46, 6–14. [Google Scholar] [CrossRef]
- International Institute for Environment and Development (IIED). Minerals and Sustainable Development Mining for the Future Appendix B: Mine Closure Working Paper; WBCSD: Geneva, Switzerland, 2002; Available online: https://pubs.iied.org/sites/default/files/pdfs/migrate/G00884.pdf (accessed on 3 July 2022).
- Holcombe, S.; Keenan, J. Mining as a Temporary Land Use Scoping Project: Transitions and Repurposing; The University of Queensland: Brisbane, Australia, 2020. [Google Scholar]
- International Council on Mining and Metals (ICMM). Integrated Mine Closure, Good Practice Guide, 2nd ed.; International Council on Mining and Metals: London, UK, 2019. [Google Scholar]
- Keenan, J.; Holcombe, S. Mining as a Temporary Land Use: A Global Stocktake of Post-Mining Transitions and Repurposing. Extr. Ind. Soc. 2021, 8, 100924. [Google Scholar] [CrossRef]
- Stacey, J.; Naude, A.; Hermanus, M.; Frankel, P. The Socio-Economic Aspects of Mine Closure and Sustainable Development: Literature Overview and Lessons for the Socio-Economic Aspects of Closure—Report 1. J. S. Afr. Inst. Min. Metall. 2010, 110, 379–394. [Google Scholar]
- Yaylacı, E.D.; Düzgün, H.Ş. Evaluating the Mine Plan Alternatives with Respect to Bottom-up and Top-down Sustainability Criteria. J. Clean. Prod. 2017, 167, 837–849. [Google Scholar] [CrossRef]
- Finucane, S. Thinking about the End before You Start—Integrating Mine Closure Planning into Feasibility Studies and Environmental and Social Impact Assessment. In Proceedings of the Third International Seminar on Mine Closure; Australian Centre for Geomechanics: Perth, Australia, 2008; pp. 171–182. [Google Scholar]
- Hattingh, R.; Williams, D.J.; Corder, G. Applying a Regional Land Use Approach to Mine Closure: Opportunities for Restoring and Regenerating Mine-Disturbed Regional Landscapes. In Proceedings of the International Conference on Mine Closure, Perth, Australia, 3–5 September 2019; Australian Centre for Geomechanics: Perth, Australia, 2019; Volume One, pp. 951–967. [Google Scholar]
- Lamb, K.; Coakes, S. Effective Social Planning for Mine Closure. In Proceedings of the Mine Closure 2012: Seventh International Conference on Mine Closure, Brisbane, Australia, 25–27 September 2012; pp. 627–639. [Google Scholar] [CrossRef] [Green Version]
- McCullough, C. Key Mine Closure Lessons Still to Be Learned. In Proceedings of the 11th International Conference on Mine Closure, Perth, Australia, 15–17 March 2016; Australian Centre for Geomechanics: Perth, Australia, 2016; pp. 325–338. [Google Scholar]
- McAllister, M.L.; Fitzpatrick, P.; Fonseca, A. Challenges of Space and Place for Corporate ‘Citizens’ and Healthy Mining Communities: The Case of Logan Lake, BC and Highland Valley Copper. Extr. Ind. Soc. 2014, 1, 312–320. [Google Scholar] [CrossRef] [Green Version]
- Colorado Division of Reclamation, Mining and Safety. Rules and Regulations. Available online: https://drms.colorado.gov/rules-and-regulations (accessed on 3 July 2022).
- Colorado Division of Reclamation, Mining and Safety. Reclamation Colorado. Available online: https://reclamation.colorado.gov/mine-life/reclamation (accessed on 3 July 2022).
- Australian and New Zealand Marketing Academy (ANZMEC); Minerals Council of Australia (MCA). Strategic Framework for Mine Closure; Australian and New Zealand Minerals and Energy Council: Perth, Australia, 2000. [Google Scholar]
- Government of Western Australia. Guidelines for Preparing Mine Closure Plans; Government of Western Australia: Perth, Australia, 2015. [Google Scholar]
- International Institute for Environment and Development (IIED); World Business Council for Sustainable Development (WBCSD). Research on Mine Closure Policy; Mining, Minerals and Sustainable Development: London, UK, 2002. [Google Scholar]
- Perdeli Demirkan, C.; Smith, N.M.; Duzgun, H.S.; Waclawski, A. A Data-Driven Approach to Evaluation of Sustainability Reporting Practices in Extractive Industries. Sustainability 2021, 13, 8716. [Google Scholar] [CrossRef]
- Vivoda, V.; Kemp, D.; Owen, J. Regulating the Social Aspects of Mine Closure in Three Australian States. J. Energy Nat. Resour. Law 2019, 37, 405–424. [Google Scholar] [CrossRef]
- Everingham, J.-A.; Mackenzie, S.; Svobodova, K.; Witt, K. Participatory Processes, Mine Closure and Social Transitions; Centre for Social Responsibility in Mining, University of Queensland: Brisbane, Australia, 2020. [Google Scholar]
- Limpitlaw, D. Mine Closure as a Framework for Sustainable Development. In Sustainable Development Practices on Mine Sites—Tools and Techniques; University of the Witwatersrand: Johannesburg, South Africa, 2004. [Google Scholar]
- Morteza, O.; Mahdi, R. Mine Design Selection Considering Sustainable Development. In Proceedings of the Mine Planning and Equipment Selection; Drebenstedt, C., Singhal, R., Eds.; Springer International Publishing: Dresden, Germany, 2014; pp. 151–163. [Google Scholar]
- Asr, E.T.; Kakaie, R.; Ataei, M.; Tavakoli Mohammadi, M.R. A Review of Studies on Sustainable Development in Mining Life Cycle. J. Clean. Prod. 2019, 229, 213–231. [Google Scholar] [CrossRef]
- Australian Government MINE CLOSURE. Leading Practice Sustainable Development Program for the Mining Industry; Australian Government: Canberra, Australia, 2016. [Google Scholar]
- Kabir, Z.S.; Rabbi, F.; Chowdhury, M.B.; Akbar, D. A Review of Mine Closure Planning and Practice in Canada and Australia. World Rev. Bus. Res. 2015, 5, 140–159. [Google Scholar]
- The Mining Association of Canada. Towards Sustainable Mining Mine Closure Framework; The Mining Association of Canada: Ottawa, ON, Canada, 2008. [Google Scholar]
- Clark, A.L.; Clark, J.C. VIII. An International Overview of Legal Frameworks for Mine Closure; Environmental Law Alliance Worldwide: Eugene, OR, USA, 2005. [Google Scholar]
- Akbar, D.; Rolfe, J.; Lechner, A.M.; Everingham, J.A.; Kinnear, S. Workshop Processes to Generate Stakeholder Consensus about Post-Mining Land Uses: An Australian Case Study. J. Environ. Plan. Manag. 2020, 64, 334–358. [Google Scholar] [CrossRef]
- Doley, D.; Audet, P. Adopting Novel Ecosystems as Suitable Rehabilitation Alternatives for Former Mine Sites. Ecol. Process. 2013, 2, 22. [Google Scholar] [CrossRef] [Green Version]
- Lechner, A.M.; McIntyre, N.; Witt, K.; Raymond, C.M.; Arnold, S.; Scott, M.; Rifkin, W. Challenges of Integrated Modelling in Mining Regions to Address Social, Environmental and Economic Impacts. Environ. Model. Softw. 2017, 93, 268–281. [Google Scholar] [CrossRef]
- Worrall, R.; Neil, D.; Brereton, D.; Mulligan, D. Towards a Sustainability Criteria and Indicators Framework for Legacy Mine Land. J. Clean. Prod. 2009, 17, 1426–1434. [Google Scholar] [CrossRef]
- Antwi, E.K.; Owusu-Banahene, W.; Boakye-Danquah, J.; Mensah, R.; Tetteh, J.D.; Nagao, M.; Takeuchi, K. Sustainability Assessment of Mine-Affected Communities in Ghana: Towards Ecosystems and Livelihood Restoration. Sustain. Sci. 2017, 12, 747–767. [Google Scholar] [CrossRef]
- Eshun, P.A.; Davies-Ocloo, E.A.; Amegbey, N. Multi-Criteria Decision Analysis Approach to Mine Closure Planning—A Case Study. Environ. Nat. Resour. Res. 2018, 8, 100. [Google Scholar] [CrossRef] [Green Version]
- Mert, Y. Contribution to Sustainable Development: Re-Development of Post-Mining Brownfields. J. Clean. Prod. 2019, 240, 118212. [Google Scholar] [CrossRef]
- Nell, T. Community Perceptions of Sustainable Development: Implications for an Approach to Closure Mining. Ph.D. Thesis, North-West University, Potchefstroom, South Africa, 2015. [Google Scholar]
- Owen, J.R.; Kemp, D. Social Licence and Mining: A Critical Perspective. Resour. Policy 2013, 38, 29–35. [Google Scholar] [CrossRef]
- Pimentel, B.S.; Gonzalez, E.S.; Barbosa, G.N.O. Decision-Support Models for Sustainable Mining Networks: Fundamentals and Challenges. J. Clean. Prod. 2016, 112, 2145–2157. [Google Scholar] [CrossRef]
- Rixen, A.; Blangy, S. Life after Meadowbank: Exploring Gold Mine Closure Scenarios with the Residents of Qamini’tuaq (Baker Lake), Nunavut. Extr. Ind. Soc. 2016, 3, 297–312. [Google Scholar] [CrossRef]
- Morrison-Saunders, A.; Pope, J.; Bond, A.; Retief, F. Towards Sustainability Assessment Follow-Up. Environ. Impact Assess. Rev. 2014, 45, 38–45. [Google Scholar] [CrossRef] [Green Version]
- Yaylaci, E.D. A Sustainability Assessment Framework for Evaluation of Coal Mining Sector Plans in Afşin-Elbistan Coal Basin with a Special Emphasis on Land Disturbance. Ph.D. Thesis, Middle East Tecnhical University, Ankara, Turkey, 2015. [Google Scholar]
- Parmar, B.L.; Freeman, R.E.; Harrison, J.S.; Wicks, A.C.; Purnell, L.; de Colle, S. Stakeholder Theory: The State of the Art. Acad. Manag. Ann. 2010, 4, 403–445. [Google Scholar] [CrossRef]
- International Atomic Energy Agency (IAEA). Management of Long Term Radiological Liabilities: Stewardship Challenges; International Atomic Energy Agency: Vienna, Austria, 2006. [Google Scholar]
- Falck, W.E.; Spangenberg, J.H. Selection of Social Demand-Based Indicators: EO-Based Indicators for Mining. J. Clean. Prod. 2014, 84, 193–203. [Google Scholar] [CrossRef]
- What Are the Principles for Responsible Investment? PRI Web Page PRI. Available online: https://www.unpri.org/about-us/what-are-the-principles-for-responsible-investment (accessed on 4 July 2022).
- Home—Sustainalytics. Available online: https://www.sustainalytics.com/ (accessed on 4 July 2022).
- McHaina, D.M. Environmental Planning Considerations for the Decommissioning, Closure and Reclamation of a Mine Site. Int. J. Surf. Min. Reclam. Environ. 2001, 15, 163–176. [Google Scholar] [CrossRef]
- Cooke, J.A.; Johnson, M.S. Ecological Restoration of Land with Particular Reference to the Mining of Metals and Industrial Minerals: A Review of Theory and Practice. Environ. Rev. 2002, 10, 41–71. [Google Scholar] [CrossRef] [Green Version]
- Lei, K.; Pan, H.; Lin, C. A Landscape Approach towards Ecological Restoration and Sustainable Development of Mining Areas. Ecol. Eng. 2016, 90, 320–325. [Google Scholar] [CrossRef]
- Srivastava, N.K.; Ram, L.C.; Masto, R.E. Reclamation of Overburden and Lowland in Coal Mining Area with Fly Ash and Selective Plantation: A Sustainable Ecological Approach. Ecol. Eng. 2014, 71, 479–489. [Google Scholar] [CrossRef]
- Bielecka, M.; Król-Korczak, J. Hybrid Expert System Aiding Design of Post-Mining Regions Restoration. Ecol. Eng. 2010, 36, 1232–1241. [Google Scholar] [CrossRef]
- Smith, C.M.S.; Bowie, M.H.; Hahner, J.L.; Boyer, S.; Kim, Y.N.; Zhong, H.T.; Abbott, M.; Rhodes, S.; Sharp, D.; Dickinson, N. Punakaiki Coastal Restoration Project: A Case Study for a Consultative and Multidisciplinary Approach in Selecting Indicators of Restoration Success for a Sand Mining Closure Site, West Coast, New Zealand. CATENA 2016, 136, 91–103. [Google Scholar] [CrossRef]
- Bascetin, A. A Decision Support System Using Analytical Hierarchy Process (AHP) for the Optimal Environmental Reclamation of an Open-Pit Mine. Environ. Geol. 2007, 52, 663–672. [Google Scholar] [CrossRef]
- Pavloudakis, F.; Galetakis, M.; Roumpos, C. A Spatial Decision Support System for the Optimal Environmental Reclamation of Open-Pit Coal Mines in Greece. Int. J. Min. Reclam. Environ. 2009, 23, 291–303. [Google Scholar] [CrossRef]
- Wang, S.D.; Liu, C.H.; Zhang, H.B. Suitability Evaluation for Land Reclamation in Mining Area: A Case Study of Gaoqiao Bauxite Mine. Trans. Nonferrous Met. Soc. China (Engl. Ed.) 2011, 21, s506–s515. [Google Scholar] [CrossRef]
- Cao, X. Regulating Mine Land Reclamation in Developing Countries: The Case of China. Land Use Policy 2007, 24, 472–483. [Google Scholar] [CrossRef]
- Mukhopadhyay, S.; Maiti, S.K.; Masto, R.E. Development of Mine Soil Quality Index (MSQI) for Evaluation of Reclamation Success: A Chronosequence Study. Ecol. Eng. 2014, 71, 10–20. [Google Scholar] [CrossRef]
- Wu, X.Q.; Zuo, X.Q.; Fang, Y.M. Evaluation of Reclamation Land Productivity in Mining Districts. Trans. Nonferr. Met. Soc. China 2011, 21, s717–s722. [Google Scholar] [CrossRef]
- Kuter, N. Reclamation of Degraded Landscapes Due to Opencast Mining. In Advances in Landscape Architecture; IntechOpen: London, UK, 2013. [Google Scholar]
- Neri, A.C.; Sánchez, L.E. A Procedure to Evaluate Environmental Rehabilitation in Limestone Quarries. J. Environ. Manag. 2010, 91, 2225–2237. [Google Scholar] [CrossRef]
- Sklenicka, P.; Prikryl, I.; Svoboda, I.; Lhota, T. Non-Productive Principles of Landscape Rehabilitation after Long-Term Opencast Mining in North-West Bohemia. J. S. Afr. Inst. Min. Metall. 2004, 104, 83–88. [Google Scholar]
- Vickers, H.; Gillespie, M.; Gravina, A. Assessing the Development of Rehabilitated Grasslands on Post-Mined Landforms in North West Queensland, Australia. Agric. Ecosyst. Environ. 2012, 163, 72–84. [Google Scholar] [CrossRef]
- Unger, C.J.; Lechner, A.M.; Kenway, J.; Glenn, V.; Walton, A. A Jurisdictional Maturity Model for Risk Management, Accountability and Continual Improvement of Abandoned Mine Remediation Programs. Resour. Policy 2015, 43, 1–10. [Google Scholar] [CrossRef]
- Amirshenava, S.; Osanloo, M. Mine Closure Risk Management: An Integration of 3D Risk Model and MCDM Techniques. J. Clean. Prod. 2018, 184, 389–401. [Google Scholar] [CrossRef]
- Krzemień, A.; Suárez Sánchez, A.; Riesgo Fernández, P.; Zimmermann, K.; González Coto, F. Towards Sustainability in Underground Coal Mine Closure Contexts: A Methodology Proposal for Environmental Risk Management. J. Clean. Prod. 2016, 139, 1044–1056. [Google Scholar] [CrossRef] [Green Version]
- Laurence, D. Establishing a Sustainable Mining Operation: An Overview. J. Clean. Prod. 2011, 19, 278–284. [Google Scholar] [CrossRef]
- Laurence, D. Optimisation of the Mine Closure Process. J. Clean. Prod. 2006, 14, 285–298. [Google Scholar] [CrossRef]
- Hutchison, I.; Dettore, R. Statistical and Probabilistic Closure Cost Estimating. In Proceedings of the Tailings and Mine Waste 2011, Vancouver, BC, Canada, 6–9 November 2011. [Google Scholar]
- Paricheh, M.; Osanloo, M. A Simulation-Based Framework for Estimating Probable Open-Pit Mine Closure Time and Cost. J. Clean. Prod. 2017, 167, 337–345. [Google Scholar] [CrossRef]
- Cao, X. Policy and Regulatory Responses to Coalmine Closure and Coal Resources Consolidation for Sustainability in Shanxi, China. J. Clean. Prod. 2017, 145, 199–208. [Google Scholar] [CrossRef]
- Srikanth, R.; Nathan, H.S.K. Towards Sustainable Development: Planning Surface Coal Mine Closures in India. J. Acad. Soc. Sci. 2017, 13, 30–43. [Google Scholar] [CrossRef]
- Odell, C.J.; Scoble, M.; Bullard, J.R. Improving Socio-Environmental Outcomes at Andean Mines. Int. J. Min. Reclam. Environ. 2011, 25, 133–151. [Google Scholar] [CrossRef]
- Mihai, A.; Marincea, A.; Ekenberg, L. A MCDM Analysis of the Roşia Montană Gold Mining Project. Sustainability 2015, 7, 7261–7288. [Google Scholar] [CrossRef] [Green Version]
- Esteves, A.M. Evaluating Community Investments in the Mining Sector Using Multi-Criteria Decision Analysis to Integrate SIA with Business Planning. Environ. Impact Assess. Rev. 2008, 28, 338–348. [Google Scholar] [CrossRef]
- Straka, M.; Bindzár, P.; Kaduková, A. Utilization of the Multicriteria Decision-Making Methods for the Needs of Mining Industry. Acta Montan. Slovaca Ročník 2014, 19, 199–206. [Google Scholar]
- Gelvez, J.I.R.; Aldana, F.A.C. Mining Method Selection Methodology by Multiple Criteria Decision Analysis—Case Study in Colombian Coal Mining. Int. J. Anal. Hierarchy Process 2014, 1–5. [Google Scholar] [CrossRef]
- Gupta, S.; Kumar, U. An Analytical Hierarchy Process (AHP)-Guided Decision Model for Underground Mining Method Selection. Int. J. Min. Reclam. Environ. 2012, 26, 324–336. [Google Scholar] [CrossRef]
- Bascetin, A. Technical Note: An Application of the Analytic Hierarchy Process in Equipment Selection at Orhaneli Open Pit Coal Mine. Min. Technol. 2013, 113, 192–199. [Google Scholar] [CrossRef]
- Bascetin, A.; Oztas, O.; Kanli, A.I. EQS: A Computer Software Using Fuzzy Logic for Equipment Selection in Mining. J. S. Afr. Inst. Min. Metall. 2006, 106, 63–70. [Google Scholar]
- Kursunoglu, N.; Onder, M. Selection of an Appropriate Fan for an Underground Coal Mine Using the Analytic Hierarchy Process. Tunn. Undergr. Space Technol. 2015, 48, 101–109. [Google Scholar] [CrossRef]
- Bangian, A.H.; Ataei, M.; Sayadi, A.; Gholinejad, A. Optimizing Post-Mining Land Use for Pit Area in Open-Pit Mining Using Fuzzy Decision Making Method. Int. J. Environ. Sci. Technol. 2012, 9, 613–628. [Google Scholar] [CrossRef] [Green Version]
- Soltanmohammadi, H.; Osanloo, M.; Rezaei, B.; Aghajani Bazzazi, A. Achieving to Some Outranking Relationships between Post Mining Land Uses through Mined Land Suitability Analysis. Int. J. Environ. Sci. Technol. 2008, 5, 535–546. [Google Scholar] [CrossRef] [Green Version]
- Soltanmohammadi, H.; Osanloo, M.; Aghajani Bazzazi, A. An Analytical Approach with a Reliable Logic and a Ranking Policy for Post-Mining Land-Use Determination. Land Use Policy 2010, 27, 364–372. [Google Scholar] [CrossRef]
- Soltanmohammadi, H.; Osanloo, M.; Bazzazi, A.A. Deriving Preference Order of Post-Mining Land-Uses through MLSA Framework: Application of an Outranking Technique. Environ. Geol. 2009, 58, 877–888. [Google Scholar] [CrossRef]
- Masoumi, I.; Naraghi, S.; Rashidi-Nejad, F.; Masoumi, S. Application of Fuzzy Multi-Attribute Decision-Making to Select and to Rank the Post-Mining Land-Use. Environ. Earth Sci. 2014, 72, 221–231. [Google Scholar] [CrossRef]
- Iacovidou, E.; Voulvoulis, N. A Multi-Criteria Sustainability Assessment Framework: Development and Application in Comparing Two Food Waste Management Options Using a UK Region as a Case Study. Environ. Sci. Pollut. Res. 2018, 25, 35821–35834. [Google Scholar] [CrossRef] [Green Version]
- Kumar, V.; Gunasekaran, A.; Singh, K.; Papadopoulos, T.; Dubey, R. Cross Sector Comparison of Sustainability Reports of Indian Companies: A Stakeholder Perspective. Sustain. Prod. Consum. 2015, 4, 62–71. [Google Scholar] [CrossRef]
- Lindfors, A. Assessing Sustainability with Multi-Criteria Methods: A Methodologically Focused Literature Review. Environ. Sustain. Indic. 2021, 12, 100149. [Google Scholar] [CrossRef]
- Matthews, N.E.; Stamford, L.; Shapira, P. Aligning Sustainability Assessment with Responsible Research and Innovation: Towards a Framework for Constructive Sustainability Assessment. Sustain. Prod. Consum. 2019, 20, 58–73. [Google Scholar] [CrossRef]
- Nicoletti Junior, A.; de Oliveira, M.C.; Helleno, A.L. Sustainability Evaluation Model for Manufacturing Systems Based on the Correlation between Triple Bottom Line Dimensions and Balanced Scorecard Perspectives. J. Clean. Prod. 2018, 190, 84–93. [Google Scholar] [CrossRef]
- Saaty, T.L. A Scaling Method for Priorities in Hierarchical Structures. J. Math. Psychol. 1977, 15, 234–281. [Google Scholar] [CrossRef]
- Karunathilake, H.; Bakhtavar, E.; Chhipi-Shrestha, G.; Mian, H.R.; Hewage, K.; Sadiq, R. Decision Making for Risk Management: A Multi-Criteria Perspective. In Methods in Chemical Process Safety; Elsevier Science: Amsterdam, The Netherlands, 2020; pp. 239–287. [Google Scholar]
- Shanmuganathan, M.; Kajendran, K.; Sasikumar, A.N.; Mahendran, M. Faculty Multi Attribute Utility Theory—An over View. Int. J. Sci. Eng. Res. 2018, 9, 698–706. [Google Scholar]
- Merkhofer, M.W.; Anderson, R.G. Multiattribute Utility Analysis as a Framework for Public Participation in Siting a Hazardous Waste Management Facility. Environ. Manag. 1997, 21, 831–839. [Google Scholar] [CrossRef]
- Hahn, W.J.; Seaman, S.L.; Bikel, R. Making Decisions with Multiple Attributes: A Case in Sustainability Planning Making Decisions with Multiple Attributes: A Case in Sustainability Planning; Graziadio Business Report; Graziadio Business Review: Malibu, CA, USA, 2012. [Google Scholar]
- Narrei, S.; Osanloo, M. Post-Mining Land-Use Methods Optimum Ranking, Using Multi Attribute Decision Techniques with Regard to Sustainable Resources Management. OIDA Int. J. Sustain. Dev. 2011, 2, 65–76. [Google Scholar]
- Padur, K.; Purre, A.H. Optimizing Post-Mining Land-Use Decision Making in Cooperation with Stakeholders. Environ. Dev. Sustain. 2021, 24, 4875–4900. [Google Scholar] [CrossRef]
- Smith, G. Logical Decisions, Software version number: v8.0; Gary Smith: Fairfax, VA, USA, 1991.
- Pöyhönen, M.; Hamalainen, R.P. On the Convergence of Multiattribute Weighting Methods. Eur. J. Oper. Res. 2001, 129, 569–585. [Google Scholar] [CrossRef] [Green Version]
- Chelst, K.; Canbolat, Y.B. Value-Added Decision Making for Managers; CRC Press: Boca Raton, FL, USA, 2011. [Google Scholar]
- Mateo, J.R.S.C. Multi-Attribute Utility Theory. In Multi-Criteria Analysis in the Renewable Energy Industry; Springer: London, UK, 2012; ISBN 9781447123460. [Google Scholar]
- Gomez-Limon, J.A.; Arriaza, M.; Riesgo, L. An MCDM Analysis of Agricultural Risk Aversion. Eur. J. Oper. Res. 2003, 151, 569–585. [Google Scholar] [CrossRef]
- Karatas, A.; El-Rayes, K. Evaluating the Performance of Sustainable Development in Urban Neighborhoods Based on the Feedback of Multiple Stakeholders. Sustain. Cities Soc. 2014, 14, 374–382. [Google Scholar] [CrossRef]
- Zietsman, J.; Rilett, L.R.; Kim, S. Transportation Corridor Decision-Making with Multi-Attribute Utility Theory. Int. J. Manag. Decis. Mak. 2006, 7, 254–266. [Google Scholar] [CrossRef]
- Keeney, R.L. The Art of Assessing Multiattribute Utility Functions. Organ. Behav. Hum. Perform. 1977, 19, 267–310. [Google Scholar] [CrossRef]
- Brunelli, M. A Survey of Inconsistency Indices for Pairwise Comparisons. Int. J. Gen. Syst. 2018, 47, 751–771. [Google Scholar] [CrossRef]
- Forman, E.; Peniwati, K. Theory and Methodology Aggregating Individual Judgments and Priorities with the Analytic Hierarchy Process. Eur. J. Oper. Res. 1998, 108, 165–169. [Google Scholar] [CrossRef]
- Rao, R.V. Introduction to Multiple Attribute Decision-Making (MADM) Methods. In Decision Making in the Manufacturing Environment; Springer: London, UK, 2007; pp. 27–41. [Google Scholar]
- Abel, E.; Mikhailov, L.; Keane, J. Group Aggregation of Pairwise Comparisons Using Multi-Objective Optimization. Inf. Sci. 2015, 322, 257–275. [Google Scholar] [CrossRef]
- Ossadnik, W.; Schinke, S.; Kaspar, R.H. Group Aggregation Techniques for Analytic Hierarchy Process and Analytic Network Process: A Comparative Analysis. Group Decis. Negot. 2016, 25, 421–457. [Google Scholar] [CrossRef] [Green Version]
- Schmidt, K.; Babac, A.; Pauer, F.; Damm, K.; von der Schulenburg, J.M. Measuring Patients’ Priorities Using the Analytic Hierarchy Process in Comparison with Best-Worst-Scaling and Rating Cards: Methodological Aspects and Ranking Tasks. Health Econ. Rev. 2016, 6, 50. [Google Scholar] [CrossRef] [PubMed] [Green Version]
- Adamcsek, E. The Analytic Hierarchy Process and Its Generalizations. 2008. Available online: https://web.cs.elte.hu/blobs/diplomamunkak/alkmat/2008/adamcsek_edit.pdf (accessed on 19 December 2021).
- Boon, W.; Edler, J. Demand, Challenges, and Innovation. Making Sense of New Trends in Innovation Policy. Sci. Public Policy 2018, 45, 435–447. [Google Scholar] [CrossRef] [Green Version]
- McGaurr, L.; Lester, L. Environmental Groups Treading the Discursive Tightrope of Social License: Australian and Canadian Cases Compared. Int. J. Commun. 2017, 11, 3476–3496. [Google Scholar]
- Parsons, R.; Lacey, J.; Moffat, K. Maintaining Legitimacy of a Contested Practice: How the Minerals Industry Understands Its ‘Social Licence to Operate’. Resour. Policy 2014, 41, 83–90. [Google Scholar] [CrossRef]
- Prno, J. An Analysis of Factors Leading to the Establishment of a Social Licence to Operate in the Mining Industry. Resour. Policy 2013, 38, 577–590. [Google Scholar] [CrossRef]
- Prno, J.; Slocombe, D.S. A Systems-Based Conceptual Framework for Assessing the Determinants of a Social License to Operate in the Mining Industry. Environ. Manag. 2014, 53, 672–689. [Google Scholar] [CrossRef]
- Briassoulis, H. Sustainable Tourism and the Question of the Commons. Ann. Tour. Res. 2002, 29, 1065–1085. [Google Scholar] [CrossRef]
- Smith, N.C. Corporate Social Responsibility: Whether or How? SAGE J. 2003, 45, 52–76. [Google Scholar] [CrossRef]
- Janssen, R. On the Use of Multi-Criteria Analysis in Environmental Impact Assessment in The Netherlands. J. Multi-Criteria Decis. Anal. 2001, 10, 101–109. [Google Scholar] [CrossRef]
- Korucu, M.K.; Erdagi, B. A Criticism of Applications with Multi-Criteria Decision Analysis That Are Used for the Site Selection for the Disposal of Municipal Solid Wastes. Waste Manag. 2012, 32, 2315–2323. [Google Scholar] [CrossRef]
- Munda, G. Social Multi-Criteria Evaluation: Methodological Foundations and Operational Consequences. Eur. J. Oper. Res. 2004, 158, 662–677. [Google Scholar] [CrossRef]
- Zardari, N.H.; Ahmed, K.; Shirazi, S.M.; Yusop, Z. Bin Literature Review. In Weighting Methods and Their Effects on Multi-Criteria Decision Making Model Outcomes in Water Resources Management; Springer: Cham, Switzerland, 2015; pp. 7–67. [Google Scholar]
- Macharis, C.; Verbeke, A.; de Brucker, K. The Strategic Evaluation of New Technologies through Multicriteria Analysis: The Advisors Case. Res. Transp. Econ. 2004, 8, 443–462. [Google Scholar] [CrossRef]
- Mitchell, P. Top 10 Business Risks and Opportunities for Mining and Metals in 2022 EY—Global. Available online: https://www.ey.com/en_gl/mining-metals/top-10-business-risks-and-opportunities-for-mining-and-metals-in-2022 (accessed on 19 December 2021).
- Vivoda, V.; Kemp, D. How Do National Mining Industry Associations Compare on Sustainable Development? Extr. Ind. Soc. 2019, 6, 22–28. [Google Scholar] [CrossRef]
- United Nations Development Programme (UNDP). Mapping Mining to the Sustaninable Development Goals: An Atlas; United Nations Development Programme: New York, NY, USA, 2016. [Google Scholar]
- Ediriweera, A.; Wiewiora, A. Barriers and Enablers of Technology Adoption in the Mining Industry. Resour. Policy 2021, 73, 102188. [Google Scholar] [CrossRef]




















| Code | Indicator | Verbiage Used in the Survey |
|---|---|---|
| ECONOMIC INDICATORS | ||
| Ec1 | Corporate income taxes and royalties paid at full capacity | The new facility’s income tax payments |
| Ec2 | Extent of community and infrastructure investments | New facility’s investments in public services for the community (e.g., road maintenance, housing assistance) |
| Ec3 | Number of years it will take to reach the full capacity from the day the production begins | The time it will take for the new facility to reach its maximum production amount |
| Ec4 | Annual production capacity at full capacity | The maximum number of products that the new facility can produce |
| Ec5 | Annual revenue at full capacity | The amount of money the new facility makes from the sales of their goods and services |
| SOCIAL INDICATORS | ||
| S1 | Potential nuisance and more significant risks that may affect local communities. | Nuisances (e.g., odor) or hazards (e.g., fire) that may arise from the new facility and could impact the nearby communities |
| S2 | Road use and traffic load compared to the baseline | The potential traffic volume around the project site |
| S3 | Average annual salary of full-time workers | Annual salary offered for employees by the new facility |
| S4 | Number of full-time and hourly based employees at full capacity | Number of employees that can work in the new facility |
| S5 | Number of different job types offered on site | Number of different job types offered by the new facility |
| ENVIRONMENTAL INDICATORS | ||
| En1 | Expense of anticipated energy consumption | The new facility’s energy use |
| En2 | Proportion of heating energy that the new facility can potentially supply by renewables on-site | The amount of energy that the new facility obtains from renewable energy resources such as solar roof panels |
| En3 | Potential percentage of recycled input materials | The amount of recycled materials used by the new facility to produce their products |
| En4 | Total amount of untreated tailings in 15 years | The amount of unremoved mine waste remaining in the new project area after 15 years |
| En5 | Waste production potential | The amount of waste to be produced by the new facility |
| En6 | Estimated total air emissions | Air Pollution (The amount of gases released to the air by the new facility) |
| En7 | Area used for production | Total land area used by the new facility |
| Level (L) | Aspect | Parameter | Range in Assigned Weights within Stakeholder Groups | |||||||
|---|---|---|---|---|---|---|---|---|---|---|
| Faculty Members | Industry Advisors | Government Agencies | Mining Company | Local Non-Profits | Community Members | Local Governments | All Respondents | |||
| L2 | Econ | Economic Aspects | 0.496 | 0.369 | 0.443 | 0.284 | 0.597 | 0.634 | 0.720 | 0.731 |
| L2 | Soc | Social Aspects | 0.347 | 0.349 | 0.141 | 0.108 | 0.262 | 0.376 | 0.406 | 0.431 |
| L2 | Env | Environmental Aspects | 0.372 | 0.353 | 0.361 | 0.205 | 0.481 | 0.681 | 0.459 | 0.681 |
| L3 | Econ | Contribution to Society | 0.375 | 0.800 | 0.333 | 0.625 | 0.400 | 0.775 | 0.708 | 0.800 |
| L3 | Econ | Economic Performance | 0.375 | 0.800 | 0.333 | 0.625 | 0.400 | 0.775 | 0.708 | 0.800 |
| L3 | Soc | Community Impacts | 0.708 | 0.750 | 0.375 | 0.708 | 0.400 | 0.775 | 0.775 | 0.800 |
| L3 | Soc | Employment | 0.708 | 0.750 | 0.375 | 0.708 | 0.400 | 0.775 | 0.775 | 0.800 |
| L3 | Env | Air pollution | 0.349 | 0.419 | 0.456 | 0.067 | 0.198 | 0.337 | 0.377 | 0.575 |
| L3 | Env | Land use | 0.099 | 0.302 | 0.443 | 0.225 | 0.488 | 0.310 | 0.104 | 0.513 |
| L3 | Env | Resource Consumption | 0.186 | 0.477 | 0.238 | 0.170 | 0.220 | 0.386 | 0.435 | 0.513 |
| L3 | Env | Waste | 0.344 | 0.296 | 0.063 | 0.160 | 0.255 | 0.332 | 0.329 | 0.423 |
| L4 | Econ | Income tax payments (Ec1) | 0.375 | 0.708 | 0.625 | 0.333 | 0.067 | 0.625 | 0.733 | 0.800 |
| L4 | Econ | Investment in public services (Ec2) | 0.375 | 0.708 | 0.625 | 0.333 | 0.067 | 0.625 | 0.733 | 0.800 |
| L4 | Econ | Time until full capacity (Ec3) | 0.554 | 0.198 | 0.215 | 0.376 | 0.593 | 0.321 | 0.252 | 0.638 |
| L4 | Econ | Production capacity (Ec4) | 0.261 | 0.200 | 0.625 | 0.195 | 0.205 | 0.564 | 0.548 | 0.659 |
| L4 | Econ | Revenue (Ec5) | 0.483 | 0.122 | 0.515 | 0.291 | 0.662 | 0.658 | 0.406 | 0.710 |
| L4 | Soc | Nuisance (S1) | 0.775 | 0.400 | 0.625 | 0.375 | 0.067 | 0.750 | 0.583 | 0.775 |
| L4 | Soc | Traffic (S2) | 0.775 | 0.400 | 0.625 | 0.375 | 0.067 | 0.750 | 0.583 | 0.775 |
| L4 | Soc | Annual salary (S3) | 0.375 | 0.625 | 0.241 | 0.337 | 0.705 | 0.561 | 0.593 | 0.729 |
| L4 | Soc | Number of employees (S4) | 0.394 | 0.580 | 0.423 | 0.214 | 0.599 | 0.346 | 0.534 | 0.664 |
| L4 | Soc | Number of job types (S5) | 0.049 | 0.435 | 0.215 | 0.364 | 0.273 | 0.389 | 0.628 | 0.665 |
| L4 | Env | Energy Use (En1) | 0.556 | 0.717 | 0.689 | 0.511 | 0.712 | 0.691 | 0.684 | 0.743 |
| L4 | Env | Energy supplied by renewables (En2) | 0.434 | 0.598 | 0.563 | 0.685 | 0.512 | 0.640 | 0.604 | 0.685 |
| L4 | Env | Recycled input materials (En3) | 0.400 | 0.278 | 0.376 | 0.380 | 0.363 | 0.262 | 0.549 | 0.632 |
| L4 | Env | Untreated tailings (En4) | 0.583 | 0.775 | 0.775 | 0.775 | 0.500 | 0.400 | 0.666 | 0.775 |
| L4 | Env | Waste production (En5) | 0.583 | 0.775 | 0.775 | 0.775 | 0.500 | 0.400 | 0.666 | 0.775 |
| Alternative, Original Ranking, Original Utility Score | Utility Scores for What-If Scenario 1: Removing the Outliers in Each Stakeholder Group | ||||||||
|---|---|---|---|---|---|---|---|---|---|
| Faculty Members | Industry Advisors | Government Agencies | Mining Company | Local Non-Profits | Community Members | Local Governments | Mean | Range (Max–Min) | |
| Shrimp, 1st, 0.598 | 0.587 | 0.601 | 0.605 | 0.597 | 0.581 | 0.590 | 0.604 | 0.595 | 0.024 (0.605–0.581) |
| Hemp, 2nd, 0.538 | 0.526 | 0.541 | 0.541 | 0.534 | 0.531 | 0.535 | 0.542 | 0.536 | 0.016 (0.542–0.526) |
| Tailings, 3rd, 0.492 | 0.507 | 0.488 | 0.487 | 0.494 | 0.506 | 0.502 | 0.486 | 0.496 | 0.021 (0.507–0.486) |
| Alternative, Original Ranking, Original Utility Score | Utility Scores for What-If Scenario 2-a: Removing Each Respondent | |||
|---|---|---|---|---|
| Maximum Score | Minimum Score | Mean | Range (Max–Min) | |
| Shrimp, 1st, 0.598 | 0.606 | 0.587 | 0.597 | 0.019 |
| Hemp, 2nd, 0.538 | 0.544 | 0.531 | 0.537 | 0.013 |
| Tailings, 3rd, 0.492 | 0.502 | 0.486 | 0.494 | 0.016 |
| Alternative, Original Ranking, Original Utility Score | Utility Scores for What-If Scenario 2-b: Removing One Stakeholder Group at a Time | ||||||||
|---|---|---|---|---|---|---|---|---|---|
| Faculty Members | Industry Advisors | Government Agencies | Mining Company | Local Non-Profits | Community Members | Local Governments | Mean | Range (Max–Min) | |
| Shrimp, 1st, 0.598 | 0.581 | 0.622 | 0.613 | 0.587 | 0.575 | 0.589 | 0.617 | 0.598 | 0.047 (0.622–0.575) |
| Hemp, 2nd, 0.538 | 0.532 | 0.539 | 0.546 | 0.521 | 0.532 | 0.541 | 0.553 | 0.538 | 0.032 (0.553–0.521) |
| Tailings, 3rd, 0.492 | 0.507 | 0.477 | 0.481 | 0.510 | 0.508 | 0.497 | 0.474 | 0.493 | 0.036 (0.510–0.474) |
Publisher’s Note: MDPI stays neutral with regard to jurisdictional claims in published maps and institutional affiliations. |
© 2022 by the authors. Licensee MDPI, Basel, Switzerland. This article is an open access article distributed under the terms and conditions of the Creative Commons Attribution (CC BY) license (https://creativecommons.org/licenses/by/4.0/).
Share and Cite
Perdeli Demirkan, C.; Smith, N.M.; Duzgun, S. A Quantitative Sustainability Assessment for Mine Closure and Repurposing Alternatives in Colorado, USA. Resources 2022, 11, 66. https://doi.org/10.3390/resources11070066
Perdeli Demirkan C, Smith NM, Duzgun S. A Quantitative Sustainability Assessment for Mine Closure and Repurposing Alternatives in Colorado, USA. Resources. 2022; 11(7):66. https://doi.org/10.3390/resources11070066
Chicago/Turabian StylePerdeli Demirkan, Cansu, Nicole M. Smith, and Sebnem Duzgun. 2022. "A Quantitative Sustainability Assessment for Mine Closure and Repurposing Alternatives in Colorado, USA" Resources 11, no. 7: 66. https://doi.org/10.3390/resources11070066
APA StylePerdeli Demirkan, C., Smith, N. M., & Duzgun, S. (2022). A Quantitative Sustainability Assessment for Mine Closure and Repurposing Alternatives in Colorado, USA. Resources, 11(7), 66. https://doi.org/10.3390/resources11070066

