Online Academic Networks as Knowledge Brokers: The Mediating Role of Organizational Support
Abstract
1. Introduction
2. Literature Review
3. Research Hypotheses and Model
- H1:
- As knowledge brokers, online academic networks support the access to human collective intelligence which exerts a positive influence on research innovation.
- H2:
- As knowledge brokers, online academic networks support consistent knowledge flows which exert a positive influence on research innovation.
- H3:
- The access to human collective intelligence within online academic networks exerts a positive influence on organizational support, be it formal (H3a) or informal (H3b).
- H4:
- The consistent knowledge flows within online academic networks exert a positive influence on organizational support, be it formal (H4a) or informal (H4b).
- H5:
- Organizational support exerts a positive influence on research innovation, be it formal (H5a) or informal (H5b).
4. Materials and Methods
4.1. Data Collection and Sample
4.2. Measures
5. Results
5.1. Measurement Model Assessment
5.2. Structural Model Assessment
6. Discussion and Conclusions
6.1. Summary and Discussion of Findings
6.2. Research Originality and Implications
6.3. Research Limits and Future Avenues
Acknowledgments
Author Contributions
Conflicts of Interest
References
- Tomlinson, J. Globalization and Culture; University of Chicago Press: Chicago, IL, USA, 1999. [Google Scholar]
- Tomlinson, J. Deterritorialization; Wiley-Blackwell: Hoboken, NJ, USA, 2012. [Google Scholar]
- OECD. New Sources of Growth: Knowledge-Based Capital. Key Analyses and Policy Conclusions. Synthesis Report. 2013. Available online: www.oecd.org/sti/inno/knowledge-based-capitalsynthesis.pdf (accessed on 12 November 2017).
- Vătămănescu, E.M.; Andrei, A.G.; Leovaridis, C.; Dumitriu, L.D. Exploring network-based intellectual capital as a competitive advantage. An insight into European universities from developing economies. In Proceedings of the 7th European Conference on Intellectual Capital, Cartagena, Spain, 9–10 April 2015; Cegarra Navarro, J.G., Ed.; Academic Conferences and Publishing International Limited: Reading, UK, 2015; pp. 350–358. [Google Scholar]
- Vătămănescu, E.M.; Andrei, A.G.; Dumitriu, L.D.; Leovaridis, C. Harnessing network-based intellectual capital in online academic networks. From the organizational policies and practices towards competitiveness. J. Knowl. Manag. 2016, 20, 594–619. [Google Scholar] [CrossRef]
- Ordóñez de Pablos, P. Measuring and Reporting Knowledge-Based Resources: The Intellectual Capital Report; Facultad de Ciencias Economicas, University of Oviedo: Oviedo, Spain, 2013. [Google Scholar]
- Vătămănescu, E.M.; Gorgos, E.-A.; Andrei, A.-G.; Alexandru, V.-A. The Technological Advent and Dynamics of the Network Society. The “Middle-Aged Approach”. Broad Res. Artif. Intell. Neurosci. 2016, 7, 16–30. [Google Scholar]
- Andrei, A.G.; Zait, A.; Vătămănescu, E.M.; Pînzaru, F. Word of mouth generation and brand communication strategy: Findings from an experimental study explored with PLS-SEM. Ind. Manag. Data Syst. 2017, 117, 478–495. [Google Scholar] [CrossRef]
- Vătămănescu, E.M.; Nistoreanu, B.G.; Mitan, A. Competition and Consumer Behavior in the Context of the Digital Economy. Amfiteatru Econ. 2017, 19, 354–366. [Google Scholar]
- Vătămănescu, E.M.; Andrei, A.G.; Pînzaru, F. Investigating the online social network development through the Five Cs Model of Similarity: The Facebook case. Inf. Technol. People 2018, 31, 84–110. [Google Scholar] [CrossRef]
- Di Fatta, D.; Cupido, F.; Dominici, G. The value of a network in the digital era: Insights about Doctor Chat case study. Int. J. of Elect. Mark. Retail. 2017, 8, 301–315. [Google Scholar] [CrossRef]
- Di Fatta, D.; Caputo, F.; Evangelista, F.; Dominici, G. Small world theory and the World Wide Web: Linking small world properties and website centrality. Int. J. Mark. Bus. Syst. 2016, 2, 126–140. [Google Scholar] [CrossRef]
- Bratianu, C.; Orzea, I. The entropic intellectual capital model. Knowl. Manag. Res. Pract. 2013, 11, 133–141. [Google Scholar] [CrossRef]
- Dabija, D.C.; Postelnicu, C.; Dinu, V.; Mihaila, A. Stakeholders’ perception of sustainability orientation within a major Romanian University. Int. J. Sustain. Higher Educ. 2017, 18, 533–553. [Google Scholar] [CrossRef]
- Bratianu, C.; Vătămănescu, E.-M. Students’ perception on developing conceptual generic skills for business: A knowledge-based approach. VINE J. Inf. Knowl. Manag. Syst. 2017, 47, 490–505. [Google Scholar] [CrossRef]
- Chan, A.; Chenhall, R.; Kohn, T.; Stevens, C. Interdisciplinary Collaboration and Brokerage in the Digital Humanities. Digit. Humanit. Q. 2017, 11, 1–10. [Google Scholar]
- Belso-Martinez, J.A.; Diez-Vial, I.; Lopez-Sanchez, M.J.; Mateu-Garcia, R. The brokerage role of supporting organizations inside clusters: How does it work? Eur. Plan. Stud. 2018, 26, 706–725. [Google Scholar] [CrossRef]
- Hammami, H.; Amara, N.; Landry, R. Organizational climate and its influence on brokers’ knowledge transfer activities: A structural equation modelling. Int. J. Inf. Manag. 2013, 33, 105–111. [Google Scholar] [CrossRef]
- Kislov, R.; Wilson, P.; Boaden, R. The ‘dark side’ of knowledge brokering. J. Health Serv. Res. Policy 2017, 22, 107–112. [Google Scholar] [CrossRef] [PubMed]
- Aquilani, B.; Abbate, T.; Dominici, G. Choosing Open Innovation Intermediaries through their web-based platforms. Int. J. Digit. Account. Res. 2016, 16, 35–60. [Google Scholar] [CrossRef][Green Version]
- Malinovskyte, M.; Rüling, C.C.; Mothe, C. Knowledge brokerage: Towards an integrative conceptual framework. Presented at the XXIIIème Conférence de l’AIMS, Rennes, France, 26–28 May 2014; Available online: http://www.strategie-aims.com/events/conferences/24-xxiiieme-conference-de-l-aims/communications/3166-knowledge-brokerage-towards-an-integrative-conceptual-framework/download (accessed on 6 February 2018).
- Hargadon, A.B. Firms as knowledge brokers: Lessons in pursuing continuous innovation. Calif. Manag. Rev. 1998, 40, 209–227. [Google Scholar] [CrossRef]
- Kidwell, D.K. Principal investigators as knowledge brokers: A multiple case study of the creative actions of PIs in entrepreneurial science. Technol. Forecast. Soc. Chang. 2013, 80, 212–220. [Google Scholar] [CrossRef]
- Pawlowski, S.; Robey, D. Bridging user organizations: Knowledge brokering and the work of information technology professionals. Manag. Inf. Syst. Q. 2004, 28, 645–672. [Google Scholar] [CrossRef]
- Ward, V.; House, A.; Hamer, S. Knowledge Brokering: The missing link in the evidence to action chain? Evid. Policy 2009, 5, 267–279. [Google Scholar] [CrossRef] [PubMed]
- Kleinbaum, A.M. Organizational Misfits and the Origins of Brokerage in Intrafirm Networks. Admin. Sci. Q. 2012, 57, 407–452. [Google Scholar] [CrossRef]
- Brass, D.J.; Galaskiewicz, J.; Greve, H.R.; Tsai, W. Taking stock of networks and organizations: A multilevel perspective. Acad. Manag. J. 2004, 47, 795–817. [Google Scholar] [CrossRef]
- Burt, R.S. Structural Holes; Harvard University Press: Cambridge, UK, 1992. [Google Scholar]
- Burt, R.S. Structural Holes and Good Ideas. Am. J. Sociol. 2004, 110, 349–399. [Google Scholar] [CrossRef]
- Hahl, O.; Kacperczyk, A.; Davis, J.P. Knowledge Asymmetry and Brokerage: Linking Network Perception to Position in Structural Holes. Strateg. Org. 2016, 14, 118–143. [Google Scholar] [CrossRef]
- Hargadon, A.B. Brokering knowledge: Linking learning and innovation. Res. Org. Behav. 2002, 24, 41–85. [Google Scholar] [CrossRef]
- Friedland, R.; Alford, R.R. Bringing Society Back in: Symbols, Practices and Institutional Contradictions; University of Chicago Press: Chicago, IL, USA, 1991. [Google Scholar]
- Ordóñez de Pablos, P. Preface to the special issue: Emerging information technologies for effective knowledge management-towards high-performance business organizations and value networks. Hum. Fact. Ergon. Manuf. Serv. Ind. 2010, 20, 99–102. [Google Scholar] [CrossRef]
- Gokmen, D. A qualitative research regarding the university administrators’ capacity to use of management information tools. Procedia Soc. Behav. Sci. 2009, 1, 2480–2490. [Google Scholar] [CrossRef][Green Version]
- Leung, N.K.Y.; Lau, S.K.; Tsang, N. An ontology-based collaborative inter-organisational knowledge management network (CIK-NET). J. Inf. Knowl. Manag. 2013, 12, 1350005. [Google Scholar] [CrossRef]
- Rathi, D.; Given, L.M.; Forcier, E. Interorganisational partnerships and knowledge sharing: The perspective of non-profit organisations (NPOs). J. Knowl. Manag. 2014, 18, 867–885. [Google Scholar] [CrossRef]
- Laszlo, A. Leadership and Systemic Innovation: The case for Evolutionary Leadership. In Proceedings of the Keynote Speech Delivered at 5th Business Systems Laboratory International Symposium “Cocreating Responsible Futures in the Digital Age”, Naples, Italy, 22–24 January 2018. [Google Scholar]
- Malone, T.W. The Future of Work: How the New Order of Business Will Shape Your Organization. Your Management Style and Your Life; Harvard Business School Press: Boston, MA, USA, 2004. [Google Scholar]
- Laszlo, A. Connecting the DOTS: The Design of Thrivable Systems through the Power of Collective Intelligence. Syst. Res. Behav. Sci. 2014, 31, 586–594. [Google Scholar] [CrossRef]
- Wuchty, S.; Jones, B.F.; Uzzi, B. The Increasing Dominance of Teams in Production of Knowledge. Science 2009, 316, 1036–1039. [Google Scholar] [CrossRef] [PubMed]
- Williams Woolley, A.; Chabris, C.F.; Pentland, A.; Hashmi, N.; Malone, T.W. Evidence for a Collective Intelligence Factor in the Performance of Human Groups. Science 2010, 330, 686–688. [Google Scholar] [CrossRef] [PubMed]
- Soto-Acosta, P.; Colomo-Palacios, R.; Popa, S. Web knowledge sharing and its effect on innovation: An empirical investigation in SMEs. Knowl. Manag. Res. Pract. 2014, 12, 103–113. [Google Scholar] [CrossRef]
- Kok, A. Intellectual capital management as part of knowledge management initiatives at institutions of higher learning. Electron. J. Knowl. Manag. 2007, 5, 181–192. [Google Scholar]
- Sánchez, P.; Elena, S.; Castrillo, R. Intellectual capital dynamics in universities: A reporting model. J. Intellect. Cap. 2009, 10, 307–324. [Google Scholar] [CrossRef]
- Wu, H.Y.; Chen, J.K.; Chen, I.S. Ways to promote valuable innovation: Intellectual capital assessment for higher education system. Qual. Quant. 2012, 46, 1377–1391. [Google Scholar] [CrossRef]
- Ramírez, Y.; Gordillo, S. Recognition and measurement of intellectual capital in Spanish universities. J. Intellect. Cap. 2014, 15, 173–188. [Google Scholar] [CrossRef]
- Veltri, S.; Silvestri, A. The Free State University integrated reporting: A critical consideration. J. Intellect. Cap. 2015, 16, 443–462. [Google Scholar] [CrossRef]
- Ramírez Córcoles, Y.; Santos Peñalver, J.F.; Tejada Ponce, A. Intellectual capital in Spanish public universities: Stakeholders’ information needs. J. Intellect. Cap. 2011, 12, 356–376. [Google Scholar] [CrossRef]
- Bratianu, C.; Bolisani, E. Knowledge strategy: An integrated approach for managing uncertainty. In Proceedings of the 16th European Conference on Knowledge Management, Udine, Italy, 3–4 September 2015; Massaro, M., Garlatti, A., Eds.; Academic Conferences Publishing International Limited: Reading, UK, 2015; pp. 169–177. [Google Scholar]
- Bratianu, C. The frontier of linearity in the intellectual capital metaphor. In Proceedings of the European Conference on Intellectual Capital, Haarlem, The Netherlands, 28–29 April 2009; Stam, C., Andriessen, D., Eds.; Academic Conferences Publishing International Limited: Reading, UK, 2009; pp. 97–103. [Google Scholar]
- Nowicka, M.; Dima, I.C.; Stefan, C. Integrating the IC concept into strategies for the development of regional network systems. Eur. J. Bus. Soc. Sci. 2014, 1, 21–33. [Google Scholar]
- Fernando, I. Community creation by means of a social media paradigm. Learn. Org. 2010, 17, 500–514. [Google Scholar] [CrossRef]
- Kruse, P.; Geißler, P. Benefiting from external knowledge in open innovation processes. Int. J. Knowl. Syst. Sci. 2014, 3, 16–27. [Google Scholar] [CrossRef]
- Owen-Smith, J.; Powell, W.W. Knowledge networks as channels and conduits: The effects of spillovers in the Boston biotechnology community. Org. Sci. 2004, 15, 5–21. [Google Scholar] [CrossRef]
- Dinu, V. The Knowledge-Based Economy: Implications for Higher Education in Economics and Business. Amfiteatru Econ. 2011, 13, 343–344. [Google Scholar]
- Shu, C.; Page, A.L.; Gao, S.; Jiang, X. Managerial ties and firm innovation: Is knowledge creation a missing link? J. Prod. Innov. Manag. 2012, 29, 125–143. [Google Scholar] [CrossRef]
- Valkokari, K.; Paasi, J.; Rantala, T. Managing knowledge within networked innovation. Knowl. Manag. Res. Pract. 2012, 10, 27–40. [Google Scholar] [CrossRef]
- Ferguson, J.; Taminiau, Y. Conflict and learning in inter-organizational online communities: Negotiating knowledge claims. J. Knowl. Manag. 2014, 18, 886–904. [Google Scholar] [CrossRef]
- Leon, R.D.; Vătămănescu, E.M. Storytelling as a knowledge strategy in higher education institutions. In Proceedings of the 16th European Conference on Knowledge Management, Udine, Italy, 3–4 September 2015; Garlatti, A., Massaro, M., Eds.; Academic Conferences and Publishing International Limited: Reading, UK, 2015; pp. 458–467. [Google Scholar]
- Perez, J.R.; Ordóñez de Pablos, P. Knowledge management and organizational competitiveness: A framework for human capital analysis. J. Knowl. Manag. 2003, 7, 82–91. [Google Scholar] [CrossRef]
- Nazari, J.A.; Herremans, I.M.; Isaac, R.G.; Manassian, A.; Kline, T.J.B. Organizational culture, climate and IC: An interaction analysis. J. Intellect. Cap. 2011, 12, 224–248. [Google Scholar] [CrossRef]
- Gunsel, A.; Siachou, E.; Acar, A.Z. Knowledge management and learning capability to enhance organizational innovativeness. Procedia Soc. Behav. Sci. 2011, 24, 880–888. [Google Scholar] [CrossRef]
- Kianto, A.; Andreeva, T.; Pavlov, Y. The impact of intellectual capital management on company competitiveness and financial performance. Knowl. Manag. Res. Pract. 2013, 11, 112–122. [Google Scholar] [CrossRef]
- Tzortzaki, A.M.; Mihiotis, A. A review of knowledge management theory and future directions. Knowl. Process Manag. 2014, 21, 29–41. [Google Scholar] [CrossRef]
- Tseng, K.A.; Lin, V.I.; Yen, S.W. Contingencies of intellectual capitals and financial capital on value creation. J. Intellect. Cap. 2015, 16, 156–173. [Google Scholar] [CrossRef]
- Henseler, J.; Hubona, G.; Ray, P.A. Using PLS path modeling in new technology research: Updated guidelines. Ind. Manag. Data Syst. 2016, 116, 2–20. [Google Scholar] [CrossRef]
- Hair, J.F.; Hult, G.T.M.; Ringle, C.M.; Sarstedt, M. A Primer on Partial Least Squares Structural Equation Modeling (PLS-SEM), 2nd ed.; Sage: Thousand Oaks, CA, USA, 2017. [Google Scholar]
- Ringle, C.M.; Wende, S.; Becker, J.-M.; SmartPLS 3. Boenningstedt: SmartPLS GmbH. 2015. Available online: http://www.smartpls.com (accessed on 3 March 2018).
- Hu, L.T.; Bentler, P.M. Cutoff criteria for fit indexes in covariance structure analysis: Conventional criteria versus new alternatives. Struct. Equ. Model. Multidiscip. J. 1999, 6, 1–55. [Google Scholar] [CrossRef]
- Fornell, C.; Larcker, D.F. Evaluating structural equation models with unobservable variables and measurement error. J. Market. Res. 1981, 18, 39–50. [Google Scholar] [CrossRef]
- Chin, W.W. How to write up and report PLS analyses. In Handbook of Partial Least Squares: Concepts, Methods and Applications in Marketing and Related Fields; Esposito Vinzi, V., Chin, W.W., Henseler, J., Wang, H., Eds.; Springer: Berlin, Germany, 2010; pp. 655–690. [Google Scholar]
- Henseler, J.; Ringle, C.M.; Sarstedt, M. A new criterion for assessing discriminant validity in variance-based structural equation modeling. J. Acad. Market. Sci. 2015, 43, 115–135. [Google Scholar] [CrossRef]
- Diamantopoulos, A.; Siguaw, J.A. Formative versus Reflective Indicators in Organizational Measure Development: A Comparison and Empirical Illustration. Br. J. Manag. 2006, 17, 263–282. [Google Scholar] [CrossRef]
- Hair, J.F.; Hult, G.T.M.; Ringle, C.M.; Sarstedt, M. A Primer on Partial Least Squares Structural Equation Modeling (PLS-SEM); Sage: Los Angeles, CA, USA, 2014. [Google Scholar]


| Constructs | α | rho_A | CR | AVE |
|---|---|---|---|---|
| Consistent Knowledge Flows (7 items: CHF2; CHF3; CHF4; CHF5; CHF6; CHF7; CHF9) | 0.924 | 0.928 | 0.939 | 0.686 |
| Formal Organizational Support (3 items: OS1; OS3; OS6) | 0.890 | 0.924 | 0.931 | 0.818 |
| Human Collective Intelligence (6 items: HCI3; HCI5; HCI6; HCI8; HCI9; HCI10) | 0.897 | 0.903 | 0.920 | 0.659 |
| Informal Organizational Support (2 items: OS7i; OS8i) | 0.838 | 0.838 | 0.925 | 0.860 |
| Research Innovation (6 items: CER4; CER5; CER6; CER8; CER9; CER1) | 0.892 | 0.894 | 0.918 | 0.651 |
| Consistent Knowledge Flows | Formal Organizational Support | Human Collective Intelligence | Informal Organizational Support | Research Innovation | |
|---|---|---|---|---|---|
| Consistent Knowledge Flows | 0.828 | ||||
| Formal Organizational Support | 0.405 | 0.905 | |||
| Human Collective Intelligence | 0.588 | 0.427 | 0.812 | ||
| Informal Organizational Support | 0.606 | 0.474 | 0.626 | 0.928 | |
| Research Innovation | 0.730 | 0.533 | 0.735 | 0.686 | 0.807 |
| Consistent Knowledge Flows | Formal Organizational Support | Human Collective Intelligence | Informal Organizational Support | Research Innovation | |
|---|---|---|---|---|---|
| Consistent Knowledge Flows | |||||
| Formal Organizational Support | 0.435 | ||||
| Human Collective Intelligence | 0.640 | 0.452 | |||
| Informal Organizational Support | 0.679 | 0.538 | 0.717 | ||
| Research Innovation | 0.802 | 0.584 | 0.812 | 0.794 |
| R Square | |
|---|---|
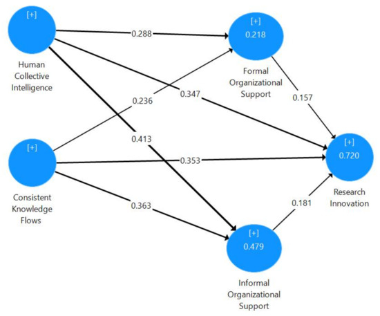
| Formal Organizational Support | 0.218 |
| Informal Organizational Support | 0.479 |
| Research Innovation | 0.720 |
| Effects | β | M | Stdev | T | P | 2.5% CI | 97.5% CI | Hypothesis |
|---|---|---|---|---|---|---|---|---|
| Human Collective Intelligence → Research Innovation (Direct) | 0.347 | 0.347 | 0.072 | 4.853 | 0.000 | 0.200 | 0.484 | H1 supported |
| Human Collective Intelligence → Formal Organizational Support → Research Innovation (Indirect) | 0.045 | 0.045 | 0.021 | 2.196 | 0.028 | 0.012 | 0.091 | |
| Human Collective Intelligence → Informal Organizational Support→ Research Innovation (Indirect) | 0.075 | 0.077 | 0.039 | 1.896 | 0.058 | 0.012 | 0.164 | |
| Consistent Knowledge Flows→ Research Innovation (Direct) | 0.353 | 0.355 | 0.070 | 5.030 | 0.000 | 0.215 | 0.487 | H2 supported |
| Consistent Knowledge Flows → Formal Organizational Support → Research Innovation (Indirect) | 0.037 | 0.036 | 0.018 | 2.029 | 0.042 | 0.006 | 0.075 | |
| Consistent Knowledge Flows → Informal Organizational Support→ Research Innovation (Indirect) | 0.066 | 0.063 | 0.028 | 2.321 | 0.020 | 0.015 | 0.124 | |
| Human Collective Intelligence → Formal Organizational Support | 0.288 | 0.291 | 0.084 | 3.425 | 0.001 | 0.126 | 0.456 | H3a supported |
| Human Collective Intelligence → Informal Organizational Support | 0.413 | 0.416 | 0.081 | 5.078 | 0.000 | 0.255 | 0.574 | H3b supported |
| Consistent Knowledge Flows → Formal Organizational Support | 0.236 | 0.237 | 0.091 | 2.594 | 0.010 | 0.053 | 0.408 | H4a supported |
| Consistent Knowledge Flows→ Informal Organizational Support | 0.363 | 0.361 | 0.084 | 4.352 | 0.000 | 0.192 | 0.523 | H4b supported |
| Formal Organizational Support → Research Innovation | 0.157 | 0.155 | 0.050 | 3.131 | 0.002 | 0.059 | 0.253 | H5a supported |
| Informal Organizational Support→ Research Innovation | 0.181 | 0.180 | 0.075 | 2.417 | 0.02 | 0.039 | 0.334 | H5b supported |
© 2018 by the authors. Licensee MDPI, Basel, Switzerland. This article is an open access article distributed under the terms and conditions of the Creative Commons Attribution (CC BY) license (http://creativecommons.org/licenses/by/4.0/).
Share and Cite
Vătămănescu, E.-M.; Andrei, A.G.; Gazzola, P.; Dominici, G. Online Academic Networks as Knowledge Brokers: The Mediating Role of Organizational Support. Systems 2018, 6, 11. https://doi.org/10.3390/systems6020011
Vătămănescu E-M, Andrei AG, Gazzola P, Dominici G. Online Academic Networks as Knowledge Brokers: The Mediating Role of Organizational Support. Systems. 2018; 6(2):11. https://doi.org/10.3390/systems6020011
Chicago/Turabian StyleVătămănescu, Elena-Mădălina, Andreia Gabriela Andrei, Patrizia Gazzola, and Gandolfo Dominici. 2018. "Online Academic Networks as Knowledge Brokers: The Mediating Role of Organizational Support" Systems 6, no. 2: 11. https://doi.org/10.3390/systems6020011
APA StyleVătămănescu, E.-M., Andrei, A. G., Gazzola, P., & Dominici, G. (2018). Online Academic Networks as Knowledge Brokers: The Mediating Role of Organizational Support. Systems, 6(2), 11. https://doi.org/10.3390/systems6020011
