Model of the Russian Federation Construction Innovation System: An Integrated Participatory Systems Approach
Abstract
:1. Introduction
2. Literature Review
2.1. Innovation System
2.1.1. Levels of Innovation Systems
2.1.2. Complexity of Innovation Systems
2.2. Construction Innovation System
2.3. Actors Roles
- Industry refers to private and public firms in the construction industry; design companies; related and supporting industries; building material and construction equipment suppliers; and service industry (e.g., contractors and consultants in building and civil infrastructure sectors).
- Government as a highly influential participant in the construction industry.
- Academia refers to technical colleges, higher education institutions and research institutions, responsible for conducting fundamental and applied research, training the next generation of industry professionals and acting as guardians of the inherited body of knowledge.
2.3.1. Industry
2.3.2. Government
2.3.3. Academia
2.3.4. Collaboration
3. Research Goal and Objectives
- To complete a literature review of the current state of knowledge regarding construction innovation systems, as well as the contextual factors specific to the Russian construction industry.
- To identify the main variables of the construction innovation system and relationships between them, as well as their influence on each other through structural analysis and stakeholder engagement.
- To develop a modelling framework that utilises a causal loop diagram to link relevant innovation factors.
4. Research Methodology
4.1. Problem Scoping and Variables Identification
4.2. Stakeholder Identification and Engagement
4.3. Structural Analysis with MICMAC
4.4. Development of a Causal Loop Diagram
5. Results and Discussion
5.1. Problem Scoping and Variables Identification
5.2. Stakeholder Identification and Engagement
5.3. Structural Analysis with MICMAC
- Influential variables represent input variables that exert some influence on other elements, but are not dependent on the others. Consequently, any change in one of these variables will influence other variables and the system as a whole. Hence, they must have a priority when considering strategic actions or scenarios. These variables are: level of administrative barriers to innovation; government regulations; level of IPR (Intellectual property rights) protection; client’s demand; PPP (Public-Private Partnership); new procurement approaches; level of tax incentives; R&D expenditure (public).
- Relay variables are also important as they both influence the system and are dependent on influential variables. Besides these variables have an unstable behaviour as they could change to be input or output variables. Hence, they are dynamic variables involved in the feedback loops of the system. These relay variables include: quality of construction projects; level of public R&D activity; level of innovation; import substitution; level of applied research; R&D expenditure (industry); level of innovation commercialisation; level of government intervention; government incentives; level of private R&D activity; UIG (University-Industry-Government) partnership; UI R&D collaboration.
- Dependent variables represent system’s output variables that are the most impacted by other variables and the system. These variables are: client’s satisfaction; final product cost; profit maximisation; awareness and training.
- Autonomous variables are neither influential nor dependent and do not significantly affect the system. Within the context of system dynamics modelling, these variables are associated with exogenous components that exist within the system, but are not controlled by the dynamics of the model. Although they can be excluded from any further analysis, their location near the axes of influence and dependence can mean a certain effect and should be taken into account. The stakeholders identified the following factors as independent: venture funding; level of basic research; level of technological cooperation; “brain drain”; life cycle cost practice; quality of higher education.
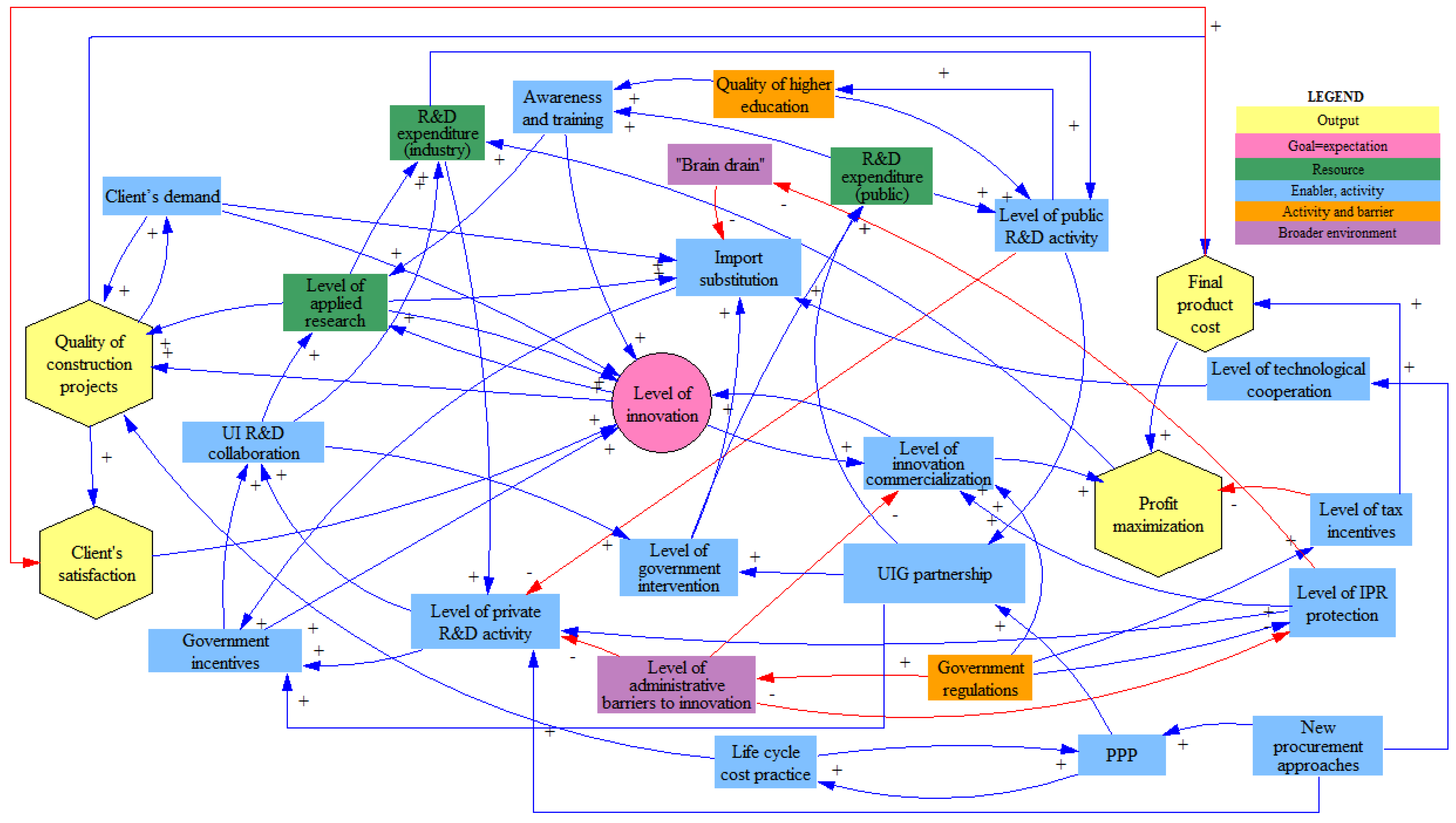
5.4. Causal Loop Diagram
- If a causal link from one element (X) to another (Y) is positive, it is denoted by “+” (blue arrows in Figure 8), which means a change in X produces an increase in Y in the same direction.
- If a causal link from one element (X) to another element (Y) is negative; it is denoted by “−” (red arrows in Figure 8), which denotes that a change in X produces a decrease in Y in the opposite direction.
6. Conclusions
7. Limitations and Future Research
- The CLD explains interactions and interrelations. However, it may be considered as a didactic tool in order to understand the complexity of the system under study because the changes over time cannot be seen. Moreover, it is unable to capture the levels (stocks) and rates (flows) in the system’s behaviour and to represent its dynamics. Stock and flow diagrams are required to overcome this limitation. Hence, this constructed CLD provides a roadmap for reference and is the basis for refinement and further building of a simulation model using the system dynamics technique.
Author Contributions
Conflicts of Interest
References
- Manley, K. Implementation of innovation by manufacturers subcontracting to construction projects. Eng. Constr. Archit. Manag. 2008, 15, 230–245. [Google Scholar] [CrossRef]
- Panuwatwanich, K.; Stewart, R.A.; Mohamed, S. Critical pathways to enhanced innovation diffusion and business performance in Australian design firms. Autom. Constr. 2009, 18, 790–797. [Google Scholar] [CrossRef]
- Panuwatwanich, K.; Stewart, R.A.; Mohamed, S. Validation of an empirical model for innovation diffusion in Australian design firms. Constr. Innov. Inf. Process. Manag. 2009, 9, 449–467. [Google Scholar] [CrossRef]
- Andersson, N.; Widén, K. Construction innovation systems—A sector approach. In Proceedings of the Conference in Advancing Facilities management and Construction through Innovation, Helsinki, Finland, 13–16 June 2005; pp. 203–213.
- Suprun, E.V.; Stewart, R.A. Construction innovation diffusion in the Russian Federation: Barriers, drivers and coping strategies. Constr. Innov. 2015, 15, 278–312. [Google Scholar] [CrossRef]
- Voinov, A.; Gaddis, E.J.B. Lessons for successful participatory watershed modelling: A perspective from modelling practitioners. Ecol. Model. 2008, 216, 197–207. [Google Scholar] [CrossRef]
- Torres, N.; Olaya, C. Tackling the mess: System conceptualization through cross-impact analysis. In Proceedings of the 28th International Conference of the System Dynamics Society, Seoul, Korea, 25–29 July 2010.
- Richards, R.G.; Sano, M.; Sahin, O. Exploring climate change adaptive capacity of surf life saving in Australia using Bayesian belief networks. Ocean. Coast. Manag. 2016, 120, 148–159. [Google Scholar] [CrossRef]
- Sahin, O.; Stewart, R.A.; Porter, M.G. Water security through scarcity pricing and reverse osmosis: A system dynamics approach. J. Clean. Prod. 2015, 88, 160–171. [Google Scholar] [CrossRef]
- Sahin, O.; Stewart, R.A.; Giurco, D.; Porter, M. Renewable Hydropower Generation as a Co-Benefit of Balanced Urban Water Portfolio Management and Flood Risk Mitigation. Available online: http://www.sciencedirect.com/science/article/pii/S1364032116001817 (accessed on 10 April 2016).
- Almeida, M.F.L.; Moraes, C.A.C.; Melo, M.A.C. Technology Foresight on Emerging Technologies: Implications for a National Innovation Initiative in Brazil. J. Technol. Manag. Innov. 2015, 10, 183–197. [Google Scholar] [CrossRef]
- Lundvall, B.A. Innovation as an Interactive Process: From User-producer Interaction to the National System of Innovation. In Technical Change and Economic Theory; Dosi, G., Freeman, C., Nelson, R., Silverberg, G., Soete, L., Eds.; Pinter Publisher: London, UK; New York, NY, USA, 1988. [Google Scholar]
- Nelson, R. National Innovation Systems: A Retrospective on a Study. Ind. Corp. Chang. 1992, 1, 347–374. [Google Scholar] [CrossRef]
- Niosi, J.; Saviotti, P.P.; Bellon, B.; Crow, M. National systems of innovations: In search of a workable concept. Technol. Soc. 1993, 15, 207–227. [Google Scholar] [CrossRef]
- Freeman, C. The “National System of Innovation” in Historical Perspective. Camb. J. Econ. 1995, 19, 5–24. [Google Scholar]
- Amable, B.; Barré, R.; Boyer, R. Les Systémes D’innovation a L’ére De La Globalization; Economica: Paris, France, 1997. (In French) [Google Scholar]
- OECD. National Innovation Systems; OECD: Paris, France, 1997. [Google Scholar]
- Carlsson, B. Innovation Systems: A Survey of the Literature from a Schumpeterian Perspective. In Proceedings of the International Schumpeter Society Conference, Milan, Italy, 9–12 June 2004.
- Edquist, C. Systems of Innovation: Perspectives and Challenges. In The Oxford Handbook of Innovation; Oxford University Press: Oxford, UK, 2004. [Google Scholar]
- Na, L.; Ofori, G.; Park, M. Stimulating construction innovation in Singapore through the National System of Innovation. J. Constr. Eng. Manag. 2006, 132, 1063–1082. [Google Scholar] [CrossRef]
- Uriona, M.; Pietrobon, R.; Varvakis, G.; Carvalho, E. A preliminary model of innovation systems. In Proceedings of the 30th International Conference of the System Dynamics Society, St. Gallen, Switzerland, 22–26 July 2012.
- Sun, Y.; Grimes, S. The emerging dynamic structure of national innovation studies: A bibliometric analysis. Scientometrics 2016, 106, 17–40. [Google Scholar] [CrossRef]
- Nelson, R.; Rosenberg, N. Technical innovation and national systems. In National Innovation Systems: A Comparative Analysis; Nelson, R., Ed.; Oxford University: New York, NY, USA; Oxford, UK, 1993. [Google Scholar]
- Metcalfe, S. The Economic Foundations of Technology Policy: Equilibrium and Evolutionary Perspectives. In Handbook of the Economics of Innovation and Technological Change; Stoneman, P., Ed.; Blackwell Publishers: Oxford, UK, 1995. [Google Scholar]
- Autio, E. Evaluation of RTD in Regional Systems of Innovation. Eur. Plan. Stud. 1998, 6, 131–140. [Google Scholar] [CrossRef]
- Cooke, P. Regional innovation systems, clusters, and the knowledge economy. Ind. Corp. Chang. 2001, 10, 945–974. [Google Scholar] [CrossRef]
- Iammarino, S. An evolutionary integrated view of regional systems of innovation. Concepts, measures and historical perspectives. Eur. Plan. Stud. 2005, 13, 495–517. [Google Scholar] [CrossRef]
- Malerba, F. Sectoral Systems of Innovation and Production. Res. Policy 2002, 31, 247–264. [Google Scholar] [CrossRef]
- Carlsson, B. Technological Systems in the Bio Industries: An International Study; Kluwer Academic Publishers: Boston, MA, USA, 2002. [Google Scholar]
- Bartholomew, S. National Systems of Biotechnology Innovation: Complex Interdependence in the Global System. J. Int. Bus. Stud. 1997, 28, 241–266. [Google Scholar] [CrossRef]
- Turville, L.S. The Race to the Top; HM Treasury: London, UK, 2007. [Google Scholar]
- Manseau, A.; Seaden, G. Innovation in Construction—An International Review of Public Policies; Spoon Press: New York, NY, USA, 2001. [Google Scholar]
- Slaughter, E.S. Implementation of construction innovations. Build. Res. Inf. 2000, 28, 2–17. [Google Scholar] [CrossRef]
- Winch, G. Zephyrs of creative destruction: Understanding the management of innovation in construction. Build. Res. Inf. 1998, 26, 268–279. [Google Scholar] [CrossRef]
- Van Egmond, E. Innovation, Technology and Knowledge Transfer for Sustainable Construction. In Construction Innovation and Process Improvement, 1st ed.; Akintoye, A., Goulding, J.S., Zawdie, G., Eds.; Wiley-Blackwell: London, UK, 2012; pp. 95–123. [Google Scholar]
- Andersson, N. A Mesoeconomic Analysis of the Construction Sector. Ph.D. Thesis, Lund University, Lund, Sweden, 2003. [Google Scholar]
- Seaden, G.; Manseau, A. Public policy and construction innovation. Build. Res. Inf. 2001, 29, 182–196. [Google Scholar] [CrossRef]
- Dulaimi, M.F.; Nepal, M.P.; Park, M. A hierarchical structural model of assessing innovation and project performance. Constr. Manag. Econ. 2005, 23, 565–577. [Google Scholar] [CrossRef]
- Hampson, K.D.; Kraatz, J.A.; Sanchez, A.X. R&D Investment and Impact in the Global Construction Industry; Routledge: Oxon, UK, 2014. [Google Scholar]
- Milford, R.V. National Systems of Innovation With Reference to Construction in Developing Countries. In Proceedings of the 2nd International Conference on Construction in Developing Countries, Gaborone, Botswana, 15–17 November 2000.
- Gann, D.M. How does innovation link to research? Build. Res. Inf. 2001, 29, 250–252. [Google Scholar]
- Aouad, G.; Ozorhon, B.; Abbott, C. Facilitating innovation in construction. Constr. Innov. 2010, 10, 374–394. [Google Scholar] [CrossRef]
- Sterman, J. Business Dynamics: Systems Thinking and Modelling for a Complex World; McGraw-Hill: Boston, MA, USA, 2000. [Google Scholar]
- Forrester, J.W. Industrial Dynamics; MIT Press: Cambridge, MA, USA, 1961. [Google Scholar]
- Voinov, A.A. Systems Science and Modelling for Ecological Economics; Elsevier: Amsterdam, The Netherlands, 2008. [Google Scholar]
- Cole, A.; Allen, W.; Kilvington, M.; Fenemor, A. Participatory modelling with an influence matrix and the calculation of whole-of-system sustainability values. Int. J. Sustain. Dev. 2007, 10, 382–401. [Google Scholar] [CrossRef]
- Godet, M. Creating futures: Scenario Planning as a Strategic Management Tool; Économica: London, UK, 2006. [Google Scholar]
- Gann, D.M.; Salter, A. Innovation in project-based, service-enhanced firms: The construction of complex products and systems. Res. Policy 2000, 29, 955–972. [Google Scholar] [CrossRef]
- Goodrum, P.M.; Haas, C.T.; Caldas, C. Model to predict the impact of a technology on construction productivity. J. Constr. Eng. Manag. 2011, 137, 678–688. [Google Scholar] [CrossRef]
- Xue, X.; Zhang, R.; Dai, J. Innovation in construction: A critical review and future research. Int. J. Innov. Sci. 2014, 6, 111–126. [Google Scholar] [CrossRef]
- Na, L.J.; Ofori, G.; Ling, F.Y.Y.; Hua, G.B. Role of national institutions in promoting innovation by contractors in Singapore. Constr. Manag. Econ. 2007, 25, 1021–1039. [Google Scholar] [CrossRef]
- Gumba, K.M. Efficient Control over Development of Innovative Processes at Enterprises of the Construction Industry; ASV Publishing House: Moscow, Russia, 2009. [Google Scholar]
- Blayse, A.M.; Manley, K. Key influences on construction innovation. Constr. Innov. 2004, 4, 143–154. [Google Scholar] [CrossRef]
- De Valence, G. Competition and barriers to entry in the construction industry. In Modern Construction Economics: Theory and Application; Taylor&Francis: Oxford, UK, 2011; pp. 100–116. [Google Scholar]
- Gokhberg, L.; Kuznetsova, T.; Ryud, V. Analysis of innovative modes at Russian economy: Methodological approaches and some results. Foresight 2010, 3, 18–30. [Google Scholar] [CrossRef]
- Li, B.; Akintoye, A. An overview of public-private partnership. In Public-Private Partnerships: Managing Risks and Opportunities; Akintoye, A., Beck, M., Hardcastle, C., Eds.; Blackwell Science: Oxford, UK, 2003. [Google Scholar]
- Leiringer, R. Technological innovation in the context of PPPs: Incentives, opportunities and actions. Constr. Manag. Econ. 2006, 24, 301–308. [Google Scholar] [CrossRef]
- Dulaimi, M.F.; Ling, Y.; Bajracharya, A. Enhancing integration and innovation in construction. Build. Res. Inf. 2002, 30, 237–247. [Google Scholar] [CrossRef]
- Stewart, R.A.; Mohamed, S.; Marosszeky, M. An empirical investigation into the link between information technology implementation barriers and coping strategies in the Australian construction industry. Constr. Innov. Inf. Process. Manag. 2004, 4, 155–171. [Google Scholar] [CrossRef]
- Grigoryev, Y.V. Obstacles of innovative activity. Innov. Ind. Policy Econ. 2011, 4, 5–14. [Google Scholar]
- MICMAC. Structural Analysis. Methods of Prospective Website. Available online: http://en.laprospective.fr/methods-of-prospective/softwares/59-micmac.html (accessed on 20 February 2016).








| No. | Variable | Short Title | Description | Theme | Resources Involved | Actor | Qualitative/Quantitative | References |
|---|---|---|---|---|---|---|---|---|
| 1. | Level of innovation | LevInn | High innovation level is one the main characteristics of every industry development | Goal = expectation | Nil | Government Industry Academia | Qualitative | [4,21,48] |
| 2. | Quality of construction projects | Qlt | Productivity and quality of construction projects (final product or service) | Output | Nil | Industry | Qualitative | [48,49,50] |
| 3. | Final product cost | FinPCst | Final cost of a construction product or service | Output | Nil | Industry Government | Quantitative | [20,21,50,51] |
| 4. | Client’s satisfaction | ClSat | Client’s satisfaction with final product or service quality | Output | Nil | Industry Government | Qualitative | [20,51] |
| 5. | Profit maximisation | MaxPrft | Maximising profitability for private sector and maximising cost effectiveness for the public sector are key motivations for contractors and clients in the innovation implementation process | Output | Nil | Industry | Quantitative | [5,20,21,51] |
| 6. | Level of public R&D activity | Pub_RDA | Public policies promoting science and R&D, investments in higher education, techno-parks, etc. | Enabler | Money People Skills Knowledge Information Technology Regulations | Government Academia | Qualitative | [20,21,39,50,51] |
| 7. | Level of private R&D activity | Prvt_RDA | Private sector innovative activities for industry development | Enabler | Money People Skills Knowledge Information Technology | Industry Academia | Qualitative | [20,21,39,50,51] |
| 8. | R&D expenditure (public) | Pub_RDE | Funds a government spends at universities and research institutes on STI | Resources | Money | Government | Quantitative | [20,21,37,39,51] |
| 9. | R&D expenditure (industry) | Prvt_RDE | Firms investments on R&D | Resources | Money | Industry | Quantitative | [20,21,37,39,51] |
| 10. | Client’s demand | ClDem | As clients, government and local authorities, as well as private clients may significantly affect the use of new materials, technologies and methods | Enabler | Nil | Government | Qualitative | [5,20,50,51,52] |
| 11. | Level of applied research | AppRes | Development of methods, products, systems, techniques, etc., which improve the industry and innovation performance | Resources | People Skills Knowledge Information Technology | Academia Industry | Qualitative | [20,39,50,51] |
| 12. | Level of basic research | BasRes | Research in construction area developing its theoretical foundations | Resources | People Skills Knowledge | Academia | Qualitative | [20,39,51] |
| 13. | Government regulations | Gov_Reg | Legislation, rules, building codes, certification procedure | Enabler * | Regulations | Government | Qualitative | [5,50,53,54] |
| 14. | Government incentives | Gov_Inc | Public stimulating mechanisms for industry development (e.g., grants and awards for best practices and solutions) | Enabler | Money | Government Industry | Qualitative | [5,20,51,53,55] |
| 15. | Level of government intervention | Gov_Inter | Public support and public policies (e.g., federal targeted programmes, direct financial investments, foundation of clusters) | Enabler | Money | Government Industry Academia | Qualitative | [5,20,51,53,55] |
| 16. | PPP (Public-Private Partnership) | PPP | Cost sharing: public-private partnership | Enabler | Money Regulations | Government Industry | Qualitative | [5,37,56,57] |
| 17. | Level of tax incentives | TaxInc | Fiscal arrangements and tax privileges | Enabler | Money Regulations | Government Industry | Qualitative | [5,37,53] |
| 18. | UIG (University-Industry-Government) partnership | UIGPart | Partnerships between universities, research institutes, government and industry, mainly for supporting strategic innovative and pilot projects | Enabler | People Skills Knowledge Information Technology | Government Academia Industry | Qualitative | [4,20,37,51] |
| 19. | UI R&D collaboration | UICol | Collaborative R&D with greater industry participation for testing and evaluating research results and new solutions | Enabler | People Skills Knowledge Information Technology | Industry Academia | Qualitative | [5,37,50,52,58] |
| 20. | Level of technological cooperation | TechCoop | Technological cooperation with related and supporting industries; integrated R&D efforts are required for effective implementation of technology-using strategies | Enabler | People Skills Knowledge Information Technology | Industry | Qualitative | [5,20,50,51] |
| 21. | New procurement approaches | Procur | PPPs and other concession projects, build and maintain (B&M), which transfer back to the government at the end of the contract and create the industry alliances that eventually influence the marketplace | Enabler | Information Technology Regulations | Government Industry | Qualitative | [5,54,56,57] |
| 22. | Life cycle cost practice | LifeCyc | Assessment of construction project over its life cycle from the design stage, manufacturing, usage, maintenance and disposal | Enabler | Information Technology Regulations | Government Industry | Qualitative | [37] |
| 23. | Awareness and training | AwTrain | All of the actors involved in the research and construction process need to have access to the best available information on technologies and tools in order to introduce and implement innovation | Enabler | People Skills Knowledge Information Technology | Government Academia Industry | Qualitative | [5,20,51,59,60] |
| 24. | Level of IPR (Intellectual property rights) protection | IPRPr | Intellectual property rights protection supporting efficient flows of knowledge | Enabler | People Skills Knowledge Regulations | Government Academia Industry | Qualitative | [5,20,21,51] |
| 25. | Level of innovation commercialisation | InnCom | Knowledge produced through R&D transforming into products with commercial value | Enabler | Money Knowledge | Government Academia Industry | Qualitative | [21,37,38] |
| 26. | Quality of higher education | HighEdu | Government should support the development of educational programmes aimed at specialists engaged in the design process, construction and manufacturing | Enabler * | People Skills Knowledge Information | Government Academia | Qualitative | [5,55] |
| 27. | Venture funding | VentFund | Investment funds in start-ups and small- and medium-sized enterprises | Enabler | Money | Government Industry Academia | Qualitative | Added from interview‘s results |
| 28. | Import substitution | ImpSub | Nowadays, import substitution is Russia's response to imposed Western sanctions; it takes place in numerous areas, including building materials manufacturing and construction sectors | Enabler | People Skills Knowledge Information Technology Regulations | Government Industry Academia | Qualitative | Added from interview‘s results |
| 29. | “Brain drain” | BrainDr | Russia’s lack of support and incentives for innovation increase the level of “brain drain” | Broader environment | People Skills Knowledge | Government Industry Academia | Qualitative | Added from interview‘s results |
| 30. | Level of administrative barriers to innovation | AdmBar | The variety of building codes and standards; low levels of government support for industry development; government contracts with inflexible fixed budgets, and so forth | Broader environment | Regulations | Government | Qualitative | Added from interview‘s results |
| Quality of Construction Projects | Final Product Cost | Client’s Satisfaction | Profit Maximization | Level of Public R&D Activity | Level of Private R&D Activity | R&D Expenditure (Public) | R&D Expenditure (Industry) | Client’s Demand | Level of Applied Research | Level of Basic Research | Government Regulations | Government Incentives | Level of Government Intervention | PPP | Level of Tax Incentives | |
|---|---|---|---|---|---|---|---|---|---|---|---|---|---|---|---|---|
| Quality of construction projects | 0 | 3 | 3 | 3 | 2 | 2 | 2 | 2 | 3 | 1 | 1 | 2 | 3 | 3 | 2 | 3 |
| Final product cost | 2 | 0 | 3 | 3 | 1 | 2 | 2 | 2 | 3 | 2 | 0 | 1 | 3 | 3 | 2 | 2 |
| Client’s satisfaction | 3 | 2 | 0 | 2 | 1 | 2 | 2 | 3 | 3 | 2 | 0 | 1 | 2 | 2 | 3 | 1 |
| Profit maximisation | 2 | 3 | 2 | 0 | 1 | 2 | 1 | 3 | 1 | 2 | 0 | 1 | 2 | 2 | 2 | 3 |
| Level of public R&D activity | 3 | 2 | 3 | 1 | 0 | 3 | 3 | 2 | 2 | 3 | 3 | 2 | 2 | 2 | 1 | 2 |
| Level of private R&D activity | 3 | 2 | 3 | 2 | 2 | 0 | 1 | 3 | 2 | 3 | 1 | 2 | 3 | 3 | 1 | 2 |
| R&D expenditure (public) | 3 | 2 | 2 | 1 | 3 | 2 | 0 | 2 | 1 | 3 | 3 | 2 | 1 | 2 | 1 | 1 |
| R&D expenditure (industry) | 3 | 3 | 2 | 3 | 3 | 3 | 3 | 0 | 2 | 3 | 1 | 1 | 2 | 2 | 1 | 2 |
| Client’s demand | 3 | 2 | 3 | 2 | 3 | 3 | 2 | 2 | 0 | 2 | 1 | 2 | 2 | 3 | 2 | 1 |
| Level of applied research | 3 | 2 | 2 | 2 | 3 | 3 | 3 | 3 | 1 | 0 | 2 | 2 | 2 | 2 | 1 | 2 |
| Level of basic research | 2 | 1 | 1 | 1 | 3 | 1 | 3 | 1 | 1 | 3 | 0 | 1 | 1 | 3 | 1 | 1 |
| Government regulations | 2 | 3 | 2 | 2 | 2 | 2 | 2 | 2 | 1 | 3 | 1 | 0 | 2 | 2 | 1 | 3 |
| Government incentives | 3 | 2 | 2 | 3 | 2 | 3 | 2 | 3 | 1 | 3 | 2 | 1 | 0 | 3 | 2 | 2 |
| Level of government intervention | 2 | 2 | 1 | 3 | 2 | 3 | 3 | 2 | 1 | 3 | 2 | 1 | 2 | 0 | 2 | 2 |
| PPP | 3 | 3 | 3 | 2 | 1 | 3 | 1 | 1 | 3 | 2 | 0 | 3 | 3 | 3 | 0 | 3 |
| Level of tax incentives | 3 | 3 | 3 | 3 | 1 | 3 | 1 | 3 | 1 | 2 | 1 | 2 | 2 | 2 | 2 | 0 |
| UIG partnership | 2 | 2 | 3 | 2 | 3 | 3 | 3 | 1 | 3 | 3 | 2 | 2 | 3 | 3 | 2 | 2 |
| No. | Variable | Influence Rank | Dependence Rank |
|---|---|---|---|
| 1 | Level of innovation | 3 | 1 |
| 2 | Quality of construction projects | 5 | 1 |
| 3 | Final product cost | 14 | 5 |
| 4 | Client’s satisfaction | 13 | 3 |
| 5 | Profit maximisation | 16 | 7 |
| 6 | Level of public R&D activity | 1 | 8 |
| 7 | Level of private R&D activity | 4 | 1 |
| 8 | R&D expenditure (public) | 8 | 9 |
| 9 | R&D expenditure (industry) | 5 | 6 |
| 10 | Client’s demand | 7 | 13 |
| 11 | Level of applied research | 4 | 1 |
| 12 | Level of basic research | 15 | 19 |
| 13 | Government regulations | 4 | 16 |
| 14 | Government incentives | 3 | 7 |
| 15 | Level of government intervention | 7 | 5 |
| 16 | PPP | 8 | 18 |
| 17 | Level of tax incentives | 8 | 11 |
| 18 | UIG partnership | 2 | 5 |
| 19 | UI R&D collaboration | 5 | 4 |
| 20 | Level of technological cooperation | 12 | 12 |
| 21 | New procurement approaches | 8 | 15 |
| 22 | Life cycle cost practice | 11 | 10 |
| 23 | Awareness and training | 9 | 8 |
| 24 | Level of IPR protection | 4 | 10 |
| 25 | Level of Innovation commercialisation | 5 | 4 |
| 26 | Quality of higher education | 10 | 14 |
| 27 | Venture funding | 17 | 16 |
| 28 | Import substitution | 5 | 2 |
| 29 | “Brain drain” | 11 | 17 |
| 30 | Level of administrative barriers to innovation | 3 | 15 |
© 2016 by the authors; licensee MDPI, Basel, Switzerland. This article is an open access article distributed under the terms and conditions of the Creative Commons Attribution (CC-BY) license (http://creativecommons.org/licenses/by/4.0/).
Share and Cite
Suprun, E.; Sahin, O.; Stewart, R.A.; Panuwatwanich, K. Model of the Russian Federation Construction Innovation System: An Integrated Participatory Systems Approach. Systems 2016, 4, 29. https://doi.org/10.3390/systems4030029
Suprun E, Sahin O, Stewart RA, Panuwatwanich K. Model of the Russian Federation Construction Innovation System: An Integrated Participatory Systems Approach. Systems. 2016; 4(3):29. https://doi.org/10.3390/systems4030029
Chicago/Turabian StyleSuprun, Emiliya, Oz Sahin, Rodney A. Stewart, and Kriengsak Panuwatwanich. 2016. "Model of the Russian Federation Construction Innovation System: An Integrated Participatory Systems Approach" Systems 4, no. 3: 29. https://doi.org/10.3390/systems4030029
APA StyleSuprun, E., Sahin, O., Stewart, R. A., & Panuwatwanich, K. (2016). Model of the Russian Federation Construction Innovation System: An Integrated Participatory Systems Approach. Systems, 4(3), 29. https://doi.org/10.3390/systems4030029

