Next Article in Journal
Entrepreneurial Orientation and Firm Performance: A Digital Innovation Opportunity Transformation Framework in Emerging Markets
Next Article in Special Issue
Artificial Intelligence in Managerial Decision-Making for Sustainable Business Models: A Systematic Literature Review
Previous Article in Journal
Hybrid Human–Machine Consensus Framework for SME Technology Selection: Integrating Machine Learning and Planning Poker
Previous Article in Special Issue
Prescriptive Analytics for Sustainable Financial Systems: A Causal–Machine Learning Framework for Credit Risk Management and Targeted Marketing
 
 
Font Type:
Arial Georgia Verdana
Font Size:
Aa Aa Aa
Line Spacing:
Column Width:
Background:
Article

Strategic Smart City Development Through Citizen Participation: Empirical Evidence from Slovakia

1
Department of Management Theories, Faculty of Management Science and Informatics, University of Zilina, 010 26 Zilina, Slovakia
2
Department of Macro and Microeconomics, Faculty of Management Science and Informatics, University of Zilina, 010 26 Zilina, Slovakia
*
Author to whom correspondence should be addressed.
Systems 2026, 14(1), 43; https://doi.org/10.3390/systems14010043
Submission received: 12 November 2025 / Revised: 19 December 2025 / Accepted: 24 December 2025 / Published: 30 December 2025

Abstract

The article examines the relationship between city size, strategic capacity, and stakeholder participation in the development of Smart City strategies in Slovak municipalities. Although Smart City initiatives in Central and Eastern Europe are expanding, empirical evidence on their strategic foundations remains limited. This research bridges that gap by analyzing data collected from 35 Slovak cities with populations above 20,000 inhabitants. Using a structured questionnaire and applying nonparametric statistical methods (Spearman correlation, Chi-square test, ANOVA, and Kruskal–Wallis test), the study explores how city size affects the presence and thematic orientation of Smart City strategies as well as the intensity of stakeholder participation. The results reveal a moderate and statistically significant correlation between city size and Smart City strategy development, while thematic orientations remain similar across cities. Larger municipalities show higher levels of strategic capacity and greater cooperation with academic institutions, confirming partial support for the proposed hypotheses. The findings underscore the need to strengthen the institutional and participatory capacities of smaller municipalities to achieve balanced and inclusive Smart City governance. The study contributes to the literature by integrating strategic, technological, and participatory dimensions into one analytical framework applicable to the CEE context.

1. Introduction

Cities are undergoing profound transformations under the pressure of digitalization, sustainability imperatives, and demographic change. The concept of the Smart City has evolved into a strategic framework that integrates technological innovation, governance reform, and citizen participation to enhance urban performance and quality of life. According to Bastos et al., citizen-oriented Smart City applications serve as enablers of more transparent and inclusive governance. Similarly, Landa Oregi highlights that effective Smart City strategies depend on the co-creation of value among governments, citizens, and private actors [1,2].
In the European context, the implementation of Smart City strategies reflects significant regional variation. While Western European cities such as Amsterdam, Vienna, or Barcelona have reached mature levels of digital governance, Central and Eastern European (CEE) cities remain in an emerging stage of smart transformation. Kowalska and Wolniak emphasize that economic capacity and institutional readiness are key determinants of Smart City development in this region. These disparities underline the importance of context-sensitive approaches that align technological investment with local governance capacity and citizen expectations [3,4].
From a strategic management perspective, Smart City development requires coherent decision-making processes that connect long-term sustainability goals with operational implementation. Caragliu et al. argue that cities become “smart” when investments in human and social capital, together with modern ICT infrastructure, promote sustainable economic growth and participatory governance. Recent studies further stress that citizen participation acts as a mediating factor between technological innovation and social inclusion, making the participatory dimension essential to the legitimacy of Smart City policies [5,6].
This study contributes to the growing body of literature by providing empirical evidence from Slovak municipalities within the CEE context. It examines how strategic planning, mobility-focused innovation, and citizen engagement interact in shaping sustainable Smart City governance.

2. Literature Review

The term Smart City is widely used today; however, due to its growing popularity and the diversity of interpretations, there is no universally accepted definition. Consequently, it is difficult to delineate this concept precisely. The idea of Smart Cities is closely linked to rapid urbanization, which places increasing demands on cities and compels them to adopt innovative strategies to address emerging challenges. These issues have fostered collaboration among local governments, the business sector, non-profit organizations, and citizens, all sharing a common goal—to build Smart Cities.
The Smart City concept focuses on the interconnection of human resources, social capital, and information and communication technologies (ICT) to enhance sustainability and improve residents’ quality of life. Smart Cities employ digital technologies, communication systems, and data analytics to create efficient and effective service environments that not only enhance urban living conditions but also support sustainability [7].
Currently, a large proportion of the global population resides in cities and metropolitan areas, and this trend is expected to continue. People migrate to cities seeking better employment opportunities, a higher quality of life, and improved access to education and healthcare. Governments, however, face a range of challenges associated with the rapid and often uncontrolled growth of urban areas—including traffic congestion, air and water pollution, overburdened public services, and high living costs. In response, the Smart City concept emerged, aiming to ensure sustainability and enhance residents’ comfort through modern technologies [8].
Technologies such as the Internet of Things (IoT) and cloud computing have, in recent years, become key components in the evolution of cities. The processes of urbanization and ICT advancement have thus given rise to the Smart City (SC) paradigm. A Smart City can be understood as a well-defined geographical area where the interaction among ICT, logistics, and energy production, among others, provides citizens with benefits such as well-being, inclusion, environmental quality, and intelligent development [9].
Nevertheless, there is still no single definition of the Smart City, as it remains a dynamic concept evolving in response to the specific needs of individual cities and countries. The literature and professional sources offer a variety of definitions that differ according to the authors’ focus. For instance, Marsal-Llacuna et al. [10] argue that Smart City initiatives seek to improve urban performance through data, information, and information technologies (IT) in order to deliver more efficient services to citizens, monitor and optimize existing infrastructure, enhance cooperation among various economic actors, and foster innovative business models in both the private and public sectors.
In recent years, modern Smart Cities have been developing dynamically, continuously expanding their potential. In general terms, a Smart City may be defined as an urban area that utilizes ICT to enhance residents’ quality of life, promote sustainability, and manage urban services more efficiently. Similar concepts include the Digital City or Ubiquitous City, all emphasizing technological advancement. However, the Smart City concept is not solely about technology. Its primary objectives include reducing the ecological footprint, developing smart transport solutions, and improving urban governance [8,11,12].
The origins of the Smart City concept can be traced to the late 20th century, when the modernization and technological development of cities began with the support of ICT. The use of modern technologies plays a crucial role in improving the quality of life and protecting the environment. The principal aim is to create safer and better urban spaces through innovation. In addition to improving living conditions, the Smart City also seeks to make cities more attractive for residents, students, tourists, and visitors. This concept rests on fundamental pillars such as smart technologies, innovation, digitalization, logistics, ecology, and sustainability. Strategic planning and the implementation of concrete measures are essential to achieving positive changes and innovations in the urban environment [13,14].
The Smart City concept focuses on the modernization and improvement of various urban domains that are interrelated and together form a complex system. To better understand these interactions, researchers have classified specific areas and their characteristics into several dimensions, thereby creating a framework that facilitates more effective urban management and development. In other words, the Smart City serves as a broader framework or vision that emphasizes the application of modern technologies, while the dimensions represent specific components or domains [15].
For the purposes of this paper, the following dimensions have been selected for closer examination:
  • Smart Mobility,
  • Smart Economy,
  • Smart Environment,
  • Smart People,
  • Smart Living,
  • Smart Governance,
  • Smart Healthcare,
  • Smart Agriculture, among others [15].
One of the key dimensions is Smart Mobility, which focuses on implementing innovations in transport infrastructure, integrating transport systems, and improving transportation efficiency within cities. Another crucial domain is Smart Economy, which supports startups and entrepreneurial initiatives through the creation of databases on active and emerging startups, enabling entrepreneurs to benefit from mentoring and development programs that foster urban growth and innovation.
The Smart Environment dimension emphasizes the use of real-time sensor data to monitor various aspects of urban life—for instance, detecting infrastructure failures or measuring water flows and sewer system capacity. Smart People constitute an indispensable part of the concept, as their skills and education play a crucial role in developing smart technologies. Education and professional training are therefore essential for cultivating qualified citizens capable of contributing to urban transformation [4,15,16].
Another significant aspect is Smart Living, which involves implementing technologies that support individuals with special needs—such as seniors or chronically ill persons—by ensuring continuous monitoring and care. Such solutions enhance safety for these individuals and their families. Smart Governance focuses on developing electronic services for citizens and businesses, thereby simplifying administrative processes. Smart Healthcare refers to the use of digital technologies such as electronic prescriptions, improving both accessibility and quality of healthcare services.
Finally, Smart Agriculture employs modern technologies to monitor agricultural production, including sensors for field conditions, smart logistics, and remote crop monitoring. This approach enhances agricultural efficiency and reduces costs [4,15,16].
The implementation of these dimensions within the Smart City framework brings not only technological innovation but also improved quality of life, sustainability, and efficiency across multiple urban domains. All these areas are interconnected, and their development is vital for the future of modern Smart Cities.

2.1. Positive and Negative Aspects of Smart Cities

According to the United Nations, more than half of the world’s population currently lives in cities, and by 2050 this proportion may reach as much as 70%. Governments are therefore challenged to find ways to ensure sustainability and improve living conditions for their citizens. Modern technologies play a key role in this process. They enable Smart Cities to effectively address various areas of urban life, including:
  • improving living conditions,
  • providing higher-quality services,
  • creating more connected and satisfied communities,
  • enhancing overall quality of life,
  • strengthening safety and security,
  • increasing operational efficiency,
  • reducing operational costs,
  • optimizing resource utilization, and
  • developing sustainable urban infrastructure.
Among the most significant advantages of Smart Cities is data-driven decision-making, where the effective use of big data and analytical strategies allows cities to obtain critical insights for identifying risk areas, improving public safety, forecasting population growth, and planning urban development. Such applications also help to detect trends in citizens’ interests, concerns, and needs [17,18].
Another benefit is enhanced civic and governmental engagement, as today’s residents expect modern and user-friendly digital services. Collaboration tools, transparent websites, mobile applications, self-service portals, and online accounts have become standard, simplifying everyday interactions. Cities must therefore keep pace with technological advancements to meet these expectations [17].
Environmental benefits also play a vital role, including reduced ecological footprints and the use of sensors to monitor urban air quality. These systems make it possible to track periods of deteriorating air conditions, identify sources of pollution, and provide analytical data that assist policymakers in designing effective interventions [17].
Smart Cities additionally bring new opportunities for economic development. Many large private companies collaborate with local governments, investing millions of dollars into Smart City infrastructure and development. Such investments increasingly contribute to regional and global competitiveness, helping cities attract new residents, businesses, and investors.
Efficient public services represent another advantage, especially as natural resources are limited and demand for them continues to grow. Smart technologies enable cities to manage water and electricity more efficiently, minimizing waste and supporting sustainable use.
Moreover, improved infrastructure is a significant benefit, as aging roads, bridges, and buildings often require substantial maintenance and renewal investments. Through predictive analytics, Smart Cities can identify potential problem areas early and prevent major infrastructure failures.
Finally, workforce engagement is another positive outcome, as Smart Cities transform working environments by automating manual processes, reducing repetitive tasks, and increasing employee productivity [17].
However, these technological advancements also bring significant challenges. Two key technologies underpinning Smart Cities—the Internet of Things (IoT) and Artificial Intelligence (AI)—pose both opportunities and risks. IoT provides a platform for data collection across numerous applications, while AI analyzes this data to support smart decision-making and automation. The challenges associated with implementing Smart City initiatives can be grouped into three main categories:
  • challenges faced by Smart City residents,
  • technological challenges related to IoT and AI, and
  • developmental and growth-related challenges of Smart Cities [17,19].
One of the most pressing concerns involves data protection and privacy. Since IoT systems collect large volumes of data—including sensitive personal and health information—there is a potential risk of data breaches, raising concerns about information security. Ensuring transparency and protecting personal data thus remain major challenges that may cause public apprehension. Many large cities strive to balance improving quality of life with protecting privacy. Although citizens desire comfort and safety, they also wish to avoid feeling constantly monitored or surveilled.
Another challenge lies in data-sharing efficiency. Seamless data exchange is essential for the smooth operation of Smart City services and systems, ensuring optimal information flow across the ecosystem. However, continuous data exchange between public and private sectors raises questions regarding the scope and nature of data that should be shared. Because this information originates from both sectors and often requires collaboration, establishing clear boundaries is not always straightforward.
The situation is further complicated by the reluctance of governmental agencies and private organizations to share sensitive data or align on common standards, networks, and infrastructures—factors that can hinder the effectiveness of smart solutions.
Cybersecurity threats also represent a major concern, as Smart Cities rely heavily on large-scale data collection and analysis from diverse sources. This dependency increases the risk of severe security incidents related to privacy and information exchange. To safeguard sensitive data against cyberattacks, strict security measures and protocols are necessary. Without adequate protection, unauthorized access to critical information could jeopardize not only individuals but also the functioning of entire cities.
Another barrier is the lack of adequate infrastructure, as many cities transitioning to the Smart City model struggle with outdated systems that require modernization. Financing and installing new Smart City solutions often progress slowly, with limitations that may persist for years [17,20].
Coordination between the public and private sectors is equally crucial. Successful Smart City implementation depends on strong cooperation, yet these sectors are often reluctant to collaborate, significantly hindering efficiency and growth [17,20].
A further challenge is the insufficient capacity to implement Smart City initiatives, which includes financial limitations, data-processing challenges, and energy constraints. Many cities lack the necessary resources essential for Smart City operation [17,20].
In conclusion, there are numerous advantages and disadvantages associated with the implementation of Smart Cities. These relate to various aspects such as efficiency, security, privacy, and technological development. It is therefore crucial to weigh both the opportunities and the risks linked to these technological advancements [20].

2.2. Strategic Management and Smart City

In Smart Cities, it is essential to have a clearly defined strategy that determines long-term objectives and the overall direction of development. This strategy consists of several steps. An integral part of successful governance is management, which plays a crucial role in the implementation of strategic measures and the monitoring of progress. Effective leadership ensures coordination among various stakeholders and the optimal use of available resources and technologies.
Another concept that is often difficult to define is strategy itself. It may be understood as a plan that sets out how an organization intends to achieve success over a given period. According to Gerry Johnson and Kevan Scholes, authors of Exploring Corporate Strategy, strategy determines the long-term direction and scope of an organization and should define how to effectively align resources with market needs and stakeholder expectations. Michael Porter, a leading strategy scholar and professor at Harvard Business School, emphasizes that strategy should define a unique strategic position and determine how organizational resources, skills, and competencies are combined to create a competitive advantage. Even if elements of a strategy are well-developed, deliberate planning for success in the marketplace remains essential. This implies that organizations must fully exploit available opportunities while preparing for future developments [1].
A distinct concept is the Smart City strategy, a strategic document prepared by each city that reflects its own interpretation of the Smart City concept. It outlines how the city intends to use technologies, data, and innovative solutions to improve quality of life, enhance public services and infrastructure, and address urban challenges. The purpose of this strategy is to define how digital technologies and data will be employed not only to solve existing urban problems but also to support economic development [21,22,23].
Strategic Capacity
In this context, the effectiveness of Smart City strategies depends not only on the existence of formal strategic documents, but also on the strategic capacity of local governments. Strategic capacity may be understood as the ability of a city to mobilize, coordinate, and align its human, institutional, financial, and technological resources in support of long-term development goals, adaptive governance, and sustainable transformation. Recent studies published in MDPI journals conceptualize strategic capacity through innovation systems, dynamic capabilities, and collaborative governance structures that enable cities to integrate data, technologies, and stakeholder networks into coherent and implementable Smart City agendas.
Public Space Strategy
Public space strategy is a plan that determines how public spaces—such as squares, parks, or pedestrian zones—will be used, developed, and managed. Its aim is to create spaces that are functional, esthetically appealing, accessible, and that contribute to a higher quality of life for residents. This strategy involves infrastructure planning, environmental considerations, sustainability, and broader spatial development principles. It guides sustainable urban development and helps to set priorities in the creation and transformation of public spaces. High-quality public spaces can emerge only where there is active support and engagement from local government [24].
Strategic Planning
Strategic planning is a continuous process aimed at defining the direction of an organization, city, or region and at ensuring the effective use of available resources. It helps to set priorities, align employees and stakeholders with strategic goals, and base these goals on data and sound reasoning. Hughes describes strategic planning as a process focused on strategic and operational aims and on strategies linked to organizational policies, programs, and activities designed to achieve desired outcomes [24].
In formulating, implementing, and evaluating strategy, careful planning by management is essential. Strategic planning typically consists of three main stages: strategy formulation, implementation, and evaluation. Poister and Streib stress that strategic planning must be an action-oriented process that is effective only when firmly linked to implementation—precisely at this point many strategies fail [25]. This approach is equally crucial for the development of Smart Cities, where the planning and coordination of diverse technologies, services, and infrastructures are required to create a unified vision that supports innovation, improves quality of life, and enables more efficient use of urban resources. The main advantages of strategic planning include clearer goal setting and improved communication between management and staff. According to the World Bank, strategic planning is the process through which leaders define what the organization intends to become in the future and how it will reach that position. It involves setting objectives, allocating resources, and maintaining discipline and order as prerequisites for successful implementation [25].
Phases of Strategic Management
The formulation and implementation of strategy should be closely linked to its evaluation in order to ensure success and prevent strategy from remaining a purely formal document without practical impact. Organizations, enterprises, as well as cities and regions, frequently face numerous challenges in this process, including political interference, limited financial resources, and global economic influences beyond their control. It is therefore essential to continuously monitor developments, adapt strategies to current conditions, and prevent failure through effective evaluation. A well-designed strategic plan can bring municipalities and regions substantial benefits, such as improved financial management, more efficient public administration, and a higher quality of life for residents [26].
At the same time, strategic management requires sufficient resources, investments in analysis and research, and even then does not guarantee success. The key elements of a sound strategy are thorough analysis, realistic planning, and the involvement of all relevant stakeholders. Successful strategies should be not only well-designed but also innovative and tailored to the specific needs of cities and regions. Feedback plays an important role, as it enables continuous improvement and adaptation of plans to changing conditions. To manage their development effectively, cities and regions should build on a SWOT analysis that helps identify strengths and opportunities while addressing weaknesses and threats.
Strategic management generally consists of three phases:
  • formulation of strategy,
  • implementation of strategy,
  • evaluation of strategy.
The first phase, strategy formulation, includes the development of a clear vision and mission, analysis of external opportunities and threats, assessment of internal strengths and weaknesses, setting long-term objectives, and selecting appropriate strategies. This process helps to identify the most suitable pathway to success. If the formulation is based on incorrect assumptions or overlooks critical factors, it may lead to ineffective decisions. A strategy acquires real value only when it is properly implemented and delivers measurable results. Close alignment between formulation and implementation is therefore essential [26].
The second phase, strategy implementation, involves translating plans into action in order to achieve defined goals. While brainstorming and strategic design generate ideas, it is implementation that ultimately determines success. Feedback and ongoing evaluation play a crucial role in this phase, as they allow strategies to be adjusted where necessary. Numerous internal and external factors may affect implementation; if handled poorly, the consequences can be detrimental not only for organizations but also for cities and regions. Continuous monitoring and adaptive management are thus indispensable [26,27].
The final phase, strategy evaluation, is defined as the process of determining whether the strategy has been correctly implemented and whether it achieves the intended outcomes. One author (2011) highlights three key steps: a review of the underlying assumptions of the strategy, a comparison of planned objectives with actual results, and the adoption of corrective measures to improve performance and realign activities with strategic goals. Without regular evaluation, it is impossible to adjust strategies to new conditions and respond effectively to change [26,28].
Management and Its Role in Strategic Management
Strategic management in local self-government is based on the same fundamental principles as corporate strategic management, while accounting for the specificities of the public sector environment. In constructing strategy, two basic approaches can be distinguished. The top-down approach, already described by Henry Fayol, emphasizes managerial control and efficiency, with decisions initiated at the highest level and delegated to lower levels. In the context of local government, this approach often reflects political leadership implementing policy priorities that may not always be supported by all stakeholders.
The opposite is the bottom-up approach, associated with Frederick Taylor’s perspective, which focuses on processes from the operational level and incorporates a sociological dimension and consideration of human potential and stakeholder involvement. This approach provides space for initiatives aimed at reducing economic or environmental costs through cooperation—such as ride-sharing or other forms of the sharing economy. In practice, elements of both approaches interact [29,30].
Jankelová distinguishes between an expert-based approach, in which strategies are designed by external experts, and a community-based approach, in which residents and other stakeholders are directly involved. Each has advantages and limitations: expert approaches may enhance objectivity and methodological rigor, while community-based approaches better reflect local perceptions and preferences but may be less analytically robust. Larger municipalities often rely on expert approaches due to their resource intensity. An optimal solution is frequently a combination—expert preparation complemented by participatory processes, enabling stakeholders to comment on planned projects and thus increasing acceptance and legitimacy [31].
Strategic management generates, implements, and evaluates key decisions that help organizations, cities, and regions achieve their goals. With the growing use of smart technologies and IoT in cities worldwide, the Smart City concept has expanded significantly. In this context, it is crucial to establish mechanisms for steering, planning, and implementing programs dedicated to Smart City development. Executive bodies—such as ministries, departments, and local authorities—are usually responsible for developing and implementing these programs. Coordination bodies must ensure coherence among different projects, including timelines, objectives, funding, and other aspects. The main task of management is to use material, human, financial, and economic resources effectively to foster development and improve quality of life. Planning, organizing, leading, and controlling constitute core processes of urban management, which must be conducted transparently, responsibly, and efficiently. Competent management significantly influences residents’ lives and the development of entire regions; therefore, managers require appropriate knowledge, skills, and experience [26,32,33].
Following its accession to the European Union, the Slovak Republic became part of the European strategic planning framework. As a result, municipalities are required to prepare a strategic document titled the Municipal Economic and Social Development Programme. In practice, however, many local representatives perceive this obligation merely as a formal requirement, without fully recognizing its potential benefits. Although municipalities often possess such documents, the strategic objectives and measures they contain are not always realistically implementable. Yet strategic planning is a key component of local governance, essential for formulating a vision and strategic goals that guide the municipality towards sustainable development and a high quality of life with accessible services and due regard for environmental protection [34].
At the level of municipal self-government, strategic management, beyond its inherent differences from corporate practice, faces several limiting barriers, including:
  • emphasis on drafting the strategy rather than its actual implementation,
  • insufficient involvement of all relevant stakeholders in strategy-making,
  • lack of understanding of the strategy among municipal employees,
  • limited continuity due to fixed political terms of elected representatives,
  • performance indicators focused predominantly on budgetary aspects only,
  • limited use of modern analytical and managerial tools,
  • strategies prepared by external consultants without genuine commitment from the municipality, serving merely to fulfill legal obligations.
Given these constraints, it is important to emphasize that the entire process of strategic development at the municipal level depends heavily on local leaders and administrative staff, who determine how they approach strategy-making. Fulfilling only the formal obligation to produce a strategic document does not lead to the desired transformation of the municipality—change remains confined to documents rather than being reflected in real development [34].

2.3. Conceptual and Theoretic Framework

Contemporary Smart City research has gradually shifted away from technologically deterministic views toward an interdisciplinary understanding that emphasizes institutional conditions, strategic capacity, and collaborative forms of urban governance. Scholars increasingly agree that technological innovation alone does not generate “smartness”; rather, the key determinants are the city’s ability to coordinate resources, design strategic frameworks, and manage relationships among multiple actors Strategic capacity therefore functions as the fundamental “invisible infrastructure” of smart urban development, combining formal organizational structures, professional competencies, administrative processes, financial resources, and data-driven systems that enable cities to identify challenges, co-design solutions, and steer implementation [35].
Strategic capacity is closely intertwined with stakeholder participation. Participation operates as a source of knowledge, legitimacy, and feedback; it enhances problem definition, improves decision quality, and strengthens the social acceptance of policies. In the Smart City literature, participation is widely recognized as a central component of democratic and collaborative governance [36,37]. Digital platforms, deliberative processes, and participatory innovation tools create hybrid forms of engagement through which citizens, experts, civic organizations, and private actors contribute to urban problem-solving [38]. However, the effectiveness of participation is contingent on the city’s strategic capacity. Cities with well-developed planning systems and analytical competencies can institutionalize participation and integrate its outputs into policymaking, whereas cities with limited capacities tend to engage stakeholders symbolically, sporadically, or informally, which reduces its functional impact [38,39,40]. Participation therefore serves both as an instrument and an indicator of institutional maturity.
The interaction between strategic capacity and participation unfolds within the broader framework of Smart City governance. Governance is increasingly conceptualized as a hybrid model that combines hierarchical coordination, networked collaboration, and co-creative approaches. Smart City governance often relies on institutional experimentation, including urban living labs, pilot initiatives, prototyping of public policies, and agile forms of public–private innovation [41,42].
A significant structural factor shaping these processes is city size. According to urban governance scale theory, larger cities benefit from more specialized administrative teams, complex organizational structures, broader datasets, and greater financial and human resources [43]. From the perspective of resource dependence theory smaller municipalities are substantially more dependent on external actors for expertise, funding, and project delivery, which constrains their autonomy and limits their ability to develop long-term Smart City strategies [44]. Empirical evidence indicates that small municipalities often operate with minimal staffing, fragmented administrative processes, and limited analytical capacities. These scale-related disparities directly affect the level of strategic capacity that a city can sustain and, consequently, shape the scope and quality of stakeholder participation [45,46].
The relationship between city size, strategic capacity, and participation is thus cyclical and mutually reinforcing. In larger cities, robust administrative structures and richer data ecosystems enable more systematic participation, which in turn enhances the legitimacy and quality of strategic decisions and supports the implementation of complex Smart City projects. In smaller cities, weaker capacities restrict both the depth and breadth of participation and reduce opportunities for institutional experimentation. Smart City governance therefore emerges not as a technological complement but as the result of interactions between strategic capacity, stakeholder participation, and the city’s ability to coordinate cross-sectoral processes over time. This integrated conceptual framework forms the theoretical foundation for analyzing the relationship between city size, strategic capacity, and stakeholder participation in the Slovak context.

3. Material and Methods

The aim of the article is to identify key factors influencing the strategic capacity of Slovak cities—including city size, the focus of Smart City strategies, and stakeholder participation—and to synthesize them into a proposed model of sustainable Smart City strategic management.
Research Hypotheses
Based on the stated objective—to analyze the relationships between city size, the existence and thematic focus of Smart City strategies, and the level of stakeholder participation—three research questions and corresponding hypotheses were formulated.
These questions reflect three main dimensions of municipal strategic capacity: institutional readiness (RQ1), thematic orientation of strategy (RQ2), and participatory dimension (RQ3).
Their empirical verification makes it possible to identify the factors that most significantly influence the development of Smart City concepts in the context of Slovak municipalities.
RQ1. 
Is there a relationship between city size and the level of Smart City strategy presence in Slovak municipalities?
H1. 
There is a statistically significant relationship between city size and the presence of a Smart City strategy.
RQ2. 
Which areas are most frequently addressed through Smart City strategies in Slovak cities, and do these thematic priorities differ according to city size?
H2. 
The most frequently addressed area in Slovak Smart City strategies is transport, and its dominance differs statistically according to city size.
RQ3. 
How is city size related to the degree of stakeholder participation in the preparation of Smart City strategies?
H3. 
There is a statistically significant relationship between city size and the level of stakeholder participation in the preparation or implementation of Smart City strategies.
Data sources and Sample selection
To obtain answers to the research hypotheses, a questionnaire was developed as the main tool for collecting primary data. The questionnaire consisted of 26 items divided into three thematic areas: (1) strategic capacity, (2) stakeholder participation, and (3) the thematic focus of Smart City strategies. Individual items were measured either on a five-point Likert scale (1 = very low level, 5 = very high level) or through categorical response options. The instrument was developed based on existing Smart City governance frameworks [34].
The research followed a quantitative design, and questionnaires were distributed to Slovak cities with populations exceeding 20,000 inhabitants, according to data from the 2023 national census.
At that time, 35 cities in Slovakia met this criterion.
The selection of cities with more than 20,000 inhabitants was intentional, as small municipalities differ substantially from medium-sized and large cities in their administrative, organizational, and strategic capacities. Municipalities below this threshold typically lack specialized departments (e.g., strategic development, IT, project management offices), do not employ dedicated professional staff focused on innovation, and only rarely prepare formal Smart City strategies. Their limited institutional capacities, lower levels of digitalization, and weaker financial resources would introduce substantial heterogeneity into the dataset and reduce the comparability of key variables such as strategic capacity and participation. For this reason, the research focused on cities that possess the practical prerequisites to engage in Smart City planning. The implicit implications for the generalizability of the findings are discussed in the research limitations section.
Data collection was carried out between February and May 2024, and all 35 eligible cities participated in the research. The questionnaires were distributed electronically and were specifically addressed to departments of strategic development or strategic units within the city administrations, which are responsible for planning and implementing Smart City initiatives [45].
The selection of cities with more than 20,000 inhabitants was intentional, as this group of municipalities has a greater potential for both theoretical and practical implementation of Smart City strategic concepts. Smaller cities in Slovakia often lack sufficient strategic capacity, financial resources, and human capital to design and implement development strategies. They also tend to have lower levels of public participation and limited experience in managing complex innovation projects. Including such smaller municipalities in the analysis could have reduced the analytical quality of results, for instance due to a high concentration of zero or irrelevant values in the examined variables.
Another reason for selecting this sample was economic capacity—cities with larger populations generally have bigger budgets and stronger development potential, which enables them to implement Smart City solutions and strategies more effectively. The variables and their operationalization are summarized in Table 1.
Indicators
Strategic capacity was operationalized through five indicators: (a) the existence of a strategic development department, (b) the presence of a Smart City or digital strategy, (c) the level of internal expert capacities, (d) the use of data and analytical tools in decision-making, and (e) the existence of cross-departmental coordination mechanisms.
Stakeholder participation was measured along two dimensions. The first dimension (breadth) captures the number of stakeholder groups involved in the preparation or implementation of the Smart City strategy (residents, non-profit organizations, private sector entities, academia, municipal organizations, and regional or state institutions). The second dimension (depth) captures the intensity of engagement across three scales: level of consultation, level of collaboration, and level of co-decision-making (1–5).
The thematic orientation of Smart City strategies was assessed by identifying the dominant policy areas, such as mobility, environment, public administration, safety, education, energy, and open data.
Research limitations
The research sample was deliberately limited to cities with more than 20,000 inhabitants, which represents a methodological limitation of this study.
Although this approach made it possible to analyze municipalities with sufficient institutional, technical, and financial capacity to implement the Smart City concept, the results cannot be directly generalized to smaller towns and rural municipalities.
These units often differ in their organizational structure, strategic capabilities, and available financial resources, which affects their ability to engage in Smart City initiatives.
Therefore, the findings primarily reflect the conditions of larger urban municipalities, which constitute the core of innovation and digital transformation processes in Slovakia.
Nevertheless, the results can serve as a valuable reference for comparative analyses, knowledge transfer, and the development of guidelines that may support smaller cities in their future Smart City implementation efforts.
Validity
The content validity of the instrument was ensured through expert evaluation by three academic specialists in public administration and Smart City governance, as well as two practitioners from municipal governance. Construct validity was supported by linking the questionnaire items to established concepts commonly used in contemporary Smart City literature.
Statistical Analysis
The statistical software JASP version 0.95.4 as used to process and evaluate the collected data.
Since most variables were ordinal or categorical in nature and the normality tests (Shapiro–Wilk) indicated non-normal distributions, nonparametric methods were employed. For all tests, effect sizes were calculated (η2 for the Kruskal–Wallis test, Cramér’s V for the chi-square test, and Spearman’s ρ for correlations) and interpreted according to Cohen’s guidelines (small effect = 0.10; medium effect = 0.30; large effect = 0.50). p-values close to the significance threshold (0.05–0.10) were interpreted with caution to avoid overestimating the results.
Given the nature of the variables (categorical and ordinal), nonparametric statistical methods were applied when testing the hypotheses, as they are appropriate for smaller sample sizes (n = 35). The level of statistical significance was set at α = 0.05.
Because the collected data were primarily ordinal and categorical, nonparametric tests were used, as they are suitable when the assumptions of normal distribution are not met.
Three main analytical approaches corresponded to the individual hypotheses:
  • Correlation analysis to assess relationships between ordinal variables (H1).
  • Chi-square test of independence to examine relationships between categorical variables (H2, H3).
  • ANOVA and Kruskal–Wallis tests to compare group differences in ordinal participation scores (H3).

3.1. Correlation Analysis

To assess the relationship between city size and the level of Smart City strategy development (H1), Spearman’s rank-order correlation was applied.
The variable City size was divided into three ordinal categories (20,000–30,000; 30,001–50,000; and above 50,000 inhabitants), while the variable Smart City strategy level was measured on a five-point ordinal scale ranging from a low to a high degree of strategic integration. This nonparametric correlation coefficient was chosen due to the non-normal distribution of data and the ordinal nature of both variables.

3.2. Chi-Square Test of Independence

The Chi-square test (χ2) was applied to determine whether the thematic focus of Smart City strategies (e.g., transport, public administration, education, environment, safety, open data) statistically differs among cities of various sizes (H2).
The same test was also used to analyze the relationship between city size and the involvement of different stakeholder groups (citizens, local businesses, universities, non-governmental organizations, and state or regional institutions) in the preparation of Smart City strategies (H3).
For each identified relationship, Cramér’s V coefficient was calculated to indicate the strength of association (0.1 = weak, 0.3 = moderate, 0.5 = strong).

3.3. Tests of Group Differences

To complement the categorical analysis, differences in the intensity of stakeholder participation among cities of different sizes (H3) were examined using one-way analysis of variance (ANOVA) and the Kruskal–Wallis test.
The variable Level of participation was measured on a five-point ordinal scale, ranging from minimal involvement (1) to extensive, systematic participation (5).
While ANOVA compares mean values across groups under the assumption of approximate normality, the Kruskal–Wallis test represents a nonparametric alternative that compares median ranks between groups.
Using both methods increased the reliability and robustness of the results and helped to verify their consistency even when parametric assumptions were not fully met.

4. Results

This section presents the outcomes of the empirical analysis based on the data collected from 35 Slovak cities with populations above 20,000 inhabitants.
Three research hypotheses were tested to explore the relationship between city size and selected dimensions of Smart City strategic development: (1) the existence of Smart City strategies, (2) the thematic focus of these strategies, and (3) the level of stakeholder participation. Statistical analyses were performed using the chi-square test of independence and correlation coefficients appropriate to the measurement scale of the data.

4.1. Relationship Between City Size and the Presence of Smart City Strategies

The first hypothesis (H1) examined whether the size of a city is related to the level of Smart City strategy development. To test this assumption, Spearman’s rank-order correlation was applied between the variables City Size (three ordinal categories: 20–30 thousand, 30–50 thousand, and >50 thousand inhabitants) and Smart City Strategy Level (five-point ordinal scale).
The results revealed a moderate positive and statistically significant correlation between the two variables (Spearman’s ρ = 0.327, p = 0.027). This finding indicates that larger Slovak cities tend to have more advanced Smart City strategies integrated into their strategic planning documents compared to smaller municipalities.
Although the strength of the correlation is modest, the statistical significance confirms that city size is an important factor influencing the strategic adoption of Smart City concepts. These results support Hypothesis H1 and suggest that greater population size is associated with higher strategic capacity and institutional readiness for Smart City development. The relationship between city size and the level of Smart City strategy is summarized in Table 2.

4.2. Relationship Between City Size and the Thematic Focus of Smart City Strategies (H2)

The second hypothesis investigated whether the thematic focus of Smart City strategies differs according to city size.
A chi-square test was performed to assess associations between categorical variables representing dominant strategic domains (transport, public administration, education, environment, safety, and open data) and city size categories.
The test yielded χ2 = 0.972, df = 2, p = 0.615, Cramér’s V = 0.167, indicating no statistically significant relationship between the two variables. The results of the chi-square tests examining differences in thematic focus and stakeholder involvement across city size categories are reported in Table 3.
The results show that thematic orientations of Smart City strategies are relatively similar across cities of different sizes.
Regardless of population, Slovak municipalities tend to prioritize transportation, public administration, environmental management, and safety as key components of their Smart City initiatives.
This indicates that functional rather than structural factors (e.g., local policy priorities or available technological solutions) may drive thematic choices more than city size itself.

4.3. Relationship Between City Size and Participation (H3)

To test the hypothesis that larger cities engage a broader range of stakeholders and demonstrate a higher degree of participation in Smart City strategy-making, two complementary analytical approaches were applied.
Categorical Analysis (Chi-square test)
The first stage of analysis focused on identifying whether different groups of stakeholders are involved in Smart City strategy development depending on city size.
The Chi-square tests examined the relationship between three city-size categories (20,000–30,000; 30,001–50,000; >50,000 inhabitants) and the inclusion of specific stakeholders such as citizens, local businesses, universities, NGOs, and state/regional authorities.
The results revealed that only the involvement of universities showed a statistically significant association with city size (χ2(2) = 8.346, p = 0.015, Cramér’s V = 0.488), indicating that larger cities more frequently cooperate with academic institutions in Smart City projects. For all other stakeholder groups, no statistically significant relationship was found:
  • citizens (χ2(2) = 4.375, p = 0.112),
  • local businesses (χ2(2) = 1.768, p = 0.413),
  • NGOs (χ2(2) = 2.286, p = 0.239), and
  • state/regional authorities (χ2(2) = 2.025, p = 0.363).
Although these relationships were not significant at the 0.05 level, descriptive analysis suggested that larger municipalities tend to engage a broader range of actors overall, supporting the assumption that city size enhances strategic and participatory capacity.
Ordinal Analysis (ANOVA and Kruskal–Wallis tests)
The second part of the analysis focused on the intensity of stakeholder participation, rated on a 5-point scale (1 = minimal involvement; 5 = extensive, systematic involvement).
A one-way ANOVA and a complementary Kruskal–Wallis test were performed to examine whether cities of different sizes significantly differ in their average participation scores.
The results of the ANOVA test indicated a non-significant effect (F(2,32) = 2.901, p = 0.07), although the result was near the threshold of statistical significance.
The Kruskal–Wallis test confirmed a similar pattern (H(2) = 4.799, p = 0.091).
Despite the lack of statistical significance, both tests indicated a positive trend, where larger cities exhibited higher mean and median levels of participation compared to smaller municipalities. A detailed distribution of thematic focus and stakeholder involvement across different city size groups is shown in Table 4.
Only the involvement of universities demonstrated a statistically significant relationship with city size, indicating that larger cities more actively cooperate with academic institutions.
For other stakeholder groups, no significant differences were found, although the overall participation intensity (ANOVA and Kruskal–Wallis) exhibited a positive trend suggesting higher participatory levels in larger municipalities.
Table 5 presents the frequency and proportion of cities that prioritize each thematic area within their Smart City strategies. The results show that the most dominant themes are transport (96%), public safety (92%), public administration (81%), and environmental sustainability (81%). In contrast, open and shared data (38%) and health/education (15%) are considerably less represented. These findings indicate that Slovak cities predominantly focus on infrastructure and operational aspects of Smart City development, while data-oriented and socially oriented innovations remain secondary.

4.4. Participative Strategic Capacity Model (PSCM)

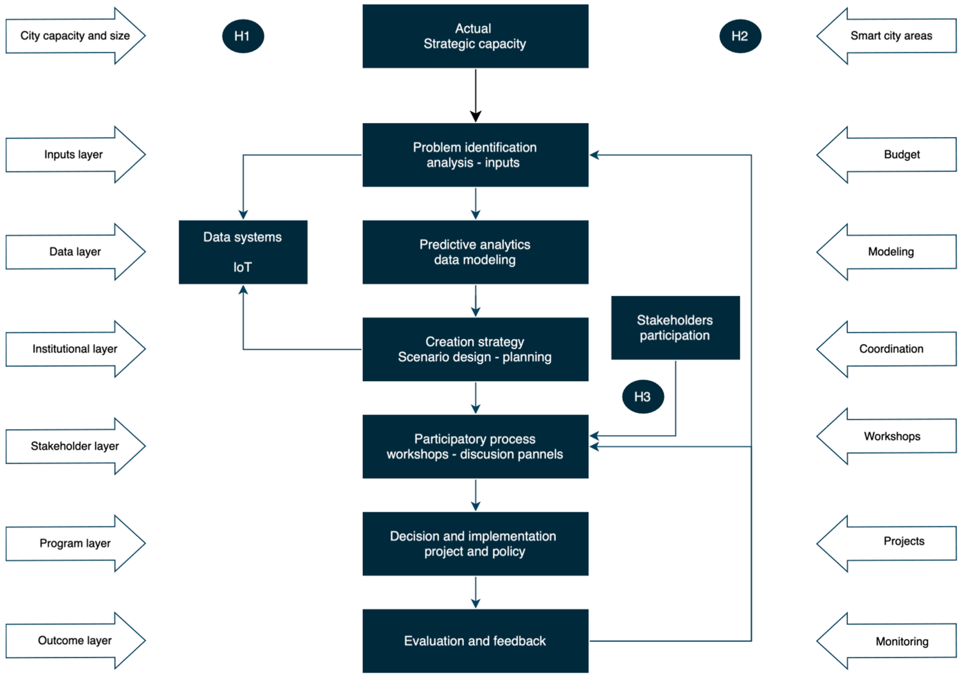
The proposed Participatory Strategic Capacity Model (PSCM) synthesizes empirical findings on the relationships between city size, strategic preparedness, stakeholder involvement, and the thematic focus of Smart City strategiesin the context of Slovak municipalities. The model visualizes the key dimensions of urban strategic management and their interconnections within the process of developing and implementing Smart City strategies. The graphical representation of the model is shown in Figure 1.
The model consists of several layers. It begins with the Inputs layer, which represents the entry stage and includes the fundamental prerequisites for urban development, such as population size, financial resources, the level of data and digital infrastructure, as well as strategic history and the regulatory environment (e.g., European and national Smart City policy frameworks). These factors determine the initial capacity of a city to engage in strategic and innovation processes.
The next component, Predictive Analytics, focuses on the collection, modeling, and interpretation of data through IoT tools, data systems, and analytical platforms. Its aim is to support evidence-based decision-making.
The Strategic Capacity layer represents the institutional ability of a city to plan, coordinate, and implement Smart City strategies. It includes the existence of strategic units, professional competencies, interdepartmental coordination, and internal data management processes. The research results confirmed that strategic capacity increases with city size (H1).
At the core of the model lies Stakeholder Participation, which involves key actors such as citizens, local businesses, universities, non-governmental organizations, and state or regional institutions. Participation is carried out through workshops, public consultations, discussion panels, and other forms of collaboration. This layer reflects the municipality’s openness to co-creating policies and sharing responsibility for outcomes (H3).
At the Programs and Projects level, these principles are translated into specific initiatives, such as living labs, pilot IoT projects, participatory budgets, and open data platforms. These projects represent practical tools for verifying and implementing strategic visions under real urban conditions.
The final layer, Evaluation and Feedback, ensures monitoring, assessment, and feedback, enabling the adaptation of strategies and the reintegration of data into analytical and decision-making processes. This level supports the principle of a learning municipality and the continuous improvement of strategic capacity.
In relation to the obtained results and the proposed model, it is important to emphasize that strategic capacity is not a static variable but rather a dynamically evolving construct shaped by the interaction between data and stakeholder participation. Cities with a more developed data infrastructure and active engagement of various stakeholders have greater potential for modern Smart governance, leading to improved decision-making efficiency, transparency, and public trust.

5. Discussion

The findings of the study show that city size is associated with differences in the level of strategic capacity among Slovak cities. Larger cities achieved higher values across the indicators that form the Strategic capacity—they were more likely to have established strategic development departments, to possess Smart City or digital strategies, to use more advanced data and analytical tools, and to demonstrate more developed coordination mechanisms. This pattern appeared consistently across all measured indicators, even though not all tests reached statistical significance. These results align with international research indicating that larger cities tend to possess more advanced organizational structures and professional capacities [43,45,46,47].
The study also revealed that the thematic orientation of Smart City strategies is similar across all size categories of Slovak cities. Mobility emerged as the dominant priority in every group. This homogeneity likely reflects the fact that transportation challenges—public transport, congestion, and the digitalization of mobility services—are structurally shared across Slovak municipalities. A similar emphasis on mobility has been observed in other Central and Eastern European countries suggesting that infrastructure-related needs are widely comparable across the region [48,49].
Regarding stakeholder participation, the results indicate that larger cities involve a wider range of actors, particularly universities, businesses, and professional organizations. The breadth of participation thus increased with city size. As for the intensity of participation (depth), measured through consultation, collaboration, and co-decision, the average values were higher in larger cities, although the differences were not statistically significant. These trends are consistent with international studies showing that systematic participation tends to be more common in cities with more developed internal capacities [38,50,51,52].
The study also confirmed that the overall level of participation remains relatively low compared to Western European cities, where participatory planning is more formalized, professionalized, and embedded in long-standing traditions of deliberative democracy. Slovak cities, similar to other cities in Central and Eastern Europe, often conduct participation in a limited form or primarily through basic consultation tools [49].
Taken together, the findings help explain the structure of the proposed PSCM. Two key empirical observations—higher strategic capacity in larger cities and broader participation in those cities—provide the factual basis for constructing a model that reflects the relationships between city size, strategic capacity, and the scope of participation. The PSCM does not represent a causal mechanism; rather, it serves as an analytical framework that summarizes the consistent patterns identified in the data and helps interpret differences between cities of various sizes.
Beyond the governance-oriented interpretation presented above, the findings of this study can also be interpreted from a systemic decision-making perspective, in which Smart Cities function as urban ecosystems shaping both public governance and private-sector business models.
Smart Cities operate as complex decision-making environments in which public-sector strategies directly influence the operational and strategic conditions of private actors. Strategic capacity and participatory governance therefore affect not only public administration but also the sustainability and competitiveness of urban business models. Cities with higher strategic capacity—typically larger municipalities—tend to exhibit more structured, data-driven, and predictable decision-making processes, reducing uncertainty for firms, startups, and service providers.
From a business perspective, municipal decisions regarding data governance, digital infrastructure, and stakeholder engagement create enabling or constraining conditions for innovation. For example, policies on open data and digital platforms directly affect the feasibility and scalability of data-driven startups and mobility service providers. The dominance of mobility-focused Smart City strategies observed across all city sizes suggests that current urban decision-making prioritizes operational efficiency. While this orientation addresses immediate urban challenges, it may limit the development of more advanced business models in areas such as open data ecosystems, digital health, or education technologies.
Importantly, the findings also provide predictive insights for decision-making in smaller cities. Although smaller municipalities currently display lower levels of strategic and participatory capacity, the patterns identified in larger cities suggest that similar strategic priorities are likely to emerge as institutional capacity grows. For managers operating with ad hoc or adaptive business models, early alignment with participatory governance frameworks and urban sustainability strategies may therefore represent a strategic opportunity rather than a constraint.

6. Conclusions

This study examined the relationship between city size, strategic capacity, and stakeholder participation in the development of Smart City strategies in Slovak municipalities.
The statistical analysis confirmed significant relationships for some dimensions while revealing consistent trends in others, supporting the theoretical assumption that strategic capacity and participatory governance increase with urban size and institutional maturity.
The first hypothesis, analyzing the connection between city size and the presence of Smart City strategies, was statistically confirmed. The results demonstrated that larger municipalities tend to have a more formalized and structured approach to Smart City planning. This indicates that city size is a significant factor influencing the existence and advancement of Smart City strategies in Slovakia. Descriptive data further show that only medium-sized and large cities have developed stand-alone Smart City documents, while smaller municipalities often lack sufficient institutional, financial, or analytical resources to engage in comprehensive Smart City planning.
The second hypothesis, addressing the thematic orientation of Smart City strategies, did not show a statistically significant relationship between city size and thematic focus. However, the results revealed that mobility and transport remain the most frequently targeted areas across Slovak cities. The underrepresentation of domains such as open data, education, and healthcare suggests that Smart City initiatives continue to prioritize technological infrastructure over citizen-centered innovation. This imbalance highlights the need for a shift toward more integrated and human-centered Smart City policies.
The third hypothesis focused on stakeholder participation as a key indicator of strategic and participatory capacity. Although statistically significant results were confirmed only for the involvement of universities, both parametric (ANOVA) and nonparametric (Kruskal–Wallis) analyses showed a clear upward trend in the intensity of participation with increasing city size. This supports the view that participatory governance mechanisms—such as collaboration with academic institutions, private companies, and civic organizations—are more developed in larger municipalities with stronger administrative and strategic capacities.
From a practical perspective, the results emphasize that the future of Smart City governance in Slovakia depends on strengthening the strategic capacity of smaller cities. This could be achieved through targeted funding schemes, inter-municipal cooperation, and knowledge-sharing platforms that connect local governments, academia, and citizens. By fostering these connections, Slovak cities can transition from fragmented digital projects toward systemic, data-driven, and participatory Smart City models aligned with European sustainability goals.
In conclusion, this research contributes to the growing body of literature that views Smart Cities not merely as technological ecosystems but as strategic governance systems that rely on institutional capacity, participatory inclusion, and cross-sectoral collaboration. Future studies should extend this approach by incorporating longitudinal data and comparative analyses between countries, thereby deepening the understanding of how strategic capacity and citizen engagement jointly influence sustainable urban transformation.
Beyond their relevance for urban governance, the findings of this study have important implications for decision-making and business model development in urban systems. The results indicate that strategic capacity and participatory mechanisms function as key decision-making enablers that shape the sustainability and competitiveness of urban business environments. In cities with higher strategic capacity, public-sector decisions tend to be more predictable, data-driven, and aligned with long-term sustainability objectives, thereby reducing uncertainty for private actors and facilitating the adaptation of their business models.
From a managerial perspective, the strategic priorities observed in larger cities can be interpreted as leading indicators of future development trajectories in smaller municipalities. As institutional capacity grows, similar patterns of decision-making—particularly in areas such as mobility, data governance, and stakeholder engagement—are likely to emerge. For managers operating with ad hoc or adaptive business models, early alignment with participatory governance frameworks and urban sustainability strategies may therefore represent a strategic opportunity rather than a constraint.
These findings reinforce the view of Smart Cities as systemic decision-making environments in which public strategies and private business models co-evolve. Strengthening strategic capacity and participation at the municipal level thus contributes not only to more effective urban governance but also to the long-term viability of sustainable urban business ecosystems.

Author Contributions

Conceptualization, O.B. and D.K.; methodology, O.B.; software, O.B.; validation, O.B., D.K. and M.K.; formal analysis, M.K.; resources, M.K.; data curation, D.K.; writing—original draft preparation, O.B.; writing—review and editing, O.B. and D.K.; visualization, M.K.; supervision, O.B. and D.K. All authors have read and agreed to the published version of the manuscript.

Funding

This research received no external funding.

Data Availability Statement

Data from the survey in the researched topic are available upon request to the authors. The data are stored in the internal storage facilities of the University in Žilina in the work files of employees.

Conflicts of Interest

The authors declare no conflict of interest.

References

  1. Bastos, D.; Fernández-Caballero, A.; Pereira, A.; Rocha, N.P. Smart City Applications to Promote Citizen Participation in City Management and Governance: A Systematic Review. Informatics 2022, 9, 89. [Google Scholar] [CrossRef]
  2. Landa Oregi, I.; Urra-Uriarte, S.; Gonzalez Ochoantesana, I.; Rodríguez, M.A.; Molina-Costa, P. Enhancing Citizen Participation in Citizen-Centered Smart Cities: Insights from Two European Case Studies. Urban Sci. 2025, 9, 140. [Google Scholar] [CrossRef]
  3. Janošková, P.; Bajza, F.; Repková-Štofková, K.; Štofková, Z.; Loučanová, E. Business Models of Public Smart Services for Sustainable Development. Sustainability 2024, 16, 7420. [Google Scholar] [CrossRef]
  4. Jonek-Kowalska, I. The Exclusiveness of Smart Cities—Myth or Reality? Comparative Analysis of Selected Economic and Demographic Conditions of Polish Cities. Smart Cities 2023, 6, 2722–2741. [Google Scholar] [CrossRef]
  5. Caragliu, A.; Del Bo, C.; Nijkamp, P. Smart Cities in Europe. J. Urban Technol. 2011, 18, 65–82. [Google Scholar] [CrossRef]
  6. Krúpová, S.; Koman, G.; Soviar, J.; Holubčík, M. The Role of Business Models in Smart-City Waste Management: A Framework for Sustainable Decision-Making. Systems 2025, 13, 556. [Google Scholar] [CrossRef]
  7. Gracias, J.S.; Parnell, G.S.; Specking, E.; Pohl, E.A.; Buchanan, R. Smart Cities—A Structured Literature Review. Smart Cities 2023, 6, 1719–1743. [Google Scholar] [CrossRef]
  8. Department of Architecture University of Ibadan Ibadan, Nigeria; Oladunmoye, O.M.; Obakin, O.A. Review of The Definition of Smart Cities. AIMS Res. Publ. 2023, 9, 1–8. [Google Scholar] [CrossRef]
  9. Dameri, R.P. Searching for Smart City Definition: A Comprehensive Proposal. Int. J. Clin. Trials 2013, 11, 2544–2551. [Google Scholar] [CrossRef]
  10. Marsal-Llacuna, M.-L.; Colomer-Llinàs, J.; Meléndez-Frigola, J. Lessons in Urban Monitoring Taken from Sustainable and Livable Cities to Better Address the Smart Cities Initiative. Technol. Forecast. Soc. Change 2015, 90, 611–622. [Google Scholar] [CrossRef]
  11. Al-Msie’deen, R. Amman City, Jordan: Toward a Sustainable City from the Ground Up. arXiv 2024, arXiv:2408.01454. [Google Scholar]
  12. Hartmann, M.; Pawelzik, S.; Wimmer, M.A. Comparative Analysis of Digital Twins in Smart Cities. In Proceedings of the EGOV-CeDEM-ePart Conference, Budapest, Hungary, 5–7 September 2023. [Google Scholar]
  13. Oke, A.E.; Stephen, S.S.; Aigbavboa, C.O.; Ogunsemi, D.R.; Aje, I.O. Smart Cities: A Panacea for Sustainable Development; Emerald Publishing Limited: Leeds, UK, 2022; ISBN 978-1-80382-456-7. [Google Scholar]
  14. Cardullo, P. Citizens in the ‘Smart City’: Participation, Co-Production, Governance, 1st ed.; Routledge: London, UK, 2020; ISBN 978-0-429-43880-6. [Google Scholar]
  15. Xiong, K.; Sharifi, A.; He, B.-J. Resilient-Smart Cities: Theoretical Insights. In Resilient Smart Cities; Sharifi, A., Salehi, P., Eds.; The Urban Book Series; Springer International Publishing: Cham, Germany, 2022; pp. 93–118. ISBN 978-3-030-95036-1. [Google Scholar]
  16. Vacca, J. Smart Cities Policies and Financing: Approaches and Solutions; Elsevier: Amsterdam, The Netherlands, 2022; ISBN 978-0-12-819131-6. [Google Scholar]
  17. Warner, A.M.; Mansker-Young, S. Thinking About Becoming a Smart City? 10 Benefits of Smart Cities|Our Insights|Plante Moran. Available online: https://www.plantemoran.com/explore-our-thinking/insight/2018/04/thinking-about-becoming-a-smart-city-10-benefits-of-smart-cities (accessed on 3 November 2025).
  18. Su, C.; Deng, J.; Li, X.; Ma, J.; He, W.; Wang, X.; Wang, C. The Mechanism of Blockchain Technology in Safety Risk Monitoring. Eng. Constr. Archit. Manag. 2025, 1–21. [Google Scholar] [CrossRef]
  19. Paes, V.D.C.; Pessoa, C.H.M.; Pagliusi, R.P.; Barbosa, C.E.; Argôlo, M.; De Lima, Y.O.; Salazar, H.; Lyra, A.; De Souza, J.M. Analyzing the Challenges for Future Smart and Sustainable Cities. Sustainability 2023, 15, 7996. [Google Scholar] [CrossRef]
  20. Chipilska, I. What Technology and Innovation Is Driving Smart Cities? Modeshift. 2024. Available online: https://www.modeshift.com (accessed on 12 November 2025).
  21. Smart City Strategy | The Foundation of Every Smart City | Isarsoft. Available online: https://www.isarsoft.com/article/smart-city-strategy-the-foundation-of-every-smart-city (accessed on 3 November 2025).
  22. Kuratko, D.F.; Audretsch, D.B. Strategic Entrepreneurship: Exploring Different Perspectives of an Emerging Concept. Entrep. Theory Pract. 2009, 33, 1–17. [Google Scholar] [CrossRef]
  23. Branco, L.; Ferreira, J.; Jayantilal, S. Conceptual Foundations of Entrepreneurial Strategy: A Systematic Literature Review. Entrep. Bus. Econ. Rev. 2021, 9, 103–118. [Google Scholar] [CrossRef]
  24. City-Wide Public Space Strategies: A Compendium of Inspiring Practices|UN-Habitat. Available online: https://unhabitat.org/city-wide-public-space-strategies-a-compendium-of-inspiring-practices (accessed on 3 November 2025).
  25. Open Knowledge Repository. Available online: https://openknowledge.worldbank.org/entities/publication/e2340d55-b565-5c63-81c0-9f60a850c6c6 (accessed on 3 November 2025).
  26. Kabeyi, M.J.B. Organizational Strategic Planning, Implementation and Evaluation with Analysis of Challenges and Benefits for Profit and Nonprofit Organizations. Int. J. Appl. Res. 2019, 5, 27–32. [Google Scholar] [CrossRef]
  27. What Is Strategy Implementation? (With Steps and Tips). Available online: https://www.indeed.com/career-advice/career-development/strategy-implementation (accessed on 3 November 2025).
  28. Strategy Evaluation Process: Comprehensive Guide + Examples. Available online: https://www.cascade.app/blog/strategy-evaluation (accessed on 3 November 2025).
  29. Havelka, M. Management—Vademecum; Aleko: Praha, Czech Republic, 1991; ISBN 80-85341-24-7. [Google Scholar]
  30. Ministerstvo Hospodárstva Slovenskej Republiky. Podpora Inovatívnych Riešení v Slovenských Mestách; Ministerstvo Hospodárstva SR: Bratislava, Slovakia, 2017. Available online: https://www.mhsr.sk/uploads/files/n5m7duxS.pdf (accessed on 12 November 2025).
  31. Novák, M. Moderné Teórie Riadenia vo Verejnej Správe. Teória a Prax Verejnej Správy, May 2020. Available online: https://www.researchgate.net/publication/346943430_Moderne_teorie_riadenia_vo_verejnej_sprave (accessed on 12 November 2025).
  32. Pashchenko, A.F. Smart Management for Smart Cities—Synchronized Solutions. IFAC-PapersOnLine 2021, 54, 732–737. [Google Scholar] [CrossRef]
  33. Valcik, N.A.; Benavides, T.J. Local Government Management, 1st ed.; Routledge: New York, NY, USA, 2023; ISBN 978-0-429-00108-6. [Google Scholar]
  34. Slovak Business Agency. Koncept Smart Cities a Jeho Vplyv na MSP; Slovak Business Agency: Bratislava, Slovakia, 2021. Available online: https://www.sbagency.sk/sites/default/files/koncept_smart_cities_a_jeho_vplyv_na_msp.pdf (accessed on 12 November 2025).
  35. Meijer, A.; Bolívar, M.P.R. Governing the Smart City: A Review of the Literature on Smart Urban Governance. Int. Rev. Adm. Sci. 2016, 82, 392–408. [Google Scholar] [CrossRef]
  36. Fung, A. Putting the Public Back into Governance: The Challenges of Citizen Participation and Its Future. Public Adm. Rev. 2015, 75, 513–522. [Google Scholar] [CrossRef]
  37. Markus, G.B.; Krings, A. Planning, Participation, and Power in a Shrinking City: The Detroit Works Project. J. Urban Aff. 2020, 42, 1141–1163. [Google Scholar] [CrossRef]
  38. Escobar, O.; Elstub, S. Introduction to the Handbook of Democratic Innovation and Governance: The Field of Democratic Innovation. In Handbook of Democratic Innovation and Governance; Elstub, S., Escobar, O., Eds.; Edward Elgar Publishing: Cheltenham, UK, 2019; ISBN 978-1-78643-386-2. [Google Scholar]
  39. Gao, Z.; Wang, S.; Gu, J. Public Participation in Smart-City Governance: A Qualitative Content Analysis of Public Comments in Urban China. Sustainability 2020, 12, 8605. [Google Scholar] [CrossRef]
  40. Le-Nguyen, C. Stakeholder Engagement in Smart Cities; Springer: Cham, Switzerland, 2020. [Google Scholar]
  41. Eneqvist, E.; Karvonen, A. Experimental Governance and Urban Planning Futures: Five Strategic Functions for Municipalities in Local Innovation. Urban Plan. 2021, 6, 183–194. [Google Scholar] [CrossRef]
  42. Leminen, S.; Westerlund, M.; Nyström, A.-G. Living Labs as Open-Innovation Networks. Technol. Innov. Manag. Rev. 2012, 2, 6–11. [Google Scholar] [CrossRef][Green Version]
  43. Ahrend, R.; Gamper, C.; Schumann, A. The OECD Metropolitan Governance Survey: A Quantitative Description of Governance Structures in Large Urban Agglomerations; OECD Regional Development Working Papers, 2014/04; OECD Publishing: Paris, France, 2014. [Google Scholar]
  44. Pfeffer, J.; Salancik, G.R. The External Control of Organizations: A Resource Dependence Perspective; Harper & Row: New York, NY, USA, 1978. [Google Scholar]
  45. Sellers, J.M.; Lidström, A. Decentralization, Local Government, and the Welfare State. Governance 2007, 20, 609–632. [Google Scholar] [CrossRef]
  46. Kwon, S.-W. Local Governance and Inter-Municipal Cooperation by Filipe Teles. J. Public Nonprof. Aff. 2016, 2, 58–61. [Google Scholar] [CrossRef]
  47. Veľkostné Skupiny Obcí—SR, Oblasti, Kraje, Okresy, Mesto, Vidiek [Om7023rr]—IBM Cognos Viewer. Available online: https://statdat.statistics.sk/cognosext/cgi-bin/cognos.cgi?b_action=cognosViewer&cv.header=false&run.outputFormat=&run.outputLocale=sk&run.prompt=true&ui.action=run&ui.backURL=%2Fcognosext%2Fcps4%2Fportlets%2Fcommon%2Fclose.html&ui.name=Ve%C4%BEkostn%C3%A9+skupiny+obc%C3%AD+-+SR%2C+oblasti%2C+kraje%2C+okresy%2C+mesto%2C+vidiek+%5Bom7023rr%5D&ui.object=storeID%28%22i0C852CAA5451437C92774DB33EC08675%22%29&utm_source=chatgpt.com (accessed on 10 November 2025).
  48. Kola-Bezka, M.; Czupich, M.; Ignasiak-Szulc, A. Smart Cities in Central and Eastern Europe: Viable Future or Unfulfi Lled Dream? J. Int. Stud. 2016, 9, 76–87. [Google Scholar] [CrossRef]
  49. Masik, G.; Sagan, I.; Scott, J.W. Smart City Strategies and New Urban Development Policies in the Polish Context. Cities 2021, 108, 102970. [Google Scholar] [CrossRef]
  50. Szendi, D. Can Budapest Be the Smartest City in Eastern and Central Europe? In Budapest Past and Future; Molnár, D., Sikos, T.T., Eds.; Ludovika Egyetemi Kiadó: Budapest, Hungary, 2025; pp. 245–279. ISBN 978-963-653-154-6. [Google Scholar]
  51. Prystrom, J.; Wierzbicka, K. Smart Cities of the Central and Eastern Europe. Stud. Sieci Uniw. Pogran. 2023, 7, 239–257. [Google Scholar] [CrossRef]
  52. Retnandari, N.D. Implementation of Strategic Planning in Regional/Municipal Governments: Obstacles and Challenges. Policy Gov. Rev. 2022, 6, 155–175. [Google Scholar]
Figure 1. Participative strategic capacity model.
Figure 1. Participative strategic capacity model.
Systems 14 00043 g001
Table 1. Variables and Measurement.
Table 1. Variables and Measurement.
VariableType of VariableDescriptionScale
City SizeOrdinalNumber of inhabitants according to the Statistical Office [47] Cities were grouped into three size categories.1 = 20,001–30,000 inhabitants
2 = 30,001–50,000 inhabitants
3 = above 50,000 inhabitants
Level of Smart City StrategyOrdinalDegree to which the Smart City concept is integrated into the city’s strategic documents.1 = only basic mention within other strategies
2 = partial objective
3 = dedicated chapter or program
4 = standalone strategy in implementation phase
5 = fully implemented standalone Smart City strategy
Thematic Focus of Smart City StrategyNominalAreas primarily addressed within the Smart City strategy.Transport
Public Administration
Health/Education
Environment
Safety
Open and Shared Data
Participation of StakeholdersCategoricalIdentification of stakeholder groups involved in the preparation or implementation of Smart City strategies (citizens, municipal organizations, private sector, academia, NGOs). For statistical purposes, a Participation Index was created representing the total number of involved groups.Numerical index (0–5)
+ qualitative classification by stakeholder type
Table 2. Correlation between City Size and Smart City Strategy Level.
Table 2. Correlation between City Size and Smart City Strategy Level.
Variablepp-ValueInterpretation
City size × Smart city strategy0.3270.027positive and statistically significant correlation
Table 3. Results of Chi-Square Tests for Thematic Focus and Stakeholder Involvement by City Size.
Table 3. Results of Chi-Square Tests for Thematic Focus and Stakeholder Involvement by City Size.
Variableχ2p-ValueCramér’s VInterpretation
City size × Strategy thematic focus0.9720.6150.167Not significant relationship
Table 4. Results for Thematic Focus and Stakeholder Involvement by City Size.
Table 4. Results for Thematic Focus and Stakeholder Involvement by City Size.
VariableTest Typeχ2η2p-ValueCramér’s VInterpretation
CitizensChi-square4.375 0.112 Not significant (weak tendency)
Local BusinessesChi-square1.768 0.4130.225Not significant (weak to moderate relationship)
UniversitiesChi-square8.346 0.0150.488Significant (moderate to strong relationship)
NGOsChi-square2.286 0.2390.286Not significant (moderate tendency)
StateChi-square2.025 0.3630.241Not significant (weak to moderate relationship)
Participation levelANOVAF = 2.9010.090.070-Not significant
Participation levelKruskal–WallisH = 4.7990.150.091-Not significant
Table 5. Thematic Orientation of Smart City Strategies in Slovak Cities.
Table 5. Thematic Orientation of Smart City Strategies in Slovak Cities.
Thematic AreaNumber of CitiesShare (%)
Transport2596%
Public Administration2181%
Environment2181%
Public Safety2492%
Health/Education415%
Open data1038%
Disclaimer/Publisher’s Note: The statements, opinions and data contained in all publications are solely those of the individual author(s) and contributor(s) and not of MDPI and/or the editor(s). MDPI and/or the editor(s) disclaim responsibility for any injury to people or property resulting from any ideas, methods, instructions or products referred to in the content.

Share and Cite

MDPI and ACS Style

Bubeliny, O.; Kusnirova, D.; Kubina, M. Strategic Smart City Development Through Citizen Participation: Empirical Evidence from Slovakia. Systems 2026, 14, 43. https://doi.org/10.3390/systems14010043

AMA Style

Bubeliny O, Kusnirova D, Kubina M. Strategic Smart City Development Through Citizen Participation: Empirical Evidence from Slovakia. Systems. 2026; 14(1):43. https://doi.org/10.3390/systems14010043

Chicago/Turabian Style

Bubeliny, Oliver, Dana Kusnirova, and Milan Kubina. 2026. "Strategic Smart City Development Through Citizen Participation: Empirical Evidence from Slovakia" Systems 14, no. 1: 43. https://doi.org/10.3390/systems14010043

APA Style

Bubeliny, O., Kusnirova, D., & Kubina, M. (2026). Strategic Smart City Development Through Citizen Participation: Empirical Evidence from Slovakia. Systems, 14(1), 43. https://doi.org/10.3390/systems14010043

Note that from the first issue of 2016, this journal uses article numbers instead of page numbers. See further details here.

Article Metrics

Back to TopTop