Smart Agri-Region and Value Engineering
Abstract
1. Introduction
1.1. Purpose
1.2. SAVE’s Themes and High-Level Relationships
1.3. Key Enabling Technologies (KETs) for SAVE
1.4. Engineering Disciplines for SAVE
1.5. Research Objectives (KETs) for SAVE
2. Materials and Methods
2.1. Key Concepts of Systems Engineering
2.2. Key Concepts of Program Governance
2.3. Engineering Disciplines, Systems, and KETs for SAVE
2.3.1. Communications and Services
2.3.2. Construction
2.3.3. Solar Energy
2.3.4. Aeronautics and Air Transport
2.3.5. Circular Economy
2.3.6. SAVE as a System of Systems (SoS)
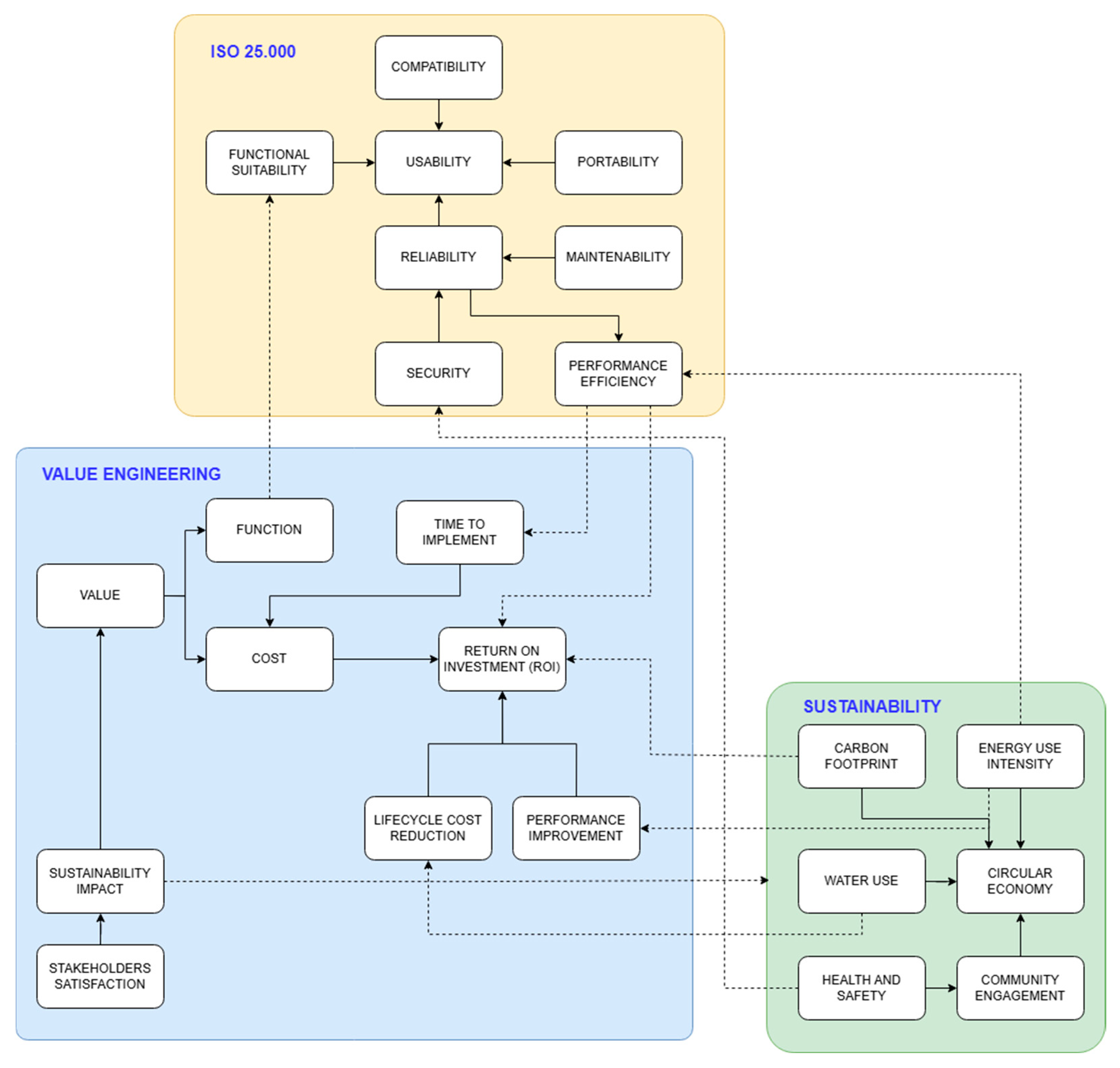
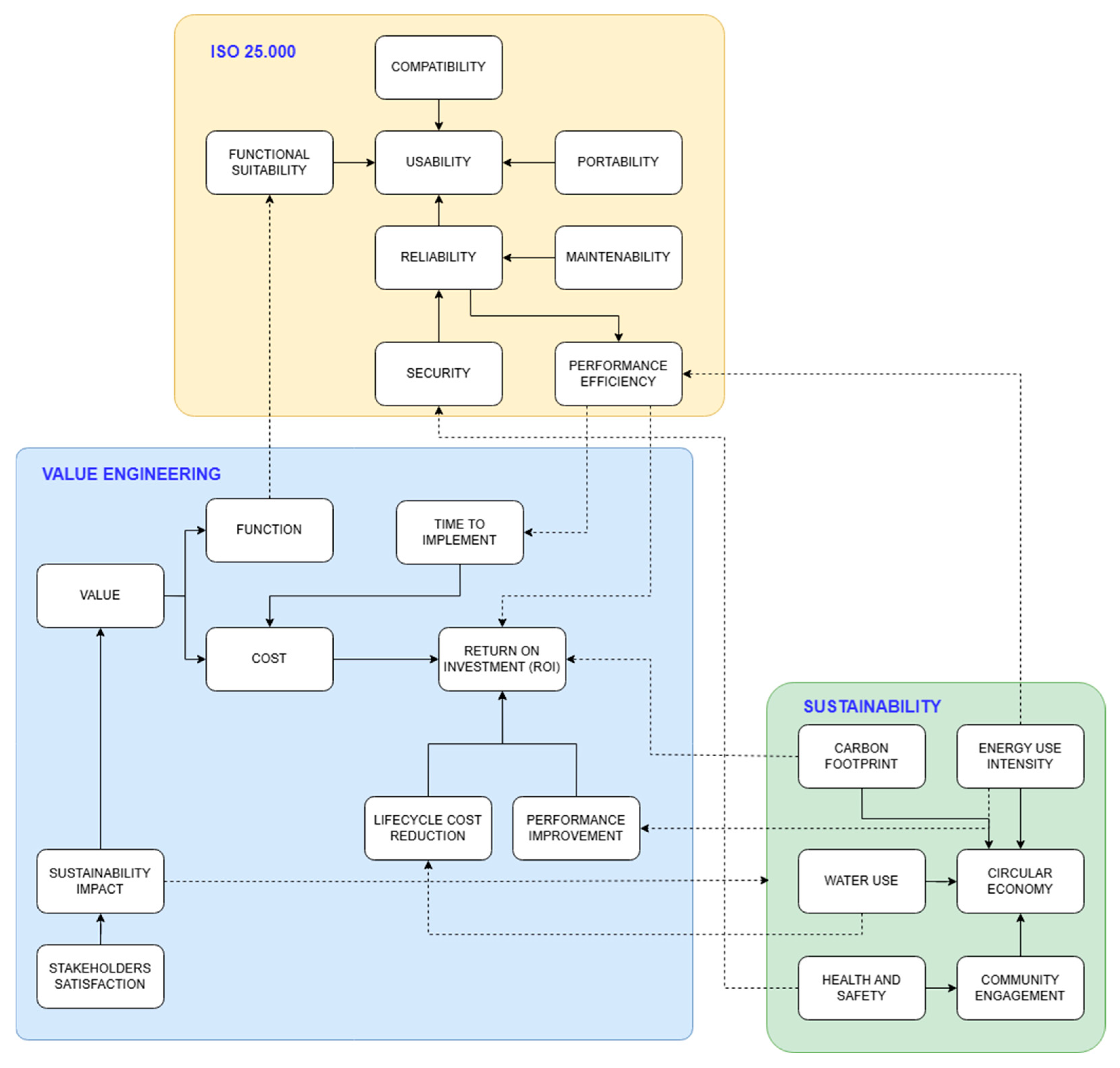
2.4. Smart Agri-Region Value Engineering Definition
2.5. Summary and Research Questions
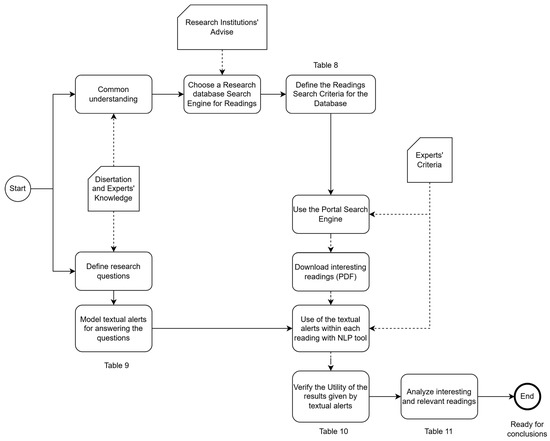
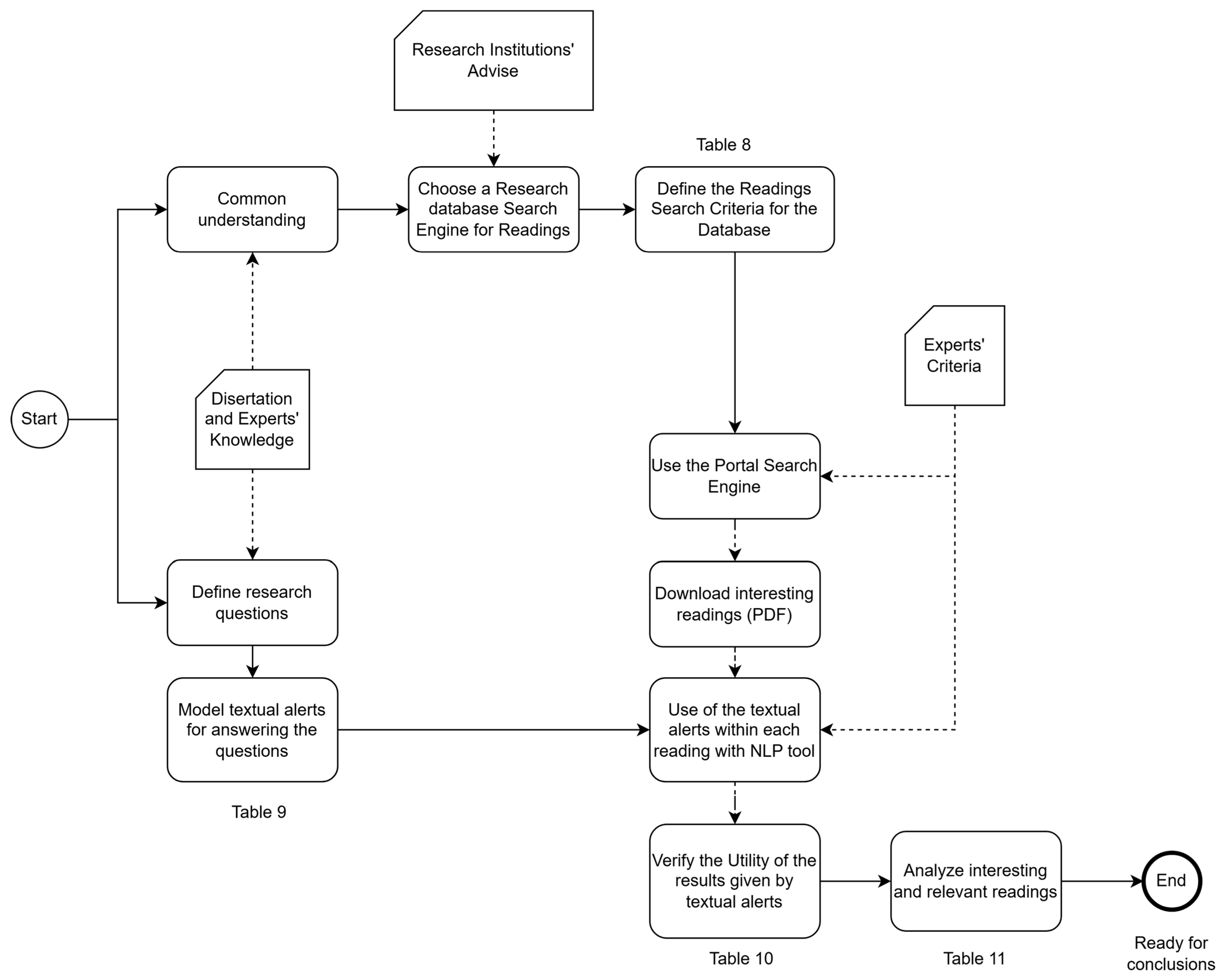
2.6. Search for Evidence in R&D and Innovation Programs
2.6.1. R&D Project Search
- ‘DRONE*’ AND ‘BUILDING’ (Q1)
- ‘CIRCULAR ECONOMY’ AND ‘SOLAR ENERGY’(Q2)
2.6.2. R&D Project Analysis
2.7. Search for Evidence in Recent Research Works
3. Results Summary and Discussion
4. Conclusions and Next Steps
Author Contributions
Funding
Acknowledgments
Conflicts of Interest
References
- European Commission. The European Green Deal—Striving to Be the First Climate-Neutral Continent. 2024. Available online: https://commission.europa.eu/strategy-and-policy/priorities-2019-2024/european-green-deal_en (accessed on 21 January 2024).
- European Commission. European Research Area (ERA). 2024. Available online: https://research-and-innovation.ec.europa.eu/strategy/strategy-2020-2024/our-digital-future/european-research-area_en (accessed on 17 September 2024).
- ISO/IEC 25000:2014; Systems and software engineering—Systems and software Quality Requirements and Evaluation (SQuaRE)—Guide to SQuaRE. ISO: Geneva, Switzerland, 2014. Available online: https://www.iso.org/obp/ui/#iso:std:iso-iec:25000:ed-2:v1:en (accessed on 17 April 2025).
- ASTM. Standard Practice for Performing Value Engineering (VE)/Value Analysis (VA) of Projects, Products and Processes. 2020. Available online: https://store.astm.org/e1699-14r20.html (accessed on 17 April 2025).
- ICMA. 2021. Available online: https://www.icmagroup.org/assets/documents/Sustainable-finance/2021-updates/GBP-IRWG-Suggested-Impact-Reporting-Metrics-for-Circular-Economy-andor-Eco-Efficient-Projects-June-2021-100621.pdf (accessed on 17 April 2025).
- European Commission. Proposal for a Directive on Corporate Sustainability Due Diligence and Annex; in D. J. EU (Directorate-General for Justice and Consumers); European Commission: Brussels, Belgium, 2022. [Google Scholar]
- Ortega, J.; Vasconcelos, G.; Rodrigues, H.; Correia, M. A vulnerability index formulation for the seismic vulnerability assessment of vernacular architecture. Eng. Struct. 2019, 197, 109381. [Google Scholar] [CrossRef]
- Bodach, S.; Lang, W.; Hamhaber, J. Climate responsive building design strategies of vernacular architecture in Nepal. Energy Build. 2014, 81, 227–242. [Google Scholar] [CrossRef]
- Li, N.; Zhang, F.; Geng, W.; Li, Z. Research on performance improvement design strategies for urban historic districts and suburban traditional villages in multiple scopes. J. Build. Eng. 2023, 72, 106342. [Google Scholar] [CrossRef]
- Chen, W.; Yang, Z.; Yan, H.; Zhao, Y. How to reduce construction risks in rural areas: An evolutionary game analysis. Eng. Constr. Archit. Manag. 2024. ahead of print. [Google Scholar] [CrossRef]
- Tsai, S.-C.; Zhang, X.-F.; Chang, Y.-T. Toward Nearly Zero-Waste Architecture Innovation: Innovation, Application, and Practice of Construction Methods Using Natural Materials. Buildings 2024, 14, 1584. [Google Scholar] [CrossRef]
- Daumal, F.; Monzón, M.; López-Mesa, B. La necesidad de conciliar la normativa de habitabilidad con la rehabilitación acústica de la vivienda mínima. Inf. Construcción 2018, 70, e241. [Google Scholar] [CrossRef]
- Bournas, D.A. Concurrent seismic and energy retrofitting of RC and masonry building envelopes using inorganic textile-based composites combined with insulation materials: A new concept. Compos. Part B Eng. 2018, 148, 166–179. [Google Scholar] [CrossRef]
- Rocco, A.; Vicente, R.; Rodrigues, H.; Ferreira, V. Adobe Blocks Reinforced with Vegetal Fibers: Mechanical and Thermal Characterization. Buildings 2024, 14, 2582. [Google Scholar] [CrossRef]
- Kabore, A.; Laghdir, A.; Ouellet-Plamondon, C. Natural thermal and hygrothermal regulation with heavy cob for low carbon construction. Constr. Build. Mater. 2024, 451, 138832. [Google Scholar] [CrossRef]
- Ullah, H.; Zhang, H.; Ye, H.; Ali, I.; Cong, M. Research on Low-Carbon Design and Energy Efficiency by Harnessing Indigenous Resources through BIM-Ecotet Analysis in Hot Climates. Sustainability 2024, 16, 6057. [Google Scholar] [CrossRef]
- González-Redondo, E. De la construcción entramada a la introducción de estructuras metálicas en Madrid. Inf. Construcción 2014, 66, e025. [Google Scholar] [CrossRef]
- Berdahl, P.; Akbari, H.; Levinson, R.; Miller, W. Weathering of roofing materials—An overview. Constr. Build. Mater. 2008, 22, 423–433. [Google Scholar] [CrossRef]
- Fan, J.; Wang, D.; Liu, P.; Xu, J. Research on the Prediction of Sustainable Safety Production in Building Construction on Text Data. Sustainability 2024, 16, 5081. [Google Scholar] [CrossRef]
- Mol, A.; Cabaleiro, M.; Sousa, H.; Branco, J. HBIM for storing life-cycle data regarding decay and damage in existing timber structures. Autom. Constr. 2020, 117, 103262. [Google Scholar] [CrossRef]
- Bouzas, O.; Cabaleiro, M.; Conde, B.; Cruz, Y.; Riveiro, B. Structural health control of historical steel structures using HBIM. Autom. Constr. 2022, 140, 104308. [Google Scholar] [CrossRef]
- Cortés, J.; Cortés, A.; Prieto-Muriel, P. BIM-integrated management of occupational hazards in building construction and maintenance. Autom. Constr. 2020, 113, 103115. [Google Scholar] [CrossRef]
- Bolshakov, N.; Rakova, X.; Celani, A.; Badenko, V. Operation Principles of the Industrial Facility Infrastructures Using Building Information Modeling (BIM) Technology in Conjunction with Model-Based Engineering (MBSE). Appl. Sci. 2023, 13, 11804. [Google Scholar] [CrossRef]
- Doukari, O.; Wakefield, J.; Martinez, P.; Kassem, M. An ontology-based tool for safety management in building renovation projects. J. Build. Eng. 2024, 84, 108609. [Google Scholar] [CrossRef]
- Ding, L.; Zhong, B.; Wu, S.; Luo, H. Construction risk knowledge management in BIM using ontology and semantic web technology. Saf. Sci. 2016, 87, 202–213. [Google Scholar] [CrossRef]
- Collinge, W.; Osorio-Sandoval, C. Deploying a Building Information Modelling (BIM)-Based Construction Safety Risk Library for Industry. Lessons Learn. Future. Dir. 2024, 14, 500. [Google Scholar]
- Locatelli, M.; Seghezzi, E.; Pellegrini, L.; Tagliabue, L.; Di Giuda, G. Exploring Natural Language Processing in Construction and Integration with Building Information Modeling: A Scientometric Analysis. Buildings 2021, 11, 583. [Google Scholar] [CrossRef]
- Wang, H.; Meng, X.; Zhu, X. Improving knowledge capture and retrieval in the BIM environment: Combining case-based reasoning and natural language processing. Autom. Constr. 2022, 139, 104317. [Google Scholar] [CrossRef]
- Shen, Q.; Wu, S.; Deng, Y.; Deng, H.; Cheng, J. BIM-Based Dynamic Construction Safety Rule Checking Using Ontology and Natural Language Processing. Buildings 2022, 12, 564. [Google Scholar] [CrossRef]
- Kumar, B.; Raj, A.; Szepesi, G.; Szamosi, Z. A conspectus review on solar drying of wood: Regional and technical contrivances. J. Therm. Anal. Calorim. 2023, 148, 9237–9261. [Google Scholar] [CrossRef]
- Lamrani, B.; Bekkioui, N.; Simo-Tagne, M.; Ndukwu, M. Recent progress in solar wood drying: An updated review. Dry. Technol. 2022, 41, 605–627. [Google Scholar] [CrossRef]
- Gil, L. Solar energy and cork: A binomial of the future? Sci. Technol. Mater. 2018, 40, 80–86. [Google Scholar] [CrossRef]
- ObCP. La implementación de la metodología BIM en la Contratación Pública. 2024. Available online: https://www.obcp.es/opiniones/la-implementacion-de-la-metodologia-bim-en-la-contratacion-publica (accessed on 23 February 2025).
- Madachy, R.; Snoderly, J.; Roedler, G. Configuration Management. SEBoK. 2024. Available online: https://sebokwiki.org/wiki/Configuration_Management (accessed on 23 February 2025).
- IAMM. SSG 14: Configuration Management. IAMM. 2019. Available online: https://theiam.org/knowledge-library/ssg-14-configuration-management/ (accessed on 23 February 2025).
- ISO. Systems and Software Engineering—System Life Cycle Process. 2023. Available online: https://www.iso.org/standard/81702.html (accessed on 23 February 2025).
- ISO 55000:2014; Asset Management—Overview, Principles and Terminology. ISO: Geneva, Switzerland, 2014. Available online: https://www.iso.org/obp/ui#iso:std:iso:55000:ed-1:v2:en (accessed on 23 February 2025).
- INCOSE. Systems Engineering Handbook; INCOSE: San Diego, CA, USA, 2015. [Google Scholar]
- INCOSE. Power & Energy Systems Working Group. Available online: https://www.incose.org/communities/working-groups-initiatives/power-energy-systems (accessed on 23 February 2025).
- Snoderly, J.; Faisandier, A.; Jackson, S. System Integration. 2025. Available online: https://sebokwiki.org/wiki/System_Integration (accessed on 23 February 2025).
- IBM. 2023. Available online: https://www.ibm.com/think/topics/model-based-systems-engineering (accessed on 23 February 2025).
- Henshaw, M.; Dahmann, J.; Lawson, B. Guide to the Systems Engineering Body of Knowledge (SEBoK). 2024. Available online: https://sebokwiki.org/wiki/Systems_of_Systems_(SoS) (accessed on 6 June 2024).
- SCI. Smart Cities Initiative. 2022. Available online: https://www.incose.org/2021-redesign/working-groups-v1/smart-cities (accessed on 29 October 2022).
- Sancho, J.; Caro, A.; Rodríguez, P. A Preventive Secure Software Development Model for a Software Factory: A Case Study. Comput. Sci. Inf. Syst. 2020, 8, 77653–77665. [Google Scholar]
- Barrena, M.; Caro, A.; Durán, M.; Rodríguez, P.; Arias-Nicolás, J.; Alonso, T. Qatris iManager: A general purpose CBIR system. Mach. Vis. Appl. 2015, 26, 423–442. [Google Scholar] [CrossRef]
- Molano, R.; Sancho, J.; Ávila, M.; Rodríguez, P.; Caro, A. Obtaining the user-defined polygons inside a closed contour with hole. The Visual Computer. Comput. Sci. Softw. Eng. 2023, 34, 6369–6387. [Google Scholar]
- Ferrán, A.; Bernabé, S.; Rodríguez, P.; Plaza, A. A Web-Based System for Classification of Remote Sensing Data. Imaging Sci. Photograhic Technol. 2013, 6, 1943–1948. [Google Scholar] [CrossRef]
- Sánchez, M.; Cuartero, A.; Barrena, M.; Plaza, A. A New Method for Positional Accuracy Analysis in Georeferenced Satellite Images without Independent Ground Control Points. Remote Sens. 2020, 12, 4132. [Google Scholar] [CrossRef]
- Cuartero, A.; Paoletti, M.; Rodríguez, P.; Haut, M. QcircularStats: A QGIS-plugin for evaluation bidomensional data by circular statistics. Comput. Sci. Inf. Syst. 2023, 11, 47552–47562. [Google Scholar] [CrossRef]
- Zhu, H.; Huang, M.; Zhang, Q.-B. TunGPR: Enhancing data-driven maintenance for tunnel linings through synthetic datasets, deep learning and BIM. Tunn. Undergr. Space Technol. 2024, 145, 105568. [Google Scholar] [CrossRef]
- Wettewa, S.; Hou, L.; Zhang, G. Graph Neural Networks for building and civil infrastructure operation and maintenance enhancement. Adv. Eng. Inform. 2024, 62, 102868. [Google Scholar] [CrossRef]
- Sammartano, G.; Avena, M.; Fillia, E.; Spanò, A. Integrated HBIM-GIS Models for Multi-Scale Seismic Vulnerability Assessment of Historical Buildings. Remote Sens. 2023, 15, 833. [Google Scholar] [CrossRef]
- Froner, Y.A.; de Barros Gonçalves, W.; Souza, L.; Costa, A.G.; Rosado, A.; Cuperschmid, A.R.M.; Walter, G.d.O.; Miranda, A.C.N.; Michelin, G.; Hardy, T. Data Collection for Cultural Heritage Risk Management: The Damage Map through Heritage Building Information Modeling (HBIM) Project Applied to the Façade of St Francis of Assisi, Ouro Preto, Brazil. Stud. Conserv. 2024, 69, 98–107. [Google Scholar] [CrossRef]
- Zhang, J.; Chan, C.; Kwok, H.H.; Cheng, J.C. Multi-indicator adaptive HVAC control system for low-energy indoor air quality management of heritage building preservation. Build. Environ. 2023, 246, 110910. [Google Scholar] [CrossRef]
- Mellado, F.; Wong, P.F.; Amano, K.; Johnson, C. Digitisation of existing buildings to support building assessment schemes: Viability of automated sustainability-led design scan-to-BIM process. Archit. Eng. Des. Manag. 2019, 16, 84–99. [Google Scholar] [CrossRef]
- Ursini, A.; Grazzini, A.; Matrone, F.; Zerbinatti, M. From scan-to-BIM to a structural finite elements model of built heritage for dynamic simulation. Autom. Constr. 2022, 142, 104518. [Google Scholar] [CrossRef]
- AEMET. Atlas de Radiación Solar en España utilizando datos del SAF de Clima EUMETSAT. 2012. Available online: https://www.aemet.es/documentos/es/serviciosclimaticos/datosclimatologicos/atlas_radiacion_solar/atlas_de_radiacion_24042012.pdf (accessed on 26 February 2025).
- Junta de Extremadura, Diputación de Badajoz y Diputación de Cáceres. Orden selección de estrategias DLP 2014–2020. 2016. Available online: https://redex.org/ficheros/archivos/2017_05/la-siberia-anexo-3.pdf (accessed on 26 February 2025).
- Lecuona-Neumann, A.; Famiglietti, A. Direct gas heating in linear concentrating solar collectors for power and industrial process heat production: Application and challenges. Wiley Energy Environ. 2023, 12, e471. [Google Scholar] [CrossRef]
- Castro, A.B.; Alvarado, R.G. BIM-Integration of solar thermal systems in early housing design. J. Constr. 2017, 16, 323–338. [Google Scholar]
- Pelay, U.; Luo, L.; Fan, Y.; Stitou, D. Dynamic modeling and simulation of a concentrating solar power plant integrated with a thermochemical energy storage system. J. Energy Storage 2020, 28, 101164. [Google Scholar] [CrossRef]
- Sun, X.; Wang, S.; Zhang, X.; Wandelt, S. LAERACE: Taking the policy fast-track towards low-altitude economy. J. Air Transp. Res. Soc. 2025, 4, 100058. [Google Scholar] [CrossRef]
- Qin, Y.; Kishk, M.A.; Alouini, M.-S. Performance Analysis of Charging Infrastructure Sharing in UAV and EV-Involved Networks. IEEE Trans. Veh. Technol. 2023, 72, 3973–3988. [Google Scholar] [CrossRef]
- EC. Categorisation System for the Circular Economy A Sector-Agnostic Approach for Activities Contributing to the Circular Economy. 2020. Available online: https://circulareconomy.europa.eu/platform/sites/default/files/categorisation_system_for_the_ce.pdf (accessed on 24 February 2025).
- Nakamura, G. Harvesting forest biomass reduces wildfire fuel. Calif. Agric. 1996, 50, 13–16. [Google Scholar] [CrossRef]
- EC. Contribution of Forest Biomass Generated in the Prevention of Forest Fires in the EU Energy Strategy. BIOENERGY & FIRE PREV. on LIFE Public Database. 2013. Available online: https://webgate.ec.europa.eu/life/publicWebsite/project/LIFE09-ENV-ES-000450/contribution-of-forest-biomass-generated-in-the-prevention-of-forest-fires-in-the-eu-energy-strategy (accessed on 24 February 2025).
- Shahidul, I.; Byzed, H. An overview of the effects of water and moisture absorption on the performance of hemp fiber and its composites. SPE Polym. 2025, 6, e10167. [Google Scholar]
- EC. EU Taxonomy for Sustainable Activities. Finance. 2020. Available online: https://finance.ec.europa.eu/sustainable-finance/tools-and-standards/eu-taxonomy-sustainable-activities_en (accessed on 4 December 2022).
- CIMDATA. Systems Engineering Rigor Needs an Interoperability Framework. 2022. Available online: https://www.cimdata.com/en/resources/complimentary-reports-research/commentaries/item/20310-systems-engineering-rigor-needs-an-interoperability-framework-the-reuse-company-s-ses-engineering-studio-is-such-a-framework-commentary (accessed on 21 April 2024).
- WB. World Development Report 2024: Main Messages. 2024. Available online: https://www.worldbank.org/en/publication/wdr2024/brief/world-development-report-2024-main-messages (accessed on 25 February 2024).
- Pastor, R.; Fraga, A.; López-Cózar, L. Interoperable, Smart, and Sustainable Urban Energy Systems. Sustainability 2023, 15, 13491. [Google Scholar] [CrossRef]
- Pastor, R.; Fraga, A.; Larrañeta, J.J. i-ISSUES—Industrial-Interoperable Safe and Secure Urban Energy Systems. Appl. Sci. 2024, 14, 3188. [Google Scholar] [CrossRef]
- Pastor, R.; Lecuona, A.; Fraga, A. re-ISSUES—Renewable Energy-Linked Interoperable Smart and Sustainable Urban Environmental Systems. Processes 2024, 121, 1815. [Google Scholar] [CrossRef]
- Pastor, R.; Lecuona, A.; Cortés, J.P.; Caballero, D.; Fraga, A. Rural-Interoperable System of Systems for Unified Environmental Stewardship. Appl. Sci. 2024, 14, 8245. [Google Scholar] [CrossRef]
- Pastor, R.; Lecuona, A.; Fraga, A. Public purchase of innovation for sustainable solar urban energy systems. Acad. Eng. 2024, 1, acadeng7315. [Google Scholar] [CrossRef]
- Albahri, A.; Khaleel, Y.L.; Habeeb, M.; Ismael, R.D.; Hameed, Q.A.; Deveci, M.; Homod, R.Z.; Albahri, O.; Alamoodi, A.; Alzubaidi, L. A systematic review of trustworthy artificial intelligence applications in natural disasters. Comput. Electr. Eng. 2024, 118, 109409. [Google Scholar] [CrossRef]
- Chiarello, F.; Belingheri, P.; Fan, G. Data science for engineering design: State of the art and future directions. Comput. Ind. 2021, 129, 103447. [Google Scholar] [CrossRef]
- Lupi, F.; Mabkhot, M.; Boffa, E.; Ferreira, P.; Antonelli, D.; Maffei, A.; Lohse, N.; Lanzetta, M. Automatic definition of engineer archetypes: A text mining approach. Comput. Ind. 2023, 152, 103996. [Google Scholar] [CrossRef]
- Dikmen, I.; Eken, G.; Huseyin, E.; Talat Birgonul, M. Automated construction contract analysis for risk and responsibility assessment using natural language processing and machine learning. Comput. Ind. 2025, 166, 104251. [Google Scholar] [CrossRef]
- William, H.; Farghaly, K.; Mojgan Hadi, M.; Manu, P.; Cheung, C.M.; Osorio-Sandoval, C.A. BIM-based construction safety risk library. Autom. Constr. 2022, 141, 104391. [Google Scholar]
- Zhou, H.; Huang, W.; Zhao, X.; Tang, S. Generating risk response measures for subway construction by fusion of knowledge and deep learning. Autom. Constr. 2023, 152, 104951. [Google Scholar] [CrossRef]
- Zhang, D. Applying multi-criteria decision-making to text analysis for optimizing engineering knowledge management. Alex. Eng. J. 2025, 117, 648–661. [Google Scholar] [CrossRef]
- Kruiper, R.; Bimal, B.; Watson, R.; Sadeghineko, F.; Gray, A.; Konstas, I. A platform-based Natural Language processing-driven strategy for digitalising regulatory compliance processes for the built environment. Adv. Eng. Inform. 2024, 62, 102653. [Google Scholar] [CrossRef]
- Rajczakowska, M.; Novakova, I.; Adediran, A.; Perumal, P.; Wallevik, Ó.H.; Cwirzen, A. Frost durability of cementitious materials: What’s next? Case Stud. Constr. Mater. 2024, 21, e04014. [Google Scholar] [CrossRef]
- Supriyono; Wibawa, A.P.; Suyono; Fachrul, K. Advancements in natural language processing: Implications, challenges, and future directions. Telemat. Inform. Rep. 2024, 16, 100173. [Google Scholar] [CrossRef]
- European Commission Guidance on Public Procurement of Innovation. 2017. Available online: https://ec.europa.eu/docsroom/documents/25724/attachments/1/translations/en/renditions/native (accessed on 16 March 2024).
- FUNDECYT-PTEX. Incubadora de Realidades Inmersivas de Almendralejo. 2024. Available online: https://iriavr.es/ (accessed on 30 May 2025).





| Region (Column Identification) | Population of the Region (1) | Population Living in Cities Within the Region (2) | Population Living in Villages Within the Region (3) | Deviation from the Average of (1) | Deviation from the Average of (2) | Deviation from the Average of (3) |
|---|---|---|---|---|---|---|
| Extremadura (Spain) | 1,060,000 | 45% | 55% | −43% (A) | −6% (A) | 5% (A) |
| Alentejo (Portugal) | 730,000 | 40% | 60% | −61% | −11% | 10% |
| Peloponnese (Greece) | 577,000 | 45% | 60% | −69% | −6% (A) | 10% |
| Brittany (France) | 3,300,000 | 60% | 40% | 76% | 9% | −10% |
| Wallonia (Belgium) | 3,700,000 | 65% | 35% | 98% | 14% | −15% |
| Average | 653,500 | 51% | 50% | - | - | - |
| Paradigms as a Subject | Paradigms as an Object | |||
|---|---|---|---|---|
| Ecologic Agroindustry | Mobility and Safety | Forest Fire Prevention | Energy and Tourism | |
| Ecologic agroindustry (or eco-friendly agroindustry) | Shall be a local agriculture using sustainable processes. | Shall use safe and affordable logistics for local businesses. | Shall avoid unnecessary deforestation or pollination depletion. | Shall use the same energies used in an exemplarity attitude. |
| Mobility and safety | Shall procure safe and optimal routes for local businesses. | Shall reduce accidents in a demographic-affected and sparse population. | Shall procure safe evacuation routes and solutions in case of forest fire. | Shall reduce accidents in a region whose economy depends on tourism. |
| Forest fire prevention | Shall prevent forest fire from affecting business. | Shall clean forest invasion of routes. | Shall start seeing the forest as natural capital to preserve. | Shall contribute to renewable energies based on biomass. |
| Energy and tourism | Shall promote the use of local products. | Shall promote responsible mobility. | Shall promote energy saving and increase environmental safety, avoiding unnecessary use of private transport. | Shall make renewables, no matter the size or kind, and attraction. |
| Paradigms | Disciplines | ||||
|---|---|---|---|---|---|
| Communications and Services | Building/Construction | Solar Energy | Aeronautics | Circular Economy | |
| Ecologic agroindustry (or eco-friendly agroindustry) | Wood, stone, and adobe use. | They can be part of the circular economy. | The circular economy can be more ecological if they use renewable energy, such as solar energy, a lower emissions logistics, or even an optimal one. | ||
| Mobility and safety | Smart logistics: digital communication network, such as the one described above, is essential for such an air system. | It can be embraced by less impactful air transport; people’s safety and security will be also reinforced. | |||
| Forest fire prevention | Environmental monitoring | Remotely piloted squadrons will boost fire menace and detection. | |||
| Energy and tourism | Good thermal insulation | Heat pumps for dwelling and hostel acclimatization | Harvesting forests and protecting the forest mass from fires could also reduce tourism that seeks to enjoy the green areas. | ||
| System | Operational Independence | Managerial Independence | Geographical Distribution | Emergent Behavior or Evolutionary Development Processes |
|---|---|---|---|---|
| Communications | In general, the related systems are operated by different businesses | Use different communication solutions in general | Yes | Massive IoT use may require reinforcing communications and AI capabilities. |
| Aeronautics | Yes | UAVs may find limits of memory in long periods without civil communications. | ||
| Construction | Absolutely independent | Yes | BIM driven by NLP instances, manufacturing order driven by BIM models. | |
| Circular Economy | Solar energy installers are normally hired by industrial activities | Yes | High demand for biomaterials may require adapting more crops with enough time. | |
| Solar Energy | Yes | Energy storage could make using bioenergy unnecessary. |
| High-Level Objectives | Question | Conceptual Model’s Relationships | Assumption | Strategy |
|---|---|---|---|---|
| Find examples where new aeronautical applications (UAVs, drones) are being used for building. | (Q1) Is aeronautics being used for building? | Building requires aeronautics. | UAVs and drones can be operated in any agri-region with a minimum infrastructure. | Recent R&D and innovation projects and expert analysis using categories. |
| Find examples where solar energy systems are being used for circular economy. | (Q2) Is solar energy being used for circular economy? | Solar energy can be used by circular economy. | Solar energy systems save GHG and provide local heat to several industrial processes also in use in the circular economy. | |
| Find interesting trends in MBSE-NLP-AI for SAVE. | (Q3) Is MBSE-NLP-AI being used in open innovation environments? | Systems engineering is part of the framework. | MBSE is related to systems engineering. | Bibliographic research and Natural Language Processing (NLP), and expert analysis. |
| (Q4) Is MBSE-NLP-AI being used for risk management? | Sustainability is part of the framework. | MBSE allows mapping risks in a more continuous manner. | ||
| (Q5) Is MBSE-AI-NLP being used for program governance? | Governance is part of the framework. | Governance requires quality data from sparse sources. |
| ID | Name | Summary | End Date |
|---|---|---|---|
| 774094 | STARDUST | The objective of the STARDUST project is to pave the way towards the transformation of the carbon supplied cities into Smart, highly efficient, intelligent, and citizen citizen-oriented cities, developing urban technical green solutions and innovative business models, integrating the domains of buildings, mobility, and efficient energy through ICT, testing and validating these solutions, and enabling their fast roll out in the market. | 31 Mar. 2024 |
| 637221 | Built2Spec | Built2Spec brings together a new and breakthrough set of technological advances for self-inspection and quality assurance that will be put into the hands of construction stakeholders to help meeting EU energy efficiency targets, new build standards, and related policy ambitions. B2S will expand upon a cloud based construction support platform, conceived following the most advanced integrated design and delivery framework for the building sector and hosting applications that facilitate worksite activities and quality compliance by putting knowledge in the hands of contractors. | 31 Dec. 2018 |
| 665066 | DigiArt | The 3D data captured by the scanners and drones, using techniques such as laser detection and ranging (LIDAR), are processed through robust features that cope with imperfect data. Semantic analysis by automatic feature extraction is used to form hyper-links between artefacts. | 30 Nov. 2018 |
| 644271 | AEROARMS | AEROARMS proposes the development of the first aerial robotic system with multiple arms and advanced manipulation capabilities to be applied in industrial inspection and maintenance (I&M). | 31 Aug. 2019 |
| 871479 | AERIAL-CORE | The EU-funded AERIAL-CORE project is developing an integrated aerial cognitive robotic system to assist human workers in inspection and maintenance activities. Specifically, it will integrate aerial robots for long range (several kilometres) and very accurate (subcentimetre) inspection of the infrastructure capability. | 30 Nov. 2023 |
| 823987 | RESEARCH | The EU-funded plans to introduce a multitask platform that utilises remote sensing technologies applied with geographic information systems to map and monitor cultural heritage sites. To start, researchers assessed the intensity of a threat using different types of satellite and ground data, along with data acquired using UAVs. This These data was were then analysed analyzed and used to map the various hazards facing an archaeological site or feature. The project also used aerial and terrestrial remote sensing data, including data collected via ground-penetrating radar (GPR), to detect and map both the standing structure itself and its subsurface archaeological features. | 31 Oct. 2023 |
| 857031 | 5G!Drones | The 5G!Drones project will run trials on several unmanned aerial vehicles (UAVs) to prove that 5G infrastructure can support the simultaneous running of three types of UAV services, using network slicing. | 30 Nov. 2024 |
| ID | Name | Summary | End Date |
|---|---|---|---|
| 816336 | SUNRISE | The Coordination and Support Action (CSA) SUNRISE is a scientific and technological project ambitious in its goal to exploit solar energy and atmospheric gases such as CO2, water and nitrogen to provide a sustainable alternative to the fossil-based, energy-intensive fuels and compound chemical synthesis process by using a Large Scale European Research Initiative (LSERI) to secure the supply side of the circular economy with a pipeline of disruptive technologies for manufacturing renewable fuel, chemicals, fertilizer, and hydrogen from atmospheric H2O, N2, and CO2 at high yield with up to 2500 ton/ha.yr CO2 sequestration. | 30 Abr. 2020 |
| 681292 | FANOEC | The oxygen evolution reaction (OER) is the key reaction to enable the storage of solar energy in the form of hydrogen fuel through water splitting. Efficient, Earth-abundant, and robust OER catalysts are required for a large-scale and cost-effective production of solar hydrogen. FANOEC’s team of researchers has been able to achieve a deep understanding of OER on metal oxides at the molecular level, and to develop better catalysts based on this understanding. | 30 Jun. 2021 |
| 679814 | SOLENALGAE | The ERC-funded SOLENALGAE project probed the molecular basis for efficient light energy conversion into chemical energy, in order to increase the biomass production in microalgae, by investigating the principles of light energy conversion with biotechnological engineering of algal strains. The project applied new processes improving photosynthesis, enabling novel food, feed, and health products while also driving progress towards sustainable biofuels. | 31 Aug. 2021 |
| 639233 | COFLeaf | The EU-funded COFLeaF project developed a single-site heterogeneous photocatalytic system that can reliably generate solar fuels from water and CO2. Specifically, it will integrate various subsystems required for the overall photocatalytic process into a polymeric platform called the ‘COF leaf’. | 31 Aug. 2020 |
| Concept | Metadata and Operators (For the Search Portal) | Keywords (For Textual Alerts) | <Cluster> (For Textual Alerts) |
|---|---|---|---|
| OPEN INNOVATION | (‘Model-based’ OR ‘systems engineering’) ---------- (‘artificial intelligence’ AND ‘natural language processing’ AND ‘automatic transformation’) | Open innovation, innovation | Collaboration, business, market, technology, supply, value, chain, dynamic, model |
| RISK MANAGEMENT | Risk management, risk | Risk, management, opportunity, event, probability, impact, exposure, model, method | |
| PROGRAM GOVERNANCE | Governance, govern | Program/programme, public, private, data, quality, open data, process, target, objective, plan, policy |
| Question | Filter Cluster | Context Cluster | [Pattern 1] | [Pattern 2] |
|---|---|---|---|---|
| (Q3) Is MBSE-NLP-AI being used in open innovation environments? | Keywords | Cluster | <Filter>…<Cluster> | The reverse of pattern 1 |
| (Q4) Is MBSE-NLP-AI being used for risk management? | Keywords | Cluster | <Filter>…<Cluster> | The reverse of pattern 1 |
| (Q5) Is MBSE-NLP-AI being used for governance? | Keywords | Cluster | <Filter>…<Cluster> | The reverse of pattern 1 |
| Id | Bibliography Index (DOI) and Title | Verification | ||
|---|---|---|---|---|
| Q3 | Q4 | Q5 | ||
| 1 | https://doi.org/10.1016/j.compeleceng.2024.109409 A systematic review of trustworthy artificial intelligence applications in natural disasters | IR | R | I |
| 2 | https://doi.org/10.1016/j.compind.2021.103447 Data science for engineering design: State of the art and future directions | I | I | R |
| 3 | https://doi.org/10.1016/j.compind.2023.103996 Automatic definition of engineer archetypes: A text mining approach | R | IR | IR |
| 4 | https://doi.org/10.1016/j.compind.2025.104251 Automated construction contract analysis for risk and responsibility assessment using natural language processing and machine learning | I | R | IR |
| 5 | https://doi.org/10.1016/j.datak.2023.102246 The power and potentials of Flexible Query Answering Systems: A critical and comprehensive analysis | IR | IR | I |
| 6 | https://doi.org/10.1016/j.jmsy.2024.10.011 Interoperable information modelling leveraging asset administration shell and large language model for quality control toward zero defect manufacturing | IR | IR | I |
| 7 | https://doi.org/10.1016/j.autcon.2022.104391 IM-based construction safety risk library | I | R | IR |
| 8 | https://doi.org/10.1016/j.autcon.2023.104951 Generating risk response measures for subway construction by fusion of knowledge and deep learning | IR | R | IR |
| 9 | https://doi.org/10.1016/j.cja.2021.08.016 Large-scale real-world radio signal recognition with deep learning | IR | I | IR |
| 10 | https://doi.org/10.1016/j.jnca.2021.103210 A selective ensemble model for cognitive cybersecurity analysis | I | IR | IR |
| 11 | https://doi.org/10.1016/j.aej.2025.01.028 Applying multi-criteria decision-making to text analysis for optimizing engineering knowledge management | I | I | IR |
| 12 | https://doi.org/10.1016/j.aei.2024.102653 A platform-based Natural Language processing-driven strategy for digitalising regulatory compliance processes for the built environment | R | IR | IR |
| 13 | https://doi.org/10.1016/j.aei.2024.102735 Intermediate representations to improve the semantic parsing of building regulations | I | IR | IR |
| 14 | https://doi.org/10.1016/j.inffus.2024.102795 Has multimodal learning delivered universal intelligence in healthcare? A comprehensive survey | IR | I | IR |
| 15 | https://doi.org/10.1016/j.procir.2023.03.125 Requirements extraction from engineering standards systematic evaluation of extraction techniques | I | IR | IR |
| 16 | https://doi.org/10.1016/j.mfglet.2024.09.143 High-resolution time-series classification in smart manufacturing systems | IR | I | IR |
| 17 | https://doi.org/10.1016/j.cscm.2024.e04014 Frost durability of cementitious materials: What’s next? | I | I | IR |
| 18 | https://doi.org/10.1016/j.jestch.2024.101675 Innovative agricultural ontology construction using NLP methodologies and graph neural network | IR | I | IR |
| 19 | https://doi.org/10.1016/j.teler.2024.100173 Advancements in natural language processing: Implications, challenges, and future directions | IR | I | IR |
| 20 | https://doi.org/10.32604/cmc.2022.027223 An Efficient Stacked-LSTM Based User Clustering for 5G NOMA Systems | I | IR | IR |
| 21 | https://doi.org/10.32604/cmc.2024.041949 Software Vulnerability Mining and Analysis Based on Deep Learning | IR | I | IR |
| Id | Reading Title | Evidence for MBSE-NLP-AI | KET | Potential Improvement for the SAVE Model |
|---|---|---|---|---|
| 1 | [76] A systematic review of trustworthy artificial intelligence applications in natural disasters, | Researchers have highlighted the importance of optimizing EWSs using AI and XAI. AI-driven decision- making with human expertise can lead to better decision-making processes. | AI | Governance |
| 2 | [77] Data science for engineering design: State of the art and future directions, | Design tools are producing increasing amounts of data that can be exploited to support all the different phases of ED, including its most creative aspects that are traditionally not supported by classical optimization-based methodologies | Models | Systems Engineering |
| 3 | [78] Automatic definition of engineer archetypes: A text mining approach, | Engineering archetypes have been defined here as clusters of competences | AI | Systems Engineering |
| 4 | [79] Automated construction contract analysis for risk and responsibility assessment using natural language processing and machine learning, | Despite the vital role of construction contracts in determining the risks, rights, and obligations assigned to contracting parties, an exhaustive analysis of lengthy contract documents during tight bidding schedules remains a persistent challenge. | NLP | Governance |
| 7 | [80] BIM-based construction safety risk library, | A commercial digital tool (SafetiBase in 3D Repo) that is being actively employed by the industry on BIM-enabled projects, the creation of a foundational library of health and safety knowledge that is accessible and open to further enhancement is a further contribution of the research. | Models | Building |
| 8 | [81] Generating risk response measures for subway construction by fusion of knowledge and deep learning, | To adapt to the complex and changing construction environment and achieve scientific prevention and pre-control of accidents, the intelligence level of the decision-making practice relevant to construction risk management … should be improved. This study proposed a method to generate risk response measures. | AI | Building |
| 11 | [82] Applying multi-criteria decision-making to text analysis for optimizing engineering knowledge management, | Future direction: Use AI-driven predictive models to forecast the long-term impacts of alternative decisions, enabling robust multi-period analysis. | AI | Governance |
| 12 | [83] A platform-based Natural Language processing-driven strategy for digitalising regulatory compliance processes for the built environment, | A platform-based approach for digitalising regulatory requirements processing spanning authoring, designing and compliance checking was presented. The proposed approach comprises of several tools integrated together as required with the processor of corpus of regulatory documents underlying the whole platform accessed by all the various tools. | NLP | Systems Engineering |
| 17 | [84] Frost durability of cementitious materials: What’s next?, | This paper presented the analysis of trends in research on the FT durability of concrete. The key innovation of this research lies in the systematic application of semi-automatic NLP | NLP | Building |
| 19 | [85] Advancements in natural language processing: Implications, challenges, and future directions, | PRISMA guarantees a comprehensive and impartial examination of the literature, while NLP identifies the most significant terms, offering equitable and comprehensive summaries. | NLP | Governance |
Disclaimer/Publisher’s Note: The statements, opinions and data contained in all publications are solely those of the individual author(s) and contributor(s) and not of MDPI and/or the editor(s). MDPI and/or the editor(s) disclaim responsibility for any injury to people or property resulting from any ideas, methods, instructions or products referred to in the content. |
© 2025 by the authors. Licensee MDPI, Basel, Switzerland. This article is an open access article distributed under the terms and conditions of the Creative Commons Attribution (CC BY) license (https://creativecommons.org/licenses/by/4.0/).
Share and Cite
Pastor, R.; Rodriguez, P.G.; Lecuona, A.; Cortés, J.P. Smart Agri-Region and Value Engineering. Systems 2025, 13, 430. https://doi.org/10.3390/systems13060430
Pastor R, Rodriguez PG, Lecuona A, Cortés JP. Smart Agri-Region and Value Engineering. Systems. 2025; 13(6):430. https://doi.org/10.3390/systems13060430
Chicago/Turabian StylePastor, Raúl, Pablo G. Rodriguez, Antonio Lecuona, and Juan Pedro Cortés. 2025. "Smart Agri-Region and Value Engineering" Systems 13, no. 6: 430. https://doi.org/10.3390/systems13060430
APA StylePastor, R., Rodriguez, P. G., Lecuona, A., & Cortés, J. P. (2025). Smart Agri-Region and Value Engineering. Systems, 13(6), 430. https://doi.org/10.3390/systems13060430

