Research on the Construction Path of Circular Supply Chain with Multiple Subjects: Identification and Analysis of Key Driving Factors Based on Technology Cycle
Abstract
1. Introduction
2. Theoretical Background

3. Methodology
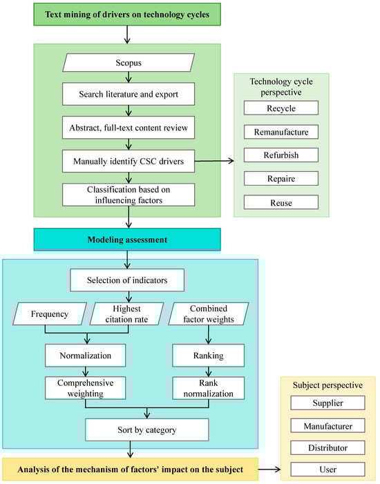
3.1. Text Mining of Drivers Based on Technology Cycles
3.1.1. Data Sources
- Searched for the keyword “circular supply chain” in the paper title. In contrast, the Boolean phrase inserted in the paper title, abstract, and keywords was as follows, “driver” OR “pressure” OR “trigger” OR “priority” OR “facilitator”. The phrase was searched across all publications without restrictions, aiming to capture relevance in titles, abstracts, and full texts.
- Literature included in this study should be written in English as English is the most spoken language by researchers worldwide.
- No publication date restriction was defined for this study, as a search in the Scopus database revealed a lack of publications before 2011 when using the above criteria.
- To gain a deeper understanding of the work accomplished in this area of work, the types of publications included in this study included journal papers, conference papers, book chapters, and review papers, excluding editorials.
- Additionally, we excluded articles that required payment for access, as our study was not financially supported to cover these costs.
3.1.2. Data Filtering
- Relevant—a paper is considered relevant when it meets the following three criteria:
- The material must address CSC as a major topic.
- The material must address the key technical processes of CSC.
- The material must address the influencing factors of CSC implementation.
- Relevance: Those papers that were not relevant to this study were excluded by reviewing all remaining papers.
3.1.3. Data Analysis and Synthesis
3.2. Establishing an Evaluation Model of Driving Factors
4. Results and Discussion
4.1. Categorization of Drivers
4.2. Statistical Ranking of Drivers
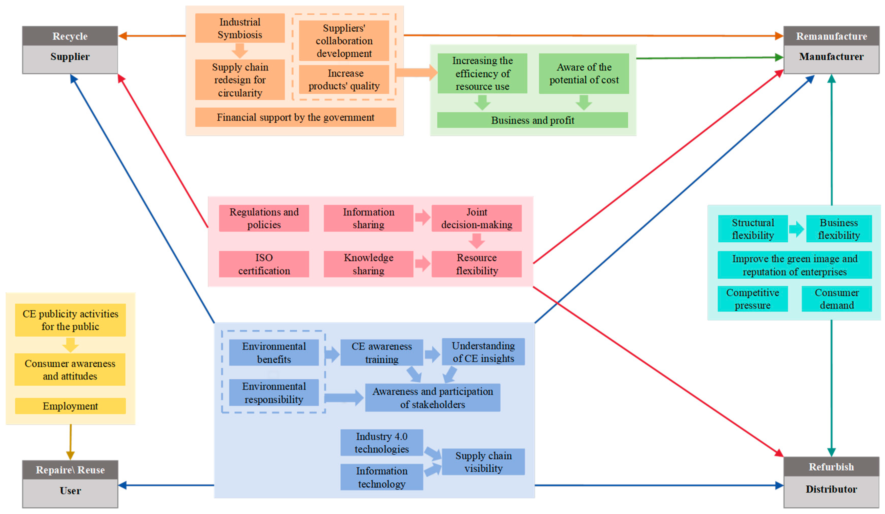
4.3. Key Drivers and Path Construction of CSC from a Multiple Subject Perspective
5. Conclusions and Recommendations
Author Contributions
Funding
Data Availability Statement
Conflicts of Interest
Appendix A
| Literature (Author/Time) | Social | Policy | Organizational | Economic | Environment | Supply Chain | Technology | Information | Infrastructure | Circular Design and Services |
|---|---|---|---|---|---|---|---|---|---|---|
| [67] (Calzolari et al., 2023) | √ | √ | √ | √ | √ | |||||
| [35] (Ouro-Salim & Guarnieri, 2023) | √ | √ | √ | |||||||
| [6] (Amir et al., 2023) | √ | √ | √ | √ | √ | |||||
| [36] (Avikal et al., 2023) | √ | √ | √ | √ | √ | |||||
| [60] (Dohale et al., 2023) | √ | √ | √ | √ | √ | √ | ||||
| [51] (Dwivedi et al., 2023) | √ | √ | √ | √ | √ | √ | ||||
| [37] (Mishra et al., 2023) | √ | √ | √ | |||||||
| [62] (Faisal, 2023) | √ | √ | √ | √ | √ | |||||
| [40] (Ada et al., 2023) | √ | √ | √ | √ | √ | √ | √ | √ | ||
| [41] (Shaharudin et al., 2023) | √ | |||||||||
| [55] (Khan & Ali, 2022) | √ | √ | √ | √ | √ | √ | √ | |||
| [65] (Kayikci et al., 2022) | √ | √ | √ | √ | √ | |||||
| [33] (Khan et al., 2022) | √ | √ | √ | √ | ||||||
| [58] (Ersoy et al., 2022) | √ | √ | ||||||||
| [38] (Kayikci et al., 2021) | √ | √ | √ | √ | √ | √ | √ | |||
| [80] (Chen et al., 2022) | √ | √ | √ | √ | ||||||
| [47] (Lu et al., 2024) | √ | √ | √ | √ | √ | |||||
| [68] (Gebhardt et al., 2022) | √ | √ | √ | |||||||
| [66](Orji et al., 2022) | √ | √ | √ | √ | √ | √ | √ | √ | ||
| [32] (Dossa et al., 2022) | √ | √ | √ | |||||||
| [48] (Centobelli et al., 2021) | √ | √ | √ | √ | √ | √ | ||||
| [44] (Mehmood et al., 2021) | √ | √ | √ | √ | ||||||
| [61] (Chen et al., 2021) | √ | √ | √ | √ | ||||||
| [78] (Sawe et al., 2021) | √ | √ | √ | √ | ||||||
| [71] (Nag et al., 2021) | √ | √ | √ | √ | √ | |||||
| [42] (Calzolari et al., 2021) | √ | √ | √ | √ | √ | |||||
| [72] (Lahane & Kant, 2021) | √ | √ | √ | √ | √ | √ | √ | √ | √ | |
| [56] (Bressanelli et al., 2021) | √ | √ | √ | |||||||
| [63] (Lahane et al., 2021) | √ | √ | √ | √ | √ | √ | √ | |||
| [49] (Tseng et al., 2024) | √ | √ | √ | √ | √ | √ | √ | √ | √ | |
| [43] (Saroha et al., 2020) | √ | √ | √ | |||||||
| [5] (Lahane et al., 2020) | √ | √ | √ | √ | √ | √ | √ | |||
| [52] (Hussain & Malik, 2020) | √ | √ | √ | √ | √ | √ | ||||
| [59] (Alamerew & Brissaud, 2020) | √ | √ | √ | √ | ||||||
| [82] (Khan et al., 2020) | √ | √ | √ | √ | ||||||
| [50] (Ripanti & Tjahjono, 2019) | √ | √ | ||||||||
| [64] (Sandvik & Stubbs, 2019) | √ | √ | √ | √ | √ | |||||
| [57] (Manavalan & Jayakrishna, 2019) | √ | √ | √ | √ | √ | |||||
| [34] (Braun et al., 2018) | √ | √ | √ | √ | ||||||
| [69] (Govindan & Hasanagic, 2018) | √ | √ | √ | √ | ||||||
| [31] (Levering & Vos, 2019) | √ | √ | ||||||||
| [45] (Masi et al., 2017) | √ | √ | √ | √ | √ | √ | ||||
| [53] (Zeng et al., 2017) | √ | √ | √ | |||||||
| [39] (Caldera et al., 2019) | √ | √ | √ | √ | ||||||
| [46] (Moktadir et al., 2018) | √ | √ | √ | √ | √ | √ | √ | |||
| [54] (Tura et al., 2019) | √ | √ | √ | √ | √ | √ | √ | √ |
| Type | Factors | Source | Interpretation |
|---|---|---|---|
| Social | ISO certification | [66] | ISO certification means encouraging the implementation of CSC’s global quality standards |
| Employment | [69] | One of the features that motivated the government to implement CE was the prospect of increased employment | |
| Consumer demand | [51] | Organizations will be motivated to maintain CE practices if the demand for green products still exists | |
| Consumer awareness and attitudes | [82] | Consumer attitudes are a key factor in creating demand for recycled products and motivate companies to adopt recycling measures | |
| Cooperation and Collaboration of stakeholders | [62] | Stakeholder collaboration is a prerequisite for SCM success | |
| Improve the green image and reputation of enterprises | [57] | Good brand reputation is a positive impact in SC, bringing environmental, social and economic benefits | |
| CE publicity activities for the public | [36] | Promote the idea of implementing CE principles in SC in the market to increase public participation | |
| Understanding of circular economy insights | [52] | Mutual understanding of CE principles and insights by management and staff facilitates transition to CSCs | |
| Awareness and participation of stakeholders | [35] | The transition to CE requires the active participation of stakeholders, organizations and governments | |
| Policy | Regulations and policies | [53] | Compliance is the main driver for CE, and the main reason companies adopt CE practices is to avoid sanctions |
| Financial support by the government | [60] | The government should provide appropriate subsidies for the implementation of CSC to attract more industry participation |
| Type | Factors | Source | Interpretation |
|---|---|---|---|
| Organizational | Commitment and involvement of top management | [82] | Top management commitment is critical to the adoption of circular practices and the shift from SC to CE |
| Inclusive Communication | [78] | Effective communication is important because it provides employees with the opportunity to share their ideas, which in turn helps to develop and implement CE within the organization. | |
| Joint decision-making | [42] | Reuse, remanufacturing and recycling feedback loops, often requiring cooperation and joint decision-making by a larger number of participants in the same SC | |
| Recycling capacity | [71] | Product recyclability reflects the way a company manages the refurbishment or remanufacturing of its products/components | |
| Manufacturing capabilities | [41] | Manufacturing capabilities play an important role in determining the degree of CLSC orientation of a firm | |
| CE awareness training | [78] | CE needs to provide adequate awareness training for its employees; insufficient training can result in employees being unable and unwilling to participate in the change process | |
| Development of skills and capabilities for circular economy | [40] | Almost all stages of the SC process are driven by various sub-factors, such as increasing levels of worker knowledge and diversification of skills | |
| Increase products’ quality | [36] | Quality control of products is one of the important factors for the success of CSC implementation, i.e., maintaining the quality of remanufactured/recyclable products | |
| Environment | Environmental benefits | [44] | The impact of environmental protection on the adoption of CE and the economic benefits ranked as one of the top favorites |
| Increasing the efficiency of resource use | [45] | Improvements in resource and energy efficiency result in cost savings and, thus, contribute to the competitiveness of the enterprise, which is critical to the success of the enterprise in achieving CSC | |
| Environmental responsibility | [40] | Responsibilities related to the social and environmental aspects of sustainable development are key factors driving the application of the CE strategy throughout the SC |
| Type | Factors | Source | Interpretation |
|---|---|---|---|
| Supply Chain | Suppliers’ collaboration development | [66] | Supplier partnership development is critical to the success of both forward and reverse flows and facilitates CSC adoption |
| Resource flexibility | [38] | Resource flexibility contributes to sustainable development goals by reducing product life cycle costs and enabling the reuse of waste and water | |
| Structural flexibility | [52] | The CSC process is realized through greater flexibility in the SC structure, thus breaking down “linear lock-in” and geographic barriers | |
| Business flexibility | [45] | By increasing the flexibility of processes and products, organizations can reduce the business risk of SC. | |
| Adoption of CE culture throughout the supply chain | [49] | To implement CSCM, commitment from leadership must be supported by a strong culture that translates commitment into clear plans and actions | |
| Supply chain visibility | [82] | Implement traceability systems for effective and efficient tracking of materials/products and further recovery of products at the end of their use or functional life | |
| Economic | Competitive pressure | [42] | Even in the absence of coercive or regulatory pressures, companies continue to adopt CE practices, either by emulating industry peers or seeking opportunities for competitive advantage |
| Business and profit | [32] | Financial costs and benefits are one of the main drivers for organizations to adopt CE practices in SC | |
| Aware of the potential of cost | [37] | Reverse supply chain members are concerned with effectiveness and efficiency, including satisfaction with principal and low operating costs | |
| Investment in technology | [57] | Investments in technology help organizations to improve operational efficiency and, thus, become more proficient in CSC implementation | |
| Information | Information sharing | [35] | Circular business models require the exchange of information at multiple stages from design and production to distribution, use, maintenance and recycling |
| Knowledge sharing | [78] | Knowledge sharing can improve the success of CE in SME business processes |
| Type | Factors | Source | Interpretation |
|---|---|---|---|
| Technology | Industry 4.0 technologies | [56] | Industry 4.0 technologies play a key role in SCM, improving the quality and integrity of information and promising great advances in reverse logistics |
| Blockchain technology | [55] | Blockchain technology drives adoption of CE principle practices in SC to ensure security, transparency and visibility of SCs | |
| Information technology | [65] | Information technology provides the necessary networks, connectivity, sustainable compatibility and improved traceability of information in vertical and horizontal cycles and sustainable SC ecosystems | |
| Cleaner technology | [38] | Clean technology helps SC reduce carbon footprint in sustainable transition to CE | |
| Infrastructure | Innovation capacity | [34] | Effective extension of existing SCs to CE requires systemic changes in technological and non-technological innovations |
| Research and Development (R&D) intensity | [61] | An organization’s R&D intensity activities are an important tool for promoting CSCM adoption | |
| Availability of trained R&D team | [55] | Competent R&D team brings innovation, continuous improvement and SC sustainability | |
| Strong reverse logistics (RL) infrastructure | [38] | Green infrastructure is building lasting, cost-effective recycling networks that can effectively manage sustainability by conserving natural resources | |
| Lean tools | [72] | Lean tools, as a continuous improvement concept and an effective gatekeeper for recycling used/end-use products, can help companies reduce resource consumption in CSC | |
| Circular Design and Services | Cascading and reusing | [6] | For CSC, the vision of zero waste can be achieved by further developing the cascading application chains, not discarded |
| Industrial Symbiosis | [5] | Industrial symbiosis, a strategy that promotes cooperation between companies and resource recycling, is one of the key drivers of CSC | |
| Supply chain redesign for circularity | [62] | In order to realize the SC cycle, SC needs to be redesigned and consider incorporating CE principles into the early stages of the product design process | |
| Product design | [64] | Design for enhanced recyclability means designing products with high durability, long life or recyclability. The design phase is critical to achieving recycling |
References
- Kazancoglu, Y.; Kazancoglu, I.; Sagnak, M. A new holistic conceptual framework for green supply chain management performance assessment based on circular economy. J. Clean. Prod. 2018, 195, 1282–1299. [Google Scholar] [CrossRef]
- Korhonen, J.; Honkasalo, A.; Seppälä, J. Circular economy: The concept and its limitations. Ecol. Econ. 2018, 143, 37–46. [Google Scholar] [CrossRef]
- MacArthur, E. Towards the circular economy. J. Ind. Ecol. 2013, 2, 23–44. [Google Scholar]
- Farooque, M.; Zhang, A.; Thürer, M.; Qu, T.; Huisingh, D. Circular supply chain management: A definition and structured literature review. J. Clean. Prod. 2019, 228, 882–900. [Google Scholar] [CrossRef]
- Lahane, S.; Kant, R.; Shankar, R. Circular supply chain management: A state-of-art review and future opportunities. J. Clean. Prod. 2020, 258, 120859. [Google Scholar] [CrossRef]
- Amir, S.; Salehi, N.; Roci, M.; Sweet, S.; Rashid, A. Towards circular economy: A guiding framework for circular supply chain implementation. Bus. Strategy Environ. 2023, 32, 2684–2701. [Google Scholar] [CrossRef]
- Lee, Y.; Hu, J.; Lim, M.K. Revisiting circular economy indicators: A circular supply chain perspective. J. Purch. Supply Manag. 2024, 30, 100941. [Google Scholar] [CrossRef]
- Batista, L.; Bourlakis, M.; Smart, P.; Maull, R. In search of a circular supply chain archetype–a content-analysis-based literature review. Prod. Plan. Control 2018, 29, 438–451. [Google Scholar] [CrossRef]
- Sudusinghe, J.I.; Seuring, S. Supply chain collaboration and sustainability performance in circular economy: A systematic literature review. Int. J. Prod. Econ. 2022, 245, 108402. [Google Scholar] [CrossRef]
- Luthra, S.; Sharma, M.; Kumar, A.; Joshi, S.; Collins, E.; Mangla, S. Overcoming barriers to cross-sector collaboration in circular supply chain management: A multi-method approach. Transp. Res. Part E Logist. Transp. Rev. 2022, 157, 102582. [Google Scholar] [CrossRef]
- Momeni, M.A.; Jain, V.; Govindan, K.; Mostofi, A.; Fazel, S.J. A novel buy-back contract coordination mechanism for a manufacturer-retailer circular supply chain regenerating expired products. J. Clean. Prod. 2022, 375, 133319. [Google Scholar] [CrossRef]
- Ahmed, H.; Al Bashar, M.; Taher, M.A.; Rahman, M.A. Innovative Approaches To Sustainable Supply Chain Management In The Manufacturing Industry: A Systematic Literature Review. Glob. Mainstream J. Innov. Eng. Emerg. Technol. 2024, 3, 1–13. [Google Scholar] [CrossRef]
- Zhang, A.; Wang, J.X.; Farooque, M.; Wang, Y.; Choi, T.M. Multi-dimensional circular supply chain management: A comparative review of the state-of-the-art practices and research. Transp. Res. Part E Logist. Transp. Rev. 2021, 155, 102509. [Google Scholar] [CrossRef]
- Ayati, S.M.; Shekarian, E.; Majava, J.; Wæhrens, B.V. Toward a circular supply chain: Understanding barriers from the perspective of recovery approaches. J. Clean. Prod. 2022, 359, 131775. [Google Scholar] [CrossRef]
- Aminoff, A.; Kettunen, O. Sustainable supply chain management in a circular economy—Towards supply circles. In Sustainable Design and Manufacturing 2016; Springer International Publishing: Cham, Switzerland, 2016; pp. 61–72. [Google Scholar]
- McDonough, W.; Braungart, M. Remaking the Way We Make Things: Cradle to Cradle; North Point Press: New York, NY, USA, 2002; ISBN 1224942886. [Google Scholar]
- Nasir, M.H.A.; Genovese, A.; Acquaye, A.A.; Koh, S.C.L.; Yamoah, F. Comparing linear and circular supply chains: A case study from the construction industry. Int. J. Prod. Econ. 2017, 183, 443–457. [Google Scholar] [CrossRef]
- De Angelis, R.; Howard, M.; Miemczyk, J. Supply chain management and the circular economy: Towards the circular supply chain. Prod. Plan. Control 2018, 29, 425–437. [Google Scholar] [CrossRef]
- Montag, L. Circular economy and supply chains: Definitions, conceptualizations, and research agenda of the circular supply chain framework. Circ. Econ. Sustain. 2023, 3, 35–75. [Google Scholar] [CrossRef]
- Batista, L.; Bourlakis, M.; Liu, Y.; Smart, P.; Sohal, A. Supply chain operations for a circular economy. Prod. Plan. Control 2018, 29, 419–424. [Google Scholar] [CrossRef]
- Nuss, C.; Sahamie, R.; Stindt, D. The reverse supply chain planning matrix: A classification scheme for planning problems in reverse logistics. Int. J. Manag. Rev. 2015, 17, 413–436. [Google Scholar] [CrossRef]
- Falagas, M.E.; Pitsouni, E.I.; Malietzis, G.A.; Pappas, G. Comparison of PubMed, Scopus, web of science, and Google scholar: Strengths and weaknesses. FASEB J. 2008, 22, 338–342. [Google Scholar] [CrossRef]
- Tukker, A. Product services for a resource-efficient and circular economy—A review. J. Clean. Prod. 2015, 97, 76–91. [Google Scholar] [CrossRef]
- Pinho, C.; Mendes, L. IT in lean-based manufacturing industries: Systematic literature review and research issues. Int. J. Prod. Res. 2017, 55, 7524–7540. [Google Scholar] [CrossRef]
- Sehnem, S.; Vazquez-Brust, D.; Pereira, S.C.F.; Campos, L.M. Circular economy: Benefits, impacts and overlapping. Supply Chain. Manag. Int. J. 2019, 24, 784–804. [Google Scholar] [CrossRef]
- Denyer, D.; Tranfield, D. Producing a systematic review. In The Sage Handbook of Organisational Research Methods; Sage: Newcastle upon Tyne, UK, 2009; pp. 671–689. [Google Scholar]
- Thomé, A.M.T.; Scavarda, L.F.; Scavarda, A.J. Conducting systematic literature review in operations management. Prod. Plan. Control 2016, 27, 408–420. [Google Scholar] [CrossRef]
- Jung, H.; Lee, B.G. Research trends in text mining: Semantic network and main path analysis of selected journals. Expert Syst. Appl. 2020, 162, 113851. [Google Scholar] [CrossRef]
- Wallin, J.A. Bibliometric methods: Pitfalls and possibilities. Basic Clin. Pharmacol. Toxicol. 2005, 97, 261–275. [Google Scholar] [CrossRef]
- Tian, M.; Hu, Y.J.; Wang, H.; Li, C. Regional allowance allocation in China based on equity and efficiency towards achieving the carbon neutrality target: A composite indicator approach. J. Clean. Prod. 2022, 342, 130914. [Google Scholar] [CrossRef]
- Levering, R.; Vos, B. Organizational drivers and barriers to circular supply chain operations. In Operations Management and Sustainability: New Research Perspectives; Palgrave Macmillan: London, UK, 2019; pp. 43–66. [Google Scholar] [CrossRef]
- Dossa, A.A.; Gough, A.; Batista, L.; Mortimer, K. Diffusion of circular economy practices in the UK wheat food supply chain. Int. J. Logist. Res. Appl. 2022, 25, 328–347. [Google Scholar] [CrossRef]
- Khan, S.; Haleem, A.; Khan, M.I. A grey-based framework for circular supply chain management: A forward step towards sustainability. Manag. Environ. Qual. Int. J. 2022, 33, 1476–1501. [Google Scholar] [CrossRef]
- Braun, A.T.; Kleine-Moellhoff, P.; Reichenberger, V.; Seiter, S. Case study analysing potentials to improve material efficiency in manufacturing supply chains, considering circular economy aspects. Sustainability 2018, 10, 880. [Google Scholar] [CrossRef]
- Ouro-Salim, O.; Guarnieri, P. Drivers and barriers in the institutionalisation of circular economy practices in food supply chains: A review. Bus. Strategy Dev. 2023, 6, 764–784. [Google Scholar] [CrossRef]
- Avikal, S.; Pant, R.; Barthwal, A.; Ram, M.; Upadhyay, R.K. Factors implementing sustainable circular economy in agro-produce supply chain: DEMATEL-DANP-based approach. Manag. Environ. Qual. Int. J. 2023, 34, 1158–1173. [Google Scholar] [CrossRef]
- Mishra, A.; Dutta, P.; Jayasankar, S.; Jain, P.; Mathiyazhagan, K. A review of reverse logistics and closed-loop supply chains in the perspective of circular economy. Benchmarking Int. J. 2023, 30, 975–1020. [Google Scholar] [CrossRef]
- Kayikci, Y.; Kazancoglu, Y.; Lafci, C.; Gozacan-Chase, N.; Mangla, S.K. Smart circular supply chains to achieving SDGs for post-pandemic preparedness. J. Enterp. Inf. Manag. 2021, 35, 237–265. [Google Scholar] [CrossRef]
- Caldera, H.T.S.; Desha, C.; Dawes, L. Evaluating the enablers and barriers for successful implementation of sustainable business practice in ‘lean’SMEs. J. Clean. Prod. 2019, 218, 575–590. [Google Scholar] [CrossRef]
- Ada, E.; Sezer, M.D.; Khaleel, R. Towards the Smart Sustainable and Circular Food Supply Chains Through Digital Technologies. Int. J. Math. Eng. Manag. Sci. 2023, 8, 374–402. [Google Scholar] [CrossRef]
- Shaharudin, M.R.; Zailani, S.; Tan, K.C.; Cross, J.; Hotrawaisaya, C. Fostering closed-loop supply chain orientation by leveraging strategic green capabilities for circular economy performance: Empirical evidence from Malaysian electrical and electronics manufacturing firms. Environ. Dev. Sustain. 2023, 1–38. [Google Scholar] [CrossRef]
- Calzolari, T.; Genovese, A.; Brint, A. The adoption of circular economy practices in supply chains–An assessment of European Multi-National Enterprises. J. Clean. Prod. 2021, 312, 127616. [Google Scholar] [CrossRef]
- Saroha, M.; Garg, D.; Luthra, S. Pressures in implementation of circular supply chain management for sustainability: An analysis from Indian industries perspective. Manag. Environ. Qual. Int. J. 2020, 31, 1091–1110. [Google Scholar] [CrossRef]
- Mehmood, A.; Ahmed, S.; Viza, E.; Bogush, A.; Ayyub, R.M. Drivers and barriers towards circular economy in agri-food supply chain: A review. Bus. Strategy Dev. 2021, 4, 465–481. [Google Scholar] [CrossRef]
- Masi, D.; Day, S.; Godsell, J. Supply chain configurations in the circular economy: A systematic literature review. Sustainability 2017, 9, 1602. [Google Scholar] [CrossRef]
- Moktadir, M.A.; Rahman, T.; Rahman, M.H.; Ali, S.M.; Paul, S.K. Drivers to sustainable manufacturing practices and circular economy: A perspective of leather industries in Bangladesh. J. Clean. Prod. 2018, 174, 1366–1380. [Google Scholar] [CrossRef]
- Lu, H.; Zhao, G.; Liu, S. Integrating circular economy and Industry 4.0 for sustainable supply chain management: A dynamic capability view. Prod. Plan. Control 2024, 35, 170–186. [Google Scholar] [CrossRef]
- Centobelli, P.; Cerchione, R.; Esposito, E.; Passaro, R. Determinants of the transition towards circular economy in SMEs: A sustainable supply chain management perspective. Int. J. Prod. Econ. 2021, 242, 108297. [Google Scholar] [CrossRef]
- Tseng, M.L.; Tran, T.P.T.; Fujii, M.; Lim, M.K.; Negash, Y.T. Modelling hierarchical circular supply chain management enablers in the seafood processing industry in Vietnam under uncertainties. Int. J. Logist. Res. Appl. 2024, 27, 30–58. [Google Scholar] [CrossRef]
- Ripanti, E.F.; Tjahjono, B. Unveiling the potentials of circular economy values in logistics and supply chain management. Int. J. Logist. Manag. 2019, 30, 723–742. [Google Scholar] [CrossRef]
- Dwivedi, A.; Chowdhury, P.; Paul, S.K.; Agrawal, D. Sustaining circular economy practices in supply chains during a global disruption. Int. J. Logist. Manag. 2023, 34, 644–673. [Google Scholar] [CrossRef]
- Hussain, M.; Malik, M. Organizational enablers for circular economy in the context of sustainable supply chain management. J. Clean. Prod. 2020, 256, 120375. [Google Scholar] [CrossRef]
- Zeng, H.; Chen, X.; Xiao, X.; Zhou, Z. Institutional pressures, sustainable supply chain management, and circular economy capability: Empirical evidence from Chinese eco-industrial park firms. J. Clean. Prod. 2017, 155, 54–65. [Google Scholar] [CrossRef]
- Tura, N.; Hanski, J.; Ahola, T.; Ståhle, M.; Piiparinen, S.; Valkokari, P. Unlocking circular business: A framework of barriers and drivers. J. Clean. Prod. 2019, 212, 90–98. [Google Scholar] [CrossRef]
- Khan, F.; Ali, Y. Implementation of the circular supply chain management in the pharmaceutical industry. Environ. Dev. Sustain. 2022, 24, 13705–13731. [Google Scholar] [CrossRef] [PubMed]
- Bressanelli, G.; Pigosso, D.C.; Saccani, N.; Perona, M. Enablers, levers and benefits of Circular Economy in the Electrical and Electronic Equipment supply chain: A literature review. J. Clean. Prod. 2021, 298, 126819. [Google Scholar] [CrossRef]
- Manavalan, E.; Jayakrishna, K. An analysis on sustainable supply chain for circular economy. Procedia Manuf. 2019, 33, 477–484. [Google Scholar] [CrossRef]
- Ersoy, P.; Börühan, G.; Kumar Mangla, S.; Hormazabal, J.H.; Kazancoglu, Y.; Lafcı, Ç. Impact of information technology and knowledge sharing on circular food supply chains for green business growth. Bus. Strategy Environ. 2022, 31, 1875–1904. [Google Scholar] [CrossRef]
- Alamerew, Y.A.; Brissaud, D. Modelling reverse supply chain through system dynamics for realizing the transition towards the circular economy: A case study on electric vehicle batteries. J. Clean. Prod. 2020, 254, 120025. [Google Scholar] [CrossRef]
- Dohale, V.; Ambilkar, P.; Kumar, A.; Mangla, S.K.; Bilolikar, V. Analyzing the enablers of circular supply chain using Neutrosophic-ISM method: Lessons from the Indian apparel industry. Int. J. Logist. Manag. 2023, 34, 611–643. [Google Scholar] [CrossRef]
- Chen, X.; Chen, L.; Jiang, M.; Yan, J. Does R&D intensity promote the adoption of circular supply chain management? Evidence from China. Ind. Mark. Manag. 2021, 99, 153–166. [Google Scholar] [CrossRef]
- Faisal, M.N. Role of Industry 4.0 in circular supply chain management: A mixed-method analysis. J. Enterp. Inf. Manag. 2023, 36, 303–322. [Google Scholar] [CrossRef]
- Lahane, S.; Prajapati, H.; Kant, R. Evaluating and ranking the circular supply chain implementation enablers. J. Eng. Res. 2021, 2021, 1–10. [Google Scholar] [CrossRef]
- Sandvik, I.M.; Stubbs, W. Circular fashion supply chain through textile-to-textile recycling. J. Fash. Mark. Manag. Int. J. 2019, 23, 366–381. [Google Scholar] [CrossRef]
- Kayikci, Y.; Kazancoglu, Y.; Gozacan-Chase, N.; Lafci, C. Analyzing the drivers of smart sustainable circular supply chain for sustainable development goals through stakeholder theory. Bus. Strategy Environ. 2022, 31, 3335–3353. [Google Scholar] [CrossRef]
- Orji, I.J.; U-Dominic, C.M.; Okwara, U.K. Exploring the determinants in circular supply chain implementation in the Nigerian manufacturing industry. Sustain. Prod. Consum. 2022, 29, 761–776. [Google Scholar] [CrossRef]
- Calzolari, T.; Bimpizas-Pinis, M.; Genovese, A.; Brint, A. Understanding the relationship between institutional pressures, supply chain integration and the adoption of circular economy practices. J. Clean. Prod. 2023, 432, 139686. [Google Scholar] [CrossRef]
- Gebhardt, M.; Spieske, A.; Birkel, H. The future of the circular economy and its effect on supply chain dependencies: Empirical evidence from a Delphi study. Transp. Res. Part E Logist. Transp. Rev. 2022, 157, 102570. [Google Scholar] [CrossRef]
- Govindan, K.; Hasanagic, M. A systematic review on drivers, barriers, and practices towards circular economy: A supply chain perspective. Int. J. Prod. Res. 2018, 56, 278–311. [Google Scholar] [CrossRef]
- Figge, F.; Thorpe, A.S.; Givry, P.; Canning, L.; Franklin-Johnson, E. Longevity and circularity as indicators of eco-efficient resource use in the circular economy. Ecol. Econ. 2018, 150, 297–306. [Google Scholar] [CrossRef]
- Nag, U.; Sharma, S.K.; Govindan, K. Investigating drivers of circular supply chain with product-service system in automotive firms of an emerging economy. J. Clean. Prod. 2021, 319, 128629. [Google Scholar] [CrossRef]
- Lahane, S.; Kant, R. A hybrid Pythagorean fuzzy AHP–CoCoSo framework to rank the performance outcomes of circular supply chain due to adoption of its enablers. Waste Manag. 2021, 130, 48–60. [Google Scholar] [CrossRef]
- Ranta, V.; Aarikka-Stenroos, L.; Ritala, P.; Mäkinen, S.J. Exploring institutional drivers and barriers of the circular economy: A cross-regional comparison of China, the US, and Europe. Resour. Conserv. Recycl. 2018, 135, 70–82. [Google Scholar] [CrossRef]
- Do, Q.; Mishra, N.; Colicchia, C.; Creazza, A.; Ramudhin, A. An extended institutional theory perspective on the adoption of circular economy practices: Insights from the seafood industry. Int. J. Prod. Econ. 2022, 247, 108400. [Google Scholar] [CrossRef]
- Zhu, Q.; Qu, Y.; Geng, Y.; Fujita, T. A comparison of regulatory awareness and green supply chain management practices among Chinese and Japanese manufacturers. Bus. Strategy Environ. 2017, 26, 18–30. [Google Scholar] [CrossRef]
- Moktadir, M.A.; Ahmadi, H.B.; Sultana, R.; Liou, J.J.; Rezaei, J. Circular economy practices in the leather industry: A practical step towards sustainable development. J. Clean. Prod. 2020, 251, 119737. [Google Scholar] [CrossRef]
- Mishra, J.L.; Chiwenga, K.D.; Ali, K. Collaboration as an enabler for circular economy: A case study of a developing country. Manag. Decis. 2019, 59, 1784–1800. [Google Scholar] [CrossRef]
- Sawe, F.B.; Kumar, A.; Garza-Reyes, J.A.; Agrawal, R. Assessing people-driven factors for circular economy practices in small and medium-sized enterprise supply chains: Business strategies and environmental perspectives. Bus. Strategy Environ. 2021, 30, 2951–2965. [Google Scholar] [CrossRef]
- Arranz, C.F.; Sena, V.; Kwong, C. Institutional pressures as drivers of circular economy in firms: A machine learning approach. J. Clean. Prod. 2022, 355, 131738. [Google Scholar] [CrossRef]
- Chen, Q.; Feng, H.; de Soto, B.G. Revamping construction supply chain processes with circular economy strategies: A systematic literature review. J. Clean. Prod. 2022, 335, 130240. [Google Scholar] [CrossRef]
- Gupta, H.; Kumar, A.; Wasan, P. Industry 4.0, cleaner production and circular economy: An integrative framework for evaluating ethical and sustainable business performance of manufacturing organizations. J. Clean. Prod. 2021, 295, 126253. [Google Scholar] [CrossRef]
- Khan, S.; Haleem, A.; Khan, M.I. Enablers to implement circular initiatives in the supply chain: A grey DEMATEL method. Glob. Bus. Rev. 2020, 25, 68–84. [Google Scholar] [CrossRef]




| Step | Operation | Explain |
|---|---|---|
| (1) Standardization | Normalize the frequency index | |
| Normalization of citation rate index | ||
| (2) Weight | a = b = 50% | a, b is the weight of and , both of which are 50% |
| (3) Comprehensive evaluation index | Comprehensive value of two indicators |
| Categories | Explanation | References |
|---|---|---|
| Social | Enhancing consumer green awareness through CE campaigns improves understanding of CE insights, which in turn promotes consumer demand for sustainable products. In addition to the International Organization for Standardization (ISO) certification, corporate image is an important factor influencing the public perception of consumption, and the concept of CE can be automatically promoted in the marketplace if employment opportunities are created for the public. Drivers also include stakeholders’ CE awareness, active participation, and collaboration, which will contribute to the successful implementation of CSC. | [31,32,33,34] |
| Policy | By formulating policies and regulations, and setting standards and requirements for recycling, enterprises are promoted to adopt sustainable practices. And subsidies and tax incentives reduce the cost of implementing CSC for enterprises and encourage innovation and technological progress, thus accelerating the realization of CE. | [35,36,37,38,39] |
| Organizational | Commitment and involvement of top management facilitates CSC development by providing resource support and motivation. Effective communication and joint decision-making can increase the efficiency of resource utilization and improve the manufacturing capability of an organization to enhance product quality and improve user satisfaction. Awareness, skills, and competency training in CE for people in the organization is critical to the success of CSC management. | [38,40,41,42,43] |
| Economic | Faced with a highly competitive environment, firms are motivated to implement CSCM, which increases their potential to achieve a competitive advantage, and, realizing the potential for CSC cost reductions and business and profit upturns, firms are likely to increase their technological investments in CSCM and improve the efficiency of their organizational operations, leading to a more proficient implementation of CSC. | [6,44,45,46] |
| Environment | Corporate environmental responsibility and awareness pushes companies to adopt more sustainable management practices, while environmental benefits and a willingness to utilize resources efficiently encourage companies to adopt CSCM. | [47,48,49,50] |
| Supply Chain | Supplier collaboration is critical to the implementation of CSCM, and the development of collaborative relationships will increase SC transparency and facilitate the implementation of CE practices across the SC. In addition, resources, structure, and operational flexibility break down “linear lock-in” and geographic barriers. | [33,38,40,51,52,53,54] |
| Technology | Industry 4.0 technology, blockchain technology, and information technology can increase transparency and visibility across CSC, ensuring that CSC detects problems in a timely manner during implementation, leading to increased productivity and a significant reduction in waste costs. And clean technologies can reduce the carbon footprint of CSC on environmental issues. | [51,55,56,57] |
| Information | In order to realize the shift to CSC, it is necessary to improve the ability of the companies involved to share information and knowledge with their partners in order to reduce uncertainty and resource dependency. | [52,55,58,59] |
| Infrastructure | In CSC, a strong reverse logistics infrastructure and lean tools can help companies identify and eliminate unnecessary steps and reduce resource consumption. In addition, innovation capabilities, research and development intensity, and R&D teams help companies realize technological developments to increase CSCM adoption. | [38,40,60,61] |
| Circular Design and Services | To realize the SC cycle, SC processes need to be redesigned to involve partners, and products need to be designed to actively involve customers. At the same time, the cascading and reuse of products and components contributes to the CSC endocycle, which can be achieved by adopting industrial symbiosis. | [36,62,63,64] |
| Categories | Frequency X | Rate of Citation Y | Comprehensive Value M |
|---|---|---|---|
| Social | 1.230 | 4.388 | 2.809 |
| Policy | 0.519 | 1.239 | 0.879 |
| Organizational | 1.188 | 2.560 | 1.874 |
| Economic | 0.654 | 2.086 | 1.370 |
| Environment | 0.498 | 2.493 | 1.495 |
| Supply Chain | 0.582 | 2.507 | 1.544 |
| Technology | 0.304 | 1.381 | 0.842 |
| Information | 0.176 | 0.818 | 0.497 |
| Infrastructure | 0.429 | 0.933 | 0.681 |
| Circular Design and Services | 0.605 | 1.005 | 0.805 |
| Categories | Factors | Frequency X | Rate of Citation Y | Comprehensive Value M |
|---|---|---|---|---|
| Social | ISO certification | 0.138 | 0.325 | 0.231 |
| Employment | 0.089 | 1.000 | 0.545 | |
| Consumer demand | 0.143 | 0.270 | 0.207 | |
| Consumer awareness and attitudes | 0.155 | 1.000 | 0.578 | |
| Cooperation and Collaboration of stakeholders | 0.170 | 0.244 | 0.207 | |
| Improve the green image and reputation of enterprises | 0.137 | 0.493 | 0.315 | |
| CE publicity activities for the public | 0.099 | 0.071 | 0.085 | |
| Understanding of circular economy insights | 0.133 | 0.493 | 0.313 | |
| Awareness and participation of stakeholders | 0.166 | 0.493 | 0.329 |
| Categories | Factors | Frequency X | Rate of Citation Y | Comprehensive Value M |
|---|---|---|---|---|
| Organizational | Commitment and involvement of top management | 0.176 | 0.331 | 0.253 |
| Inclusive Communication | 0.059 | 0.079 | 0.069 | |
| Joint decision-making | 0.092 | 0.093 | 0.093 | |
| Recycling capacity | 0.116 | 0.191 | 0.153 | |
| Manufacturing capabilities | 0.111 | 0.048 | 0.080 | |
| CE awareness training | 0.315 | 0.325 | 0.320 | |
| Development of skills and capabilities for CE | 0.250 | 0.493 | 0.371 | |
| Increase products’ quality | 0.068 | 1.000 | 0.534 |
| Categories | Factors | Frequency X | Rate of Citation Y | Comprehensive Value M |
|---|---|---|---|---|
| Supply Chain | Suppliers’ collaboration development | 0.125 | 0.270 | 0.198 |
| Resource flexibility | 0.056 | 0.493 | 0.274 | |
| Structural flexibility | 0.076 | 0.493 | 0.284 | |
| Business flexibility | 0.065 | 0.493 | 0.279 | |
| Adoption of CE culture throughout the supply chain | 0.127 | 0.266 | 0.196 | |
| Supply chain visibility | 0.133 | 0.493 | 0.313 |
| Categories | Factors | Frequency X | Rate of Citation Y | Comprehensive Value M |
|---|---|---|---|---|
| Environment | Environmental benefits | 0.145 | 1.000 | 0.572 |
| Increasing the efficiency of resource use | 0.157 | 1.000 | 0.579 | |
| Environmental responsibility | 0.196 | 0.493 | 0.344 |
| Categories | Factors | Frequency X | Rate of Citation Y | Comprehensive Value M |
|---|---|---|---|---|
| Economic | Competitive pressure | 0.231 | 0.325 | 0.278 |
| Business and profit | 0.144 | 1.000 | 0.572 | |
| Aware of the potential of cost | 0.090 | 0.493 | 0.291 | |
| Investment in technology | 0.188 | 0.269 | 0.229 |
| Categories | Factors | Frequency X | Rate of Citation Y | Comprehensive Value M |
|---|---|---|---|---|
| Policy | Regulations and policies | 0.312 | 1.000 | 0.656 |
| Financial support by the government | 0.208 | 0.239 | 0.223 |
| Author and Year | Method | Driving Factors | Comprehensive Weight | Normalized After Ranking |
|---|---|---|---|---|
| [65] (Kayikci et al., 2022) | BWM | Financial aid and support | 0.130 | 1 |
| Environmental sustainability | 0.128 | 0.86 | ||
| Policy and regulations | 0.097 | 0.57 | ||
| Increasing workforce knowledge, training, and expertise | 0.083 | 0.29 | ||
| Support, commitment, and involvement of top management | 0.065 | 0 | ||
| [33] (Khan et al., 2022) | TOPSIS | Long-term planning | 0.0830 ** | 1 |
| Takeback management | 0.0694 ** | 0.73 | ||
| Investment in environmental awareness and education | 0.0631 ** | 0.46 | ||
| Economic pricing for used product | 0.0588 ** | 0.18 | ||
| Transparency within the supply chain | 0.0513 * | 0 | ||
| [66] (Orji et al., 2022) | BWM | Supplier relationship development | 0.874 | 1 |
| Positive consumer attitude | 0.8 | 0.81 | ||
| Effective partnership and collaboration | 0.729 | 0.67 | ||
| Government regulatory framework and support system | 0.55 | 0.52 | ||
| Environmental management system | 0.501 | 0.38 | ||
| Blockchain induced traceability of actions and targets | 0.465 | 0.24 | ||
| Supportive price mechanism | 0.42 | 0.10 | ||
| Presence of green competitors | 0.0825 | 0 | ||
| [51] (Dwivedi et al., 2023) | DEMATEL | Continued stakeholder pressure | 5.67 | 1 |
| Feedback system | 4.5 | 0.88 | ||
| Continued market demand for greener products | 4.37 | 0.71 | ||
| Efficient use of available resources | 4.16 | 0.53 | ||
| Flexible supply chain for sustainable practices | 3.83 | 0.35 | ||
| Availability of supply chain finance | 3.49 | 0.18 | ||
| Increased support to research and research culture | 3.07 | 0 | ||
| [60] (Dohale et al., 2023) | N-ISM | Supportive legislative framework | 6.58 | 1 |
| Awareness of CE’s potential for revenue gains | 4.65 | 0.67 | ||
| Suitable training and development initiatives for workers | 3.77 | 0.33 | ||
| Public awareness campaign | 1.00 | 0 | ||
| [72] (Lahane & Kant, 2021) | PF-AHP | Global climate pressure and ecological scarcity of resources | 0.0505 | 1 |
| Supplier, consumer, and organization strategic alliance | 0.0401 | 0.85 | ||
| Value creation/proposition strategy across the full lifecycle of product | 0.0293 | 0.71 | ||
| Monitoring and controlling of operational activities | 0.0249 | 0.56 | ||
| Cradle to cradle paradigm and circular public procurement | 0.0202 | 0.42 | ||
| Digital/artificial intelligence transformation across supply chain network | 0.0132 | 0.26 | ||
| Strong coordination and collaboration among supply chain members | 0.0087 | 0.12 | ||
| Management information system enabled supply chain network design | 0.0013 | 0 |
| Categories | Factors | Supplier | Manufacturer | Distributor | User |
|---|---|---|---|---|---|
| Policy (PO) | Regulations and policies (PO1) | √ | √ | √ | |
| Financial support by the government (PO2) | √ | √ | √ | √ | |
| Social (SO) | ISO certification (SO1) | √ | √ | √ | |
| Employment (SO2) | √ | ||||
| Consumer demand (SO3) | √ | √ | √ | √ | |
| Consumer awareness and attitudes (SO4) | √ | √ | √ | √ | |
| Cooperation and Collaboration of stakeholders (SO5) | √ | √ | √ | √ | |
| Improve the green image and reputation of enterprises (SO6) | √ | √ | |||
| CE publicity activities for the public (SO7) | √ | ||||
| Understanding of circular economy insights (SO8) | √ | √ | √ | √ | |
| Awareness and participation of stakeholders (SO9) | √ | √ | √ | √ | |
| Organizational (OR) | Commitment and involvement of top management (OR1) | √ | √ | √ | √ |
| Inclusive Communication (OR2) | √ | ||||
| Joint decision-making (OR3) | √ | √ | √ | ||
| Recycling capacity (OR4) | √ | √ | |||
| Manufacturing capabilities (OR5) | √ | ||||
| CE awareness training (OR6) | √ | √ | √ | √ | |
| Development of skills and capabilities for circular economy (OR7) | √ | √ | √ | ||
| Increase products’ quality (OR8) | √ | ||||
| Supply Chain (SC) | Suppliers’ collaboration development (SC1) | √ | √ | ||
| Resource flexibility (SC2) | √ | √ | √ | ||
| Structural flexibility (SC3) | √ | ||||
| Business flexibility (SC4) | √ | √ | √ | ||
| Adoption of CE culture throughout the supply chain (SC5) | √ | √ | |||
| Economic (EC) | Competitive pressure (EC1) | √ | √ | √ | |
| Business and profit (EC2) | √ | √ | |||
| Aware of the potential of cost (EC3) | √ | √ | √ | √ | |
| Investment in technology (EC4) | √ | √ | |||
| Technology (TE) | Industry 4.0 technologies (TE1) | √ | √ | √ | √ |
| Blockchain technology (TE2) | √ | ||||
| Information technology (TE3) | √ | √ | √ | √ | |
| Cleaner technology (TE4) | √ | ||||
| Circular Design and Services (CD&S) | Cascading and reusing (CD&S1) | √ | √ | ||
| Industrial Symbiosis (CD&S2) | √ | √ | |||
| Supply chain redesign for circularity (CD&S3) | √ | √ | √ | ||
| Product design (CD&S4) | √ | √ | |||
| Information (IM) | Information sharing (IM1) | √ | √ | √ | |
| Knowledge sharing (IM2) | √ | √ | √ | ||
| Infrastructure (IS) | Innovation capacity (IS1) | √ | √ | √ | |
| Research and Development (R&D) intensity (IS2) | √ | √ | √ | ||
| Availability of trained R&D team (IS3) | √ | ||||
| Strong reverse logistics (RL) infrastructure (IS4) | √ | √ | √ | √ | |
| Lean tools (IS5) | √ | √ | √ | ||
| Environment (EN) | Environmental benefits (EN1) | √ | √ | √ | √ |
| Increasing the efficiency of resource use (EN2) | √ | √ | √ | ||
| Environmental responsibility (EN3) | √ | √ | √ | √ |
Disclaimer/Publisher’s Note: The statements, opinions and data contained in all publications are solely those of the individual author(s) and contributor(s) and not of MDPI and/or the editor(s). MDPI and/or the editor(s) disclaim responsibility for any injury to people or property resulting from any ideas, methods, instructions or products referred to in the content. |
© 2025 by the authors. Licensee MDPI, Basel, Switzerland. This article is an open access article distributed under the terms and conditions of the Creative Commons Attribution (CC BY) license (https://creativecommons.org/licenses/by/4.0/).
Share and Cite
Chen, M.; Wang, T.; Zhao, Q.; Hu, Y. Research on the Construction Path of Circular Supply Chain with Multiple Subjects: Identification and Analysis of Key Driving Factors Based on Technology Cycle. Systems 2025, 13, 365. https://doi.org/10.3390/systems13050365
Chen M, Wang T, Zhao Q, Hu Y. Research on the Construction Path of Circular Supply Chain with Multiple Subjects: Identification and Analysis of Key Driving Factors Based on Technology Cycle. Systems. 2025; 13(5):365. https://doi.org/10.3390/systems13050365
Chicago/Turabian StyleChen, Meijing, Ting Wang, Qichen Zhao, and Yujie Hu. 2025. "Research on the Construction Path of Circular Supply Chain with Multiple Subjects: Identification and Analysis of Key Driving Factors Based on Technology Cycle" Systems 13, no. 5: 365. https://doi.org/10.3390/systems13050365
APA StyleChen, M., Wang, T., Zhao, Q., & Hu, Y. (2025). Research on the Construction Path of Circular Supply Chain with Multiple Subjects: Identification and Analysis of Key Driving Factors Based on Technology Cycle. Systems, 13(5), 365. https://doi.org/10.3390/systems13050365

