Abstract
This study examines consumers’ technology acceptance behavior regarding indoor smart farm restaurant systems focusing on the value-based adoption model and value–attitude–behavior hierarchy. More specifically, the study explores the effects of the benefits (i.e., perceived naturalness, psychological benefits, healthy well-being, and enjoyment) and sacrifices (i.e., perceived fee, perceived risk, and food technophobia) on perceived value. This study also probes the influence of perceived value on attitude and intentions to use and the relationship between attitude and intentions to use. The data were collected from 360 respondents in South Korea. The data analysis results indicate that all the benefit factors positively affect perceived value, whereas only food technophobia negatively affects perceived value among the sacrifice factors. Lastly, perceived value aids in the formation of attitude, while perceived value and attitude have a positive influence on intentions to use.
1. Introduction
Smart farm systems are highlighted as a cutting-edge and sustainable food production technology that offers higher labor efficiency and productivity per unit area that is unaffected by uncontrollable external factors, such as natural disasters and pests [1,2]. Smart farm systems have the additional advantage of being environmentally friendly and sustainable, as opposed to traditional farming, which causes environmental pollution due to pesticide applications and soil carbon emissions [1,3]. With these advantages, several researchers are proposing a paradigm shift towards smart farm systems as a more sustainable approach [4,5].
The BBC [6] reported on Farm Eight, a smart farming firm in South Korea that gained worldwide attention when the report introduced the Metro Farm concept, which utilizes unused spaces in subway stations. Metro Farm is a novel cafe equipped with indoor smart farm systems, serving salads/juices/smoothies to approximately 1000 customers per day using vegetables that are produced by the smart farm. In addition to South Korea, such system-based types of restaurants have also been introduced in Germany. The Good Bank restaurant in Germany introduced the concept of Farm-to-Table, using fresh food ingredients coming directly from a farm without going through distributors, and it features smart farms in the restaurant [7]. Another notable example in Germany is the Beba Restaurant, located in the Gropius Bau Museum in Berlin [8]. As such, smart farm systems are being commercialized and developed in the industry, even as academia is also making an effort to research this field. Research on smart farm systems mainly focuses on aspects of agricultural production, such as energy efficiency [2], robotics [9], and the application of intelligent technologies [10]. Although there is extensive research on smart farm systems, studies on consumer technology acceptance behavior in the foodservice industry context are lacking.
Davis [11] proposed the technology acceptance model (TAM) because it is important to predict intention regarding adopting new technology–based services for successful commercialization. TAM explains users’ willingness to adopt a new technology in terms of its usefulness and ease of use within the technology field. However, Kim et al. [12] have argued that TAM focuses on the perspective of actual customers as opposed to potential consumers, so they developed the value-based adoption model (VAM) from the perspective of potential consumers’ adoption behavior. They explained that consumers’ perceived value of technology-based services plays a crucial role in technology acceptance behavior, grounded in the economic theory of utility, and demonstrated that this value is formed based on consumers’ perceived benefits and sacrifices [12,13]. Moreover, perceived value is an important factor that leads to favorable attitudes and subsequent consumer behavior, according to the value–attitude–behavior (VAB) hierarchy [14]. It is therefore necessary to investigate consumers’ value and behavioral intention formation grounded in VAM and VAB from the perspective of cutting-edge technology-based products and services.
The present paper examines how to form intentions to use an indoor smart farm restaurant (hereafter ISFR) within the context of value-based technology acceptance behavior, the specific research objectives of which include the following: (1) defining the constituent elements of benefits and sacrifices that form the perceived value in the context of ISFRs, (2) investigating the impact of the constituent elements of benefits and sacrifices on the perceived value of ISFRs, and (3) investigating the causal relationship between perceived value, attitude, and intentions to use in the context of ISFRs. The study consequently provides theoretical contributions by achieving the aforementioned research objectives, as well as presents valuable insights for service providers interested in successfully commercializing ISFRs.
2. Literature Review and Hypothesis Development
2.1. ISFR System
Vertical farming, an innovative system that involves growing crops in vertically stacked layers or structures, has contributed to increasing agricultural production per unit of land [15,16]. In addition, the implementation of IoT–based autonomous practices has significantly enhanced agricultural productivity [1,17]. Such an approach, known as a smart farm system, automates environmental factors like light, water, and air to boost agricultural productivity [2,17]. These agricultural technology systems ensure stable, high-quality production, reduce contamination, and offer urban-grown freshness by protecting crops from pests and disasters [18,19]. In addition to such economic advantages, they also provide pro-environmental contributions compared to traditional practices, which emit soil carbon [1,3,17].
This agricultural system has also been integrated into restaurant systems, as mentioned in prior studies [6,7]; Joo et al. [1] first focused on them and conceptualized ISFR systems. They successfully identified the pro-environmental behavior of ISFR consumers by integrating NAM and TPB. In addition, Joo et al. [18] explored the effects of the psychological benefits fostered by ISFRs’ eco-friendly role on consumer behavior. In another study, Joo et al. [20] also discovered ISFR pro-social consumption behaviors evoked by an internal environmental locus of control. These prior studies on ISFRs were aimed at environmentally friendly consumption behaviors, but there is still insufficient research on ISFR consumers from the perspective of technology acceptance behavior.
2.2. Value–Based Adoption Model (VAM)
Kim et al. [12] proposed VAM in their empirical study on mobile internet adoption as an information and communication technology (ICT). Prior to this, the most widely adopted theory in studies on technology adoption behavior was the TAM by Davis [11]. This model explains users’ willingness to adopt a new technology based on its perceived usefulness and ease of use within the technology field. Another influential theory is the unified theory of acceptance and use of technology (UTAUT) by Venkatesh et al. [21]. This theory suggests four factors in the forming of technology adoption behavior: performance expectancy, effort expectancy, social influence, and facilitating conditions. These theories are widely regarded as providing robust models for examining users’ technology adoption behavior, but they tend to overlook potential barriers that may deter adoption. Kim et al. [12] indicated that these existing theories primarily focus on actual customers as opposed to potential consumers, so they developed the VAM from the perspective of potential consumers’ adoption behavior. They focused on the concept of value from an economic and marketing perspective, and explained the value formation process by distinguishing between the benefits as a positive aspect and the sacrifices as a negative aspect. The first component of the benefits identified in the VAM, usefulness, is presented as an extrinsic motivation, and it is defined as the consumer’s cognitive evaluation of a product’s excellence or superiority [12,22]. It also refers to the benefits that users perceive by using new technology in the context of TAM [11,23]. The second benefit component, enjoyment, is presented as an intrinsic motivation that is essential and emotional [12]. Consumers perceive immediate interest and pleasure when using a new technology, and this enjoyment, when associated with the use of these types of technology, increases the likelihood of acceptance of technology-based products or services [23].
According to the theory of perceived sacrifice, the sacrifice aspect can be classified into monetary and non-monetary domains [13,22]. Kim et al. [12] adopted the concept of technicality as a non-monetary component of perceived sacrifice. This concept is defined as the degree to which a technology is perceived as being superior or difficult [24]. It also involves evaluating the technology’s reliability, efficiency, and other technical aspects [22]. Additionally, the monetary sacrifice component is the perceived fee, which is the consumers’ perception of the actual price that is paid, including the feeling that the price is expensive and unreasonable [12,25]. It also measures the appropriateness of the costs in terms of money, time, and effort that potential consumers have to pay if they have no actual payment experience [26,27].
The concept of value, which plays an important role in regards to consumer behavior, has been explained from various perspectives, such as acquisitions/transactions, products/services, and customers/consumers [12,28]. Zeithaml’s [22] definition of perceived value is the most widely used, and it refers to consumers’ overall evaluation of what they have received from a product or service and the given conditions. The perceived value in the VAM is a comprehensive evaluation based on the benefits of a product or service and the sacrifices that are made by the consumer [12,29,30]. The economic theory of utility also supports the concept that consumers pursue maximum utility or satisfaction and respond to cognitive comparisons [12,13]. VAM assumes that perceived value influences acceptance intention, and this hypothesis has been proven via empirical research. In summary, VAM is a sequential consumer decision-making model that benefits and sacrifices affect perceived value, which in turn affects intentions to use.
VAM has been widely adopted in empirical studies on consumers’ technology acceptance intentions, as well as also variously modified and extended according to the needs of the particular research context. For instance, Vishwakarma et al. [31] extended VAM in order to predict consumer behavior in virtual reality-based tourism services. They incorporated the concept of perceived immersion to the benefit aspect, replaced the concept of technicality with perceived physical risk and perceived complexity to broaden the theoretical model in the sacrifice aspect, and examined the effects of these additions on perceived value. Sung and Jeon [32] applied VAM in order to investigate the acceptance intention of a robotic barista service in coffee shops. They extended the theoretical framework by modifying the concept of technicality in the sacrifice aspect to innovation resistance, identifying its negative effect on perceived value. Since VAM was developed in the ICT context, it contains components that are unsuitable for application in other technology contexts, so the current study modifies and extends VAM in the ISFR context.
2.3. Benefit Aspects of the ISFR System
Based on the literature review of empirical studies on VAM provided below [31,33,34,35], the current study adopted the following four concepts as benefit aspects: (1) perceived naturalness, (2) psychological benefit, (3) healthy well-being, and (4) enjoyment.
2.3.1. Perceived Naturalness
Wilson [36] has stated that humans have an innate attachment toward nature’s creations, so Roman et al. [37] emphasized the importance of perceived naturalness in the context of the food industry. The concept of naturalness includes closeness to naturalness, as well as the absence of negative attributes, such as additives, contamination, and human intervention [38]. Roman et al. [37] defined naturalness in the context of food as the degree of healthiness, freshness, and involvement of cultivation methods, such as organic farming. Naturalness is more specifically important to food consumption, as consumers are less likely to purchase food that is perceived as not being close to nature [39]. Tenbült et al. [40], for instance, investigated consumer acceptance of genetically modified (GM) foods, finding that the consumer acceptance perception was influenced by the perceived naturalness of GM foods. Govaerts and Olsen [34] investigated the consumption intentions toward seaweed-based foods, such as kelp and wakame, among Norwegian consumers. Following Zeithaml [22], perceived value is the consumers’ overall evaluation of a product or service. Perceived naturalness therefore plays an important role regarding positive consumer evaluation of products, so the perceived naturalness of ISFRs would positively affect perceived value. Thus, the present study formulates the following hypothesis:
Hypothesis 1 (H1).
Perceived naturalness positively affects perceived value.
2.3.2. Psychological Benefit
Hartmann and Apaolaza-Ibáñez [41] introduced the idea of psychological benefits, emphasizing the emotional satisfaction gained from contributing to environmental sustainability efforts by using a pro-environmental product or service. Hartmann and Apaolaza-Ibáñez [42] empirically demonstrated the effects of psychological benefits on consumer behavior in the context of green energy use. Several studies have adopted this concept to examine consumer behavior regarding environmentally friendly products or services. Hwang et al. [43] conducted an empirical study on consumer behavior prediction regarding environmentally friendly drone-based delivery services, and the results indicated that psychological benefits had a positive effect on anticipated emotions. Kim et al. [35] proved that the psychological benefits of eco-friendly broadcasting on home shopping foster favorable consumer evaluations. Perceived value is also a type of comprehensive evaluation, and it is based on the benefits and sacrifices that are derived from products or services [12,30]. Thus, the psychological benefit from the eco-friendly roles of ISFR would play an important role in forming perceived value. Thus, the present study formulates the following hypothesis:
Hypothesis 2 (H2).
Psychological benefit positively affects perceived value.
2.3.3. Healthy Well-Being
Smart farms can grow fresh and organic vegetables as well as produce vegetables with higher nutrient values than vegetable products produced in commercial grocery stores [44]. ISFRs can also provide health benefits to consumers by providing food incorporating fresh and nutritious vegetables that are produced on their smart farms. Eating healthy and well-balanced meals provides well-being benefits and offers an opportunity to learn more about food [33,45]. Healthy well-being can play a significant role in rewarding the formation of positive evaluation. For instance, Kim et al. [46] found that the customers’ perceived healthiness of a menu increased value and formed satisfaction in the dining-out context. Badu-Baiden et al. [33] also revealed that healthy benefits play a significant role in regards to forming consumer values. In other words, if consumers perceive higher benefits in terms of healthy well-being in relation to foods from a specific restaurant, they positively evaluate the dining-out behavior. The present study therefore formulates the following hypothesis:
Hypothesis 3 (H3).
Healthy well-being positively affects perceived value.
2.3.4. Enjoyment
Enjoyment, a component of the benefit aspect of the original VAM, is an emotion that includes intrinsic and affective interest or pleasure, and it is derived from using novel technologies [12,23]. It has been verified as an important factor in forming consumers’ perceived value regarding technology acceptance behavior, such as virtual reality-based tourism services [31], robot barista services in coffee shops [32], and metaverse services for sports fans [47]. ISFR consumers can expect to experience enjoyment or interest in a similar context via the use of these types of novel restaurants. For instance, smart farms that are built in stores can catch the eye of customers and arouse their interest. Consumers who perceive enjoyment in activities that are related to novel technologies are more likely to accept and adopt technology-based products or services as opposed to others [23], so the investigation of enjoyment benefits in the context of ISFRs is highly important. This also means that the enjoyment benefit of new technology-based products or services is an important factor in consumers’ evaluations, which leads to perceived value. The present study therefore formulates the following hypothesis:
Hypothesis 4 (H4).
Enjoyment positively affects perceived value.
2.4. Sacrifice Aspects of ISFR
Based on the literature review of empirical studies on VAM provided below [26,31,48], the current study adopted the following three concepts as sacrifice aspects: (1) perceived cost, (2) perceived risk, and (3) food technophobia.
2.4.1. Perceived Cost
The concept of perceived fee, a component of the sacrifice aspect of the original VAM, is a customer’s perception of the actual price paid [12,25]. It also measures the appropriateness of the monetary and time value, as well as the effort cost that potential consumers have to pay if they have no actual payment experience [26,27]. Sung and Lee [27] applied VAM in order to investigate the intention of continuing to use a coffee shop’s smartphone ordering service, and they found a negative impact of perceived cost on perceived value. Lee et al. [26] also applied VAM in the context of O2O services in the sports industry, and they proved that perceived cost has a negative impact on perceived value formation. That is, consumers negatively evaluate the value of new technology-based services if they perceive higher expected costs. Thus, the present study postulates the following hypothesis:
Hypothesis 5 (H5).
Perceived cost negatively affects perceived value.
2.4.2. Perceived Risk
The concept of perceived risk refers to the degree of the consumer concern that products or services may not meet their expected benefits [49,50,51]. Consumers tend to worry about potential risks when new technology is introduced because they have no experience with the new technology [52,53,54]. This means that perceived risk is a non-monetary hindering component in regard to forming perceived value, whereas perceived cost is a monetary component. Investigating perceived risks in the context of new technology-based products and services is therefore highly crucial. For instance, Kim et al. [28] investigated the perceived risk of mobile accommodation reservation apps, proving that perceived risk had a negative effect on perceived value. Vishwakarma et al. [31] also proved that perceived risk is a hindering factor in regard to forming perceived value in the context of virtual reality-based tourism services. In the food technology context, Klerck and Sweeney [52] emphasized the significant negative role of perceived risk in forming consumer adoption in the GM food context. More recently, Sheng et al. [54] found that perceived risks play a negative role in consumers’ cultured meat adoption. That is, the perception of potential risks of new technologies hinders consumer value evaluation. Thus, the present study postulates the following hypothesis:
Hypothesis 6 (H6).
Perceived risk negatively affects perceived value.
2.4.3. Food Technophobia
Food technophobia refers to consumer apprehension and mistrust toward cutting-edge, technology-driven foods, and it is a significant factor that hinders consumer evaluation and purchasing behavior [55,56]. Whereas perceived risk is consumer concern that products or services may not match their expected benefits [49,50,51], food technophobia differs from this concept in that it represents a fundamental fear of new technologies, regardless of the anticipated benefits of the food technology [55,56]. Biltekoff [57] stated that caution or aversion to unfamiliar aspects had a negative impact on consumers’ decision-making process of purchasing new food products. La Barbera et al. [58] argued that consumers must perceive new food technologies as mature and trustworthy in order to alleviate these types of aversions or phobias. The concept of food technophobia has been discussed in a variety of fields of new technology-based food products, such as GM foods, nano-food technology, and cultured meat [48,59,60]. For instance, Sodano et al. [60] found that Italian consumers’ food technophobic perception of nano-food technology had a negative impact on their willingness to purchase such products. Cattaneo et al. [61] investigated the consumer perception of food waste recycling technology, and they found that a higher level of food technophobia led to negative evaluations. It is also crucial to investigate the food technophobia of ISFR consumers and their concerns about its relation to food technology. Perceived value is formed by the overall consumer evaluation from positive or negative factors [22,30], so food technophobia can hinder forming perceived value. Thus, the present study postulates the following hypothesis:
Hypothesis 7 (H7).
Food technophobia negatively affects perceived value.
2.5. Value–Attitude–Behavior Hierarchy (VAB)
Value is a principle that guides decision-making in individual lives and an overall perception that influences attitudes and behaviors in given situations [14,62]. Attitude is the sum of expectations of relevant attributes forming an individual’s general evaluation of a specific object, and it also represents an overall positive or negative evaluation [63]. Attitude is widely recognized as a key driver of consumer behavior and decision-making [64,65]. The theory of reasoned action (TRA) and the theory of planned behavior (TPB) also support that the idea that attitude is an important predictive variable that shapes consumer behavioral intention [63,66]. Homer and Kahle [14] proposed a VAB connecting abstract cognitive constructs of values to evaluate the constructs of attitudes, which ultimately lead to behavior.
VAB has been widely applied in different research fields, including green consumption and new technology-based products and services [34,67,68,69,70]. Han et al. [67] studied the potential consumers of eco-friendly cruises, demonstrating that the perceived value of the cruises leads to attitude and behavioral intentions. Lin and Mattila [69] investigated hotel guests’ acceptance behavior toward service robots. They revealed that perceived value for the innovative and the novel aspects of service robots leads to favorable attitudes and behavioral intentions. Govaerts and Olson [34] studied Norwegian consumers’ intentions in regards to consuming seaweed products. They found that the perceived biospheric value, driven by its contribution to the sustainability of the marine environment, creates a positive attitude and leads to consumption behavior. The present study thus aims to suggest a comprehensive framework by merging VAB and VAM in the ISFR context. In addition, the direct effect of perceived value on intention-to-use is supported by VAM, as outlined by Kim et al. [12]. Consumers pursue maximum utility and respond to cognitive comparisons, so the perceived value is causally related to usage intention [12,13]. Thus, the present study postulates the following three hypotheses:
Hypothesis 8 (H8).
Perceived value increases attitude.
Hypothesis 9 (H9).
Perceived value increases intentions to use.
Hypothesis 10 (H10).
Attitude increases intentions to use.
2.6. Proposed Research Model
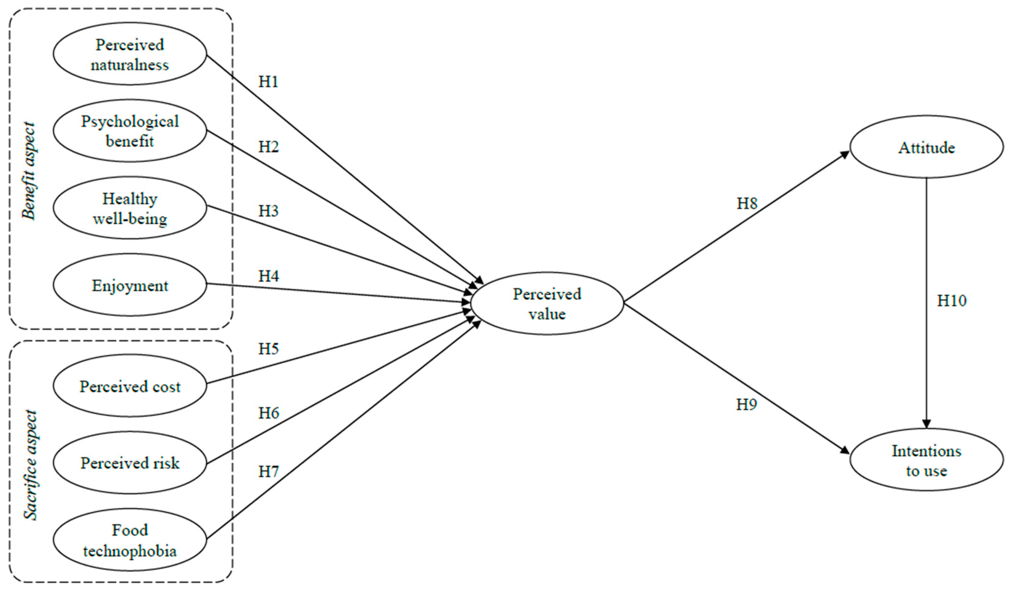
Grounded in the literature review and hypotheses development provided above, the current study proposes the research model as follows (Figure 1).
Figure 1.
Research model for this study.
3. Methods
3.1. Instruments
Each research construct was measured using three items drawn from categories described in the prior literature: perceived naturalness [34,71], psychological benefit [42,72], healthy well-being [33,73], enjoyment [12], perceived cost [26,27], perceived risk [28,74], food technophobia [61,71], perceived value [12,28], attitude, and intentions [1,18,20]. Perceived naturalness and attitude were measured using a seven-point semantic differential scale, and the other constructs were measured using a seven-point Likert scale. In addition to a total of 30 items designed to measure the research constructs, the survey included demographics and questions on dining-out behavior, consequently comprising a total of 38 items.
3.2. Sampling
Samples for this study were gathered from South Korea’s largest online survey firm, with access to 1.7 million panelists. The respondents answered the survey instruments after watching and reading the following sub-materials: (1) a documentary video regarding smart farming technology and (2) an article introducing the eco-friendliness aspect of smart farming and examples of ISFRs in South Korea and Europe. The e-mail survey was conducted with 12,213 panelists who had experienced using such restaurants in the past quarter. A total of 440 panelists participated in the online survey; 66 respondents were excluded because they incorrectly responded to the attention check question related to the article and video, and 14 outliers were removed due to multivariate problems in testing the Mahalanobis distance. A total of 360 pieces of data were consequently utilized for the hypothesis tests.
4. Data Analysis
4.1. Descriptive Statistics
The profiles of the samples are shown in Table 1. Of the 360 samples, 49.2% were male (n = 177), and 50.8% were female (n = 183). The mean respondent age was 36.89, and 62.2% (n = 224) of the respondents reported that they held a bachelor’s degree.
Table 1.
Results of the frequency analysis (n = 360).
4.2. Confirmatory Factor Analysis (CFA)
The present study utilized the two-step approach elaborated by Anderson and Gerbing [75], a measurement model that was first tested using a confirmatory factor analysis (CFA), and structural equation modeling (SEM), utilized in order to test causal relationships. The study conducted the CFA. The standardized factor loading value for one of the perceived naturalness items (1: synthetic to 7: natural) did not meet the threshold (λ > 0.4), however, so this item was eliminated in order to decrease the measurement error [76]. The remaining items were again subjected to CFA after the exclusion of this item. The results are shown in Table 2 and Table 3, and the model fits the data well [75,77]. The CFA results also showed that the internal consistency, convergent validity, and discriminant validity of the measurement model were satisfied with each threshold [78,79].
Table 2.
Results of confirmatory factor analysis: items and loadings.
Table 3.
Results of confirmatory factor analysis: descriptive statistics and associated measures.
4.3. Structural Equation Modeling (SEM)
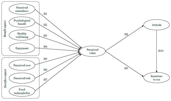
Harman’s single factor test was conducted to check for common method bias (CMB) issues before assessing the structural model. Podsakoff and Organ [80] recommended a threshold lower than 0.5 for the total variance on this test. The result of the principal axis factoring method with an unrotated factor solution indicated that about 0.425 of the total variance was accounted for by a single factor. This is evidence that CMB is not a significant concern in the present study. The study later conducted SEM in order to assess the proposed conceptual mode. The result is shown in Table 4, and the model fits the data well [75,77]. The analysis consequently revealed that 8 of 10 paths were statistically supported, so H1 to H4 and H7 to H10 were accepted, while H5 and H6 were rejected (see Table 4 and Figure 2).
Table 4.
Results of the structural equation modeling.
Figure 2.
Results of structural equation modeling. Notes: * p < 0.05, ns = not significant.
5. Conclusions and Discussions
5.1. Discussions
First, enjoyment is the strongest factor among the benefit aspects in shaping perceived value. This result aligns with the original VAM and previous studies applying VAM [12,31,32,47]. Second, perceived psychological benefit also plays a robust role in forming perceived value, supporting the findings of previous studies, such as those on eco-friendly broadcasting [35] and drone delivery [43]. Third, healthy well-being positively affects perceived value. Badu-Baiden et al. [33] and Kim et al. [46] examined the significant role of healthy well-being in forming customer perception, and the results of the current study are consistent with their findings. Fourth, perceived naturalness increases perceived value. Govaerts and Olsen [34] and Tenbült et al. [40] examined the essential role of perceived naturalness in forming consumer acceptance perception, and the results of the current study are consistent with their findings. Fifth, only food technophobia negatively affects perceived value among the sacrifice aspects. This supports the findings of previous studies highlighting the role of food technophobia as an acceptance barrier [60,61]. Finally, all links in the value–attitude–behavior hierarchy are also supported. This result aligns with the original VAB and previous works applying VAB [13,67,68,69,70].
However, two hypotheses were rejected, contrary to expectations. While previous studies have demonstrated the negative roles of perceived costs and risks in forming perceived value [26,27,28,31], these relationships were not supported in the current study. From the perspective of the perceived cost of ISFR, smart farming is also more cost-effective compared to traditional agriculture, which may explain why perceived cost did not significantly impact the perceived value of ISFRs. Similarly, from the perspective of the perceived risk of ISFR, smart farming provides technological superiority over traditional agriculture, which may account for the lack of significance of perceived risk in forming the perceived value of ISFRs. Even if potential consumers perceive slight risks and opportunity costs, they have not experienced actual loss in consumption, so these negative perceptions may not have influenced the perceived value of ISFRs.
5.2. Theoretical Contributions
The current study successfully examined the benefit and sacrifice factors of ISFRs. While previous studies focused on ISFR consumers’ environmentally friendly consumption behaviors, this study focused on value-based technology acceptance by using VAB. This study also successfully integrated VAM and VAB in the context of ISFRs. The current paper consequently provides a theoretical contribution as the first study carried out from the perspective of value-based technology acceptance behavior, achieved by merging VAB and VAM in the ISFR context.
The results of the conducted SEM revealed that enjoyment has the largest magnitude of the path coefficient toward perceived value among the benefit factors. While previous studies specifically examined ISFR consumers’ environmentally friendly consumption behaviors [1,18,20], the current study discovered the crucial role of enjoyment in forming consumer behavior. Psychological benefits then showed the second largest path coefficient among the benefit factors, still implying the significance of eco-friendly consumerism in the research background, similar to prior studies. Healthy well-being showed the third largest path coefficient among the benefit factors, larger than perceived naturalness. This implies that consumers value the naturalness of food, but also that the desire to eat healthy is more important in forming perceived value. Lastly, food technophobia showed a strong negative impact toward perceived value. In absolute value, its magnitude exceeds 0.3, as did the enjoyment factor. The current study, for the first time, focused on the concept of food technophobia from the perspective of consumers’ value-based adoption behavior and empirically found that it is a significant barrier to consumers’ adoption behavior. With the development of food-tech, such as GM foods, nano-food technology, and cultured meat, the concept of food technophobia is regarded as a critical barrier to consumer behavior [48,59,60]. Food technophobia toward agricultural products grown by smart farms has nonetheless been overlooked. The current study discovered that this phobia ultimately affects consumer behavior in the ISFR context. This result consequently suggests that it is necessary to investigate food technophobia, and not only the benefits of food-tech, to fully understand consumer acceptance behavior.
However, one of the measurement items of perceived naturalness (1: synthetic to 7: natural) was eliminated to decrease measurement error because it did not meet the threshold (λ > 0.4). Govaerts and Olsen [34] used this item in order to investigate the perceived naturalness of seaweed food products. The categories of synthetic or natural and other measures could indicate commonalities when evaluating the perceived naturalness of seaweed foods compared to other foods. This study presented the respondents with a documentary video about the smart farm industry. This material had the potential to suggest to the respondents that agricultural ingredients produced by smart farms may appear tech-based, artificial, or synthetic, even while thinking of it as fresh organic food. The item had low commonality with other items of perceived naturalness for this reason, and it would not have been suitable as a measurement item of the perceived naturalness of ISFRs. On the other hand, the two-factor theory by Herzberg et al. [81] explains that the opposite concept of satisfaction is not dissatisfaction, and that these two concepts should be measured separately (i.e., no satisfaction–satisfaction and no dissatisfaction–dissatisfaction). The model of goal-directed behavior also proposed the investigation of anticipated emotion separated into negative and positive aspects [65]. This implies that consumer research on food tech also should investigate perception differentiated by naturalness and unnaturalness using a Likert scale, similar to the approach outlined in these two theories.
5.3. Practical Implications
First, enjoyment was the most crucial predictor of the perceived value of ISFRs, which led to attitudes and intentions to use. ISFR managers should plan interesting services in order to enhance the enjoyment factor. For instance, they could plan a service that introduces ISFRs’ smart farm facilities to customers who are waiting in line to enter or have finished eating. The point of visible contact for smart farm technology with customers is insufficient, unlike technologies involving serving or chef and barista robots. Therefore, managers should enhance the enjoyment benefit by strategizing these types of service approaches.
Second, psychological benefit also played a significant role in regards to forming perceived value, so marketers can develop a strong brand narrative that emphasizes the connection between a restaurant’s sustainability practices and environmental stewardship. For instance, it should clearly communicate the environmental benefits of ISFRs, such as reduced carbon footprint, efficient use of resources, and minimal pesticide use. These can be highlighted in advertising campaigns, social media content, and in-restaurant materials to appeal to consumers who prioritize sustainability.
Third, healthy well-being enhanced the perceived value of ISFRs. Smart farming does not use pesticides, so ISFRs can help consumers avoid eating unhealthy ingredients. Wichers [44] reported that smart farming can also produce vegetables that have higher nutrient values than vegetable products found in commercial grocery stores. Marketers should design video or written news that introduce these benefits and promote them on social media in order to elevate consumers’ healthy well-being perception toward ISFRs.
Fourth, perceived naturalness increases the perceived value of ISFRs. This implies that marketers should highlight the organic and fresh attributes of the food menus served at ISFRs. They can promote the fact that ISFRs use organic ingredients that are produced by its smart farms as well as ingredient freshness, both of which are owing to its self-supply system. The managers also can introduce these advantages in the ISFRs’ menu descriptions.
Lastly, food technophobia negatively affected the perceived value of ISFRs. Marketers can plan campaign videos in collaboration with influencers to decrease the distrust and phobia toward food tech. For instance, they can foster trust by attaining a video of influencers eating vegetables from smart farms immediately after harvesting them. In fact, smart farming can be safer than traditional farming because it does not use pesticides. There is also significantly less risk of insects or foreign substances entering the crops. They should consequently promote the view that smart farming technology—especially the shift from traditional to smart farming—is safe and reliable, thereby reducing consumers’ food technophobia.
5.4. Limitations and Further Study Opportunities
First, this study collected data from respondents who had not visited an ISFR. They completed the questionnaire after watching videos and reading article materials, so there might be some response bias. That is, the evaluation of the respondents may have been influenced by the way the research topic was presented, which may have introduced response bias. Future research should gather data from actual ISFR visitors to address this issue. Additionally, this study focused on a specific industrial context, the ISFR, so future research could extend this study by applying the research framework to another market. The data collecting process may have overlooked respondents’ characteristics regarding technology usage behavior, such as whether they are early adopters or not. This oversight can cause some bias, so future studies should take this into account or test this characteristic as a moderator. In addition, the data collected only targeted South Koreans, so there is somewhat of a limitation in terms of generalization. Future studies can address this issue by testing in different cultural contexts and considering cross-cultural differences.
This study also has some conceptual limitations, such as its focus on the specific theories of VAM and VAB. Whereas perceived cost and risk were not significant in forming perceived value in the results of this study, they are crucial factors in hesitating technology acceptance [26,74]. For instance, Hwang et al. [74] identified the negative role of the perceived risks in drone food delivery services in forming perceived images. That is, these factors can be crucial in forming consumers’ other perceptions, such as attitudes or images. Future studies can explore the crucial role of these factors by adopting other outcomes to address these conceptual limitations. It is recommended that future studies should include more actionable strategies for ISFR adoption, including addressing consumer skepticism, price sensitivity, and perceived risks. While this study highlights the four beneficial aspects as the key elements in the success of ISFR, the success of a restaurant venture depends not only on these benefits but also on other factors, such as price, availability, delivery logistics, and operational efficiency. Future studies could consider these factors to provide a more comprehensive understanding of ISFR consumer behavior. This study also identified the negative role of food technophobia in shaping perceived value, but was unable to empirically examine how to reduce consumers’ food technophobia. It recommends a mixed-method approach, incorporating qualitative research to explore this topic and quantitative approach to statistically identity it.
In addition, future research can study customer experience associated with food quality in the ISFR context. There are a variety of factors that attract restaurant customers, including service experience and atmosphere, but food quality is still a fundamental factor in shaping customer satisfaction [82]. Food-tech should shape customer satisfaction in a better way than simply replacing traditional food ingredients or services. Future research could explore food quality and its sub-dimensions in the ISFR context, and conduct an importance–performance analysis (IPA). Alternatively, future research can employ an experimental approach from the culinary science perspective to evaluate the substitutability of food ingredients by comparing sensory evaluations of dishes made with smart farm ingredients and natural produce. Lastly, one of the measurement items—of perceived naturalness—was eliminated for this study. This suggests the need for further research into developing measurement scales for consumer perception that are separated by naturalness and unnaturalness, as discussed previously.
5.5. Conculsions
The current study successfully examined consumer behavior in the ISFR context. The results indicate that all benefit aspects (i.e., perceived naturalness, psychological benefit, healthy well-being, and enjoyment) positively affect perceived value, while only food technophobia negatively affects perceived value among the sacrifice factors. In addition, perceived value aids in the formation of attitude, while perceived value and attitude have a positive influence on intentions to use. The results of this study contribute to the existing body of knowledge from the perspective of value-based technology acceptance behavior by merging VAB and VAM in the ISFR context for the first time. The study also offers practical implications for shaping public perceptions of ISFRs. Despite its novelty and contributions, this study has certain limitations, presenting opportunities for further research.
Author Contributions
Conceptualization, K.J. and J.H.; methodology, K.J. and J.H.; writing—original draft preparation, K.J.; writing—review and editing, K.J. and J.H.; supervision, J.H. All authors have read and agreed to the published version of the manuscript.
Funding
This research received no external funding.
Institutional Review Board Statement
Not applicable.
Informed Consent Statement
Not applicable.
Data Availability Statement
The data presented in this study are available on request from the corresponding author.
Acknowledgments
Not applicable.
Conflicts of Interest
The authors declare no conflicts of interest.
References
- Joo, K.; Lee, J.; Hwang, J. NAM and TPB approach to consumers’ decision-making framework in the context of indoor smart farm restaurants. Int. J. Environ. Res. Public Health 2022, 19, 14604. [Google Scholar] [CrossRef] [PubMed]
- Lin, X.; Sun, S.; Manogaran, C.; Rawal, B.S. Advanced energy consumption system for smart farm based on reactive energy utilization technologies. Environ. Impact Assess. Rev. 2021, 86, 106496. [Google Scholar] [CrossRef]
- Lykogianni, M.; Bempelou, E.; Karamaouna, F.; Aliferis, K.A. Do pesticides promote or hinder sustainability in agriculture? The challenge of sustainable use of pesticides in modern agriculture. Sci. Total Environ. 2021, 795, 148625. [Google Scholar] [CrossRef]
- Dhiman, S.; Yadav, A.; Debnath, N.; Das, S. Application of core/shell nanoparticles in smart farming: A paradigm shift for making the agriculture sector more sustainable. J. Agric. Food Chem. 2021, 69, 3267–3283. [Google Scholar] [CrossRef] [PubMed]
- O’Shaughnessy, S.A.; Kim, M.; Lee, S.; Kim, Y.; Kim, H.; Shekailo, J. Towards smart farming solutions in the US and South Korea: A comparison of the current status. Geogr. Sustain. 2021, 2, 312–327. [Google Scholar]
- BBC. A Subterranean Farm Deep Inside a South Korean Subway Station May Unlock the Secret to Food Sustainability. Available online: https://www.bbc.com/travel/article/20200723-is-underground-farming-the-future-of-food (accessed on 10 January 2023).
- Gastgewerbe. Ein Quadratmeter Genügt: Vertical Farming in Hotel and Restaurant. Available online: https://gastgewerbe-magazin.de/ein-quandratmeter-genuegt-vertical-farming-in-hotel-und-restaurant-42198 (accessed on 10 January 2023).
- Williams, S. Vertical Farms Nailed Tiny Salads. Now They Need to Feed the World. Available online: https://www.wired.co.uk/article/vertical-farms (accessed on 10 January 2023).
- Yépez-Ponce, D.F.; Salcedo, J.V.; Rosero-Montalvo, P.D.; Sanchis, J. Mobile robotics in smart farming: Current trends and applications. Front. Artif. Intell. 2023, 6, 1213330. [Google Scholar] [CrossRef] [PubMed]
- Gopal, S.R.; Prabhakar, V.S.V. Intelligent edge based smart farming with LoRa and IoT. Int. J. Syst. Assur. Eng. Manag. 2024, 15, 21–27. [Google Scholar] [CrossRef]
- Davis, F.D. Perceived usefulness, perceived ease of use, and user acceptance of information technology. MIS Q. 1989, 13, 319–340. [Google Scholar] [CrossRef]
- Kim, H.W.; Chan, H.C.; Gupta, S. Value-based adoption of mobile internet: An empirical investigation. Decis. Support Syst. 2007, 43, 111–126. [Google Scholar] [CrossRef]
- Thaler, R. Mental accounting and consumer choice. Mark. Sci. 1985, 4, 199–214. [Google Scholar] [CrossRef]
- Homer, P.M.; Kahle, L.R. A structural equation test of the value-attitude-behavior hierarchy. J. Personal. Soc. Psychol. 1988, 54, 638. [Google Scholar] [CrossRef]
- Al-Chalabi, M. Vertical farming: Skyscraper sustainability? Sustain. Cities Soc. 2015, 18, 74–77. [Google Scholar] [CrossRef]
- Banerjee, C.; Adenaeuer, L. Up, up and away! The economics of vertical farming. J. Agric. Stud. 2014, 2, 40–60. [Google Scholar] [CrossRef]
- Musa, S.F.P.D.; Basir, K.H. Smart farming: Towards a sustainable agri-food system. Br. Food J. 2021, 123, 3085–3099. [Google Scholar] [CrossRef]
- Joo, K.; Kim, H.M.; Hwang, J. Consequences of psychological benefits in the context of eco-friendly indoor smart farm restaurants: The moderating role of curiosity. Sustainability 2023, 15, 15496. [Google Scholar] [CrossRef]
- Tendolkar, A.; Ramya, S. CareBro (Personal Farm Assistant): An IoT based smart agriculture with edge computing. In Proceedings of the International Conference on Multimedia Processing, Communication & Information Technology, Dubai, United Arab Emirates, 26–28 February 2020; pp. 97–102. [Google Scholar]
- Joo, K.; Kim, H.M.; Hwang, J. How to enhance behavioral intentions in the context of indoor smart farm restaurants: Focusing on internal environmental locus of control. J. Travel Tour. Mark. 2023, 40, 260–274. [Google Scholar] [CrossRef]
- Venkatesh, V.; Morris, M.G.; Davis, G.B.; Davis, F.D. User acceptance of information technology: Toward a unified view. MIS Q. 2003, 27, 425–478. [Google Scholar] [CrossRef]
- Zeithaml, V.A. Consumer perceptions of price, quality, and value: A means-end model and synthesis of evidence. J. Mark. 1988, 52, 2–22. [Google Scholar] [CrossRef]
- Davis, F.D.; Bagozzi, R.P.; Warshaw, P.R. User acceptance of computer technology: A comparison of two theoretical models. Manag. Sci. 1989, 35, 982–1003. [Google Scholar] [CrossRef]
- DeLone, W.H.; McLean, E.R. Information systems success: The quest for the dependent variable. Inf. Syst. Res. 1992, 3, 60–95. [Google Scholar] [CrossRef]
- Jacoby, J.; Olson, J.C. Consumer response to price: An attitudinal, information processing perspective. In Moving Ahead with Attitude Research; Wind, Y., Greenberg, M., Eds.; American Marketing Association: Chicago, IL, USA, 1977; pp. 73–86. [Google Scholar]
- Li, H.; Han, J.; Lee, I. Predicting consumption behavior of sport O2O service in Korea and China: Applying value-based adoption model (VAM). Korean J. Phys. Educ. 2022, 61, 1–17. [Google Scholar] [CrossRef]
- Sung, H.A.; Lee, A.J. A study of factors affecting intention to continuous use on smart order service in coffee shop: Focused on value-based adoption model. FoodService Ind. J. 2020, 16, 203–218. [Google Scholar]
- Kim, S.H.; Bae, J.H.; Jeon, H.M. Continuous intention on accommodation apps: Integrated value-based adoption and expectation-confirmation model analysis. Sustainability 2019, 11, 1578. [Google Scholar] [CrossRef]
- Aliperti, G.; Cruz, A.M. Promoting built-for-disaster-purpose mobile applications: An interdisciplinary literature review to increase their penetration rate among tourists. J. Hosp. Tour. Manag. 2020, 44, 193–210. [Google Scholar] [CrossRef]
- Dodds, W.B.; Monroe, K.B.; Grewal, D. Effects of price, brand, and store information on buyers’ product evaluations. J. Mark. Res. 1991, 28, 307–319. [Google Scholar]
- Vishwakarma, P.; Mukherjee, S.; Datta, B. Travelers’ intention to adopt virtual reality: A consumer value perspective. J. Destin. Mark. Manag. 2020, 17, 100456. [Google Scholar] [CrossRef]
- Sung, H.J.; Jeon, H.M. Robot barista service in coffee shops-using expanding the value-based adoption model. FoodService Ind. J. 2022, 18, 7–23. [Google Scholar]
- Badu-Baiden, F.; Kim, S.; Ahn, S.W.; Wong, A.K.F.; Agrusa, J. Analysis of Vegan Restaurant Diners’ Hierarchical Experience Structure by Examining a Vegan Food attribute-benefit-value-intention Linkage. Int. J. Hosp. Tour. Adm. 2022, 25, 505–532. [Google Scholar] [CrossRef]
- Govaerts, F.; Olsen, S.O. Consumers’ values, attitudes and behaviours towards consuming seaweed food products: The effects of perceived naturalness, uniqueness, and behavioural control. Food Res. Int. 2022, 165, 112417. [Google Scholar] [CrossRef]
- Kim, H.M.; Lee, I.H.; Joo, K.; Lee, J.; Hwang, J. Psychological benefits of purchasing home meal replacement in the context of eco-friendly TV home shopping broadcast: The moderating role of personal norm. Int. J. Environ. Res. Public Health 2022, 19, 7759. [Google Scholar] [CrossRef]
- Wilson, E.O. Biophilia; Harvard University Press: Cambridge, MA, USA, 1984. [Google Scholar]
- Roman, S.; Sánchez-Siles, L.M.; Siegrist, M. The importance of food naturalness for consumers: Results of a systematic review. Trends Food Sci. Technol. 2017, 67, 44–57. [Google Scholar] [CrossRef]
- Rozin, P.; Fischler, C.; Shields-Argelès, C. European and American perspectives on the meaning of natural. Appetite 2012, 59, 448–455. [Google Scholar] [CrossRef]
- Etale, A.; Siegrist, M. Food processing and perceived naturalness: Is it more natural or just more traditional? Food Qual. Prefer. 2021, 94, 104323. [Google Scholar] [CrossRef]
- Tenbült, P.; De Vries, N.K.; Dreezens, E.; Martijn, C. Perceived naturalness and acceptance of genetically modified food. Appetite 2005, 45, 47–50. [Google Scholar] [CrossRef]
- Hartmann, P.; Apaolaza-Ibáñez, V. Virtual nature experiences as emotional benefits in green product consumption: The moderating role of environmental attitudes. Environ. Behav. 2008, 40, 818–842. [Google Scholar] [CrossRef]
- Hartmann, P.; Apaolaza-Ibáñez, V. Consumer attitude and purchase intention toward green energy brands: The roles of psychological benefits and environmental concern. J. Bus. Res. 2012, 65, 1254–1263. [Google Scholar] [CrossRef]
- Hwang, J.; Cho, S.B.; Kim, W. Consequences of psychological benefits of using eco-friendly services in the context of drone food delivery services. J. Travel Tour. Marketing 2019, 36, 835–846. [Google Scholar] [CrossRef]
- Wichers, G. OCN’s Smart Farm Is a Source of Physical and Mental Health. Available online: https://www.manitobacooperator.ca/farm-it-manitoba/ocns-smart-farm-is-a-source-of-physical-and-mental-health/ (accessed on 4 April 2023).
- Block, L.G.; Grier, S.A.; Childers, T.L.; Davis, B.; Ebert, J.E.; Kumanyika, S.; Laczniak, R.N.; Machin, J.E.; Motley, C.M.; Peracchio, L.; et al. From nutrients to nurturance: A conceptual introduction to food well-being. J. Public Policy Mark. 2011, 30, 5–13. [Google Scholar] [CrossRef]
- Kim, H.J.; Park, J.; Kim, M.J.; Ryu, K. Does perceived restaurant food healthiness matter? Its influence on value, satisfaction and revisit intentions in restaurant operations in South Korea. Int. J. Hosp. Manag. 2013, 33, 397–405. [Google Scholar] [CrossRef]
- Seo, H.M. A study on the intention to use metaverse services of professional sports fans using value-based adoption model. Korean J. Phys. Educ. 2022, 61, 151–166. [Google Scholar] [CrossRef]
- Onwezen, M.C.; Bouwman, E.P.; Reinders, M.J.; Dagevos, H. A systematic review on consumer acceptance of alternative proteins: Pulses, algae, insects, plant-based meat alternatives, and cultured meat. Appetite 2021, 159, 105058. [Google Scholar] [CrossRef] [PubMed]
- Cox, D.F.; Rich, S.U. Perceived risk and consumer decision-making the case of telephone shopping. J. Mark. Res. 1964, 1, 32–39. [Google Scholar]
- Dowling, G.R. Perceived risk: The concept and its measurement. Psychol. Mark. 1986, 3, 193–210. [Google Scholar] [CrossRef]
- Mitchell, V.W.; Greatorex, M. Consumer risk perception in the UK wine market. Eur. J. Mark. 1988, 22, 5–15. [Google Scholar] [CrossRef]
- Jiang, G.; Zhang, M.; Cai, X.; Feng, X. Collaborative governance in shared accommodation platform: Moderating role of perceived risk. J. Hosp. Tour. Manag. 2021, 49, 112–128. [Google Scholar] [CrossRef]
- Klerck, D.; Sweeney, J.C. The effect of knowledge types on consumer-perceived risk and adoption of genetically modified foods. Psychol. Mark. 2007, 24, 171–193. [Google Scholar] [CrossRef]
- Sheng, J.; Su, W.; Jin, S.; Chen, S.; Wall, P.; Yue, Y. Assessing moderated mediation effects influencing consumer acceptance of cell-cultured meat: A PLS-SEM modeling approach. Food Qual. Prefer. 2025, 123, 105331. [Google Scholar] [CrossRef]
- Coppola, A.; Verneau, F. An empirical analysis on technophobia/technophilia in consumer market segmentation. Agric. Food Econ. 2014, 2, 1–16. [Google Scholar] [CrossRef]
- Ronteltap, A.; Van Trijp, J.C.M.; Renes, R.J.; Frewer, L.J. Consumer acceptance of technology-based food innovations: Lessons for the future of nutrigenomics. Appetite 2007, 49, 1–17. [Google Scholar] [CrossRef]
- Biltekoff, C. Consumer response: The paradoxes of food and health. Ann. Acad. Sci. 2010, 1190, 174–178. [Google Scholar] [CrossRef]
- La Barbera, F.; Amato, M.; Sannino, G. Understanding consumers’ intention and behaviour towards functionalised food: The role of knowledge and food technology neophobia. Br. Food J. 2016, 118, 885–895. [Google Scholar] [CrossRef]
- Gorgitano, M.T.; Verneau, F.; Sodano, V. Sustainable food innovation: Finding the right balance between technological determinism and technophobia. Calitatea 2017, 18, 231–236. [Google Scholar]
- Sodano, V.; Gorgitano, M.T.; Verneau, F.; Vitale, C.D. Consumer acceptance of food nanotechnology in Italy. Br. Food J. 2016, 118, 714–733. [Google Scholar] [CrossRef]
- Cattaneo, C.; Lavelli, V.; Proserpio, C.; Laureati, M.; Pagliarini, E. Consumers’ attitude towards food by-products: The influence of food technology neophobia, education and information. Int. J. Food Sci. Technol. 2019, 54, 679–687. [Google Scholar] [CrossRef]
- Stern, P.C. New environmental theories: Toward a coherent theory of environmentally significant behavior. J. Soc. Social Issues 2000, 56, 407–424. [Google Scholar] [CrossRef]
- Fishbein, M.; Ajzen, I. Belief, attitude, intention, and behavior: An introduction to theory and research. Philos. Rhetor. 1977, 10, 177–189. [Google Scholar]
- Bentler, P.M.; Speckart, G. Models of attitude-behavior relations. Psychol. Rev. 1979, 86, 452. [Google Scholar] [CrossRef]
- Perugini, M.; Bagozzi, R.P. The role of desires and anticipated emotions in goal-directed behaviors: Broadening and deepening the theory of planned behavior. Br. J. Soc. Social. Psychol. 2001, 40, 70–98. [Google Scholar]
- Ajzen, I. The theory of planned behavior. Organ. Behav. Hum. Decis. Process. 1991, 50, 179–211. [Google Scholar] [CrossRef]
- Han, H.; Hwang, J.; Lee, M.J.; Kim, J. Word-of-mouth, buying, and sacrifice intentions for eco-cruises: Exploring the function of norm activation and value-attitude-behavior. Tour. Manag. 2019, 70, 430–443. [Google Scholar] [CrossRef]
- Lee, K.H.; Hwang, K.H.; Kim, M.; Cho, M. 3D printed food attributes and their roles within the value-attitude-behavior model: Moderating effects of food neophobia and food technology neophobia. J. Hosp. Tour. Manag. 2021, 48, 46–54. [Google Scholar] [CrossRef]
- Lin, I.Y.; Mattila, A.S. The value of service robots from the hotel guest’s perspective: A mixed-method approach. Int. J. Hosp. Manag. 2021, 94, 102876. [Google Scholar] [CrossRef]
- Shin, Y.H.; Moon, H.; Jung, S.E.; Severt, K. The effect of environmental values and attitudes on consumer willingness to pay more for organic menus: A value-attitude-behavior approach. J. Hosp. Tour. Manag. 2017, 33, 113–121. [Google Scholar] [CrossRef]
- Jeon, S.; Lee, S.; Hwang, J. The consumer perceptions of smart farm ingredients and their influence on willingness to pay a premium: Food labeling and food technophobia. J. Tour. Sci. 2022, 46, 31–54. [Google Scholar] [CrossRef]
- Hwang, J.; Lee, J.S.; Kim, H. Perceived innovativeness of drone food delivery services and its impacts on attitude and behavioral intentions: The moderating role of gender and age. Int. J. Hosp. Manag. 2019, 81, 94–103. [Google Scholar] [CrossRef]
- Park, J.; Park, Y.; Yu, J. Can multiple attributes of vegan restaurants affect the behavioral intentions by customer psychological factors. Front. Nutr. 2022, 9, 902498. [Google Scholar] [CrossRef]
- Hwang, J.; Choe, J.Y.J. Exploring perceived risk in building successful drone food delivery services. Int. J. Contemp. Hosp. Manag. 2019, 31, 3249–3269. [Google Scholar] [CrossRef]
- Anderson, J.C.; Gerbing, D.W. Structural equation modeling in practice: A review and recommended two-step approach. Psychol. Bull. 1988, 103, 411–423. [Google Scholar] [CrossRef]
- Ford, J.K.; MacCallum, R.C.; Tait, M. The application of exploratory factor analysis in applied psychology: A critical review and analysis. Pers. Psychol. 1986, 39, 291–314. [Google Scholar] [CrossRef]
- Hair, J.F.; Anderson, R.E.; Tatham, R.L.; Black, W.C. Multivariate Data Analysis, 8th ed.; Prentice-Hall: Upper Saddle River, NJ, USA, 1998. [Google Scholar]
- Bagozzi, R.P.; Yi, Y. On the evaluation of structural equation models. J. Acad. Mark. Sci. 1988, 16, 74–94. [Google Scholar] [CrossRef]
- Fornell, C.; Larcker, D.F. Structural equation models with unobservable variables and measurement error: Algebra and statistics. J. Mark. Res. 1981, 18, 382–388. [Google Scholar] [CrossRef]
- Podsakoff, P.M.; Organ, D.W. Self-reports in organizational research: Problems and prospects. J. Manag. 1986, 12, 531–544. [Google Scholar] [CrossRef]
- Herzberg, F.; Mausner, B.; Snyderman, B. The Motivation to Work, 2nd ed.; John Wiley: New York, NY, USA, 1959. [Google Scholar]
- Rozekhi, N.A.; Hussin, S.; Siddiqe, A.S.K.A.R.; Rashid, P.D.A.; Salmi, N.S. The influence of food quality on customer satisfaction in fine dining restaurant: Case in Penang. Int. Acad. Res. J. Bus. Technol. 2016, 2, 45–50. [Google Scholar]
Disclaimer/Publisher’s Note: The statements, opinions and data contained in all publications are solely those of the individual author(s) and contributor(s) and not of MDPI and/or the editor(s). MDPI and/or the editor(s) disclaim responsibility for any injury to people or property resulting from any ideas, methods, instructions or products referred to in the content. |
© 2025 by the authors. Licensee MDPI, Basel, Switzerland. This article is an open access article distributed under the terms and conditions of the Creative Commons Attribution (CC BY) license (https://creativecommons.org/licenses/by/4.0/).

