Next Article in Journal
Data-Driven Business Model Innovation in Europe: Ethical Data Practices and Ecosystem Involvement
Previous Article in Journal
A Hybrid AI Framework for Enhanced Stock Movement Prediction: Integrating ARIMA, RNN, and LightGBM Models
 
 
Font Type:
Arial Georgia Verdana
Font Size:
Aa Aa Aa
Line Spacing:
Column Width:
Background:
Article

Cross-Listing and Corporate Green Innovation: Evidence from Chinese AH Cross-Listed Firms

School of Economics and Management, Harbin Institute of Technology, Harbin 150001, China
*
Author to whom correspondence should be addressed.
Systems 2025, 13(3), 163; https://doi.org/10.3390/systems13030163
Submission received: 24 January 2025 / Revised: 21 February 2025 / Accepted: 25 February 2025 / Published: 27 February 2025
(This article belongs to the Section Systems Practice in Social Science)

Abstract

The capital market is important to promoting the comprehensive green transformation of social development and facilitating the flow of social resources toward green innovation and low-carbon technologies. Mainland Chinese enterprises cross-listed in the Hong Kong stock market (AH cross-listed enterprises) provide a good experimental object for investigating the role of capital-market integration in promoting corporate green innovation behavior. This paper investigates the impact of Chinese AH cross-listing on corporate green innovation. Using the entropy balancing matching and difference-in-differences model (EB-DID model), we empirically analyze a sample of 13,538 valid firm-year observations (including 1206 AH-share ones) from Chinese listed firms between 2005 and 2023. Our research findings show that AH cross-listing promotes Chinese firms’ green innovation. Moreover, this effect is heterogeneous among firms with different financial constraint levels, external finance dependence, internal control quality, and audit quality. Finally, AH cross-listing spurs corporate green innovation by reducing equity capital costs and optimizing information disclosure quality. Our results are robust to alternative measurements of green innovation, alternative matching methods, alternative regression models, and various controls for endogeneity issues. The study reveals a new determinant of corporate green innovation and expands the boundaries of cross-listing’s microeconomic consequences.

1. Introduction

Technological innovation is the primary driving force for promoting economic and social development and is the key to maintaining long-term competitiveness [1]. The importance of sustainable development has been widely recognized, since resource depletion and environmental issues pose global threats and challenges [2]. Green innovation is the technological innovation that promotes the construction of an ecological civilization and realizes the harmonious coexistence between human beings and nature by reducing consumption and pollution [3]. From the macro perspective, green innovation is a vital driving force for creating an environmentally friendly economy and realizing sustainable development. At the micro level, firms can obtain environmental benefits at minimal cost through green innovation. Meanwhile, green innovation can accelerate firms’ achievement of the green transformation of the production structure and low-carbon development. Therefore, green innovation effectively balances economic development and environmental governance [4]. However, corporate green innovation behavior is difficult to regulate and incentivize by the weak market mechanism because its strong externalities will reduce firms’ incentives to engage in green innovation [5]. Therefore, it is imperative to identify the factors that affect corporate green innovation and the mechanism of the effect.
A lot of prior research has investigated the determinants of corporate green innovation from the perspectives of firms’ external pressures, such as policy incentives and environmental regulation [6,7]. In addition, some scholars also focus on the influence of firms’ characteristics and internal green innovation dynamics (e.g., financing constraints and information asymmetry [8]). The capital market plays an important role in promoting the comprehensive green transformation of social development and facilitating the flow of social resources toward green innovation and low-carbon technologies. However, the important role of the capital market in promoting corporate green innovation behavior has not received enough attention from the existing research.
Over the past 30 years, the Chinese capital market has achieved a historic breakthrough and leapfrog development. At present, the market has the largest and most active investor base in the world. However, compared with developed markets, Chinese financial and legal systems are relatively weak [9]. The imperfect market system and the high-risk nature of innovation activities make it difficult for firms to engage in green innovation. Unlike emerging markets, developed markets are dominated by professional institutional investors rather than retail investors. Retail investors are susceptible to speculative sentiment and lack specialized investment knowledge. Therefore, they may pay less attention to corporate innovation, environmental protection, and sustainability capabilities than professional institutional investors [10]. Institutional investors can provide financial support for corporate green innovation and serve as a critical external corporate governance tool that significantly restrains firms’ pollution emissions [11]. Thus, developed markets may be more effective than emerging markets in forcing and incentivizing firms to engage in green innovation. Previous studies have shown that cross-listed firms’ innovation inputs and outputs are significantly higher than those of their domestic (or foreign) single-listed counterparts [12,13]. However, they ignore the green innovation behavior of cross-listed firms. Green innovation’s “double externality” nature makes it more risky and resource-intensive than traditional innovation. Therefore, only perfect market governance mechanisms and strong environmental regulations can promote and incentivize enterprises to engage in green innovation. Then, a question arises: Can developed markets promote corporate green innovation by providing well-established institutions, sufficient funds, and perfect governance mechanisms?
AH cross-listed enterprises provide a good experimental object for investigating the above issue. AH firms (AH cross-listed firms) are enterprises that issued both A-shares in mainland China and H-shares in Hong Kong. Capital markets in developed countries have matured over a long period of natural evolution. In contrast, China’s capital market was established under the joint efforts of the government’s shareholding pilot exploration and the market. China’s capital market lacked a sound securities regulatory system and sufficient capital resources at its inception [9]. The emerging capital market exposes rapidly developing Chinese mainland enterprises to an inelastic capital supply curve [14]. As a result, some Chinese mainland firms have cross-listed in developed markets (e.g., the United States, Singapore, Hong Kong, etc.) to obtain cost-effective funding. With the support of national policies, some large state-owned corporations went to Hong Kong for listing (e.g., Tsingtao Qingdao, China; Masteel Ma’anshan, China; Xinhua Pharmaceutical Zibo, China, etc.). In August 1993, the first Chinese AH firm (Tsingtao Brewery Co., Ltd. Qingdao, China) appeared when China implemented the policy of reforming and privatizing state-owned enterprises’ shareholdings [9,15]. Since then, going public in overseas capital markets has been valued and supported by relevant Chinese government departments. The China Securities Regulatory Commission (CSRC) announced, on 29 December 2017, that the “full circulation” policy of H-shares would be piloted [13]. On 14 November 2019, it issued the guidelines on the application for “full circulation” of domestic unlisted shares of H-share companies and the catalog of application materials for “full circulation” of H-share companies. These policies mark that the “full circulation” reform of H-shares approved by the Chinese State Council has been officially launched and fully implemented. The reform aims to further optimize the overseas listing system and financing environment for domestic enterprises; solve the problem of “same shareholding, same right and different interests” for domestic and foreign shareholders; enhance the participation, trading volume, liquidity, and attractiveness of companies in the overseas capital market; safeguard the interests of shareholders of Chinese overseas-listed enterprises; and promote the long-term enhancement of corporate value. By the end of 2023, the number of AH firms had reached 143, which had increased by about 22 times from 30 years ago.
The H-share market outperforms the A-share market regarding the regulatory environment and investor base. AH firms are regulated by the Securities and Futures Commission (SFC) and the Hong Kong Stock Exchange (HKSE) in addition to Chinese company law [9]. There are significant differences in securities regulations and enforcement between Hong Kong and mainland China [9]. Hong Kong is rooted in common law, while mainland China follows a civil law system. Referring to the “Law and Finance” literature [16] and the regulatory quality index from the World Bank, Filip et al. (2020) quantified these differences [9]. They revealed that the H-share market’s overall regulatory quality and enforcement environment is better than the A-share market. Specifically, Hong Kong scores better than mainland China in terms of shareholder and bondholder protection, listing and governance regulations, disclosure requirements, and punishment for violations of securities regulations [9]. Differences in the investor bases between the two markets are reflected in the types of investors, investment philosophies, risk preferences, geographic distribution, and information acquisition. There are more retail investors than institutional investors in the A-share market, and the overall market is highly speculative. Investors are mainly from mainland China, focus on short-term interests, have weak risk-taking ability, and lag in obtaining information about the international market [13]. In contrast, the H-share market, dominated by institutional investors, is more mature and stable. Investors from all over the world have a broader international perspective and access to information. Generally, investors in the H-share market are more professional and rational, have strong risk-taking capacities, and focus on long-term investment value [17,18].
Cross-listing can alleviate market segmentation [19,20,21] and information asymmetry [18], widen firms’ financing channels [22,23,24], improve stock liquidity [25,26], and reduce transaction costs [22,23,24]. Meanwhile, it also enhances a firm’s reputation [27] and optimizes equity and the governance structure [28,29,30]. Based on the above motivations, cross-listing has become an important strategy for firms to build brands and expand global business and financing markets [31,32]. However, the cross-listing strategy challenges compliance costs and risk management (e.g., political, exchange rate, and market volatility risks) [15]. The “Notice on Regulation of Share Issues and Listing in Overseas Markets” promulgated by the CSRC stipulates that firms applying for overseas listing must meet the following conditions at the same time: (1) Net assets of not less than CNY 400 million. (2) Net profit after tax for the previous year of not less than CNY 60 million. (3) The funds (estimated in a reasonable expected price–earnings ratio) raised from the stock market will be at least USD 50 million [33]. In addition to meeting the above requirements, enterprises applying for AH cross-listing must have a standardized corporate governance structure and internal management system. They must also prepare financial statements following international accounting standards and engage auditors with relevant qualifications. In terms of foreign exchange usage and information disclosure, they need to comply with the regulatory provisions of mainland China and Hong Kong at the same time [9]. Hong Kong and the Chinese mainland share the same cultural origins and are adjacent, differing only in their political systems and economic and capital market development. The Hong Kong capital market is older and more mature than the Chinese A-share market. This can effectively control other factors affecting corporate green innovation in addition to the level of capital market development. As a classic research topic in capital markets and finance, cross-listing’s governance and finance function has been verified by a large body of literature [12,22]. However, few scholars have paid attention to the impact of cross-listing on green innovation that promotes corporate green transformation and cultivates firms’ long-term competitive advantages.
According to the constraints alleviation theory, cross-listing can reduce firms’ capital costs and offer financing channels for their development [22]. In particular, the lower cost of accessing equity financing in developed markets than bond financing from commercial banks [34] helps enterprises engaged in green innovation ease financing constraints. In addition, sophisticated investors in developed markets pay more attention to corporate innovation capability. They are more patient with the value realization of innovative projects than retail investors in emerging markets. Meanwhile, professional institutional investors in developed markets enrich corporate stock price informativeness by incorporating enterprises’ specific information, such as innovative capacity, environmental protection, and sustainable development, into corporate stock prices [18,35]. This provides a quality information environment for cross-listed firms [28], which in turn helps to incentivize these firms to engage in green innovation and alleviate their management’s stress caused by fearing the failure of innovative projects. From the perspective of the bonding theory, cross-listing can “bond” foreign enterprises to the excellent governance environment and mechanism of the host market, thus improving these firms’ disclosure quality [35]. Compliance with dual disclosure rules increases the transparency of cross-listed firms’ information disclosure, thus helping analysts, institutional investors, and foreign investors better grasp these firms’ environmental pollution situation and environmental governance performance. According to previous studies, information disclosure pressure can incentivize executives to strengthen R&D capabilities and apply green technologies, thus improving corporate green innovation [36]. According to the theoretical analysis, the external governance effect of cross-listing will increase management pressure to disclose environmental information, thus forcing and incentivizing cross-listed firms to engage in green innovation. Regrettably, there has been no theoretical or empirical research about whether cross-listing can affect corporate green innovation behavior, which is the main motivation for our research.
This study aims to fill the above research gap by specifically investigating the impact of cross-listing on corporate green innovation. We chose AH cross-listed firms as the research objects from the perspective of cross-listing between the Chinese mainland and the Hong Kong stock markets. Hong Kong and the Chinese mainland share the same cultural origins and are adjacent, differing only in their political and economic systems, laws, and regulations. The AH cross-listing sample is conducive to controlling for the influence of other differential factors between the two markets on corporate green innovation. As the largest developing country and the second largest economy, China’s economic model has a far-reaching impact on other countries. Therefore, the research based on AH firms has great practical implications for China and other developing countries in motivating corporate green innovation. Our empirical test, based on theoretical deduction, shows a significant positive effect of AH cross-listing on corporate green innovation. Further, we implement mediation analysis and verify that AH cross-listing spurs corporate green innovation by reducing equity capital costs and optimizing information disclosure quality. The results of heterogeneity analysis based on the differences in enterprises’ characteristics indicate that AH cross-listing’s positive effect on corporate green innovation is more significant in sample groups with high-level financing constraints, high dependence on external financing, high-quality internal control, and poor audit quality than their counterparts.
This research contributes to filling the present gaps in the literature about cross-listing and corporate green innovation. Firstly, the findings reveal a potential determinant of corporate green innovation from the perspective of capital markets and implicit regulations. Previous studies have shown that cross-listed firms’ innovation inputs and outputs are significantly higher than their domestic (or foreign) single-listed counterparts [12,13]. However, the studies ignore the green innovation behavior of cross-listed firms. Green innovation’s “double externality” nature makes it riskier and more resource-intensive than traditional innovation. In the short term, green innovation helps firms enhance competitiveness, expand markets, meet regulatory requirements, and strengthen technological capabilities. In the long run, it also benefits firms by helping them fulfill their social responsibilities and access sustainable development advantages. We find that Chinese AH cross-listing promotes corporate green innovation significantly, which enriches the literature in the research fields of stock market integration and corporate green innovation. Secondly, we theoretically demonstrate and empirically verify the mechanism by which AH cross-listing affects corporate green innovation and the influence’s heterogeneity across sample groups with different corporate characteristics. Thirdly, this paper expands the scope of cross-listing’s economic consequences. The prior literature shows the positive role of cross-listing in alleviating financing pressures [22], optimizing the governance environment [18], and improving ESG [37]. However, how firms utilize these advantages to gain competitive and long-term development capabilities is still being determined. We shed light on the impact of cross-listing on corporate green innovation, a crucial factor to corporate long-term growth, from the perspective of environmental protection and sustainable development. Our findings further extend the existing research and fill gaps in the present literature.
The structure of this article is organized as follows. Section 2 reviews the relevant literature and develops the testable hypotheses. Section 3 describes the data and methodology. Section 4 and Section 5 present the empirical results of the hypotheses, including baseline regression and mediation analysis. Section 6 investigates the heterogeneous effect of AH cross-listing on green innovation. Section 7 concludes the findings and discusses theoretical and practical implications, limitations, and future directions.

2. Literature Review and Hypotheses Development

2.1. Literature Review

2.1.1. Green Innovation

Numerous studies have explored the determinant factors of corporate green innovation. Some of the literature pays attention to corporate internal motivations, for instance innovation capacity [38], financing constraints [39,40,41,42], cost-saving considerations [43], capacity for corporate governance [44], stakeholder pressure [45], organizational characteristics [46], corporate intentions to adopt green innovation [47], knowledge technology [48,49], organizational collaborations [50], green perception [51], organizational strategies [52], and human resources [53].
Other researchers focus on external environmental factors, such as environmental governance (regulation) [6,54,55,56,57], government subsidies [58,59], market demand [53,60], policy incentives [7,61,62,63], environmental protection investment [64], environmental decentralization [64], and foreign direct investment [65].
In recent years, the role of financial markets in driving corporate green innovation has become more and more prominent. For example, the Green Credit Guidelines issued by the China Banking Regulatory Commission (CBRC) can effectively encourage enterprises to develop or utilize environmentally friendly products, equipment, and technologies, thus enhancing green innovation [66]. Green bonds can not only significantly improve their issuers’ green innovation, but also trigger spillover effects within the industry, that is, motivate counterparts of the issuing entity to engage in green innovation [67,68]. Nevertheless, few scholars have explored the impact of stock markets on corporate green innovation.

2.1.2. Cross-Listing

Economic globalization has deepened the links between the capital markets of various countries. As global capital market barriers gradually lower, cross-listing has become an essential global expansion strategy for firms [31]. The antecedents of cross-listing involve macroeconomic factors such as domestic and host country systems [69] and micro-firm factors such as corporate governance [70], capital structure [71], financial portfolio diversification [72], international expansion [32], and investor decisions [73].
The existing research about cross-listing is mainly based on theories such as the bonding hypothesis [74,75,76], the constraints alleviation hypothesis [22,23,24], the liquidity hypothesis [25,26], and the market segmentation hypothesis [19,20,21]. The above hypotheses suggest that firms can reduce their capital costs [22,23,24], improve corporate governance [28,29,30], optimize the information environment [14,17], and increase firm value [77] through cross-listing.
In recent years, a few scholars have included corporate innovation activities in the economic consequences research of cross-listing based on the above research results. The regression results of Lhuillery (2011) present a positive correlation between cross-listing and R&D investment. Although Lhuillery (2011) set cross-listing as a control variable only to explore the impact of corporate governance on innovation, it shed light on the possible linkage between cross-listing and corporate innovation activities [78]. From the perspective of industry spillovers, Gordon et al. (2020) found that the innovative performance of ADR firms motivates their counterparts’ innovation efforts [12]. Their conclusion indicates, in part, that cross-listed firms outperform their single-listed peers in innovation. According to the research of Ma et al. (2021), cross-listed firms’ innovation inputs and outputs are significantly higher than their domestic single-listed counterparts [13]. In addition, the positive impact of cross-listing on corporate ESG has been empirically verified [37]. However, the previous literature ignores the green innovation behavior of cross-listed firms.

2.1.3. Cross-Listing and Green Innovation

Unlike traditional technological innovation, enterprises implementing green innovative projects must enhance economic efficiency [79] while minimizing environmental impact and resource consumption as much as possible [80]. Previous studies have indicated that cross-listing can bring advantages to enterprises regarding financing, governance, social responsibility, and environmental protection [22,30,37]. According to the literature review about the determinants of green innovation, these resources are beneficial to promoting corporate green innovation [40,44,47]. However, how firms utilize these advantages to gain competitive and long-term development capabilities is still being determined. This paper attempts to open the “black box” about the relationship between cross-listing and corporate green innovation and to fill the existing research gap.

2.2. Theoretical Hypotheses

Compared with their counterparts in developed markets, firms in emerging capital markets are more likely to sacrifice innovation investments [13]. The relatively relaxed governance mechanisms in developing capital markets exacerbate information asymmetry, leading investors to undervalue corporate innovations [13], thus exposing firms engaged in green innovation to the financial constraints dilemma. Some studies provide evidence that foreign and institutional investors of developed capital markets positively affect corporate innovative behavior by disciplining firms’ insiders [81,82]. According to the financing constraint alleviation theory, firms can access abundant and low-cost funds from the larger capital market through cross-listing, thus alleviating the financing pressure [22,24]. Issuing stocks in two capital markets will broaden the corporate investor base and financing channels and platforms, thereby alleviating the financing constraints problem [22]. Meanwhile, firms compete adequately in developed capital markets, which leads to lower implicit costs from intermediary agencies, market shock risks, and transaction time costs [13]. Institutional investors often possess professional qualities, thus having a more accurate and rational evaluation of corporate value. Developed capital markets dominated by institutional investors are oriented toward investment rather than “speculation”. In order to comply with the requirements of stakeholders in the host capital markets, cross-listed firms must obey their strict disclosure regulations. At the same time, professional investors in developed markets incorporate firm-specific information into stock prices, thereby reducing the information cost between investors and firms [18]. The effective information disclosure and risk-transfer mechanism in developed markets can lower investment risk and thus reduce the risk premium compensation demanded by investors. In conclusion, cross-listing not only provides more funds for firms but also reduces their capital cost.
As with general innovation, green innovation is highly dependent on external financing and has high capital costs and failure risks [83]. Adequate funding and broad financing channels are key driving factors for firms to transform their green innovation intentions into economic, social, and environmental benefits. Therefore, access to efficient and low-cost funds through broad and suitable financing channels and platforms is vital for enterprises to achieve green innovation [84,85]. Cross-listing can provide abundant and low-cost funds for AH firms and reduce financial difficulty; this will enhance the motivation and capacity of AH firms to engage in green innovation. Abundant cost-effective equity capital is an important prerequisite for corporate green innovation [86]. Companies can access abundant cost-effective equity capital through AH cross-listing [13], thus incentivizing them to engage in green innovation projects. The cost of equity capital refers to the cost of raising funds by issuing common stock—as an important indicator of corporate financing costs, investors often use it to weigh investment risks and returns [87]. There are two methods to estimate the cost of equity capital—ex ante and ex post. In the Chinese capital market, the ex ante cost of equity capital is more applicable than the ex post cost. Compared with other methods (such as the residual income model), the MPEG model can better capture the impact of risk factors in estimating capital cost [87,88]. It explains firms’ expected returns and risks better than other methods due to its looser constraints on dividend policies. The MPEG model is more reliable than the residual income model; because it comprehensively considers the growth of the firms’ earnings and all kinds of risks, it reduces the potential deviation impact caused by abnormal earnings [87,88]. Therefore, when examining whether AH cross-listing will reduce the cost of capital, we focus on the equity capital cost calculated by the MPEG model. We propose the following testable hypotheses based on the above deduction.
Hypothesis 1 (H1). 
AH cross-listing promotes corporate green innovation.
Hypothesis 2 (H2). 
AH cross-listing improves corporate green innovation by decreasing firms’ capital costs.
According to governance theory, imperfect governance and regulatory mechanisms in developing capital markets trigger many issues (corporate insiders’ surpluses manipulation behavior, asymmetric information between investors and firms [89], etc.). This exacerbates the problem of incompatible innovation incentives triggered by differences in the principal and agent objective functions, thus hindering the smooth implementation of green innovation projects. According to bonding theory, firms can weaken the adverse effects of imperfect governance environments in the domestic country by binding themselves to high-quality governance systems with strict disclosure requirements and to complete investor protection in developed markets through cross-listing [30]. Cross-listed firms and their single-listed counterparts are subject to different information disclosure requirements. Stricter disclosure requirements and regulations in developed overseas markets create a favorable information environment for cross-listed companies [28]. Foreign firms must maintain good net profit and comply with strict information disclosure standards and governance mechanisms in developed markets to prevent insiders from expropriating investors’ interests through earnings manipulation [28,30]. For example, the strict information disclosure requirements and external market supervision of the HKSE reduce the possibility of AH firms manipulating earnings, thus improving the quality of their accounting information.
As green innovation investments are characterized by specificity, specialization, and externality, financing constraints are inevitable when investors and the firm have asymmetric information about these projects. Green innovation increases firms’ business risks due to its high complexity, long duration, and high risk, thus discouraging short-sighted executives from undertaking green innovation [90]. Carrying out green innovation requires significant additional administrative work, and its utility to managers is much lower than that to shareholders [91]. Therefore, information asymmetry between principals and managers discourages short-sighted executives from making extra efforts toward green innovation. High-quality accounting information can improve the corporate capability to access external funding. In addition, the higher the quality of accounting information, the lower the information asymmetry between managers and investors as well as majority and minority shareholders. Capital allocation efficiency in the financial markets increases, and funds will likely flow to green innovation projects with economic, social, and environmental value. Cross-listing can provide firms with a strict governance environment and advanced governance experience, thus significantly improving their corporate governance and information disclosure quality. This helps to reduce the risk of executives’ moral and myopic problems, thereby incentivizing and supervising cross-listed firms to increase green innovation investments that benefit corporate long-term and sustainable development. The Chinese Shanghai Stock Exchange (SHSE) and the Shenzhen Stock Exchange (SZSE) attach great importance to listed firms’ quality of information disclosure (IDQ), releasing the results after a comprehensive evaluation of IDQ every year. The quality rating data issued by regulatory authorities are authentic, reliable, and publicly available. Therefore, referring to Feng et al. (2022) [86] and Weng et al. (2024) [92], we focus on the above ratings in testing whether AH cross-listing improves corporate IDQ.
Hypothesis 3 (H3). 
AH cross-listing improves corporate green innovation by optimizing firms’ information disclosure quality.
Figure 1 illustrates the theoretical model and logical framework of this study.

3. Data and Methodology

3.1. Data and Sample

We use a sample of non-financial firms listed on both the Chinese mainland and HKSE (AH-share firms) and firms listed on the mainland only (A-share firms) over the period from 2005 to 2023. The initial sample comprises 71,360 firm-year observations from 5207 firms. We filter the data as follows: (1) Specially treated firms (ST- and *ST-listed firms) are excluded. These firms have shown at least 2-year deficits and are defined as financially abnormal by the CSRC. (2) We delete firms with missing values for the variables involved in all tests. After filtering, the final sample consists of 13,538 valid firm-year observations from 2900 firms, including 1206 AH-share observations. All continuous variables are winsorized at the 1% and 99% levels.
We obtain the patent information of all A-share listed firms from the China Research Data Service Platform (CNRDS) database and use the SooPAT patent search engine to collect missing values manually. We further divide patents into green and non-green according to the “Green List of International Patent Classification” issued by the World Intellectual Property Organization (WIPO) in 2010 to identify the green patents of the firms. We manually collect firms’ specific dates of AH cross-listing from the HKSE, “https://www.eastmoney.com/ (accessed on 19 July 2024)”, the corporate official websites, and Wind Financial Terminal. We compare the dates from regulatory agencies, securities information websites, company official websites, and databases to ensure the accuracy of the AH cross-listing time. To ensure the comparability of our study and avoid the interference caused by the difference between the financial reports of A-share and H-share markets, we use the A-share financial report data to conduct the empirical test. Data on the corporate level are from the CSMAR database, which is an important source of Chinese firms’ financial information. We use the StataMP 17 software to process (such as merge and filter) data and implement all tests.

3.2. Variables

3.2.1. Dependent Variable

GIG serves as our dependent variable. GIG is measured by the natural logarithm of one plus the total number of green patents granted to the sample firms. Patents not only reflect innovative intention but also show the achievements and capabilities of corporate innovation. It is difficult to quantitatively examine the green R&D expenditure, products, and services of listed firms. Therefore, measuring corporate green innovation using green patents has been widely adopted [93,94,95]. Drawing on the previous literature, we also focus on green patents and recognize them according to the “Green List of International Patent Classifications” published by WIPO in 2010 [93,94,95]. As a form of legal protection for innovative achievements, patents’ life cycle begins with application. An application is submitting an innovative idea to the China National Intellectual Property Administration to apply for legal protection and recognition. Patents granted are innovative achievements that meet the statutory requirements, and the states confirm their legal effect after strict examination [86]. The audit of patent grants is more stringent than the audit of patent applications [86], so we select the number of green patents granted (GIG) as the proxy variable for green innovation. In the robustness test, we remeasure the dependent variable using green patents applied (GIA). Specifically, GIA is the natural logarithm of one plus the number of sample firms’ total green patents applied.

3.2.2. Independent Variable

Crossah serves as our independent variable. Drawing on the methods of Ma et al. (2021), we construct three dummy variables to capture the cross-listing characteristics of firms, namely, crossah_firm, crossah_year, and crossah [13]. Crossah_firm is assigned a value of one when the sample firm is an AH firm (treatment firm) and zero when the sample is a single-listed firm from the A-shares market (control firm). Crossah_year equals zero for control firms. However, for AH firms, this variable equals one in their post-cross-listing years and zero in all previous years. Crossah is the multiplicative interaction term between crossah_firm and crossah_year. The purpose of setting independent variables in this way is to facilitate the DID analysis. This study focuses heavily on the coefficients of crossah. For all control firms, crossah equals zero because they issue shares only in the A-share market throughout their sample period. When a single-listed firm from the A-shares market issues H-shares (that is, cross-lists on the Hong Kong Exchange), the value of this variable changes to one. According to the theoretical deduction, we expect that the regression coefficient of crossah is positive, indicating that cross-listing positively affects corporate green innovation.

3.2.3. Mediating Variable

RMPEG is the mediating variable to examine the mediation effect of equity capital costs. Referring to Easton (2004), we measure RMPEG using the results (MPEGi,t) calculated by the modified PEG model (Equation (1)) [88]. The reason for measuring RMPEG using the MPEG model is as follows. Firms access more equity funds through cross-listing, so we examine whether AH cross-listing reduces the cost of equity capital, thus incentivizing them to engage in green innovation projects. There are two methods to estimate the cost of raising funds by issuing common stock: ex ante and ex post. In the Chinese capital market, the ex ante cost of equity capital is more applicable than the ex post cost. Compared with other methods (such as the residual income model), the MPEG model can better capture the impact of risk factors in estimating capital cost [88]. Because it comprehensively considers the growth of the firms’ earnings and all kinds of risks, it reduces the potential deviation impact caused by abnormal earnings.
M P E G i , t = d p s i , t + 1 p i , t + d p s i , t + 1 p i , t 2 + e p s i , t + 2 e p s i , t + 1 p i , t
where i denotes firms, and t reflects year; dpsi,t+1 denotes a firm’s expected dividend per share in year t + 1, which is equal to the average dividend payout ratio of the firm over the past three years multiplied by the analyst’s forecasted earnings per share for year t + 1; Pi,t is the firm’s closing stock price in year t; epsi,t+1 denotes the firm’s earnings per share forecast by analysts for year t + 1, which is equal to the average value of all analysts’ EPS forecasts. Similarly, epsi,t+2 is the firm’s earnings per share forecast by analysts in year t + 2.
Idq is the mediating variable to investigate the mediation effect of information disclosure quality. The SHSE and SZSE attach great importance to listed firms’ quality of information disclosure (Idq) and release the evaluation results after a comprehensive evaluation of Idq every year. The assessment results include four grades: excellent, good, qualified, and unqualified. Referring to Weng et al. (2024) [92], we measure corporate information disclosure quality based on these evaluation results. We obtain the evaluation results from the CSMAR database and accordingly assign 1 (bad) to 4 (good) values to the sample firms’ Idq variable. The reason for adopting the measurement is that the ratings issued by state regulators are reliable, and this metric has been used in many previous studies [86,92].

3.2.4. Control Variables

Lev refers to a firm’s financial leverage and is measured by the ratio of liabilities to total assets [13]. Size refers to firm size and is measured by the natural logarithm of total assets [13]. Liq refers to liquidity ratio and is measured by the ratio of liquid liabilities to current assets [93]. Roa refers to the return on assets, which is equal to net income divided by total assets [96]. Cash refers to free cash flow and is measured by the ratio of monetary capital (cash reserves and short-term investments) to total assets [13]. Growth refers to the increased rate of business revenue and equals the revenue of year t divided by that of year t − 1 [96]. Soe refers to the property of ownership. The dummy variable equals one if governments own the firm and zero otherwise [13]. Age refers to firm age and equals the natural logarithm of a firm’s age since it was established [13]. Top1 refers to the share ratio of the largest shareholder and is measured by the ratio of shares owned by the largest shareholder to total shares [97]. Mshare refers to the shareholding ratio of management and is measured by the ratio of shares owned by the management to total shares [97]. Bal refers to the equity restriction ratio, measured by the ratio of shares owned by the second to the tenth largest shareholder to that of the first largest shareholder [93]. Dual refers to executive duality. The dummy variable equals one if the chairman of the board and the general manager are the same person and zero otherwise [18]. Indep refers to the percentage of independent directors and is measured by the ratio of the number of independent directors to the number of board members [18]. Tobinq refers to firm value and is measured by the ratio of the market value of equity to total assets [96]. HHI refers to the Herfindahl–Hirschman index, calculated based on corporate sales [13]. The equation for calculating the index is presented in Table 1. Industry and year refer to the fixed effects of industry and year, respectively [13,18]. The reason for controlling these variables is to minimize the influence of factors other than AH cross-listing on corporate green innovation. For example, Soe and HHI can, to some extent, control patent-driven activities triggered by corporate culture and industry competition. The variables are selected based on the existing literature about cross-listing and green innovation. Table 1 presents the definitions and measurements of all variables used in the paper.

3.3. Sample Statistics

Table 2 reports the industry breakdown of our sample by one-digit Standard Industrial Classification (SIC) codes. The sample covering all industries of Chinese listed firms (except the financial industry (J)) is conducive to obtaining reliable, credible, and generalizable findings. The manufacturing sector accounted for the highest proportion (69.41%). The distribution is consistent with the characteristics of Chinese firms and the previous literature. Table 3 presents the summary statistics for variables used in our empirical test for the full sample, treatment, and control groups. The mean of GIG and GIA is about twice as high in the treatment group as in the control group. It supports the hypothesis that AH firms generate more green innovation patents than the mainland domestic ones. The treatment group has a lower RMPEG mean and higher Idq mean than the control group, which supports our H2 and H3, respectively. Specifically, cross-listing can reduce the cost of equity capital and improve the quality of information disclosure. The descriptive statistics of other control variables are consistent with the prior literature and the overall situation of Chinese firms. The means of the control variables (Lev, Size, Liq, Cash, Soe, Mshare, Tobinq) differ significantly between the treatment and control groups. Therefore, we use the entropy balancing matching (EB) method to find the most similar control group for the 1206 AH-share samples out of the initial control group (12,332 A-share-only observations). The matching process is shown in Section 3.4.

3.4. Model Specification

To investigate the impact of Chinese AH cross-listing on corporate green innovation, we construct the following difference-in-differences model (2):
G I G i t = α 0 + β 1 c r o s s a h i t + β k C o n t r o l s i t + μ j + μ t + ε i t
where GIGit is the dependent variable represented by the natural logarithm of 1 plus the number of green patents. The key independent variable crossahit is the interaction item between crossah_firm and crossah_year. The coefficient of crossahit captures the effect of AH cross-listing on corporate green innovation. Controlsit is all control variables presented in Table 1; i denotes firms, t reflects year, j represents industry, μj and μt capture the industry- and year-fixed effects, respectively, and εit is the residual. We are interested in the coefficient of crossahit (β1) in Equation (2). Based on the theoretical analysis, we predict the coefficient of crossahit is significantly positive, indicating that enterprises actively engage in green innovation after AH cross-listing.
To mitigate the endogeneity problems of reverse causality and sample self-selection, we use the EB matching method proposed by Hainmueller (2012) [98] to find the most similar control group for the 1206 AH-share samples out of the 12,332 A-share-only observations before regressing the Equation (2). Compared with the other methods (such as PSM matching), entropy balancing matching can preserve all samples’ information and effectively eliminate endogenous bias, thus achieving a precise matching between the treatment and the control groups. The EB method can identify the weight of each control sample based on the consistency of the treatment and control groups in terms of mean, variance, and skewness, which can effectively alleviate the imbalance of covariates. This helps retain a large and balanced control group, thus enhancing our research’s testing capabilities. Therefore, drawing on Cao et al. (2023) [99], we combine entropy balance matching with DID regression (EB-DID) to implement our main test. The “Notice on Regulation of Share Issues and Listing in Overseas Markets” promulgated by CSRC stipulates that firms applying for overseas listing must meet the following conditions at the same time: (1) Net assets of not less than CNY 400 million. (2) Net profit after tax for the previous year of not less than CNY 60 million. (3) The funds (estimated in a reasonable expected price–earnings ratio) raised from the stock market will be at least USD 50 million. According to these requirements and Cheng and Zhang (2015), we use the price–earnings ratio (PE), net assets (Equity), net profit (NP), and all control variables as matching variables to ensure the effectiveness of our matching process [33]. The definitions of the main matching variables are described in Table 1.
Table 4 summarizes the changes in the mean values of the treatment and control groups before and after matching. The means of matching variables in two groups (treat and control) differ significantly before matching. In the EB matching process, the observations from the initial control group were re-weighted, and the optimal weight was assigned and then matched with the ones in the treatment group. Thereby, the means of matching variables in the control group are almost the same as the ones from the treatment group after matching, indicating that the control samples generated by the EB matching process have the characteristics of AH firms. It shows that the selection bias is greatly alleviated, the samples tend to be balanced, and the EB matching process is effective. We conduct the baseline regression based on the matched samples.

4. Empirical Results

4.1. Parallel-Trend Test

To ensure the applicability, validity, and reliability of the DID model, we implement a parallel-trend test referring to Feng et al. (2022) [86]. We set a series of dummy variables (Pre_5–Pre_1 and Post_1–Post_5) by advancing and lagging the AH cross-listing years of the treatment group. We regress Equation (2) with these dummy variables and summarize the results in Table 5. The non-significant coefficient of Pre_5–Pre_1 indicates that the difference between the treatment and control groups regarding green innovations is not significant before AH cross-listing. This satisfies the application premise of the DID model and ensures the validity and reliability of our subsequent examination. Moreover, the significant Post_1–Post_5 coefficients are consistent with our hypothesis H1.

4.2. Baseline Regression

In this section, we estimate whether AH cross-listing affects corporate green innovation by regressing the EB-DID model (Equation (2)) controlling for industry- and year-fixed effects. Column (1) of Table 6 presents the regression results. In Column (1), the dependent variable is measured by GIG. The coefficient of crossah is significantly positive at the 1% level, indicating that the number of green patents granted increased significantly after A-share firms cross-listed in the Hong Kong Exchange. That is, AH cross-listing effectively improves corporate green innovation (GIG), verifying our H1.

4.3. Robustness Tests

We implement several robustness tests to ensure the baseline regression’s robustness.
Firstly, we check whether the baseline results are robust to alternative measures of corporate green innovation. We re-estimate Equation (2) using the natural logarithm of one plus the number of green patent applications (GIA) as the dependent variable. The result is summarized in Column (2) of Table 6. The coefficient of crossah is still positive and significant at 1%, which is consistent with Column (1) of Table 6.
Secondly, to test whether the matching method is effective, we also conduct a 1:1 nearest-neighbor PSM method to match the samples before regressing the PSM-DID model (Equation (2)). The propensity score is obtained by Probit regressing a dummy variable (it equals 1 when the observation is AH firms and 0 otherwise). The results of this robustness test are reported in Columns (3) and (4) of Table 6. The coefficients of crossah are still significantly positive, which confirms again that AH cross-listing promotes green innovation significantly.
Thirdly, we also examine whether the positive association between cross-listing and corporate green innovation is sensitive to model specifications. Previous studies suggested that the number of patents follows a Poisson distribution statistically [100]. Accordingly, we re-measure the dependent variable by the number of green patents (GIGN) and regress Equation (2) by using the generalized linear model (GLM). Column (1) in Panel A of Table 7 shows that the results are robust to alternative econometric models.
Fourthly, we conduct a two-stage Heckman estimation to alleviate self-selection sample bias. In the first stage, we estimate a Probit model controlling for industry- and year-fixed effects to predict the probability of an A-share enterprise cross-listing in the Hong Kong Exchange [37]. Specifically, we regress the dummy variable crossah on all control variables and compute the inverse mills ratio (Inverse mills). In the second stage, we regress GIG on the predicted likelihood of AH cross-listing and the Inverse mills to account for self-selection, simultaneously controlling for all control variables and industry- and year-fixed effects. Column (2) in Panel A of Table 7 summarizes the regression results of the Heckman test. The coefficient of crossah is positive and statistically significant at the 5% level, suggesting that our findings of the baseline regression are still robust after controlling for endogeneity with the Heckman self-selection correction.
Fifth, we employ the instrument variables and conduct a two-stage least-square (2SLS) regression to alleviate the potential endogeneity problem of reverse causality. The returns in the Hong Kong stock market in the previous year may affect the cross-listing decisions of mainland enterprises but will not affect firms’ green innovative behavior. Meanwhile, a firm’s green innovation performance does not affect the stock market performance of the previous year. Therefore, referring to Bernstein et al. (2015) [101], we select the average return of the Hong Kong stock market in the t − 1 year (L.H.) as an exogenous instrumental variable (IV). Specifically, we regress crossah on all control variables (presented in Table 1) and IV in the first stage. In the second stage, we replace the independent variables with the predicted values obtained in the first stage and regress Equation (2). Column (4) from Panel A of Table 7 shows a positive relationship between AH cross-listing and corporate green innovation. The results of the identification tests indicate that IV is valid. These results provide further support for our main findings.
Sixthly, we re-regress Equation (2) with GIGi,t+1. Depending on the scale and scope of research, including bureaucratic constraints, the timeframe from the start of the research until the application submission or approval may be extended. The increase in patents may reflect the desire to grow internationally, ultimately leading to cross-listings. The direction of causation between AH cross-listing and corporate green innovation may be reversed. To address this endogeneity issue, we refer to Gordon et al. (2020) [12] and re-regress Equation (2) with our dependent variable in the t + 1 period (GIGi,t+1). The results are summarized in Column (5) of Table 7. The coefficient of crossah is still significantly positive at the 1% level, which indicates that our findings are reliable.
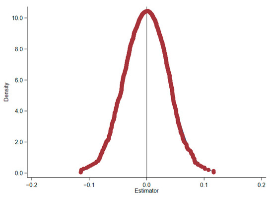
Finally, we conduct a placebo test to exclude any possible interference in cross-listing effects due to omitted variables [102]. Specifically, 1206 firms are randomly selected from the initial sample, and the rest are used as the control group. We repeat this random sampling and regress Equation (2) 1000 times. Figure 2 shows the probability density distribution of coefficients obtained from 1000 regressions. The 1000 estimated results are far smaller than the actual estimated coefficients of crossah (0.391), indicating that the result of baseline regression is less likely to be disturbed by unobservable variables.

5. Mediation Analysis

To verify H2 and H3, we use the three-step method [103] to examine whether cross-listing affects corporate green innovation through equity capital cost and information disclosure quality channels. With reference to Baron and Kenny (1986) [103], we construct Equations (3) and (4). Equations (2)–(4) constitute a three-step mediating effect model often used to test mechanisms. Equation (3) captures the relationship between mediating variables (Mediator) and GIG. Equation (4) is used to investigate the mediating effect of Mediator. We use cost of equity capital (RMPEG) and information disclosure quality (Idq) as Mediator and regress Equations (3) and (4), respectively.
M e d i a t o r i t = α 0 + β 1 c r o s s a h i t + β k C o n t r o l s i t + μ j + μ t + ε i t
G I G i t = α 0 + β 1 c r o s s a h i t + M e d i a t o r i t + β k C o n t r o l s i t + μ j + μ t + ε i t
The mediation analysis results are summarized in Table 8. The significantly negative coefficient of crossah in Column (2) suggests that AH cross-listing reduces firms’ equity capital cost. In Column (3), the coefficient of crossah decreases to 0.190, while that of RMPEG is still significantly negative (−0.780). This demonstrates that AH cross-listing can promote corporate green innovation by reducing equity capital costs. In other words, cross-listing helps firms alleviate financial pressure for green projects and technological development, thus verifying H2. The significantly positive coefficient of crossah in Column (4) indicates that AH cross-listing improves Idq. In Column (5), the value of the crossah coefficient declines to 0.282, whereas that of Idq is still significantly positive (0.084). This suggests that information disclosure quality also plays a mediating role in the impact of AH cross-listing on corporate green innovation, thus verifying H3.

6. Heterogeneity Analysis

6.1. Heterogeneity of Financial Constraints and External Finance Dependence

Considering that AH cross-listing’s impact on corporate green innovation may exhibit heterogeneity in firms facing different financial constraints, we measure financial constraints using the SA index [104], and then divide the samples into two groups, high and low financial constraints, based on the median by industry and year of the SA index. Model (1) is adopted to conduct the regressions, respectively, and the results are summarized in Columns (1) and (2) of Table 9. The coefficient of crossah is significantly positive in the high financial constraints level group, while it is non-significant in the low-level group, indicating that AH cross-listing’s influence on corporate green innovation is stronger for firms with higher financial constraints. This may be attributed to the fact that it is difficult for enterprises with financial constraints to engage in green innovation [42]. According to the constraints alleviation hypothesis, cross-listing expands a firm’s investor base and financing channels [22]. Firms with financing pressure are more likely to engage in green innovation activities after obtaining funds through cross-listing. AH cross-listing promotes corporate green innovation by reducing financing constraints.
Cross-listing promotes corporate green innovation by reducing the cost of equity capital and relieving financing constraints. However, this effect may vary depending on the degree of corporate external finance reliance. So, we divide the samples into high-level and low-level groups according to the median by industry and year of external finance dependence [105]. Grouped regression results are shown in Columns (3) and (4) of Table 9. The coefficient of crossah is significantly positive in the high-level group, while it is non-significant in the low-level group, indicating that AH cross-listing’s influence on corporate green innovation is stronger for firms that are more dependent on external finance than those less reliant on external finance. The main reason is that firms that are highly dependent on external financing are more likely to fall into financing constraints that hinder innovation, and their incentives to engage in green innovative projects will significantly increase after access to sufficient low-cost equity funds through cross-listing.

6.2. Heterogeneity of Internal Control Quality and Audit Quality

Cross-listing promotes corporate green innovation by improving the quality of internal governance, and this effect may vary depending on the differences in firms’ internal environments. As the supervisory system for internal management, internal control is interdependent and mutually reinforcing with corporate governance. The completeness and effectiveness of the internal regulatory system will affect firms’ attitudes toward external supervision and their enthusiasm to introduce positive factors from developed markets. So, we divide the samples into high and low groups according to the median by industry and year of the Dibo internal control index scores [106]. Grouped regression results are shown in Columns (1) and (2) of Table 10. The coefficient of crossah is significantly positive in the high-quality group, while it is not significant in the low-quality group, suggesting that the effect of AH cross-listing on green innovation is more significant for firms with a higher quality of internal control. One possible explanation is that firms with sophisticated and effective internal governance systems strictly comply with the regulations of developed markets and absorb their institutional advantages. Therefore, the governance effect of cross-listing that restricts and incentivizes corporate green innovation will be more significant in firms with high internal control quality.
A high-quality external governance environment is conducive to firms releasing accurate information, thus alleviating the information asymmetry between investors and firms regarding green innovation projects. Previous studies also provide consistent evidence indicating that financial statements audited by Big4 auditors are high quality (i.e., more reliable and credible than those audited by non-Big4 auditors). Therefore, we divide the initial sample into two groups according to the firms’ auditor types (Big4 vs. non-Big4). Grouped regression results are shown in Columns (3) and (4) of Table 10. The coefficient of crossah is significantly positive in the non-Big4 group, while it is not significant in the Big4 group, suggesting that the effect of AH cross-listing on green innovation is more significant for firms with lower audit quality. The main reason is that, after cross-listing, A-share firms have access to high-quality intermediary resources in developed markets, thus enhancing their motivation and strength for green innovation.

7. Conclusions and Discussion

7.1. Findings

Green innovation is significant for achieving high-quality development; building a new development pattern; realizing the “double carbon” goal; building a green, low-carbon, and circular economic system; and promoting spatially balanced development. As an important part of opening up to the outside world, cross-listing can promote international capital flows and financial cooperation and provide a broader resource allocation platform for enterprises from emerging capital markets, which may profoundly impact their green innovation behavior. In this context, we construct a theoretical analysis framework about the impact of AH cross-listing on corporate green innovation from the perspectives of capital cost and information disclosure quality. Then, this paper empirically tests the theoretical model using Chinese listed firms between 2005 and 2023. The findings show that AH cross-listing promotes Chinese firms’ green innovation. Specifically, the output and quality of green innovation (measured by green patent applications and granted patents) of AH enterprises is significantly higher than that of their counterparts single-listed in the A-share market. Our mediation analysis shows that AH cross-listing spurs corporate green innovation by reducing equity capital costs and optimizing information disclosure quality. Our theoretical explanation is as follows. On the one hand, enterprises can expand their investor base and financing channels through AH cross-listing and obtain sufficient cost-effective funds to engage in green innovation. On the other hand, the high-quality governance and information environment in the developed market of Hong Kong can mitigate the information asymmetry problem in green innovation, optimize the allocation of green innovation resources, and stimulate the enthusiasm for green innovation in AH enterprises. Finally, we investigate the heterogeneity of the effect and find that the influence concentrates on firms with high financial constraints and that are highly dependent on external financing, with high-quality internal control, and audited by Big4 auditors.

7.2. Implications

7.2.1. Theoretical Implications

The theoretical significance of this study is to fill the existing research gap and construct a new theoretical framework about the relationship between cross-listing and corporate green innovation from the perspective of capital markets. Firstly, we enrich the literature about the antecedents of corporate green innovation by linking overseas equity financing strategies with corporate green innovation activities. Although previous studies have explored the impact on corporate green innovation of the policy introducing foreign investors [86,95], overseas equity financing has received little attention from scholars. Overseas listings expose companies to stricter and more formal regulation in developed capital markets, which may have a stronger and more far-reaching supervisory and governance effect on corporate social responsibility and environmental protection than that from investors. Our findings, based on the cross-listing phenomenon, reveal the significant impact of capital market sophistication on corporate sustainable green development.
Secondly, we expand the literature about the economic consequences of cross-listing. The current literature investigates the impact of cross-listing on financing constraints [22], corporate governance [28,29,30], information disclosure [18], and stock market efficiency [14]. However, the existing research has paid little attention to green innovation as a key factor in enhancing corporate sustainable development capacity. The findings of Lhuillery (2011), Gordon et al. (2020), and Ma et al. (2021) shed light on the impact of cross-listing on innovation [12,13,78]. However, they ignore the green development of cross-listed companies and the heterogeneous effect. The double externality nature makes green innovation riskier and more resource-intensive than traditional innovation. Green innovation helps firms enhance competitiveness, expand markets, meet regulatory requirements, and strengthen technological capabilities in the short term. It also helps firms fulfill their social responsibilities and access sustainable development advantages in the long run. Our findings reveal the far-reaching impact of cross-listing behavior on corporate sustainable development and enrich the literature about stock market integration.
Finally, this study constructs a theoretical model about the impact of cross-listing on corporate green innovation. Specifically, based on the classic theory of cross-listing and the antecedents of corporate green innovation, we delve into the heterogeneity and mechanism of this impact from the perspectives of financing and governance. This study selects the cost of equity capital and the quality of information disclosure as mediating variables to shed light on the inner mechanism of the effect. Heterogeneity analysis of firms with different financial constraint levels, external finance dependence, internal control quality, and audit quality refines and deepens the impact.

7.2.2. Practical Implications

Our research conclusions have important practical implications for regulating corporate cross-listing behavior and promoting corporate green innovation. Firstly, AH cross-listing promotes corporate green innovation by providing broad financing platforms and a high-quality information environment. Therefore, emerging economies should seize the opportunity in the wave of economic globalization, promote high-level opening up to the outside world, and vigorously support cross-listing of domestic enterprises. Specifically, these governments should standardize and simplify the mechanism and process of overseas listing and provide policy and institutional support for enterprises to enhance green innovation by leveraging resources in developed markets. They should establish and improve the regulatory and legal system for overseas listing, and help enterprises reduce the cost and failure risk of cross-listing, thus providing them with broad overseas financing platforms.
Secondly, our findings reveal the significant impact of financial markets on corporate green innovation. The strict governance mechanisms in developed markets can discipline and incentivize cross-listed firms to improve ESG [37] and engage in green innovation. Therefore, developing countries like China should learn from developed markets’ financial and regulatory systems. This helps to strengthen the value discovery capabilities of emerging capital markets and reduce the cost of capital and information asymmetry, thereby incentivizing firms to engage in green projects. The results of heterogeneity analysis indicate that governments should pay more attention to the governance quality of enterprises when formulating overseas listing policies. High-quality internal governance is necessary for overseas capital to promote corporate green innovation.
Finally, for companies pursuing long-term development and social responsibility, the rational use of cross-listing advantages will help them achieve the dual goals of commercial success and environmental protection. Therefore, firms should seize the new opportunities of science and technology globalization, select suitable overseas cross-listing markets and modes according to their financial and governance characteristics, optimize internal governance structure and quality of information disclosure, proactively adapt to the stringent regulatory environment, and integrate and utilize domestic and foreign technological resources to improve their innovation and long-term development capabilities.

7.3. Limitations and Future Directions

Our research has the following limitations. On the one hand, only the embryonic theoretical framework of cross-listing’s impact on corporate green innovation has been established, without examining the moderating effects of internal and external contextual factors of enterprises. On the other hand, we examine only the cross-listed samples of mainland China and Hong Kong in our empirical tests. Future research can continue to explore the mechanisms and moderators of this effect based on global cross-listing samples to enrich the limited research framework.

Author Contributions

Conceptualization, C.L. and F.W.; data curation, C.L.; formal analysis, C.L.; funding acquisition, F.W.; investigation, C.L.; methodology, C.L.; resources, F.W.; software, C.L.; supervision, F.W.; validation, C.L. and F.W.; visualization, C.L.; writing—original draft preparation, C.L.; writing—review and editing, F.W. All authors have read and agreed to the published version of the manuscript.

Funding

This research was funded by the National Natural Science Foundation of China, grant numbers 72172042 and 71672046.

Data Availability Statement

The data used in this study are publicly available and have been correctly cited. Datasets used or analyzed in the current study are available from the corresponding authors upon reasonable request.

Conflicts of Interest

The authors declare no conflicts of interest.

References

  1. Zhao, X.X.; Zheng, M.B.; Fu, Q. How natural disasters affect energy innovation? The perspective of environmental sustainability. Energy Econ. 2022, 109, 105992. [Google Scholar] [CrossRef]
  2. Oltra-Badenes, R.; Guerola-Navarro, V.; Gil-Gómez, J.A.; Botella-Carrubi, D. Design and implementation of teaching-learning activities focused on improving the knowledge, the awareness and the perception of the relationship between the SDGs and the future profession of university students. Sustainability 2023, 15, 5324. [Google Scholar] [CrossRef]
  3. Chen, Y.; Lee, C.C. Does technological innovation reduce CO2 emissions? Cross-country evidence. J. Clean. Prod. 2020, 263, 121550. [Google Scholar] [CrossRef]
  4. Lee, C.; Lee, C. How does green finance affect green total factor productivity? Evidence from China. Energy Econ. 2022, 107, 105863. [Google Scholar] [CrossRef]
  5. Hu, W.Q.; Jin, T.; Liu, Y. Effects of environmental regulation on the upgrading of Chinese manufacturing industry. Environ. Sci. Pollut. Res. 2019, 26, 27087–27099. [Google Scholar] [CrossRef]
  6. Borsatto, J.; Bazani, C.L. Green innovation and environmental regulations: A systematic review of international academic works. Environ. Sci. Pollut. Res. 2021, 28, 63751–63768. [Google Scholar] [CrossRef] [PubMed]
  7. Li, X.; Wang, M.; Chi, J.F.; Yang, X.M. Policy effects and suggestions on green technology innovation of marine enterprises in China. J. Coast. Res. 2020, 110, 76–79. [Google Scholar] [CrossRef]
  8. Kong, T.; Sun, R.J.; Sun, G.L.; Song, Y.T. Effects of digital finance on green innovation considering information asymmetry: An empirical study based on Chinese listed firms. Emerg. Mark. Financ. Trade 2022, 58, 4399–4411. [Google Scholar] [CrossRef]
  9. Filip, A.; Huang, Z.; Lui, D. Cross-listing and corporate malfeasance: Evidence from P-chip firms. J. Corp. Financ. 2020, 63, 101232. [Google Scholar] [CrossRef]
  10. Schmeling, M. Institutional and individual sentiment: Smart money and noise trader risk? Int. J. Forecast. 2007, 23, 127–145. [Google Scholar] [CrossRef]
  11. Zhao, J.Y.; Qu, J.; Wei, J.; Yin, H.; Xi, X. The effects of institutional investors on firms’ green innovation. J. Prod. Innov. Manag. 2023, 40, 195–230. [Google Scholar] [CrossRef]
  12. Gordon, E.A.; Hsu, H.; Huang, H. Peer R&D disclosure and corporate innovation: Evidence from American depositary receipt firms. Adv. Account. 2020, 49, 100471. [Google Scholar] [CrossRef]
  13. Ma, R.F.; He, X.; Xiang, X. Cross-listing on the Hong Kong Exchange and Chinese firm innovation: New evidence. Aust. Econ. Pap. 2021, 61, 365–393. [Google Scholar] [CrossRef]
  14. Tourani-Rad, A.; Gilbert, A.; Chen, J. Are foreign IPOs really foreign? Price efficiency and information asymmetry of Chinese foreign IPOs. J. Bank. Financ. 2016, 63, 95–106. [Google Scholar] [CrossRef]
  15. Sun, Q.; Tong, W.; Wu, Y.J. Overseas listing as a policy tool: Evidence from China’s H-shares. J. Bank. Financ. 2013, 37, 1460–1474. [Google Scholar] [CrossRef]
  16. La Porta, R.; Lopez De Silanes, F.; Shleifer, A.; Vishny, R.W. Law and finance. J. Political Econ. 1998, 106, 1113–1155. [Google Scholar] [CrossRef]
  17. Bae, K.; Ozoguz, A.; Tan, H.; Wirjanto, T.S. Do foreigners facilitate information transmission in emerging markets? J. Financ. Econ. 2012, 105, 209–227. [Google Scholar] [CrossRef]
  18. Li, S.; Brockman, P.; Zurbruegg, R. Cross-listing, firm-specific information, and corporate governance: Evidence from Chinese A-shares and H-shares. J. Corp. Financ. 2015, 32, 347–362. [Google Scholar] [CrossRef]
  19. Alexander, G.J.; Eun, C.S.; Janakiramanan, S. Asset pricing and dual listing on foreign capital markets: A note. J. Financ. 1987, 42, 151–158. [Google Scholar] [CrossRef]
  20. Errunza, V.R.; Miller, D.P. Market segmentation and the cost of the capital in international equity markets. J. Financ. Quant. Anal. 2000, 35, 577–600. [Google Scholar] [CrossRef]
  21. Errunza, V.; Losq, E. International asset pricing under mild segmentation: Theory and test. J. Financ. 1985, 40, 105–124. [Google Scholar] [CrossRef]
  22. Chen, C.; Shi, S.; Song, X.; Zheng, S.X. Financial constraints and cross-listing. J. Int. Financ. Mark. Inst. Money 2021, 71, 101290. [Google Scholar] [CrossRef]
  23. Ball, R.T.; Hail, L.; Vasvari, F.P. Equity cross-listings in the US and the price of debt. Rev. Account. Stud. 2018, 23, 385–421. [Google Scholar] [CrossRef]
  24. Loureiro, G.; Silva, S. The impact of cross-delisting from the US on firms’ financial constraints. J. Bus. Res. 2020, 108, 132–146. [Google Scholar] [CrossRef]
  25. Merton; Robert, C. A simple model of capital market equilibrium with incomplete information. J. Financ. 1987, 42, 483–510. [Google Scholar] [CrossRef]
  26. Stulz, R. On the effects of barriers to international investment. J. Financ. 1981, 36, 923–934. [Google Scholar] [CrossRef]
  27. Bancel, F.; Mittoo, C. European managerial perceptions of the net benefits of foreign stock listings. Eur. Financ. Manag. 2001, 7, 213–236. [Google Scholar] [CrossRef]
  28. Lang, M.H.; Lins, K.V.; Miller, D.P. ADRs, analysts, and accuracy: Does cross listing in the United States improve a firm’s information environment and increase market value? J. Account. Res. 2003, 41, 317–345. [Google Scholar] [CrossRef]
  29. Charitou, A.; Louca, C.; Panayides, S. Cross-listing, bonding hypothesis and corporate governance. J. Bus. Financ. Account. 2007, 34, 1281–1306. [Google Scholar] [CrossRef]
  30. Ghosh, C.; He, F. Investor protection, investment efficiency and value: The case of cross-listed firms. Financ. Manag. 2015, 44, 499–546. [Google Scholar] [CrossRef]
  31. Purkayastha, A.; Kumar, V.; Gupta, V.K. Emerging market internationalizing firms: Learning through internationalization to achieve entrepreneurial orientation. J. World Bus. 2021, 56, 101207. [Google Scholar] [CrossRef]
  32. Puck, J.; Filatotchev, I. Finance and the multinational company: Building bridges between finance and global strategy research. Glob. Strategy J. 2020, 10, 655–675. [Google Scholar] [CrossRef]
  33. Cheng, Z.J.; Zhang, J.R. Cross-listings, ownership property and cash dividend policy: Analysis based on PSM method. Account. Res. 2015, 7, 34–41. [Google Scholar] [CrossRef]
  34. Hsu, P.; Tian, X.; Xu, Y. Financial development and innovation: Cross-country evidence. J. Financ. Econ. 2014, 112, 116–135. [Google Scholar] [CrossRef]
  35. Boubakri, N.; El Ghoul, S.; Wang, H.; Guedhami, O.; Kwok, C.C.Y. Cross-listing and corporate social responsibility. J. Corp. Financ. 2016, 41, 123–138. [Google Scholar] [CrossRef]
  36. Carpentier, C.; Suret, J.M. Stock market and deterrence effect: A mid-run analysis of major environmental and non-environmental accidents. J. Environ. Econ. Manag. 2015, 71, 1–18. [Google Scholar] [CrossRef]
  37. Del Bosco, B.; Misani, N. The effect of cross-listing on the environmental, social, and governance performance of firms. J. World Bus. 2016, 51, 977–990. [Google Scholar] [CrossRef]
  38. Fu, Y.; Supriyadi, A.; Wang, T.; Wang, L.W.; Cirella, G.T. Effects of regional innovation capability on the green technology efficiency of China’s manufacturing industry: Evidence from listed companies. Energies 2020, 13, 5467. [Google Scholar] [CrossRef]
  39. Lv, C.; Shao, C.; Lee, C. Green technology innovation and financial development: Do environmental regulation and innovation output matter? Energy Econ. 2021, 98, 105237. [Google Scholar] [CrossRef]
  40. Wang, Q.; Wang, H.; Chang, C. Environmental performance, green finance and green innovation: What’s the long-run relationships among variables? Energy Econ. 2022, 110, 106004. [Google Scholar] [CrossRef]
  41. Xiang, X.; Liu, C.; Yang, M. Who is financing corporate green innovation? Int. Rev. Econ. Financ. 2022, 78, 321–337. [Google Scholar] [CrossRef]
  42. Yu, C.H.; Wu, X.Q.; Zhang, D.Y.; Chen, S.; Zhao, J.S. Demand for green finance: Resolving financing constraints on green innovation in China. Energy Policy 2021, 153, 112255. [Google Scholar] [CrossRef]
  43. Frondel, M.; Horbach, J.; Rennings, K. End-of-pipe or cleaner production? An empirical comparison of environmental innovation decisions across OECD countries. Bus. Strategy Environ. 2007, 16, 571–584. [Google Scholar] [CrossRef]
  44. Amore, M.D.; Bennedsen, M. Corporate governance and green innovation. J. Environ. Econ. Manag. 2016, 75, 54–72. [Google Scholar] [CrossRef]
  45. Singh, S.K.; Del Giudice, M.; Jabbour, C.; Latan, H.; Sohal, A.S. Stakeholder pressure, green innovation, and performance in small and medium-sized enterprises: The role of green dynamic capabilities. Bus. Strategy Environ. 2022, 31, 500–514. [Google Scholar] [CrossRef]
  46. Zhang, Y.L.; Sun, J.; Yang, Z.J.; Wang, Y. Critical success factors of green innovation: Technology, organization and environment readiness. J. Clean. Prod. 2020, 264, 121701. [Google Scholar] [CrossRef]
  47. Zhang, H.; He, J.; Shi, X.M.; Hong, Q.; Bao, J.; Xue, S.Q. Technology characteristics, stakeholder pressure, social influence, and green innovation: Empirical evidence from Chinese express companies. Sustainability 2020, 12, 2891. [Google Scholar] [CrossRef]
  48. Pinto, M.; Kovaleski, J.L.; Yoshino, R.T.; Pagani, R.N. Knowledge and technology transfer influencing the process of innovation in green supply chain management: A multicriteria model based on the DEMATEL method. Sustainability 2019, 11, 3485. [Google Scholar] [CrossRef]
  49. Wei, L.S.; Zhu, R.; Yuan, C.L. Embracing green innovation via green supply chain learning: The moderating role of green technology turbulence. Sustain. Dev. 2020, 28, 155–168. [Google Scholar] [CrossRef]
  50. Kerdpitak, C.; Mekkham, W.; Srithong, C.; Jermsittiparsert, K. The mediating role of environmental collaborations in the relationship manufacturing technologies and green innovation among firms in Thai sports industry. J. Hum. Sport Exerc. 2019, 14, S2232–S2246. [Google Scholar] [CrossRef]
  51. Chen, S.Y.; Lu, C.C. Exploring the relationships of green perceived value, the diffusion of innovations, and the technology acceptance model of green transportation. Transp. J. 2016, 55, 51–77. [Google Scholar] [CrossRef]
  52. Fernando, Y.; Wah, W.X.; Shaharudin, M.S. Does a firm’s innovation category matter in practicing eco-innovation? Evidence from the lens of Malaysia companies practicing green technology. J. Manuf. Technol. Manag. 2016, 27, 208–233. [Google Scholar] [CrossRef]
  53. Zailani, S.; Iranmanesh, M.; Nikbin, D.; Jumadi, H.B. Determinants and environmental outcome of green technology innovation adoption in the transportation industry in Malaysia. Asian J. Technol. Innov. 2014, 22, 286–301. [Google Scholar] [CrossRef]
  54. Amores-Salvadó, J.; Martin-de Castro, G.; Navas-López, J.E. The importance of the complementarity between environmental management systems and environmental innovation capabilities: A firm level approach to environmental and business performance benefits. Technol. Forecast. Soc. 2015, 96, 288–297. [Google Scholar] [CrossRef]
  55. Dong, Z.; He, Y.; Wang, H.; Wang, L. Is there a ripple effect in environmental regulation in China?—Evidence from the local-neighborhood green technology innovation perspective. Ecol. Indic. 2020, 118, 106773. [Google Scholar] [CrossRef]
  56. Guo, Y.Y.; Xia, X.N.; Zhang, S.; Zhang, D.P. Environmental regulation, government R&D funding and green technology innovation: Evidence from China provincial data. Sustainability 2018, 10, 940. [Google Scholar] [CrossRef]
  57. Zhang, Q. Rethink the relationship between environmental regulations and green technology innovation in coastal cities. J. Coast. Res. 2020, 115, 481–484. [Google Scholar] [CrossRef]
  58. Guo, Q.; Zhou, M.; Liu, N.N.; Wang, Y.Y. Spatial effects of environmental regulation and green credits on green technology innovation under low-carbon economy background conditions. Int. J. Environ. Res. Public Health 2019, 16, 3027. [Google Scholar] [CrossRef] [PubMed]
  59. Wu, H.Q.; Hu, S.M. The impact of synergy effect between government subsidies and slack resources on green technology innovation. J. Clean. Prod. 2020, 274, 122682. [Google Scholar] [CrossRef]
  60. Zhang, J.; Wang, Z.Y.; Zhao, H.J. The impact of consumer subsidy on green technology innovations for vehicles and environmental impact. Int. J. Environ. Res. Public Health 2020, 17, 7518. [Google Scholar] [CrossRef]
  61. Crespi, F.; Ghisetti, C.; Quatraro, F. Environmental and innovation policies for the evolution of green technologies: A survey and a test. Eurasian Bus. Rev. 2015, 5, 343–370. [Google Scholar] [CrossRef]
  62. Yi, M.; Fang, X.M.; Wen, L.; Guang, F.T.; Zhang, Y. The heterogeneous effects of different environmental policy instruments on green technology innovation. Int. J. Environ. Res. Public Health 2019, 16, 4660. [Google Scholar] [CrossRef]
  63. Zhang, R.T.; Li, J.Y. Impact of incentive and selection strength on green technology innovation in Moran process. PLoS ONE 2020, 15, e235516. [Google Scholar] [CrossRef]
  64. Zhang, W.; Li, G.X. Environmental decentralization, environmental protection investment, and green technology innovation. Environ. Sci. Pollut. Res. 2022, 29, 12740–12755. [Google Scholar] [CrossRef] [PubMed]
  65. Song, M.L.; Tao, J.; Wang, S.H. FDI, technology spillovers and green innovation in China: Analysis based on Data Envelopment Analysis. Ann. Oper. Res. 2015, 228, 47–64. [Google Scholar] [CrossRef]
  66. Tan, X.J.; Yan, Y.X.; Dong, Y.Y. Peer effect in green credit induced green innovation: An empirical study from China’s Green Credit Guidelines. Resour. Policy 2022, 76, 102619. [Google Scholar] [CrossRef]
  67. Wang, T.; Liu, X.X.; Wang, H. Green bonds, financing constraints, and green innovation. J. Clean. Prod. 2022, 381, 135134. [Google Scholar] [CrossRef]
  68. Wu, X.; Bu, D.L.; Lian, J.; Bao, Y.P. Green bond issuance and peer firms’ green innovation. Sustainability 2022, 14, 17035. [Google Scholar] [CrossRef]
  69. Filatotchev, I.; Jona, J.; Livne, G. Earnings management in domestic and foreign IPOs in the United States: Do home country institutions matter? Eur. Account. Rev. 2020, 29, 307–335. [Google Scholar] [CrossRef]
  70. Liao, C.; Tsang, A.; Wang, K.T.; Zhu, N.Z. Corporate governance reforms and cross-listings: International evidence. Contemp. Account. Res. 2021, 39, 537–576. [Google Scholar] [CrossRef]
  71. Wang, Z.; Ettinger, M.; Xie, Y.; Xu, L. The cost of capital: US-based multinational corporations versus US domestic corporations. Glob. Financ. J. 2020, 44, 100443. [Google Scholar] [CrossRef]
  72. Fletcher, J. International equity US mutual funds and diversification benefits. Int. Rev. Econ. Financ. 2021, 76, 246–257. [Google Scholar] [CrossRef]
  73. Kingsley, A.F.; Graham, B.A.T. The effects of information voids on capital flows in emerging markets. J. Int. Bus. Stud. 2017, 48, 324–343. [Google Scholar] [CrossRef]
  74. Coffee, J.C., Jr. Future as history: The prospects for global convergence in corporate governance and its implications. Northwestern Univ. Law Rev. 1999, 93, 641–707. [Google Scholar] [CrossRef]
  75. Coffee, J. Racing towards the top? The impact of cross-listings and stock market competition on international corporate governance. Columbia Law. Rev. 2002, 102, 1757–1831. [Google Scholar] [CrossRef]
  76. Stulz, R.M. Golbalization, corporate finance, and the cost of capital. J. Appl. Corp. Financ. 1999, 12, 8–25. [Google Scholar] [CrossRef]
  77. Doidge, C.; Karolyi, G.A.; Stulz, R.M. Why are foreign firms listed in the US worth more? J. Financ. Econ. 2004, 71, 205–238. [Google Scholar] [CrossRef]
  78. Lhuillery, S. The impact of corporate governance practices on R&D efforts: A look at shareholders’ rights, cross-listing, and control pyramid. Ind. Corp. Chang. 2011, 20, 1475–1513. [Google Scholar] [CrossRef]
  79. Wen, H.; Zhao, Z. How does China’s industrial policy affect firms’ R&D investment? Evidence from ‘China Manufacturing 2025’. Appl. Econ. 2021, 53, 6333–6347. [Google Scholar] [CrossRef]
  80. Takalo, S.K.; Tooranloo, H.S.; Parizi, Z.S. Green innovation: A systematic literature review. J. Clean. Prod. 2021, 279, 122474. [Google Scholar] [CrossRef]
  81. Bena, J.; Ferreira, M.A.; Matos, P.; Pires, P. Are foreign investors locusts? The long-term effects of foreign institutional ownership. J. Financ. Econ. 2017, 126, 122–146. [Google Scholar] [CrossRef]
  82. Moshirian, F.; Tian, X.; Zhang, B.H.; Zhang, W.R. Stock market liberalization and innovation. J. Financ. Econ. 2021, 139, 985–1014. [Google Scholar] [CrossRef]
  83. Guariglia, A.; Liu, P. To what extent do financing constraints affect Chinese firms’ innovation activities? Int. Rev. Financ. Anal. 2014, 36, 223–240. [Google Scholar] [CrossRef]
  84. Bostan, I.; Spatareanu, M. Financing innovation through minority acquisitions. Int. Rev. Econ. Financ. 2018, 57, 418–432. [Google Scholar] [CrossRef]
  85. Cornaggia, J.; Mao, Y.; Tian, X.; Wolfe, B. Does banking competition affect innovation? J. Financ. Econ. 2015, 115, 189–209. [Google Scholar] [CrossRef]
  86. Feng, G.F.; Niu, P.; Wang, J.Z.; Liu, J. Capital market liberalization and green innovation for sustainability: Evidence from China. Econ. Anal. Policy 2022, 75, 610–623. [Google Scholar] [CrossRef]
  87. Mao, X.S.; Ye, K.T. Measuring and evaluating cost of equity capital: Evidence from Chinese stock markets. Account. Res. 2012, 11, 12–22. [Google Scholar] [CrossRef]
  88. Easton, P.D. PE ratios, PEG ratios, and estimating the implied expected rate of return on equity capital. Account. Rev. 2004, 79, 73–95. [Google Scholar] [CrossRef]
  89. Fernandes, N.; Ferreira, M.A. Does international cross-listing improve the information environment. J. Financ. Econ. 2008, 88, 216–244. [Google Scholar] [CrossRef]
  90. Liu, X. Managerial myopia and firm green innovation: Based on text analysis and machine learning. Front. Psychol. 2022, 13, 911335. [Google Scholar] [CrossRef] [PubMed]
  91. King, A.; Lenox, M. Exploring the locus of profitable pollution reduction. Manag. Sci. 2002, 48, 289–299. [Google Scholar] [CrossRef]
  92. Weng, S.Q.; Rong, Z.; Yu, L. Institutional site visits and corporate innovation: The role of analyst coverage. Pac-Basin Financ. J. 2024, 85, 102354. [Google Scholar] [CrossRef]
  93. Jia, J.S.; He, X.Y.; Zhu, T.Y.; Zhang, E. Does green finance reform promote corporate green innovation? Evidence from China. Pac-Basin Financ. J. 2023, 82, 102165. [Google Scholar] [CrossRef]
  94. Kong, G.W.; Wang, S.; Wang, Y.A. Fostering firm productivity through green finance: Evidence from a quasi-natural experiment in China. Econ. Model. 2022, 115, 105979. [Google Scholar] [CrossRef]
  95. Sha, Y.Z.; Zhang, P.; Wang, Y.R.; Xu, Y.F. Capital market opening and green innovation--Evidence from Shanghai-Hong Kong stock connect and the Shenzhen-Hong Kong stock connect. Energy Econ. 2022, 111, 106048. [Google Scholar] [CrossRef]
  96. Reiter, N. Investor communication and the benefits of cross-listing. J. Account. Econ. 2021, 71, 101356. [Google Scholar] [CrossRef]
  97. Wang, L.; Cheng, Z.H. Does stock market liberalization promote enterprise green technology innovation? Int. J. Emerg. Mark. [CrossRef]
  98. Hainmueller, J. Entropy balancing for causal effects: A multivariate reweighting method to produce balanced samples in observational studies. Political Anal. 2012, 20, 25–46. [Google Scholar] [CrossRef]
  99. Cao, J.; Li, W.W.; Hasan, I. The impact of lowering carbon emissions on corporate labour investment: A quasi-natural experiment. Energy Econ. 2023, 121, 106653. [Google Scholar] [CrossRef]
  100. Youssef, A.H.; Abonazel, M.R.; Ahmed, E.G. Estimating the number of patents in the world using count panel data models. Asian J. Probab. Stat. 2020, 6, 24–33. [Google Scholar] [CrossRef]
  101. Bernstein, S. Does going public affect innovation? J. Financ. 2015, 70, 1365–1403. [Google Scholar] [CrossRef]
  102. Cantoni, D.; Chen, Y.; Yang, D.Y.; Yuchtman, N.; Zhang, Y.J. Curriculum and ideology. J. Political Econ. 2017, 125, 338–392. [Google Scholar] [CrossRef]
  103. Baron, R.M.; Kenny, D.A. The moderator-mediator variable distinction in social psychological research: Conceptual, strategic, and statistical considerations. J. Personal. Soc. Psychol. 1986, 51, 1173–1182. [Google Scholar] [CrossRef] [PubMed]
  104. Hadlock, C.J.; Pierce, J.R. New evidence on measuring financial constraints: Moving beyond the KZ index. Rev. Financ. Stud. 2010, 23, 1909–1940. [Google Scholar] [CrossRef]
  105. Duchin, R.; Ozbas, O.; Sensoy, B.A. Costly external finance, corporate investment, and the subprime mortgage credit crisis. J. Financ. Econ. 2010, 97, 418–435. [Google Scholar] [CrossRef]
  106. Wang, F.J.; Xu, L.Y.; Zhang, J.R.; Shu, W. Political connections, internal control and firm value: Evidence from China’s anti-corruption campaign. J. Bus. Res. 2018, 86, 53–67. [Google Scholar] [CrossRef]
Figure 1. Theoretical model and logical framework.
Figure 1. Theoretical model and logical framework.
Systems 13 00163 g001
Figure 2. Placebo test results.
Figure 2. Placebo test results.
Systems 13 00163 g002
Table 1. Variable definitions.
Table 1. Variable definitions.
VariableDefinition
GIGThe natural logarithm of one plus the number of green patents granted.
GIAThe natural logarithm of one plus the number of green patents applications.
GIGNThe number of green patents ultimately granted in the financial year.
crossah_firmA dummy variable that equals one if an enterprise experiences AH cross-listing during the sample period and zero otherwise.
crossah_yearA dummy variable that equals zero for control firms. For AH firms, it equals one in their post-cross-listing years and zero in all previous years.
crossahThe multiplicative interaction term between crossah_firm and crossah_year.
RMPEGThe cost of equity capital measured in the modified PEG model (MPEG) by Easton (2004) [88].
IdqThis variable is assigned a value from one (bad) to four (good) based on corporate information disclosure quality evaluation results from the CSMAR database.
LevThe ratio of liabilities to total assets.
SizeThe natural logarithm of total assets.
LiqThe ratio of liquid liabilities to current assets.
RoaReturn on assets defined as net income divided by total assets.
CashThe ratio of monetary capital (cash reserves and short-term investments) to total assets.
GrowthThe ratio equals the revenue of year t divided by that of year t − 1.
SoeA dummy variable that equals one if the firm is owned by governments and zero otherwise.
AgeThe natural logarithm of a firm’s age since the year it was established.
Top1The ratio of shares owned by the largest shareholder to the total shares.
MshareThe ratio of shares owned by the management to the total shares.
BalThe ratio of shares owned by the second to the tenth largest shareholders to that of the first largest shareholder.
DualA dummy variable that equals one if the chairman of the board and general manager are the same person and zero otherwise.
IndepThe ratio of number of independent directors to number of board members.
TobinqThe ratio of market value of equity to total assets.
HHIThe sales-based Herfindahl–Hirschman index of a firm: H H I = i = 1 n S a l e s i S a l e s 2
PEThe P/E ratio of a firm on the last stock trading day of each year.
EquityThe natural logarithm of a firm’s year-end net assets.
NPThe natural logarithm of a firm’s year-end net profit.
Table 2. Sample distribution by industry.
Table 2. Sample distribution by industry.
IndustriesNo. of FirmsPercentage
Agriculture, forestry, animal husbandry, and fishery industry (A)361.24
Mining industry (B)632.17
Manufacturing industry (C)201369.41
Electricity, heat, gas and water production, and supply industry (D)702.41
Construction industry (E)742.55
Wholesale and retail (F)1053.62
Transportation, storage, and postal industry (G)672.31
Hotel and catering sectors (H)90.31
Information transmission, software, and information technology service industry (I)2167.45
Real estate industry (K)682.34
Leasing and business service (L)361.24
Scientific research and technical service industry (M)441.52
Water conservancy, environment, and public facilities management industry (N)311.07
Resident services, repairs, and other services (O)70.24
Education (P)40.14
Health and social work (Q)40.14
Culture, sports, and entertainment industry (R)361.24
Miscellaneous industries (S)170.59
Total2900100
Table 3. Descriptive statistics.
Table 3. Descriptive statistics.
VariableFull SampleTreatment GroupControl Group
MeanS.D.MeanS.D.MeanS.D.
GIG0.7041.0191.6191.3970.6710.986
GIA0.4720.8611.0471.2840.4510.834
crossah0.0890.2851.0000.0000.0000.000
RMPEG0.1320.0390.1290.0510.1340.050
Idq3.1750.5893.5160.5683.1650.586
Lev0.4030.1930.5190.1760.3990.193
Size22.2791.30624.4931.52122.2121.234
Liq2.5752.5581.5691.3722.6042.573
Roa0.0610.0550.0620.0490.0620.055
Cash0.0050.1110.0150.0840.0040.111
Growth0.2280.4010.2260.4010.2290.403
Soe0.3060.4610.5960.4910.2970.457
Age2.8090.3802.8890.3772.7380.411
Top10.3430.1460.3570.1680.3430.146
Mshare0.1640.2070.0420.1040.1670.208
Bal1.0150.8151.1970.9161.0110.819
Dual0.3040.4600.2590.4380.3040.460
Indep0.3740.0540.3830.0630.3730.053
Tobinq2.1291.3461.6461.2202.1431.346
HHI0.1700.1750.1890.1880.1690.175
N13,538120612,332
Table 4. Means of variables before and after EB matching.
Table 4. Means of variables before and after EB matching.
VariableBefore EB MatchingAfter EB Matching
TreatmentControlTreatmentControl
Lev0.5280.4110.5280.528
Size24.51022.09024.51024.510
Liq1.4352.5021.4351.435
Roa0.0560.0580.0560.056
Cash0.0150.0040.0150.015
Growth0.1940.2020.1940.194
Soe0.7310.3940.7310.731
Age2.7482.7612.7482.748
Top10.4020.3540.4020.402
Mshare0.0240.1320.0240.024
Bal1.0360.9061.0361.036
Dual0.1690.2640.1690.169
Indep0.3850.3720.3850.385
Tobinq1.4411.9831.4411.441
HHI0.2030.1630.2030.203
PE50.62081.30050.62050.620
Equity23.63021.49023.63023.630
NP21.19018.80021.19021.190
N120612,332120612,332
Table 5. Parallel-trend test.
Table 5. Parallel-trend test.
VariableGIG
Pre_50.072
(1.033)
Pre_40.079
(1.124)
Pre_30.074
(1.056)
Pre_20.066
(0.936)
Pre_10.081
(1.159)
Post_10.237 ***
(2.713)
Post_20.211 ***
(2.647)
Post_30.194 **
(2.447)
Post_40.200 **
(2.500)
Post_50.191 **
(2.385)
Constant0.460 **
(2.407)
Industry and year FEYes
R20.226
N13,538
Notes: z-statistics are in parentheses; ** p < 0.05, *** p < 0.01.
Table 6. Cross-listing and corporation green innovation.
Table 6. Cross-listing and corporation green innovation.
Variable(1)(2)(3)(4)
EB-DIDEB-DIDPSM-DIDPSM-DID
GIGGIAGIGGIA
crossah0.391 ***0.525 ***0.481 ***0.517 **
(2.811)(2.589)(2.642)(2.337)
Lev−2.173 ***−4.163 ***−1.705 ***−3.877 ***
(−4.713)(−7.717)(−2.763)(−5.240)
Size1.309 ***1.865 ***1.279 ***1.642 ***
(7.481)(9.708)(5.634)(5.824)
Liq−0.074 *−0.135 ***−0.081−0.261 ***
(−1.703)(−3.198)(−1.281)(−3.176)
Roa−4.598 ***−3.740 **−3.187 **−2.690
(−3.459)(−2.405)(−2.013)(−1.325)
Cash−0.230−1.649 ***−0.087−1.318 *
(−0.509)(−3.392)(0.033)(−1.891)
Growth−0.246 ***−0.381 ***−0.317 ***−0.442 ***
(−2.757)(−2.943)(−3.040)(−2.882)
Soe−0.072−0.201−0.141−0.253 *
(−0.700)(−1.550)(−1.330)(−1.897)
Age0.0380.016−0.059−0.075
(0.449)(0.101)(−0.568)(−0.415)
Top10.605 *−0.2200.0150.351
(1.746)(−0.554)(0.035)(0.629)
Mshare2.328 ***1.812 ***2.011 ***1.203
(4.216)(3.203)(3.058)(1.505)
Bal0.0580.0230.0410.036
(0.813)(0.301)(−0.322)(0.312)
Dual0.508 ***0.592 ***0.362 ***0.489 ***
(4.822)(4.884)(3.337)(3.848)
Indep0.497−1.247 **0.1080.273
(0.835)(−2.036)(2.147)(0.349)
Tobinq0.0230.0910.0520.091
(0.494)(1.533)(0.891)(1.222)
HHI−0.0830.438 **−0.2500.612 **
(−0.393)(1.968)(−1.074)(2.083)
Constant−13.086 ***−13.234 ***−11.123 ***−11.061 ***
(−14.784)(−10.350)(−10.135)(−7.266)
Industry and year FEYesYesYesYes
R20.5830.5550.4870.486
N13,53813,53824122412
Notes: t-statistics are in parentheses; * p < 0.1, ** p < 0.05, *** p < 0.01.
Table 7. Robustness test results.
Table 7. Robustness test results.
Panel A: VariableGLMHeckman Two-StageInstrumental VariablesLagged Period
First StageSecond Stage
(1)(2)(3)(4)(5)
GIGNGIGGIGGIGGIGt+1
crossah0.262 ***0.245 ** 0.241 **0.461 ***
(8.852)(2.276) (2.113)(3.172)
Constant−19.502 ***−7.158 ***−1.484 ***−0.183 ***−12.199 ***
(−192.455)(−21.244)(−34.882)(−16.258)(−12.849)
Inverse mills −0.706 ***
(0.064)
L.H. (IV) 0.003 ***
(2.711)
ControlsYesYesYesYesYes
Industry and year FEYesYesYesYesYes
N13,53813,53813,53813,53812,002
Pseudo R2/R2/Log pseudolikelihood−159,370.4240.4240.1530.8820.370
Panel B: Identification tests
Under-identification test (Kleibergen–Paap rk LM statistic)22.215 ***
Weak identification test (Cragg–Donald Wald F statistic)25.096
Overidentification test (Hansen J statistic)0.010
Hansen J statistic’s p-value0.920
Note: t/z statistics are in parentheses; ** p < 0.05, *** p < 0.01.
Table 8. Mediation analysis results.
Table 8. Mediation analysis results.
VariableBaseline RegressionCost of Equity CapitalInformation Disclosure Quality
(1)(2)(3)(4)(5)
GIGRMPEGGIGIdqGIG
crossah0.391 ***−0.011 ***0.190 ***0.231 ***0.282 ***
(2.811)(−3.122)(3.269)(3.598)(4.884)
RMPEG −0.780 ***
(−3.015)
Idq 0.084 ***
(4.689)
Constant−13.086 ***0.047 ***−8.373 ***0.066−8.815 ***
(−14.784)(4.943)(−29.928)(0.670)(−25.092)
ControlsYesYesYesYesYes
Industry and year FEYesYesYesYesYes
N13,53813,53813,53813,53813,538
R20.5830.2600.2220.2020.320
Notes: t-statistics are in parentheses; *** p < 0.01.
Table 9. Heterogeneity test of financial constraints and external finance dependence.
Table 9. Heterogeneity test of financial constraints and external finance dependence.
VariableFinancial ConstraintsDependence on External Finance
High-LevelLow-LevelHigh-LevelLow-Level
(1)(2)(3)(4)
GIGGIGGIGGIG
crossah0.448 ***0.2670.634 ***0.066
(2.685)(1.568)(2.681)(1.142)
Constant−8.933 ***−8.735 ***−8.565 ***−8.387 ***
(−24.611)(−22.812)(−19.309)(−21.071)
ControlsYesYesYesYes
Industry and year FEYesYesYesYes
N7110642860047534
R20.2000.3890.3060.325
Notes: External finance dependence = (capital expenditures − net operating cash flow)/capital expenditure. Capital expenditure refers to the cash paid for purchasing or constructing fixed, intangible, and other long-term assets. t-statistics are in parentheses; *** p < 0.01.
Table 10. Heterogeneity test of internal control and audit quality.
Table 10. Heterogeneity test of internal control and audit quality.
VariableInternal Control QualityAudit Quality
High-LevelLow-LevelBig4Non-Big4
(1)(2)(3)(4)
GIGGIGGIGGIG
crossah0.518 ***−0.2580.1530.336 **
(3.852)(−1.001)(0.711)(1.997)
Constant−8.782 ***−7.893 ***−12.422 ***−8.190 ***
(−25.338)(−17.797)(−12.101)(−25.138)
ControlsYesYesYesYes
Industry and year FEYesYesYesYes
N75925946131512,223
R20.3460.2570.5340.273
Notes: The Dibo internal control scores are available at “http://www.dibtime.com/ (accessed on 19 July 2024)”. The Dibo Internal Control and Risk Management Database was developed by China Shenzhen DIB Company and supported by the Sun Yat-sen University and the China Ministry of Finance. It is a leading internal control information provider in China. t-statistics are in parentheses; ** p < 0.05, *** p < 0.01.
Disclaimer/Publisher’s Note: The statements, opinions and data contained in all publications are solely those of the individual author(s) and contributor(s) and not of MDPI and/or the editor(s). MDPI and/or the editor(s) disclaim responsibility for any injury to people or property resulting from any ideas, methods, instructions or products referred to in the content.

Share and Cite

MDPI and ACS Style

Li, C.; Wang, F. Cross-Listing and Corporate Green Innovation: Evidence from Chinese AH Cross-Listed Firms. Systems 2025, 13, 163. https://doi.org/10.3390/systems13030163

AMA Style

Li C, Wang F. Cross-Listing and Corporate Green Innovation: Evidence from Chinese AH Cross-Listed Firms. Systems. 2025; 13(3):163. https://doi.org/10.3390/systems13030163

Chicago/Turabian Style

Li, Can, and Fusheng Wang. 2025. "Cross-Listing and Corporate Green Innovation: Evidence from Chinese AH Cross-Listed Firms" Systems 13, no. 3: 163. https://doi.org/10.3390/systems13030163

APA Style

Li, C., & Wang, F. (2025). Cross-Listing and Corporate Green Innovation: Evidence from Chinese AH Cross-Listed Firms. Systems, 13(3), 163. https://doi.org/10.3390/systems13030163

Note that from the first issue of 2016, this journal uses article numbers instead of page numbers. See further details here.

Article Metrics

Back to TopTop