Abstract
The global Internet of Medical Things (IoMT) market is growing at a Compound Annual Growth Rate (CAGR) of 17.8%, a testament to the increasing demand for IoMT in the health sector. However, more IoMT devices mean an increase in the volume and velocity of data received by healthcare decision-makers, leading many to develop Distributed Decision Support Systems (DDSSs) to help them make accurate and timely decisions. This research is a systematic review of DDSSs in healthcare using the Preferred Reporting Items for Systematic Reviews and Meta-Analyses (PRISMA) framework. The study explores how advanced technologies such as Artificial Intelligence (AI), IoMT, and blockchain enhance clinical decision-making processes. It highlights key innovations in DDSSs, including hybrid imaging techniques for comprehensive disease characterization. It also examines the role of Case-Based Reasoning (CBR) frameworks in improving personalized treatment strategies for chronic diseases like diabetes mellitus. It also presents challenges of applying DDSSs in the healthcare sector, such as security and privacy, system integration, and interoperability issues. Finally, it discusses open issues as future research directions in the field of DDSSs in the healthcare sector, including data structure standardization, alert fatigue for healthcare workers using DDSSs, and the lack of adherence of emerging technologies like blockchain to medical regulations.
1. Introduction
Decision Support Systems (DSSs) are interactive information systems that support decision-makers by collecting, processing, and analyzing data to assist in informed decision-making. They combine data management, analytical models, and user-friendly interfaces to address complex problems, provide insights, and improve decision accuracy. DSSs are widely used across various domains, including business, healthcare, and logistics, to enhance the quality and efficiency of decision-making processes. DSSs in healthcare play a vital role in improving clinical decision-making, patient outcomes, and operational efficiency. They integrate data from diverse sources, such as Electronic Health Records (EHRs), medical imaging, and real-time monitoring devices, to create comprehensive patient profiles []. By leveraging predictive and prescriptive analytics, DSSs provide evidence-based recommendations, support accurate diagnostics, and forecast disease progression and treatment outcomes. Real-time alerts and notifications enhance patient safety by enabling timely responses to critical situations, while workflow optimization improves resource allocation and scheduling []. DSSs also empower patient-centered care by facilitating shared decision-making and enabling personalized treatment plans, particularly in managing chronic diseases. Beyond individual care, DSSs support population health management, telemedicine, and cost-efficient resource utilization. With advanced analytics and Artificial Intelligence (AI) integration, DSSs improve the accuracy and safety of clinical decisions and support innovation and research in healthcare delivery, creating a pathway for Clinical Decision Support Systems (CDSSs).
CDSSs are specialized DSSs designed to enhance healthcare decision-making by providing clinicians with evidence-based insights tailored to individual patients. Distributed decision support systems (DDSSs) in healthcare or Clinical Distributed Decision Support Systems (CDDSSs) are CDSSs that facilitate seamless data sharing across different healthcare systems, overcoming the limitations of isolated data silos []. Per Larasati et al. [], CDDSSs are advanced software tools that assist healthcare providers in making informed clinical decisions by analyzing patient data and providing evidence-based recommendations. Thus, a CDDSS is a CDSS built on distributed architectures. It integrates vast medical data, including EHR, laboratory results, and imaging studies, to generate patient-specific recommendations []. It revolutionizes healthcare delivery by providing scalable and efficient real-time data processing and decision-making platforms.
DDSSs in healthcare assist in diagnosing diseases, planning treatments, managing chronic conditions, and predicting patient outcomes, making them invaluable in improving the quality and efficiency of care []. The functionality of DDSSs centers around analyzing patient data and delivering actionable insights to clinicians. Key features include real-time alerts for potential issues such as drug interactions or abnormal test results, diagnostic support by suggesting possible conditions based on patient data, and treatment guidance aligned with evidence-based clinical guidelines. They also facilitate workflow optimization by prioritizing tasks and improving resource allocation, while predictive analytics help forecast disease progression and identify at-risk patients for timely intervention.
The role of DDSSs extends to various aspects of healthcare delivery, from enhancing diagnostic accuracy to reducing clinical errors. They empower healthcare providers to make informed decisions by offering timely alerts and actionable recommendations, reducing the likelihood of oversights or misdiagnoses. DDSSs support personalized medicine by tailoring treatment plans to individual patient profiles, improving patient outcomes and satisfaction []. Furthermore, DDSSs play a critical role in public health initiatives by analyzing population-level data to identify trends, allocate resources, and predict healthcare needs. Table 1 shows a list of case studies of DDSSs in healthcare, showing how different healthcare institutions use DDSSs to improve service quality and minimize operation costs.

Table 1.
Case Studies of DDSSs in Healthcare.
AI and Machine Learning (ML) significantly enhance the capabilities of CDSSs by enabling advanced data analysis and pattern recognition. All the DDSSs in case studies in Table 1 leverage the power of AI except for [], which relies on data organization, integration, and analysis rather than AI-driven insights or machine learning models. AI-powered CDSSs can process and learn from large datasets to improve diagnostic accuracy, predict outcomes, and recommend optimal treatment strategies. ML algorithms continuously refine the predictions by learning from new data, making CDSSs more adaptive and effective. AI also facilitates the integration of unstructured data, such as medical notes and imaging data, expanding the scope of CDSS applications. Importantly, AI and ML enable real-time decision support, which is critical in emergency and high-pressure scenarios, while also supporting explainability through techniques like Explainable AI (XAI), ensuring clinicians trust and understand the system’s recommendations [].
Therefore, DDSSs enhance healthcare delivery by improving diagnostic accuracy, optimizing treatment plans, and enabling personalized care. AI and ML further amplify DDSSs’ functionality and role, which provide the analytical power to process complex data, deliver precise recommendations, and adapt to the dynamic needs of healthcare environments, transforming healthcare into a more data-driven, efficient, and patient-centered field.
To explore the current state and advancements of DSSs, we conducted a systematic review adhering to Preferred Reporting Items for Systematic Reviews and Meta-Analyses (PRISMA) guidelines. PRISMA ensures a rigorous selection and analysis of recent studies on DDSSs. This research aimed to categorize DDSSs based on their types and applications in healthcare, providing a comprehensive understanding of their functionalities, significance, and potential areas for improvement. Our study encapsulates the definitions, functionalities, and transformative impact of DSSs, setting the stage for a detailed exploration of their role in modern healthcare systems.
Contributions
This research presents the study and analysis of state-of-the-art DDSSs within the healthcare sector. The study explores how decentralized DDSSs can operate across different locations and devices, assisting healthcare professionals in decision-making. Other contributions are as follows:
- 1.
- We propose a taxonomy of DDSSs in healthcare. It categorizes DDSS applications and frameworks into three main categories based on architecture, technology, and application domain.
- 2.
- We also discuss the benefits and enabling technologies associated with DDSSs.
- 3.
- We highlight the current challenges faced in implementing DDSSs.
- 4.
- We identify and explore various open research issues essential for advancing the field of DDSS in healthcare, presenting potential research opportunities for scholars.
The remaining parts of the paper are as follows: Section 2 presents the methodology for the survey, explaining the selection process and the research questions. We use identifiers RQ1, RQ2, RQ3, and RQ4 to represent Research Questions 1, 2, 3 and 4, respectively. The section discusses the research questions in a tabular form for clarity. Section 3 answers research questions RQ1 and RQ2 regarding the different applications and frameworks of DDSS in the healthcare sector, respectively. It also presents a taxonomy for DDSSs in the health sector for easy reading. Section 4 answers RQ3 about the DDSS challenges in healthcare. Section 5 answers RQ4, open issues in the area of DDSS in healthcare. It presents researchers with possible problems to solve. Section 6 concludes the paper. Finally, we add a table of abbreviations at the end of the paper to help with the acronyms.
2. Methodology
This study employed a systematic approach based on the PRISMA framework to identify, screen, and select relevant publications on DDSSs in healthcare. The process consisted of four stages: Identification, Screening, Eligibility, and Inclusion. Figure 1 provides an overview of the entire process.

Figure 1.
Flowchart for Survey Methodology using PRISMA.
In the Identification Stage, a comprehensive search was conducted using Scopus, Web of Science (WoS), and Google Search databases. The search retrieved 45 records from Scopus, 20 from WoS, and 15 from Google Search, resulting in 80 records. After removing one duplicate, 79 unique publications were carried forward. The search employed broad keywords to capture diverse perspectives on DDSSs in healthcare, leading to many false positives. For instance, in WoS, keywords such as “Distributed” and “Middleware” appeared in author affiliations rather than the paper content. Similarly, in Scopus, domain-specific keywords like “Broker” and “Middleware” introduced results unrelated to healthcare settings.
The Screening Stage involved eliminating invalid entries and publications not meeting the inclusion or exclusion criteria, as detailed in Table 2 and Table 3. The inclusion criteria prioritized factors such as relevance to DDSSs in healthcare, diversity of sources, and sufficient methodological rigor. The exclusion criteria targeted irrelevant topics, inaccessible full texts, and incomplete studies. During this stage, 18 publications were excluded, with 10 due to invalid database entries and 8 due to unavailable full texts, reducing the pool to 61 records for further review.

Table 2.
Inclusion Criteria.

Table 3.
Exclusion Criteria.
In the Eligibility Stage, the 61 remaining publications underwent a detailed evaluation based on their titles and abstracts. Sixteen papers were excluded because their titles indicated a lack of focus on DDSS in healthcare. Additionally, 13 publications were excluded after abstract reviews revealed misalignment with the study’s research questions (see Table 4). By the end of this stage, 32 publications were deemed eligible for detailed analysis.

Table 4.
Research Questions.
Finally, in the Inclusion Stage, the full texts of the 32 remaining publications were reviewed to confirm their relevance and methodological rigor. These publications met all inclusion criteria and were included in the final analysis. The selection process, summarized in Figure 1, reflects the iterative refinement that ensured only high-quality and relevant studies were included. The rigorous filtering process helped address initial challenges with false positives and established a robust foundation for exploring the applications, challenges, and opportunities of DDSSs in healthcare.
In summary, the publication selection process began with 79 unique records and concluded with a final pool of 32 high-quality publications. By employing clearly defined inclusion and exclusion criteria (Table 2 and Table 3) and focusing on the study’s research questions (Table 4), the process ensured that the selected papers provided critical insights into the development and application of DDSSs in healthcare.
3. DDSSs in Healthcare
DDSSs are transformative tools designed to address the increasing complexity of healthcare by integrating diverse and distributed data sources into actionable insights. The proliferation of heterogeneous data streams, including EHR, real-time sensor inputs, and domain-specific knowledge bases in the health sector, has increased the need for timely and accurate clinical decision-making. DDSSs bridge the fragmented data sources, ensuring access to coherent, data-driven recommendations tailored to individual patient needs and broader clinical contexts.
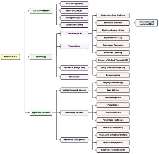
Figure 2 shows the taxonomy of DDSSs we found in the literature. The taxonomy has three main categories: (1) DDSS Architecture, highlighting various system designs like real-time systems, mobile DDSSs, Clinical DDSSs, Multiagent Systems, and collaborative DDSSs; (2) Technology, which encompasses emerging innovations like Data mining, AI, blockchain, and IoT that are revolutionizing healthcare delivery and data management; and (3) Application Domains, covering a wide range of areas where DDSSs are applied, such as medical diagnosis, health services, and health management. The taxonomy demonstrates the multifaceted nature of DDSSs, showcasing how they integrate cutting-edge technology with clinical practice to enhance decision-making, improve patient outcomes, and streamline healthcare management. In the following subsections, we discuss the categories in greater detail, exploring their significance and impact on the evolving medical decision support systems landscape.

Figure 2.
Taxonomy of Medical DDSSs.
3.1. DDSS Architecture
This section categorizes DDSSs based on the system’s underlying architecture into five subcategories, including real-time system distributed architecture applicable in critical systems, often using real-time distributed middleware to ensure high quality of service. Mobile DDSSs allow data access on the go, allowing stakeholders to contribute to decision-making regardless of their location. Clinical DDSSs are architectures mainly for clinical aspects of healthcare, ensuring accuracy and low latency. Multiagent systems are DDSSs breaking the problem in agents that contribute to decision-making. Collaborative DDSSs allow stakeholders to contribute to decision-making.
3.1.1. Real-Time Systems
Real-time systems are essential in distributed data-driven systems in healthcare, enabling timely analysis and decision-making. Leveraging advanced computing frameworks like Apache Spark [] enables the extraction and analysis of vast clinical datasets from multiple sources, facilitating early diagnosis and personalized care. For instance, distributed systems designed to manage adverse pregnancy outcomes utilize real-time data access to provide clinicians with comprehensive patient information, ensuring timely and informed decision-making while enhancing diagnostic precision. Furthermore, by employing privacy-preserving methods that share only aggregated statistical insights across institutions, these systems effectively address data heterogeneity challenges and ensure compliance with privacy regulations [,].
A prominent innovation in CDDSSs is the Web-based Interactive Distributed Statistics Results (WIRE) dashboard, allowing researchers to visualize real-time distributed analysis results. By providing immediate feedback, the WIRE dashboard facilitates dynamic data verification, allowing researchers to identify inconsistencies or biases across sites before training predictive models []. This feature ensures data reliability in multi-site healthcare studies, where heterogeneity often hampers model accuracy. The WIRE dashboard supports advanced analytics such as automated bias detection and statistical summarization, reducing the need for iterative manual reviews. Its architecture integrates distributed computing, ensuring scalability and security while complying with data protection regulations like GDPR and HIPAA. It also safeguards make WIRE particularly suited for sensitive patient data environments. Moreover, dashboards incorporating change detection algorithms, such as the Pruned Exact Linear Time (PELT) method, enhance usability by identifying anomalies in real time, a feature particularly valuable in clinical workflows [].
Additionally, dashboards incorporating paradata, such as timestamps and geo-referencing, enhance data quality during real-time surveillance. By allowing real-time monitoring and validation, they ensure that errors or anomalies are promptly addressed by experts, contributing to reliable healthcare insights []. The seamless integration of data streams with visualization platforms, such as Thingsboard, demonstrates the potential of real-time systems to combine diverse datasets into a cohesive analytical framework for continuous healthcare monitoring. Real-time dashboards are transforming DDSSs by merging computational sophistication with a user-friendly design. Also, integrating ML-driven anomaly detection or federated learning can further enhance their utility and applicability in healthcare research.
A case study on the real-time CDDSS implementation of Innovaccer’s Healthcare Data Platform in the United States (US) [,] demonstrates its impact on healthcare efficiency and decision-making. The platform integrates and analyzes healthcare data from multiple sources, providing real-time, AI-driven insights that enhance clinical decision-making, streamline operations, and support population health management through predictive analytics, risk stratification, and care recommendations. Its interoperability and automation capabilities enable healthcare providers to make data-driven decisions, improve patient outcomes, and optimize financial performance.
According to case study [], the platform unifies data, streamlines operations, and enhances analytics across 30 hospitals managing 3 million patient lives in the US. The solution generates USD 11.5 million in annual savings, including USD 3.9 million from platform implementation and USD 7.6 million from IT vendor displacement, with a 70% reduction in IT infrastructure costs. Additionally, the platform significantly improves the Hierarchical Condition Category recapture (USD 18.5 million projected value) and patient engagement (71% Medicaid outreach rate), enhancing financial performance and care delivery.
3.1.2. Mobile Distributed Decision Support Systems (mDDSSs)
Mobile computing is a computer networking paradigm where end users access computation or information while on the move []. In this context, mobile means access in motion without geographic location restriction. Therefore, mDDSSs are advanced systems designed to assist decision-makers in various environments where mobility and real-time data access are crucial []. mDDSSs integrate mobile technology with DDSSs, providing decision-makers access to real-time information and tools via portable devices, creating a ubiquitous working environment. They enable effective decision-making regardless of the user’s location, a crucial feature in dynamic fields like emergency response and business management. mDDSS applications range from fraud prevention in banking to military operations, enhancing communication and data security [].
In healthcare, mDDSSs leverage the scalability of distributed architectures and the flexibility of mobile platforms to enable real-time clinical support and patient management. They bring diagnostic recommendations to point-of-care settings. They also enhance diagnostic accuracy and reduce unnecessary procedures, contributing to more effective healthcare delivery. Lee et al. [] developed a mobile CDDSS based on Korean Clinical Imaging Guidelines (K-CIGs), offering imaging guidelines that optimize diagnostic accuracy, reduce unnecessary procedures, and minimize patient exposure to harmful radiation. These systems have demonstrated remarkable adaptability across various medical specialties, including chronic disease management, pregnancy care, and stroke treatment. Their versatility underscores their role in improving clinical efficiency and patient outcomes in diverse healthcare scenarios.
Researchers in healthcare argue that the ubiquity of mobile devices made mDDSSs possible for CDDSSs, including in low- and middle-income countries []. Praveen et al. [] developed SMARTHEALTH, an mDDSS for managing Cardiovascular Disease (CVD) in remote areas in low- and middle-income countries. The tablet-based system allows Accredited Social Health Activists (ASHAs) to conduct CVD risk assessments of patients using Bluetooth-based medical equipment for tests. The ASHAs refer patients who require further medical attention to a Primary Health Center (PHC), where doctors (with the help of the PHC setting of the mDDSS) treat the patients. The system also stores data locally on the tablets. Then, it securely and asynchronously uploads the data to a research institute’s server using OpenMRS 1.9 when network connectivity is available, allowing ASHAs and doctors to share information. However, system-level barriers such as patient access to doctors and medicines limit the full impact of the system.
A significant development in DDSSs is their ability to update medical knowledge bases dynamically. Researchers [,] developed a mobile health (mHealth) monitoring framework that adheres to Health Level Seven, Fast Health Interoperability Resources (HL7 FHIR) standards []. They later upgraded to include Semantic Sensor Network (SSN) ontology, Basic Formal Ontology (BFO) 2.0, and clinical practice guidelines []. The architecture integrates real-time sensor data (such as glucose levels, heart rate, and blood pressure) with historical records, enabling personalized diabetes management plans that adapt dynamically to the patient’s evolving condition. It also combines EHR with data mining engines, allowing for continuous integration of the latest clinical insights. The system transmits data to centralized hubs for analysis, enabling personalized care and empowering healthcare providers by delivering decisions informed by the most current medical knowledge. Real-time alerts responding to abnormal readings enhance patient safety and improve clinical outcomes, especially in critical care and chronic disease management.
However, in 2021, Agarwal et al. [] studied the effect of mDDSSs in healthcare. The study included eight randomized trials in the USA, India, China, Guatemala, Ghana, and Kenya, managing specific health conditions such as cardiovascular disease, gastrointestinal risk assessment, and maternal and child health. The authors concluded that while mDDSS shows potential in enhancing certain aspects of healthcare delivery, the variability in outcomes and the uncertainty surrounding some evidence highlight the need for further research and targeted implementation strategies.
3.1.3. Multiagent Systems (MASs)
A MAS refers to a system with multiple autonomous intelligent entities working together to solve complex problems through collaborative efforts []. MAS is an integral component of modern DSSs in healthcare, enabling collaborative and distributed decision-making. Each agent in the system functions autonomously, representing various stakeholders such as patients, caregivers, and healthcare providers. MAS DDSSs excel in complex healthcare environments where collaboration and real-time decision-making are essential. MASs address challenges in resource allocation, chronic disease management, and patient–physician coordination, offering scalable solutions that are efficient and patient-centered.
MASs integrate advanced computational techniques to enhance diagnostic capabilities. A notable example is the HealthAgents platform [], which provides distributed diagnostic support specifically for brain tumor classification using linear (Linear Discriminant Analysis (LDA)) and non-linear classifiers (Support Vector Machines (SVMs) and Least-Squares Support Vector Machines (LSSVMs)) on MRS data. This decentralized approach facilitates the training and sharing of classifiers critical in offering evidence-based diagnostic tools while safeguarding patient privacy []. Also, Dhatterwal and Kaswan [] proposed an architecture combining swarm optimization with MASs to improve medical diagnoses, enabling the MASs to process vast volumes of patient data, effectively identifying patterns and providing real-time treatment recommendations. Such innovations reduce diagnostic errors and accelerate clinical workflows, directly contributing to better patient outcomes.
In dementia care, Widmer [] introduced a DSS leveraging a multiagent architecture based on an auction protocol. The system represents patients and caregivers as intelligent agents. It also dynamically allocates caregiving resources based on task priorities, time slots, and service quality. By automating the allocation process, MAS streamlines caregiving, reducing administrative burdens and ensuring equitable distribution of resources. The ability to optimize resource allocation in dementia care demonstrates the potential of MASs in addressing resource constraints and enhancing care quality.
Beyond resource allocation, MASs significantly improve SDM between patients and physicians. Schuele et al. [,] highlighted how intelligent agents facilitate distributed knowledge sharing, allowing stakeholders to exchange personalized health data securely and collaboratively. The system empowers patients and physicians to make informed, joint decisions about treatment plans, especially in chronic disease management, where continuous communication is crucial. Privacy-preserving mechanisms further enhance the utility of MASs in SDM by ensuring compliance with regulatory standards, such as HIPAA, while maintaining the integrity of sensitive patient data.
Integrating MASs within mobile DDSSs extends decision support beyond diagnostics in hospitals to include task scheduling and resource allocation. The intelligent agents represent various entities—such as physicians, nurses, and administrative staff—and negotiate tasks dynamically to minimize waiting times and enhance care quality. The system’s adaptive behavior allows mobile DDSSs to handle uncertainties, such as unexpected patient arrivals or resource shortages, making them highly efficient in dynamic healthcare settings [].
MASs also play a pivotal role in hospital management, as illustrated by Tariq [], who emphasized their ability to coordinate hospital operations, such as interdepartmental communication and resource distribution, facilitating seamless interaction between hospital wards, ensuring efficient management of patient care activities, and optimizing resource utilization. Also, their adaptability and dynamic capabilities make them indispensable in addressing the growing complexities of healthcare systems. Furthermore, researchers have employed MASs to model complex healthcare processes using formal languages like -calculus. Redouane et al. [] demonstrated how -calculus could specify MAS frameworks, enabling precise modeling and analysis of healthcare systems. It also ensures the reliability and robustness of MAS designs, paving the way for their broader adoption in healthcare applications.
Thus, MASs demonstrate transformative potential in healthcare by addressing diverse challenges through distributed intelligence, collaboration, and real-time decision-making. Their ability to integrate advanced technologies and maintain privacy while fostering patient-centered care underscores their growing relevance in contemporary healthcare systems.
3.1.4. Collaborative Distributed Decision Support System (CoDSS)
CoDSS is a software suite that assists collaborative decision-making []. It is an interactive information system that combines technology, data, and human expertise to facilitate group decision-making processes. CoDSSs are reshaping the healthcare landscape by fostering a unified approach to decision-making among clinicians, patients, and other key stakeholders. They emphasize secure, efficient, and transparent interactions, ensuring that healthcare delivery is patient-centered and data-driven.
Philips IntelliSpace Precision Medicine Oncology is a CoDDSS that facilitates real-time, distributed, multidisciplinary clinical decision-making using integrated AI-driven insights, shared data access, and cloud-based collaboration []. Philips IntelliSpace Precision Medicine Oncology Pathways, powered by Dana–Farber, is an innovative solution launched in August 2019 to address the complexities of cancer treatment []. The Philips–Dana–Farber collaboration leverages expertise from over 300 oncologists, scientists, pharmacists, and data experts at the Dana–Farber Cancer Institute to provide personalized treatment recommendations based on patient characteristics, including gene mutations. The system’s distributed nature and comprehensive data integration enable multidisciplinary teams to make informed clinical decisions, regardless of their physical location [].
Beyond clinical efficiency, CDDSSs empower Systemic Decision Making (SDM) by enabling collaborative access to health data for both patients and clinicians. Frameworks like semantic mediation tools such as Web Ontology Language for Service (OWL-S []) play a pivotal role in standardizing medical terminologies, ensuring consistent interpretation and seamless data exchange across platforms. This capability is particularly beneficial in patient-centered care settings, where continuous knowledge sharing and personalized recommendations are essential for managing chronic diseases []. Mrissa et al. [] highlighted the importance of such innovations in fostering interoperability and precision in healthcare delivery. The authors used JXTA Peer-to-Peer architecture [] and OWL-S to develop a framework that enables decentralized web service discovery and management and leverages a medical ontology to improve CDDSSs and interoperability in healthcare.
Among the innovative technologies driving CoDSSs, Hyperledger Fabric, a private, permissioned blockchain, stands out as a solution addressing critical challenges such as alert fatigue, secure data sharing, and streamlined workflows []. Frameworks like MedAlert, built on Hyperledger Fabric, showcase how blockchain can transform clinical processes. By enabling decentralized and coordinated alerts specific to the clinical context, MedAlert reduces unnecessary notifications, fosters actionable responses, and enhances the overall efficiency and quality of healthcare delivery [].
The architecture of Hyperledger Fabric is particularly well-suited for healthcare applications due to its modular design, which emphasizes scalability, security, and interoperability []. Its fine-grained access control mechanisms ensure that sensitive patient data are accessible only to authorized personnel, maintaining strict compliance with privacy regulations. Role-based access control is essential in various hospital workflows, including drug traceability, medical record management, and the secure exchange of diagnostic imaging [].
Additionally, the pluggable consensus protocols of Hyperledger Fabric allow for efficient and secure processing of high-volume data transactions, a necessity in collaborative healthcare environments where quick and reliable data sharing is critical []. By providing transparency and immutability, Hyperledger Fabric supports decentralized data exchange without compromising privacy, enabling seamless interoperability between diverse healthcare providers [].
In real-world healthcare settings, Hyperledger Fabric showcases its ability to improve collaborative decision-making by enabling real-time, secure, decentralized sharing of critical medical data. For example, clinicians, nurses, and specialists across departments can seamlessly access patient records, diagnostic imaging, and medication details, ensuring coordinated and well-informed care []. This transparent yet secured and decentralized data-sharing approach becomes especially vital in critical care situations, where accurate and up-to-date information can improve patient’s health outcomes []. By supporting patient-centered care initiatives, Hyperledger Fabric demonstrates how blockchain technology can create efficient and secure CDSS frameworks, ultimately enhancing the reliability and overall quality of healthcare delivery [,].
3.2. Technologies
Recent CDDSSs leverage emerging technologies to improve healthcare efficiency and reduce costs. A case study of the collaboration between Innovaccer, FindHelp, and CMICS highlights the impact of Innovaccer’s Data Activation Platform in managing SDOH []. The platform integrates CMICS’s data sources, such as EHRs, claims data, and social services databases, creating a unified patient view while streamlining data integration, referral management, and closed-loop referrals with community-based organizations (CBOs). As a CDDSS, it provides real-time clinical data, AI-driven analytics, and predictive insights to enhance decision-making, care coordination, and population health management. Its implementation led to 79% SDOH screening rates across 36 clinics, nearly 198,000 screenings in 2023, and 16,000 patients identified using ICD-10 Z codes. Closed-loop referrals increased from zero in mid-2021 to over 300 per month by early 2023, improving patient access to essential social resources and ultimately enhancing pediatric health outcomes.
This section categorizes DDSSs into four subcategories according to the studied literature. They include Data mining and AI help in evidence-based decision-making. Telemedicine allows doctors remote access to patients, making it the executive and data generation component of a DDSS. IoT enables mDDSS by allowing stakeholders access to the system without geographical constraints, playing a pivotal role in low- and middle-income countries by giving patients under the poverty line access to quality healthcare. Blockchain technology improves DDSS security and transparency due to its immutability.
3.2.1. Data Mining and AI
Data mining is the process of discovering patterns, correlations, and meaningful insights from large datasets using various computational techniques []. It involves applying statistical analysis, ML algorithms, and database systems to extract valuable information for decision-making, prediction, and problem-solving. AI refers to computer systems capable of performing tasks that typically require human intelligence [], including learning, reasoning, problem-solving, perception, and language understanding. AI encompasses various subfields, such as ML, natural language processing, computer vision, and robotics. Therefore, data mining is often a component of AI systems. AI extends beyond pattern recognition to include learning, reasoning, and decision-making. AI systems can use the insights gained from data mining to make predictions, adapt to new situations, and even generate new content. Hence, data mining is a tool that can feed into AI systems, while AI represents a more comprehensive approach to replicating and augmenting human cognitive functions.
Techniques such as distributed ensemble methods and Chi-Square tests allow researchers to analyze heterogeneous datasets while sharing only aggregated results. This strategy ensures regulatory compliance and enhances statistical reliability by safeguarding sensitive patient information []. Real-time data dashboards, like WIRE, further amplify the distributed system’s potential by providing dynamic visualizations of analyses. They also enable the immediate detection of biases and inconsistencies across sites, bolstering data reliability and supporting robust model training for large-scale clinical studies [].
Integrating blockchain technology (see Section 3.2.4) with AI in CDSSs is transforming healthcare by enhancing data security, interoperability, and analytical capabilities. Blockchain’s decentralized and immutable structure provides a secure foundation for storing and sharing healthcare data, which is essential for the effective operation of AI models. The models rely on high-quality, trustworthy datasets for training and accurate decision-making. For instance, Vijayalakshmi et al. [] illustrated how blockchain can be a tamper-resistant storage solution for sensitive patient information, ensuring data integrity and reliability. It also enhances the credibility and transparency of AI-driven CDSS outputs, as datasets used for predictions and recommendations are securely managed and verifiable. AI, in turn, utilizes the data stored within blockchain systems to deliver insights into applications such as disease prediction, pandemic response, and EHR optimization.
Beyond data security, AI-powered blockchain systems address interoperability and access control challenges in healthcare frameworks. Technologies like FHIRChain [] exemplify how AI and blockchain can work together to standardize data formats and facilitate seamless exchanges across healthcare institutions. Smart contracts, a feature of blockchain, enable automated and secure access to data, streamlining clinical workflows and reducing redundancies and costs []. Integrating CDSS tools across diverse healthcare systems empowers providers to deliver more coordinated and effective care. In distributed environments, blockchain ensures data security and provenance, while AI adds analytical sophistication, enabling more nuanced decision-making and efficient data governance.
A compelling application of this synergy is in the work of Luo et al. [], who implemented distributed AI systems to assess real-time risks in adverse pregnancy outcomes. Using distributed frameworks like Apache Spark, their system analyzed extensive clinical datasets to identify risks such as gestational diabetes and preterm delivery early in pregnancy. The system also provides personalized workflows, tailoring data retrieval and analysis to each patient’s unique profile, allowing clinicians to deliver proactive, individualized care. Combining distributed computing, AI, and healthcare unlocks the CDDSS’s scalability and adaptability in addressing complex clinical challenges.
The convergence of blockchain and AI marks a significant advancement in overcoming longstanding challenges in healthcare CDSSs. Blockchain ensures secure, transparent, and reliable data management, while AI enhances the analytical capabilities needed for informed clinical decision-making. Together, these technologies create a robust framework for predictive healthcare and personalized medicine, paving the way for innovations that improve outcomes and transform care delivery.
Multi-Omics Data Analytics
Omics data refers to the collective information generated from various high-throughput technologies that study different aspects of biological systems at a molecular level. They end with the suffix “-omics”, such as genomics, transcriptomics, proteomics, metabolomics, epigenomics, lipidomics, and microbiomics []. Therefore, multi-omics data refers to a comprehensive approach in biological and medical research that combines multiple omics datasets to gain a more holistic understanding of biological systems [].
Integrating multi-omics data into healthcare revolutionizes precision medicine by enabling personalized and targeted treatment strategies. By combining complex datasets such as genomic, proteomic, transcriptomic, and imaging data, multi-omics frameworks provide clinicians with a holistic understanding of disease mechanisms. An example of such a framework is IntelliOmics, designed for applications like Non-Small Cell Lung Cancer (NSCLC). It facilitates the entire data analysis process, from raw data uploads to the generation of comprehensive clinical reports, empowering oncologists with actionable insights to inform treatment decisions [].
IntelliOmics leverages distributed computing technologies such as Apache Hadoop [] and Apache Spark to handle massive and complex datasets, efficiently processing large-scale data and delivering real-time clinical insights. Its adaptable workflows and intuitive visual interfaces allow seamless integration into diverse oncology practices, making it a highly flexible tool for precision treatments []. Katsos et al. [] further underscore the importance of such frameworks in establishing patient-specific molecular trends, which align therapeutic protocols with an individual’s genetic and molecular profile.
One of the standout features of IntelliOmics is its capability for biomarker discovery, a critical aspect of advancing targeted therapies. The system identifies gene mutations, validates biomarkers, and conducts outcome analyses using ML and data mining techniques. This multi-layered analytical approach supports the development of targeted treatments and provides deeper insights into disease pathways. Adding explainable ML models (see Section “Explainable Artificial Intelligence (XAI)”) to the system enhances the process by offering clarity on disease-related networks and helping researchers uncover novel therapeutic targets [,].
Multi-omics frameworks like IntelliOmics represent a significant step forward in precision medicine. By integrating advanced computational tools and innovative analytical approaches, they enable personalized care and foster groundbreaking discoveries in biomarker identification, ultimately improving patient outcomes in oncology.
Predictive Analytics
Predictive analytics is a discipline in data analytics that utilizes modeling, data mining, AI, and ML techniques to analyze historical and real-time data to forecast future outcomes []. It represents a pivotal application within healthcare technology, leveraging advanced computational tools to anticipate disease progression, optimize treatments, and enhance patient outcomes. As a subset of technology in CDSSs, predictive analysis plays a vital role in transforming raw healthcare data into actionable insights. This subsection explores its key implementations and benefits, drawing on robust data management systems, intelligent agent-based architectures, and ML applications as described in the referenced research papers.
The Data Warehouse (DWH) framework discussed by Stolba [] exemplifies the foundational role of predictive analysis in Evidence-Based Medicine (EBM []). By serving as a central repository for clinical data sourced from patient records, clinical trials, and diagnostic studies, the DWH supports predictive modeling for disease patterns, treatment pathways, and patient outcomes. The system facilitates knowledge sharing across healthcare institutions and reduces redundant testing by enabling healthcare providers to access historical patient data. For example, in chronic disease management of conditions like diabetes and Alzheimer’s, the DWH tracks disease progression and treatment efficacy over time, offering early intervention strategies through predictive insights [].
In a complementary approach, Jemma et al. [] demonstrated predictive analysis in Remote Healthcare Monitoring Systems (RHMSs) by employing multi-agent architectures. By integrating body and environmental sensors, the system continuously monitors elderly and dependent patients, analyzing real-time data for patterns indicative of potential health risks. Through data mining processes, anomalies such as irregular heart rate variability are detected, triggering alerts for proactive intervention. The inclusion of visualization agents further enhances decision-making by presenting data in intuitive formats, aiding caregivers and clinicians in interpreting patterns and responding swiftly to emergencies [].
Predictive analysis is further enhanced through hybrid imaging and ML applications, as outlined by Papp et al. []. ML models predict treatment outcomes and disease progression by integrating imaging data from PET/CT or PET/MRI scans, particularly in oncology. For instance, AI-driven analysis of tumor heterogeneity enables personalized cancer treatments by tailoring interventions based on predictive risk models. The system improves diagnostic accuracy and supports customized patient care plans, advancing the precision and efficacy of healthcare delivery.
Predictive analysis within healthcare technology exemplifies the convergence of data warehousing, intelligent systems, and ML to deliver personalized, efficient, and proactive patient care. Through applications ranging from chronic disease management to real-time monitoring and oncology, predictive tools redefine how healthcare systems anticipate and address patient needs.
Multicentric Data Mining
Multicentric Data Mining is an advanced healthcare data analysis approach that involves extracting valuable insights from multiple data sources or centers. It stems from the multicentric study, a type of research conducted in multiple locations using a common protocol to check replicability across various settings and provide more reliable results []. Multicentric Data Mining is a powerful approach that leverages the vast amounts of healthcare data available across different institutions and sources, offering the potential for more comprehensive, accurate, and generalizable insights that can significantly improve patient care, clinical decision-making, and healthcare management.
Multicentric data mining has emerged as a vital approach in modern clinical research, enabling collaborative studies across institutions while safeguarding patient privacy. It allows researchers to access diverse and comprehensive datasets, significantly enhancing clinical studies’ statistical power and reliability. As highlighted by Damiani et al. [], distributed architectures play a pivotal role in securely analyzing sensitive patient data from multiple centers. These systems comply with ethical and legal standards and facilitate large-scale research initiatives. For instance, in chronic disease research, multicentric data mining aggregates data from various sources, fostering evidence-based decision-making and improving the robustness of clinical trials.
Building on this, Roelofs et al. [] introduced an open-source infrastructure for seamlessly sharing de-identified treatment and biomedical data between radiotherapy departments. The infrastructure is particularly valuable in radiotherapy research, where integrating multifactorial data is crucial for developing and refining treatment protocols. It supports real-time collaboration, enabling researchers to work together on multicentric data mining projects regardless of geographic constraints. Additionally, it automates the translation of clinical data across institutions, reducing the cost and complexity traditionally associated with large-scale research collaborations.
These frameworks illustrate how multicentric data mining is driving innovation in healthcare. They enable researchers to overcome traditional barriers to data sharing and harness the potential of diverse datasets by combining secure data handling with collaborative capabilities, thus accelerating advancements in treatment protocols and enhancing the overall clinical research’s quality and impact.
Case-Based Reasoning (CBR)
CRB is an AI technique that uses previous experience to solve recent problems []. Healthcare-wise, it is a problem-solving approach that utilizes past diagnoses to address new medical situations. In this method, healthcare professionals draw upon a repository of previously documented patient cases, diagnoses, and treatment outcomes to inform decision-making for current patients with similar symptoms or conditions.
As Figure 3 shows, the process involves identifying relevant past cases and adapting their solutions to the given scenario. Then, the new case is stored for future reference. CBR is valuable in complex medical situations where traditional rule-based systems may fall short. It enhances clinical decision support and diagnosis, treatment planning, and prognosis prediction by leveraging the collective knowledge and experience embedded in historical cases. It also allows for more personalized patient care by accounting for the nuances of individual cases while benefiting from the wisdom of past medical encounters.

Figure 3.
A Typical CBR Flowchart.
CBR frameworks offer a practical way to enhance decision-making in healthcare by learning from historical cases to address current challenges. They also allow clinicians to draw on past experiences, providing insights that support personalized treatments and improve diagnostic accuracy. For example, MedCase, developed by Wang et al. [], creates a virtual case base where healthcare professionals can collaborate and access relevant data to tailor care for conditions like diabetes mellitus. By matching new cases to past ones, the system makes evidence-based decision-making more accessible and efficient.
Granviken et al. [] extended CBR to musculoskeletal pain management through SupportPrim PT, a framework designed to identify similar patients and suggest effective treatments based on prognostic attributes. The system uses weighted attributes and local-global similarity measures to identify comparable cases, helping healthcare providers predict treatment outcomes and optimize patient care.
MedCase and SupportPrim PT underscore the importance of integrating CBR frameworks with EHR. MedCase, for example, uses standard medical ontologies such as the Unified Medical Language System (UMLS) and the Systematized Nomenclature of Medicine–Clinical Terms (SNOMED-CT) to ensure consistency and interoperability across healthcare systems. While the scalability of its Virtual Healthcare Enterprise (VHE) environment promotes collaboration across geographically dispersed teams [,], it also highlights the potential of CBR to scale precision medicine and improve collaborative decision-making in diverse healthcare contexts.
Explainable Artificial Intelligence (XAI)
XAI refers to AI models capable of explaining the ML output to human users, allowing them to comprehend and trust the results []. They provide transparency and interpretability in their decision-making processes. Traditional AI models are black boxes that receive tasks from a user and return results. The user has no clue how the model arrived at the given results. XAI aims to make AI systems understandable to humans by opening the black box. Figure 4 demonstrates how XAI works. It uses a set of processes and learning techniques that provide an explainable ML model and an explanation interface from the given training dataset. The user sends a task to the explainable model, which returns a result, while the explanation interface explains the result to the user in a user-friendly manner. XAI is crucial in fields where AI decisions have significant consequences, such as healthcare, finance, and criminal justice [].

Figure 4.
Block Diagram of an Explainable AI Framework.
The need for transparent and interpretable systems has significantly grown as AI becomes increasingly integral to healthcare decision-making. XAI has emerged as a critical technology to address this challenge, ensuring that AI-driven solutions are comprehensible and trustworthy []. The MetaXAI framework, introduced by KoK et al. [], provides a novel approach to improving interpretability in healthcare by offering multimodal explanations, including audio and visual outputs. They tailored the explanations to meet the needs of healthcare professionals and patients, aligning with regulatory and ethical requirements to enhance the reliability of AI in clinical environments.
A notable contribution of the MetaXAI framework is its capacity to improve trust and reliability in AI systems through advanced interpretability techniques. By leveraging methods such as SHAP, LIME, and ELI5, MetaXAI deconstructs complex AI models into components that are accessible and understandable to end users. The interpretable outputs enable clinicians to comprehend and utilize AI-generated recommendations in medical diagnosis and surgical planning, thereby supporting informed and accurate decision-making processes. Moreover, the framework incorporates innovative features for the Internet of Medical Things (IoMT), such as interactive 3D visualization of predictions, which enhances the detection and management of system intrusions and ensures actionable insights are effectively communicated [].
Beyond clinical decision-making, MetaXAI extends its functionality to support patient-centered care by translating intricate AI outputs into easily understandable formats, empowering patients to engage more meaningfully with their treatment plans, and fostering greater trust in AI-driven insights. Furthermore, the framework demonstrates adaptability by seamlessly integrating with real-world healthcare systems, such as EHRs and IoMT platforms. It finds application in predictive modeling, patient monitoring, and other critical healthcare processes, addressing the dual demands of technical precision and human-centric usability in AI systems [].
The MetaXAI framework exemplifies the potential of XAI technologies to bridge the gap between advanced AI methodologies and practical healthcare applications, prioritizing interpretability and transparency, ensuring compliance with regulatory standards, and strengthening AI’s role as a trusted partner in improving healthcare outcomes.
Federated Learning (FL)
FL is a distributed ML approach in which multiple devices or organizations collaboratively train a shared AI model without exchanging raw data []. Figure 5 shows a typical Fl process. It preserves data privacy and security by keeping training data on local devices or servers, sharing only model updates with a central server. The server aggregates the updates to improve the global model, which it then redistributes to participants for further local training. The iterative process enables collaborative learning while protecting sensitive information, making it useful in mobile-based systems, healthcare, autonomous vehicles, and other applications where data privacy is crucial. Federated learning addresses privacy concerns, reduces communication costs, and facilitates cross-organizational collaboration while enhancing ML models without centralizing sensitive data.

Figure 5.
A Typical Federated Learning Process.
FL enables healthcare technology from multiple institutions to collaboratively train AI models while maintaining data privacy. Hamood et al. [] discussed the real-world applicability of FL in detecting COVID-19 using chest X-ray image datasets. The task requires sensitive medical data from various healthcare providers. However, by decentralizing the training process, FL preserves patient confidentiality while allowing institutions to contribute to a shared intelligence framework. This application highlights FL’s capacity to maintain data security and privacy while addressing critical healthcare challenges.
Expanding on this, Kanhegaonkar and Prakash [] explored how FL addresses common challenges in healthcare data management, such as handling heterogeneous data and ensuring regulatory compliance. Their work emphasized the role of FL in applications like EHR mining, remote patient monitoring, and disease prediction. They also highlighted that FL’s privacy-preserving nature makes it ideal for integrating diverse data formats across multiple healthcare organizations, overcoming the limitations of traditional centralized data systems. Together, these studies illustrate the transformative potential of FL in securely harnessing the collective power of distributed healthcare data to advance clinical research and patient care.
3.2.2. Telemedicine
Telemedicine is the practice of medicine at a distance, utilizing modern communication technologies to provide healthcare services remotely, involving the use of real-time, interactive audio–visual and digital technologies to facilitate the diagnosis, treatment, and prevention of diseases, as well as the maintenance of health without the need for in-person visits [].
Telemedicine is a significant advancement in healthcare technology, offering remote monitoring, diagnosis, and care delivery solutions. Golkar et al. [] introduced a priority queue-based telemonitoring system that leverages Fog Computing (FC) and certainty theory to provide real-time heart disease monitoring. The system uses IoT sensors to continuously track patient vitals such as heart rate, blood pressure, and ECG data, categorizing alerts based on severity. The system ensures rapid response times while minimizing network latency and bandwidth usage by processing critical data locally in the fog layer. Such a distributed architecture is ideal for high-stakes healthcare scenarios, enhancing the efficiency and quality of telemedicine services.
Additionally, Jeyaraman et al. [] discussed FC frameworks that can improve telemedicine scalability and reliability for chronic disease management. The authors argued that FC enhances remote patient monitoring, particularly in rural or underserved areas with unreliable internet connectivity. It enables continuous health monitoring for patients with chronic conditions by using wearable devices and processing data locally. The system can analyze health metrics in real time, alerting healthcare providers when intervention is needed and allowing for proactive health management. This hybrid architecture allows critical data to be processed locally at the fog layer, reducing delays and ensuring immediate attention to emergencies. The two systems [,] demonstrate how FC significantly enhances telemedicine by addressing critical issues such as latency, resource utilization, and accessibility in diverse healthcare environments. For more information on FC, see Section “Fog Computing (FC)”.
3.2.3. Internet of Things (IoT)
IoT refers to the interconnected network of physical devices, vehicles, home appliances, and other items embedded with electronics, software, sensors, and network connectivity, which enables them to collect and exchange data []. This section explores different IoT technologies and their contribution to healthcare.
Internet of Medical Things (IoMT)
The IoMT is a specialized application of the IoT in healthcare that is pivotal in advancing patient monitoring, clinical decision-making, and care delivery. IoMT integrates IoT devices like sensors and network-enabled medical equipment with advanced computational frameworks to improve real-time healthcare outcomes. Golkar et al. [] demonstrated a practical application of IoMT through a real-time heart disease monitoring system. The system combines IoT sensors with FC to continuously track vital signs such as blood pressure, heart rate, and ECG data. It detects abnormalities and categorizes alerts by severity, ensuring that high-priority cases receive immediate attention. It also optimizes response times and significantly enhances care delivery for critical patients by minimizing delays in diagnosis and intervention.
Expanding the potential of IoMT, KoK et al. [] introduced the MetaXAI framework, which enhances the transparency and trustworthiness of AI-driven decisions in IoMT applications. MetaXAI uses XAI methods such as SHAP, LIME, and ELI5 to make complex predictions and decisions understandable for clinicians and patients. The framework also supports real-world IoMT deployments by integrating interpretable intrusion detection systems within IoMT networks, ensuring data security and compliance with regulatory standards. Additionally, MetaXAI fosters patient-centric care by transforming raw AI outputs into accessible visual or audio explanations, enabling patients to engage with and trust healthcare recommendations. This dual focus on transparency and patient engagement highlights IoMT’s capacity to address technological and ethical challenges in healthcare.
These advancements illustrate how IoMT transforms healthcare by combining real-time monitoring with trustworthy, AI-enhanced decision-making frameworks. From prioritizing urgent care cases to ensuring transparency and regulatory compliance, IoMT frameworks like those described by Golkar et al. and KoK et al. represent significant strides in creating more responsive, patient-focused healthcare systems.
Body Area Network
The Body Area Network (BAN) is critical in advancing mHealth solutions by integrating wearable sensors, real-time data analytics, and interoperable health record systems. It enhances patient monitoring and chronic disease management by ensuring continuous data flow between patients and healthcare providers. El-Sabbag et al. [] presented a BAN-enabled system tailored for managing type 1 diabetes. By leveraging SSN sensor ontology and HL7 FHIR standards, the system integrates real-time sensor data with EHRs to provide personalized treatment plans. The framework collects data such as glucose levels, dietary habits, and physical activity, enabling automated insulin adjustments and tailored recommendations for diet and exercise. Furthermore, BANs support real-time alerts and emergency responses, especially for rural or underserved patients, offering solutions for critical conditions such as hypoglycemia without requiring in-person consultations.
Larburu et al. [] expanded the scope of BANs to address chronic illness management through their Quality-of-Data-Aware Mobile Decision Support System (mDSS). The system integrates wearable sensors into BANs for monitoring patients with conditions such as atrial fibrillation and gestational diabetes in real time. The mDSS framework enhances decision-making by filtering unreliable sensor data through a Quality-of-Data (QoD) Broker, ensuring that only high-quality data inform clinical decisions. This feature minimizes inaccuracies in monitoring and reduces risks associated with compromised data. Additionally, the mDSS provides personalized, guideline-based recommendations, empowering patients to manage their conditions independently. Such tailored guidance is particularly valuable in remote or resource-limited environments without continuous access to medical supervision.
BAN is crucial in mHealth solutions, enabling real-time monitoring and supporting personalized, data-driven healthcare interventions. By combining real-time monitoring, interoperable data integration, and patient-centered recommendations, mHealth systems represent a significant step forward in improving outcomes for individuals with chronic illnesses and those requiring continuous care.
Fog Computing (FC)
FC is a computer network paradigm that brings provisioning resources and services from the cloud to the network’s edge, closer to end devices to improve latency and reduce cloud over-utilization []. It has emerged as a transformative technology in healthcare, offering a decentralized approach to data processing that enhances the efficiency, responsiveness, and reliability of clinical decision-making systems. Golkar et al. [] highlighted its application through a priority queue-based telemonitoring system designed for heart disease monitoring and diagnosis. The system integrates IoT sensors with FC to continuously track vital patient metrics such as blood pressure, heart rate, and ECG data. By categorizing alerts based on severity, the system ensures that high-priority cases receive immediate attention, providing real-time streamlining of critical care delivery.
One of the key advantages of FC is its ability to process data closer to its source, as demonstrated by the priority-based data flow mechanism in the fog layer. This feature allows emergency requests to be processed ahead of routine data, significantly reducing response times in Remote Patient Monitoring (RPM) scenarios. Golkar et al. [] also underscored the reduction in latency and network usage facilitated by FC. Unlike traditional cloud-based systems that require extensive data transmission, the distributed fog model processes critical information locally, thus minimizing delays in clinical interventions and conserving network bandwidth. It also enhances the scalability and quality of telemedicine services.
FC’s ability to prioritize, process, and analyze patients’ real-time data marks it as a cornerstone of modern healthcare technology. By reducing latency, ensuring efficient data management, and optimizing resource usage, FC systems, like the one presented by Golkar et al. [], exemplify the potential to improve care delivery in high-stakes and remote settings.
3.2.4. Blockchain
This section examines significant contributions and applications of blockchain technology in healthcare, focusing on its integration with AI and CDSSs. Blockchain is a distributed digital ledger technology that creates a tamper-evident and tamper-resistant record of transactions, operating without a central repository or authority, allowing a community of users to record and maintain a shared ledger of transactions that, once published, cannot be altered under normal network operations []. Figure 6 depicts a simplified blockchain transaction process []: A user initiates the transaction by sending a request (Step 1). Then, the system creates a block representing the transaction (Step 2). The block is then sent to all nodes within the network (Step 3), where they independently validate the transaction’s authenticity (Step 4). Upon successful validation, the system distributes rewards to the participating nodes (Step 5) for their computational efforts. Finally, the validated block is appended to the existing blockchain (Step 6), ensuring the immutability and integrity of the distributed ledger.

Figure 6.
A Typical Blockchain Transaction.
Blockchain technology has emerged as a transformative tool in healthcare, enabling secure, transparent, and decentralized data management. As part of the broader technological advancements in CDSS, blockchain addresses critical challenges such as data security, interoperability, and collaborative decision-making. Its immutable and decentralized nature makes it a reliable foundation for securely storing and sharing sensitive patient data while ensuring compliance with privacy standards. The authors in [] noted the growing integration of blockchain technology into CDDSS frameworks, such as Hyperledger Fabric, which enhances the reliability of data sharing by ensuring secure and tamper-proof transactions. Blockchain’s fine-grained access control further allows healthcare providers to collaboratively utilize distributed data without compromising confidentiality [].
Hyperledger Fabric, a private permissioned blockchain, demonstrates specific applications in reducing alert fatigue and improving collaborative decision-making in CDSSs, as explored by Gangula et al. []. Frameworks like MedAlert within Hyperledger facilitate the secure distribution of clinical alerts, categorizing notifications by relevance to ensure patient-centered and collaborative decision-making. By using a tamper-resistant ledger, Hyperledger improves the relevance and precision of alerts, reducing unnecessary notifications and enhancing the overall quality of healthcare delivery. Moreover, its fine-grained access controls enable strict role-based data sharing, ensuring secure and interoperable collaboration among healthcare entities. This functionality is crucial for hospital systems managing tasks like drug traceability, medical records, and secure diagnostic image sharing [].
Additionally, Xiao et al. [] highlighted the use of blockchain in collaborative decision-making by ensuring the secure sharing of clinical alerts. Blockchain mitigates alert fatigue by enhancing data integrity and privacy, which is critical for clinicians managing large volumes of notifications. With its ability to enable transparent decision-making processes, blockchain aligns well with patient-centered care initiatives, making CDSS more adaptive and reliable [].
Vijaylakshmi et al. [] highlighted how blockchain technology, when combined with AI, enhances the functionality of CDSSs by ensuring secured data storage and sharing for AI models. The blockchain is a tamper-resistant ledger that safeguards patient data integrity, providing reliable datasets for AI-driven healthcare insights. It is crucial for training AI models, where high-quality and traceable data are essential for accurate predictions and decision-making. Furthermore, blockchain supports data provenance and analytical depth, making it indispensable in healthcare applications such as disease prediction, EHR management, and even pandemic monitoring [].
Integrating blockchain with CDSSs also fosters seamless interoperability across diverse healthcare systems. Frameworks like FHIRChain standardize data exchange and enforce access control using smart contracts, enabling efficient and secure sharing of patient data []. By supporting decentralized and secure data exchange, blockchain facilitates real-time collaborative decision-making, ensuring healthcare providers can access accurate patient information to make unified and informed decisions. These advancements illustrate blockchain’s potential to redefine data management and decision-making in healthcare technology.
3.3. Application Domains
The healthcare sector has many subdomains, including sales, manufacturing, management, services provision, research and development, training, and others. A DDSS targets stakeholders in one or more subdomains. Microsoft’s Azure AI Health Insights [] is a DDSS that offers services to more than one subdomain of the healthcare sectors. It is deeply integrated with the Azure AI ecosystem, utilizing its machine learning, cognitive services, interoperability, scalability, and security features to enhance clinical decision support. Borra [] reported four Azure AI Health Insights case studies: enhancing diagnostic accuracy, personalized treatment, operational efficiency, and drug discovery. By leveraging advanced image recognition and pattern analysis, Azure AI Health Insights improves diagnostic precision and speed, improving patient outcomes. In personalized treatment planning, predictive analytics optimize care by tailoring treatments to individual patient data, reducing risks, and improving quality. In the case of hospital operations, it enhances resource allocation and predictive maintenance, streamlining workflows and lowering costs. Additionally, in drug discovery, Azure AI Health Insights accelerates the identification of potential drug candidates by analyzing large datasets, expediting the development of new treatments while promoting equitable healthcare access.
This category groups the literature according to the specific application of the DDSSs in the healthcare sector. Our research found three main applications: The medical applications and diagnosis category refers to clinical applications of DDSS, such as diagnosis and treatment. Health services focus on the services accessible to the patients, while healthcare management focuses on DDSS for healthcare managers, which allows them to run their establishment efficiently.
3.3.1. Medical Applications and Diagnosis
Medical applications and diagnostic tools are pivotal in advancing patient care by enabling accurate, secure, and collaborative decision-making processes. These tools leverage distributed systems and privacy-preserving mechanisms to enhance diagnostic support while ensuring the confidentiality of sensitive patient data. Under the distributed DSS umbrella, applications such as the HealthAgents system and distributed ensemble models demonstrate how advanced technology transforms medical diagnostics.
The HealthAgents system, as discussed by Xiao et al. [], is a multiagent distributed DSS that facilitates secure diagnosis and prognosis, particularly in brain tumor classification using MRS data. By distributing data and services across nodes, HealthAgents allows collaboration among clinicians across multiple centers without compromising patient privacy. It achieves this data protection through classifiers trained on anonymized case data, ensuring that sensitive patient information remains secure. Additionally, HealthAgents includes a classifier reputation management module, which tracks the accuracy and reliability of diagnostic classifiers. This feature aids clinicians in selecting the most effective classifiers for critical diagnoses, ensuring higher decision-making quality in complex medical cases.
Li et al. [] further explored distributed ensemble models that support diagnosis by enabling privacy-preserving data mining on EHRs. The models allow healthcare providers to share aggregated knowledge without exposing individual patient data, fostering collaboration across facilities. The system finds application in decision support for diseases like type 2 diabetes, where pooled data from multiple healthcare centers enhance prediction models, improving early diagnosis and treatment accuracy. The system strengthens diagnostic capabilities and ensures compliance with privacy regulations by integrating knowledge from diverse data sources.
Together, these applications highlight the transformative impact of distributed medical apps and diagnostic systems in healthcare. By combining secure data handling, collaborative frameworks, and advanced analytical tools, they enable more accurate, reliable, and privacy-compliant diagnostic support for medical professionals.
Imaging and Radiology
The field of imaging and radiology has witnessed significant advancements driven by innovative techniques and technologies. These advancements enhance diagnostic precision, improve patient safety, and enable personalized medicine. With the application of hybrid imaging, advanced materials, and evidence-based decision-making systems, the role of imaging in modern healthcare has become indispensable.
For example, Weill Cornell Medicine’s Department of Radiology faced challenges in managing imaging services across four hospitals and seven outpatient centers, with inefficient IT systems and complex manual scheduling impacting performance []. To address this, the institution implemented Siemens’ Medicalis Clinical Decision Support (CDS) System [], integrating a unified reading platform and referral management solution to streamline operations. The distributed worklist enhanced efficiency and coordination, while advanced analytics improved operational and environmental outcomes. Additionally, IT investments simplified the integration of new practices, supporting organizational growth. The centralized scheduling system significantly improved outpatient imaging services. It achieved a low call abandonment rate of just 1%, demonstrating the effectiveness of Medicalis CDS in optimizing radiology workflows.
Hybrid imaging has emerged as a key innovation in radiology. Papp et al. [] explored its application in comprehensive in vivo disease characterization, particularly in oncology. By combining morphological imaging techniques, such as CT scans, with functional imaging like PET, hybrid imaging allows clinicians to gain deeper insights into patients’ physiological state. The system enables precise tumor characterization and supports tailored treatment strategies, offering significant advantages over traditional imaging techniques. Such tools provide a more holistic view of disease progression that is vital for personalized care.
In diagnostic imaging, using magnetite nanoparticles as contrast agents has shown immense promise. Cazaggon et al. [] examined the role of these particles in enhancing MRI imaging capabilities. With their superparamagnetic properties and biocompatible coatings, magnetite nanoparticles improve the visibility of solid tumors while maintaining prolonged circulation time within the body. The nanoparticles also offer potential therapeutic applications, such as localized hyperthermia treatments, showcasing a dual diagnostic and therapeutic benefit.
In parallel, Lee et al. [] addressed challenges in imaging overuse by introducing the K-CIGs CDSS platform, a radiology-specific decision support tool. It is a mobile system that provides evidence-based guidelines for selecting appropriate imaging modalities across various subspecialties, including cardiovascular and brain imaging. By offering data on radiation doses and recommendation grades, the K-CIGs system reduces unnecessary imaging and helps clinicians make informed decisions, ensuring patient safety while lowering healthcare costs.
Each of these innovations—hybrid imaging, advanced contrast agents, and decision-support platforms—highlights the ongoing transformation of imaging and radiology. Together, they represent a future where diagnostics are more precise, interventions are safer, and care is increasingly tailored to each patient’s needs.
Drug Delivery
Nanoparticles have emerged as a transformative tool in drug delivery systems, enabling more efficient, targeted, and bioavailable therapeutic interventions. Their unique physicochemical properties, such as nanoscale size and enhanced surface area, allow precise penetration into tissues and cells, improving therapeutic outcomes. Cazzagon et al. [] highlighted the role of magnetite nanoparticles in cancer treatments, where their ability to increase drug bioavailability ensures that therapeutic agents are delivered directly to the target tissues. The system not only improves the efficacy of the treatment but also reduces systemic side effects by minimizing exposure to non-targeted tissues.
Further innovations in nanoparticle-based drug delivery have been achieved through advanced polymeric systems. According to Alavi et al. [], thiolated polymers (thiomers) have significantly enhanced mucoadhesion and sustained drug release at targeted sites. The polymers form disulfide bonds with endogenous proteins, improving drug retention and effectiveness, particularly in mucosal applications. The combination of polymer-based and nanoparticle-mediated delivery mechanisms showcases the potential of nanotechnology to revolutionize drug delivery systems for cancer therapy, infectious diseases, and chronic illnesses. These advancements represent a leap forward in creating highly targeted, efficient, and patient-centric therapeutic solutions.
Medical Diagnosis
AI has emerged as a transformative force in medical diagnosis, significantly improving the precision and efficiency of identifying and managing diseases. Recent advancements have demonstrated the potential of AI-driven systems in cancer diagnosis and prognosis. Negi et al. [] highlighted the application of AI models in detecting and analyzing cancerous tissues using ML and deep learning algorithms. The models leverage complex data, including patient histories, imaging, and molecular profiles, to identify patterns that may elude traditional diagnostic techniques. Such capabilities enable the early detection of cancers, enhance prognostic accuracy, and optimize treatment strategies tailored to individual patients.
One of the key contributions of AI in medical diagnosis is its ability to reduce diagnostic errors and streamline clinical workflows. Negi et al. [] discussed the role of AI systems in segmenting medical imaging data to extract actionable insights, improving diagnostic accuracy across specialties. Moreover, the systems facilitate the integration of various healthcare data sources, ensuring comprehensive diagnostic support for clinicians. By providing reliable and evidence-based recommendations, AI tools significantly enhance decision-making processes, thereby improving patient outcomes and reducing the overall burden on healthcare systems.
3.3.2. Healthcare Services
DSSs have transformed healthcare by enabling innovative applications for SDM, personalized care, and privacy-aware data exchange. Two studies, [] and [], explore multiagent organizational approaches to enhance SDM and healthcare services through intelligent software agents. The multiagent organizational approach significantly improves patient–physician SDM by enabling distributed knowledge sharing. Intelligent agents facilitate secure and collaborative access to distributed health information, allowing joint analysis of relevant data and making informed treatment decisions by healthcare providers and patients. It also fosters transparency and enhances the quality of care by ensuring both stakeholders have access to the necessary knowledge.
For chronic disease management, such as dementia, intelligent agents are employed to deliver personalized eHealth services. They enable tailored decision-making support by coordinating shared information among caregivers, physicians, and patients, ensuring care activities are more effectively synchronized and enhancing outcomes for chronic disease patients.
Another pivotal feature of these systems is privacy-aware data exchange. By enforcing robust privacy controls, multiagent organizations ensure sensitive patient information is shared exclusively with authorized participants. This aspect is particularly critical in EU healthcare systems, where stringent privacy regulations demand secure and compliant data-sharing mechanisms. Thus, they balance the dual priorities of advancing patient-centric care and maintaining privacy standards.
Snell [] reported a case study of CDDSSs for healthcare services in the UK. InferMed’s Arezzo CDDSS enhances healthcare delivery services. Notably, its deployment in the NHS Direct online health and symptom checker service led to significant improvements. In its first year, the service facilitated approximately 1.3 million fewer visits to healthcare professionals, including 700,000 fewer general practitioner visits, resulting in an annual saving of GBP 57 million for the NHS. The unnecessary appointment reduction highlights CDDSS Arezzo’s efficiency in providing accurate patient self-assessment tools.
Patient Care
Following the exploration of DSS in enhancing healthcare services, their role in patient care further underscores their transformative potential. Patient care applications leverage advanced frameworks to promote personalized, collaborative, and efficient health management. Key innovations include frameworks for patient-centric engagement, chronic disease personalization, secure data exchange, and resource optimization for specialized care.
The MetaXAI framework, as discussed in [], prioritizes patient-centric care by simplifying AI-driven recommendations into comprehensible formats. Enhancing patient understanding and trust in AI recommendations fosters better engagement and adherence to treatment protocols. Similarly, mobile CDSSs, highlighted in [], improve communication and care delivery in diverse fields such as pregnancy and stroke management, demonstrating effectiveness across 37 medical specialties.
Personalized treatment strategies for chronic diseases, such as diabetes mellitus, are another area where DSSs excel. Wang et al. [] introduced the CBR methodology and MedCase framework, which provide experience-based treatment recommendations derived from historical data, catering to the variable needs of long-term conditions. They personalize solutions, ensuring treatment protocols are tailored to individual patient responses.
Frameworks like MedAlert and Hyperledger enhance patient-centered care by addressing alert fatigue and promoting collaborative decision-making. Gangula et al. [] emphasized MedAlert’s ability to prioritize low-level alerts, fostering more active patient participation while reducing clinician overload. Additionally, Hyperledger supports decentralized, transparent data exchange, aligning decision-making processes with the unique needs of patients.
In dementia care, as presented in [], a multiagent DSS optimizes resource allocation through an auction-based system, addressing the complexities of caregiving. The system matches specific dementia care needs with available resources, ensuring caregivers promptly address priority tasks without burdening them. It collectively enhances the quality, efficiency, and personalization of patient care, demonstrating the versatility of DSSs in tackling diverse healthcare challenges.
Specialized Care
Expanding from patient care and healthcare scheduling, DDSSs in specialized care highlight the transformative potential of leveraging advanced computational methods for tailored medical interventions. Two significant studies demonstrate the utility of DDSSs in improving access and precision in specialist-driven care.
Laurence and Ian [] proposed using semantic analysis and Natural Language Processing (NLP) to classify medical referral letters. The system efficiently matches patients to the appropriate medical specialty, significantly reducing delays in specialist referrals and enhancing patient outcomes [].
Similarly, Cândea et al. [] explored the ArdoCare system [], a collaborative DDSS integrating EHR with clinical databases and knowledge bases. Their work demonstrates how such systems support healthcare providers by delivering precise, contextually relevant information, ensuring consistency and quality in specialized care delivery.
These contributions exemplify how DDSS can bridge critical gaps in specialized healthcare services, fostering more efficient collaboration and tailored care delivery.
Personalized Healthcare
Personalized healthcare represents a transformative application of DSSs, emphasizing tailored treatments and individualized care plans based on patient’s unique physiological, genetic, and lifestyle data. Recent advancements in DSS technology leverage real-time data, artificial intelligence, and interoperable frameworks to address the complex demands of personalized care delivery.
El Sappagh et al. [] proposed an mHealth solution for managing type 1 diabetes using SSN sensor ontology and HL7 FHIR standards. It integrates real-time sensor data and EHRs for continuous monitoring and individualized treatment plans. Its applications range from automatic insulin adjustments and tailored dietary and exercise recommendations to real-time emergency alerts through Wireless Body Area Networks (WBANs). This integration supports personalized diabetes management and emergency response protocols, particularly benefiting patients in rural areas or those with limited access to healthcare [].
Another study [] highlighted the use of personalized clinical workflows, enabling healthcare providers to customize data extraction for specific clinical needs. This approach ensures that patient care plans are driven by data relevant to individual profiles, enhancing diagnostic and therapeutic accuracy []. Similarly, Papp et al. [] explored the role of hybrid imaging and big data analytics in personalized medicine. Combining morphological (e.g., Computed Tomography (CT)) and functional (e.g., Positron Emission Tomography (PET)) imaging with ML allows for comprehensive in vivo disease characterization, particularly in oncology. Hybrid imaging data integrated into CDSSs enhances predictive analytics and risk assessment, enabling precise treatment and prognostic insights [].
Furthermore, Wang and Abdullah [] demonstrated the effectiveness of CBR in chronic disease management. By analyzing historical patient data, CBR supports the creation of personalized treatment plans, particularly in conditions like diabetes mellitus. The MedCase framework exemplifies this approach, using experience-based recommendations to address variable patient responses in long-term conditions [].
These studies illustrate how DSSs redefine personalized healthcare by integrating advanced technologies to enable real-time monitoring, precise diagnostics, and tailored therapeutic interventions. The combination of big data, ML, and interoperable frameworks underlines the potential of DSSs to transform healthcare into a fully patient-centric model.
3.3.3. Healthcare Management
Healthcare management is healthcare service administration, organization, and coordination to ensure efficient, quality, and sustainable care delivery []. It encompasses a range of activities, from planning and operationalizing healthcare services to leading people and managing resources across various healthcare settings such as hospitals, clinics, and public health organizations.
For example, Sebaa et al. [] developed a case study of a DDSS to ensure equitable resource distribution in Bejaia, Algeria. The system uses data warehousing technology for health data analysis and long-term planning. They designed a multidimensional data warehouse using SQL Server with a star schema, integrating clinical databases from various institutions. The system facilitates health center placement, staff recruitment, and financial planning, addressing public health and management challenges. It also uses ETL (Extract, Transform, and Load) processes to prepare data, ensuring integrity and consistency, while Online Analytical Processing (OLAP) cubes enable multidimensional data analysis for decision-making. It also contains reporting tools using Microsoft Excel and VBA, providing real-time access to health data. The authors evaluated the system using 2015 health data from Bejaia, a region with one million residents and multiple healthcare institutions. Results demonstrated enhanced decision-making in optimizing resource distribution, identifying specialist shortages, and supporting epidemiological studies. Despite the slow adoption of data warehousing in healthcare, it provides a scalable model for nationwide implementation.
This section categorizes DDSSs according to their role in healthcare management, including healthcare scheduling, which is a key component of healthcare planning; risk management to help stakeholders make informed decisions; disease management for chronic diseases beyond the confines of the hospital; and electronic records utilization for efficient healthcare management.
Healthcare Scheduling
Healthcare scheduling is a complex optimization problem that involves managing competing demands of limited resources, variable patient needs, and dynamic operational conditions. DDSSs incorporating MAS provide a robust framework to address these challenges by leveraging distributed intelligence and adaptive decision-making. DDSSs facilitate the tasks and resource allocation while ensuring responsiveness to real-time uncertainties through agent-based modeling.
As detailed in [], MAS represents key entities within healthcare systems, such as physicians, nurses, and administrative units, through autonomous agents that engage in collaborative negotiations to determine task assignments and schedules. This decentralized approach allows for real-time responsiveness to patient arrivals and resource availability variations, ensuring the prioritization of critical cases without compromising overall operational efficiency. The inherent adaptability of MAS provides resilience against disruptions, enabling the system to optimize care delivery by dynamically recalibrating task distributions.
The negotiation and cooperation mechanisms embedded in MAS improve scheduling efficiency and enhance the quality of care by reducing patient waiting times and addressing the urgency of specific medical cases. Furthermore, the modular nature of MAS makes it highly scalable and applicable across diverse healthcare settings, allowing for integration into small-scale clinics and large hospital networks.
By applying MAS to healthcare scheduling, DDSSs demonstrate the capability to transform resource-constrained environments into highly efficient, responsive, and patient-centered systems. This technical innovation underscores the potential of agent-based methodologies to resolve complex, multidimensional challenges in healthcare operations, paving the way for future advancements in clinical logistics.
Risk Assessment and Uncertainty Management
Effective healthcare management requires addressing both risk assessment and uncertainty in decision-making processes. DSSs have emerged as powerful tools to mitigate risks and dynamically adapt to uncertainties across diverse healthcare scenarios, from clinical diagnostics to resource allocation.
The BIORIMA DSS, as discussed by Cazzagon et al. [], provides structured, quantitative tools for risk assessment in occupational and environmental safety. The system evaluates exposure scenarios for healthcare workers and manufacturers handling potentially hazardous materials, enhancing safety standards by integrating robust risk modeling and assessment tools []. Similarly, Luo et al. [] highlighted a distributed CDSS that utilizes distributed computing and AI for early diagnosis and risk assessment of adverse pregnancy outcomes. By analyzing clinical data, it identifies early signs of complications such as gestational diabetes and preterm delivery, enabling healthcare providers to make proactive decisions and improve maternal and neonatal outcomes [].
In the oncology domain, authors of [] demonstrated how hybrid imaging, combined with ML, enhances predictive analytics and risk assessment. The authors used PET/CT and PET/Magnetic Resonance Imaging (MRI) data to accurately predict treatment outcomes and disease progression, aiding in customized patient care plans particularly for cancer patients [].
Additionally, Ben et al. [] used MAS for healthcare task scheduling to manage uncertainty. The system dynamically adapts to uncertainties such as patient arrival fluctuations and resource availability, ensuring efficient scheduling and equitable task distribution. MAS facilitates decision-making by allowing hospital entities to negotiate and cooperate, thereby reducing waiting times while maintaining care quality [].
These examples underscore the versatility of DSSs in managing risks and uncertainties, demonstrating their value in improving safety, clinical outcomes, and operational efficiency within healthcare systems.
Disease Management
In modern healthcare, the complexity of managing chronic and acute diseases has spurred the adoption of innovative DDSSs that provide healthcare professionals with actionable insights, facilitating proactive care and informed decision-making. By integrating advanced data analytics, intelligent frameworks, and cutting-edge diagnostic tools, DSSs empower clinicians to deliver tailored solutions for diverse medical challenges, from long-term disease monitoring to acute diagnostic precision.
Stolba et al. [] emphasize the pivotal role of data warehousing in chronic disease management. By consolidating historical and real-time patient data, it enables tracking treatment efficacy and disease progression over time. It facilitates early intervention and supports personalized care plans, proving beneficial for conditions such as diabetes and Alzheimer’s. Similarly, Schedule et al. [] explore MAS utilization for personalized eHealth services in managing chronic diseases like dementia. It coordinates shared information among caregivers, physicians, and patients, enabling precise and personalized decision-making. Additionally, robust privacy mechanisms ensure sensitive patient data remains secure and compliant with regulatory standards.
For diagnostic advancements, Pap et al. [] showcase how hybrid imaging, combining CT and PET modalities, revolutionizes disease characterization. These technologies, integrated with DSSs, allow for a comprehensive understanding of in vivo physiological states, which is critical for oncology applications. By merging imaging data with ML, DSSs enhance predictive modeling, informing treatment strategies, and optimizing patient outcomes.
Through these innovations, DSSs establish themselves as essential tools in disease management, seamlessly integrating personalized care, collaborative frameworks, and sophisticated diagnostics to address the diverse demands of modern healthcare.
Electronic Health Records
EHR offers immense potential when combined with DSSs to enhance clinical workflows, diagnostics, and patient outcomes. Innovative integrations of AI, blockchain, and interoperability frameworks are pushing the boundaries of how EHR systems contribute to modern healthcare.
EHR-driven diagnostic support systems play a vital role in DDSSs. Li et al. [] discussed a collaborative model for leveraging anonymized EHR to enhance diagnostic capabilities. By pooling data across healthcare facilities, the model enables biomarker discovery and robust disease prediction models for conditions like type 2 diabetes. Smaller or resource-limited healthcare facilities benefit from shared knowledge, enabling the development of effective CDSSs without extensive local datasets. The system fosters early detection and improved treatment accuracy, particularly in underserved areas.
Recently, researchers proposed using emerging technologies like AI and blockchain in EHR optimization. Vijaylakshmi [] highlighted how AI’s data-processing capabilities can complement blockchain’s robust security features to create efficient and reliable EHR systems. AI reduces redundancies and improves data quality by analyzing and validating data within a blockchain framework. The system is applicable in critical healthcare fields such as disease prediction, pandemic management, and secure EHR optimization. Additionally, frameworks like FHIRChain ensure seamless data standardization and interoperability while leveraging smart contracts for enforcing access control, a vital feature for integrating CDSSs.
Interoperable EHR systems are also making strides. El Sappagh [] emphasized the role of the HL7 FHIR standards in achieving semantic interoperability among diverse EHR systems. The framework facilitates seamless care coordination by providing comprehensive, standardized patient data, reducing errors linked to incomplete medical records. The interoperability enabled by HL7 FHIR also supports healthcare providers in accessing updated and accurate patient information across systems, streamlining care delivery.
4. Challenges
DDSSs in healthcare are essential for integrating diverse data sources, improving clinical decision-making, and enabling better patient outcomes. However, they face numerous data integration, interoperability, and resource optimization challenges.
4.1. Interoperability and Standardization Challenges
Healthcare data often originate from diverse and incompatible systems, complicating integration into unified data warehouses. Standardizing this heterogeneous data requires extensive resources, specialized skills, and ongoing updates to ensure interoperability among various healthcare systems. Efforts to integrate EHRs with real-time sensor data further amplify the complexity due to variations in data structures, coding mechanisms, and the need for ontology-based integration [,].
The lack of universally accepted standards poses significant hurdles. For instance, integrating hybrid imaging data with genomic and clinical records demands interoperable systems to overcome data quality and format differences, impacting model accuracy and usability. Similarly, IoT devices and their varying data formats add to the challenge of ensuring consistency and reliability in data-driven decision-making [,,].
Legacy systems present additional difficulties, as translating data into standardized formats such as HL7 requires labor-intensive schema mapping. Semantic inconsistencies in data terminology further hinder achieving a unified understanding of patient data, necessitating sophisticated semantic and technical integration strategies [,,,].
In addressing these issues, scalable architectures and advanced data standardization protocols have been proposed in the literature. Optimized resource allocation strategies can help integrate heterogeneous data sources effectively. For instance, leveraging federated learning frameworks and shared ontologies enables consistent data exchange while maintaining privacy and security across distributed systems [,,,].
4.2. Privacy and Security
DDSSs in healthcare have significant potential to enhance patient care and improve operational efficiency. However, they also present considerable privacy and security challenges that must be carefully addressed. This section outlines the key concerns and considerations.
One of the primary challenges in implementing DDSSs is ensuring compliance with stringent healthcare data protection regulations such as the General Data Protection Regulation (GDPR) and Health Insurance Portability and Accountability Act (HIPAA) [,]. The sensitive nature of patient data necessitates robust privacy measures, particularly when information is shared across decentralized nodes or different organizational boundaries [,]. Balancing data accessibility for effective decision support while maintaining patient confidentiality is a complex task that requires careful system design and management [,]. Some solutions proposed in the literature are the following: Implementing robust security protocols and stringent access controls [], designing privacy-preserving architectures with role-based access [], and adopting standardized data formats and scalable data standardization [,].
The distributed nature of DDSSs often involves sensitive health data transmission across various networks and storage in cloud-based environments. It introduces significant security risks, especially when dealing with wireless data transfer between IoT sensors, fog nodes, and cloud services []. Implementing strong encryption and access controls is crucial but challenging in distributed mobile environments [,]. The potential for data breaches or unauthorized access threatens patient privacy and risks violating regulatory compliance and eroding patient trust []. Some possible solutions to data transmission and storage challenges are implementing end-to-end encryption and secure data handling protocols [,], employing role-based access control [], employing advanced data quality management systems and reliable connectivity solutions [], and utilizing FC architectures to process sensitive data closer to the source [].
Another challenge of DDSSs in healthcare is interoperability and access control. Maintaining privacy-aware interactions between various agents and systems is critical in a distributed healthcare environment. Implementing stringent access controls that allow only authorized clinicians to access specific data based on their relationship with the patient is essential but complex []. This challenge is amplified in collaborative environments where multiple caregivers from different organizations may be involved []. Researchers propose implementing stringent access control mechanisms based on clinician–patient relationships [] and developing standardized protocols for secure data sharing across different systems and organizations to solve these challenges.
4.3. Scalability and Performance
The implementation of DDSSs in healthcare faces significant challenges related to scalability, performance, and the sensitive nature of healthcare data. These barriers must be addressed to ensure effective deployment and reliable operation in clinical settings, where real-time decision support is critical [,,,].
One of the foremost challenges is scalability and complexity. The exponential growth of healthcare data, driven by digital health records and IoT devices, imposes demands on systems to handle large volumes and high velocities of data. Limited blockchain transaction throughput, data storage constraints, and inefficiencies in auction-based and MAS exacerbate these issues. Solutions like adopting scalable distributed data processing frameworks such as Apache Hadoop and Apache Spark, implementing real-time stream processing, and optimizing distributed system algorithms can improve data handling and enhance real-time system responsiveness [,,].
Network scalability also presents a challenge in Peer-to-Peer (P2P) architectures, where increasing the number of nodes and connections can lead to inefficiencies and reduced performance. The problem can be addressed by employing dynamic network topology management, hybrid architectures combining P2P and centralized components, and dynamic load-balancing algorithms. Additionally, edge computing techniques can help localize data processing, reducing the strain on centralized systems and ensuring smoother operation [,,].
The computational complexity of running advanced data analysis algorithms further complicates system performance, particularly in resource-constrained environments. Leveraging distributed computing, GPU acceleration, and elastic cloud-based resources can distribute workloads effectively, enabling faster processing and maintaining system performance under heavy data loads [,,].
Semantic interoperability at scale is another critical concern. Healthcare providers often use diverse terminologies and data structures, creating barriers to seamless data integration. Developing standardized healthcare ontologies and automated mapping tools for semantic reconciliation can address these issues, ensuring consistent and efficient data sharing across the system [,].
Finally, real-time data management remains a pressing challenge, particularly in handling high-frequency biosensor data and large datasets without degrading performance. Implementing data compression techniques, scalable databases, and predictive resource allocation strategies can help systems maintain the responsiveness needed for clinical decision-making [,,,].
4.4. Artificial Intelligence (AI) Challenges
The implementation of DDSSs in healthcare leverages AI and ML to enhance decision-making. However, these technologies introduce several challenges. Chief among them is the computational demand for explainability methods essential for interpreting AI decisions, such as SHAP, limiting their real-time application in IoMT environments, particularly on resource-constrained edge devices. To address this, leveraging lightweight and optimized explainability algorithms tailored for edge computing can mitigate resource constraints, enabling real-time functionality in decentralized settings [].
The selection of effective model selection is another challenge, as XGBoost and Random Forest models can yield inconsistent performance due to imbalanced or low-quality data. This issue is addressed by implementing robust preprocessing techniques, employing data augmentation, and applying ensemble learning methods to enhance reliability and mitigate the impact of data variability across diverse healthcare scenarios [].
The limitations of post hoc explainability methods hinder the interpretability of complex ML models, potentially reducing trust in AI-driven insights. To overcome this challenge, integrating inherently interpretable models or advancing hybrid approaches that combine post hoc methods with interpretable architectures can provide clearer explanations, improving usability for non-expert users [].
Incorporating local models from diverse healthcare providers introduces complexity due to variations in data distributions and patient demographics across regions. To resolve this, implementing federated learning frameworks can enable collaborative model training without sharing sensitive data, ensuring consistency and robustness while preserving data privacy [].
Addressing model accuracy and reliability is crucial, as variations in data quality and patient demographics can impact performance, leading to inconsistent diagnostic support. Solutions include implementing rigorous cross-validation during model development, deploying adaptive algorithms that account for demographic variations, and continuously monitoring models to maintain accuracy over time [].
Also, technical and resource-intensive implementation poses a significant barrier, as AI and ML systems require high computational resources, expertise, and specialized infrastructure. To alleviate this, leveraging hybrid approaches that combine centralized and decentralized processing and utilizing cloud-based platforms and federated learning can reduce resource demands and improve accessibility for resource-constrained healthcare settings [].
Dolfing’s case study of IBM Watson for Oncology’s failure shows that even technology juggernauts encounter challenges in developing AI-enabled CDDSSs []. The author argues that the system’s effectiveness was hampered by narrow training data, leading to recommendations that often did not align with diverse medical guidelines or real-world scenarios. Overhyped marketing created unrealistic expectations, while poor user interface design disrupted doctors’ workflows. Watson struggled to adapt to varied healthcare systems and cultural contexts, limiting its global applicability. Ethical concerns arose from IBM’s selective use of data in demonstrating Watson’s capabilities, eroding customer trust. To improve, IBM needed to diversify its data sources, incorporate more physician feedback, clearly communicate the system’s limitations, adapt to local healthcare needs, and implement robust ethical safeguards.
4.5. Infrastructure and Technology Challenges
Another challenge is that DDSSs rely on stable network connections and uninterrupted sensor data flow. In remote or resource-limited settings, connectivity issues can compromise the timeliness and accuracy of real-time monitoring and alerts. Addressing these issues requires investments in infrastructure improvement, such as expanding network coverage and adopting adaptable interoperability frameworks. Rigorous security measures are also essential to ensure the reliability and safety of the system, protecting sensitive health data while maintaining system functionality [].
Distributed analytics often require advanced tools, such as the Varian Learning Portal (VLP), and programming expertise in statistical languages like R. To overcome the barrier of specialized knowledge, institutions can implement capacity-building programs to train personnel in these tools. Additionally, establishing partnerships with technology providers to simplify and standardize infrastructure deployment can make such systems more accessible across diverse healthcare settings [].
Managing real-time data processing for an increasing number of patients necessitates scalable computational resources to maintain robust system performance as the patient base expands. Leveraging cloud computing for dynamic resource allocation and investing in high-performance computing systems are key solutions to ensure systems can adapt to varying data loads. It effectively addresses scalability concerns by enabling systems to handle growing demands without compromising performance []. Additionally, resource-intensive systems such as IntelliOmics, which process genomics data, face challenges associated with high computational requirements. To alleviate these issues, optimizing data storage and processing pipelines is crucial in reducing resource demands while preserving efficiency. Moreover, incorporating advanced data compression techniques and distributed computing frameworks can further enhance system performance, allowing effective scaling of operations [].
Lastly, the technical infrastructure required to support blockchain and AI integration is resource-intensive, posing accessibility challenges for healthcare facilities with limited budgets []. Various strategies can be employed to address this issue, including leveraging cloud-based infrastructure, exploring lightweight blockchain protocols, optimizing AI models, and utilizing federated learning. Additionally, public–private partnerships and government incentives can help overcome these challenges and unlock the full potential of DDSSs in healthcare.
4.6. Technology Adoption Challenges
User Interface and Adoption Challenges are critical in developing and deploying DDSSs in healthcare. A significant issue is the design of the user interface, as a poorly implemented interface can hinder usability and reduce adoption among clinicians. For knowledge-driven CDSSs, where ease of navigation and immediate access to complex clinical data is essential, suboptimal interfaces can negatively impact system effectiveness in clinical settings []. Improving the user interface design to align with clinicians’ needs, prioritizing intuitive navigation, and quick access to relevant data can enhance adoption and usage.
Another challenge is accepting Computer-Based Reasoning (CoBR) systems among healthcare providers. Many physicians hesitate to adopt CoBR due to their reliability and complexity, leading to its slower integration into clinical workflows. Thus, its design must closely match clinicians’ workflows and usability expectations, ensuring ease of use and fostering trust in the system []. Simplifying the interface and ensuring the system seamlessly integrates into everyday clinical practice will improve acceptance.
Additionally, the Virtual Medical Record (vMR) standard faces challenges adapting to the diverse data requirements of different clinical guidelines and patient populations. Maintaining consistency and performance while allowing customization across multiple domains and geographic locations is crucial for system effectiveness and sustainability [,]. Optimizing the semantic alignment of the vMR model and enhancing its adaptability to diverse healthcare settings will address these challenges, ensuring the system meets the unique needs of various clinical environments.
4.7. Regulatory and Compliance Challenges
DDSSs in healthcare face several critical regulatory and compliance challenges that impact their effectiveness and adoption. Systems like BIORIMA DSS, while adhering to European guidelines, highlight regulatory gaps specific to the unique risks of nanomaterials, such as occupational exposure and waste disposal. Addressing these issues requires the development of targeted regulatory frameworks []. Compliance with stringent privacy regulations, including GDPR and HIPAA, poses additional complexities for decentralized systems like HealthAgents, which operate across multiple jurisdictions. Solutions such as data anonymization techniques and cross-border data-sharing agreements can help mitigate these challenges [].
Blockchain platforms like Hyperledger Fabric face difficulties balancing data integrity, accessibility, and compliance, particularly in environments that require strict privacy safeguards. Integrating modular privacy-preserving tools can simplify adherence to regulatory standards []. Similarly, the process of standardizing data from legacy systems to frameworks such as HL7 or Canada Health Infoway is labor-intensive and prone to errors. But automated schema mapping tools offer an efficient way forward []. Lastly, the distributed architecture of DDSSs makes implementing robust data security measures complex and resource-intensive, especially when meeting diverse regulatory demands. Scalable encryption and advanced monitoring systems are essential to ensure compliance while maintaining system performance []. Addressing these multifaceted challenges requires innovative solutions and collaboration between regulators, healthcare providers, and technology experts.
4.8. Resource Management Challenges
DDSSs in healthcare face complex resource management challenges. For example, managing dementia-specific service attributes, such as task prioritization and caregiver competency, poses difficulties in accurately matching resources to individualized care needs []. Advanced resource-matching algorithms can help tackle the complexity of dementia-specific care [].
MASs like HealthAgents encounter scalability and security challenges as they expand to include more clinicians, patients, and datasets, requiring constant permissions monitoring and real-time collaboration []. They also require extensive computational resources for autonomous operations and synchronization, which increases system complexity and demands high processing power []. However, dynamic resource reallocation and load-balancing mechanisms mitigate delays during simultaneous high-priority requests []. Also, high-performance computing and efficient communication protocols optimize multi-agent system operations [].
Transitioning to network-centric models demands significant investment in infrastructure, training, and support, creating barriers for healthcare providers with limited resources []. Simultaneous high-priority alerts in emergency scenarios can overwhelm processing resources, leading to delays in addressing lower-priority tasks []. Thus, scalable architectures and real-time permission monitoring enhance security and performance as systems grow []. Shared infrastructure and funding assistance can reduce adoption barriers in resource-limited settings [].
Data-intensive systems like IntelliOmics struggle with maintaining high-performance genomics data processing at scale while minimizing resource demands []. In such cases, researchers propose distributed computing frameworks and optimized pipelines to improve resource efficiency in data-intensive systems [].
However, decentralized access control, where clinical centers maintain independent user repositories, complicates authorization and secure resource management across distributed environments []. The problem can be solved with federated access control mechanisms to streamline user management across decentralized systems, ensuring better synchronization and security [].
5. Open Issues
The implementation and expansion of DDSSs in healthcare face several ongoing challenges that need addressing for broader adoption and efficacy. One of the most significant issues is balancing data privacy with the need for data utility in complex analysis. As healthcare data often involve sensitive personal information, ensuring privacy while enabling effective decision-making and analytics remains a critical hurdle. This balance is nontrivial given the diverse forms of data (e.g., patient records, medical images, genomic data) and the need for robust privacy-preserving mechanisms in the face of evolving regulations [,].
5.1. Privacy Issues in Emerging Technologies
Integrating emerging technologies into an established system like the healthcare sector is challenging. Blockchain technology, widely recognized for ensuring data integrity, presents another challenge. While blockchain’s immutability is beneficial for maintaining secure records, it complicates compliance with regulations that require data modification or deletion, such as the “right to be forgotten” under GDPR. The limitation highlights the need for innovative solutions that address the benefits and constraints of blockchain in the healthcare sector []. Furthermore, the scalability of blockchain remains an ongoing issue. Current systems face transaction throughput and data storage-related limitations, posing significant obstacles to their practical implementation in large-scale healthcare applications [].
Continuous patient data collection through mobile devices and at-home monitoring systems brings privacy concerns to the forefront. The systems must operate with reliable, real-time security protocols to ensure confidentiality. This also introduces challenges in maintaining system performance and reliability, especially in rural or underserved areas where reliable internet connectivity is unavailable [,,]. Moreover, ensuring data consistency and synchronization across distributed healthcare systems is critical, particularly when healthcare providers rely on up-to-date patient data for making timely decisions. Delays or discrepancies in data updates could compromise patient safety and care quality [,].
5.2. Scalability Issues
Latency in data transmission across geographically distributed nodes is another significant challenge. In healthcare, where real-time access to information can be life-critical, minimizing latency is essential. However, maintaining low latency in systems that span large geographic areas while ensuring reliable data synchronization remains complex, particularly as the system scales [,]. Alongside latency, integrating diverse data streams—such as EHR, medical images, and genomic data—poses challenges in maintaining a smooth workflow and ensuring that all systems work together efficiently. It also extends to the interoperability of systems across different healthcare providers and organizations, which often use different standards and technologies [].
5.3. Standardization Issues
The standardization of various types of healthcare data, including omics data (genomics, proteomics), remains an unresolved challenge. Interoperability across different data types is essential for ensuring that various systems can exchange and analyze data in a unified manner. Without common standards, healthcare organizations must deal with fragmented and incompatible data sources, which complicates the integration process []. Similarly, imaging protocols are not universally standardized, leading to inconsistencies in how medical images are processed and interpreted across institutions, further complicating data integration and analysis [].
5.4. Workplace Safety Issues
Alert fatigue and the clinical relevance of AI-driven alerts are significant concerns in healthcare decision support. The sheer volume of alerts generated by AI systems can overwhelm healthcare professionals, reducing their effectiveness. Moreover, ensuring that the alerts are clinically relevant and actionable on time remains a pressing issue, lacking clear solutions for streamlining and prioritizing alerts []. These challenges are compounded by the scalability issues that arise as the number of participants and the volume of data increase. The performance of a DDSS may degrade as the system grows, especially if the infrastructure is not designed to scale efficiently [,].
5.5. Interoperability Issues
Interoperability with legacy systems is another open issue. Many healthcare institutions still rely on outdated technologies, and integrating them with modern DDSS frameworks presents compatibility challenges. Developing universal standards for secure, privacy-preserving data exchange between different systems is a priority, but it requires significant research and collaboration across the healthcare and technology sectors [,]. Additionally, diverse IoMT integration, which often uses different data formats and protocols, complicates interoperability further [].
5.6. Emerging Technology Adaptability Issues
The adaptability of solutions like MetaXAI, designed specifically for IoMT, raises questions about their broader applicability. While MetaXAI has been developed with IoMT in mind, its use in other IoT contexts, such as industrial or agricultural IoT, remains uncertain. This highlights the need for flexible DDSS frameworks that can be tailored to different domains while maintaining their core functionalities []. Finally, the long-term sustainability of large-scale genomics data processing infrastructures, like IntelliOmics, remains a challenge, especially as the volume of data continues to grow. Research into optimizing these systems for resource efficiency is needed to ensure they can scale effectively without incurring prohibitive costs [].
Thus, DDSSs hold significant potential to transform healthcare. Addressing these open issues, ranging from data privacy and blockchain scalability to interoperability and AI-driven alert fatigue, is essential for realizing its full potential. Researchers, policymakers, and industry stakeholders must collaborate to find innovative solutions and ensure the successful implementation of DDSSs in healthcare systems worldwide.
6. Conclusions
CDSSs are localized decision-support tools that assist healthcare sector stakeholders in evidence-based decisions. While they are widely available in hospitals and clinics, they have several shortcomings: They are limited by centralized databases in one hospital or clinic, they are often rule-based systems, and they lack scalability, making them less adaptable to modern healthcare. They also face interoperability issues, security risks, and high maintenance costs, with no support for multi-agent collaboration or mobile healthcare. These issues forced healthcare technology giants like Siemens, Philips, and Microsoft to pivot to DDSS systems. DDSSs leverage distributed computing, real-time analytics, AI, and blockchain to enhance data integration, security, and predictive decision-making, making them more effective for large-scale, complex healthcare environments.
This study systematically reviewed state-of-the-art DDSSs in healthcare using the PRISMA systematic literature review framework. We presented applications, frameworks, challenges, and open issues. Our findings reveal that DDSSs are crucial in enhancing clinical decision-making, improving patient outcomes, and streamlining healthcare management through emerging technologies such as AI, blockchain, and the IoMT. The case studies in Table 1 show that future DDSSs in healthcare will have the following characteristics: (1) Future DDSSs will be cloud computing-based systems, allowing them to scale efficiently across multiple hospitals, clinics, and telemedicine platforms. (2) They will also be AI-based systems, enabling continuous learning, predictive analytics, and adaptive decision-making. Many of the tech companies have generative AI subsidiaries or partnerships. Thus, future DDSSs will likely have generative AI, enabling real-time, context-aware, and personalized decision support. (3) They will use IoT and fog computing to increase their ubiquity and accessibility. (4) Finally, future DDSSs will evolve into a unified, AI-powered healthcare ecosystem, integrating EHRs, IoMT, telemedicine, and predictive analytics to enhance real-time decision-making, interoperability, personalized care, security, and global health management.
However, the Watson for Oncology’s fiasco shows that the future of DDSSs for the healthcare sector is fraught with many challenges: (1) Contemporary and future DDSSs rely on AI, and AI relies on data availability. Data in the health sector are highly protected by regulations, making training difficult. (2) Data privacy is another issue. Protecting sensitive patient data across distributed networks while complying with HIPAA, GDPR, and other regulations is complex and expensive. (3) Regulatory and ethical compliance is challenging, especially in the case of a healthcare DDSSs with international collaborators. Additionally, adapting emerging technologies (like AI, blockchain, and federated learning) to strict healthcare regulations while ensuring bias-free decision-making is tricky. (4) Lastly, interoperability and data standardization issues hamper healthcare systems integration with EHRs, IoMT, and AI.
Despite these challenges, DDSSs remain a transformative tool for healthcare decision-making, offering promising avenues for future research. The field can move towards a more efficient, secure, and patient-centric healthcare ecosystem by addressing the current limitations and leveraging recent advancements.
Author Contributions
Conceptualization, B.A., H.K. and I.R.T.; methodology, F.A.; validation, F.A., H.K. and I.R.T.; formal analysis, F.A., H.K. and I.R.T.; investigation, H.K. and I.R.T.; resources, B.A., F.A., H.K. and I.R.T.; data curation, H.K. and I.R.T.; writing—original draft preparation, H.K. and I.R.T.; writing—review and editing, F.A.; visualization, F.A., H.K. and I.R.T.; supervision, B.A.; project administration, B.A.; funding acquisition, B.A. All authors have read and agreed to the published version of the manuscript.
Funding
The APC was funded by the Deanship of Research Oversight and Coordination (DROC), King Fahd University of Petroleum and Minerals (KFUPM).
Acknowledgments
The authors acknowledge all support provided by Alfozan Academy, the Center of Excellence in Development of Nonprofit Organizations (CEDNPO), and King Fahd University of Petroleum and Minerals (KFUPM).
Conflicts of Interest
The authors declare no conflicts of interest.
Abbreviations
The following abbreviations are used in this manuscript:
l]@ll AI | Artificial Intelligence |
ASHAs | Accredited Social Health Activists |
BANs | Body Area Networks |
BFO | Basic Formal Ontology |
CBOs | Community-based Organizations |
CBR | Case-Based Reasoning |
CDSSs | Clinical Decision Support Systems |
CMICS | Children’s Mercy Integrated Care Solutions |
CoBR | Computer-Based Reasoning |
CoDSS | Collaborative Distributed Decision Support System |
CVD | Cardiovascular Disease |
DDSSs | Distributed Decision Support Systems |
DSSs | Decision Support Systems |
DWH | Data Warehouse |
EBM | Evidence-Based Medicine |
EHR | Electronic Health Records |
ETL | Extract, Transform, and Load |
FC | Fog Computing |
FL | Federated Learning |
GDPR | General Data Protection Regulation |
HIPAA | Health Insurance Portability and Accountability Act |
HL7 FHIR | Health Level Seven, Fast Health Interoperability Resources |
IoMT | Internet of Medical Things |
IoMT | Internet of Medical Things |
IoT | Internet of Things |
K-CIGs | Korean Clinical Imaging Guidelines |
LDA | Linear Discriminant Analysis |
LSSVMs | Least-Squares Support Vector Machines |
MASs | Multi-agent Systems |
mDDSSs | Mobile Distributed Decision Support Systems |
mDSSs | Mobile Decision Support Systems |
mHealth | Mobile health |
ML | Machine Learning |
MRI | Magnetic Resonance Imaging |
NLP | Natural Language Processing |
NSCLC | Non-Small Cell Lung Cancer |
SDOH | Social Determinants of Health |
OLAP | Online Analytical Processing |
OWL-S | Web Ontology Language for Service |
P2P | Peer-to-Peer |
PELT | Pruned Exact Linear Time |
PHC | Primary Health left |
PRISMA | Preferred Reporting Items for Systematic Reviews and Meta-Analyses |
QoD | Quality of Data |
RHMSs | Remote Healthcare Monitoring Systems |
RPM | Remote Patient Monitoring |
RQ | Research Question |
SDM | Systemic Decision-Making |
SNOMED-CT | Systematized Nomenclature of Medicine—Clinical Terms |
SSNs | Semantic Sensor Networks |
SVMs | Support Vector Machines |
T1D | Type 1 Diabetes |
UMLS | Unified Medical Language System |
VHE | Virtual Healthcare Enterprise |
VLP | Varian Learning Portal |
vMR | Virtual Medical Record |
WBANs | Wireless Body Area Networks |
WIRE | Web-based Interactive Distributed Statistics Results |
WoS | Web of Science |
XAI | Explainable Artificial Intelligence |
References
- Shaker, E.S.; Farman, A.; Abdeltawab, H.; Jun-Hyeog, J.; Kyung-Sup, K. A mobile health monitoring-and-treatment system based on the integration of the SSN sensor ontology and the HL7 FHIR standard. BMC Med. Inform. Decis. Mak. 2019, 19, 97. [Google Scholar] [CrossRef]
- Gopi, B.; Kokila, M.S.; Bibin, C.V.; Sasikala, D.; Howard, E.; Boopathi, S. Distributed Technologies Using AI/ML Techniques for Healthcare Applications. In Social Innovations in Education, Environment, and Healthcare; IGI Global: Hershey, PA, USA, 2024; pp. 375–396. [Google Scholar]
- Larasati, N.; Satibi, S.; Kristina, S.A.; Lazuardi, L. Clinical Decision Support Systems to Identify Drug-Related Problems in Diabetes Mellitus Patients: A Systematic Review. Indones. J. Pharm. 2024, 35, 392–408. [Google Scholar] [CrossRef]
- Vijayalakshmi, S.; Savita, D.; Gayathri, S.P.; Janarthanan, S. Blockchain Security for Artificial Intelligence-Based Clinical Decision Support Tool. In Internet of Things, Artificial Intelligence and Blockchain Technology; Springer International Publishing: Cham, Switzerland, 2021; pp. 209–240. [Google Scholar] [CrossRef]
- Laszlo, P.; Clemens, P.S.; Ivo, R.; Marcus, H.; Beyer, T. Personalizing Medicine Through Hybrid Imaging and Medical Big Data Analysis. Front. Phys. 2018, 6, 51. [Google Scholar] [CrossRef]
- Sebaa, A.; Nouicer, A.; Tari, A.; Tarik, R.; Abdellah, O. Decision support system for health care resources allocation. Electron Phys. 2017, 9, 4661–4668. [Google Scholar] [CrossRef] [PubMed]
- Siemens. Optimizing Patient Centric Care Through Medical Imaging Services; Frost & Sullivan, TX, USA. 2018. Available online: https://bit.ly/3CtWTwJ (accessed on 6 February 2025).
- Philips. Philips IntelliSpace Precision Medicine Oncology Pathways Powered by Dana-Farber Is Now Live; Philips: Amsterdam, The Netherlands, 2019; Available online: https://philips.to/42LqsV4 (accessed on 6 February 2025).
- Snell, M. NHS Direct is the foundation of Digital Remote Care. Healthcare Digital, 17 May 2020. Available online: https://bit.ly/41j4Ddh (accessed on 6 February 2025).
- Innovaccer. A Leading Health Reduces IT Spend andSaves $11.5M Annually with Innovaccer; Technical report; Innovaccer: San Francisco, CA, USA, 2024. [Google Scholar]
- KLAS Research. Children’s Mercy Integrated Care Solutions: Implementing Pediatric Screening and Referral Process with Innovaccer; Technical report; Innovaccer: San Francisco, CA, USA, 2024. [Google Scholar]
- Borra, P. The Transformative Role of Microsoft Azure AI in Healthcare. Int. J. Emerg. Trends Eng. Res. 2024, 12, 108–113. [Google Scholar] [CrossRef]
- İbrahim, K. MetaXAI: Metahuman-Assisted Audio and Visual Explainability Framework for Internet of Medical Things. Biomed. Signal Process. Control 2025, 100, 107034. [Google Scholar] [CrossRef]
- Zaharia, M.; Xin, R.S.; Wendell, P.; Das, T.; Armbrust, M.; Dave, A.; Meng, X.; Rosen, J.; Venkataraman, S.; Franklin, M.J.; et al. Apache Spark: A unified engine for big data processing. Commun. ACM 2016, 59, 56–65. [Google Scholar] [CrossRef]
- Weibin, L.; Yichao, Z.; Zhenming, Y. Distributed Computing and Artificial Intelligence-Based Clinical Decision Support System for Adverse Pregnancy Outcomes. In Proceedings of the Second International Conference on Biomedical and Intelligent Systems (IC-BIS 2023), Xiamen, China, 28–30 April 2023; Volume 12724, pp. 127240F-1–127240F-7. [Google Scholar] [CrossRef]
- Yan, L.; Changxin, B.; Chandan, K.R. A distributed ensemble approach for mining healthcare data under privacy constraints. Inf. Sci. 2016, 330, 245–259. [Google Scholar] [CrossRef]
- Damiani, A.; Masciocchi, C.; Boldrini, L.; Gatta, R.; Dinapoli, N.; Lenkowicz, J.; Chiloiro, G.; Gambacorta, M.; Tagliaferri, L.; Autorino, R.; et al. Preliminary Data Analysis in Healthcare Multicentric Data Mining: A Privacy-Preserving Distributed Approach. J. e-Learn. Knowl. Soc. 2018, 14, 71–81. [Google Scholar] [CrossRef]
- Afef, B.J.; Hela, L.; Ayed, M.B. Multi-Agent Architecture for Visual Intelligent Remote Healthcare Monitoring System. Adv. Intell. Syst. Comput. 2016, 420, 211–224. [Google Scholar] [CrossRef]
- Innovaccer. Driving Measurable Health Outcomes in Healthcare; Innovaccer: San Francisco, CA, USA, 2025. [Google Scholar]
- Lutkevich, B. What is Mobile Computing?—Searchmobilecomputing; Informa TechTarget: Newton, MA, USA, 2022; Available online: https://bit.ly/4gZlhVd (accessed on 6 February 2025).
- Haghighi, P.D. The new era of mobile decision support systems. J. Decis. Syst. 2013, 22, 1–3. [Google Scholar] [CrossRef]
- Lee, J.H.; Ha, E.J.; Baek, J.H.; Choi, M.; Jung, S.E.; Yong, H.S. Implementation of Korean clinical imaging guidelines: A mobile app-based decision support system. Korean J. Radiol. 2019, 20, 182–189. [Google Scholar] [CrossRef]
- Agarwal, S.; Glenton, C.; Tamrat, T.; Henschke, N.; Maayan, N.; Fønhus, M.S.; Mehl, G.L.; Lewin, S. Decision-support tools via mobile devices to improve quality of care in primary healthcare settings. Cochrane Database Syst. Rev. 2021, 7, CD012944. [Google Scholar] [CrossRef]
- Praveen, D.; Patel, A.; Raghu, A.; Clifford, G.D.; Maulik, P.K.; Mohammad Abdul, A.; Mogulluru, K.; Tarassenko, L.; MacMahon, S.; Peiris, D. SMARTHealth India: Development and Field Evaluation of a Mobile Clinical Decision Support System for Cardiovascular Diseases in Rural India. JMIR mHealth uHealth 2014, 2, e54. [Google Scholar] [CrossRef]
- El-Sappagh, S.H.; El-Masri, S. A distributed clinical decision support system architecture. J. King Saud Univ.—Comput. Inf. Sci. 2014, 26, 69–78. [Google Scholar] [CrossRef]
- HL7. Health Level Seven International—Homepage|HL7 International. Health Level Seven International, MI, USA, 2019. Available online: https://www.hl7.org/index.cfm (accessed on 6 February 2025).
- Salem, H.; Attiya, G.; El-Fishawy, N. A survey of multi-agent based intelligent decision support system for medical classification problems. Int. J. Comput. Appl. 2015, 123, 20–25. [Google Scholar] [CrossRef]
- González-Vélez, H.; Mier, M.; Juliá-Sapé, M.; Arvanitis, T.N.; García-Gómez, J.M.; Robles, M.; Lewis, P.H.; Dasmahapatra, S.; Dupplaw, D.; Peet, A.; et al. HealthAgents: Distributed multi-agent brain tumor diagnosis and prognosis. Appl. Intell. 2009, 30, 191–202. [Google Scholar] [CrossRef]
- Liang, X.; Bo, H.; Lucy, H.; Paul, L.; Borislav, D.D.; Fahey, T. Towards Knowledge Sharing and Patient Privacy in a Clinical Decision Support System. In Proceedings of the ITI 2009 International Conference on Information Technology Interfaces, Cavtat, Croatia, 22–25 June 2009; pp. 99–104. [Google Scholar] [CrossRef]
- Dhatterwal, J.S.; Singh Naruka, M.; Kaswan, K.S. Multi-Agent System based Medical Diagnosis Using Particle Swarm Optimization in Healthcare. In Proceedings of the 2023 International Conference on Artificial Intelligence and Smart Communication (AISC), Greater Noida, India, 27–29 January 2023; pp. 889–893. [Google Scholar] [CrossRef]
- Tobias, W.; Marc, P. Agent-Based Decision Support for Allocating Caregiving Resources in a Dementia Scenario. In Lecture Notes in Artificial Intelligence, Proceedings of the Multiagent System Technologies (MATES 2015), Cottbus, Germany, 28–30 September 2015; Springer International Publishing: Berlin/Heidelberg, Germany, 2015; Volume 9433, pp. 233–248. [Google Scholar] [CrossRef]
- Michael, S.; Tobias, W.; Marc, P.; Manfred, C.R.; Nilmini, W. Improving Knowledge Provision for Shared Decision Making in Patient-Physician Relationships: A Multiagent Organizational Approach. In Proceedings of the 47th Hawaii International Conference on System Science, Waikoloa, HI, USA, 6–9 January 2014; pp. 646–655. [Google Scholar] [CrossRef]
- Michael, S.; Tobias, W.; Marc, P.; Manfred, C.R.; Wickramasinghe, N. Using a Multiagent Organizational Approach to Improve Knowledge Provision for Shared Decision Making in Patient-Physician Relationships: An Example from Germany. Health Technol. 2015, 5, 13–23. [Google Scholar] [CrossRef]
- Sarah, B.O.; Hayfa, Z.; Slim, H.; Alain, Q.; Alain, M.; Jean-Marie, R. Agents Endowed with Uncertainty Management Behaviors to Solve a Multiskill Healthcare Task Scheduling. J. Biomed. Inform. 2016, 64, 25–43. [Google Scholar] [CrossRef]
- Tariq, M.U. Multi-agent models in healthcare system design. In Bioethics of Cognitive Ergonomics and Digital Transition; IGI Global: Hershey, PA, USA, 2024; pp. 143–170. [Google Scholar] [CrossRef]
- Redouane, A. Towards Multi-agent Specification of Health Care Systems Using Π-Calculus. In Lecture Notes in Networks and Systems, Proceedings of the Information Technology and Systems, Temuco, Chile, 24–26 January 2024; Rocha, Á., Ferrás, C., Hochstetter Diez, J., Diéguez Rebolledo, M., Eds.; Springer: Cham, Switzerland, 2024; pp. 227–234. [Google Scholar] [CrossRef]
- Zaraté, P. Chapter Introduction. In Tools for Collaborative Decision-Making; FOCUS Series; Wiley: Hoboken, NJ, USA, 2013. [Google Scholar]
- Philips. Precision Medicine Oncology Pathways: Cancer Pathways; Philips Healthcare: Orlando, FL, USA, 2019. [Google Scholar]
- Martin, D.; Burstein, M.; Hobbs, J.; Lassila, O.; McDermott, D.; McIlraith, S.; Narayanan, S.; Paolucci, M.; Parsia, B.; Payne, T.; et al. OWL-S: Semantic markup for web services. W3C Memb. Submiss. 2004, 22. Available online: https://www.daml.org/services/owl-s/1.2/overview/ (accessed on 6 February 2025).
- Michael, M.; Djamal, B.; Ghedira, C. A mediation framework for Web services in a distributed healthcare information system. In Proceedings of the IDEAS Workshop on Medical Information Systems: The Digital Hospital, Beijing, China, 1–3 September 2004; pp. 1–7. [Google Scholar] [CrossRef]
- Oaks, S.; Traversat, B.; Gong, L. JXTA in a Nutshell; In a Nutshell Series; O’Reilly: Springfield, MO, USA, 2002. [Google Scholar]
- Ramya, G.; Sri, V.T.; Ijeoma, I.; Chineze, O.; Sweta, S. Leveraging the Hyperledger Fabric for Enhancing the Efficacy of Clinical Decision Support Systems. Blockchain Healthc. Today 2021, 4, 154. [Google Scholar] [CrossRef]
- Hussien, H.M.; Yasin, S.M.; Udzir, S.; Zaidan, A.A.; Zaidan, B.B. A systematic review for enabling of develop a blockchain technology in healthcare application: Taxonomy, substantially analysis, motivations, challenges, recommendations and future direction. J. Med. Syst. 2019, 43, 1–35. [Google Scholar] [CrossRef]
- Hand, D.J. Data Mining. In Wiley StatsRef: Statistics Reference Online; Chapter 4; John Wiley & Sons, Ltd.: Hoboken, NJ, USA, 2014; pp. 1–6. [Google Scholar] [CrossRef]
- Ertel, W. Introduction. In Introduction to Artificial Intelligence; Undergraduate Topics in Computer Science Series; Chapter 1; Springer Fachmedien Wiesbaden: Wiesbaden, Germany, 2024. [Google Scholar]
- Zhang, P.; White, J.; Schmidt, D.C.; Lenz, G.; Rosenbloom, S.T. FHIRChain: Applying Blockchain to Securely and Scalably Share Clinical Data. Comput. Struct. Biotechnol. J. 2018, 16, 267–278. [Google Scholar] [CrossRef]
- Conesa, A.; Beck, S. Making multi-omics data accessible to researchers. Sci. Data 2019, 6, 251. [Google Scholar] [CrossRef] [PubMed]
- Daniel, R.; Marcin, C.; Krzysztof, J.; Cezary, B.; Wojciech, K.; Witold, B.; Jolanta, K.; Kretowski, M. Integration of Solutions and Services for Multi-Omics Data Analysis Towards Personalized Medicine. Biocybern. Biomed. Eng. 2021, 41, 1646–1663. [Google Scholar] [CrossRef]
- Shvachko, K.V. Apache Hadoop. Scalability Update 2011, 36, 7–13. [Google Scholar]
- Katsos, K.; Dhar, A.; Moinuddin, F. Chapter 9–”Multiomics in precision medicine”. In The New Era of Precision Medicine; Bydon, M., Ed.; Academic Press: Cambridge, MA, USA, 2024; pp. 195–207. [Google Scholar] [CrossRef]
- Petrova, B. Predictive analytics in healthcare: Reveal. Reveal Embedded Analytics. 2024. Available online: https://www.revealbi.io/blog/predictive-analytics-in-healthcare (accessed on 6 February 2025).
- Stolba, N.; Nguyen, T.M.; Tjoa, A.M. Data Warehouse Facilitating Evidence-Based Medicine. In Biomedical Engineering and Information Systems: Technologies, Tools and Applications; IGI Global: Hershey, PA, USA, 2010. [Google Scholar] [CrossRef][Green Version]
- Straus, S.E.; Glasziou, P.; Richardson, W.S.; Haynes, R.B. Evidence-Based Medicine: How to Practice and Teach It, 4th ed.; Churchill Livingstone Elsevier: Edinburgh, UK, 2011. [Google Scholar]
- Indrayan, A. Basics of Medical Research. In Research Methods for Medical Graduates; Chapter 1; CRC Press: Boca Raton, FL, USA, 2019. [Google Scholar] [CrossRef]
- Roelofs, E.; Dekker, A.; Meldolesi, E.; van Stiphout, R.G.; Valentini, V.; Lambin, P. International data-sharing for radiotherapy research: An open-source based infrastructure for multicentric clinical data mining. Radiother. Oncol. 2014, 110, 370–374. [Google Scholar] [CrossRef]
- Bichindaritz, I.; Marling, C. Case-based reasoning in the health sciences: What’s next? Artif. Intell. Med. 2006, 36, 127–135. [Google Scholar] [CrossRef]
- Hsien-Tseng, W.; Abdullah, U.T. MedCase: A Template Medical Case Store for Case-Based Reasoning in Medical Decision Support. In Proceedings of the IEEE Symposium on Computer-Based Medical Systems, Rochester, MN, USA, 28–30 July 2020; pp. 31–40. [Google Scholar]
- Granviken, F.; Vasseljen, O.; Bach, K.; Jaiswal, A.; Meisingset, I. Decision Support for Managing Common Musculoskeletal Pain Disorders: Development of a Case-Based Reasoning Application. JMIR Form. Res. 2024, 8, e44805. [Google Scholar] [CrossRef]
- Turri, V. What is explainable ai? SEI Blog. 2022. Available online: https://insights.sei.cmu.edu/blog/what-is-explainable-ai/ (accessed on 6 February 2025).
- Jouis, G.; Mouchère, H.; Picarougne, F.; Hardouin, A. Chapter 10—A methodology to compare XAI explanations on natural language processing. In Explainable Deep Learning AI; Benois-Pineau, J., Bourqui, R., Petkovic, D., Quénot, G., Eds.; Academic Press: Cambridge, MA, USA, 2023; pp. 191–216. [Google Scholar] [CrossRef]
- Li, L.; Fan, Y.; Tse, M.; Lin, K.Y. A review of applications in federated learning. Comput. Ind. Eng. 2020, 149, 106854. [Google Scholar] [CrossRef]
- Hamood, A.S.; Ammar, H.; Alexey, V.S.; Santosh, K. Advancing Pandemic Preparedness in Healthcare 5.0: A Survey of Federated Learning Applications. Adv. Hum.-Comput. Interact. 2023, 2023, 9992393. [Google Scholar] [CrossRef]
- Jahan, N.; Rashid, I.B.; Al Numan, O.; Hasan, A.S.M.T.; Begum, N. Collaborative AI in Smart Healthcare System. In Proceedings of the 2021 International Conference on Automation, Control and Mechatronics for Industry 4.0 (ACMI), Rajshahi, Bangladesh, 8–9 July 2021; pp. 1–5. [Google Scholar] [CrossRef]
- Waller, M.; Stotler, C. Telemedicine: A Primer. Curr. Allergy Asthma Rep. 2018, 18, 54. [Google Scholar] [CrossRef] [PubMed]
- Ali, G.; Razieh, M.; Keyvan, R.; Azita, Y.; Amin, B. A priority queue-based telemonitoring system for automatic diagnosis of heart diseases in integrated fog computing environments. Health Inform. J. 2022, 28, 1–18. [Google Scholar] [CrossRef]
- Jeyaraman, N.; Jeyaraman, M.; Yadav, S.; Ramasubramanian, S.; Balaji, S.; Muthu, S.; Lekha P, C.; Patro, B.P. Applications of Fog Computing in Healthcare. Cureus 2024, 16, e64263. [Google Scholar] [CrossRef] [PubMed]
- Chui, M.; Löffler, M.; Roberts, R. The Internet of Things; Technical report; McKinsey Global Institute: New York, NY, USA, 2010. [Google Scholar]
- Nekane, L.; Boris, v.S.; Erez, S.; Nick, F.; Marten, v.S.; Hermie, H.; Val, J. A Quality-of-Data Aware Mobile Decision Support System for Patients with Chronic Illnesses. In Lecture Notes in Artificial Intelligence, Proceedings of the KR4HC/ProHealth 2015, Pavia, Italy, 20 June 2015; Springer: Cham, Switzerland, 2015; Volume 9485, pp. 126–139. [Google Scholar] [CrossRef]
- Mouradian, C.; Naboulsi, D.; Yangui, S.; Glitho, R.H.; Morrow, M.J.; Polakos, P.A. A comprehensive survey on fog computing: State-of-the-art and research challenges. IEEE Commun. Surv. Tutorials 2017, 20, 416–464. [Google Scholar] [CrossRef]
- Yaga, D.; Mell, P.; Roby, N.; Scarfone, K. Blockchain Technology Overview; National Institute of Standards and Technology: Gaithersburg, MD, USA, 2018. [Google Scholar] [CrossRef]
- Sarmah, S.S. Understanding blockchain technology. Comput. Sci. Eng. 2018, 8, 23–29. [Google Scholar]
- Abdellatif, A.A.; Mhaisen, N.; Mohamed, A.; Erbad, A.; Guizani, M. Reinforcement Learning for Intelligent Healthcare Systems: A Review of Challenges, Applications, and Open Research Issues. IEEE Internet Things J. 2023, 10, 21982–22007. [Google Scholar] [CrossRef]
- Hoorne, B.; Shachar, A.; Levi, A.; Sanapathi, P. What Is Azure Ai Health Insights (Preview)—Azure ai Health Insights. Microsoft Learn, WA, USA. 2024. Available online: https://learn.microsoft.com/en-us/azure/azure-health-insights/overview (accessed on 6 February 2025).
- Siemens. Clinical Decision Support System|Medicalis CDSM; Siemens Healthineers: Malvern, PA, USA, 2018. [Google Scholar]
- Cazzagon, V.; Giubilato, E.; Pizzol, L.; Ravagli, C.; Doumett, S.; Baldi, G.; Blosi, M.; Brunelli, A.; Fito, C.; Huertas, F.; et al. Occupational Risk of Nano-Biomaterials: Assessment of Nano-Enabled Magnetite Contrast Agent Using the BIORIMA Decision Support System. NanoImpact 2022, 25, 100373. [Google Scholar] [CrossRef]
- Karthikeyan, E.; Sivaneswari, S.; Anandakumar, S. Review of the efficacy of nanoparticle-based drug delivery systems for cancer treatment. Biomed. Technol. 2024, 5, 109–122. [Google Scholar] [CrossRef]
- Negi, A.; Gupta, P.; Pradhan, R. Artificial Intelligence for Cancer Diagnosis and Prognosis: Current Status and Future Directions. In Proceedings of the 2023 14th International Conference on Computing Communication and Networking Technologies (ICCCNT), Delhi, India, 6–8 July 2023; pp. 1–7. [Google Scholar] [CrossRef]
- Jones, L.; Wilson, I. Supporting Clinical Decision Making: Semantics Based Classification Of Medical Referral Letters. Data Sci. J. Comput. Appl. Inform. 2023, 7, 24–34. [Google Scholar] [CrossRef]
- Cândea, C.; Cândea, G.; Constantin, Z.B. ArdoCare—A Collaborative Medical Decision Support System. Procedia Comput. Sci. 2019, 162, 762–769. [Google Scholar] [CrossRef]
- Ardocare. ArdoCARE Solution: Ardocare: Electronic Medical Record System. Ardocare, Sibiu, Romania. 2025. Available online: https://www.ardocare.com/ (accessed on 6 February 2025).
- Al Salmi, Q.; Al Fannah, J.; de Roodenbeke, E. The imperative of professionalising healthcare management: A global perspective. Future Healthc. J. 2024, 11, 100170. [Google Scholar] [CrossRef]
- Liang, X.; Javier, V.; Carlos, S.; Andrew, P.; Alex, G.; Paul, L.; Srinandan, D.; Madalina, C.; Horacio, G.V.; Magí, L.i.A. A Security Model and its Application to a Distributed Decision Support System for Healthcare. In Proceedings of the Third International Conference on Availability, Reliability, and Security, Barcelona, Spain, 4–7 March 2008. [Google Scholar] [CrossRef]
- Carlos, M.; Arturo, G.F.; Mor, P.; Cavero, C. Solving the Interoperability Challenge of a Distributed Complex Patient Guidance System: A Data Integrator Based on HL7’s Virtual Medical Record Standard. J. Am. Med. Inform. Assoc. 2015, 22, 587–599. [Google Scholar] [CrossRef]
- Mor, P. Computer-Interpretable Clinical Guidelines: A Methodological Review. J. Biomed. Inform. 2013, 46, 744–763. [Google Scholar] [CrossRef]
- Kamran, S.; Mohammad, H.Y. Standard-Based Data and Service Interoperability in eHealth Systems. In Proceedings of the International Conference on Software Maintenance, Beijing, China, 28 September–4 October 2008; pp. 187–192. [Google Scholar] [CrossRef]
- Dolfing, H. Case Study 20: The $4 Billion AI Failure of IBM Watson for Oncology. Henrico Dolfing, Sargans, Switzerland, 2024. Available online: https://bit.ly/3XkJE8z (accessed on 6 February 2025).
Disclaimer/Publisher’s Note: The statements, opinions and data contained in all publications are solely those of the individual author(s) and contributor(s) and not of MDPI and/or the editor(s). MDPI and/or the editor(s) disclaim responsibility for any injury to people or property resulting from any ideas, methods, instructions or products referred to in the content. |
© 2025 by the authors. Licensee MDPI, Basel, Switzerland. This article is an open access article distributed under the terms and conditions of the Creative Commons Attribution (CC BY) license (https://creativecommons.org/licenses/by/4.0/).