Abstract
In the current context of increasingly severe global environmental problems, green innovation policies have attracted much attention as an important means to promote sustainable economic development, achieve efficient resource utilization, and be environmentally friendly. Since green innovation involves various factors such as technology research and development and policy support, active cooperation and coordination among governments at all levels are required. Therefore, the theoretical analysis of the game strategy of green innovation among regional governments is particularly important. This paper focuses on inter-governmental collaboration, constructs a tripartite evolutionary game model between the central government and different local governments, analyzes the revenue situation of each party under different policy tendencies, and studies the impact of changes in different factors such as local government green innovation revenue and central government tax revenue on the stability of green innovation policy through simulation analysis. The results show that the adoption of punitive policies by the central government is more conducive to the formation of a stable collaborative governance mechanism. In addition to direct governance costs and benefits, the tax coefficient of local governments and the reduction in local enterprise profits are also key factors affecting regional collaborative governance. On this basis, this paper discusses the game strategies of different regional governments in promoting green innovation from the perspectives of the central government and local governments and puts forward policy recommendations to promote regional collaborative green innovation at the mechanism construction and specific operational levels, providing theoretical guidance for inter-governmental green innovation cooperation.
1. Introduction
A series of environmental quality problems have caused ecological imbalance, seriously threatening the survival and sustainable development of mankind [1]. According to data from the World Health Organization, about 6.7 million people die from air pollution worldwide every year [2]. Meanwhile, this kind of air pollution [3] has a wide diffusion range, strong fluidity, and strong spatial spillover and spatial correlation, and it is prone to spreading rapidly and widely. It is difficult to fundamentally solve regional pollution problems on the whole through unilateral or local governance [4,5,6]. The context of green innovation offers local governments an opportunity to cooperate in dealing with environmental problems together [7]. Therefore, cross-regional collaborative governance actions are needed to effectively control pollution, reduce governance costs [4], etc., and thereby improve people’s quality of life and economic development.
Under such circumstances, strengthening the coordinated environmental governance mechanism and the sense of coordinated responsibility characterized by regional linkage, resource sharing, and mutual reliance has become the top priority in environmental governance. Jutze and Gruber [8] were the first to propose that air pollution has the characteristics of diffusivity, and its impact is not only on the economy, society, environment, and interests of the masses in one region. Regions should unite and adopt policy measures to manage environmental quality [9,10] and deal with it jointly. At the same time, in pursuit of economic growth, traditional extensive development has ignored environmental costs, resulting in the continuous deterioration of the environment. Green innovation, however, can provide technical means, management concepts, etc., for local governments’ cross-regional environmental collaborative governance, which helps break through the limitations of the traditional governance model and enhance collaborative governance capacity [11]. However, regional heterogeneity leading to economic and environmental interests, individual and overall interests, etc., has hindered regional cooperative governance [12], such as the emergence of the “free-rider” during regional government collaborative governance. Green innovation can balance the interests of all parties by creating new profit points and reducing such behavior [13]. Therefore, the collaborative environmental governance actions among regional governments require original driving forces, such as regulations from superior governments [14], scientific collaborative mechanisms (such as performance assessment), etc. [15]. Green innovation can be integrated into these mechanisms to improve governance effectiveness [16]. Hence, based on the demand for local governments to coordinate and cooperate to deal with complex environmental problems, the decisions of the central government are particularly important in the comprehensive governance framework.
Meanwhile, environmental pollution is mainly caused by industrial enterprises pursuing maximum profits. Without environmental regulations, they will not take into account the various costs of polluting behaviors. When there are environmental regulations, due to the mutual restraint of their own interests, the optimal strategy of each party will change along with the changes in the behavior of the other parties. Therefore, the subsidy policies and penalty policies of the central government have an important influence on enterprises’ emission reduction. Under government supervision, only when the penalties for non-compliant enterprises are large enough can enterprises be prompted to take emission reduction measures, and the subsidies for enterprises should be greater than the difference between the cost and benefit after enterprises’ emission reduction [17]. Therefore, this paper introduces subsidy policies and penalty policies of the central government, and then analyzes the policies under which local governments will choose collaborative governance and the “free-rider” through the revenues of production-oriented enterprises and the tax situation of the government.
Regarding this, this article focuses on the following questions: (1) Is the central government’s subsidy policy or punishment policy more conducive to stabilizing the formation of the collaborative governance mechanism among regional governments? (2) How can we balance the collaborative governance mechanism and the free-riding mechanism among regions to maximize benefits? (3) How can we balance the top-down implementation mechanism of the central government–local government–enterprise and the bottom-up feedback mechanism of the enterprise–local government–central government through the income distribution coefficient in the game system?
To address these issues, this paper focuses on inter-local government collaboration, takes production enterprises as the research object, constructs an evolutionary game model of the central government, local government, and production enterprises, analyzes the revenue situation under two different policy tendencies of subsidy policy and punishment policy, and incorporates the central government’s tax revenue and production enterprise’s revenue into the overall consideration of the game. Through numerical simulation analysis, the impact of changes in different factors such as revenue and cost on policy stability is studied, and specific analyses are made on the parameters that may affect the collaborative mechanism, and the degree of influence of the parameters is clearly explained.
The main contributions of this paper are as follows:
(1) Based on policy discussions and theoretical research, this paper explores the decision-making situations of local governments regarding collaborative governance and free-riding by constructing a game matrix to simulate the gains and losses in inter-governmental collaborative governance and makes targeted analyses of the feasibility and key points of regional cooperative governance, thereby providing guidance for policy implementation. (2) This paper classifies the participation behavior of the central government into two specific behaviors, i.e., rewards and punishments, and incorporates the tax revenue of the central government and the revenue of production enterprises into the overall consideration of the game, expanding the research on collaborative governance under the central government’s policy. (3) Through the top-down implementation mechanism and the bottom-up feedback mechanism, this paper introduces the income distribution coefficient into the game system. By comparing the subsidy policy and the punishment policy, it is found that the central government’s adoption of the punishment strategy is more conducive to the formation of a stable collaborative governance mechanism. The smaller the local government’s tax coefficient, the smaller the decrease in the revenue of local enterprises, and the more inclined regional governments are to collaborative governance.
The subsequent research organization of this article is as follows: Section 2 conducts a literature review on inter-governmental games; Section 3 constructs the basic model and the assumptions for analysis; Section 4 conducts numerical simulation analysis of the evolutionary situation; and Section 5 draws relevant conclusions and countermeasures and suggestions.
2. Literature Review
This paper mainly unfolds from aspects such as green innovation, inter-governmental collaborative governance, government subsidies and penalties, and game evolution. First of all, in terms of green innovation, green innovation emphasizes the effective utilization of resources and pollution reduction through new knowledge, new technologies, and new ideas. Green innovation can not only help enterprises obtain good environmental effects but also promote the improvement in economic benefits [18]. With the progress of relevant research, Rennings et al. [19] believed that green innovation has “dual externalities” generated by “spillover effects” and “external environmental costs”. Moreover, green technology innovation can effectively reduce environmental pollution, thereby improving the environmental performance of enterprises and then enhancing enterprise performance [18]. Luo et al. [20] held that green technology innovation can not only bring benefits to consumers and enterprises but also reduce the negative impact on the environment. Green technology innovation can also promote energy conservation, emission reduction, and green production from an environmental perspective by enhancing the overall industrial efficiency [21]. In addition, the formation and diffusion of green technology innovation among regions are not independent of each other but have spillover effects [22]. For regions with strong innovation capabilities, neighboring areas may improve their innovation capabilities, reduce innovation costs, and simultaneously promote economic development and ecological construction through learning and imitation [23]. At the same time, government intervention is one of the important means to correct the “market failure” brought about by externalities. Therefore, in order to promote green technology innovation and application, government intervention is essential, and a win–win situation for economic growth and environmental protection can be achieved by implementing means such as green innovation policies and environmental regulations [24]. In the existing research, scholars mainly focus on how to reduce environmental pollution and promote economic development through green technology innovation. However, few studies incorporate the collaborative cooperation mechanism between the central government and local governments into the overall consideration of environmental governance and fail to specifically incorporate the role mechanism of the government into the game model to promote green innovation. Based on this, this paper improves the research on the role mechanism of the central government–local government–enterprise in the context of green innovation by introducing the role mechanisms of the central government and local governments as well as the research on enterprise technological innovation.
Secondly, when facing issues such as the governance of highly diffusive pollutants like air pollution, collaborative governance among governments is crucial. The behavioral decisions of regional governments will affect the governance outcomes. Scholars are committed to exploring effective governance models. For example, Li et al. [25] simulated the behavioral decisions of regional governments regarding air pollution and other governance through constructing a game model. The aim was to find the stable mode of inter-governmental cooperation in pollution control, the motives of collaborative subjects, and the mechanisms for benefit distribution and compensation. Meanwhile, it is also very necessary to study the coordination methods of collaborative governance policies. The research of many scholars has provided important references. In terms of the collaborative pollution control mechanism, Jiang et al. [26] found that collaborative governance policies include top-down coordination and horizontal coordination among local governments. However, local governments vary in their response speed to the central government, governance indicators, and specific measures. In terms of environmental protection governance strategies, Cui and Chen [27] discovered that with the addition of environmental protection performance assessment, the environmental protection governance strategies of neighboring cities change from “competition” to “imitation”, which is likely to encourage “free-rider” behavior. Based on this, Tacconi et al. [28] and Liu et al. [29] focused on studying regional bundling, signing cooperation agreements, and establishing effective reward–punishment mechanisms. The results showed that under the influence of the government, all subjects in the supply chain have a stronger will to collaborate and innovate. In terms of comparing game results, Yeung [30], Yanase [31], Li [32], and Huang et al. [33] constructed a cooperative game system and concluded that in non-cooperative games, the environmental policy level deviates from the social optimum, and cooperation is better than non-cooperation. In the abovementioned literature, scholars mainly focused on the effectiveness of horizontal collaborative relationships among cross-regional governments at the same level on environmental sustainability. However, few studies incorporated the central government into the overall consideration of collaborative governance for game stability and most failed to specifically present the participation methods of superior governments in the model. Based on this, this paper expands the research area of regional collaborative governance by introducing a study on the participation of the central government in the collaborative governance behaviors of regional governments.
In terms of government subsidies and punishments, the government plays an important coordinating role in environmental protection [34]. The government’s subsidy and punishment policy tools have a significant influence on enterprises’ emission reduction. Constructing a cross-regional joint environmental pollution governance framework is helpful in improving the effectiveness of environmental pollution governance. Whether it is a punishment policy or a subsidy policy, it is closely related to whether enterprises abide by environmental regulations and can achieve emission reduction and pollution reduction. For example, enterprises may have different reactions in the face of different levels of punishment policies, and government subsidies can prompt enterprises to improve clean production behaviors. In terms of the impact of punishment policies, Barrett [35] studied the non-cooperative ecological game of environmental decisions among local governments and found that it is optimal for enterprises to abide by environmental regulations when the government implements strict environmental standards (that is, a large degree of punishment). Siamak et al. [36] believed that the punishment policy should be at least equal to the pollution treatment cost. Wang et al. [37] found that under static punishment, environmental pollution cannot reach evolutionary equilibrium, but it can be achieved under dynamic punishment. Regarding the impact of subsidy policies, Fairchild [38] and Sun et al. [39] pointed out that increasing government subsidies for green production enterprises can effectively improve enterprises’ clean production behaviors and indirectly reduce environmental pollution. Eichner and Pethig [40] found that when analyzing symmetric countries, the competition between government emission taxes (which can be regarded as a punishment method) and capital taxes has a significant impact on environmental pollution. Wu and Xiong [41] studied the government subsidy mechanism in the supply chain and concluded that sufficient innovation incentives given by the government have a great impact on enterprises’ green innovation. Zhu and Dou [42] concluded that the supervision of polluting enterprises can be strengthened by reducing the government supervision cost through a third-party supervision mechanism, and at the same time, relevant subsidies should be increased to strengthen environmental regulations. In the abovementioned literature, most scholars studied the impact of one or more types of government regulations on pollution treatment effects. However, few studies simultaneously incorporated subsidy and punishment means into the central–local–enterprise game analysis. In fact, it is quite important to discuss the influencing factors and action mechanisms of the strategic behaviors of each subject in the game [43]. In view of this, this article introduces subsidy and punishment strategies as the participation methods of the central government into the research on the coordinated governance behaviors of regional governments so as to enrich the theoretical research on regional coordinated governance.
Finally, in terms of research methods, some scholars have used parameters [44,45], the DID model [46], the CGE model [47,48], quasi-natural experiments [49,50], the spatial panel model [51], the extended shift–share analysis method [52], system dynamics [53], etc., to study whether these models can directly or indirectly improve air quality to control air pollution and explore the policy factors and paths affecting air quality. And an increasing number of scholars have explored pollution control issues through game models. Yu [54] drew on the experience of the European Union and the Netherlands in water pollution control and, on this basis, studied China’s transboundary water pollution issues. Kim et al. [55] designed a set of games with externalities and connections to solve the problem of cross-regional water resource management. Fernandez [56] established a game theory model and found that the cooperative game of water monitoring and information sharing decisions is conducive to reducing pollution costs and pollution damages. Li et al. [57] established a model for determining the comprehensive treatment strategy of cross-regional lake pollution in China based on environmental green costs. The research results provide a theoretical basis for the formulation of emission permit prices. Huang et al. [33] constructed the evolutionary game theory of the enterprise supply chain and demonstrated that enterprises will adopt different coping strategies in response to environmental policies. In the abovementioned literature, when studying environmental governance issues in the context of green innovation, scholars mainly used theoretical analysis, empirical analysis, and the extended shift–share analysis method, while the evolutionary game analysis method was less adopted. Therefore, this paper closely focuses on the central–local–enterprise dimension and conducts in-depth research by using the evolutionary game model. This helps to analyze the impact of the game relationships among relevant entities on the system equilibrium. It has certain applicability for the evolutionary game analysis of the ideal “cooperation” among the continuous improvement in environmental pollution, central policies, local government responses, and enterprise implementation.
3. Evolutionary Game Model Construction
3.1. Problem Description
Due to the integrity of the ecosystem and the spatial spillover of pollution, when facing environmental pollution problems, the need for inter-regional government coordination and co-governance has gradually become a consensus. Green innovation policy is implemented layer by layer from top to bottom, and the central and local governments are the key links in the implementation of the policy. The choice of green innovation strategies by the central and local governments will directly affect the implementation of the entire country’s green innovation strategy. Since green innovation governance is a whole, the green innovation governance among adjacent local governments will interact with each other due to diffusion, which also leads to the possibility that some governments may choose the “free-rider” strategy to enjoy the welfare of the improvement in green innovation in adjacent local governments. At the same time, through the feedback mechanism of the central government–local government–production enterprise and the production enterprise–local government–central government, the subsidy policy and punishment policy are analyzed from the perspective of government revenue and enterprise revenue to the efficiency of regional government collaborative governance. Therefore, studying the interaction relationship between green innovation behaviors among regional governments, rationalizing the direction of behavioral evolution among regional governments, and understanding the essence of green innovation problems at the government level is conducive to improving the efficiency of the joint governance of green innovation.
In decision-making with bounded rationality, the decision-making behaviors of horizontal peer governments are homogeneous and indifferent. According to the classical game theories proposed by Rapoport et al. [58], Gibbons [59], Friedman [60], Fudenberg and Eric [61], and Yang et al. [62], multiple local governments participating in inter-governmental cooperation can be simplified into local governments A and B. With this simplification method, it is possible to more accurately analyze the complexity involved in regional collaborative governance and the interaction mechanism among local governments and achieve the simplification and clarification of complex problems. When the central government participates, it is easier to issue ecological compensation requirements for the victim and rewards and punishments for “cooperation” and “non-cooperation”. The benefits in this paper mainly consider the economic benefits of production-oriented enterprises and the benefits of the government. At the same time, the impact and distribution of different decision-making behaviors on the costs and benefits of green governance must also be taken into account. Therefore, it is necessary to set the income distribution coefficient and the incoordination benefit loss coefficient in the game model of this paper.
3.2. Model Assumptions
Based on the influence of the central government’s subsidy policy and punishment policy on the collaborative governance of local governments’ green innovation, and comprehensively considering the factors affecting the strategy selection of green innovation participants, this paper proposes the following parameter hypotheses:
Hypothesis 1:
Research background and theoretical framework. Without considering other constraints, the relationship between the central government and local governments in the issue of air pollution control is described. The central government formulates green innovation decisions. Local governments formulate local air pollution control decisions based on the decisions of the central government and further control and make decisions on enterprises. Therefore, the government will receive feedback on the benefits of enterprises and form a complete game system through the logical relationship from the top-down implementation mechanism to the bottom-up feedback mechanism. The benefits that local government A and local government B can obtain from production-oriented enterprises are and (this article considers tax revenue), respectively, and the benefits that central government G can obtain from production-oriented enterprises are and . When local government A and local government B choose to collaborate in governance, the benefits of production-oriented enterprises decrease by and . The benefits that local governments can obtain from production-oriented enterprises are and , and the benefits that central government G can obtain from production-oriented enterprises are and , respectively. Among them, under different political systems, the tax coefficients of the central government and local governments on enterprises are different. Through the magnitude of the tax coefficients, the functions of different political systems can be explored. Meanwhile, in the Appendix A, we supplement the analysis of the model when the central tax on enterprises is a function relationship .
Hypothesis 2:
Strategic parameters and core variables. There are a total of three participants in the game system, namely, local government A, local government B, and central government G. Among them, the strategy sets of local government A and local government B are (collaborative governance, free-riding); the strategy set of central government G is (subsidy policy, punishment policy); represents the probability that central government G chooses the subsidy policy; and represents the probability that central government G chooses the punishment policy, where . Collaborative governance means that local governments A and B cooperate and complement each other’s advantages and continuously strive to achieve the maximum benefit of air pollution production control to solve the problem of air pollution production. “Free-rider” means that either local government A or local government B actively governs high-energy-consuming enterprises while the other does not govern high-energy-consuming enterprises in the process of air pollution control; in this scenario, the party that actively governs high-energy-consuming enterprises is unable to obtain the expected governance benefits. Let represent the probability that local government A adheres to collaborative governance in the strategy selection, then is the probability of adhering to free-riding. Similarly, represents the probability that local government B adheres to collaborative governance in the strategy selection, and is the probability of adhering to free-riding, where . Their different strategy choices will affect the revenue of production enterprises in the governance area, which is also the main innovation point of this paper.
Hypothesis 3:
Revenue and cost. Let be the revenue obtained when local government A chooses the collaborative governance strategy, be the revenue obtained when local government B chooses the collaborative governance strategy, be the revenue distribution coefficient of local government A in the total revenue of air pollution control, and be the revenue distribution coefficient of local government B in the total revenue of air pollution control. At the same time, the revenue distribution coefficients and satisfy and . Let be the revenue that local government A and local government B bring to central government G through collaborative governance. When local government A chooses to carry out collaborative governance and local government B does not, the revenue obtained by the central government is ; when local government B chooses to carry out collaborative governance and local government A does not, the revenue obtained by the central government is . Among them, and .
The air pollution control costs of local government A and local government B are and respectively. When both parties adhere to the collaborative governance strategy in the cooperation, they will reduce the governance costs to and respectively, due to the efficiency improvement in the cooperation. Therefore, the cooperation costs when both parties choose the collaborative governance strategy at the same time are ( − ) and ( − ), respectively. When one party of the local government chooses collaborative governance and the other party chooses “free-rider” behavior, the party that chooses collaborative governance still cannot obtain all the governance benefits under the condition of paying the governance cost, that is, the governance effect will be damaged due to the inaction of the party that chooses “free-rider” behavior, and the loss coefficient is , where .
Hypothesis 4:
Policy impacts. When central government G chooses the subsidy policy, the central government will give certain policy subsidies and preferential policies to the local governments that collaborate in governance. Let and be the policy subsidies given by central government G to local governments A and B that collaborate in governance; when central government G chooses the punishment policy, central government G will punish the local governments that choose “free-rider” behavior. Let and be the punishments given by central government G to local governments A and B that choose “free-rider” behavior (if both parties do not govern, that is, they are punished in the form of “free-rider”).
To sum up, the parameter settings are shown in Table 1.
Table 1.
Summary of model parameters.
3.3. Solving Evolutionary Stable Strategies
When central government G implements subsidy policies and punishment policies, the game payment matrix of collaborative governance between local government A and local government B is shown in Table 2 and Table 3.
Table 2.
The game payment matrix of collaborative governance between local government A and local government B when central government G conducts subsidy policies.
Table 3.
The game payment matrix of collaborative governance between local government A and local government B when central government G conducts punishment policies.
- (1)
- The replication dynamic equation and evolution path of central government G.
The expected revenue of central government G when it selects the subsidy policy is:
The expected revenue of central government G when it selects the penalty policy is:
The expected revenue of central government G when choosing the supervision and non-supervision strategies with probabilities of and is:
Then, the replicator dynamic equation of central government G is:
- (2)
- The replication dynamic equation and evolution path of local government A.
The expected return when local government A selects a collaborative strategy is:
The expected payoff when local government A chooses the “free-rider” strategy is:
The expected return of local government A when choosing the collaborative and “free-rider” strategies with probabilities and respectively, is:
Then, the replicator dynamic equation of local government A is:
- (3)
- The replication dynamic equation and evolution path of local government B.
An expected return when local government B selects a collaborative strategy can be expressed as follows:
The expected payoff when local government B selects the “free-rider” strategy is:
The expected return of local government B when choosing the collaborative and “free-rider” strategies with probabilities and respectively, is:
Then, the replicator dynamic equation of local government B is:
3.4. Stability Analysis of the Evolutionary Game
In the game system, there are three participating subjects, namely, local government A, local government B, and central government G. Among them, the strategy sets of local government A and local government B are (collaborative governance, free riding) and the strategy set of central government G is (subsidy policy, punishment policy). Let represent the probability that local government A adheres to collaborative governance in the strategy selection, then is the probability of adhering to free-riding. Similarly, represents the probability that local government B adheres to collaborative governance in the strategy selection, and is the probability of adhering to free-riding. represents the probability of the subsidy policy of central government G, and represents the probability of the punishment policy.
The replicator dynamic equation of central government G is:
The replicator dynamic equation of local government A is given by:
The replicator dynamic equation of local government B is presented as follows:
Next, we conduct a stability analysis of the evolutionary game to obtain the equilibrium points:
Proposition 1.
There exist multiple local equilibrium solutions in this evolutionary game dynamic system: , , , , , , , and . These equilibrium solutions all satisfy .
Regarding central government G and local governments A and B, the following replicator dynamics system can be obtained:
Then, the Jacobian matrix corresponding to this replicator dynamics system is:
We need to analyze the stability situation of the local equilibrium point , and the Jacobian matrix at this time can be expressed as follows:
It can be seen that the eigenvalues of the Jacobian matrix at this time are ; ; and . By analogy, substituting the eight equilibrium points into the above Jacobian matrix, respectively, the eigenvalues of the Jacobian matrix corresponding to each equilibrium point can be obtained, as shown in Table 4.
Table 4.
Eigenvalues of the Jacobian determinant.
According to the method proposed by Friedman [63], to determine the stability of the Jacobian matrix, if all eigenvalues of the Jacobian matrix have negative real parts, then the equilibrium point is an evolutionarily stable strategy (hereinafter referred to as ESS). If at least one eigenvalue of the Jacobian matrix has a positive real part, then the equilibrium point is an unstable point. According to the original assumption, it is easy to know that , and it can be determined that in the above Jacobian matrix, the stable points can only appear at , , , and . The following inferences can be obtained:
Corollary 1.
When and , the local equilibrium point is ESS. The stability representation of the system equilibrium point is shown in Table 5.
Table 5.
Stability analysis of the equilibrium point in Corollary 1.
Among them, and are the air pollution control costs of local governments A and B, respectively. If the air pollution control costs of local governments are high, then local governments A and B will tend not to choose collaborative governance. and are the penalties given by the central government to local governments A and B that choose “free-rider” behavior. If the penalties of the central government are small and close to zero, local governments A and B will tend not to choose collaborative governance. (In reality, why would local government A and local government B both choose to “free ride” simultaneously? For example, within the regions of local government A and local government B, improving the air quality of the atmospheric environment requires a series of measures such as closing down highly polluting enterprises, promoting the use of clean energy, and upgrading vehicle exhaust emission standards, which involves high costs such as compensation for enterprise shutdowns and new energy subsidies. For instance, if local government A vigorously promotes the shutdown and transformation of highly polluting enterprises, it will face resistance from enterprise owners, need to invest a large amount of funds for the resettlement of enterprise employees and technology transformation subsidies, and also bear the pressure of short-term economic decline. However, the atmosphere is fluid. Once the atmospheric environment of this urban agglomeration is improved, all cities, including the region where local government B is located, will experience benefits, such as the improvement in residents’ health levels and the attraction of more high-end industries. When local government B sees that local government A faces numerous difficulties and costs in controlling air pollution, it will want to enjoy the fruits of local government A’s efforts without doing anything itself. And local government A will also hesitate to take the lead in governance due to concerns about the same problems. Thus, both sides have the idea of free-riding). is the revenue for only local government A to carry out collaborative governance, and is the revenue for only local government B to carry out collaborative governance. If the revenue from collaborative governance is very small, then, eventually, local governments A and B will tend not to choose collaborative governance. and are the reduction in the revenue of local enterprise A and local enterprise B when local governments A and B choose collaborative governance, that is to say, when both and are zero, it indicates that local governments A and B will tend not to choose collaborative governance. If at least one of and is greater than zero, it means that at least one local government chooses collaborative governance, which is contrary to the tendency of local governments A and B not to choose collaborative governance.
Overall, in order to facilitate the analysis of the signs of the eigenvalues corresponding to different equilibrium points, and without loss of generality, we assume that the governance benefits of local governments are greater than the governance costs, that is, , and . Since and , when local government A and local government B choose collaborative governance, the reduction values and of enterprises are larger and the more likely it is for and . This is contrary to Corollary 1, where local governments A and B tend not to choose collaborative governance.
Through the abovementioned analysis, it is found that Corollary 1 explores the decision-making model of local government collaborative governance from elements such as local government costs, central government punishment strategies, the benefits of local government collaborative governance, and the decreasing value of enterprise green innovation benefits. Through clear logical analysis, contradictions in some relationships in assumptions and derivations are discovered. This analysis method provides a theoretically analyzable framework worthy of in-depth discussion for researching the strategic choices of local governments in air pollution control and is enlightening.
Corollary 2.
When and , the local equilibrium point is the ESS. The stability representation of the system equilibrium point is shown in Table 6.
Table 6.
Stability analysis of the equilibrium point in Corollary 2.
In Table 6, represents the cost of air pollution control when local government A chooses collaborative governance and represents the cost of air pollution control for local government B. If the cost of air pollution control for local government A is high and , then local government A will tend not to choose collaborative governance; however, when , local government A is more inclined to choose collaborative governance, which is contrary to local government A’s disinclination to collaborate. and are, respectively, the penalties imposed by the central government on local governments A and B that choose “free-rider” behavior. If the penalty for local government A by the central government is small and the penalty for local government B is large, then local government A tends not to choose collaborative governance, and local government B tends to choose collaborative governance. is the benefit of only local government A engaging in collaborative governance, and is the benefit of only local government B engaging in collaborative governance. If the benefit of local government A’s collaborative governance is very small and the benefit of local government B’s collaborative governance is very large, then local government A tends not to choose collaborative governance, and local government B tends to choose collaborative governance. and are, respectively, the reduction in the benefits of local enterprises A and B when local governments A and B choose collaborative governance policies. When is zero, local government A will tend not to choose collaborative governance, and when is greater than zero but relatively small, local government B will tend to choose collaborative governance. If is greater than zero, it means that local government A’s inclination to choose collaborative governance is contrary to its disinclination to choose collaborative governance.
Overall, in order to facilitate the analysis of the signs of the eigenvalues corresponding to different equilibrium points, and without loss of generality, it is assumed that the governance benefit of the local government is greater than the governance cost, that is, , and . Since and , if local government B selects , that is, local government B selects governance, then only when local government A selects collaborative governance can , which is contrary to Corollary 2.
In the abovementioned analysis, Corollary 2 focuses on elements such as the cost of local government collaborative governance, the punishment strategy of the central government, the benefits of local government collaborative governance, and the decrease in the benefits of enterprise green innovation. Then, it explores the decision-making model of local government collaborative governance. Through rigorous logical analysis, the contradiction points in some relationships in the assumptions and derivations are identified. This analysis constructs an inspiring theoretical analysis framework for in-depth research on the strategic choices of local governments in air pollution governance.
Corollary 3.
When and , the local equilibrium point is the ESS. The stability representation of the system equilibrium point is shown in Table 7.
Table 7.
Stability analysis of the equilibrium point in Corollary 3.
In Table 7, is the cost of air pollution control for local government A and is the cost of air pollution control for local government B when choosing collaborative governance. If the cost of air pollution control for local government B is high and , while the cost of air pollution control for local government A is low, then local government B will tend to choose not to engage in collaborative governance, while local government A will tend to engage in collaborative governance. However, when , it indicates that local government B is more inclined to engage in collaborative governance, which is contrary to local government B’s disinclination to engage in collaborative governance. and are, respectively, the penalties imposed by the central government on local governments A and B that choose “free-rider” behavior. If the penalty for local government A by the central government is large, and the penalty for local government B is small, then local government A will tend to engage in collaborative governance, while local government B will not tend to engage in collaborative governance. is the benefit of only local government A engaging in collaborative governance, and is the benefit of only local government B engaging in collaborative governance. If the benefit of local government A’s collaborative governance is very large, and the benefit of local government B’s collaborative governance is very small, then local government A will tend to engage in collaborative governance, while local government B will tend not to engage in collaborative governance. and are, respectively, the reduction in the benefits of local enterprises A and B when local governments A and B choose to engage in collaborative governance. When is zero, local government B will not tend to choose to engage in collaborative governance, and when is small, local government A will tend to choose to engage in collaborative governance. If is greater than zero, it means that local government B’s inclination to choose to engage in collaborative governance is contrary to its inclination not to choose to engage in collaborative governance.
Overall, in order to facilitate the analysis of the symbols of the eigenvalues corresponding to different equilibrium points, and without loss of generality, it is assumed that the governance income of the local government is greater than the governance cost, namely, , and . Since and , local government A chooses , that is, local government A chooses collaborative governance, while local government B only chooses collaborative governance. It is possible to make , which is contrary to Corollary 3.
In the abovementioned analysis, Corollary 3 focuses on elements such as local government costs and collaborative governance costs, the central government’s punishment strategies, local government collaborative governance benefits, and the reduction in enterprise green innovation benefits to explore the decision-making model of local government collaborative governance. Through meticulous and rigorous logical analysis, contradictions in some relationships between assumptions and derivations are found. This analysis creates an inspiring theoretical analysis framework for the in-depth exploration of local governments’ strategic choices in air pollution control.
Corollary 4.
When and , the local equilibrium point is the ESS. The stability representation of the system equilibrium point is shown in Table 8.
Table 8.
Stability analysis of the equilibrium point in Corollary 4.
In Table 8 is the cost of air pollution control for local government A when choosing collaborative governance and is the cost of air pollution control for local government B when choosing collaborative governance. When and are relatively low, local governments A and B will tend to choose collaborative governance. and are, respectively, the penalties imposed by the central government on local governments A and B that choose “free-rider” behavior. If the penalties for local governments A and B by the central government are relatively large, local governments A and B will tend to choose collaborative governance. is the benefit of only local government A engaging in collaborative governance, and is the benefit of only local government B engaging in collaborative governance. If the benefits of collaborative governance for both local government A and local government B are very large, local governments A and B will tend to choose collaborative governance. and are, respectively, the reduction in the benefits of local enterprises A and B when local governments A and B choose to engage in collaborative governance. When and are relatively small, local governments A and B will tend to choose collaborative governance.
Overall, in order to facilitate the analysis of the signs of the eigenvalues corresponding to different equilibrium points, and without loss of generality, it is assumed that the governance benefit of the local government is greater than the governance cost, that is, and . Since and , when local government A chooses and local government B chooses , local governments A and B will tend to choose collaborative governance, and the central government adopts a penalty policy, which is consistent with Corollary 4.
Corollary 4 explores the conditions for local government collaborative governance from factors such as the cost of local government collaborative governance, the punishment strategy of the central government, the benefits of local government collaborative governance, and the reduction value of enterprise green innovation benefits. By analyzing the relationships among various elements, it is reasonable to draw the conclusion that the equilibrium point is ESS, which is of great significance for understanding the local government decision-making mechanism. Such an analysis is conducive to in-depth research on the interaction between the central and local relationship in air pollution control and provides a theoretical prototype for subsequent related research.
4. Numerical Simulation and Result Analysis
To intuitively observe the impact of game system parameter value changes on evolutionary stability, MATLAB2022 was used to simulate the system’s trajectory. In the domain of numerical simulation, MATLAB plays a pivotal role in evolutionary game theory research, particularly in the context of strategic decision-making and institutional evolution. As a powerful computational tool, MATLAB’s advanced matrix operation capabilities provide an efficient solution for addressing complex strategic interactions and payoff calculations inherent in evolutionary games, which are fundamental to understanding organizational behavior and market dynamics. The software’s robust graphical functions significantly enhance the analytical framework of the evolutionary game theory. These visualization tools enable researchers to effectively capture and present the dynamic evolutionary trajectories of strategic interactions. For instance, the temporal evolution of strategy frequencies can be precisely illustrated, offering valuable insights into the pattern and convergence of strategic decision-making processes—a crucial aspect in both organizational strategy and economic policy analysis. Furthermore, MATLAB’s optimization toolbox serves as an essential component for in-depth analysis of evolutionary stability strategies (ESSs), which are critical for understanding equilibrium selection and convergence properties in game-theoretic models. This functionality is particularly relevant for examining the stability and efficiency of collaborative governance mechanisms, such as those between central and regional governmental entities. Through numerical simulation analysis using MATLAB, researchers can effectively demonstrate which strategic approaches adopted by central authorities are more conducive to the formation and evolution of stable regional governance coordination mechanisms. This analytical capability provides substantial empirical evidence and decision-making support for policy formulation and institutional design, contributing to the advancement of both theoretical research and practical applications in public administration and economic governance. The integration of MATLAB’s computational capabilities with evolutionary game theory frameworks offers a robust methodological approach for analyzing complex socio-economic systems, particularly in understanding the dynamics of institutional evolution and strategic interactions in governance structures.
Based on the above conclusions in this paper, under the condition that and , that is, within the evolutionary framework that ensures the stability of the collaborative governance model, the influence effect between each parameter was simulated. This paper analyzed the central government’s strategy selection under different situations and whether local governments choose the game equilibrium point of collaborative governance. However, only from the perspective of the mathematical model, the changing process of decision-making cannot be well grasped. Therefore, this section will conduct an analysis by combining relevant cases according to this research.
A case study is an effective means to solve current scientific problems [64]. In case analysis, there are no specific criteria for sample selection, but it should be in line with the research questions [65]. Previous studies have shown that case studies are widely used in research on partner selection in innovation ecosystems and environmental regulations [66]. However, due to data confidentiality, following the methods of Zhang et al. [67] and Zhan et al. [68], we use a fictional case for illustration. This fictional case can, to a certain extent, reflect the universality of this case analysis, thereby enhancing the value of this research. This paper takes the impact of the multi-agent strategic behavior pattern of the central government–local government–high-energy-consuming enterprises in air pollution on green innovation as an example for analysis.
Under the wave of global green innovation, air pollution control has become the focus of common concern. The central government (which can be regarded as the federal-level or national-level government in various countries) actively plays a leading role and adopts a two-way strategy of combining punishment and subsidy. On the one hand, heavy taxes or severe fines are imposed on high-energy-consuming enterprises with sub-standard pollution emissions. This measure aims to increase the violation costs of such enterprises and make them realize the unsustainability of the traditional extensive production model. For example, a large-scale chemical enterprise was levied a huge fine due to long-term excessive emission of air pollutants, which significantly reduced its profit. On the other hand, rich subsidies, including capital injection and technical guidance, are given to enterprises that actively respond to green innovation and invest resources in green technology transformation, energy conservation, and emission reduction. Local governments (which can be regarded as federal-level or national-level governments in various countries) carry out collaborative cooperation. They break regional boundaries and share information and jointly plan for air pollution control. In cross-regional industrial parks, local governments jointly levy differential taxes on high-energy-consuming enterprises within the parks. This tax policy is based on the energy efficiency level and pollution emission degree of enterprises, prompting enterprises to strive to improve energy efficiency and reduce pollution emissions in order to reduce costs. Under this policy environment, many high-energy-consuming enterprises have to embark on the road of green technology innovation. For instance, a traditional thermal power generation enterprise, in order to relieve the cost pressure caused by tax increases, vigorously invests in research and development of carbon capture and storage technology and devotes part of its funds to the development of renewable energy, gradually transforming into a diversified clean energy supply enterprise. This not only improves the survival state of the enterprise itself but also makes positive contributions to global air pollution control. This multi-agent collaboration and enterprise innovation model on a global scale promotes air pollution control to develop in a benign direction.
Based on the abovementioned case analysis and combined with the research of Zhang et al. [69], Chu et al. [70], and Yang et al. [62], we assigned values to the model parameters. Suppose that the probability that local government A selects collaborative governance to achieve air pollution control is , the probability that local government B selects collaborative governance to achieve air pollution control is , the probability that central government G selects subsidy policies is , the revenue distribution coefficient of local government A in the total revenue of air pollution control is , the revenue distribution coefficient of local government B in the total revenue of air pollution control is , the revenue that local government A will obtain when it selects the collaborative governance strategy is , the revenue that local government B will obtain when it selects the collaborative governance strategy is , the tax proportion of local governments on production-type enterprises is , the policy subsidy given by the central government to local government A that conducts collaborative governance is , the policy subsidy given by the central government to local government B that conducts collaborative governance is , the decline value of local enterprise A’s revenue when local government A selects the collaborative governance policy is , the decline value of local enterprise B’s revenue when local government B selects the collaborative governance policy is , the air pollution control cost of local government A is , the air pollution control cost of local government B is , the reduction value of the governance cost for improving efficiency when local government A selects collaborative governance is , the reduction value of the governance cost for improving efficiency when local government B selects collaborative governance is , the punishment given by the central government to local government A that selects “free-rider” behavior is , the punishment given by the central government to local government B that selects “free-rider” behavior is , the collaborative governance benefit loss coefficient caused by local government A’s selection of “free-rider” behavior is , and the collaborative governance benefit loss coefficient caused by local government B’s selection of “free-rider” behavior is .
4.1. The Impact of Initial Intentions on the Evolution of Local Government Collaborative Governance
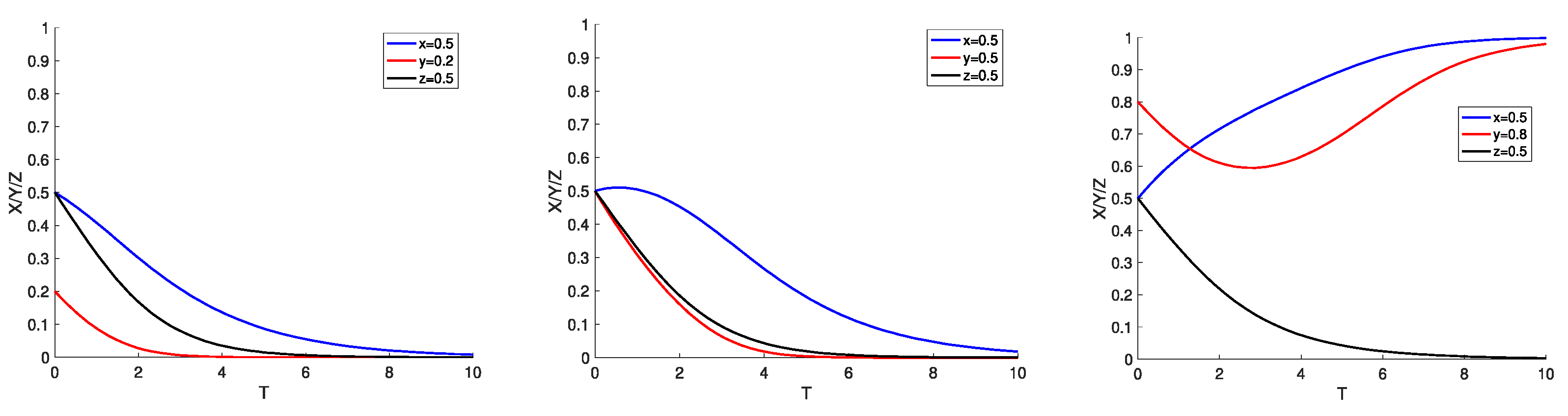
As can be seen in Figure 1, the higher the initial probability of local government A choosing a collaborative strategy, the more inclined local government B is to choose a collaborative strategy. When the initial probability of local government A choosing a collaborative strategy is lower than 0.5, local governments choose not to cooperate. When the initial probability of local government A choosing a collaborative strategy is higher than 0.8, local governments choose collaborative governance. As can be seen in Figure 2, the higher the initial probability of local government B choosing a collaborative strategy, the more inclined the other local government is to choose a collaborative strategy. When the initial probability of local government B choosing a collaborative strategy is lower than 0.5, local governments choose not to cooperate. When the initial probability of local government B choosing a collaborative strategy is higher than 0.8, local governments choose collaborative governance. The results show that regardless of how the initial probabilities of local government A and local government B change, the central government is more inclined to make punishment policies.
Figure 1.
The impact of the collaborative governance probability of local government A on the collaborative governance probability of local government B and the subsidy policy probability of central government G.
Figure 2.
The impact of the collaborative governance probability of local government B on the collaborative governance probability of local government A and the subsidy policy probability of central government G.
On the one hand, this is because when one local government chooses collaborative governance, the other government can choose collaboration to obtain collaborative governance cost reduction (, ), collaborative governance benefits (, ), and local enterprise revenue reduction (, ). On the other hand, due to the central government’s choice of punitive measures, local governments are more inclined to choose collaborative governance to avoid punishments. At this time, when one party shows a clear tendency towards collaborative governance, the probability of the other party being punished for “free-rider” behavior will increase greatly. Therefore, as the willingness of one party to collaborate gradually increases, the willingness of the two local governments to reach a consensus on collaborative governance is stronger and faster, which also makes the evolution system shorter to reach stability. In addition, under the current assignment conditions, the probability of change in the local government’s initial governance strategy will not have a significant impact on the decision-making evolution of the central government. This indicates that the central government can achieve evolutionary stability under the state of punishment policy, and the stable state is less affected by the strategies of local governments.
As can be seen in Figure 3, the change in the probability of the central government choosing a subsidy strategy only has a slight impact on the governance tendency of local governments, and this slight impact is manifested in that as the initial value of the probability of the subsidy strategy increases, the speed at which local governments tend towards non-collaborative governance increases, and the two local governments are more inclined to choose the “free-rider” strategy. This indicates that when the government adopts a subsidy policy, local governments are more inclined to choose a non-collaborative governance strategy. In the governance game, the central government’s punishment strategy is more likely to motivate local governments to carry out collaborative governance than the subsidy strategy. The results show that when the central government tends to choose a subsidy strategy, local governments will choose not to collaborate in governance.
Figure 3.
The impact of the probability of the subsidy policy of central government G on the probability of the collaborative governance of local government A and the probability of the collaborative governance of local government B.
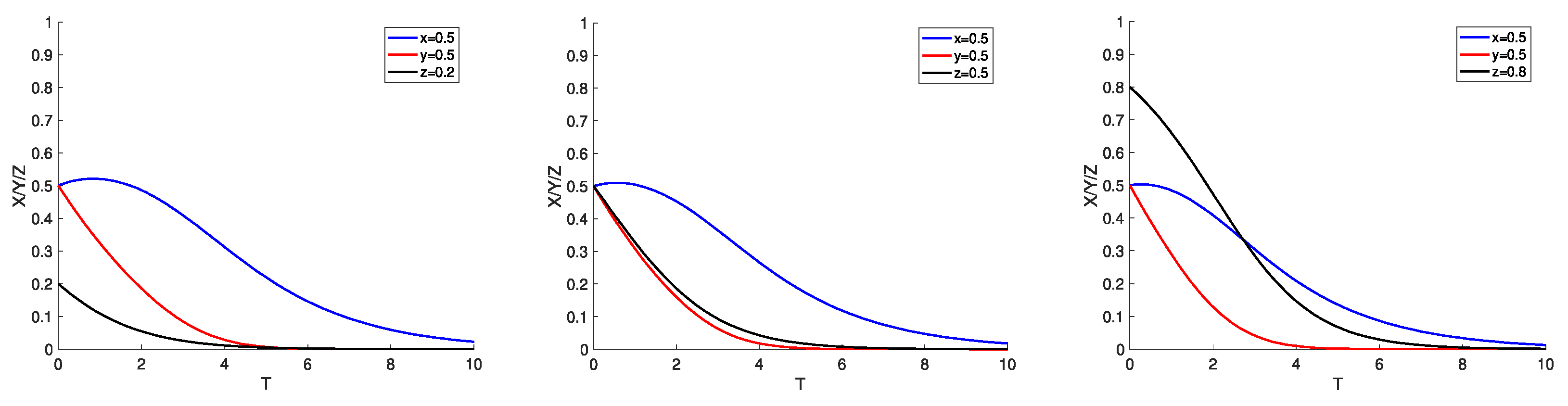
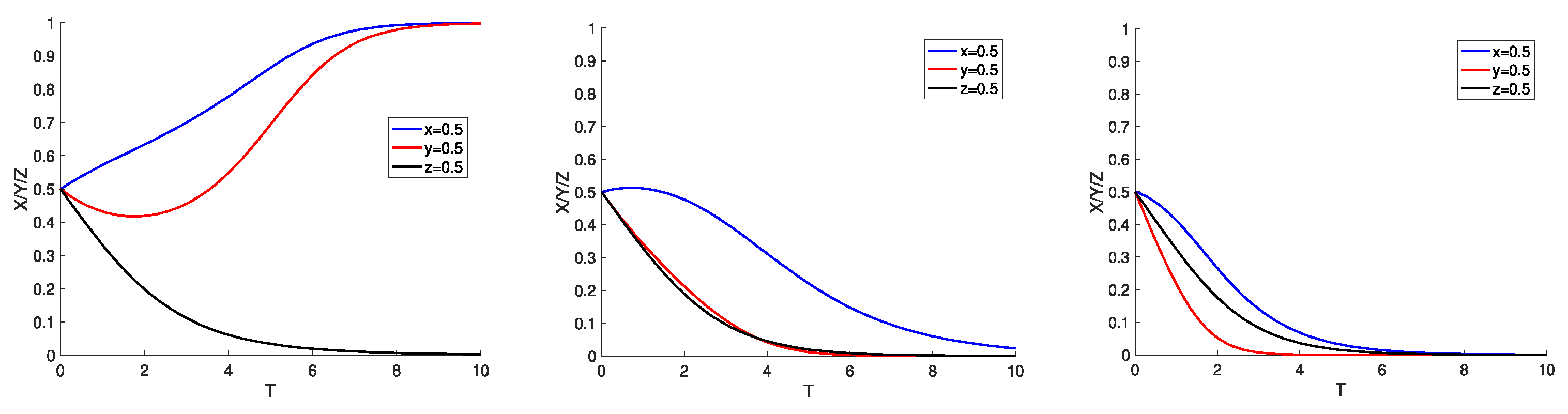
4.2. Parameter Sensitivity Analysis
As can be seen in Figure 4 and Figure 5, the revenue distribution coefficient α of local government A has nothing to do with whether local government A and local government B conduct collaborative governance and the revenue distribution coefficient of local government B has nothing to do with whether local government A and local government B conduct collaborative governance. Regardless of how the revenue distribution coefficient and the revenue distribution coefficient change, the central government is more inclined to choose a punishment strategy. This result shows that the governance revenue distribution coefficient is not one of the fundamental reasons for the different governance game results between the two places, and the regulatory role of the superior government, that is, the central government’s choice of punishment strategy, plays a decisive role in governance.
Figure 4.
The impact of on , and . The impact of the revenue distribution coefficient of local government A on the collaborative governance probability of local government A, the collaborative governance probability of local government B, and the subsidy policy probability of central government G ().
Figure 5.
The impact of the revenue distribution coefficient of local government B on the probability of collaborative governance of local government A, the probability of collaborative governance of local government B, and the probability of subsidy policies of central government G ().
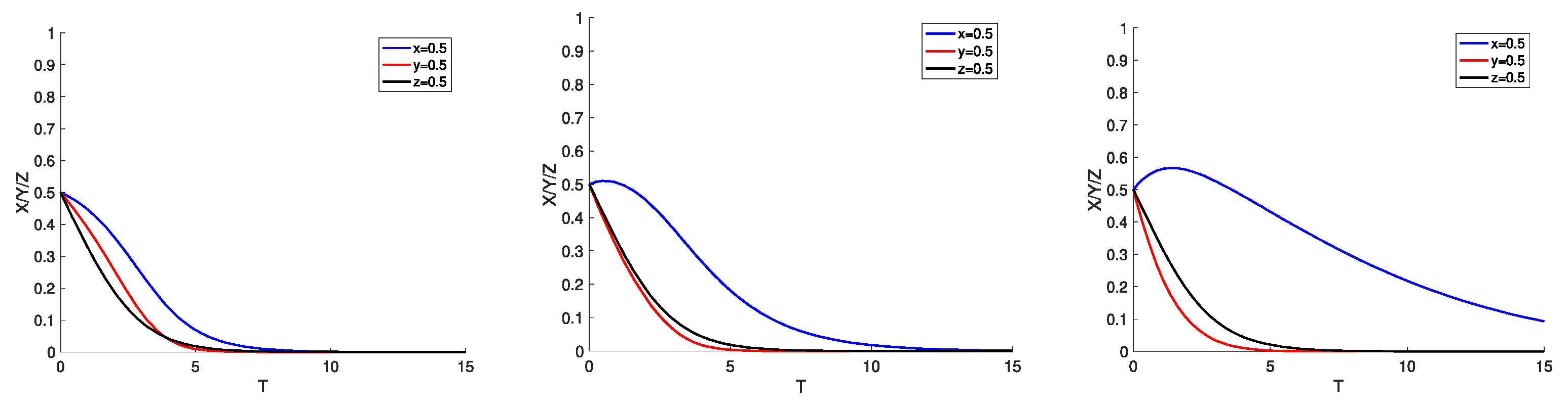
As can be seen in Figure 6, the smaller the tax coefficient φ of the local government, the more local government A and local government B tend to collaborative governance. When , local governments tend not to coordinate; when the tax coefficient , local governments tend to collaborative governance. Local government A tends to collaborative governance more quickly, while local government B tends to “free-rider” behavior in the first few cycles and then tends to collaborative governance. The results show that as the tax coefficient of local governments decreases, the more local governments tend to collaborative governance. Regardless of how the tax coefficient of local governments changes, the central government is more inclined to choose a punitive strategy. This shows that collaborative governance by local governments can achieve the sharing of resources between different governments, reduce the governance costs of individual governments, and improve the efficiency of resource utilization. At the same time, the reduction in local government taxes may lead to increased financial pressure on local governments. In addition, collaborative environmental governance can spread risks among multiple governments and reduce the risk level of individual governments, thereby improving governance effectiveness and helping to deal with environmental challenges and promote sustainable development.
Figure 6.
The impact of the local government’s tax coefficient on the collaborative governance probability of local government A, the collaborative governance probability of local government B, and the subsidy policy probability of central government G ().
5. Research Conclusions and Policy Recommendations
5.1. Research Conclusions
In this paper, a three-party game model for collaborative governance among regional governments is constructed, and a numerical simulation analysis is carried out accordingly to study the decision-making evolution path, influencing factors, and the change in the decision-making stability of the participants in collaborative governance. The following conclusions are drawn:
Firstly, when the reduction in the revenue of local enterprises is relatively small, local governments A and B will tend to choose collaborative governance. In the game system, this is reflected in the improvement in governance revenue, which is the fundamental reason for the difference in governance game decisions and also the key factor affecting the stability of the collaborative model. When the reduction in the revenue of local government enterprises brings greater synergy to the local government, the risk of collaborative governance is relatively low and higher economic benefits are obtained. At the same time, local governments and enterprises can give full play to their respective advantages and achieve complementarity.
Secondly, when the central government adopts a subsidy strategy, local governments are inclined to choose non-collaborative governance. When the central government adopts a penalty strategy, local governments are inclined to choose collaborative governance. When local governments are insufficiently willing to participate in collaborative governance, the policy penalties for “free-rider” behavior by the superior government are more conducive to promoting the realization of collaborative governance by the government.
Thirdly, the smaller the tax coefficient of local governments, the more inclined local governments are to collaborative governance. This indicates that collaborative governance by local governments can realize the sharing of resources among different governments, reduce the governance costs of individual governments, and improve the efficiency of resource utilization. At the same time, the reduction in local government taxes may lead to increased financial pressure on local governments, while collaborative environmental governance can spread risks among multiple governments, reducing the risk level of individual governments in order to jointly solve the problems faced and achieve common goals.
5.2. Policy Suggestions for Inter-Governmental Collaborative Governance
Combining the analysis process of the evolutionary game model and the above conclusions, this paper proposes policy recommendations from the perspectives of the collaborative strategy between the central and local governments and the collaborative strategy between local governments, specifically as follows:
- (1)
- Make the best use of the situation and give full play to the coordinating and promoting role of the central government. The formation of collaborative governance depends on the regulation and control of the central government, and compared with encouraging regulatory measures, strict punishment measures are more conducive to the implementation of governance. The central government should set the upper limit of punishment while ensuring the intensity of punishment in order to obtain the best regulatory effect. At the same time, the regulation of the central government should take rewards and punishments as the means to support collaborative governance and financial and other resources as the incentive to support governance.
- (2)
- Clarify the power and responsibility mechanism and delimit the boundaries of power. Taking air governance as an example, it cannot rely solely on the power of the central government, but it should properly divide the powers and responsibilities of the central and local governments in air governance work and take the central government as the guiding center. All levels of government should make full use of their autonomy to formulate and implement policies, regulations, and coordinated participation in line with local characteristics and strengthen the awareness of cooperative governance among governments. At the same time, regional collaborative governance reduces air pollution by strengthening environmental supervision, improving the efficiency of environmental governance, and promoting environmental protection technologies [71].
- (3)
- Reduce taxes and burdens and adjust the tax structure. Local governments can be motivated to carry out collaborative governance by lowering local tax rates to reduce the burden on enterprises, simplifying tax collection and management to reduce the tax cost of enterprises, establishing a tax assessment mechanism to ensure the effect of tax policies, and further optimizing the tax category settings to promote the development of green industries.
- (4)
- Optimize the cost structure of enterprises and promote sustainable development. Fine management reduces operating costs, improves efficiency, optimizes production processes, strengthens innovation to improve the quality of products or services, and adds value. The introduction of advanced technologies can enhance competitiveness and reduce dependence on policies such as subsidies. Eventually, the value of corporate interests is reduced to encourage local governments to engage in collaborative governance.
- (5)
- Coordinate the distribution of interests and balance the rights and obligations of all parties as much as possible. Local governments are the implementation level of the central government’s policies, and inevitable interest frictions arise during implementation. On the one hand, a pattern of mutual benefit and complementary interests should be formed among local governments in various regions, and, on the other hand, differentiated responsibilities should be implemented to make areas with severe air pollution and developed areas assume more responsibilities. In specific practice, relevant regional stakeholders should jointly seek multi-level and multi-field cooperation and, through certain interest compensation and transfer, promote the establishment of an interest community that can achieve interest sharing, mutual benefit, and compensation. The results of co-governance, supplemented by investment policy tools, should be focused on to better promote the green innovation of the local economy [72].
5.3. Limitations and Future Research Directions
This paper mainly explores the role of the central government’s “vertical regulation” from the perspective of interests in the tripartite evolutionary game model of the central–local–enterprise. It finds that the smaller the local government tax coefficient, the smaller the reduction in the income of local enterprises, and the more inclined the local governments are to collaborative governance when the central government chooses the penalty strategy. However, in fact, in addition to adjusting the heterogeneity differences between regions, additional research is required to determine whether the motivation of the participation of the central government and the value generated by its role in other aspects should be quantitatively calculated and included in the systematic consideration. At the same time, in our future research, in addition to focusing on the interest relationships and decision-making interactions among various entities in the model, we will also analyze and study the impacts of important external factors, such as social culture, political systems, and international cooperation, on regional collaborative governance. In addition, the choice of local governance policies is far from being as simple as cost–benefit estimation. It includes external policy environments, current industrial conditions, and the degree of overlap between other interests and collaborative interests. The links of collaborative governance that these factors affect and how much impact they have all need to be taken into account. Therefore, based on coordinating the vertical coordination of the superior and lower-level governments and the horizontal relationship of the same-level governments, more comprehensive and representative indicators are needed to guide policy choices in order to make the research on collaborative governance more realistic and persuasive. Finally, this paper simplifies multiple local governments into two, namely, A and B, for research. Although this is conducive to the construction and analysis of the model, it ignores the complex and diverse differences and interrelationships among numerous local governments in reality. In future research, multiple local governments can be included for analysis and exploration so as to have stronger explanatory power and applicability to actual situations.
Author Contributions
Conceptualization, X.H.; methodology, X.H. and W.Z.; software, W.Z.; validation, T.Q., Y.G. and W.Z.; formal analysis, X.H.; investigation, X.H. and W.Z.; resources, T.H.; writing—original draft preparation, X.H.; writing—review and editing, X.H. and T.H.; visualization, X.H. and W.Z.; supervision, T.H.; project administration, T.H.; funding acquisition, R.B. All authors have read and agreed to the published version of the manuscript.
Funding
This research was partially supported by the following grants: the National Natural Science Foundation of China youth project (Grant No. 72403063), the China Postdoctoral Science Foundation (Grant No. 2023M740910), Postdoctoral Fellowship Program of CPSF (Grant No. GZC20233442), and Scientific Research Projects on Ecological and Environmental Protection in Heilongjiang Province in 2023 (Grant No. HST2023ZR005).
Data Availability Statement
Data will be provided upon request.
Conflicts of Interest
The authors declare no conflicts of interest.
Appendix A
Table A1.
The game payment matrix of collaborative governance between local government A and local government B when central government G conducts subsidy policies.
Table A1.
The game payment matrix of collaborative governance between local government A and local government B when central government G conducts subsidy policies.
| Local Government B | |||
|---|---|---|---|
| Local Government A | Collaborative Governance | ||
| Without Collaborative Governance | |||
Table A2.
The game payment matrix of collaborative governance between local government A and local government B when central government G conducts punishment policies.
Table A2.
The game payment matrix of collaborative governance between local government A and local government B when central government G conducts punishment policies.
| Local Government B | ||||
|---|---|---|---|---|
| Local Government A | ||||
- Firstly, we conduct an evolutionary game stability analysis, for which we require the equilibrium point.
Proposition A1.
There exist multiple local equilibrium solutions in this evolutionary game dynamic system: , , , , , , , and . These equilibrium solutions all satisfy .
Proof.
Let , and find the equilibrium point.
For central government G:
The equilibrium condition is as follows:
- .
- .
- .
For local government A:
The equilibrium condition is as follows:
- .
- .
- .
For local government B:
The equilibrium condition is as follows:
- .
- .
- .
□
- 2.
- In the case of local equilibrium point stability, the Jacobian matrix is represented as follows:
For the stability situation of the local equilibrium point , the Jacobian matrix can be expressed as follows:
For the stability situation of the local equilibrium point , the Jacobian matrix can be expressed as follows:
For the stability situation of the local equilibrium point , the Jacobian matrix can be expressed as follows:
For the stability situation of the local equilibrium point , the Jacobian matrix can be expressed as follows:
For the stability situation of the local equilibrium point , the Jacobian matrix can be expressed as follows:
For the stability situation of the local equilibrium point , the Jacobian matrix can be expressed as follows:
For the stability situation of the local equilibrium point , the Jacobian matrix can be expressed as follows:
For the stability situation of the local equilibrium point , the Jacobian matrix can be expressed as follows:
- 3.
- From the various items in the Jacobian matrix, we can determine that the solution of the equilibrium point is as follows:
For central government G:
For local government A:
For local government B:
- 4.
- Sensitivity analysis of the model.
Assume that is a monotonically increasing function with respect to . The game payoff matrices for the collaborative governance of local government A and local government B when central government G implements subsidy policies and punishment policies are shown in Appendix A Table A1 and Table A2.
- (1)
- The replication dynamic equation and evolution path of central government G.
The expected revenue of central government G when it selects the subsidy policy is:
The expected revenue of central government G when it selects the penalty policy is:
The expected revenue of central government G when it chooses the supervision and non-supervision strategies with probabilities of and is:
Then, the replicator dynamic equation of local government G is:
- (2)
- The replication dynamic equation and evolution path of local government A.
The expected return when local government A selects a collaborative strategy is:
The expected payoff when local government A chooses the “free-rider” strategy is:
The expected return of local government A when it chooses the collaborative and “free-rider” strategies with probabilities and respectively, is:
Then, the replicator dynamic equation of local government A is:
- (3)
- The replication dynamic equation and evolution path of local government B.
The expected return when local government B selects a collaborative strategy can be expressed as follows:
The expected payoff when local government B selects the “free-rider” strategy is:
The expected return of local government B when it chooses the collaborative and “free-rider” strategies with probabilities and respectively, is:
Then, the replicator dynamic equation of local government B is:
In this part, the robustness analysis of the model was carried out. Specifically, the linear relationship originally representing the relationship between central tax and enterprises was transformed into the function relationship of central tax. After in-depth research, it was found that for central government G, local government A, and local government B, their respective dynamic replication equations obtained under the situation of a linear relationship between central tax and enterprises are consistent with those in the case where the relationship between central tax and enterprises is the function relationship . Moreover, the subsequent propositions and inferences remain unchanged as well. Thus, it can be seen that whether or not there is a linear or functional relationship between the central government’s tax revenue and enterprises will not affect the research results.
References
- Sheng, J.; Webber, M. Incentive coordination for transboundary water pollution control: The case of the middle route of China’s South–North water Transfer Project. J. Hydrol. 2020, 598, 125705. [Google Scholar] [CrossRef]
- World Health Organization. World Health Statistics 2024: Monitoring Health for the SDGs, Sustainable Development Goals. Available online: https://iris.who.int/bitstream/handle/10665/376869/9789240094703-eng.pdf?sequence=1 (accessed on 21 May 2024).
- He, Y.; Liu, X.; Wang, X. How can environment get better? Are search review of pollution governance. Manag. Environ. Qual. 2022, 33, 406–418. [Google Scholar] [CrossRef]
- Wu, Y.; Li, Z. Can the Development of Electric Vehicles Reduce the Emission of Air Pollutants and Greenhouse Gases in Developing Countries? Transp. Res. Part D. 2017, 51, 129–145. [Google Scholar] [CrossRef]
- Chen, S.; Chen, D. Air Pollution, government regulations and high-quality economic development. Econ. Res. J. 2018, 53, 20–34. (In Chinese) [Google Scholar]
- Zhao, C.; Yan, Y.; Wang, C.; Tang, M.; Wu, G.; Ding, D.; Song, Y. Adaptation and Mitigation for Combating Climate Change-from Single to Joint. Ecosyst. Health Sustain. 2018, 4, 85–94. [Google Scholar] [CrossRef]
- Cheng, C.C.J. Sustainability Orientation, Green Supplier Involvement, and Green Innovation Performance: Evidence from Diversifying Green Entrants. J. Bus. Ethics 2020, 161, 393–414. [Google Scholar] [CrossRef]
- Jutze, G.A.; Gruber, C.W. Establishment of an intercommunity air pollution control program. Air Repair 1962, 12, 192–194. [Google Scholar]
- Luo, R.J.; Schrader, W. Getting a better overview of a highly PAH contaminated soil: A non-targeted approach assessing the real environmental contamination. J. Hazard. Mater. 2021, 418, 126352. [Google Scholar] [CrossRef] [PubMed]
- Wang, S.H.; Sun, X.L.; Song, M.L. Environmental regulation, resource misallocation, and ecological efficiency. Emerg. Mark. Financ. Trade 2021, 57, 611–630. [Google Scholar] [CrossRef]
- Wang, M.Y.; Li, Y.M.; Li, J.Q.; Wang, Z.T. Green process innovation, green product innovation and its economic performance improvement paths: A survey and structural model. J. Environ. Manag. 2021, 297, 113282. [Google Scholar] [CrossRef]
- Ma, L.; Xing, X.; Iqbal, N. Multi-dimensional competition in local governments, performance pressures, and corporate green innovation in China. J. Appl. Econ. 2024, 27, 2351267. [Google Scholar] [CrossRef]
- Wang, L.P.; Long, Y.; Li, C. Research on the impact mechanism of heterogeneous environmental regulation on enterprise green technology innovation. J. Environ. Manag. 2022, 322, 116127. [Google Scholar] [CrossRef] [PubMed]
- Wu, H.; Li, Y.; Hao, Y.; Ren, S.; Zhang, P. Environmental decentralization, local government competition, and regional green development: Evidence from China. Sci. Total Environ. 2020, 708, 135085. [Google Scholar] [CrossRef] [PubMed]
- Zhang, J.; Wang, J.; Yang, X.; Ren, S.; Ran, Q.; Hao, Y. Does local government competition aggravate haze pollution? A new perspective of factor market distortion. Socio-Econ. Plan. Sci. 2021, 76, 100–959. [Google Scholar] [CrossRef]
- Chen, Y.Y.; Yao, Z.Y.; Zhong, K. Do environmental regulations of carbon emissions and air pollution foster green technology innovation: Evidence from China’s prefecture-level cities. J. Clean. Prod. 2022, 350, 131537. [Google Scholar] [CrossRef]
- Zhao, R.; Neighbour, G.; Han, J.; Mcguire, M.; Deutz, P. Using game theory to describe strategy selection for environmental risk and carbon emissions reduction in the green supply chain. J. Loss Prev. Process Ind. 2012, 25, 927–936. [Google Scholar] [CrossRef]
- Xie, X.; Huo, J.; Zou, H. Green process innovation, green product innovation, and corporate financial performance: A content analysis method. J. Bus. Res. 2019, 101, 697–706. [Google Scholar] [CrossRef]
- Rennings, K.; Rammer, C. The impact of regulation-driven environmental innovation on innovation success and firm performance. Ind. Innov. 2011, 18, 255–283. [Google Scholar] [CrossRef]
- Luo, Q.; Miao, C.; Sun, L.; Meng, X.; Duan, M. Efficiency evaluation of green technology innovation of China’s strategic emerging industries: An empirical analysis based on Malmquist-data envelopment analysis index. J. Clean. Prod. 2019, 238, 146–156. [Google Scholar] [CrossRef]
- Gee, S.; Mcmekin, A. Eco-innovation systems and problem sequences: The contrasting cases of US and Brazilian biofuels. Ind. Innov. 2011, 18, 301–315. [Google Scholar] [CrossRef]
- Wang, S.; Wang, J.; Wang, Y. Spillover and re-spillover in China’s collaborative innovation. Int. Reg. Sci. Rev. 2023, 46, 38–68. [Google Scholar] [CrossRef]
- Pan, H.Y.; Ren, J.J.; Zhang, Q.; Du, S.X. Effect of “green technology-institution” collaborative innovation on ecological efficiency—The moderating role of fiscal decentralization. Environ. Sci. Pollut. Res. 2023, 30, 19132–19148. [Google Scholar] [CrossRef]
- Li, D.; Dong, Z.Q. Research on Green Technology Innovation Policy. Inq. Into Econ. Issues 2016, 2, 49–53. (In Chinese) [Google Scholar]
- Li, Z.P.; Yuan, X.L.; Xi, J.H.; Yang, L. The Objects, Agents, and Tools of Chinese Co-Governance on Air Pollution: A Review. Environ. Sci. Pollut. Res. Int. 2021, 28, 24972–24991. [Google Scholar] [CrossRef]
- Jiang, L.; Ye, X.T.; Zhang, W. Differences and Collaboration Quantitative Study on Air Pollution Control Policy in Beijing-Tianjin-Hebei and the Surrounding Areas. Environ. Technol. Innov. 2017, 8, 126–132. [Google Scholar]
- Cui, L.; Chen, Q. Haze Governance, Local Government Competition and Total Factor Productivity. J. Environ. Econ. 2021, 6, 120–139. (In Chinese) [Google Scholar]
- Tacconi, L.; Jotzo, F.; Grafton, R.Q. Local Causes, Regional Co-Operation and Global Financing for Environmental Problems: The Case of Southeast Asian Haze Pollution. Int. Environ. Agreem. Politics Law Econ. 2008, 8, 1–16. [Google Scholar] [CrossRef]
- Liu, G.; Yang, Z.; Chen, B.; Zhang, Y.; Su, M.; Ulgiati, S. Prevention and control policy analysis for energy-related regional pollution management in china. Appl. Energy 2016, 166, 292–300. [Google Scholar] [CrossRef]
- Yeung, D.W.K. Dynamically Consistent Cooperative Solution in a Differential Game of Transboundary Industrial Pollution. J. Optim. Theory Appl. 2007, 134, 143–160. [Google Scholar] [CrossRef]
- Yanase, A. Global environment and dynamic games of environmental policy in an international duopoly. J. Econ. 2009, 97, 121–140. [Google Scholar] [CrossRef]
- Li, S. A differential game of transboundary industrial pollution with emission permits trading. J. Optim. Theory Appl. 2014, 163, 642–659. [Google Scholar] [CrossRef]
- Huang, X.; Zhan, W.; Li, C.; Ma, T.; Hong, T. Collaborative Decision-Making of the Supply Chain System Considering Green Innovation Capability. Kybernetes 2024. [Google Scholar] [CrossRef]
- Qiu, X.; Yang, J. Government role in the coordinated mechanism for River Basin water quality control. Energy Procedia 2011, 5, 337–342. [Google Scholar]
- Barrett, S. Strategic Environmental Policy and Intrenational Trade. J. Public Econ. 1994, 54, 325–338. [Google Scholar] [CrossRef]
- Siamak, M.E.; Armaghan, A.E.; Reza, K. Developing environmental penalty functions for river water quality management: Application of evolutionary game theory. Environ. Earth Sci. 2015, 73, 4201–4213. [Google Scholar]
- Wang, H.W.; Cai, L.R.; Zeng, W. Research on the evolutionary game of environmental pollution in system dynamics model. J. Exp. Theor. Artif. Intell. 2011, 23, 39–50. [Google Scholar] [CrossRef]
- Fairchild, R.J. The manufacturing sector’s environmental motives: A game-theoretic analysis. J. Bus. Ethics 2008, 79, 333–344. [Google Scholar] [CrossRef]
- Sun, H.; Zhang, Z.; Liu, Z. Does air pollution collaborative governance promote green technology innovation? Evidence from China. Environ. Sci. Pollut. Res. 2022, 29, 51609–51622. [Google Scholar] [CrossRef] [PubMed]
- Eichner, T.; Pethig, R. Strategic pollution control and capital tax competition. J. Environ. Econ. Manag. 2019, 94, 27–53. [Google Scholar] [CrossRef]
- Wu, X.X.; Xiong, W.Q. Evolutionary game analysis of the reverse supply chain based on the government subsidy mechanism. 2012 Second International Conference on Business Computing and Global Informatization, Shanghai, China, 12–14 October 2012; Volume 32, pp. 99–102. [Google Scholar]
- Zhu, Q.H.; Dou, Y.J. Evolutionary game model between governments and core enterprises in greening supply chains. Syst. Eng. Theory Pract. 2007, 27, 85–89. [Google Scholar] [CrossRef]
- Sheng, J.; Zhou, W.; Zhu, B. The coordination of stakeholder interests in environmental regulation: Lessons from China’s environmental regulation policies from the perspective of the evolutionary game theory. J. Clean. Prod. 2020, 249, 119385. [Google Scholar] [CrossRef]
- Yang, W.; Yuan, G.; Han, J. Is China’s air pollution control policy effective? Evidence from yangtze river delta cities. J. Clean. Prod. 2019, 220, 110–133. [Google Scholar] [CrossRef]
- Langbein, L.; Liang, J.; Buenemann, M. Comparing the effects of changes in performance incentives and implementation activities on policy outcomes: Evidence from air pollution emissions in China. J. Comp. Policy Anal. 2020, 23, 328–349. [Google Scholar] [CrossRef]
- Bao, Q.; Shao, M.; Yang, D. Environmental regulation, local legislation and pollution control in China. Environ. Dev. Econ. 2021, 26, 321–339. [Google Scholar] [CrossRef]
- Li, N.; Zhang, X.; Shi, M.; Hewings, G.J. Does China’s air pollution abatement policy matter? An assessment of the Beijing-Tianjin-Hebei region based on a multi-regional CGE model. Energy Policy 2019, 127, 213–227. [Google Scholar] [CrossRef]
- Zhang, W.W.; Zhao, B.; Gu, Y.; Sharp, B.; Xu, S.C.; Liou, K.N. Environmental impact of national and subnational carbon policies in China based on a multi-regional dynamic CGE model. J. Environ. Manag. 2020, 270, 110901. [Google Scholar] [CrossRef]
- Jiang, X.; Li, G.; Fu, W. Government environmental governance, structural adjustment and air quality: A quasi-natural experiment based on the three-year action plan to win the blue sky defense war. Environ. Manag. 2021, 277, 111470. [Google Scholar] [CrossRef] [PubMed]
- Xu, M.; Wu, J. Can Chinese-style environmental collaboration improve the air quality? A quasi-natural experimental study across Chinese cities. Environ. Impact Assess. Rev. 2020, 85, 106466. [Google Scholar] [CrossRef]
- Wu, X.; Gao, M.; Guo, S.; Li, W. Effects of environmental regulation on air pollution control in China: A spatial Durbin econometric analysis. J. Regul. Econ. 2019, 55, 307–333. [Google Scholar] [CrossRef]
- Ding, X.; Liu, H.; Zhang, J.; Shen, Y.; Yang, G. Does the local government multi-objective competition intensify the transfer of polluting industries in the yangtze river economic belt? Environ. Res. 2024, 245, 118074. [Google Scholar] [CrossRef] [PubMed]
- Jia, S.; Liu, X.; Yan, G. Effect of APCF policy on the haze pollution in China: A system dynamics approach. Energy Policy 2019, 125, 33–44. [Google Scholar] [CrossRef]
- Yu, X. Transboundary water pollution management lessons learned from river basin management in China. Eur. Neth. Utrecht Law Rev. 2011, 7, 188–203. [Google Scholar] [CrossRef]
- Kim, D.O.; Dinart, A.; Mckinney, A. Transboundary water management: Can issue linkage help mitigate externalities? Int. Game Theory Rev. 2012, 14, 35–85. [Google Scholar]
- Fernandez, L. Transboundary water institutions in action. Water Resour. Econ. 2013, 1, 20–35. [Google Scholar] [CrossRef]
- Li, C.; Sun, D.; Xie, X.; Xue, J. Cooperation control strategies for China’s cross-region pollution in a lake basin based on green reduction cost. J. Air Waste Manag. Assoc. 2016, 66, 482–491. [Google Scholar] [CrossRef]
- Rapoport, A.; Chammah, A.M.; Orwant, C.J. Prisoner’s Dilemma: A Study in Conflict and Cooperation; University of Michigan Press: Ann Arbor, MI, USA, 1965. [Google Scholar]
- Gibbons, R.S. Game Theory for Applied Economists; Princeton University Press: Princeton, NJ, USA, 1992. [Google Scholar]
- Friedman, J.W. A Non-Cooperative Equilibrium for Supergames. Rev. Econ. Stud. 1971, 38, 1–12. [Google Scholar] [CrossRef]
- Fudenberg, D.; Eric, M. Evolution and Cooperation in Noisy Repeated Games. Am. Econ. Rev. 1990, 90, 274–279. [Google Scholar]
- Yang, R.; Tang, W.S.; Zhang, J.X. Technology improvement strategy for green products under competition: The role of government subsidy. Eur. J. Oper. Res. 2021, 289, 553–568. [Google Scholar] [CrossRef]
- Friedman, D. Evolutionary game in economics. Econometrica 1991, 59, 637–666. [Google Scholar] [CrossRef]
- Breslin, M.; Buchanan, R. On the Case Study Method of Research and Teaching in Design. Des. Issues 2008, 24, 36–40. [Google Scholar] [CrossRef]
- Flyvbjerg, B. Five Misunderstandings About Case-Study Research. Papers 2004, 12, 28. [Google Scholar]
- Wei, F.; Feng, N.; Yang, S.; Zhao, Q. A conceptual framework of two-stage partner selection in platform-based innovation ecosystems for servitization. J. Clean. Prod. 2020, 262, 121431. [Google Scholar] [CrossRef]
- Zhang, Z.H.; Zhang, G.X. The Evolutionary Logic of Collaborative Governance of Haze Between Local Governments: Case Analysis Based on the Joint Prevention and Control Mechanism of Air Pollution. J. Environ. Econ. 2021, 6, 97–114. (In Chinese) [Google Scholar]
- Zhan, W.T.; Jiang, M.H.; Wang, X.P. The optimal capacity decision of the catering merchant in omnichannel—Service, production and delivery capacity. Kybernetes 2024, 53, 1958–1986. [Google Scholar] [CrossRef]
- Zhang, M.; Li, H. New evolutionary game model of the regional governance of haze pollution in China. Appl. Math. Model. 2018, 63, 577–590. [Google Scholar] [CrossRef]
- Chu, Z.; Bian, C.; Yang, J. Joint prevention and control mechanism for air pollution regulations in China: A policy simulation approach with evolutionary game. Environ. Impact Assess. Rev. 2021, 91, 106668. [Google Scholar] [CrossRef]
- Ge, T.; Chen, X.; Geng, Y.; Yang, K. Does regional collaborative governance reduce air pollution? Quasi-experimental evidence from China. J. Clean. Prod. 2023, 419, 138283. [Google Scholar] [CrossRef]
- Qiu, L.; Xia, W.; Wei, S.; Hu, H.; Yang, L.; Chen, Y.; Hu, F. Collaborative management of environmental pollution and carbon emissions drives local green growth: An analysis based on spatial effects. Environ. Res. 2024, 259, 119546. [Google Scholar] [CrossRef]
Disclaimer/Publisher’s Note: The statements, opinions and data contained in all publications are solely those of the individual author(s) and contributor(s) and not of MDPI and/or the editor(s). MDPI and/or the editor(s) disclaim responsibility for any injury to people or property resulting from any ideas, methods, instructions or products referred to in the content. |
© 2025 by the authors. Licensee MDPI, Basel, Switzerland. This article is an open access article distributed under the terms and conditions of the Creative Commons Attribution (CC BY) license (https://creativecommons.org/licenses/by/4.0/).





