Abstract
This study examines how environmental regulation (ER), green intellectual capital (GIC), green human resource management (GHRM), and green ambidextrous innovation (GAI) contribute to enhancing the sustainable performance (SP) of manufacturing firms. Using a quantitative approach, data from 472 managers of green garment manufacturing firms in Bangladesh were analyzed with SmartPLS4 software. The results indicate that GHRM and GIC positively impact SP, with GIC exerting a stronger influence on GAI—encompassing green exploitative innovation (EIGI) and green exploratory innovation (ERGI)—compared to GHRM. Additionally, GAI positively affects SP and serves as a partial mediator in the GIC-SP relationship but not in the GHRM-SP relationship. ER negatively moderates the GHRM-SP and GHRM-GAI links, while it positively moderates the GIC-GAI relationship, albeit weakly in the GIC-SP connection. This study highlights GAI’s mediating roles in the GHRM-SP (specifically, GHRM-EIGI-SP and GHRM-ERGI-SP) and GIC-SP (specifically, GIC-EIGI-SP and GIC-ERGI-SP) relationships within a regulatory context. By introducing fresh perspectives, this research advances green management studies, offering valuable insights for academics and industry professionals. It provides a strategic framework for firms to navigate regulations, foster innovation, optimize human and intangible resources, and enhance sustainable performance, thereby positioning themselves as leaders in the global market.
1. Introduction
With global economic growth, pressing environmental challenges, like climate change, resource depletion, and energy shortages, are intensifying [1]. Consequently, businesses struggle to comply with existing manufacturing standards and regulations imposed by regulatory stakeholders, including governments, customers, and competitors [2]. Adhering to environmental regulation (ER) is crucial for addressing ecological concerns, enhancing industrial performance, and strengthening business resilience [3]. ER also presents an opportunity for companies to drive innovation and, ultimately, improve financial performance [4]. According to Porter et al. [5], “properly designed environmental regulation can trigger innovation that may partially or more than fully offset the costs of complying with them”. To achieve mutually beneficial outcomes from ER, firms must proactively seek innovative solutions [5]. In response to increasing environmental pressures, sustainable development in manufacturing requires innovative approaches for creating new technologies, processes, and products [6].
Bangladesh, the world’s second-largest producer and exporter of ready-made garment (RMG), faces challenges related to environmental impact and social issues, including poor working conditions and fair wages [7]. In fiscal year 2023–2024, garment exports exceeded USD 36 billion, with a target of USD 100 billion by 2030 [8]. This sector’s growth is set to raise energy consumption and greenhouse gas emissions significantly [9]. Bangladesh ranks 175 out of 180 countries in the 2024 Environmental Performance Index, a concerning placement that negatively affects that country. Bangladesh requires green growth to tackle climate change and environmental degradation caused by rapid economic expansion and urbanization, leading to increased carbon intensity, resource inefficiencies, pollution, reduced climate resilience, and natural resource depletion [10]. In response, policymakers are adopting a range of environmental measures, including taxes and strict regulations, to enhance sustainability [11].
Under pressure from governments, environmental regulations, and stakeholders, companies are progressively adopting green human resource management (GHRM) to strengthen their reputation and fulfill environmental targets [12]. Based on the resource-based view (RBV) perspective [13], scholars suggest that HRM practices focused on developing a firm’s human capital can contribute to achieving sustainable business performance [14]. Sustainable performance refers to a firm’s capability to integrate economic growth, environmental responsibility, and social well-being within the framework of sustainable development [15]. GHRM refers to “the systematic, planned alignment of typical human resource management practices with the organization’s environmental goals” [16]. GHRM is crucial because of factors like industrial waste, pollution, and environmental incidents [17]. It can enhance organizational performance and employee well-being [18]. Although numerous studies [19,20,21,22] have explored the association between GHRM and sustainable performance (SP) from various perspectives, the effect of GHRM on achieving SP, particularly in the garment sector of the manufacturing industry, remains unclear and largely underexplored in the existing literature. An organization’s innovation potential is rooted in the capabilities and motivation of its employees, with human resource management being deeply engaged throughout the innovation process [23]. Research by Lin et al. [24], Awwad Al-Shammari et al. [25], Kanan et al. [26], and Makumbe [27] demonstrates that GHRM positively influences sustainable performance, with green innovation (GI) acting as a mediating factor. Aftab et al. [28] found that GHRM indirectly affects environmental performance through green innovation at Pakistani manufacturing firms. Liu et al. [29] found that pro-environmental behavior acts as a mediator in the connection between green innovation and sustainable business practices. Zihan and Makhbul [30], in their study on Malaysian SMEs, revealed that green product innovation mediated the GHRM–SP relationship, while green process innovation did not. Researchers have explored different dimensions of green innovation, focusing on its mediating role in the relationship between GHRM and SP across diverse industries. Wang et al. [31] propose that to tackle environmental challenges, firms should adopt green ambidextrous innovation (GAI), which includes green exploitative innovation (EIGI) and green exploratory innovation (ERGI). Green exploitative innovation focuses on utilizing existing environmental knowledge, skills, and processes to improve current green products and designs, while green exploratory innovation emphasizes acquiring new environmental insights and capabilities to develop novel eco-friendly markets and products [31]. Despite this, limited research has addressed the mediating role of green ambidextrous innovation (GAI) in the link between GHRM and SP. Úbeda-García et al. [32] and Jabeen et al. [33] recognized green ambidexterity as a mediator between GHRM and environmental performance. However, to the extent of our knowledge, no study has explored the mediating role of GAI between GHRM and SP in the context of Bangladesh’s manufacturing sector, particularly in the garment industry. A more comprehensive and in-depth investigation is still needed to explore the mediating role of GAI.
The intellectual-capital-based view (ICV) theory highlights a firm’s intangible assets, making it particularly suitable for assessing and measuring such assets and capabilities [34]. Through the lens of ICV, this study explores the association between green intellectual capital (GIC) and GAI in Bangladesh’s garment manufacturing industry. Chen [35] proposed the idea of GIC in response to stringent international environmental regulations and growing consumer environmental awareness and defined GIC as “the total stocks of all kinds of intangible assets, knowledge, capabilities, and relationships about environmental protection or green innovation”. GIC enables compliance with regulations and caters to eco-conscious consumers, adding value to firms [36]. Previous research has investigated the mediating role of GAI in the connection between GIC and performance. For example, Asiaei et al. [37], Martínez-Falcó et al. [38], and Tram and Ngoc [39] found that GAI mediates the association between GIC and environmental performance in various industries, including Iranian publicly listed companies, Spanish wineries, and medium-to-large enterprises in Vietnam. Similarly, Zahid et al. [40] reported that GAI mediates the connection between corporate social responsibility and sustainable performance in Chinese SMEs, while Shehzad et al. [41] found that GAI acts as an intermediary between GIC and green performance at manufacturing firms. Despite these findings, very few studies have examined the mediating role of GAI in the GIC-SP link, and the results are diverse. Moreover, there is a significant gap in research exploring the distinct mediating roles of the two forms of GAI—green exploitative innovation (EIGI) and green exploratory innovation (ERGI)—in this relationship within Bangladesh’s garment manufacturing sector. This emphasizes the need for more research in this domain.
Research has emphasized the impacts of GHRM and GIC on key organizational impacts, such as sustainability [42,43], environmental performance [44], and pro-environmental behavior [45]. Manufacturing firms should update their business models and adopt sustainable strategies by combining GHRM principles with green intellectual capital to promote natural resource conservation [46]. This combination allows firms to boost their ability to create green innovations by integrating exploration and exploitation, leading to enhanced green ambidextrous innovation (GAI) [47], supporting effective resource mobilization within organizations [37]. Although GAI allows firms to discover new opportunities while leveraging existing capabilities, leading to a competitive edge [48], GAI is still an underexplored intermediary mechanism for translating GHRM and GIC to improved SP.
Environmental regulation encompasses the strategies, mechanisms, and actions used to guide and control target groups’ behavior in environmental protection [49]. As a result of environmental regulation (ER), numerous manufacturing companies are now focusing on green growth [50] and balancing and enhancing their performance across social, economic, and ecological dimensions [51]. Baquero [52] argues that GAI can drive sustainable growth by offering eco-friendly solutions that counter the environmental impact of traditional business practices. A regulatory framework supports the adoption of GAI, which integrates the synchronized pursuit of both green exploratory innovation (ERGI) and green exploitative innovation (EIGI) [53], and can help firms to address ecological issues while boosting their current capabilities and securing a competitive advantage [31]. Tu et al. [54] assert that ER positively influence enterprises’ green innovation, and GHRM further amplifies this effect. Conversely, Liang et al. [55] revealed that the effect of environmental regulation on green technology innovation varies once human capital exceeds specific critical thresholds. Studies on the impacts of ER have yielded diverse and inconsistent results. The literature still lacks sufficient focus on the moderating role of ER in the association between GHRM, GIC, GAI, and SP. This gap is particularly evident in research on Bangladeshi manufacturing firms. This study, as far as we know, is the first to explore this multifaceted connection, providing valuable contributions to the literature in this field.
In this research framework, the central idea posits that the strategic alignment of various green capabilities and resources considerably improves the SP of manufacturing companies by harmonizing with ER. Based upon the resource-based view (RBV) and the intellectual-capital-based view (ICV) perspectives and the above-mentioned ideas, we put forward the following research questions (RQs):
RQ1. How do GHRM, GIC, and GAI affect a firm’s sustainable performance (SP)?
RQ2. Do exploitative and exploratory green innovations (GIs) mediate the link between GHRM and SP?
RQ3. Do exploitative and exploratory GIs mediate the link between GIC and SP?
RQ4. Does ER moderate the relationships between GHRM and SP and between GHRM and GAI?
RQ5. Does ER moderate the relationships between GIC and SP and between GIC and GAI?
The current study holds significant implications and novelty for several reasons. First, it pioneers the integration of ER, GHRM, GIC, GAI, and SP within a single research framework, enhancing the understanding of sustainable business practices and innovation. Second, it uniquely examines the mediating effect of GAIs (EIGI and ERGI) on GHRM-GAI-SP (precisely, GHRM-EIGI-SP and GHRM-ERGI-SP) and GIC-GAI-SP (precisely, GIC-EIGI-SP and GIC-ERGI-SP) dynamics simultaneously, contributing to the green ambidexterity literature. Third, it addresses the influence of GAI on SP within the ready-made garment manufacturing (RMG) sector, marking a progressive step in research. Fourth, by focusing on the RMG sector in Bangladesh, it offers new insights into the GHRM-GAI and GIC-GAI relationships specific to this context. Fifth, this study bridges the gap in exploring the connections between GHRM-EIGI and GHRM-ERGI, which are crucial for enhancing manufacturing firms’ competitiveness. Finally, it provides valuable academic contributions and managerial guidelines by investigating the antecedent factors impacting GAI within the RMG sector in Bangladesh.
2. Literature Review and Hypothesis Development
2.1. Theoretical Background
This study’s theoretical framework is based on the resource-based view (RBV) and intellectual-capital-based view (ICV) theories to explain how organizations achieve sustainability through effective resource utilization. Barney [56] introduced RBV, asserting that organizations can gain a competitive advantage by developing strategies and capabilities that are unique, valuable, distinctive, difficult to transfer, and irreplaceable.
The application of RBV in the strategic management literature has fostered greater integration between strategic HRM and general strategic management practices [57].
From the RBV viewpoint, a company’s resources encompass physical, human, and organizational capital. Human capital is defined as the collective experience, training, intelligence, and insights of the firm’s employees [58]. The recognition of human capital as a strategic resource emerged with the development of the RBV in strategic management [59]. As strategy researchers have identified firms’ resources that met the RBV’s core criteria—valuable, rare, and difficult to imitate—human capital was emphasized as a resource that could provide firms with a competitive advantage and lead to enhanced firms’ performance [56].
Through the lens of the RBV theory, this study explores the roles of GHRM and green ambidextrous innovation in enhancing firms’ capacities to strengthen their green competitive advantage and overall performance. The RBV theory provides valuable insights into the human resource aspect of an organization, offering a deeper understanding, better predictive power, and improved management practices [60]. Through the RBV lens, Jabbour et al. [61] highlight the connection between human resource practices and organizational sustainability. Green management, from the RBV viewpoint, is a key element of a firm’s strategy and should be regarded as a unique capability [62].
Aligned with the RBV, intellectual capital (IC) embodies valuable, intangible, and inimitable resources that facilitate a firm’s productive operations and value generation [63]. The intellectual-capital-based view (ICV) focuses on specific intangible resources that are intricately tied to a firm’s competitive advantage, representing a narrower perspective within the broader RBV theory [34]. Intellectual capital (IC) refers to the intangible resources within an organization that allow it to generate value and gain a competitive advantage [64]. Chen [35] highlighted that firms with greater green intellectual capitals tend to have stronger competitive advantages. Similarly, López-Gamero et al. [65] proposed that GIC represents the comprehensive knowledge that supports in implementing green management to achieve a competitive advantage. GIC allows firms to evaluate their environmental impact and responsibility, and it also drives proactive environmental actions by leveraging knowledge gained through collaborations, partnerships, and green alliances with environmental organizations [65]. This study employs ICV theory to explain the association between GIC and green ambidextrous innovation and to explore how GIC influences sustainable performance through the mediating role of green ambidextrous innovation. Combining RBV and ICV provides a robust explanation for the roles of GHRM and GIC in driving sustainable performance within the context of green sustainability development.
The following section focuses on hypothesis formulation, using both the RBV and ICV theoretical perspectives to construct arguments and propose hypotheses for empirical examination in this study.
2.2. Empirical Framework
2.2.1. Impact of GHRM on SP
GHRM is a crucial aspect of the sustainable HRM literature, focusing on environmental management at firms while also enhancing social and economic well-being and fostering awareness of environmental concerns, such as waste reduction [66]. The existing literature suggests that GHRM practices enhance firms’ sustainable performance (SP) by shaping employees’ green behaviors [22]. Correia et al. [21] found that GHRM practices contribute positively to SP, while Zaid et al. [19] revealed a direct effect of GHRM on SP at Palestinian manufacturing firms. Similarly, an empirical study by Le and Tham [67], in the manufacturing sector, found a strong connection between GHRM and SP. The resource-based view (RBV) of the firm, as proposed by Russo and Fouts [68], provides a strong foundation for the hypothesis that enhanced environmental performance can lead to improved economic performance. From the RBV perspective, ensuring organizational sustainability requires GHRM to improve the quality of human resources [69]. In this regard, Din et al. [60] assert that RBV offers valuable insights into the human resource aspect of organizations, enabling a deeper understanding, better predictive capabilities, and improved management effectiveness. Further research is essential to examine how GHRM practices impact the sustainable performance of the garment industry in emerging economies, such as Bangladesh. Drawing on the existing literature, we put forward the following hypothesis:
H1:
GHRM is positively associated with sustainable performance.
2.2.2. Impact of GIC on SP
Reed et al. [34] highlight the intellectual capital view (ICV), integrating human, relational, and structural capital to enhance competitive advantage [46]. GIC plays an important role in sustainable business performance [40] and improving the overall firm’s competitiveness [70]. Investment in GIC supports manufacturers in achieving sustainability [64]. Prior studies have examined GIC’s impacts on environmental [46,48] and economic performances [71], but its role in sustainable performance remains underexplored in developing countries’ RMG sectors. From the ICV perspective, the literature reveals a gap concerning the effect of GIC on sustainable performance in the ready-made garment sector of developing countries. Additional studies are needed to address this gap. Building on the principles of the ICV, this study explores the association between GIC and sustainability. Therefore, we suggest the following hypothesis:
H2:
Green intellectual capital is positively associated with sustainable performance.
2.2.3. Impact of GHRM on GAI
GHRM supports hiring dedicated, talented, skilled employees to integrate environmental values into an innovative business model [72], and the adoption of GHRM practices is a crucial condition to ensure green ambidextrous innovations, both radical and incremental [32]. The results of a study conducted by Altaee et al. [73] reveal that executing GHRM practices substantially influences organizational ambidexterity. The literature review identifies key research gaps, particularly the lack of exploration into the association between GHRM and green ambidextrous innovation in the garment industry. Most studies focus on green innovation as an outcome of GHRM, overlooking green ambidextrous innovation itself. Previous studies [32,47] have not explored the distinct and simultaneous effects of GHRM on EIGI and ERGI. Moreover, mixed findings on the GHRM–green ambidextrous innovation relationship call for further investigation. This emphasizes the importance of a more detailed exploration of this connection. Therefore, the following hypotheses are proposed:
H3a:
GHRM is positively associated with green exploitative innovation.
H3b:
GHRM is positively associated with green exploratory innovation.
2.2.4. Impact of GIC on GAI
According to Martínez-Falcó et al. [38], the development of GIC can foster enhanced green innovation. Chen [35] categorized GIC into three dimensions: green human capital (GHC), green structural capital (GSC), and green relational capital (GRC). GHC enhances competitiveness and drives green innovation by connecting employee environmental expertise to green advancements [70]. Firms with robust GSCs, categorized by cutting-edge environmentally friendly structures and modern ecological strategies and technologies, are positioned to excel in GAI [37]. As per the findings of Huang et al. [36], GRC entails a firm’s collaboration with and dedication to customers, suppliers, and other partners. Prior research widely recognizes that stakeholder concerns and environmental attitudes significantly impact corporate green initiatives [37], acting as catalysts driving both EIGI and ERGI [74]. Martínez-Falcó et al. [38] found the positive impact of GIC on GAI. Farzaneh et al. [75] shed light on the connection between intellectual capital and innovation ambidexterity. Most previous studies [37,38] have overlooked the distinct effects of GIC on its two forms of GAI: EIGI and ERGI, and the results are diverse. As a result, research specifically examining the impacts of GIC on these two forms of GAI remains limited. Therefore, we suggest following hypotheses:
H4a:
Green intellectual capital is positively associated with green exploitative innovation.
H4b:
Green intellectual capital is positively associated with green exploratory innovation.
2.2.5. Impact of GAI on SP
Organizations need to create and execute green innovation strategies that focus on pollution prevention, energy efficiency, and ecological sustainability [70]. Promoting GAI enables the effective mobilization of strategic green resources, enhancing value, sustainability, and competitive advantage [37]. Aligning EIGI and ERGI strengthens strategic positioning in competitive markets, thereby improving economic performance [74]. GAI enhances environmental performance by integrating green practices, increasing efficiency, and reducing pollution [32]. Firms that excel in both EIGI and ERGI achieve superior environmental outcomes [47]. Additionally, GAI improves social performance by fostering employee well-being, social engagement, effective communication, and brand acceptance [76]. There is a lack of research critically analyzing the specific impacts of EIGI and ERGI on sustainable performance (SP) in the garment manufacturing sector. Hence, this study suggests that GAI positively affects SP and proposes the following hypotheses:
H5a:
Green exploitative innovation is positively associated with sustainable performance.
H5b:
Green exploratory innovation is positively associated with sustainable performance.
2.2.6. GAI as a Mediator of the GHRM-SP Relationship
Building on the RBV framework, GHRM enhances organizational performance by transforming employees into rare, valuable, and inimitable resources that contribute to achieving firms’ objectives through their effective integration into business operations [77]. Research by Singh et al. [78] indicates that GHRM indirectly influences environmental performance through green innovation, while Jabeen et al. [33] identify green ambidexterity as a mediating factor between GHRM practices and environmental performance. Despite these insights, the prior literature reveals a significant gap in studies examining the mediating role of GAI in the association between GHRM and organizational outcomes. Specifically, there is a lack of research exploring the distinct mediating effects of two key forms of GAI—EIGI and ERGI—on the GHRM-SP link, particularly in the contexts of GHRM-EIGI-SP and GHRM-ERGI-SP dynamics. Therefore, we propose the following hypotheses:
H6a:
Green exploitative innovation mediates the relationship between GHRM and SP.
H6b:
Green exploratory innovation mediates the relationship between GHRM and SP.
2.2.7. GAI as a Mediator of the GIC-SP Relationship
Grounded in the intellectual-capital-based view (ICV), enterprises can harness the knowledge resources embedded in GIC—such as green technologies, green product design concepts, and green production processes—to drive both EIGI and ERGI [37]. This enables them to develop more environmentally friendly and efficient products and services, ultimately enhancing SP. A review of the recent literature reveals that researchers have examined GAI as a mediator of the connection between GIC and green performance at large manufacturing firms in Pakistan [41] and between GIC and environmental performance [37,38]. Despite these studies, significant gaps remain. The findings are diverse and overlook the mediating role of GAI in driving SP. Specifically, there is a lack of research investigating the distinct and simultaneous mediating effects of the two forms of GAI—EIGI and ERGI—on the GIC-GAI-SP sequence, particularly in the contexts of GIC-EIGI-SP and GIC-ERGI-SP dynamics. To the best of our knowledge, this is the first study examining the mediating role of GAI in the relationship between GIC and SP in the context of the garment sector in Bangladesh. To address gaps and advance knowledge in the manufacturing sector, we propose the following hypotheses:
H7a:
Green exploitative innovation mediates the relationship between GIC and SP.
H7b:
Green exploratory innovation mediates the relationship between GIC and SP.
2.2.8. Moderating Effects of ER on the GHRM-SP and GHRM-GAI Relationships
Both local and foreign regulatory authorities enforce environmental regulations on manufacturing operations to mitigate ecological damage. Businesses must comply with these regulations to operate legally and sell products [79]. When confronted with environmental regulation (ER), businesses invest in green HR to gain the knowledge and technology essential for green innovation, ensuring sustainable performance. Executives who prioritize environmental concerns are more adept at predicting market trends, managing risks, and engaging stakeholders [54]. This proactive approach enables the execution of sustainable practices and establishes a strong sustainability position in the market, attracting compatible partners and customers [47,74]. ER can act as a catalyst that enhances the efficiency of GHRM, thereby promoting GAI [47]. Kammerer [80] found that buyers play a key role in absorbing green innovations. To emphasize the role of buyers, Zailani et al. [81] asserted that manufacturers face pressures from increasing customer demand for eco-friendly products and rising legal regulations setting environmental standards. The EU and the USA are two major export destinations for Bangladeshi RMG products [82]. ER from local authorities and foreign buyers prompts Bangladeshi garment makers to enhance GAI. Although ER is known to improve GAI through GHRM, this study identifies a gap in exploring ER’s moderating role in the GHRM-GAI relationship. Therefore, addressing this research gap, we propose the following hypotheses:
H8a:
Environmental regulation (ER) positively moderates the relationship between GHRM and sustainable performance (SP), such that stronger ER enhances the impact of GHRM on SP.
H8b:
Environmental regulation positively moderates the relationship between GHRM and green exploitative innovation (EIGI), such that stronger ER enhances the impact of GHRM on EIGI.
H8c:
Environmental regulation positively moderates the relationship between GHRM and green exploratory innovation (ERGI), such that stronger ER enhances the impact of GHRM on ERGI.
2.2.9. Moderating Effects of ER on the GIC-SP and GIC-GAI Relationships
According to Xu et al. [83], the intensity of environmental regulation (ER) enhances the sustainable performance (SP) of firms by fostering green technological innovation and green capabilities. A strong environmental reputation benefits export-oriented manufacturers in emerging countries by improving market access, aiding regulatory compliance, and anticipating future ER. As a result, firms can use GIC to demonstrate their commitment to ecological safety [79]. Under stringent ER, successful firms prioritize both exploitative and exploratory innovation to achieve ambidextrous innovation. This enables firms to explore new opportunities while enhancing existing capabilities, leading to competitive advantage and ensuring sustainable performance [37]. The previous literature recognizes that stakeholders’ attitudes and concerns regarding the natural environment are key factors driving corporate green innovation [84]. However, the existing research lacks a focus on leveraging GIC and green ambidextrous innovation (GAI) for value creation under ER. A limited number of empirical studies have investigated how ER moderates the relationships between GIC and SP and between GIC and GAI. Bangladeshi garment manufacturers face increasing environmental pressures and can leverage their knowledge, intangible resources, and green capabilities to enhance GAI. Therefore, we propose the following hypotheses:
H9a:
Environmental regulation (ER) positively moderates the relationship between GIC and sustainable performance (SP), such that stronger ER enhances the impact of GIC on SP.
H9b:
Environmental regulation positively moderates the relationship between GIC and green exploratory innovation (ERGI), such that stronger ER enhances the impact of GIC on ERGI.
H9c:
Environmental regulation positively moderates the relationship between GIC and green exploitative innovation (EIGI), such that stronger ER enhances the impact of GIC on EIGI.
3. Research Methodology
3.1. Sample and Data Collection
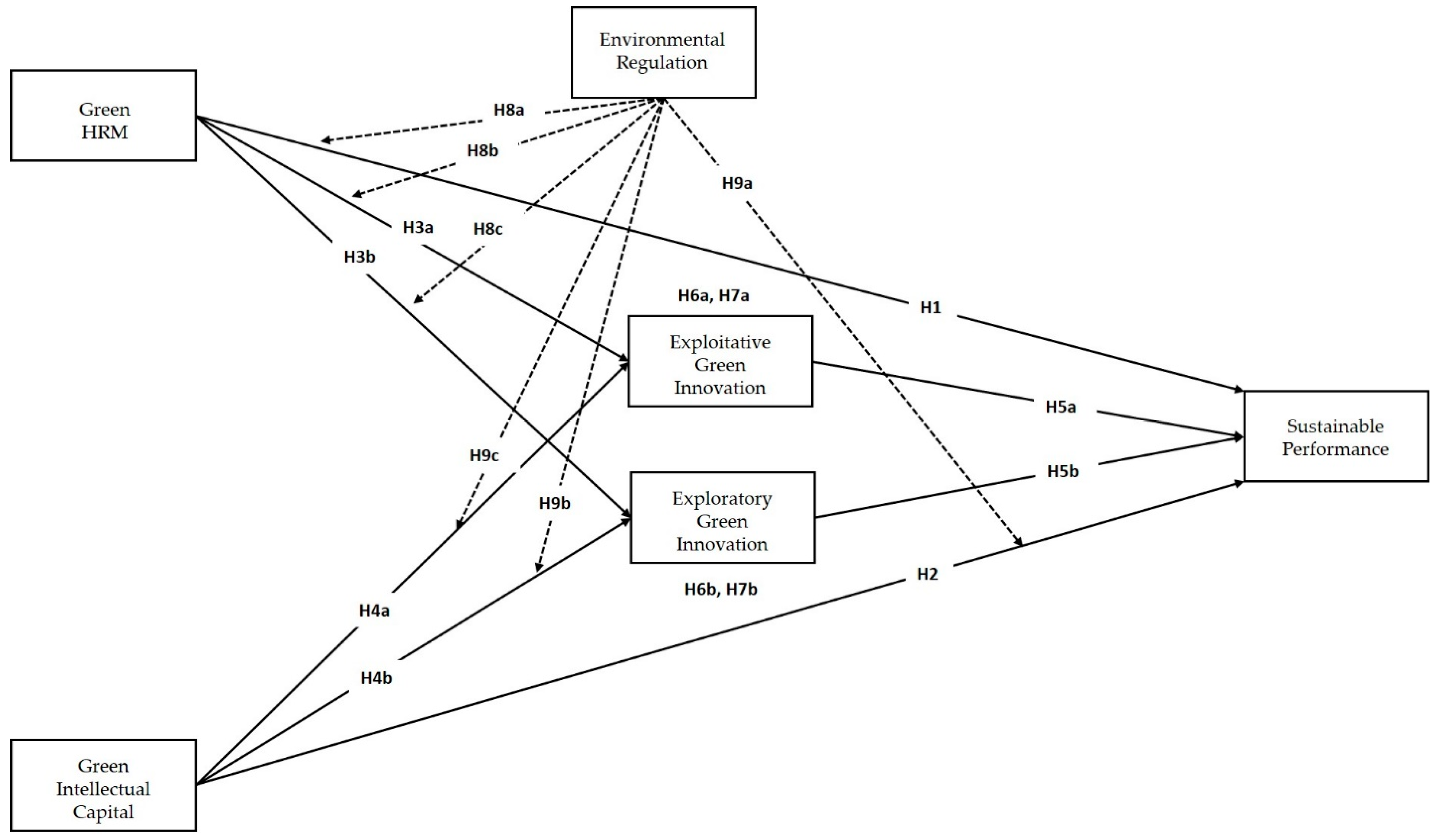
This study employed a structured questionnaire in a cross-sectional approach to collect data from green garment manufacturing companies in Bangladesh. The garment sector was chosen because of its significant environmental impact. Data were gathered from managerial staff across various departments of Leadership in Energy and Environmental Design (LEED)-certified green ready-made garment (RMG) firms in Bangladesh. LEED-certified firms were selected because they comply with regulations on labor well-being, resource conservation, and environmental issues, aligning with this study’s focus on sustainable business practices. There are 206 garment manufacturing firms in Bangladesh that hold LEED certification for sustainability [85]. A draft questionnaire was developed for the study, and its content validity was improved through collaboration with academics and industry experts. To conduct the survey, formal letters were sent to HR managers of 170 LEED-certified green RMG manufacturers, utilizing a non-random, non-probability convenience sampling method. The letter clearly stated the study’s objective, assured participants of the confidentiality of their responses, and emphasized that the data would be used only for academic research purposes. It also confirmed that participation was entirely voluntary to maintain ethical research standards. Respondents were required to meet specific criteria, such as having at least two years of experience at the same firm, full-time employment in relevant departments, and knowledge of green practices. In the end, 50 green RMG manufacturers agreed to participate. Data collection took place between March 2024 and May 2024 from firms located in major industrial cities in Bangladesh, using both physical visits and electronic communication. Information was gathered from junior, mid-level, and senior managers across departments because of their firsthand knowledge of the firms’ current strategies and operations. A total of 660 questionnaires were sent to managers, with follow-up phone calls being made to increase the response rate. In total, 510 completed questionnaires were returned. After excluding 38 incomplete responses, 472 questionnaires were analyzed. According to Hair et al. [86], the minimum sample size for a PLS model should be the greater of two values: “ten times the highest number of formative indicators used to measure a single construct or ten times the highest number of inner model paths directed at a specific construct within the inner model”. The sample size employed in this study satisfies these criteria. Demographic information, including the gender, age, education, experience, and job position of the respondents, was considered as control variables. The detailed demographic statistics of the respondents are presented in Table 1, and Figure 1 illustrates the research framework.
Table 1.
Demographic statistics of respondents.
Figure 1.
Research framework (source: authors’ own work).
3.2. Measures
Measurement items for all the latent variables were adopted from the existing literature. Each item was rated on a five-point Likert scale, ranging from “1” for “strongly disagree” to “5” for “strongly agree”. This study used a 14-item scale from Jabbour [87] to measure green human resource management (GHRM), a 14-item scale from Chen [35] to measure green intellectual capital (GIC), and an 8-item scale to measure green ambidextrous innovation (GAI), with 4 items each for exploitative green innovation (EIGI) and exploratory green innovation (ERGI), as adopted from Wang et al. [31]. The sustainable performance scale integrates social, economic, and environmental dimensions through a 15-item assessment. Environmental performance was measured using 5 items from Laosirihongthong et al. [88], economic performance with 5 items from Zhu et al. [89], and social performance with 5 items from Paulraj [90]. A 6-item scale, drawn from the measurement scales used by Wu et al. [3] and Yu et al. [6], was employed to assess environmental regulation (ER). The scale was adjusted to better reflect ER elements in line with the unique characteristics of the green RMG industry in Bangladesh. Details of all the construct items are presented in the Appendix A.
3.3. Common Method Bias (CMB)
As data collection involved the same respondents simultaneously, the potential for CMB in the dataset cannot be disregarded [91]. Herman’s single-factor method was used to assess CMB, as suggested by [92]. In this research, the total variance is 34.59%, falling below the accepted benchmark of 50%.
4. Results
4.1. Measurement Model
4.1.1. Measurement Model for Lower-Order Constructs
The measurement and structural models were evaluated using the partial least squares (PLS) statistical modeling tool in conjunction with SmartPLS 4, incorporating both lower-order and higher-order constructs. This study demonstrated a robust model fit, with a standardized root-mean-square residual (SRMR) score of 0.073, which is below the recommended cutoff point of 0.08 [93], indicating good model alignment. Convergent validity was confirmed through factor loadings, average variances extracted (AVEs), and composite reliability (CR) assessments, with values falling within the acceptable ranges suggested by Hair et al. [94]. According to Hair et al. [95], standardized factor loadings should ideally be at least 0.5 and preferably be 0.7. The findings confirm the convergent validity of lower-order constructs, as the values of CR and Cronbach’s α for all the constructs are within the acceptable range. In the literature, alpha values between 0.50 and 0.80 are considered to indicate moderate reliability [96]. Convergent validity was also supported by the AVE analysis, meeting the suggested threshold of 0.50 proposed by Fornell et al. [97]. Table 2 presents the results of the measurement model for both lower-order and higher-order constructs, providing evidence of valid and reliable results. Additionally, the VIF was calculated, and all the values were below 5, indicating the absence of multicollinearity in this study (Table 2).
Table 2.
Reliability and validity results (for lower-order and higher-order constructs).
The heterotrait–monotrait (HTMT) ratio was used to assess the discriminant validity of the constructs. The HTMT values confirm the discriminant validity of the lower-order constructs (Table 3).
Table 3.
HTMT ratios (for lower-order constructs).
4.1.2. Measurement Model for Higher-Order Constructs
This study employed a disjoint two-stage approach to identify and estimate higher-order constructs. In this study, GHRM, GIC, and SP were measured as higher-order constructs. The results for the higher-order constructs indicate satisfactory reliability and validity (Table 2). The HTMT ratio for the higher-order constructs is also at a satisfactory level (Table 4).
Table 4.
HTMT ratios (for higher-order constructs).
4.2. Structural Model
4.2.1. Direct Effects
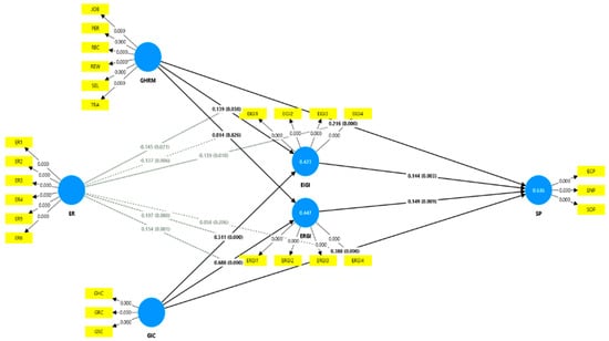
The structural model, assessed with 5000 bootstrapped resamples, revealed that GHRM positively influences sustainable performance (SP) (β = 0.216, p < 0.01) and GIC significantly impacts SP (β = 0.389, p < 0.01), supporting H1 and H2. These results indicate that GHRM practices contribute to enhancing SP, and the accumulation and application of green-related knowledge and intellectual resources significantly improve SP. Although GHRM positively affects exploitative green innovation (EIGI) (β = 0.141, p < 0.05), there is no significant impact on exploratory green innovation (ERGI) (β = 0.013, p > 0.05), supporting H3a but not H3b. GIC has significant impacts on both EIGI (β = 0.512, p < 0.01) and ERGI (β = 0.692, p < 0.01), supporting H4a and H4b. This highlights GIC’s stronger role in fostering both EIGI and ERGI compared to GHRM. Additionally, both EIGI (β = 0.144, p < 0.01) and ERGI (β = 0.149, p < 0.01) positively influence SP, confirming H5a and H5b. This indicates that both EIGI and ERGI contribute to improved sustainable performance. Table 5 displays the results for all the hypotheses. Figure 2 presents the statistical results of the hypothesis testing.
Table 5.
Results of hypotheses.
Figure 2.
Results of path analysis (source: authors’ own work).
4.2.2. Mediating Effects
The bootstrapping analysis of the mediating hypotheses revealed insignificant mediating effects for GHRM → EIGI → SP (β = 0.020, p > 0.05) and GHRM → ERGI → SP (β = 0.002, p > 0.05), leading to the rejection of H6a and H6b. This suggests that the impact of GHRM is not significantly channeled through green ambidextrous innovation. In contrast, the results supported the mediating effects of GIC → EIGI → SP (β = 0.074, p < 0.01) and GIC → ERGI → SP (β = 0.103, p < 0.01), validating H7a and H7b. These findings indicate that GIC enhances sustainable performance (SP) indirectly by fostering both EIGI and ERGI. Although EIGI and ERGI did not mediate the relationship between GHRM and SP, they partially mediated the relationship between GIC and SP. Green ambidextrous innovation thus serves as a critical pathway linking GIC to SP but not GHRM to SP.
4.2.3. Moderating Effects
The results shown in Table 5 emphasize significant moderating relationships. H8a (β = −0.139, p < 0.05) reveals that higher levels of environmental regulations (ERs) weaken the positive impact of GHRM on sustainable performance. H8b (β = −0.145, p < 0.05) suggests that increased ER diminishes the positive effect of GHRM on exploitative green innovation (EIGI). H8c (β = −0.137, p < 0.01) shows that higher ER levels reduce the positive link between GHRM and exploratory green innovation (ERGI). These findings suggest that ER negatively moderates GHRM, suggesting that stricter regulations may limit GHRM’s effectiveness in promoting SP, EIGI, and ERGI. H9a (β = 0.058, p > 0.05) shows a weak and insignificant moderation effect of ER on the GIC-SP relationship, indicating that the impact of green intellectual capital (GIC) on SP is relatively stable and unaffected by varying levels of ER. In contrast, H9b (β = 0.154, p < 0.01) demonstrates that higher ER strengthens the impact of GIC on ERGI, while H9c (β = 0.197, p < 0.01) suggests that increased ER enhances the positive effect of GIC on EIGI. These findings indicate that GIC benefits from stronger ER, with amplified impacts on both EIGI and ERGI.
4.2.4. Simple Slope Analysis
The slope analysis is shown in Figure 3, Figure 4, Figure 5, Figure 6, Figure 7 and Figure 8. The slope analysis of hypotheses H8a, H8b, and H8c shows that at high ER (green lines), the GHRM-SP, GHRM-EIGI, and GHRM-ERGI relationships are weaker, as indicated by flatter lines, compared to low ER (red lines), which show steeper slopes. For H9a, the slope is steeper at high ER levels, indicating weak moderation. H9b and H9c reveal that at high ER levels, the GIC-ERGI and GIC-EIGI relationships are stronger, as evidenced by steeper slopes, while they weaken at lower ER levels.
Figure 3.
Slope analysis for hypothesis H8a: ER × GHRM → SP (source: authors’ own work).
Figure 4.
Slope analysis for hypothesis H8b: ER × GHRM → EIGI (source: authors’ own work).
Figure 5.
Slope analysis for hypothesis H8c: ER × GHRM → ERGI (source: authors’ own work).
Figure 6.
Slope analysis for hypothesis H9a: ER × GIC →SP (source: authors’ own work).
Figure 7.
Slope analysis for hypothesis H9b: ER × GIC → ERGI (source: authors’ own work).
Figure 8.
Slope analysis for hypothesis H9c: ER × GIC → EIGI (source: authors’ own work).
4.2.5. R2, Q-Squared, and f-Squared Values
In this study, R2 was measured, and the results are satisfactory, as suggested by Cohen [98]. The effect sizes (f-squared values) range from low to high, and all the latent variables have Q-squared values above zero, signifying the model’s significance. Table 6 presents the results of the R2, f-squared, and Q-squared values.
Table 6.
R2, Q-squared, and f-squared values.
5. Discussion
By leveraging the perspectives of RBV and ICV, this novel study examines the moderating impacts of ER on the relationships among GHRM-SP, GHRM-GAI, GIC-SP, and GIC-GAI. It also explores the mediating effects of GAI (comprising EIGI and ERGI) on GHRM-SP and GIC-SP. This unique approach sheds light on how GHRM and GIC, operating through GAI within an ER framework, contribute to the sustainability of manufacturing enterprises, offering valuable insights for organizational success.
First, through the RBV lens, H1 suggests that GHRM positively impacts SP in Bangladesh’s garment sector by enhancing employee environmental awareness and promoting green initiatives [99,100]. Manufacturing firms face increasing pressure for sustainable practices [19]. GHRM fosters employees’ environmental commitment and disseminates green values [101], with key practices—green recruitment, training, and rewards—significantly contributing to sustainability [101,102].
Second, from the ICV perspective, H2 establishes a direct association between green intellectual capital (GIC) and sustainable performance, emphasizing its role in the RMG sector. Organizations that develop and utilize GIC achieve better sustainability outcomes. GIC positively impacts economic, environmental, and social performance [103]. Other studies [40,64] confirm its influence, while Wang and Juo [70] highlight GIC as the key to enhance economic and green performance.
Third, this study revealed that GHRM positively impacts EIGI (H3a) but not ERGI (H3b). Previous studies [32,33,47] have demonstrated that GHRM practices promote green ambidexterity, without focusing on GHRM’s distinct impacts on EIGI and ERGI. This study addresses this gap by separately examining GHRM’s impacts on EIGI and ERGI, emphasizing its role in boosting competitiveness. It confirms that GHRM enhances EIGI at Bangladeshi garment firms, focusing on operational efficiency and process improvement rather than new explorations.
Fourth, this study found a strong positive link between GIC and GAI in the RMG sector of Bangladesh, particularly impacting both EIGI (H4a) and ERGI (H4b). This relationship, supported by Shehzad et al. [41] and Wang et al. [31], underscores the importance of allocating resources, such as GHC, GSC, and GRC, to drive innovation. Drawing from the intellectual-capital-based view (ICV), this study highlights the roles of GIC in fostering both EIGI and ERGI, with a stronger impact on ERGI.
Fifth, GAI (EIGI and ERGI) significantly impacts SP (H5a and H5b), which is vital for the success of manufacturing firms in Bangladesh. Prioritizing GAI involves rapid research and development to meet market needs and explore new technological avenues. This aligns with the existing literature [104,105], which indicates that focusing on both EIGI and ERGI enhances competitiveness and sustainability in the international market, with ERGI playing a crucial role. Firms that can balance exploration and exploitation innovations are more likely to achieve sustainability [106].
Sixth, H6a, H6b, H7a, and H7b suggest that GAI mediates the GHRM-SP (GHRM-EIGI-SP and GHRM-ERGI-SP) and GIC-SP (GIC-EIGI-SP and GIC-ERGI-SP) relationships. However, EIGI and ERGI (H6a, H6b) do not mediate GHRM-SP because of alignment and skill gaps. Managers can enhance mediation by focusing on training, engagement, collaboration, and performance metrics. Baquero [52] shows that GAI mediates the connection between green entrepreneurial orientation and performance. Úbeda-García et al. [32] found that GHRM impacts environmental performance through green ambidexterity, while Sarmad et al. [107] highlighted the role of management in fostering green innovation. For H7a and H7b, EIGI and ERGI mediate the link between GIC and SP, emphasizing GIC’s influence through GAI. These findings are consistent with previous research. Zahid et al. [40] reported that firms with higher GICs engage in GAI, thereby improving SP. Asiaei et al. [37] found that GIC influences environmental performance through GAI at Iranian firms, while Shehzad et al. [41] confirmed that GAI mediates GIC’s link to green performance in manufacturing.
Finally, hypotheses H8a, H8b, and H8c reveal negative moderating effects of ER on the GHRM-SP, GHRM-EIGI, and GHRM-ERGI relationships, potentially shifting the focus toward compliance rather than holistic sustainability and green ambidextrous innovation. Stringent ER may divert resources from green ambidextrous innovation initiatives. Although ER weakly moderates the GIC-SP relationship (H9a), it significantly strengthens the GIC-ERGI (H9b) and GIC-EIGI (H9c) links, aligning compliance with innovation and enhancing competitiveness. This supports the Porter hypothesis [4,5], which suggests that well-designed ER can stimulate innovation and competitiveness. Studies by Zhang and Li [108], Fabrizi et al. [109], and Babool and Reed [110] further illustrate how ER can positively impact innovation and global competitiveness, particularly in the RMG sector in Bangladesh.
This study highlights ERGI’s greater impact on SP than EIGI in Bangladesh’s RMG industry. Both innovations directly affect SP and mediate the GIC-SP relationship. The findings of this study reveal that ERGI takes precedence because of compliance with international brand standards, enhancing product quality and competitive advantage. Innovation-based exploitation and exploration are vital for sustainable competitive advantage [31,111], with both ERGI and EIGI being essential for success while ensuring compliance with environmental regulation.
5.1. Theoretical Implications
The results of this study provide important insights into the literature on GHRM, GIC, GAI, ER, and sustainable performance (SP). Grounded in RBV and ICV, it highlights the role of strategic resources in strengthening organizational capabilities, a topic insufficiently explored in sustainable performance research. Although sustainable business performance is widely acknowledged for its significance in ecological management, research on its antecedents remains scarce. This study proposes a thorough framework to elucidate the interactions among GHRM, GIC, GAI, and ER, contributing to RBV and ICV.
The literature has seldom explored the interactions among GHRM, GIC, and SP, especially in the manufacturing sector. Although previous studies have examined the impacts of GHRM and GIC on environmental performance [44] and pro-environmental behavior [45], there has been limited focus on how GHRM and GIC affect sustainable performance (SP). This research seeks to elucidate the direct impacts of GHRM and GIC on SP, building upon the prior work of Kim et al. [14], Yong et al. [17], and Qiu et al. [112].
The moderating role of environmental regulation (ER) has been underexplored, particularly in how it interacts with factors like GHRM, GIC, and GAI to impact SP. By examining how environmental regulation moderates the relationships among GHRM, GIC, GAI, and SP, this study enhances the theoretical understanding of how regulatory frameworks shape HR practices, resource allocation, and innovation strategies. Additionally, the exploration of ER’s moderating role and the differentiation between the exploitative and exploratory dimensions of GAI further enrich the theoretical discussion. This approach builds on existing theories while offering new insights into how regulatory frameworks and strategic practices can enhance sustainable performance.
This study contributes to the advancement of the RBV and ICV frameworks by exploring the mediating role of green ambidextrous innovation (GAI) in linking a firm’s strategic assets to its sustainable performance. Although previous research [47,104] has not clearly distinguished between the two forms of green ambidextrous innovation—green exploitative innovation (EIGI) and green exploratory innovation (ERGI)—this study clarifies their distinct contributions to sustainable performance. From the perspectives of the RBV and ICV frameworks, this study emphasizes the vital mediating role of GAI in harnessing strategic green resources to improve the performances of manufacturing firms. Additionally, this study provides a strategic framework for firms to effectively utilize their strategic resources to achieve sustainable performance.
5.2. Managerial Implications
From a managerial standpoint, this study holds numerous implications, particularly for managers, business practitioners, and policymakers.
First, this study confirms that GIC is essential for achieving green ambidextrous innovation and sustainable performance in the RMG sector of Bangladesh. To maximize the benefits of GIC, managers should focus on several key improvements. These include investing in green human capital through training and skill development, adopting eco-friendly production methods, and integrating automation to enhance efficiency while reducing environmental impact [35]. Additionally, leveraging technology effectively and fostering long-term, sustainable relationships with stakeholders will strengthen the sector’s competitive edge and global reputation.
Second, this study accentuates the significance of using GHRM practices to strengthen employees’ green skills, positively affecting EIGI. Though GHRM does not directly affect ERGI, managers can enhance ERGI by leveraging GHRM as an innovative strategy, nurturing a culture of sustainability through training, incentives, and engagement programs.
Third, this study emphasizes the importance of leveraging both EIGI and ERGI for SP in garment manufacturing. By leveraging GHRM practices and GIC execution, manufacturers can meet the growing demand for environmentally friendly products. Bangladeshi garment makers can establish themselves as sustainability leaders by focusing on EIGI and ERGI. Understanding the moderating role of ER can guide export-oriented strategies, facilitating product innovation. Adopting both types of green innovation promotes the creation of eco-friendly products that appeal to eco-conscious consumers worldwide.
Fourth, export-oriented Bangladeshi garment manufacturers can use this study to align with ER. By considering how ER interrelates with GHRM, GIC, SP, and GAI, firms can meet global sustainability standards, enhancing their brand image as environmentally conscious entities. This can attract eco-conscious consumers, improving market positioning and fostering brand loyalty.
Lastly, after graduating from the least developed country (LDC) status in 2026, Bangladesh will face the imperative of meeting rigorous environmental standards to stay competitive globally. Collaboration between the government and the RMG industry is crucial for establishing clear environmental strategies [82]. This study offers a roadmap for Bangladeshi garment managers to tackle regulations, foster innovation, optimize HR practices, and boost sustainable performance, positioning them as leaders in the eco-friendly garment market.
5.3. Conclusions
This study underscores the importance of green ambidextrous innovation—particularly, green exploratory innovation—in driving the sustainability and global competitiveness of Bangladesh’s RMG sector. Companies that successfully integrate GHRM practices and GIC while navigating stringent environmental regulation are better positioned to lead in the industry, enhance product quality, and improve their reputation. These findings support the idea that firms must leverage both exploitative and exploratory innovations to achieve a sustainable competitive advantage while ensuring compliance with environmental regulation. This research provides practical insights for managers and policymakers, urging them to focus on innovation, strategic resource allocation, and the adoption of green practices to ensure long-term organizational success in the evolving global market. Given the vital role of Bangladesh’s garment manufacturing sector in economic growth, ready-made garment firms should proactively adopt green strategies to stay ahead of regulations, meet global sustainability demands, foster innovation, and strengthen buyer relationships. This builds resilience, secures a competitive edge, and ensures sustained success in an increasingly environmentally aware market.
5.4. Limitations and Future Research Directions
Similar to previous research efforts, our study is also subject to methodological and theoretical limitations, which may serve as stepping stones for future research, particularly in relation to environmental regulation and green ambidextrous innovation (GAI). First, this study follows a cross-sectional approach, obtaining data at one point in time. Because the impacts of GHRM and GIC initiatives may take time to fully materialize in a company’s green innovation and performance, longitudinal studies could offer a deeper understanding, especially considering the evolving dynamics of environmental regulation. Additionally, the data sample for this study was drawn from green garment manufacturers in Bangladesh, presenting an opportunity for future research to include a broader range of sectors within the manufacturing industry. Exploring the service sector could also reveal whether GHRM and GIC influence GAI, which, in turn, affects sustainable performance (SP) in different environmental regulatory frameworks. Although our study focuses on the Bangladeshi context, future research could broaden its scope to include diverse cultural and contextual settings. Such inquiries in various economies could provide insights into the interplay among different variables, shedding light on the GHRM-GAI-SP and GIC-GAI-SP relationships crucial for achieving SP within the bounds of diverse environmental regulatory settings. Given the intricate and multifaceted nature of the relationships among these variables, more research is essential to explore the complexities and dynamics underpinning these interactions, especially in the context of evolving ER.
Author Contributions
Conceptualization, M.K. and S.W.; methodology, M.K. and S.W.; software, M.K.; validation, M.K. and S.W.; formal analysis, M.K.; investigation, M.K. and S.W.; resources, M.K., S.W. and L.W.; writing—original draft preparation, M.K., S.W., N.Z. and L.W.; writing—review and editing, M.K., S.W., N.Z. and L.W.; supervision, S.W.; funding acquisition, S.W. All authors have read and agreed to the published version of the manuscript.
Funding
This research was funded and supported by the Fundamental Research Funds for the Central Universities (2023JBW8008).
Institutional Review Board Statement
Not applicable.
Informed Consent Statement
Informed consent was obtained from all the subjects involved in this study. The respondents were informed through the survey.
Data Availability Statement
The data used to support the findings of this study are available from the first author upon request.
Acknowledgments
The authors give thanks to Sara Sultana, Asif Ashraf, and Ali Kadar for their unconditional support.
Conflicts of Interest
The authors declare no conflicts of interest.
Appendix A
Table A1.
Details of all the construct items.
Table A1.
Details of all the construct items.
| Construct | ID | Item | Source(s) |
|---|---|---|---|
| Green Human Resource Management | |||
| Job analysis | JOB1 | Job positions at our firm enable involvement in environmental management activities. | |
| JOB2 | Job positions at our firm enable the acquisition of knowledge about environmental management. | ||
| JOB3 | Job positions at our firm demand knowledge about environmental management. | ||
| Recruitment | REC1 | The environmental performance of the firm attracts employees. | Jabbour [87] |
| REC2 | The firm prefers to hire employees who have environmental knowledge. | ||
| Selection | SEL1 | At our firm, employee selection takes environmental motivation into account. | |
| SEL2 | All the selection steps consider environmental questions at our firm. | ||
| Training | TRA1 | At our firm, environmental training is a priority and continuous. | |
| TRA2 | At our firm, environmental training is an important investment. | ||
| Performance assessment | PER1 | Every employee has specific environmental goals. | |
| PER2 | Contributions to environmental management are assessed. | ||
| PER3 | Individual performance assessment results are recorded. | ||
| Rewards | REW1 | Cash rewards to recognize environmental performance. | |
| REW2 | Environmental performance is recognized publicly at our firm. | ||
| Green Intellectual Capital | |||
| Green human capital | GHC1 | The productivity and contribution of the environmental protection of the employees at our firm are better than those at our major competitors. | |
| GHC2 | Employee competence concerning environmental protection at our firm is better than that of our major competitors. | ||
| GHC3 | The product or service qualities of environmental protection provided by the employees of this firm are better than our major competitors. | ||
| GHC4 | The degree of cooperative teamwork concerning environmental protection at our firm is more than that of our major competitors. | ||
| GHC5 | Our managers fully support our employees in achieving their jobs concerning environmental protection. | ||
| Green structural capital | GSC1 | The management system for environmental protection at our firm is superior to that of our major competitors. | |
| GSC2 | Our firm is more innovative concerning environmental protection than our major competitors. | ||
| GSC3 | The profit earned from the environmental protection activities of our firm is greater than that of our major competitors. | Chen [35] | |
| GSC4 | The ratio of investments in R&D expenditures to sales for environmental protection at our firm is higher than that of our major competitors. | ||
| GSC5 | Investments in environmental protection facilities at our firm are more than those of our major competitors. | ||
| GSC6 | The knowledge management system for environmental management at our firm is favorable for the accumulation and sharing of knowledge of environmental management. | ||
| Green relational capital | GRC1 | Our firm designs products or services in compliance with the environmentalism desires of our customers. | |
| GRC2 | The cooperative relationships concerning the environmental protection of our firm with our upstream suppliers are stable. | ||
| GRC3 | Our firm has very cooperative relationships concerning environmental protection with our strategic partners. | ||
| Environmental regulations | ER1 | Our firm faces a number of environmental regulations that set a standard which must be met or an absolute threshold which must not be exceeded. | |
| ER2 | Our firm faces a number of environmental regulations that stipulate specification standards (which specifically recommend a particular technology to be used). | ||
| ER3 | Our firm faces a number of environmental regulations that forced us to integrate pollution control into our production processes. | Wu and Tham [3], Yu et al. [6] | |
| ER4 | Our firm voluntarily adopts environmental protection measures. | ||
| ER5 | Our firm can accept the recommendations of the environmental impact assessment reports issued by experts or relevant institutions and adjust its business management model. | ||
| ER6 | Our firm faces a number of environmental regulations that offer economic incentives; examples include pollution offsets, pollution credits, and subsidies. | ||
| Green Ambidextrous Innovation | |||
| Exploitative green innovation (EIGI) | EIGI1 | Our firm actively improves current green products, processes, and services. | |
| EIGI2 | Our firm actively adjusts current green products, processes, and services. | Wang et al. [31] | |
| EIGI3 | Our firm actively strengthens the current green market. | ||
| EIGI4 | Our firm actively strengthens the current green technology. | ||
| Exploratory green innovation (ERGI) | ERGI1 | Our firm actively adopts new green products, processes, and services. | |
| ERGI2 | Our firm actively exploits new green products, processes, and services. | ||
| ERGI3 | Our firm actively discovers new green markets. | ||
| ERGI4 | Our firm actively enters new green technologies. | ||
| Sustainable performance | |||
| Environmental performance | ENP1 | Improved compliance with environmental standards | Laosirihongthong et al. [88] |
| ENP2 | Reduction in air emissions | ||
| ENP3 | Reduction in energy consumption | ||
| ENP4 | Reduction in material usage | ||
| ENP5 | Reduction in the consumption of hazardous materials | ||
| Economic performance | ECP1 | Decrease in costs for material purchasing | Zhu et al. [89] |
| ECP2 | Decrease in costs for energy consumption | ||
| ECP3 | Decrease in fees for waste treatment | ||
| ECP4 | Decrease in fees for waste discharge | ||
| ECP5 | Decrease in fines for environmental accidents | ||
| Social performance | SOP1 | Improved overall stakeholder welfare | Paulraj [90] |
| SOP2 | Improvements in community health and safety | ||
| SOP3 | Reduction in environmental impacts and risks to the general public | ||
| SOP4 | Improved occupational health and safety of employees | ||
| SOP5 | Improved awareness and protection of the claims and rights of the people in the community being served | ||
References
- Jiang, Y.; Guo, Y.; Bashir, M.F.; Shahbaz, M. Do renewable energy, environmental regulations and green innovation matter for China’s zero carbon transition: Evidence from green total factor productivity. J. Environ. Manag. 2024, 352, 120030. [Google Scholar] [CrossRef] [PubMed]
- Xie, J.; Abbass, K.; Li, D. Advancing eco-excellence: Integrating stakeholders’ pressures, environmental awareness, and ethics for green innovation and performance. J. Env. Manag. 2024, 352, 120027. [Google Scholar] [CrossRef] [PubMed]
- Wu, Y.; Tham, J. The impact of environmental regulation, Environment, Social and Government Performance, and technological innovation on enterprise resilience under a green recovery. Heliyon 2023, 9, e20278. [Google Scholar] [CrossRef] [PubMed]
- Porter, M.E. America’s green strategy. Sci. Am. 1991, 264, 1072. [Google Scholar]
- Porter, M.E.; Linde, C.V.D. Toward a New Conception of the Environment-Competitiveness Relationship. J. Econ. Perspect. 1995, 9, 97–118. [Google Scholar] [CrossRef]
- Yu, W.; Ramanathan, R.; Nath, P. Environmental pressures and performance: An analysis of the roles of environmental innovation strategy and marketing capability. Technol. Forecast. Soc. Change 2017, 117, 160–169. [Google Scholar] [CrossRef]
- Das, S.; Das, D. Impact of factory certifications on firm resources: A quantitative content analysis of the Bangladeshi readymade garments (RMG) industry. J. Chin. Econ. Foreign Trade Stud. 2024, 17, 93–111. [Google Scholar] [CrossRef]
- The Daily Star. Meeting $100b Garment Export Target by 2030 Tough, but Feasible. Dhaka. 2024. Available online: https://www.thedailystar.net/business/news/meeting-100b-garment-export-target-2030-tough-feasible-3736076 (accessed on 21 December 2024).
- Biswas, M.K.; Azad, A.K.; Datta, A.; Dutta, S.; Roy, S.; Chopra, S.S. Navigating Sustainability through Greenhouse Gas Emission Inventory: ESG Practices and Energy Shift in Bangladesh’s Textile and Readymade Garment Industries. Environ. Pollut. 2024, 345, 123392. [Google Scholar] [CrossRef] [PubMed]
- World Bank. Framework for Implementing Green Growth in Bangladesh 2023; World Bank: Washington, DC, USA, 2024; Available online: https://documents.worldbank.org/en/publication/documents-reports/documentdetail/099053124104538951/p1759081b0329d0281ad171c2f8f0a5bce1 (accessed on 27 December 2024).
- Farooq, U.; Wen, J.; Tabash, M.I.; Fadoul, M. Environmental regulations and capital investment: Does green innovation allow to grow? Int. Rev. Econ. Financ. 2024, 89, 878–893. [Google Scholar] [CrossRef]
- Song, W.; Yu, H.; Xu, H. Effects of green human resource management and managerial environmental concern on green innova-tion. Eur. J. Innov. Manag. 2020, 24, 951–967. [Google Scholar] [CrossRef]
- Barney, J.B. Resource-based theories of competitive advantage: A ten-year retrospective on the resource-based view. J. Manag. 2001, 27, 643–650. [Google Scholar] [CrossRef]
- Kim, T.T.; Kim, W.G.; Majeed, S.; Haldorai, K. Does green human resource management lead to a green competitive advantage? A sequential mediation model with three mediators. Int. J. Hosp. Manag. 2023, 111, 103486. [Google Scholar] [CrossRef]
- Iqbal, Q.; Ahmad, N.H.; Nasim, A.; Khan, S.A.R. A moderated-mediation analysis of psychological empowerment: Sustainable leadership and sustainable performance. J. Clean. Prod. 2020, 262, 121429. [Google Scholar] [CrossRef]
- Jabbour, C.J.C. Environmental training in organisations: From a literature review to a framework for future research. Resour. Conserv. Recycl. 2013, 74, 144–155. [Google Scholar] [CrossRef]
- Yong, J.Y.; Yusliza, M.Y.; Ramayah, T.; Fawehinmi, O. Nexus between green intellectual capital and green human resource man-agement. J. Clean. Prod. 2019, 215, 364–374. [Google Scholar] [CrossRef]
- Renwick, D.W.S.; Redman, T.; Maguire, S. Green Human Resource Management: A Review and Research Agenda. Int. J. Manag. Rev. 2013, 15, 1–14. [Google Scholar] [CrossRef]
- Ali, M.; Shujahat, M.; Fatima, N.; Jabbour, A.B.L.d.S.; Vo-Thanh, T.; Salam, M.A.; Latan, H. Green HRM practices and corporate sustainability performance. Manag. Decis. 2024, 62, 3681–3703. [Google Scholar] [CrossRef]
- Correia, A.B.; Farrukh Shahzad, M.; Moleiro Martins, J.; Baheer, R. Impact of green human resource management towards sus-tainable performance in the healthcare sector: Role of green innovation and risk management. Cogent Bus. Manag. 2024, 11, 2374625. [Google Scholar] [CrossRef]
- Zaid, A.A.; Jaaron, A.A.M.; Bon, A.T. The impact of green human resource management and green supply chain management practices on sustainable performance: An empirical study. J. Clean. Prod. 2018, 204, 965–979. [Google Scholar] [CrossRef]
- Mahmood, F.; Nasir, N. Impact of green human resource management practises on sustainable performance: Serial mediation of green intellectual capital and green behaviour. Environ. Sci. Pollut. Res. 2023, 30, 90875–90891. [Google Scholar] [CrossRef]
- Seeck, H.; Diehl, M.R. A literature review on HRM and innovation–taking stock and future directions. Int. J. Hum. Resour. Manag. 2017, 28, 913–944. [Google Scholar] [CrossRef]
- Lin, Z.; Gu, H.; Gillani, K.Z.; Fahlevi, M. Impact of Green Work–Life Balance and Green Human Resource Management Practices on Corporate Sustainability Performance and Employee Retention: Mediation of Green Innovation and Organisational Culture. Sustainability 2024, 16, 6621. [Google Scholar] [CrossRef]
- Awwad Al-Shammari, A.S.; Alshammrei, S.; Nawaz, N.; Tayyab, M. Green Human Resource Management and Sustainable Per-formance With the Mediating Role of Green Innovation: A Perspective of New Technological Era. Front. Environ. Sci. 2022, 10, 901235. [Google Scholar] [CrossRef]
- Kanan, M.; Taha, B.; Saleh, Y.; Alsayed, M.; Assaf, R.; Ben Hassen, M.; Alshaibani, E.; Bakir, A.; Tunsi, W. Green Innovation as a Mediator between Green Human Resource Management Practices and Sustainable Performance in Palestinian Manufacturing Industries. Sustainability 2023, 15, 1077. [Google Scholar] [CrossRef]
- Makumbe, W. Green Human Resources Management and Green Performance: A Mediation–Moderation Mechanism for Green Innovation and Green Knowledge Sharing. Sustainability 2024, 16, 10849. [Google Scholar] [CrossRef]
- Aftab, J.; Abid, N.; Cucari, N.; Savastano, M. Green human resource management and environmental performance: The role of green innovation and environmental strategy in a developing country. Bus. Strat. Environ. 2023, 32, 1782–1798. [Google Scholar] [CrossRef]
- Liu, R.; Yue, Z.; Ijaz, A.; Lutfi, A.; Mao, J. Sustainable Business Performance: Examining the Role of Green HRM Practices, Green Innovation and Responsible Leadership through the Lens of Pro-Environmental Behavior. Sustainability 2023, 15, 7317. [Google Scholar] [CrossRef]
- Zihan, W.; Makhbul, Z.K.M. Green Human Resource Management as a Catalyst for Sustainable Performance: Unveiling the Role of Green Innovations. Sustainability 2024, 16, 1453. [Google Scholar] [CrossRef]
- Wang, J.; Xue, Y.; Sun, X.; Yang, J. Green learning orientation, green knowledge acquisition and ambidextrous green innovation. J. Clean. Prod. 2020, 250, 119475. [Google Scholar] [CrossRef]
- Úbeda-García, M.; Marco-Lajara, B.; Zaragoza-Sáez, P.C.; Manresa-Marhuenda, E.; Poveda-Pareja, E. Green ambidexterity and environmental performance: The role of green human resources. Corp. Soc. Responsib. Environ. Manag. 2022, 29, 32–45. [Google Scholar] [CrossRef]
- Jabeen, R.; Mehmood, S.; Ahmed, M.; Ghani, T.; Javaid, Z.K.; Popp, J. The Role of Green HRM on Environmental Performance: Me-diating Role of Green Ambidexterity and Green Behavior and Moderating Role of Responsible Leadership. J. Chin. Hum. Resour. Manag. 2024, 15, 70–90. [Google Scholar]
- Reed, K.K.; Lubatkin, M.; Srinivasan, N. Proposing and Testing an Intellectual Capital-Based View of the Firm. J. Manag. Stud. 2006, 43, 867–893. [Google Scholar] [CrossRef]
- Chen, Y.-S. The Positive Effect of Green Intellectual Capital on Competitive Advantages of Firms. J. Bus. Ethics 2008, 77, 271–286. [Google Scholar] [CrossRef]
- Huang, C.L.; Kung, F.H. Environmental consciousness and intellectual capital management: Evidence from Taiwan’s manufac-turing industry. Manag. Decis. 2011, 49, 1405–1425. [Google Scholar] [CrossRef]
- Asiaei, K.; O’Connor, N.G.; Barani, O.; Joshi, M. Green intellectual capital and ambidextrous green innovation: The impact on environmental performance. Bus. Strat. Environ. 2023, 32, 369–386. [Google Scholar] [CrossRef]
- Martínez-Falcó, J.; Sánchez-García, E.; Marco-Lajara, B.; Lee, K. Green intellectual capital and environmental performance: Iden-tifying the pivotal role of green ambidexterity innovation and top management environmental awareness. J. Intellect. Cap. 2024, 25, 380–401. [Google Scholar] [CrossRef]
- Huynh Mai Tram, N.; Hoang Ngoc, B. Environmental Foe or Friend: The Impact of Intellectual Capital and Ambidextrous In-novation on Environmental Performance. Sage Open 2024, 14, 21582440241256768. [Google Scholar] [CrossRef]
- Zahid, Z.; Zhang, J.; Shahzad, M.A.; Junaid, M.; Shrivastava, A. Green Synergy: Interplay of corporate social responsibility, green intellectual capital, and green ambidextrous innovation for sustainable performance in the industry 4.0 era. PLoS ONE 2024, 19, e0306349. [Google Scholar] [CrossRef] [PubMed]
- Shehzad, M.U.; Zhang, J.; Dost, M.; Ahmad, M.S.; Alam, S. Linking green intellectual capital, ambidextrous green innovation and firms green performance: Evidence from Pakistani manufacturing firms. J. Intellect. Cap. 2023, 24, 974–1001. [Google Scholar] [CrossRef]
- Yong, J.Y.; Yusliza, M.Y.; Ramayah, T.; Farooq, K.; Tanveer, M.I. Accentuating the interconnection between green intellectual capital, green human resource management and sustainability. Benchmarking Int. J. 2022, 30, 2783–2808. [Google Scholar] [CrossRef]
- Malik, S.Y.; Cao, Y.; Mughal, Y.H.; Kundi, G.M.; Mughal, M.H.; Ramayah, T. Pathways towards Sustainability in Organizations: Empirical Evidence on the Role of Green Human Resource Management Practices and Green Intellectual Capital. Sustainability 2020, 12, 3228. [Google Scholar] [CrossRef]
- Ali, M.; Puah, C.-H.; Ali, A.; Raza, S.A.; Ayob, N. Green intellectual capital, green HRM and green social identity toward sustainable environment: A new integrated framework for Islamic banks. Int. J. Manpow. 2022, 43, 614–638. [Google Scholar] [CrossRef]
- Nisar, Q.A.; Haider, S.; Ali, F.; Jamshed, S.; Ryu, K.; Gill, S.S. Green human resource management practices and environmental per-formance in Malaysian green hotels: The role of green intellectual capital and pro-environmental behavior. J. Clean. Prod. 2021, 311, 127504. [Google Scholar] [CrossRef]
- Mansoor, A.; Jahan, S.; Riaz, M. Does green intellectual capital spur corporate environmental performance through green workforce? J. Intellect. Cap. 2021, 22, 823–839. [Google Scholar] [CrossRef]
- Martínez-Falcó, J.; Sánchez-García, E.; Marco-Lajara, B.; Zaragoza-Sáez, P. Green human resource management and green ambidexterity innovation in the wine industry: Exploring the role of green intellectual capital and top management environmental awareness. Discov. Sustain. 2024, 5, 135. [Google Scholar] [CrossRef]
- Asiaei, K.; Bontis, N.; Alizadeh, R.; Yaghoubi, M. Green intellectual capital and environmental management accounting: Natural resource orchestration in favor of environmental performance. Bus. Strat. Environ. 2022, 31, 76–93. [Google Scholar] [CrossRef]
- Zhang, G.; Liu, W.; Duan, H. Environmental Regulation Policies, Local Government Enforcement and Pollution-intensive Industry Transfer in China. Comput. Ind. Eng. 2020, 148, 106748. [Google Scholar] [CrossRef]
- Cao, Y.; Liu, J.; Yu, Y.; Wei, G. Impact of environmental regulation on green growth in China’s manufacturing industry–based on the Malmquist-Luenberger index and the system GMM model. Environ. Sci. Pollut. Res. 2020, 27, 41928–41945. [Google Scholar] [CrossRef]
- Rashid, A.; Rasheed, R.; Ngah, A.H. Achieving sustainability through multifaceted green functions in manufacturing. J. Glob. Oper. Strat. Sourc. 2024, 17, 402–428. [Google Scholar] [CrossRef]
- Baquero, A. Linking green entrepreneurial orientation and ambidextrous green innovation to stimulate green performance: A moderated mediation approach. Bus. Process. Manag. J. 2024, 30, 71–98. [Google Scholar] [CrossRef]
- Zhao, F.; Kusi, M.; Chen, Y.; Hu, W.; Ahmed, F.; Sukamani, D. Influencing Mechanism of Green Human Resource Management and Corporate Social Responsibility on Organizational Sustainable Performance. Sustainability 2021, 13, 8875. [Google Scholar] [CrossRef]
- Tu, Y.; Lu, L.; Wang, S. Environmental regulations, GHRM and green innovation of manufacturing enterprises: Evidence from China. Front. Environ. Sci. 2024, 12, 1308224. [Google Scholar] [CrossRef]
- Liang, P.; Xie, S.; Qi, F.; Huang, Y.; Wu, X. Environmental Regulation and Green Technology Innovation under the Carbon Neutrality Goal: Dual Regulation of Human Capital and Industrial Structure. Sustainability 2023, 15, 2001. [Google Scholar] [CrossRef]
- Barney, J.B. Firm Resources and Sustained Competitive Advantage. J. Manag. 1991, 17, 99–120. [Google Scholar] [CrossRef]
- Wright, P.M.; Dunford, B.B.; Snell, S.A. Human Resources and the Resource Based View of the Firm. J. Manag. 2001, 27, 701–721. [Google Scholar] [CrossRef]
- Haldorai, K.; Kim, W.G.; Garcia, R.F. Top management green commitment and green intellectual capital as enablers of hotel environmental performance: The mediating role of green human resource management. Tour. Manag. 2022, 88, 104431. [Google Scholar] [CrossRef]
- Boon, C.; Eckardt, R.; Lepak, D.P.; Boselie, P. Integrating strategic human capital and strategic human resource management. Int. J. Hum. Resour. Manag. 2018, 29, 34–67. [Google Scholar] [CrossRef]
- Din, A.U.; Yang, Y.; Yan, R.; Wei, A.; Ali, M. Growing success with sustainability: The influence of green HRM, innovation, and competitive advantage on environmental performance in the manufacturing industry. Heliyon 2024, 10, e30855. [Google Scholar] [CrossRef]
- Jabbour, C.J.C.; Santos, F.C.A. Relationships between human resource dimensions and environmental management in companies: Proposal of a model. J. Clean. Prod. 2008, 16, 51–58. [Google Scholar] [CrossRef]
- Hart, S. A Natural-resource-based view of the firm. Manag. Rev. 1995, 20, 986–1014. [Google Scholar] [CrossRef]
- Bontis, N. Intellectual capital: An exploratory study that develops measures and models. Manag. Decis. 1998, 36, 63–76. [Google Scholar] [CrossRef]
- Yusoff, Y.M.; Omar, M.K.; Zaman, M.D.K.; Samad, S. Do all elements of green intellectual capital contribute toward business sustainability? Evidence from the Malaysian context using the Partial Least Squares method. J. Clean. Prod. 2019, 234, 626–637. [Google Scholar] [CrossRef]
- López-Gamero, M.D.; Zaragoza-Sáez, P.; Claver-Cortés, E.; Molina-Azorín, J.F. Sustainable development and intangibles: Building sustainable intellectual capital. Bus. Strat. Environ. 2011, 20, 18–37. [Google Scholar] [CrossRef]
- Masri, H.A.; Jaaron, A.A. Assessing green human resources management practices in Palestinian manufacturing context: An empirical study. J. Clean. Prod. 2017, 143, 474–489. [Google Scholar] [CrossRef]
- Le, T.T.; Tham, D.H. Nexus of green human resource management and sustainable corporate performance: The mediating roles of green behavior and green commitment. J. Trade Sci. 2024, 12, 100–116. [Google Scholar] [CrossRef]
- Russo, M.V.; Fouts, P.A. A Resource-Based Perspective on Corporate Environmental Performance And Profitability. Acad. Manag. J. 1997, 40, 534–559. [Google Scholar] [CrossRef]
- Chatterjee, S.; Chaudhuri, R.; Vrontis, D. Creating organizational value and sustainability through green HR practices: An in-novative approach with the moderating role of top management support. In Business Ethics, the Environment and Responsibility; John Wiley and Sons Inc.: Hoboken, NJ, USA, 2023. [Google Scholar]
- Wang, C.H.; Juo, W.J. An environmental policy of green intellectual capital: Green innovation strategy for performance sustaina-bility. Bus. Strategy Env. 2021, 30, 3241–3254. [Google Scholar] [CrossRef]
- Nikolaou, I.E.; Tsalis, T.A.; Kostakis, I.; Stergiopoulou, F.; Athanasiadou, I.; Lanaras-Mamounis, G.; Tsagarakis, K.P. Green Intellectual Capital: A critical factor to explain the relationship between corporate sustainable and financial performance. Environ. Dev. Sustain. 2024, 26, 22863–22884. [Google Scholar] [CrossRef]
- Tang, G.; Chen, Y.; Jiang, Y.; Paillé, P.; Jia, J. Green human resource management practices: Scale development and validity. Asia Pac. J. Hum. Resour. 2018, 56, 31–55. [Google Scholar] [CrossRef]
- Altaee, M.-A.; Saleh, R.A.S.; AlZeer, I.; Tunsi, W. The Impact of Green Human Resources Management Practices on the Organizational Ambidexterity: Jordan Food and Drug Administration Case Study. In Artificial Intelligence and Economic Sustainability in the Era of Industrial Revolution 50; Springer Nature: Cham, Switzerland, 2024; pp. 1095–1107. [Google Scholar]
- Cancela, B.L.; Coelho, A.; Neves, M.E.D. Greening the business: How ambidextrous companies succeed in green innovation through to sustainable development. Bus. Strat. Environ. 2023, 32, 3073–3087. [Google Scholar] [CrossRef]
- Farzaneh, M.; Wilden, R.; Afshari, L.; Mehralian, G. Dynamic capabilities and innovation ambidexterity: The roles of intellectual capital and innovation orientation. J. Bus. Res. 2022, 148, 47–59. [Google Scholar] [CrossRef]
- Baeshen, Y.; Soomro, Y.A.; Bhutto, M.Y. Determinants of Green Innovation to Achieve Sustainable Business Performance: Evidence from SMEs. Front. Psychol. 2021, 12, 767968. [Google Scholar] [CrossRef] [PubMed]
- Longoni, A.; Luzzini, D.; Guerci, M. Deploying Environmental Management Across Functions: The Relationship Between Green Human Resource Management and Green Supply Chain Management. J. Bus. Ethic. 2018, 151, 1081–1095. [Google Scholar] [CrossRef]
- Singh, S.K.; Del Giudice, M.; Chierici, R.; Graziano, D. Green innovation and environmental performance: The role of green transformational leadership and green human resource management. Technol. Forecast. Soc. Change 2020, 150. [Google Scholar] [CrossRef]
- Lai K hung Wong, C.W.Y. Green logistics management and performance: Some empirical evidence from Chinese manufacturing exporters. Omega 2012, 40, 267–282. [Google Scholar]
- Kammerer, D. The effects of customer benefit and regulation on environmental product innovation. Empirical evidence from appliance manufacturers in Germany. Ecol. Econ. 2009, 68, 2285–2295. [Google Scholar] [CrossRef]
- Zailani, S.H.M.; Eltayeb, T.K.; Hsu, C.; Tan, K.C. The impact of external institutional drivers and internal strategy on environmental performance. Int. J. Oper. Prod. Manag. 2012, 32, 721–745. [Google Scholar] [CrossRef]
- Khatun, F.; Kamal, M.; Kabir FAl Nawrin, N.; Hoque, M.S. Securing Green Transition of the Textile and Readymade Garments Sector in Bangladesh; CPD Report 43; Centre for Policy Dialogue (CPD): Dhaka, Bangladesh, 2023. [Google Scholar]
- Xu, X.; Wang, S.; Li, J.; Qiao, T. Environmental regulatory intensity, green finance and corporate green sustainable development performance. Heliyon 2024, 10, e30114. [Google Scholar] [CrossRef] [PubMed]
- Acebo, E.; Miguel-Dávila, J.; Nieto, M. External stakeholder engagement: Complementary and substitutive effects on firms’ eco-innovation. Bus. Strat. Environ. 2021, 30, 2671–2687. [Google Scholar] [CrossRef]
- The Daily Star. 24 Garment Factories get Green Certificates in Six Months: BGMEA. 2023. Available online: https://www.thedailystar.net/business/economy/industries/news/24-garment-factories-get-green-certificates-six-months-bgmea-3493411 (accessed on 30 April 2024).
- Hair, J.F.; Sarstedt, M.; Hopkins, L.; Kuppelwieser, V.G. Partial least squares structural equation modeling (PLS-SEM): An emerging tool in business research. Eur. Bus. Rev. 2014, 26, 106–121. [Google Scholar] [CrossRef]
- Jabbour, C.J.C. How green are HRM practices, organizational culture, learning and teamwork? A Brazilian study. Ind. Commer. Train. 2011, 43, 98–105. [Google Scholar] [CrossRef]
- Laosirihongthong, T.; Adebanjo, D.; Tan, K.C. Green supply chain management practices and performance. Ind. Manag. Data Syst. 2013, 113, 1088–1109. [Google Scholar] [CrossRef]
- Zhu, Q.; Sarkis, J.; Lai, K.-h. Confirmation of a measurement model for green supply chain management practices imple-mentation. Int. J. Prod. Econ. 2008, 111, 261–273. [Google Scholar] [CrossRef]
- Paulraj, A. Understanding the relationships between internal resources and capabilities, sustainable supply management and organizational sustainability*. J. Supply Chain. Manag. 2011, 47, 19–37. [Google Scholar] [CrossRef]
- Spector, P.E.; Rosen, C.C.; Richardson, H.A.; Williams, L.J.; Johnson, R.E. A New Perspective on Method Variance: A Measure-Centric Approach. J. Manag. 2019, 45, 855–880. [Google Scholar] [CrossRef]
- Podsakoff, P.M.; Organ, D.W. Self-Reports in Organizational Research: Problems and Prospects. J. Manag. 1986, 12, 531–544. [Google Scholar] [CrossRef]
- Hu, L.T.; Bentler, P.M. Fit Indices in Covariance Structure Modeling: Sensitivity to Underparameterized Model Misspecification. Psychol. Methods 1998, 3, 424. [Google Scholar] [CrossRef]
- Hair, J.F.; Hult, G.T.M.; Ringle, C.M.; Marko, S. A Primer on Partial Least Squares Structural Equation Modeling (PLS-SEM), 2nd ed.; Sage: Los Angeles, CA, USA, 2017; 363p. [Google Scholar]
- Hair, J.F.; Black, W.C.; Babin, B.J.; Anderson, R.E. Multivariate Data Analysis, 7th ed.; Prentice-Hall: Saddle River, NJ, USA, 2009. [Google Scholar]
- Tan, Ş. Misuses of KR-20 and Cronbach’s Alpha Reliability Coefficients. Eğitim Bilim 2009, 34, 101–112. [Google Scholar]
- Fornell, C.; Larcker, D.F. Evaluating Structural Equation Models with Unobservable Variables and Measurement Error. J. Mark. Res. 1981, 18, 39–50. [Google Scholar] [CrossRef]
- Cohen, J. Set Correlation and Contingency Tables. Available online: http://sage.cnpereading.com/paragraph/article/?doi=10.1177/014662168801200410 (accessed on 25 November 2024).
- Naseer, S.; Song, H.; Adu-Gyamfi, G.; Abbass, K.; Naseer, S. Impact of green supply chain management and green human resource management practices on the sustainable performance of manufacturing firms in Pakistan. Environ. Sci. Pollut. Res. 2023, 30, 48021–48035. [Google Scholar] [CrossRef] [PubMed]
- Zhao, F.; Wang, L.; Chen, Y.; Hu, W.; Zhu, H. Green human resource management and sustainable development performance: Organizational ambidexterity and the role of responsible leadership. Asia Pac. J. Hum. Resour. 2024, 62, e12391. [Google Scholar] [CrossRef]
- Yong, J.Y.; Yusliza, M.Y.; Ramayah, T.; Chiappetta Jabbour, C.J.; Sehnem, S.; Mani, V. Pathways towards sustainability in manufacturing organizations: Empirical evidence on the role of green human resource management. Bus. Strategy Environ. 2020, 29, 212–228. [Google Scholar] [CrossRef]
- Khan, N.U.; Wu, W.; Saufi, R.B.A.; Sabri, N.A.A.; Shah, A.A. Antecedents of Sustainable Performance in Manufacturing Organizations: A Structural Equation Modeling Approach. Sustainability 2021, 13, 897. [Google Scholar] [CrossRef]
- Yusliza, M.Y.; Yong, J.Y.; Tanveer, M.I.; Ramayah, T.; Noor Faezah, J.; Muhammad, Z. A structural model of the impact of green in-tellectual capital on sustainable performance. J. Clean. Prod. 2020, 249, 119334. [Google Scholar] [CrossRef]
- Hossain, M.I.; Ong, T.S.; Jamadar, Y.; Teh, B.H.; Islam, A. Nexus among green entrepreneurship orientation, green ambidexterity innovation, green technological turbulence and green performance: Moderated-mediation evidence from Malaysian manu-facturing SMEs. Eur. J. Innov. Manag. 2024. ahead-of-print. [Google Scholar] [CrossRef]
- Mubeen, A.; Nisar, Q.A.; Patwary, A.K.; Rehman, S.; Ahmad, W. Greening your business: Nexus of green dynamic capabilities, green innovation and sustainable performance. Environ. Dev. Sustain. 2024, 26, 22747–22773. [Google Scholar] [CrossRef]
- Hafeez, M.; Yasin, I.; Zawawi, D.; Odilova, S.; Bataineh, H.A. Unleashing the power of green innovations: The role of organizational ambidexterity and green culture in achieving corporate sustainability. Eur. J. Innov. Manag. 2024. ahead-of-print. [Google Scholar] [CrossRef]
- Sarmad, G.S.; Naseem, A.; Shahzad, A.; Ullah, M. Do Quality Management Practices, Organizational Ambidexterity, and Green Innovation Influence Sustainable Performance? A Structural Equation Modeling approach. SAGE Open 2024, 14. [Google Scholar] [CrossRef]
- Zhang, J.; Li, S. The Impact of Human Capital on Green Technology Innovation—Moderating Role of Environmental Regulations. Int. J. Environ. Res. Public. Health 2023, 20, 4803. [Google Scholar] [CrossRef]
- Fabrizi, A.; Gentile, M.; Guarini, G.; Meliciani, V. The impact of environmental regulation on innovation and international com-petitiveness. J. Evol. Econ. 2024, 34, 169–204. [Google Scholar] [CrossRef]
- Babool, A.; Reed, M. The impact of environmental policy on international competitiveness in manufacturing. Appl. Econ. 2010, 42, 2317–2326. [Google Scholar] [CrossRef]
- He, Z.-L.; Wong, P.-K. Exploration vs. Exploitation: An Empirical Test of the Ambidexterity Hypothesis. Organ. Sci. 2004, 15, 481–495. [Google Scholar] [CrossRef]
- Qiu, X.; Bashir, T.; Gul, R.F.; Sadiq, B.; Naseem, A. Collaborative Green Initiatives: Integrating Human Resources, Intellectual Capital, and Innovation for Environmental Performance. Sustainability 2025, 17, 224. [Google Scholar] [CrossRef]
Disclaimer/Publisher’s Note: The statements, opinions and data contained in all publications are solely those of the individual author(s) and contributor(s) and not of MDPI and/or the editor(s). MDPI and/or the editor(s) disclaim responsibility for any injury to people or property resulting from any ideas, methods, instructions or products referred to in the content. |
© 2025 by the authors. Licensee MDPI, Basel, Switzerland. This article is an open access article distributed under the terms and conditions of the Creative Commons Attribution (CC BY) license (https://creativecommons.org/licenses/by/4.0/).







