Redefining Organizational Resilience and Success: A Natural Language Analysis of Strategic Domains, Semantics, and AI Opportunities
Abstract
1. Introduction
- RQ1 (thematic): How does the literature on resilient and successful organizations cluster into broader domains, and what are the dominant topics that make up this literature?
- RQ2 (semantic): Which classical terms are intrinsic to the definitions of organizational resilience and success, and which emerging terms are influencing these definitions?
- RQ3 (applicative): In which domains are these opportunities distributed, and when and how is AI discussed as an enabler of resilience and success?
2. Materials and Methods
2.1. Data Collection
2.1.1. Databases
2.1.2. Search Strategy and Keywords
- “resilient organization” OR “resilient organisation”
- “successful organization” OR “successful organisation”
2.1.3. Inclusion and Exclusion Criteria
- Inclusion criteria: English-language publications that are classified as journal articles, reviews, book chapters, or proceedings papers, provided that they at least include a title and abstract.
- Exclusion criteria: publications lacking abstracts, duplicate entries across databases, and non-English records (they were excluded from text mining and clustering but retained for descriptive bibliometric statistics).
2.1.4. Final Dataset
2.2. Data Processing
2.2.1. Preprocessing Techniques
- Normalization and lowercasing to eliminate orthographic inconsistencies.
- Stopword removal, filtering out functional words (e.g., the, and, of) that carry limited semantic value.
- Lemmatization, reducing words to their canonical form (e.g., organizations → organization), which helps unify lexical variants.
- Token filtering, excluding punctuation, numbers, and non-alphabetic strings.
2.2.2. Topic Modeling with BERT
2.2.3. Agglomerative Clustering Methodology
2.3. Semantic Analysis
2.3.1. Identification of Classical Resilience and Success Terms
2.3.2. Extraction of Emerging Terms
2.3.3. Validation of Semantic Categories
3. Results
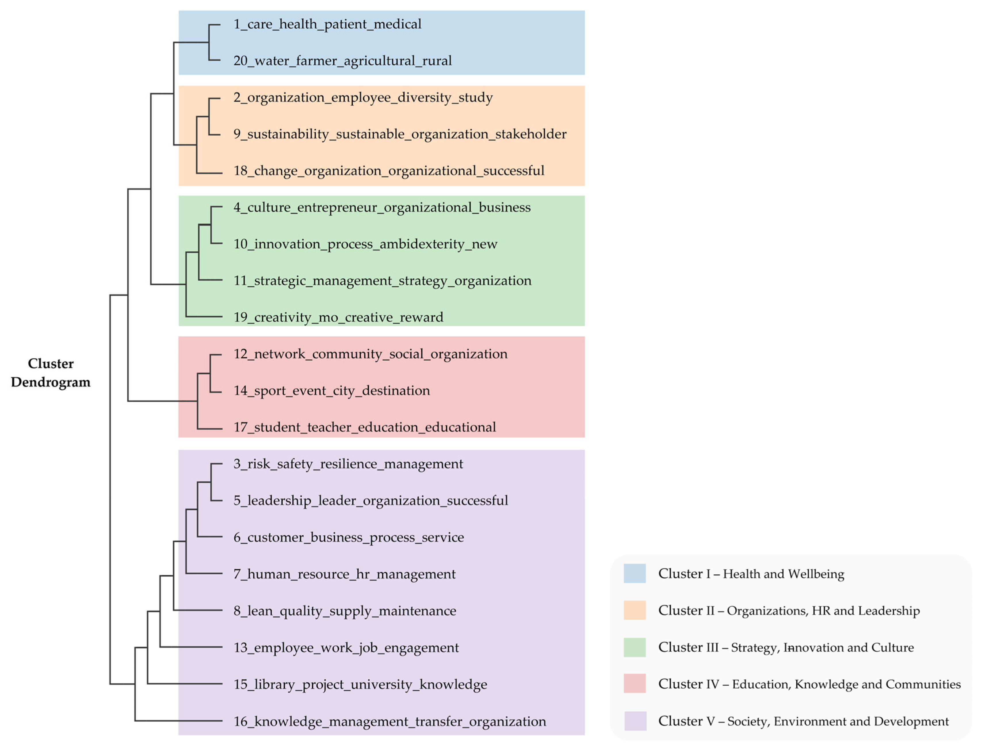
3.1. Level I—Thematic Analysis: Topics and Clusters
3.1.1. Topic Modeling Results
3.1.2. Cluster Analysis Across Five Domains
3.2. Level II—Semantic Analysis: Classical and Emerging Terms
3.2.1. Classical Terms
3.2.2. Emerging Terms—Global Perspective
- Work and employees align more closely with resilience, emphasizing human protection and wellbeing.
- Data and information and processes are tied to organizational success, as they enable competitiveness and long-term efficiency.
- Knowledge and development emerge as bridging terms: knowledge supports adaptive capacity (resilience) and continuous improvement (success), while development extends growth by linking organizational progress to sustainability.
3.2.3. Emerging Terms—Domain-Level Distributions
3.3. Level III—Applicative Analysis: AI Opportunities
4. Discussion
4.1. Redefining Resilient and Successful Organizations
- Sensing and foresight—continuous scanning for vulnerabilities and opportunities; early warning through metrics and signals; supports timely anticipation rather than post hoc reaction [87].
- Absorption and continuity—buffers, redundancy, safety, and quality routines that limit functional loss during disruptions [88]; preserves core services and stakeholder trust.
- Adaptation and reconfiguration—agility, flexibility, and process redesign (often digitally enabled) that shorten cycle times from detection to change [89]; operationalizes resilience as “change-as-routine.”
- Learning and renewal—knowledge creation, transfer, and development that convert incidents and experiments into improved practices and strategic shifts; links short-term stabilization to long-term success [90].
4.2. AI as an Enabler of Organizational Resilience
4.3. Theoretical and Practical Implications
4.4. Limitations and Future Research
5. Conclusions
Author Contributions
Funding
Data Availability Statement
Conflicts of Interest
Abbreviations
| AI | Artificial Intelligence |
| BERTopic | BERT-based Topic Modeling |
| HR | Human Resources |
| IDE | Integrated Development Environment |
| ISI | Institute of Scientific Information |
| KM | Knowledge Management |
| LDA | Latent Dirichlet Allocation |
| NLP | Natural Language Processing |
| OLC | Organizational Learning Capability |
| RQ | Research Question |
| TF-IDF | Term Frequency–Inverse Document Frequency |
| UMAP | Uniform Manifold Approximation and Projection |
| WoS | Web of Science |
Appendix A
| Source | Initial Record | Final Retained | % of Total |
|---|---|---|---|
| WoS | 368 | 368 | 23% |
| Scopus | 1329 | 1229 | 77% |
| Total | 1697 | 1597 | 100% |
| Topic ID | No. of Articles | Top Keywords (Representative) |
|---|---|---|
| 0 | 199 | resilience, resilient, organizational, organization, crisis, build, study, research, business, management |
| 1 | 139 | care, health, patient, medical, healthcare, hospital, community, successful, physician |
| 2 | 130 | organization, employee, diversity, workforce, work, inclusion, women, study |
| 3 | 110 | risk, safety, resilience, management, security, system, approach, information |
| 4 | 87 | culture, entrepreneur, organizational, business, entrepreneurial, success, firm, company |
| 5 | 84 | leadership, leader, organization, successful, change, behavior, study |
| 6 | 83 | customer, business, process, service, quality, system, information, management |
| 7 | 83 | human, resource, HR, management, employee, performance, manager, practice |
| 8 | 73 | lean, quality, supply, maintenance, system, chain, product, manufacturing |
| 9 | 64 | sustainability, stakeholder, sustainable, digital, transformation, new, military |
| 10 | 63 | innovation, process, ambidexterity, new, technology, product, firm, industry |
| 11 | 61 | strategy, management, strategic, planning, business, performance, environment, competitive |
| 12 | 58 | network, community, social, organization, group, action, cooperative, virtual |
| 13 | 58 | employee, work, job, engagement, satisfaction, motivation, relationship, performance |
| 14 | 54 | sport, event, city, destination, tourism, planning, urban, exhibition |
| 15 | 53 | library, project, university, knowledge, program, information, communication, technical, student |
| 16 | 52 | knowledge, management, transfer, organization, KM, intellectual, capital, OLC |
| 17 | 47 | student, teacher, education, educational, school, pedagogical, learning, principal |
| 18 | 46 | change, organization, adaptability, transformation, transition, scheme, implementation |
| 19 | 32 | creativity, creative, reward, motivation, organizational culture, idea, market orientation |
| 20 | 21 | water, farmer, agricultural, rural, development, research, supradisciplinary |
| Domain | No. of Articles | AI-related Articles | AI Share (%) |
|---|---|---|---|
| I—Health and Wellbeing | 197 | 11 | 5.58 |
| II—Organizations, HR and Leadership | 395 | 31 | 7.85 |
| III—Strategy, Innovation and Culture | 541 | 63 | 11.65 |
| IV—Education, Knowledge and Communities | 190 | 15 | 7.89 |
| V—Society, Environment and Development | 75 | 9 | 12 |
| Term | Frequency (n) |
|---|---|
| Performance | 314 |
| Resilience | 197 |
| Growth | 94 |
| Risk management | 61 |
| Efficiency | 44 |
| Agility | 41 |
| Competitiveness | 38 |
| Flexibility | 35 |
| Vulnerability | 31 |
| Profitability | 28 |
| Value creation | 12 |
| Sustainable success | 10 |
| Robustness | 8 |
| Market share | 4 |
| Adaptive capacity | 3 |
| Absorptive capacity | 2 |
| Customer orientation | 2 |
| Redundancy | 2 |
| Strategic vision | 1 |
| Recovery capacity | 1 |
References
- Dickson, R.K. Organizational Resilience as the Springboard for Organizational Success in a Turbulent Business Environment. Eur. J. Manag. Econ. Bus. 2025, 2, 3–24. [Google Scholar] [CrossRef]
- Georgescu, I.; Bocean, C.G.; Vărzaru, A.A.; Rotea, C.C.; Mangra, M.G.; Mangra, G.I. Enhancing Organizational Resilience: The Transformative Influence of Strategic Human Resource Management Practices and Organizational Culture. Sustainability 2024, 16, 4315. [Google Scholar] [CrossRef]
- Kantabutra, S.; Ketprapakorn, N. Toward an Organizational Theory of Resilience: An Interim Struggle. Sustainability 2021, 13, 13137. [Google Scholar] [CrossRef]
- Devi, S.; Gurung, B.; Karki, A. The Impact of Global Supply Chain Disruptions on Business Resilience: Lessons from the COVID-19 Pandemic. Proc. Int. Conf. Econ. Bus. 2023, 2, 158–163. [Google Scholar] [CrossRef]
- Zhao, N.; Hong, J.; Lau, K.H. Impact of supply chain digitalization on supply chain resilience and performance: A multi-mediation model. Int. J. Prod. Econ. 2023, 259, 108817. [Google Scholar] [CrossRef] [PubMed]
- Cardoso, A.; Figueiredo, J.; Oliveira, I.; Pocinho, M. From Crisis to Opportunity: Digital Transformation, Digital Business Models, and Organizational Resilience in the Post-Pandemic Era. Adm. Sci. 2025, 15, 193. [Google Scholar] [CrossRef]
- Liu, X.; Zhang, D. Research on Impact Mechanism of Organizational Resilience on Sustainable Competitive Advantage of Enterprises. Sustainability 2024, 16, 6954. [Google Scholar] [CrossRef]
- Hoffmann, P.; Villamayor-Tomas, S. Irrigation modernization and the efficiency paradox: A meta-study through the lens of Networks of Action Situations. Sustain. Sci. 2023, 18, 181–199. [Google Scholar] [CrossRef]
- Linnenluecke, M. Resilience in Business and Management Research: A Review of Influential Publications and a Research Agenda. Int. J. Manag. Rev. 2017, 19, 4–30. [Google Scholar] [CrossRef]
- Duchek, S. Organizational resilience: A capability-based conceptualization. Bus. Res. 2020, 13, 215–246. [Google Scholar] [CrossRef]
- Riepponen, T.; Moilanen, M.; Simonen, J. Themes of resilience in the economics literature: A topic modeling approach. Reg. Sci. Policy Pract. 2023, 15, 326–357. [Google Scholar] [CrossRef]
- Al Shakarchi, A.; Nafzaoui, M.A. Leveraging AI for Organizational Resilience: Insights from Literature. Int. J. Econ. Manag. Sci. 2025, 4, 27–42. [Google Scholar]
- Cavadi, G.; Cosenz, F. Enhancing healthcare resilience through AI-driven performance management systems. J. Health Organ. Manag. 2025, 1–17. [Google Scholar] [CrossRef]
- Joshi, S. The Role of AI in Enhancing Teamwork, Resilience and Decision-Making: Review of Recent Developments. Int. J. Comput. Appl. 2025, 187, 9–26. [Google Scholar] [CrossRef]
- Li, K.; Cai, Y.; Pei, Y.; Yuan, C. The impact of artificial intelligence adoption on firms’ innovation performance in the digital era: Based on dynamic capabilities theory. Int. Theory Pract. Humanit. Soc. Sci. 2025, 2, 228–237. [Google Scholar] [CrossRef]
- Deng, J. Research on the Impact of AI Technology Adoption on Organizational Resilience of Service Enterprises. Ph.D. Thesis, Singapore Management University, Singapore, 2024. Available online: https://ink.library.smu.edu.sg/etd_coll/555 (accessed on 8 October 2025).
- Agarwal, S.; Kweh, Q.L.; Jamali, D.; Wider, W.; Hossain, S.F.A.; Fauzi, M.A. How does artificial intelligence shape the productivity and quality of research in business studies? A systematic literature review and future research framework. Discov. Sustain. 2025, 6, 718. [Google Scholar] [CrossRef]
- Dajani, M.A.Z. Adaptive Leadership, Organisational Resilience and the Mediating Effect of Change Management Amid Egyptian Academia Crises. Int. Bus. Res. 2022, 15, 47. [Google Scholar] [CrossRef]
- Aalst, W.; Hinz, O.; Weinhardt, C. Resilient Digital Twins: Organizations Need to Prepare for the Unexpected. Bus. Inf. Syst. Eng. 2021, 63, 615–619. [Google Scholar] [CrossRef]
- Scaccia, J.P.; Scott, V.C. 5335 days of Implementation Science: Using natural language processing to examine publication trends and topics. Implement. Sci. 2021, 16, 47. [Google Scholar] [CrossRef]
- Drissi, A.; Sassi, S.; Chbeir, R.; Tissaoui, A.; Jemai, A. SemaTopic: A Framework for Semantic-Adaptive Probabilistic Topic Modeling. Computers 2025, 14, 400. [Google Scholar] [CrossRef]
- Farea, A.; Tripathi, S.; Glazko, G.; Emmert-Streib, F. Investigating the optimal number of topics by advanced text-mining techniques: Sustainable energy research. Eng. Appl. Artif. Intell. 2024, 136, 108877. [Google Scholar] [CrossRef]
- Yau, C.-K.; Porter, A.; Newman, N.; Suominen, A. Clustering scientific documents with topic modeling. Scientometrics 2014, 100, 767–786. [Google Scholar] [CrossRef]
- Cheddak, A.; Ait Baha, T.; Es-Saady, Y.; el Hajji, M.; Baslam, M. BERTopic for Enhanced Idea Management and Topic Generation in Brainstorming Sessions. Information 2024, 15, 365. [Google Scholar] [CrossRef]
- Mersha, M.A.; yigezu, M.G.; Kalita, J. Semantic-Driven Topic Modeling Using Transformer-Based Embeddings and Clustering Algorithms. Procedia Comput. Sci. 2024, 244, 121–132. [Google Scholar] [CrossRef]
- Grootendorst, M. BERTopic: Neural topic modeling with a class-based TF-IDF procedure. arXiv 2022, arXiv:2203.05794. [Google Scholar]
- Samsir, S.; Saragih, R.S.; Subagio, S.; Aditiya, R.; Watrianthos, R. BERTopic Modeling of Natural Language Processing Abstracts: Thematic Structure and Trajectory. J. Media Inform. Budidarma 2023, 7, 1514. [Google Scholar] [CrossRef]
- Eric, U.O.; Michael, O.O. Overview of Agglomerative Hierarchical Clustering Methods. Br. J. Comput. Netw. Inf. Technol. 2024, 7, 14–23. [Google Scholar] [CrossRef]
- Murtagh, F.; Legendre, P. Ward’s Hierarchical Agglomerative Clustering Method: Which Algorithms Implement Ward’s Criterion? J. Classif. 2014, 31, 274–295. [Google Scholar] [CrossRef]
- Sun, X.; Meng, Y.; Ao, X.; Wu, F.; Zhang, T.; Li, J.; Fan, C. Sentence Similarity Based on Contexts. Trans. Assoc. Comput. Linguist. 2022, 10, 573–588. [Google Scholar] [CrossRef]
- Rathi, R.N.; Mustafi, A. The importance of Term Weighting in semantic understanding of text: A review of techniques. Multimed. Tools Appl. 2023, 82, 9761–9783. [Google Scholar] [CrossRef] [PubMed]
- Wang, W.; Zhou, H.; He, K.; Hopcroft, J.E. Learning Latent Topics from the Word Co-occurrence Network. In Proceedings of the National Conference of Theoretical Computer Science, Wuhan, China, 14–15 October 2017; pp. 18–30. [Google Scholar] [CrossRef]
- O’Leary, C.; Mafeld, S.; Hilario, K.; Chan, T.Y.; Jaberi, A. Managing Angiography Unit Failure in Interventional Radiology: Lessons in Crisis Management and Considerations in Prevention. Can. Assoc. Radiol. J. 2024, 76, 344–352. [Google Scholar] [CrossRef] [PubMed]
- Karanika-Murray, M.; Whysall, Z.; Liu-Smith, Y.-L.; Feltbower, C.; Challans-Rasool, E. Understanding organizational learning in a healthcare organization during sudden and disruptive change. Int. J. Work. Health Manag. 2023, 16, 257–280. [Google Scholar] [CrossRef]
- Lauri, C.; Shimpo, F.; Sokołowski, M.M. Artificial intelligence and robotics on the frontlines of the pandemic response: The regulatory models for technology adoption and the development of resilient organisations in smart cities. J. Ambient. Intell. Humaniz. Comput. 2023, 14, 14753–14764. [Google Scholar] [CrossRef]
- Hidalgo, A.; Janeo, V.Y.; Padojinog, W.C.; Terosa, C.; Peter, L.U.; Yap, J. The COVID-19 outbreak and its impact on business establishments: A study on challenges and strategic approaches. Philipp. Rev. Econ. 2021, 58, 185–213. [Google Scholar] [CrossRef]
- Loughlin, C.; Mercer, D. Designing healthy workplaces. In Workplace Well-Being: How to Build Psychologically Healthy Workplaces; Day, A., Kelloway, E.K., Hurrell, J.J., Jr., Eds.; Wiley: Oklahoma City, OK, USA; Blackwell: Oklahoma City, OK, USA, 2014; pp. 299–323. [Google Scholar] [CrossRef]
- Hunt, S.T. Talent Tectonics: Navigating Global Workforce Shifts, Building Resilient Organizations and Reimagining the Employee Experience; Wiley: Hoboken, NJ, USA, 2022. [Google Scholar] [CrossRef]
- Weiß, M. Navigating the VUCA Landscape: A Systematic Literature Review of Organizational Coping Strategies. J. Innov. Manag. 2025, 13, 96–124. [Google Scholar] [CrossRef]
- Gabal, M. Digital Transformation: Practical Approach to Manage Transformation (The Change) Successfully within the Organization. In Proceedings of the 2021 IEEE Technology & Engineering Management Conference-Europe (TEMSCON-EUR), Virtual, 17–20 May 2021; pp. 1–8. [Google Scholar] [CrossRef]
- Cankurtaran, P.; Beverland, M.B. Using design thinking to respond to crises: B2B lessons from the 2020 COVID-19 pandemic. Ind. Mark. Manag. 2020, 88, 255–260. [Google Scholar] [CrossRef]
- Abraham, C.; Junglas, I. From cacophony to harmony: A case study about the IS implementation process as an opportunity for organizational transformation at Sentara Healthcare. J. Strateg. Inf. Sys. 2011, 20, 177–197. [Google Scholar] [CrossRef]
- Nutt, P.C. Planned change and organizational success. J. Strateg. Change 1993, 2, 227–245. [Google Scholar] [CrossRef]
- Krén, H.; Séllei, B. The Role of Emotional Intelligence in Organizational Performance. Period. Polytech. Soc. Manag. Sci. 2020, 29, 1–9. [Google Scholar] [CrossRef]
- Herget, J. Shaping Corporate Culture, for Sustainable Business Success; Springer: Berlin/Heidelberg, Germany, 2023. [Google Scholar] [CrossRef]
- Yang, N.; Wang, X.; Siemon, D.; Hyrynsalmi, S. The Ambidextrous Startup: Balance Between Exploitation of Present and Exploration of Future. In Proceedings of the 2025 IEEE/ACM International Workshop on Software-Intensive Business (IWSiB), Ottawa, ON, Canada, 3 May 2025; pp. 49–56. [Google Scholar] [CrossRef]
- Smith, K. Building an Innovation Ecosystem: Process, Culture and Competencies. Ind. High. Educ. 2006, 20, 219–224. [Google Scholar] [CrossRef]
- Adler, R. Strategic Performance Management: Accounting for Organizational Control; Routledge: Oxfordshire, UK, 2018. [Google Scholar] [CrossRef]
- Fang, S.; Chen, H.K. Strategic intent, organizational environment, and organizational learning mechanisms. Pers. Rev. 2016, 45, 928–946. [Google Scholar] [CrossRef]
- Omilion-Hodges, L.M.; Ackerman, C.D. From the Technical Know-How to the free flow of Ideas: Exploring the effects of leader, peer, and team communication on employee creativity. Commun. Q. 2017, 66, 38–57. [Google Scholar] [CrossRef]
- Foad, F.; El-Sharkawy, A.R.; Austin, K.L. Managing for Creativity and Innovation in A/E/C Organizations. J. Manag. Eng. 1993, 9, 399–409. [Google Scholar] [CrossRef]
- Martinez-Torres, R. Analysis of activity in open-source communities using social network analysis techniques. Asian J. Technol. Innov. 2014, 22, 114–130. [Google Scholar] [CrossRef]
- Nunes, M.; Abreu, A. The Benefits of Applying Social Network Analysis to Identify Collaborative Risks. In Proceedings of the Doctoral Conference on Computing, Electrical and Industrial Systems, Virtual, 7–9 July 2021. [Google Scholar] [CrossRef]
- Alshikhy, T.; O’Sullivan, H.; Polkinghorne, M.; Gennings, E. The Role and Impact of Sporting Mega-Events in the Context of Soft Power. Encyclopedia 2025, 5, 31. [Google Scholar] [CrossRef]
- Bertolinelli, M.; Guzzoni, L.; Masseroni, S.; Pinti, L.; Utica, G. Innovative Participatory Evaluation Processes: The Case of the Ministry of Defense Real-Estate Assets in Italy. In Integrated Evaluation for the Management of Contemporary Cities, Proceedings of the Seminar of the Italian Society of Property Evaluation and Investment Decision, Rome, Italy, 14–15 April 2018; Springer: Cham, Switzerland, 2018; pp. 547–557. [Google Scholar] [CrossRef]
- Balyshev, P.; Darinskaia, L.; Molodtsova, G.; Oskina, A. Organizing students’ online teamwork for sustainable development. Int. J. Online Pedagog. Course Des. 2024, 14, 1–16. [Google Scholar] [CrossRef]
- Hirsh, Å.; Liljenberg, M.; Jahnke, A.; Pérez, Å.K. Far from the generalised norm: Recognising the interplay between contextual particularities and principals’ leadership in schools in low-socio-economic status communities. Educ. Manag. Adm. Leadersh. 2023, 53, 641–658. [Google Scholar] [CrossRef]
- Siegel, M. Building resilient organisations: Proactive risk management in organisations and their supply chains. J. Bus. Contin. Emer. Plan. 2018, 11, 373–384. [Google Scholar] [CrossRef] [PubMed]
- Gharehyakheh, A.; Tolk, J.N.; Fritts, S.; Cantu, J. A Survey Paper of Protecting Critical Infrastructure: Applying High Reliability Theory to Advance Organizational Resilience. In Proceedings of the IISE Annual Conference, Pittsburgh, PA, USA, 20–23 May 2017. [Google Scholar]
- Subrahmanyam, S. Developing Mindful Leaders for Global Change: Cultivating Awareness and Resilience to Navigate a Complex World; IGI Global: Hershey, PA, USA, 2025. [Google Scholar] [CrossRef]
- Cortes-Mejia, S.; Cortes, A.F.; Herrmann, P. Sharing Strategic Decisions: CEO Humility, TMT Decentralization, and Ethical Culture. J. Bus. Ethics 2022, 178, 241–260. [Google Scholar] [CrossRef]
- Harris, P.; van der Veen, G.; Pol, H. Customer Journey: From Practice to Theory. In The Routledge Companion to Strategic Marketing; Routledge: Oxfordshire, UK, 2021. [Google Scholar] [CrossRef]
- Pinto, J.; Santos, V. Assessing the Relationship Between BPM Maturity and the Success of Organizations. In Applied Informatics and Cybernetics in Intelligent Systems, Proceedings of the Computer Science On-line Conference, Virtual, 14–16 December 2020; Springer: Cham, Switzerland, 2020. [Google Scholar] [CrossRef]
- Bangwal, D.; Bahuguna, P.; Kumar, R.; Damodaran, A.; Walker, J. Transforming HR through BI and Information Technology; Productivity Press: New York, NY, USA, 2022. [Google Scholar] [CrossRef]
- Polisetty, A.; Sheela, P. Will AI Replace Humans from Human Resources? A Case Analysis. Prabandhan Indian J. Manag. 2023, 16, 25. [Google Scholar] [CrossRef]
- Bamber, C.; Sharp, J.; Hides, M. Factors affecting successful implementation of total productive maintenance. J. Qual. Maint. Eng. 1999, 5, 162–181. [Google Scholar] [CrossRef]
- Serrano, J.; Faustino, J.; Adriano, D.; Pereira, R.; da Silva, M.M. An IT Service Management Literature Review: Challenges, Benefits, Opportunities and Implementation Practices. Information 2021, 12, 111. [Google Scholar] [CrossRef]
- Santalla-Banderali, Z.; Alvarado, J.M. Incidence of Leader-Member Exchange Quality, Communication Satisfaction, and Employee Work Engagement on Self-Evaluated Work Performance. Int. J. Environ. Res. Public Health. 2022, 19, 8761. [Google Scholar] [CrossRef] [PubMed] [PubMed Central]
- Lu, C.J.; Torng, C.S. The Impact of Corporate Social Responsibility and Organization Identification on Employee Engagement. In Innovative Mobile and Internet Services in Ubiquitous Computing, Proceedings of the IMIS 2017, Torino, Italy, 10–12 July 2017; Barolli, L., Enokido, T., Eds.; Advances in Intelligent Systems and Computing; Springer: Cham, Switzerland, 2018; Volume 612. [Google Scholar] [CrossRef]
- Dorton, S.L.; Harper, S.B.; Maryeski, L.R.; Asiala, L.K.E. Crowdsourced Knowledge in Organizational Decision Making. Knowledge 2022, 2, 26–40. [Google Scholar] [CrossRef]
- Anderson, J. Data Teams; Apress: New York, NY, USA, 2020. [Google Scholar] [CrossRef]
- Akhavan, P.; Jafari, M.; Fathian, M. Critical success factors of knowledge management systems: A multi-case analysis. Eur. Bus. Rev. 2006, 18, 97–113. [Google Scholar] [CrossRef]
- Maria Tresita Paul, V.; Prithiviraj, G. Knowledge Management Key to Competitive Advantage. In Emerging Trends in Science, Engineering and Technology; Lecture Notes in Mechanical Engineering; Sathiyamoorthy, S., Caroline, B., Jayanthi, J., Eds.; Springer: Mumbai, India, 2012. [Google Scholar] [CrossRef]
- Sonnentag, S.; Tay, L.; Nesher Shoshan, H. A review on health and well-being at work: More than stressors and strains. Pers. Psychol. 2023, 76, 473–510. [Google Scholar] [CrossRef]
- Okolie, U.C.; Omole, O.G.; Yakubu, A. Leadership and Effective Human Resource Management in Organization. Rudn. J. Public Adm. 2021, 8, 277–296. [Google Scholar] [CrossRef]
- Okanga, B. Innovation Culture as a Driver of a Firm’s Innovation Excellence: Evidence from Apple and Huawei. Future Bus. Adm. 2023, 2, 26–53. [Google Scholar] [CrossRef]
- Nyakotyo, C.; Goronga, P. Resilience Strategies for Higher Education Institutions. In Rebuilding Higher Education Systems Impacted by Crises: Navigating Traumatic Events, Disasters, and More; IGI Global: Hershey, PA, USA, 2024; pp. 1–18. [Google Scholar] [CrossRef]
- Koutsoyiannis, D. Scale of water resources development and sustainability: Small is beautiful, large is great. Hydrol. Sci. J. 2011, 56, 553–575. [Google Scholar] [CrossRef]
- Maravé-Vivas, M.; Salvador-García, C.; Capella Peris, C.; Gil Gómez, J. Variables que intervienen en la posesión de balón en rugby: Una revisión sistemática. Apunt. Educ. Fís. Deportes 2023, 153, 90–100. [Google Scholar] [CrossRef]
- Valtonen, A.; Saunila, M.; Ukko, J.; Treves, L.; Ritala, P. AI and employee wellbeing in the workplace: An empirical study. J. Bus. Res. 2025, 199, 115584. [Google Scholar] [CrossRef]
- Benabou, A.; Touhami, F.; Demraoui, L. Artificial Intelligence and the Future of Human Resource Management. In Proceedings of the 2024 International Conference on Intelligent Systems and Computer Vision (ISCV), Fez, Morocco, 8–10 May 2024; pp. 1–8. [Google Scholar] [CrossRef]
- Arunraju, C. AI-driven strategic decision-making on innovation: Scalable, ethical approaches and ai agents for startups. World J. Adv. Res. Rev. 2025, 25, 2219–2248. [Google Scholar] [CrossRef]
- Joshi, M. Adaptive Learning through Artificial Intelligence. Int. J. Integr. Educ. 2023, 7, 41–43. [Google Scholar] [CrossRef]
- Botezatu, U.-E.; Bucovetchi, O.; Gheorghe, A.v.; Stanciu, R.D. Strengthening Urban Resilience: Understanding the Interdependencies of Outer Space and Strategic Planning for Sustainable Smart Environments. Smart Cities 2023, 6, 2499–2518. [Google Scholar] [CrossRef]
- Toderas, M. Artificial Intelligence for Sustainability: A Systematic Review and Critical Analysis of AI Applications, Challenges, and Future Directions. Sustainability 2025, 17, 8049. [Google Scholar] [CrossRef]
- Mehta, C.D.E. Bridging Knowledge and Learning for Sustainable Organizational Growth. Educ. Adm. Theory Pract. 2024, 30, 5319–5322. [Google Scholar] [CrossRef]
- Agbehadji, I.E.; Mabhaudhi, T.; Botai, J.; Masinde, M. A Systematic Review of Existing Early Warning Systems’ Challenges and Opportunities in Cloud Computing Early Warning Systems. Climate 2023, 11, 188. [Google Scholar] [CrossRef]
- Mentges, A.; Halekotte, L.; Schneider, M.; Demmer, T.; Lichte, D. A resilience glossary shaped by context: Reviewing resilience-related terms for critical infrastructures. Int. J. Disaster Risk Reduct. 2023, 96, 103893. [Google Scholar] [CrossRef]
- De Silva, R.; Perera, G.D.N.; Tharanganie, M.G.G. Change Agility: A Paradigm of Change Acceptance for Organization Sustainability. Manag. J. Adv. Res. 2023, 3, 51–69. [Google Scholar] [CrossRef]
- Alipour, F.; Idris, K.; Karimi, R. Knowledge Creation and Transfer: Role of Learning Organization. Int. J. Bus. Adm. 2011, 2, 61. [Google Scholar] [CrossRef]











| Topic ID | Suggested Label | Narrative Description |
|---|---|---|
| 1 | Healthcare and Patient Care | Resilience in healthcare systems, with focus on patient safety, medical treatment, and hospital performance. |
| 2 | Workforce Diversity and Inclusion | Organizational success linked to diversity, inclusion, and workforce adaptability. |
| 3 | Risk and Safety Management | Classical resilience perspective centered on risk prevention, safety procedures, and hazard control. |
| 4 | Organizational Culture and Entrepreneurship | Role of cultural values and entrepreneurial orientation in fostering innovation and adaptability. |
| 5 | Leadership and Governance | Leadership styles and governance models as central mechanisms for building resilience and success. |
| 6 | Business Processes and Customer Orientation | Adaptive business processes and customer-focused strategies as enablers of long-term competitiveness. |
| 7 | Human Resource Management | HR practices, workforce policies, and talent development as contributors to organizational resilience. |
| 8 | Quality and Operational Excellence | Lean practices, supply chain reliability, and continuous improvement as resilience mechanisms. |
| 9 | Sustainability and Stakeholder Orientation | Integration of sustainability and stakeholder engagement into organizational strategies. |
| 10 | Innovation and Ambidexterity | Balancing exploration and exploitation for sustained innovation and success. |
| 11 | Strategic Management and Planning | Long-term strategic vision, planning, and growth alignment as resilience enablers. |
| 12 | Networks and Community Collaboration | Role of partnerships, collaboration, and networks in strengthening resilience. |
| 13 | Employee Engagement and Psychological Resilience | Coping, job satisfaction, and engagement strategies that sustain individual and organizational resilience. |
| 14 | Sport, Events, and Community Resilience | Community resilience through social events, sports, and urban activities that foster cohesion. |
| 15 | Knowledge and Universities | The role of universities, research projects, and institutional knowledge in resilience building. |
| 16 | Knowledge Management and Learning | Knowledge sharing, transfer, and organizational learning as sources of adaptability. |
| 17 | Education and Training | Educational systems, teachers, and training practices as foundations of resilience. |
| 18 | Change Management and Adaptability | Organizational change processes and adaptive capacity during transitions. |
| 19 | Creativity and Culture | Creativity, motivation, and organizational culture as drivers of innovation and success. |
| 20 | Agricultural and Environmental Resilience | Rural, agricultural, and environmental factors as dimensions of resilience and sustainability. |
| Domain | Associated Topic IDs |
|---|---|
| I—Health and Wellbeing | Topics 1, 20 |
| II—Organizations, HR and Leadership | Topics 2, 9, 18 |
| III—Strategy, Innovation and Culture | Topics 4, 10, 11, 19 |
| IV—Education, Knowledge and Communities | Topics 12, 14, 17 |
| V—Society, Environment and Development | Topics 3, 5, 6, 7, 8, 13, 15, 16 |
| Characteristics | In Resilient Organizations | In Successful Organizations |
|---|---|---|
| Efficiency | Capacity to maintain functionality with minimal resource loss during crises. | Optimization of resources and processes to achieve superior performance. |
| Agility | Rapid operational response to unexpected disruptions. | Speed in seizing opportunities and competitive advantages. |
| Flexibility | Ability to adjust structures and processes to absorb shocks. | Capacity to reconfigure operations to capture market shifts. |
| Sustainability | Ensuring resilience through long-term balance of resources and ecological systems. | Integrating social, environmental, and economic goals into business strategy. |
| Emerging Term | Relations to Classical Concepts | Orientation | Interpretive Contribution |
|---|---|---|---|
| Knowledge | Extends learning capacity | Common | Knowledge as an asset and enabler of adaptive capacity |
| Work and Employees | Absent from classical terms | Resilience | Human-centered resilience and success |
| Data and Information | Absent from classical terms | Success | Digitalization, AI, and evidence-based decision-making |
| Processes | Implicit in adaptability | Success | Continuous systemic adaptation and innovation |
| Development | Broader than growth | Common | Long-term, sustainable, and societal orientation |
| Domain | AI-Related Opportunities | Orientation |
|---|---|---|
| I—Health and Wellbeing | employees, health, care, work | Resilience |
| II—Organizations, HR, and Leadership | leadership, knowledge, leaders | Both |
| humans, change | Resilience | |
| III—Strategy, Innovation and Culture | innovation, quality | Success |
| process | Both | |
| IV—Education, Knowledge, and Communities | social, communication, students | Resilience |
| knowledge, development | Both | |
| V—Society, Environment, and Development | events, sport, water | Resilience |
| development | Both |
| Domain | AI-Related Opportunities | Orientation |
|---|---|---|
| I—Health and Wellbeing | Predictive health analytics; Digital wellbeing monitoring | Resilience |
| Smart occupational health tools | Both | |
| II—Organizations, HR, and Leadership | HR analytics; AI-driven recruitment; Talent management | Success |
| Leadership support systems | Both | |
| III—Strategy, Innovation and Culture | Predictive strategy; AI for innovation management | Success |
| Foresight tools; Cultural analytics | Both | |
| IV—Education, Knowledge, and Communities | Adaptive learning platforms | Both |
| AI-based knowledge extraction | Success | |
| Community resilience monitoring | Resilience | |
| V—Society, Environment, and Development | Sustainability monitoring | Both |
| Environmental modeling; AI-based risk and disaster assessment | Resilience |
| Resilience Cluster | Health and Wellbeing | HR and Leadership | Strategy and Culture | Education and Communities | Society and Sustainability |
|---|---|---|---|---|---|
| Sensing and Foresight | Predictive health analytics | HR analytics | Strategic foresight tools | Adaptive learning metrics | Environmental monitoring |
| Absorption and Continuity | Digital wellbeing tools | Leadership support systems | Cultural analytics | Community monitoring | AI-based disaster assessment |
| Adaptation and Reconfiguration | Smart occupational health tools | AI-driven recruitment | Innovation management | Knowledge extraction | Sustainability modeling |
| Learning and Renewal | Stress/health feedback loops | Talent development | Data-driven cultural learning | Collaborative learning platforms | Societal development analytics |
Disclaimer/Publisher’s Note: The statements, opinions and data contained in all publications are solely those of the individual author(s) and contributor(s) and not of MDPI and/or the editor(s). MDPI and/or the editor(s) disclaim responsibility for any injury to people or property resulting from any ideas, methods, instructions or products referred to in the content. |
© 2025 by the authors. Licensee MDPI, Basel, Switzerland. This article is an open access article distributed under the terms and conditions of the Creative Commons Attribution (CC BY) license (https://creativecommons.org/licenses/by/4.0/).
Share and Cite
Bucovețchi, O.; Voipan, A.E.; Voipan, D.; Stanciu, R.D. Redefining Organizational Resilience and Success: A Natural Language Analysis of Strategic Domains, Semantics, and AI Opportunities. Systems 2025, 13, 999. https://doi.org/10.3390/systems13110999
Bucovețchi O, Voipan AE, Voipan D, Stanciu RD. Redefining Organizational Resilience and Success: A Natural Language Analysis of Strategic Domains, Semantics, and AI Opportunities. Systems. 2025; 13(11):999. https://doi.org/10.3390/systems13110999
Chicago/Turabian StyleBucovețchi, Olga, Andreea Elena Voipan, Daniel Voipan, and Radu D. Stanciu. 2025. "Redefining Organizational Resilience and Success: A Natural Language Analysis of Strategic Domains, Semantics, and AI Opportunities" Systems 13, no. 11: 999. https://doi.org/10.3390/systems13110999
APA StyleBucovețchi, O., Voipan, A. E., Voipan, D., & Stanciu, R. D. (2025). Redefining Organizational Resilience and Success: A Natural Language Analysis of Strategic Domains, Semantics, and AI Opportunities. Systems, 13(11), 999. https://doi.org/10.3390/systems13110999

