Abstract
Small- and medium-sized enterprises (SMEs) face complex systemic challenges in managing digital transformation while pursuing innovation in an increasingly interconnected business environment. This study adopts a systems theory perspective to investigate how digitalization enhances Innovation Performance by examining the dynamic interrelationships among digital adoption, digital drive, digital culture, and Innovation Performance. Through an empirical analysis of 201 Chinese SMEs using PLS-SEM, IPMA, and ANFIS approaches, we reveal that digital drive fully mediates the relationship between digital adoption and Innovation Performance, highlighting the systemic nature of digital transformation processes. Digital culture emerges as a critical moderator, positively influencing the relationships between digital adoption and digital drive, as well as between digital drive and Innovation Performance. These findings demonstrate how different elements of digital transformation form an integrated system where components interact to produce innovation outcomes. This study contributes to systems theory by illuminating the complex interdependencies in digital transformation and offers practical implications for managing systemic change in SMEs.
1. Introduction
In today’s interconnected business environment, digitalization has emerged as a critical systems component for innovation and competitiveness in small- and medium-sized enterprises (SMEs) [1,2]. As digital technologies evolve and integrate into business operations, Firm Digitalization (FD) represents a complex adaptive system that drives organizational transformation through the dynamic interplay of technological, social, and organizational elements [3]. This systemic integration of digital technologies creates an interconnected network that enhances operational efficiency, catalyzes innovation pathways, and enables sophisticated data analytics for understanding complex market dynamics [4]. From a systems perspective, FD strengthens the interconnections between various organizational subsystems, fostering collaborative innovation capabilities and elevating overall system performance through enhanced customer responsiveness and operational optimization [4]. In an increasingly complex and dynamic global economy, SMEs must adopt a systems approach to digital technology integration to build resilient innovation capabilities and maintain sustainable growth trajectories [5,6].
Despite recognizing FD’s systemic importance, the complex mechanisms through which digitalization contributes to Innovation Performance within the broader organizational system remain insufficiently explored [7]. Specifically, there is limited understanding of the systemic interactions between digital adoption—representing the initial system state of embracing digital technologies—and digital drive—the dynamic capability that leverages these technologies for transformative outcomes—in enhancing Innovation Performance [8,9]. While digital culture—encompassing the social system of collective attitudes, values, and behaviors toward digital technologies—is acknowledged as a crucial system element in shaping both digital adoption and drive [10], its role in moderating the systemic relationships among these elements requires further investigation [11]. Addressing these gaps is essential for developing a comprehensive systems understanding of how SMEs can effectively orchestrate digitalization to foster innovation. Our study addresses these research gaps through the following two systemic research questions:
RQ1: How does digital adoption affect Innovation Performance within the SME system?
RQ2: What is the systemic role of digital culture in moderating the relationships among digital adoption, digital drive, and Innovation Performance?
We ground our systems analysis in two complementary theoretical frameworks: the Diffusion of Innovations Theory (DIT) [12] and the Knowledge-based Theory (KBT) [13]. DIT provides a systems perspective for understanding how innovations diffuse through organizational networks, emphasizing the interdependent attributes of innovations—relative advantage, compatibility, complexity, trialability, and observability—that influence system-wide adoption patterns [12]. These attributes shape the collective behavior of the organizational system toward new technologies, impacting the overall innovation ecosystem.
KBT complements this systems view by positioning knowledge as the fundamental system resource driving competitive advantage [13]. It emphasizes the systemic nature of knowledge flows—acquisition, assimilation, and application—in fostering innovation and enhancing organizational performance. Within the digital ecosystem, KBT illuminates how firms can leverage digital technologies as system enablers to enhance knowledge processes and drive innovation. Digital drive represents the system’s capacity to transform adopted digital technologies into innovative outputs through integrated knowledge management practices, improving decision-making networks, collaborative systems, and innovation processes [14].
The remainder of the paper is structured as follows. Section 2 presents the literature review and hypotheses development, establishing the theoretical foundations of the study. Section 3 outlines the methodological approach, including data collection and analysis procedures. Section 4 and Section 5 report the empirical findings, and Section 6 discusses the implications for theory and practice, addresses the limitations of the study and suggests directions for future research.
2. Literature Review and Hypotheses Development
2.1. Innovation Performance in the Digital Era
In the digital era, the concept of Innovation Performance has evolved significantly, reflecting the profound impact of digital technologies on organizational processes and outcomes [15]. Traditional measures of Innovation Performance, which primarily focused on financial metrics like revenue growth and profitability, are now complemented by non-financial indicators such as customer satisfaction, market share, and technological leadership [16]. The integration of digital technologies has expanded the scope of Innovation Performance to include not only product innovation but also process improvements, business model innovation, and organizational transformation [17].
Recent studies (Table 1) have highlighted the positive relationship between Firm Digitalization and Innovation Performance. However, despite the consensus on the beneficial impact of digitalization, the specific mechanisms through which digitalization influences Innovation Performance remain underexplored [11]. In particular, the roles of digital adoption and digital drive as distinct but interconnected facets of digitalization warrant further investigation.
Moreover, while some studies have examined the impact of organizational culture on digital transformation and innovation [18], the moderating effect of digital culture on the relationship between digitalization and Innovation Performance has not been thoroughly examined. This gap suggests a need to examine how digital culture influences the effectiveness of digital adoption and digital drive in enhancing innovation outcomes. Our study aims to address these gaps by systematically examining the roles of digital adoption and digital drive in influencing Innovation Performance, and by exploring the moderating effect of digital culture on these relationships. By doing so, we contribute to a more nuanced understanding of how SMEs can leverage digitalization for improved innovation outcomes.
Table 1.
Literature review on Firm Digitalization–Innovation Performance.
Table 1.
Literature review on Firm Digitalization–Innovation Performance.
| Author(s) | Key Findings |
|---|---|
| Ardito [19] | Each digital technology (DT) influences sustainable innovation differently, although digitalization is always positive. |
| Arias-Pérez et al. [20] | When employees’ AI awareness is high, the Not-invented-here Syndrome negatively affects digital orientation and Innovation Performance. |
| Cheng et al. [21] | Knowledge digitalization, codability, convergence, and generativity boost innovation. Additionally, knowledge advantage mediates knowledge digitalization and Innovation Performance. |
| Gao et al. [22] | Highly digitized or large organizations can mitigate agent heterogeneity’s innovation impact. Low-digitalization or small-scale firms need cooperation quality to improve performance. |
| Guo et al. [23] | Entrepreneurial and adaptive agility mediate the good effect of coopetition on digital new venture innovation. Entrepreneurial agility boosts Innovation Performance when the environment is turbulent. |
| Jiang et al. [24] | SME digital platform capability (DPC) greatly affects innovation and value co-creation. VCC mediates the association between DPC and Innovation Performance, and ecological institutional norms (EIN) positively regulate the relationship. |
| Khan & Tao [25] | Big data analytics and digital platforms help organizations absorb knowledge, which boosts agility and innovation. Flexibility orientations moderate greatly. |
| Khattak et al. [26] | Digital platforms boost SME innovation culture and performance. Digital platforms and Innovation Performance are mediated by innovation culture. |
| Kő et al. [27] | SMEs’ digital agility and competitiveness boost innovation, especially in a digitally unstable environment. |
| Wan et al. [28] | Digital technology boosts China’s high-tech industry’s innovation but has a detrimental spatial spillover impact. |
2.2. Digital Adoption and Digital Drive
Digital adoption is the strategic implementation and assimilation of digital infrastructures and technologies into a firm’s operations, serving as the foundation for digital transformation [29,30]. The significance of digital adoption extends beyond mere technology implementation to profoundly impact a firm’s innovative capacity and competitive position [31]. It encompasses the strategic implementation of digital infrastructures, mastery of digital technologies, and transformation of business processes, ultimately laying the groundwork for digital drive [29]. The DIT provides valuable insights into the process of digital adoption. According to DIT, the adoption of innovations, including digital technologies, depends on their perceived attributes as follows: relative advantage, compatibility, complexity, trialability, and observability [12]. These attributes shape organizational attitudes toward new technologies and impact the assimilation process, ultimately affecting innovation success [32]. Digital adoption empowers firms to harness digital technology comprehensively, fostering business and organizational transformation and amplifying the firm’s digital drive [30]. This process aligns with the KBT, which posits that knowledge acquisition and subsequent application are pivotal for creating competitive advantage [13]. The resources and capabilities developed through digital adoption catalyze continuous organizational innovation and transformation [33]. Empirical evidence supports the positive relationship between digital adoption and digital drive. For instance, Li et al. [34] found that digital adoption facilitates data gathering and analysis, which in turn informs decision-making and innovation processes—key components of digital drive. Similarly, Kastelli et al. [35] demonstrated that digital adoption enhances a firm’s ability to leverage digital technologies for innovation, effectively boosting its digital drive. Thus, we propose the following:
Hypothesis 1 (H1).
Digital adoption positively impacts digital drive.
2.3. Digital Drive and Innovation Performance
Understanding how digital technologies drive organizational innovation is crucial. Using the DIT, we examine how adopting and applying digital technologies leads to organizational transformation and growth. DIT provides a comprehensive framework for understanding how innovations, including digital technologies, are adopted and disseminated within organizations [12]. The theory emphasizes key attributes of innovations—relative advantage, compatibility, complexity, trialability, and observability—that significantly influence the rate and extent of adoption. Digital drive, a concept central to our study, refers to an organization’s strategic capability to proactively leverage digital technologies for initiating transformative processes, thereby enhancing innovation capacity and facilitating growth [10,34,36]. Through digital drive, firms develop advanced analytical capabilities that enable them to identify customer needs and market trends more effectively, catalyzing the development of innovative products and services [37]. Moreover, the deep integration of digital drive with big data and AI technologies empowers firms to engage in sophisticated deep learning and predictive analytics, establishing a robust foundation for sustained innovation capacities [10]. The KBT [13] provides additional theoretical grounding for understanding the role of digital drive in Innovation Performance. According to KBT, knowledge is a strategic asset that helps firms innovate and gain a competitive edge. Digital drive serves as a catalyst for the assimilation and effective integration of knowledge, thereby rejuvenating knowledge bases and bolstering innovation potential [10]. This aligns with KBT’s emphasis on knowledge as a critical resource for organizational success and innovation. Thus, we propose the following:
Hypothesis 2 (H2).
Digital drive positively impacts Innovation Performance.
2.4. The Mediation Role of Digital Drive
Innovation Performance is the extent to which a firm successfully develops and implements new products, services, processes, or business models, resulting in improved competitive advantage and organizational outcomes [38,39]. The relationship between digital adoption and Innovation Performance is complex and potentially indirect, warranting a deeper examination of the mediating mechanisms at play. While digital adoption constitutes a cornerstone of digitalization, as posited by the DIT [12], its direct impact on Innovation Performance remains ambiguous [40]. This study proposes that digital drive serves as a crucial mediator in this relationship, offering a novel perspective on how firms translate digital adoption into enhanced Innovation Performance. The KBT [13] provides a theoretical basis for understanding this mediating role. KBT posits that the judicious application of knowledge is vital for significant organizational improvements. Digital drive, by enhancing data analytical skills, decision-making processes, and organizational communication, embodies this application of knowledge, thereby boosting a firm’s innovation capabilities [35]. Recent empirical studies have begun to explore the indirect pathways through which digital adoption influences Innovation Performance. For example, Li et al. [33] found that digital adoption shapes Innovation Performance indirectly through various auxiliary factors. Similarly, Barata et al. [41] demonstrated that digital adoption enables organizations to leverage AI, big data, and cloud computing to improve performance, suggesting the presence of mediating mechanisms. In sectors such as manufacturing, leveraging digital drive has been shown to improve performance, notably by fostering servitization. This suggests that digital drive translates the potential of digital adoption into tangible innovation outcomes. Chen et al. [10] further support this notion, arguing that the strategic application of digital technology throughout an organization’s managerial and operational practices—a key aspect of digital drive—paves the way for digital-driven operational processes and customer-oriented services, laying the groundwork for innovation. The following hypothesis is proposed:
Hypothesis 3 (H3).
Digital drive mediates the impact of digital adoption on Innovation Performance.
2.5. The Moderation Role of Digital Culture
The role of organizational culture in facilitating technological change and innovation has been widely recognized in the management literature. In digitalization, digital culture emerges as a critical factor that can potentially moderate the relationships between digital adoption, digital drive, and Innovation Performance. This study proposes that digital culture acts as a crucial moderator, influencing the strength and nature of these relationships. Digital culture, comprising an amalgam of firm values, behavioral standards, organizational structure, management approaches, and communication practices [10], creates an environment conducive to technology adoption and innovation. An organization with a robust digital culture demonstrates a commitment to integrating digital technology thoroughly, thereby bolstering both digital adoption and digital drive. The theoretical foundation for this moderating role can be found in both the DIT and the KBT. DIT suggests that the social system within which innovation occurs influences the diffusion process [12]. In this context, digital culture represents the social system that can either facilitate or hinder the adoption and effective use of digital technologies. KBT, on the other hand, emphasizes the importance of organizational context in knowledge creation and application [13]. Digital culture provides this context, shaping how knowledge is shared, integrated, and applied within the organization. Empirical studies have begun to explore the role of digital culture in the digitalization process. Martínez-Caro et al. [18] found that digital culture is pivotal for successfully assimilating and utilizing digital technology, enabling the transformation of both technology and culture. Digital culture has been shown to stimulate innovative thinking and willingness among employees to embrace novel technologies, cultivating a fertile ground for organizational transformation and advancement [18]. By fostering a digital-first mentality, digital culture promotes technology integration into organizational practices, enhances cross-departmental collaboration, and boosts innovation capabilities. Thus, this study posits the following hypotheses:
Hypothesis 4 (H4).
Digital culture positively moderates the relationship between digital adoption and digital drive.
Hypothesis 5 (H5).
Digital culture positively moderates the relationship between digital drive and Innovation Performance.
2.6. Theoretical Framework of Firm Digitalization–Innovation Performance
Building upon the DIT [12] and KBT [13], this study introduces a comprehensive theoretical framework (see Figure 1) that encapsulates the key elements determining the Innovation Performance of firms engaging in digitalization. Specifically, we integrate both theories to capture the holistic, interdependent nature of digital adoption, digital drive, and digital culture within SMEs. DIT offers insights into how innovations are adopted and disseminated throughout an organizational system, whereas KBT emphasizes the strategic role of knowledge as a vital resource that underpins innovation. By combining these perspectives, we position digital transformation as a complex adaptive system in which technology diffusion and knowledge flows dynamically interact with organizational and cultural factors. This holistic view enriches our understanding beyond what DIT or KBT alone can provide, illustrating how technological adoption, cultural readiness, and knowledge assimilation collectively form a coherent socio-technical system that drives Innovation Performance. Therefore, rather than applying DIT and KBT in isolation, we adopt a systems perspective to demonstrate how multi-level interdependencies emerge, reinforcing the argument that managing digital initiatives effectively requires considering how these components mutually strengthen or constrain one another across the entire SME ecosystem.
Figure 1.
Theoretical framework of Firm Digitalization–Innovation Performance.
3. Methodology
Our methodology is divided into the following 4 phases (Figure 2):
Figure 2.
Methodology flowchart of Firm Digitalization–Innovation Performance.
3.1. Measures and Scales
Building upon a robust theoretical foundation, this study meticulously developed a scale to evaluate Firm Digitalization–Innovation Performance. We employed a comprehensive three-stage questionnaire optimization protocol [42]:
Stage 1: Literature Review and Item Generation. We conducted an extensive literature review to identify key constructs and existing measurement items related to digital adoption, digital drive, digital culture, and Innovation Performance [11]. This process resulted in an initial pool of 25 items derived from prior validated scales (e.g., [18,38]).
Stage 2: Expert Panel Evaluation. We engaged in iterative discussions with an interdisciplinary panel comprising five academic researchers specializing in digital transformation and innovation, and five seasoned industry practitioners with extensive experience in SMEs’ digitalization. The panel evaluated each item for relevance, clarity, and cultural appropriateness. Based on their feedback, we refined the questionnaire by rewording ambiguous items, eliminating redundant or irrelevant items, and ensuring alignment with the constructs’ definitions.
Stage 3: Pre-testing and Pilot Study. Before the full-scale survey, we conducted a pre-test with a sample of 30 SME managers to assess the questionnaire’s readability and clarity [5]. Participants provided feedback on item wording, survey length, and overall comprehension. We incorporated their suggestions to further refine the questionnaire, resulting in a final instrument comprising 16 items measured on a 7-point Likert scale.
Additionally, we ensured linguistic precision through a rigorous back-translation process. The questionnaire was initially developed in English, translated into Chinese by a bilingual expert, and then back-translated into English by another bilingual expert. Discrepancies were resolved through consensus to maintain semantic equivalence [9]. The final questionnaire comprised 16 meticulously selected items (Table 2), each measured on a 7-point Likert scale, thus providing a nuanced instrument for data collection [6].
Table 2.
Survey variables and measures of Firm Digitalization–Innovation Performance.
3.2. Data Collection and Sample
This study employed an online survey to ensure efficient and broad engagement with the target respondents [9]. The survey creation and dissemination were facilitated through the Questionnaire Star Platform, known for its widespread online questionnaire services. The outreach strategy for the online questionnaire hinged on widespread platforms such as LinkedIn, WeChat groups, and Maimai. The choice of these platforms was motivated by their popularity and the expansive network they provide, increasing the possibility of reaching a broad spectrum of potential participants [3]. The research sample comprised middle and senior managers of Chinese SMEs, which are considered for their strategic involvement in digital adoption and driving initiatives within their organizations. This stratified demographic is particularly relevant to our study’s focus on management and Innovation Performance concerns.
Our survey employed a cross-sectional design, where data were collected from participants at a single point in time. Each respondent completed the questionnaire once, providing one round of answers. We chose this approach to capture a snapshot of the current perceptions and practices related to digitalization and Innovation Performance among SMEs. The single-round survey minimizes respondent burden and reduces the potential for attrition over multiple rounds [32]. This study conducted a three-month online survey in 2022, starting 10 September 2022 and ending 5 December 2022. Sufficient time is provided to collect comprehensive data on different industry sectors and management levels. Before the commencement of the survey, a detailed explanation of the study’s purpose and the intended use of the data was provided, ensuring that respondents were well informed and their participation was grounded in sufficient knowledge about the research [44]. Through such transparency, this study sought to validate the data collected and uphold the privacy of our respondents. Participation in the survey was voluntary, and measures were in place to ensure that no personally identifiable information was collected, thereby preserving anonymity and compliance with ethical research standards [45]. The purpose sampling method was utilized to amass data, which is recognized for facilitating research replicability and securing enhanced respondent cooperation [9]. After data collection, responses were screened rigorously to remove any submissions with missing values or inaccuracies, resulting in a final tally of 201 valid responses. The demographic information captured in Table 3 reflects a snapshot of the respondents’ profiles, predominantly featuring individuals in core or senior managerial roles, a factor that indicates the substantive quality of the data gathered.
Table 3.
Profile of the respondent firms.
3.3. Analytical Approach
To rigorously examine the proposed hypotheses and the complex relationships within our model, we employed Partial Least Squares Structural Equation Modeling (PLS-SEM) using SmartPLS 4.1.0.8. PLS-SEM is particularly suitable for exploratory research involving complex models with multiple constructs and is effective with smaller sample sizes typical of SME studies [46]. This method allows for the simultaneous estimation of measurement and structural models, capturing the relationships between observed indicators and latent variables [5,6]. We followed a systematic two-stage analytical procedure. First, we assessed the measurement model’s reliability and validity by examining indicator loadings (≥0.70), internal consistency reliability (Cronbach’s alpha and composite reliability ≥ 0.70), convergent validity (Average Variance Extracted (AVE) ≥ 0.50), and discriminant validity using the Fornell–Larcker criterion and the Heterotrait–Monotrait (HTMT) ratio (≤0.85) [46]. Second, we evaluated the structural model by checking for collinearity issues (Variance Inflation Factor (VIF) < 5), assessing the significance and relevance of path coefficients through bootstrapping (5000 samples), examining the coefficient of determination (R2) for endogenous constructs, calculating effect sizes (f2), and determining predictive relevance (Q2) using the blindfolding procedure [46]. Mediation and moderation analyses were conducted to explore indirect effects and interaction terms, enhancing the depth of our understanding [3]. To capture potential nonlinear relationships and improve predictive accuracy, we complemented our analysis with the adaptive network-based fuzzy inference system (ANFIS) using MATLAB R2021a. ANFIS combines neural networks and fuzzy logic to model complex nonlinear dynamics and forecast outcomes [47]. We utilized Gaussian membership functions to transform Likert-scale responses into linguistic variables and trained the ANFIS model using a hybrid learning algorithm that integrates least squares estimation and gradient descent methods. This dual analytical approach of PLS-SEM and ANFIS enabled us to validate linear relationships while uncovering nonlinear interactions among variables, thereby providing a more comprehensive and nuanced understanding of the determinants of Innovation Performance in SMEs [48].
4. PLS-SEM Results
4.1. Measurement Model
The reliability and validity of the measurement model have been established, with all factor loadings, Cronbach’s alpha, and composite reliability values exceeding the accepted threshold of 0.70 (Table 4), which aligns with established research standards suggesting robust internal consistency [11,46]. Furthermore, each construct’s AVE surpasses the minimum value of 0.50, ensuring suitable convergent validity [46]. Discriminant validity, assessed through the Fornell and Larcker criterion [46], indicates that the square root of AVE for each construct is greater than its highest correlation with any other construct, denoting that constructs share stronger associations with their indicators than other constructs (Table 5). Alternative approaches to assess discriminant validity suggest that the traditional methods fall short in certain conditions. The HTMT, a comparatively newer and more precise method for establishing discriminant validity, is favored [46]. The HTMT values, as indicated, are well below the suggested cut-off of 0.85, which supports discriminant validity within the measurement model. This detailed review ensures that the measurement model is accurate and valid, laying the groundwork for structural model analysis.
Table 4.
Construct reliability and convergent validity.
Table 5.
Correlations and discriminant validity.
4.2. Structural Model
The examination of VIF values for all measurement items illustrated in Table 4 revealed that values are below the threshold of 5, thus ruling out collinearity concerns between the variables within the model [46]. The blindfolding technique was applied to determine the model’s predictive relevance (Q2), yielding Q2 values for digital drive (0.301) and Innovation Performance (0.309) that surpass the critical mark of 0, denoting a satisfactory predictive relevance. To further substantiate the model’s explicative robustness, bootstrap resampling was employed to calculate the coefficient of determination (R2). As depicted in Figure 3, the outcomes revealed that R2 values for digital drive (0.424) and Innovation Performance (0.490) suggest that the model provides an appreciable degree of explanatory power regarding Innovation Performance. The support for both hypotheses H1 and H2 is visually confirmed in Figure 3. We included firm age, firm size, and industry type as control variables in our structural model. The results indicated that these variables did not have a significant impact on Innovation Performance (p > 0.05), supporting the robustness of our findings. The inclusion of these control variables enhances the explanatory power of our model and addresses potential confounding effects [42].
Figure 3.
Structural model results of Firm Digitalization–Innovation Performance.
4.3. Mediation and Moderation
Using the PLS-SEM method with SmartPLS 4.1.0.8, we conducted bootstrapping with 5000 samples to examine the mediation and moderation effects within our model [46]. PLS-SEM is particularly suitable for exploratory research involving complex models with multiple constructs and is effective with smaller sample sizes typical of SME studies. As depicted in Table 6, digital adoption positively influences digital drive with a β value of 0.564 and a p-value below the 0.001 significance level. Digital drive is also seen to positively steer Innovation Performance, denoted by a β equal to 0.484 and p < 0.001, while the direct effect of digital adoption on Innovation Performance lacks statistical significance. Utilizing the criteria for identifying mediation effects that Hair et al. [46] propounded, digital drive emerges as a full mediator between digital adoption and Innovation Performance, lending credence to Hypothesis 3 (H3). This is further substantiated by the indirect path (DA → DD → IP) carrying a substantial positive effect, reflected by a β of 0.231 and p < 0.001.
Table 6.
Mediation and moderation results.
Digital culture is identified as a positive moderating variable in the nexus between digital adoption and digital drive, contributing a β of 0.063 and p < 0.001, thereby reaffirming Hypothesis 4 (H4). Likewise, digital culture fosters the bond between digital drive and Innovation Performance, as represented by a positive moderation effect with a β of 0.099 and p < 0.001, confirming Hypothesis 5 (H5). Figure 4 and Figure 5 illustrate that with escalating levels of digital culture, the influence of digital drive on Innovation Performance and the consequent impact of digital adoption on digital drive are proportionally strengthened. The outcomes portrayed in Figure 4 and Figure 5 further endorse H4 and H5, aligning with the established literature on the subject.
Figure 4.
Moderation role of digital culture between digital adoption and digital drive.
Figure 5.
Moderation role of digital culture between digital drive and Innovation Performance.
4.4. PLS_Predict Analysis
The PLS_Predict method examined the PLS model predictive power, which is particularly adept at gauging the out-of-sample predictive relevance of reflective measurement and structural models within the realm of PLS-SEM [46]. The outcomes detailed in Table 7 illustrate that the Q2_Predict values for all items pertinent to the PLS model are distinguishably positive and surpass the corresponding results derived from the linear regression model (LM), indicating the model’s superiority in predictive performance. Notably, the Root Mean Square Error (RMSE) and Mean Absolute Error (MAE) values for most of the items within the PLS model fall below those documented for the LM. These findings consistently endorse the good predictive capacity of the PLS model as formulated in this investigation.
Table 7.
PLS_Predict results.
4.5. Robustness and Endogeneity Tests
To ensure the robustness and validity of our findings, we conducted several additional analyses. First, we addressed common method bias (CMB) due to self-reported data by performing Harman’s single-factor test, which revealed that no single factor accounted for the majority of variance, indicating that CMB is not a significant concern [17]. We also employed the marker variable technique using perceived usefulness (adapted from Wang et al. [45]) as an unrelated construct, finding no significant correlations with our main variables (p > 0.05), further mitigating CMB concerns [45]. Non-response bias was assessed by comparing early and late respondents on key demographics (firm age, size, respondent’s position) using independent t-tests, which showed no significant differences (p > 0.05), suggesting that non-response bias does not affect our sample [32].
To test for endogeneity, we included control variables (firm age, size, respondent’s position) in our structural model, none of which had significant effects on Innovation Performance, indicating the robustness of our main results. Additionally, we conducted the Durbin–Wu–Hausman (DWH) test using Stata 18 to detect potential endogeneity in our key independent variables; the test results were non-significant, confirming that endogeneity is not a concern in our study. We further performed robustness checks by testing alternative model specifications, including quadratic terms to explore potential nonlinear effects, which were found to be non-significant. The stability of the predictive relevance (Q2) and the coefficient of determination (R2) across these models reinforces the reliability of our findings. Lastly, we conducted the PLS_Predict analysis to assess out-of-sample predictive power, which demonstrated satisfactory predictive performance, thereby strengthening the credibility of our model [46].
4.6. Importance–Performance Map Analysis
The Importance–Performance Map Analysis (IPMA) was conducted to complement the findings obtained from the PLS-SEM and to offer insights for both theoretical and managerial applications [17]. As highlighted in Figure 6 and Table 8, the analysis demonstrated that digital drive presents the most sizable opportunity for enhancing Innovation Performance. Following digital drive, digital adoption and digital culture also showed significance, albeit to a lesser extent. The IPMA findings indicate a positive shift in digital adoption, from 56.958 to 57.958, correlating with an increment of 0.485 in Innovation Performance, suggesting the influential role of digital adoption in achieving superior innovation outcomes. Furthermore, both digital adoption and digital culture exhibit substantial importance, with scores of 0.273 and 0.130, respectively, highlighting their relative contributions towards attaining elevated levels of innovation performance within the firm.
Figure 6.
Importance–Performance Map Analysis for Firm Digitalization–Innovation Performance.
Table 8.
IPMA results for Firm Digitalization–Innovation Performance.
5. ANFIS Results
To further investigate the nonlinear relationships among the key determinants identified in our PLS-SEM analysis and Innovation Performance, we employed the ANFIS using MATLAB R2021a. ANFIS integrates neural networks with fuzzy logic principles, making it adept at modeling complex nonlinear interactions and capturing the subtle nuances in the data [48]. Specifically, we utilized the significant determinants—digital adoption, digital drive, and digital culture—as input variables in the ANFIS model, with Innovation Performance as the output variable. In preparing the data for ANFIS modeling, we applied Gaussian membership functions for the fuzzification process. This involved transforming the 7-point Likert scale responses into linguistic variables categorized as low, medium, and high, which effectively capture the qualitative aspects of human reasoning and accommodate the inherent uncertainties in survey responses [47]. The ANFIS model was trained using a hybrid learning algorithm that combines least squares estimation with gradient descent methods, optimizing both the antecedent (membership function parameters) and consequent (linear output parameters) of the fuzzy inference system.
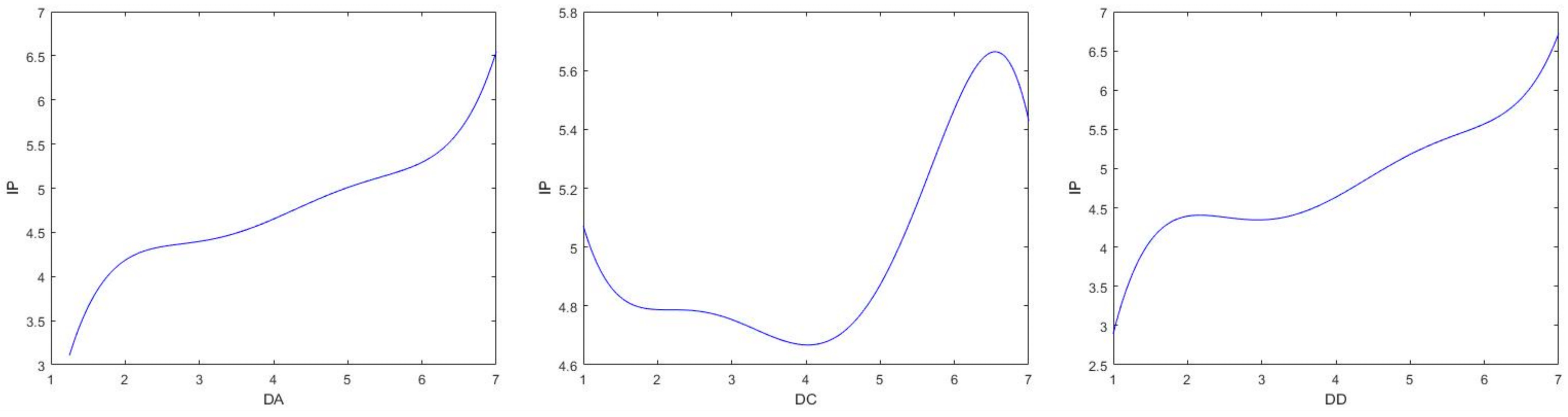
Figure 7 presents the nonlinear relationships between each determinant and Innovation Performance as derived from the ANFIS model. The plots indicate that digital adoption and digital drive are the most influential determinants affecting Innovation Performance. Notably, the impact of digital culture on Innovation Performance is minimal at lower levels (values between 1 and 4 on the Likert scale) but increases significantly when digital culture values exceed 4. This finding suggests that a foundational level of digital culture is necessary before its positive effects on Innovation Performance become substantial. The angularities in the plot lines reflect how the effects of the determinants vary across different input levels, highlighting the importance of achieving certain thresholds to realize performance gains.
Figure 7.
The importance of determinants of Firm Digitalization–Innovation Performance.
To explore the interdependencies among the determinants, we generated three-dimensional surface plots illustrating the interactions between pairs of determinants and their combined effect on Innovation Performance (Figure 8). The analysis reveals that the combined influence of digital drive with either digital adoption or digital culture on Innovation Performance reaches its peak when digital drive is at a medium level (approximately a value of 4 on the Likert scale). Conversely, when digital adoption is at a medium level, the combined effect of digital adoption and digital culture on Innovation Performance is at its lowest. These observations underscore the synergistic and nonlinear nature of the determinants, indicating that the impact of each determinant on Innovation Performance is contingent upon the levels of the other determinants. This interdependency implies that SMEs should not focus on enhancing a single aspect in isolation but should consider the holistic interplay among digital adoption, digital drive, and digital culture to maximize Innovation Performance.
Figure 8.
The relationships between determinants and Firm Digitalization–Innovation Performance.
6. Discussion, Implications, Limitations, and Future Research
6.1. Discussion of Results
This study investigates the roles of digital adoption and digital drive in influencing Innovation Performance, with a focus on the mediating effect of digital drive (DD) and the moderating effect of digital culture. Our analysis confirms all five hypotheses (H1 through H5), thereby presenting a comprehensive model of how Firm Digitalization impacts Innovation Performance (see Table 9). The findings emphasize that digital drive plays a direct and crucial role in enhancing Innovation Performance, aligning with previous research by Gao et al. [22] and Urbano et al. [49]. Furthermore, the Importance–Performance Map Analysis (IPMA) underscores digital drive as a critical factor in achieving elevated innovation outcomes [7]. This supports the existing literature that highlights the effectiveness of digital technologies in facilitating business activities and driving innovation progress [6]. While previous studies such as Coco et al. [15], Guo et al. [23], Jiang et al. [24], and Portillo et al. [40] suggest that digital adoption directly enhances Innovation Performance, our findings indicate that digital adoption alone does not have a significant direct effect on Innovation Performance in Chinese SMEs. Instead, digital drive fully mediates this relationship. This contradiction may be attributed to the unique context of Chinese SMEs, where digital adoption must be coupled with a strategic digital drive to translate into innovation outcomes. Cultural factors, such as risk aversion and hierarchical decision-making processes prevalent in China, may necessitate a more integrated approach to digital transformation. This highlights the importance of considering contextual factors when examining the impact of digitalization on Innovation Performance.
Table 9.
Summary of findings and hypotheses tests.
The results corroborate the mediating role of digital drive, reinforcing its connection to Innovation Performance [50]. This research provides novel insights into how digital drive acts as an intermediary between digital adoption and Innovation Performance, enriching discussions on pathways to innovation [51]. Notably, our findings indicate that merely adopting digital technologies does not guarantee improved Innovation Performance. Instead, digital drive serves as an essential mechanism that enhances the interplay between digital adoption and Innovation Performance, emphasizing the need for integrating technology into core business processes [35]. Our research further validates that the positive impact of digital drive on Innovation Performance is consistent across firms with varying approaches to technology adoption.
Hypotheses H4 and H5 affirm the significant moderating role of digital culture within the framework of digitalization and innovation. This aligns with prior findings that underscore the importance of cultural factors in facilitating technological change [44]. Our study identifies digital culture as a significant enabler of the influence exerted by digital adoption on digital drive (β = 0.063, p < 0.001), and, concurrently, on Innovation Performance (β = 0.099, p < 0.001), providing practical insights into fostering a supportive organizational culture for effective digitalization efforts [10].
The predictive accuracy of our proposed model linking Firm Digitalization to Innovation Performance is further validated through PLS_Predict analysis [21]. The results from IPMA indicate that digital drive is the most influential factor in enhancing Innovation Performance [19]. Additionally, ANFIS analysis reveals that the determinants’ impact on Innovation Performance is interdependent [25], while control variables such as firm age, size, and respondent position show minimal influence on outcomes. This suggests that organizations should prioritize enhancing their digital capabilities and cultural readiness over demographic attributes when navigating their digital transformation journeys [28].
Our findings are consistent with Malodia et al. [11], who investigated Indian SMEs and found that digital self-efficacy and professional leadership significantly influence digital transformation journeys. Similarly, Guo et al. [23] found that digital platforms strongly predict SME innovation culture and performance in Western contexts. These parallels suggest that the mechanisms we identified in Chinese SMEs may also be applicable in other emerging economies with similar industrial contexts. However, some differences were observed. For example, while Avelar et al. [51] examined EU27 and 12 non-EU countries SMEs and highlighted the confluence of sustainable entrepreneurship, innovation, and digitalization, our study emphasizes the mediating role of digital drive in Chinese SMEs. This discrepancy may be due to cultural differences affecting how digital technologies are leveraged for innovation. The collectivist culture and hierarchical organizational structures in China may necessitate a stronger emphasis on digital drive and culture to achieve Innovation Performance.
An unexpected outcome of our study was the minimal impact of control variables such as firm age, size, and respondent position on Innovation Performance. Contrary to prior studies (e.g., [19,23,44,51]), which suggest that these factors significantly influence innovation, our findings indicate that in the context of Chinese SMEs, digital capabilities and cultural readiness are more critical determinants. This suggests that regardless of their size or age, SMEs in China can enhance Innovation Performance by focusing on digitalization efforts. One possible explanation is that digital technologies may level the playing field, enabling smaller or younger firms to compete effectively with larger, more established companies.
6.2. Implications for Theory
This study makes several significant theoretical contributions by integrating the DIT and the KBT to elucidate the complex relationships among digital adoption, digital drive, digital culture, and Innovation Performance in Chinese SMEs. By demonstrating that digital drive fully mediates the relationship between digital adoption and Innovation Performance within the Chinese context, we extend DIT by highlighting the critical role of post-adoption processes in China’s unique market environment. This insight advances DIT by emphasizing the importance of leveraging adopted innovations to achieve performance gains, thus bridging the gap between adoption and effective implementation in Chinese SMEs [14].
Furthermore, our study enriches KBT by illustrating how digital drive serves as a dynamic capability that enhances Chinese SMEs’ ability to assimilate and apply knowledge for innovation [16]. By operationalizing digital drive as a mediator, we provide empirical evidence of its pivotal role in transforming digital adoption into Innovation Performance within China. This extends KBT by demonstrating that digital drive is a key mechanism through which knowledge resources are mobilized and leveraged for innovation in the Chinese digital era.
The identification of digital culture as a significant moderator contributes to both DIT and KBT in the Chinese context. We underscore the importance of organizational culture in facilitating the diffusion and effective utilization of innovations within Chinese SMEs, where cultural factors play a pivotal role. Our findings reveal that a strong digital culture enhances the positive effects of digital adoption and digital drive on Innovation Performance, integrating the influence of China’s social and organizational systems into the innovation diffusion process.
Lastly, by integrating these theoretical perspectives, our study provides a holistic framework that captures the interplay between technological adoption, strategic utilization, and organizational culture in driving Innovation Performance. This integrated approach advances the theoretical understanding of digitalization in SMEs by acknowledging that innovation is not solely a function of technology adoption but also depends on how technologies are leveraged and supported by cultural factors.
6.3. Implications for Practice
The findings of this study carry substantial utility for managers in Chinese SMEs, particularly those overseeing engineering and technology functions [37]. Simply adopting digital technologies is a necessary but insufficient step for enhancing Innovation Performance. Instead, organizations must integrate digital tools into core processes and decision-making to develop a strategic “digital drive” mindset. For example, manufacturing-oriented SMEs could deploy advanced data analytics and artificial intelligence to streamline production workflows, reduce operational costs, and improve product development cycles, aligning closely with national Industry 4.0 objectives.
Central to this endeavor is the cultivation of a digitally oriented organizational culture [1]. Managers should create formal frameworks that encourage experimentation, knowledge exchange, and continuous learning, thereby improving employees’ digital literacy and willingness to engage in transformation initiatives. Practical steps include the introduction of tailored training programs focusing on data analytics and digital tools, routine forums for open information sharing, and clear metrics that assess transformation progress over time. Furthermore, incentivizing digital experimentation—through recognition and compensation systems—helps reinforce a collective commitment to innovation.
Leadership’s role in orchestrating this cultural and technological shift is paramount. By clearly articulating digital strategies, senior executives provide a unifying vision that resonates with national-level policies such as “Made in China 2025” and fosters employee buy-in at all organizational tiers. Top-down sponsorship can demystify new technologies, mobilize budgetary resources, and emphasize cross-departmental collaboration, thus empowering employees to identify new applications for digital tools.
Finally, effective technology management requires a holistic perspective that accounts for the interdependencies among digital adoption, digital drive, and digital culture [4]. Managers should evaluate technology investments not as isolated choices but through their potential to reinforce cultural shifts and strategic imperatives. For instance, firms can pilot emerging technologies in small-scale, high-impact projects, monitor returns on investment by tracking relevant performance metrics, and use lessons learned to guide wider rollouts. By intertwining technological, cultural, and strategic considerations, SMEs can more reliably translate digital initiatives into sustained Innovation Performance gains.
6.4. Study Limitations and Future Work
While our study provides valuable insights, caution is required in interpreting the findings due to several limitations. Firstly, the cross-sectional design limits the ability to infer causality among the variables. Future longitudinal studies could provide a more dynamic view of the relationships over time. Secondly, our focus on Chinese SMEs may limit the generalizability of the findings to other contexts. Cultural, economic, and regulatory differences may influence the applicability of our results in other countries. Therefore, caution should be exercised when extrapolating our findings beyond China. Additionally, our reliance on self-reported data may introduce common method bias, despite the measures we have taken to mitigate it. Future research should consider using multiple data sources to enhance validity. Moreover, our study did not include certain company-level variables such as R&D investment, digital talent, and company profits due to data collection constraints. Future studies could incorporate these variables to provide a more comprehensive understanding of the factors influencing digital transformation and Innovation Performance. Lastly, the rapid pace of digital transformation means that our findings represent a snapshot in time; ongoing research is needed to capture evolving trends and technologies.
Future research could explore the dynamic interplay of digital adoption, digital drive, and digital culture across different contexts and industries. Longitudinal studies may provide deeper insights into how these factors evolve and impact Innovation Performance. Additionally, comparative studies involving SMEs from different countries could enhance the generalizability of our findings and offer a more comprehensive understanding of digital transformation in SMEs globally. Investigating the role of other potential mediators and moderators, such as organizational learning, leadership styles, and technological turbulence, could further enrich the theoretical framework. Moreover, qualitative studies could provide in-depth insights into the mechanisms by which digital culture influences innovation, offering a nuanced understanding of organizational dynamics in digital transformation.
7. Conclusions
This study advances systems theory by developing and empirically validating a comprehensive socio-technical systems model that illustrates how digital adoption, digital drive, and digital culture function as interrelated elements within SMEs’ innovation systems. By integrating the Diffusion of Innovations Theory and Knowledge-based Theory, we demonstrate how these components form a unified whole where each element influences and is influenced by others, creating a complex adaptive system that drives Innovation Performance. Our findings reveal the systemic nature of digital transformation, where digital drive serves as a vital mediating subsystem between digital adoption and Innovation Performance, while digital culture acts as an environmental moderator that shapes the entire system’s behavior. This systems perspective provides a holistic understanding of how technological, organizational, and cultural elements interact within organizational boundaries to create innovation outcomes. For practitioners, our study emphasizes that successful digital transformation requires a systems thinking approach that considers the interdependencies between technological adoption, strategic utilization, and cultural factors, rather than treating them as isolated components. This research contributes to both systems engineering management and the complex adaptive systems literature by illuminating how digital transformation operates as an integrated system where the interaction between components produces emergent innovation capabilities that help SMEs thrive in an increasingly digitalized business environment.
Author Contributions
Conceptualization, S.W. and H.Z.; methodology, S.W.; software, S.W.; validation, S.W. and H.Z.; formal analysis, S.W.; investigation, S.W.; resources, S.W.; data curation, S.W.; writing—original draft preparation, S.W.; writing—review and editing, S.W. and H.Z.; visualization, S.W.; supervision, S.W.; project administration, S.W.; funding acquisition, S.W. All authors have read and agreed to the published version of the manuscript.
Funding
This research was funded by 2024 Fujian Province Innovation Strategy Research Joint Project Plan [2024R0142].
Data Availability Statement
The datasets used or analysed during the current study are available from the author on reasonable request.
Acknowledgments
Thanks to our colleagues and digital tools for their help with the article’s language.
Conflicts of Interest
The authors declare no conflict of interest.
References
- Jing, H.; Zhang, S. The Impact of Artificial Intelligence on ESG Performance of Manufacturing Firms: The Mediating Role of Ambidextrous Green Innovation. Systems 2024, 12, 499. [Google Scholar] [CrossRef]
- Wang, S.; Gao, M.; Zhang, H. Strengthening SMEs competitiveness and performance via industrial internet: Technological, organizational, and environmental pathways. Humanit. Soc. Sci. Commun. 2024, 11, 1–15. [Google Scholar] [CrossRef]
- Wang, S.; Zhang, H. Enhancing SMEs Sustainable Innovation and Performance through Digital Transformation: Insights from Strategic Technology, Organizational Dynamics, and Environmental Adaptation. Socio-Econ. Plan. Sci. 2024, 98, 102124. [Google Scholar] [CrossRef]
- Zhang, X.; Zhang, X. From Shock to Adaptation: Evaluating the Mechanisms of Trade Friction on Firms’ Total Factor Productivity Through the Lens of Digital Transformation. Systems 2024, 12, 471. [Google Scholar] [CrossRef]
- Wang, S.; Zhang, H. Promoting sustainable development goals through generative artificial intelligence in the digital supply chain: Insights from Chinese tourism SMEs. Sustain. Dev. 2024. [Google Scholar] [CrossRef]
- Sleep, S.; Gala, P.; Harrison, D.E. Removing silos to enable data-driven decisions: The importance of marketing and IT knowledge, cooperation, and information quality. J. Bus. Res. 2023, 156, 113471. [Google Scholar] [CrossRef]
- Xiao, W.; Fan, D. The “Simultaneous Development of Quantity and Quality”: Research on the Impact of the Digital Economy in Enabling Manufacturing Innovation. Systems 2024, 12, 470. [Google Scholar] [CrossRef]
- Spremić, M.; Zentner, H.; Zentner, R. Measuring digital business models maturity: Theory, framework, and empirical validation. IEEE Trans. Eng. Manag. 2024, 71, 6553–6567. [Google Scholar] [CrossRef]
- Wang, S.; Zhang, H. Digital capabilities and metaverse entrepreneurial performance: Role of entrepreneurial orientation. J. Innov. Knowl. 2024, 9, 100617. [Google Scholar] [CrossRef]
- Chen, D.; Esperança, J.P.; Wang, S. The Impact of Artificial Intelligence on Firm Performance: An Application of the Resource-Based View to e-Commerce Firms. Front. Psychol. 2022, 13, 884830. [Google Scholar] [CrossRef]
- Malodia, S.; Mishra, M.; Fait, M.; Papa, A.; Dezi, L. To digit or to head? Designing digital transformation journey of SMEs among digital self-efficacy and professional leadership. J. Bus. Res. 2023, 157, 113547. [Google Scholar] [CrossRef]
- Rogers, E.M. Diffusion of Innovations, 5th ed.; Free Press: New York, NY, USA, 2003. [Google Scholar]
- Grant, R.M. Toward a knowledge-based theory of the firm. Strateg. Manag. J. 1996, 17, 109–122. [Google Scholar] [CrossRef]
- Li, Y.; Wang, S.; Khaskheli, M.B. Integrating Artificial Intelligence into Service Innovation, Business Development, and Legal Compliance: Insights from the Hainan Free Trade Port Era. Systems 2024, 12, 463. [Google Scholar] [CrossRef]
- Coco, N.; Colapinto, C.; Finotto, V. Fostering digital literacy among small and micro-enterprises: Digital transformation as an open and guided innovation process. R&D Manag. 2024, 54, 118–136. [Google Scholar]
- Qiao, G.; Li, Y.; Hong, A. The Strategic Role of Digital Transformation: Leveraging Digital Leadership to Enhance Employee Performance and Organizational Commitment in the Digital Era. Systems 2024, 12, 457. [Google Scholar] [CrossRef]
- Wang, S.; Zhang, H. Inter-organizational cooperation in digital green supply chains: A catalyst for eco-innovations and sustainable business practices. J. Clean. Prod. 2024, 472, 143383. [Google Scholar] [CrossRef]
- Martínez-Caro, E.; Cegarra-Navarro, J.G.; Alfonso-Ruiz, F.J. Digital technologies and firm performance: The role of digital organisational culture. Technol. Forecast. Soc. Chang. 2020, 154, 119962. [Google Scholar] [CrossRef]
- Ardito, L. The influence of firm digitalization on sustainable innovation performance and the moderating role of corporate sustainability practices: An empirical investigation. Bus. Strategy Environ. 2023, 32, 5252–5272. [Google Scholar] [CrossRef]
- Arias-Pérez, J.; Vélez-Jaramillo, J. Ignoring the three-way interaction of digital orientation, Not-invented-here syndrome and employee’s artificial intelligence awareness in digital innovation performance: A recipe for failure. Technol. Forecast. Soc. Chang. 2022, 174, 121305. [Google Scholar] [CrossRef]
- Cheng, Q.; Liu, Y.; Peng, C.; He, X.; Qu, Z.; Dong, Q. Knowledge digitization: Characteristics, knowledge advantage and innovation performance. J. Bus. Res. 2023, 163, 113915. [Google Scholar] [CrossRef]
- Gao, J.; Zhang, W.; Guan, T.; Feng, Q.; Mardani, A. The effect of manufacturing agent heterogeneity on enterprise innovation performance and competitive advantage in the era of digital transformation. J. Bus. Res. 2023, 155, 113387. [Google Scholar] [CrossRef]
- Guo, R.; Yin, H.; Liu, X. Coopetition, organizational agility, and innovation performance in digital new ventures. Ind. Mark. Manag. 2023, 111, 143–157. [Google Scholar] [CrossRef]
- Jiang, H.; Yang, J.; Gai, J. How digital platform capability affects the innovation performance of SMEs—Evidence from China. Technol. Soc. 2023, 72, 102187. [Google Scholar] [CrossRef]
- Khan, A.; Tao, M. Knowledge absorption capacity’s efficacy to enhance innovation performance through big data analytics and digital platform capability. J. Innov. Knowl. 2022, 7, 100201. [Google Scholar] [CrossRef]
- Khattak, A.; Tabash, M.I.; Yousaf, Z.; Radulescu, M.; Nassani, A.A.; Haffar, M. Towards innovation performance of SMEs: Investigating the role of digital platforms, innovation culture and frugal innovation in emerging economies. J. Entrep. Emerg. Econ. 2022, 14, 796–811. [Google Scholar] [CrossRef]
- Kő, A.; Mitev Ariel, Z.; Kovács, T.; Fehér, P.; Szabó, Z. Digital Agility, Digital Competitiveness, and Innovative Performance of SMEs. J. Compet. 2022, 14, 78–96. [Google Scholar]
- Wan, Q.; Tang, S.; Jiang, Z. Does the development of digital technology contribute to the innovation performance of China’s high-tech industry? Technovation 2023, 124, 102738. [Google Scholar] [CrossRef]
- Kalaitzi, D.; Tsolakis, N. Supply chain analytics adoption: Determinants and impacts on organisational performance and competitive advantage. Int. J. Prod. Econ. 2022, 248, 108466. [Google Scholar] [CrossRef]
- Lee, C.; Cha, K. FAT-CAT—Explainability and augmentation for an AI system: A case study on AI recruitment-system adoption. Int. J. Hum. -Comput. Stud. 2023, 171, 102976. [Google Scholar] [CrossRef]
- Bag, S.; Yadav, G.; Dhamija, P.; Kataria, K.K. Key resources for industry 4.0 adoption and its effect on sustainable production and circular economy: An empirical study. J. Clean. Prod. 2021, 281, 125233. [Google Scholar] [CrossRef]
- Wang, S.; Esperança, J.P. Can digital transformation improve market and ESG performance? Evidence from Chinese SMEs. J. Clean. Prod. 2023, 419, 137980. [Google Scholar] [CrossRef]
- Li, L.; Ye, F.; Zhan, Y.; Kumar, A.; Schiavone, F.; Li, Y. Unraveling the performance puzzle of digitalization: Evidence from manufacturing firms. J. Bus. Res. 2022, 149, 54–64. [Google Scholar] [CrossRef]
- Li, S.; Gao, L.; Han, C.; Gupta, B.; Alhalabi, W.; Almakdi, S. Exploring the effect of digital transformation on Firms’ innovation performance. J. Innov. Knowl. 2023, 8, 100317. [Google Scholar] [CrossRef]
- Kastelli, I.; Dimas, P.; Stamopoulos, D.; Tsakanikas, A. Linking Digital Capacity to Innovation Performance: The Mediating Role of Absorptive Capacity. J. Knowl. Econ. 2024, 15, 238–272. [Google Scholar] [CrossRef]
- Ashaari, M.A.; Singh, K.S.D.; Abbasi, G.A.; Amran, A.; Liebana-Cabanillas, F.J. Big data analytics capability for improved performance of higher education institutions in the Era of IR 4.0: A multi-analytical SEM & ANN perspective. Technol. Forecast. Soc. Chang. 2021, 173, 121119. [Google Scholar]
- Liu, M.; Li, C.; Wang, S.; Li, Q. Digital transformation, risk-taking, and innovation: Evidence from data on listed enterprises in China. J. Innov. Knowl. 2023, 8, 100332. [Google Scholar] [CrossRef]
- Ju, X.; Wang, G.; Fu, Y. Linking networking capability and ambidextrous innovation strategies: The mediating roles of knowledge assimilation application and knowledge transformation application. J. Knowl. Manag. 2023, 27, 1534–1561. [Google Scholar] [CrossRef]
- Troise, C.; Corvello, V.; Ghobadian, A.; O’Regan, N. How can SMEs successfully navigate VUCA environment: The role of agility in the digital transformation era. Technol. Forecast. Soc. Chang. 2022, 174, 121227. [Google Scholar] [CrossRef]
- Portillo, A.F.; González, M.A.; Escobedo, M.C.S.; Pérez, J.L.C. The role of innovation in the relationship between digitization and economic and financial performance: A company-level research. Eur. Res. Manag. Bus. Econ. 2022, 28, 100190. [Google Scholar] [CrossRef]
- Barata, S.F.; Ferreira, F.A.; Carayannis, E.G.; Ferreira, J.J. Determinants of E-commerce, artificial intelligence, and agile methods in small-and medium-sized enterprises. IEEE Trans. Eng. Manag. 2024, 71, 6903–6917. [Google Scholar] [CrossRef]
- Wang, S.; Zhang, H. Green entrepreneurship success in the age of generative artificial intelligence: The interplay of technology adoption, knowledge management, and government support. Technol. Soc. 2024, 79, 102744. [Google Scholar] [CrossRef]
- Hayajneh, J.A.M.; Elayan, M.B.H.; Abdellatif, M.A.M.; Abubakar, A.M. Impact of business analytics and π-shaped skills on innovative performance: Findings from PLS-SEM and fsQCA. Technol. Soc. 2022, 68, 101914. [Google Scholar] [CrossRef]
- Benitez, J.; Arenas, A.; Castillo, A.; Esteves, J. Impact of digital leadership capability on innovation performance: The role of platform digitization capability. Inf. Manag. 2022, 59, 103590. [Google Scholar] [CrossRef]
- Wang, S.; Paulo Esperança, J.; Wu, Q. Effects of live streaming proneness, engagement and intelligent recommendation on users’ purchase intention in short video community: Take TikTok (DouYin) online courses as an example. Int. J. Hum.–Comput. Interact. 2023, 39, 3071–3083. [Google Scholar] [CrossRef]
- Hair, J.F.; Hult, G.T.M.; Ringle, C.M.; Sarstedt, M. A Primer on Partial Least Squares Structural Equation Modeling (PLS-SEM), 3rd ed.; Sage: Thousand Oaks, CA, USA, 2022. [Google Scholar]
- Yadegaridehkordi, E.; Nilashi, M.; Nasir, M.H.N.B.M.; Ibrahim, O. Predicting determinants of hotel success and development using Structural Equation Modelling (SEM)-ANFIS method. Tou. Man. 2018, 66, 364–386. [Google Scholar] [CrossRef]
- Çakıt, E.; Olak, A.J.; Karwowski, W.; Marek, T.; Hejduk, I.; Taiar, R. Assessing safety at work using an adaptive neuro-fuzzy inference system (ANFIS) approach aided by partial least squares structural equation modeling (PLS-SEM). Int. J. Ind. Erg. 2020, 76, 102925. [Google Scholar] [CrossRef]
- Urbano, D.; Aparicio, S.; Scott, S.; Martinez-Moya, D. Inside out: The interplay between institutions and digital technologies for SMEs performance. Entrep. Reg. Dev. 2024, 36, 162–181. [Google Scholar] [CrossRef]
- Omrani, N.; Rejeb, N.; Maalaoui, A.; Dabić, M.; Kraus, S. Drivers of digital transformation in SMEs. IEEE Trans. Eng. Manag. 2024, 71, 5030–5043. [Google Scholar] [CrossRef]
- Avelar, S.; Borges-Tiago, T.; Almeida, A.; Tiago, F. Confluence of sustainable entrepreneurship, innovation, and digitalization in SMEs. J. Bus. Res. 2024, 170, 114346. [Google Scholar] [CrossRef]
Disclaimer/Publisher’s Note: The statements, opinions and data contained in all publications are solely those of the individual author(s) and contributor(s) and not of MDPI and/or the editor(s). MDPI and/or the editor(s) disclaim responsibility for any injury to people or property resulting from any ideas, methods, instructions or products referred to in the content. |
© 2025 by the authors. Licensee MDPI, Basel, Switzerland. This article is an open access article distributed under the terms and conditions of the Creative Commons Attribution (CC BY) license (https://creativecommons.org/licenses/by/4.0/).







