Next Article in Journal
Unveiling the Multifaceted Driving Mechanism of Digital Transformation in the Construction Industry: A System Adaptation Perspective
Previous Article in Journal
An Integrated Method for Selecting Architecture Alternatives and Reconfiguration Options Towards System-of-Systems Resilience
 
 
Font Type:
Arial Georgia Verdana
Font Size:
Aa Aa Aa
Line Spacing:
Column Width:
Background:
Article

Evolutionary Game for Dual-Subject Coopetition Relationship in the Product–Service System

School of Management Science and Engineering, Anhui University of Technology, Ma’anshan 243032, China
*
Author to whom correspondence should be addressed.
Systems 2025, 13(1), 10; https://doi.org/10.3390/systems13010010
Submission received: 15 November 2024 / Revised: 24 December 2024 / Accepted: 26 December 2024 / Published: 28 December 2024

Abstract

In the product–service system, variations in the service capabilities of equipment manufacturing enterprises (EMEs) and equipment operating enterprises (EOEs) will change the coopetition relationship. Firstly, this study develops an evolutionary game model to analyze how the relationship between EMEs and EOEs evolves. And then MATLAB simulations are used to examine the factors influencing their coopetitive strategies. Finally, key findings include (1) the variations of market service demand and technology diffusion revenue drive strategy evolution; (2) the unilateral cooperation cost presents the law of diminishing marginal effect, especially on EOEs; (3) an optimal profit distribution ratio exists, which has the most impact on the probability of cooperation. This study informs coopetitive development and decision-making in the service-oriented transformation of the manufacturing industry.

1. Introduction

The servitization of the equipment manufacturing enterprise (EME) is a crucial strategy for promoting structural reform in the industrial supply chain and integrating advanced manufacturing with modern service industries. The development of new information technologies, such as Big Data, the Internet of Things, and Cloud Computing, has led to the creation of more intelligent products within product–service systems (PSS). This evolution has resulted in the gradual digitalization of service businesses around these products, further promoting full life cycle management of the products [1]. Equipment products are characterized by their complexity and technology-intensive nature, which results in EMEs dominating the provision of product services, forming a monopolistic business model [2]. For instance, in the case of high-speed trains, railway bureaus under the railway corporation oversee their operation. During the initial stage of operation, routine maintenance and advanced repair services are provided by train manufacturer under CRRC, such as Qingdao Sifang, Changke, and Tangshan Locomotive. Typically, the EME sends daily maintenance requests to the relevant technical personnel of the equipment operating enterprise (EOE). In instances of advanced maintenance, the train is returned to the factory for repair. To reduce operational and maintenance costs, some railway bureaus have gradually begun performing routine maintenance and simple repairs on high-speed trains. With the growth of high-speed trains and the transfer of technology, some railway bureaus have expanded into more complex maintenance operations. Currently, the service business of high-speed train manufacturing enterprises is partially being replaced by product operating enterprises, with the service scale gradually diminishing [3]. This phenomenon is also evident in the IT industry. Enterprises with strong research and development or information technology capabilities often learn about the products and technologies provided by suppliers. Once the technology reaches a certain level of maturity, they can become competitive with the original product suppliers and subsequently act as product or after-sales service providers [4].
The relationship between the two parties evolves based on various factors such as market demand, underlying earnings, and investment costs. Initially, the cooperative relationship stemmed from a basic supply and demand dynamic. However, with market revenue growth and market share grabbing, this relationship shifts from one of synergistic cooperation to competition [5]. These shifts impact the PSS business model [6], influence both parties’ revenues, and disturb market order, indirectly affecting the service-oriented transformation of the EME. With advancements in the new generation of information technology, technology spillover and diffusion become more accessible [7]. Promoting a change in the coopetition relationship between the two parties. Understanding the evolution of this coopetition is crucial for maintaining the stability of the product-service system and advancing manufacturing servitization. A strong cooperative relationship fosters the growth of equipment service business models and encourages business innovation. Conversely, detrimental competition characterized by low prices and homogeneity can lead to insufficient service income for the EME, trapping them in the service paradox [8]. This results in mutual losses and indirectly leads to resource waste and market chaos.
This paper examines the evolving competitive-cooperative relationship between EMEs and EOEs within the context of equipment product–service systems, considering the impact of new information technologies. The study focuses on two key questions:
(1)
How do information technologies drive the enhancement of service capabilities among EOEs, and subsequently, how do these changes alter their coopetitive relationship with EMEs?
(2)
How does the coopetitive relationship between EMEs and EOEs evolve under the combined influence of information technology spillover, market competition, and other multifaceted factors?
To address these questions, a dynamic model based on evolutionary game theory is developed. This model systematically integrates multiple factors, including information technology spillover, the enhancement of operator capabilities, market competition intensity, and product–service demand, to conduct an in-depth analysis of the dynamic evolution of the coopetitive relationship between EMEs and EOEs. The model is combined with simulation to conduct quantitative analysis and scenario simulations, enabling more precise predictions of the evolutionary trajectory of this relationship. The findings of this research can provide service transformation strategies for EMEs, guiding their optimal coopetitive strategies in interactions with EOEs, and ultimately contributing significantly to the stability of PSSs and the development of service-oriented manufacturing.
After the introduction section, the rest of this paper is structured as follows. Section 2 reviews related literature. Section 3 establishes the evolutionary game model of equipment product–service system. Section 4 solves the evolutionary model. Section 5 simulates the evolutionary results with MATLAB. Section 6 concludes this paper.

2. Literature Review

The digitization of equipment products enhances data sharing between the EME and the EOE [9], thereby facilitating the EME’s equipment control during the EOE’s operational stage. Similarly, advances in digital twin technology, 5G technology, and the rising demand for data-driven asset management have simplified the process for operating enterprises to learn about and access asset technical data [10]. Under the new generation of information technology, the scope and depth of cooperation between the EME and the EOE have further expanded. This has promoted the rapid development of service-oriented manufacturing.
Numerous scholars have extensively explored the impact of new-generation information technology on the service-oriented transformation of the manufacturing sector. Ardolino et al. [11] developed the “data-information-knowledge-wisdom” model, utilizing digital technology to reshape the foundational entity and facilitate the service transformation of manufacturing enterprises. Paiola et al. [12] employed a qualitative research method to examine the influence of IoT technologies on enterprises’ service-based business models and proposed a digital framework to support strategic service-oriented transformation. Chutikarn et al. [13] analyzed the integration of Internet of Things technology with service-oriented business models. They examined four business model prototypes supported by the Internet of Things, such as “attachment” and “sharing”, to contribute to the knowledge base of innovative service-oriented business models. Yi et al. [14] conducted a systematic literature review to analyze the current state of servitization in the field of innovation and technology management. They also proposed future research directions for servitization in the context of technological innovation. Zhang et al. [15] discussed the transition from traditional PSS to smart PSS, based on the characteristics and capabilities of the industrial Internet platform, to advance the transformation and upgrading of enterprise service manufacturing. Coba et al. [16] developed the sPS2Risk model and proposed a value-driven smart PSS system design to foster the strategic integration of enterprises focused on digital technology and service.
Digital technology facilitates product and service innovation, supports business R&D, encourages service-driven business development, and resolves resource disputes. It is an important driving force for improving the performance of service-oriented transformation in the EME [17]. In summary, advancements in information technology within this new era promote the exchange of information and technology transfer between enterprises. This progress fosters the innovative development of products and services, indirectly influencing both competitive and cooperative relationships among enterprises.
With the evolution of the market economy and supply chain, the relationships between enterprises in terms of competition and cooperation exhibit dynamic characteristics. [18]. The competitive and cooperative dynamics directly impact enterprise development. Through competition, enterprises can drive innovation and development to enhance their competitive edge. Through cooperation, they can share technology and elevate product quality [19].
Several scholars have researched the emergence and evolution of competitive and cooperative relationships between supply and demand. Pi et al. [20] examine the potential for cooperation between established enterprises and new types of enterprises entering across industries. This presents a novel cooperative strategy for the survival and sustainability of traditional enterprises, termed agile cooperation with competing enterprises. Bagherzadeh et al. [21] analyzed data from several enterprises using preference decomposition analysis, discovering that cooperating with competitors can enhance innovation and performance, but it may also involve risks and constraints. The success of competitive cooperation depends on factors such as the scale, capability, and other characteristics of the enterprises involved. As a result, enterprises can benefit and co-create value through both competition and cooperation. However, the formation of enterprise competition and cooperation relationships is a gradual process influenced by various factors. Tian et al. [22] found that manufacturers’ intention to cooperate is related to differences in service efficiency, while marginal profit is connected to the cost coefficient of service effort. Thus, they derived the optimal equilibrium strategy and profit for all parties involved in manufacturer competition and cooperation. Sun et al. [23] identified that trust and complementarity can enhance cooperation intentions, whereas risk coefficient and cost drive the evolution of competition. Li et al. [24] discovered that the equilibrium of cooperative competition between manufacturers and suppliers in the supply chain is influenced by vertical wholesale pricing and horizontal quantity competition. Shang et al. [25] confirmed that relationships between upstream and downstream products in the supply chain are affected by factors such as cost and market demand. When competition intensity is low, cooperation proves to be a win–win situation. However, when independent operations become more beneficial, competition takes precedence over cooperation.
The relationships of competition and cooperation among enterprises are shaped by various factors. These factors include regulatory elements like the service capability coefficient and the level of trust, driving elements such as market demand and income, and constraining elements like the costs of competition and cooperation and the risk coefficient [26]. However, the impact of technology diffusion and spillover effects brought about by digital technology is often less considered. In light of these factors, this paper examines the evolution of competitive and cooperative relationships among enterprises under the influence of digital technology, providing a theoretical reference for further research.
In summary, existing studies have partially studied from the aspects of manufacturing service transformation, supply chain enterprise competition and cooperation. (1) From the perspective of manufacturing servitization, studies have examined the positive impact of new information technologies on manufacturing enterprises and have crafted innovative business models to facilitate the transformation toward servitization. However, these studies have largely ignored potential negative impacts and have seldom considered the enhancement of enterprises’ operational capabilities. (2) Research on the evolution of coopetitive relationships has analyzed conflicts among manufacturing enterprises and between manufacturing and operational enterprises regarding market returns and service costs. Nevertheless, such research has overlooked the proactive advantages derived from the evolution of these relationships, particularly due to operational enterprises’ service diversification and capacity enhancement in response to societal development needs and digital technologies.
Therefore, this paper focuses on the equipment PSS under new information technology as the research object and examines the competitive and cooperative outcomes arising from operational enterprises possessing different capabilities. Furthermore, considering various factors such as technology diffusion and technology transfer, the impact on EMEs and EOEs is analyzed. A stability evolution game model between EMEs and EOEs is established to investigate the evolution of their coopetitive relationship resulting from changes in the operational capabilities of EOEs. Lastly, through data simulation, the paper explores the mechanisms of action of changing influencing factors on both enterprises and seeks to identify strategies to promote the sound development of the PSS, EMEs, and EOEs.
The paper describes the evolution of the coopetitive relationship between EMEs and EOEs and the impact of this change on the PSS, which can provide theoretical references for the implementation of the service-oriented transformation of enterprises as well as a basis for coopetitive decision-making for EMEs and EOEs.

3. Modeling

3.1. Problem Description

The equipment product–service system is defined as the provision of technically complex and long-life cycle specialized equipment products, as well as product-related services, from the EME to the EOE [27]. Typically, the EME possesses comprehensive service capabilities, including product maintenance and repair.
The EME usually has all the service capabilities, such as product maintenance and repair. However, whether the EOE possesses the relevant service capabilities, and the extent of these capabilities, depends on the development and scale of the enterprise itself.
In the long run, the EOE may exist in one of three states regarding service capabilities:
State 1: lacking service capabilities entirely. They mainly rely on equipment manufacturers to provide all products and services and cooperate with equipment manufacturers. Thus, there is no competition between the two parties.
State 2: possessing partial service capabilities such as maintenance or low-level repairs. The degree of cooperation between the EOE and the EME is related to the size and the cost factors of self-service ability. They have relatively weak competitive abilities and limited competitive advantage. So, they need to learn related technologies from the EME to improve their service capability.
State 3: exhibiting complete service capabilities with the ability to provide external services. They could completely compete with the EME. Both parties must consider the impact and development of their coopetitive relationship on their businesses deeply.
In the product–service system, when the EME and EOE begin to cooperate and share resources, they can employ digital technology to create a manufacturing service platform, achieving win-win cooperation and realizing value co-creation. When service-related technology matures and service profits remain high, while the cost of receiving services stays elevated, EOEs may choose to transform into service providers. This allows them to obtain profits and divide the service market. At this point, a competitive relationship forms between the EOE and the EME, as shown in Figure 1.
The competitive and cooperative relationships are influenced by many factors. Whether the EME and the EOE cooperate depends on the willingness of both parties to develop service-oriented manufacturing. The level of mutual trust and the market demand for equipment services determine the strong degree of cooperation willingness of the EME and the EOE [28,29]. If the EME and the EOE cooperate, they can generate corresponding costs and benefits, which involve cost sharing and benefit distribution. To determine whether cooperation is beneficial to the enterprise development, it also requires considering the composition of synergistic benefits, changes in costs and benefits after cooperation, as well as gains and losses of unilateral cooperation. After comprehensively considering the above-influencing factors, the benefit functions of the two interested parties are constructed. Then, the evolutionary game model is built to bring up the evolutionary stability strategy of both parties. During the game, both parties can choose between two strategies: cooperation and competition. Each player chooses a strategy according to a comprehensive consideration of several influencing factors such as expected returns.

3.2. Parameter Assumption

Assumption 1.
The competitive relationship between the two parties is assumed to be one in which the EOE has all the service capabilities and sufficient competitive capacity. The probability that the EME chooses to cooperate with the EOE is represented by  x 0 x 1 . The probability that the EME chooses to compete is represented by  1 x . Similarly, the probability that the EOE chooses to cooperate with the EME is represented by  y 0 y 1 . The probability that the EOE chooses to compete is represented by  1 y .
Assumption 2.
It is assumed that the degree of mutual trust between the EME and the EOE is  α 0 α 1 . If the α is closer to 1, there is a higher degree of mutual trust between the two parties and a stronger intention to cooperate. If the α is closer to 0, there is a lower degree of mutual trust between the two parties and a clearer intention not to cooperate. It is assumed that the intention of whether the two parties cooperate is also affected by the level of market demand for the service  β 0 β 1 . If the β is closer to 1, there is a higher market demand for the service, and a stronger intention to cooperate between the two parties. Conversely, if the β is closer to 0, there is lower market demand for the service, and the intention not to cooperate becomes more apparent.
Assumption 3.
Assume that  r i i = M , U , M U  represents basic market income. If the parties do not cooperate,  r M  and  r U  represent the income of the EME and the EOE respectively. If the parties cooperate,  r M U  represents the synergistic income of both parties.  C i i = M , U , M U  is the general cost. C M  and  C U  represent the general cost incurred by the EME and EOE in the case of non-cooperation, respectively.  C M U  represents the total general cost incurred by the two parties in the case of cooperation.  R i i = M , U , M U  represents net market income, which is the difference between the market-based return  r i  and the general cost  C i , and the other factors that impair the income.
Assumption 4.
θ i i = M , U  represents the profit distribution ratio, which indicates the distribution ratio of the income obtained by the EME and the EOE respectively.  θ M + θ U = 1   0 θ i 1 , then the net income of the EME is  θ M R M U , the net income of the EOE is  θ U R M U . Manufacturing enterprises can improve their performance by developing the service market. A service-oriented strategy has a promotional effect on enterprise value [17]. Therefore, the net income of service-oriented manufacturing enterprises in the market is greater than the pre-service gain, i.e.,  θ M R M U > R M . It is assumed that the EOE will obtain the technological and service profits after choosing to cooperate. And the net market income of the cooperation is greater than the income before cooperation, i.e.,  θ U R M U > R U .
Assumption 5.
When the EME cooperate unilaterally, technology spills over as a core resource [30]. The technology development of weaker enterprises can benefit from technology spillover [31]. Assuming that the technology spillover level coefficient is  γ   ( 0 γ 1 ) , the EOE does not carry out the relevant research and development for the technology. Instead, it receives the low-level technology developed by the EME free of charge to meet its own service needs [32]. When the EOE cooperate unilaterally, technology can be diffused. This allows for the dissemination and adoption of information related to technological progress between the two parties. The EOE legally obtain advanced technology from the EME to improve their capabilities through various ways such as purchase. This process is the diffusion of technology transfer [33]. Therefore, the EME will obtain the technology transfer diffusion benefits  m .
Assumption 6.
If only the EME chooses the cooperation strategy, it will incur unilateral cooperation costs  c M , such as technical effort costs, time costs, opportunity costs, extra costs, etc. At this point, the EOE does not lose the additional costs and gains the technology spillover benefits  γ c M  by “free riding”. If only the EOE chooses to cooperate, it will incur unilateral cooperation costs  c U  such as technology purchase costs, learning costs, etc. At this point, the EME will not lose the additional costs and gains the technology transfer diffusion benefits  m  by “free riding”.
The model parameters and meanings are shown in Table 1.

3.3. Model Construction

According to Sun et al. [23] and Lee et al. [30], this paper considers the state of the EME and the EOE in the absence of cooperation, as well as the “state of the alliance” after value co-creation between the two parties, about possible situations in the manufacturing services process. Based on the assumptions of the analysis parameters, and considering the impact of the coopetition relationship on revenue, the net benefit function for each subject is established, as follows:
R M = r M C M β C U + α C M U
R M U = r M U C M U + α ( C M + β C U )
R U = r U C U + α C M U
The net income of each party considers both revenue and costs, as well as how other cost factors affect income in a coopetition context. It is noted that adverse effects on competitors may be relatively beneficial to one’s side, while adverse effects on enterprise partners may not be conducive to one’s side [34]. Therefore, when establishing the net income function, cost factors that are disadvantageous to competitors are also considered in the income.
Equation (1) represents the net market income R M of the EME when there is no synergistic cooperation. It is the difference between the basic market income r M and the relevant cost factor. The cost factor is negatively affected by the general cost C M . When the EME is cooperating with the EOE, it is negatively affected by the general cost C U of the EOE. The degree of influence is denoted by β C U , where β represents the level of market demand for the EME services in the market environment. At the same time, the EME is positively affected by the unfavorable cost of cooperation with competitors’ service-based manufacturing. The degree of influence is denoted by α C M U , α is the degree of mutual trust between the EME and partners.
Similarly, Equation (2) represents the net market income R M U resulting from the cooperation between the EME and the EOE. It is calculated as the difference between the basic market income r M U and the general cost factor C M U . After the cooperation, both parties are negatively affected by the general cost factor C M U . Additionally, service manufacturing is positively affected by the general cost of the unfavorable competitor’s EME to the extent of α C M and indirectly positively affected by the general cost of the unfavorable competitor’s EOE to the extent of α β C U . Therefore, the service-oriented manufacturing after the cooperation between the two parties is positively affected by the combination of the above two relationships to the extent of α ( C M + β C U ) .
The EOE provides services to customers while also learning product-related technologies from the EME to reduce the cost of repair and maintenance. The cost of their services is not affected by equipment manufacturers or changes in market demand. Therefore, the net income R U of the EOE in Equation (3) is the difference between the base income r U and the general cost factor C U , and is positively affected by service-based manufacturing due to mutual trust and cooperation to the degree of α C M + β C U .
Combined with the parameter assumptions and function definitions above, the game benefit matrix of the EME and the EOE is constructed, as shown in Table 2.
When the EME and the EOE play the game, both parties gain different benefits under different strategies. When both parties choose the cooperation strategy, they cooperate to form a service-oriented manufacturing and distribute the co-creation of value. In this case, the EME’s benefit is θ M R M U , and the EOE’s benefit is θ U R M U . If the EME chooses the cooperation strategy and the EOE does not, the EOE will obtain the “technology spillover” income γ c M from the EME. Then the total income of the EOE is R U + γ c M . The EME needs to pay the unilateral cooperation cost c M , and the total income of the EME is R M c M . If the EOE chooses the cooperation strategy and the EME does not, the EME will obtain the technology transfer diffusion benefits m from the EOE. The total income of the EME is R M + m , while the EOE needs to pay the unilateral cooperation cost c U . Currently, the total income of the EOE is R U c U . If both the EME and the EOE choose the competition strategy, both parties will get a net market income. These are denoted as R U and R M respectively.
According to the revenue matrix, the expected return and average return of the two parties of the game are calculated, respectively. As shown in Equation (4), M 1 is the expected return when the EME chooses the cooperation strategy. M 2 is the expected return when the EME chooses the competition strategy. And M ¯ is the average income of the EME.
M 1 = y θ M R M U + 1 y R M c M M 2 = y R M + m + 1 y R M = y m + R M M ¯ = x y θ M R M U + 1 y R M c M + 1 x y m + R M
Similarly, as shown in Equation (5), U 1 is the expected income of the EOE chooses the cooperation strategy. U 2 is the expected income of the EOE chooses the competition strategy. And U ¯ is the average income of the EOE.
U 1 = x θ U R M U + 1 x R U c U U 2 = x R U + γ c M + 1 x R U = x γ c M + R U U ¯ = y x θ U R M U + 1 x R U c U + 1 y x γ c M + R U
Based on the expected income and average income equations of both subjects mentioned above, the replication dynamic equations of the EME and the EOE are obtained, respectively, as shown in Equations (6) and (7).
M x , y = d x d t = x M 1 M ¯ = x 1 x M 1 M 2 = x 1 x y θ M R M U R M m 1 y c M
U x , y = d y d t = y U 1 U ¯ = y 1 y U 1 U 2 = y 1 y x θ U R M U R U γ c M 1 x c U

4. Model Solving

4.1. Local Stability Analysis and Evolution Path Phase Diagram

In the process of the evolutionary game, the EME and the EOE search for a stable state to reach an effective Nash equilibrium through continuous attempts and changes.
In order to find equilibrium points of the EME and the EOE, respectively, let M x , y = 0 and U x , y = 0 . When d x d t = 0 , x = 0 , x = 1 , y = c M c M + θ M R M U R M m can be obtained. When d y d t = 0 , y = 0 , y = 1 , x = c U c U + θ U R M U R U γ c M can be obtained. Therefore, the solution yields five local equilibrium points (0,0), (0,1), (1,0), (1,1), ( c U c U + θ U R M U R U γ c M , c M c M + θ M R M U R M m ) . To simplify the analysis, let θ U R M U γ c M R U = T U and θ M R M U m R M = T M , then x = c U T U + c U , y = c M T M + c M . And x , y are the probabilities of the two subjects’ choice of strategies. So, the five equilibrium points together constitute the solution range of the two parties’ evolutionary game x , y | 0 x 1 , 0 y 1 . Since x , y | 0 < x < 1 , 0 < y < 1 , it follows that T M > 0 , T U > 0 , so that θ U R M U > γ c M + R U > R U ,   θ M R M U > m + R M > R M . This statement aligns with Assumption 4, which states that the net market income after cooperation is greater than that before cooperation, i.e., θ i R M U > R i ( i = M , U ) .
To analyze the dynamic evolution process of the coopetitive parties, the stability of each equilibrium point is determined through local stability analysis of the Jacobi matrix. According to the replicated dynamic Equations (6) and (7), the Jacobi matrix is obtained from the evolutionary game theory and Friedman method [35], as shown in Equation (8).
J = d M d x d M d y d U d x d U d y = 1 2 x y T M 1 y c M x 1 x T M + c M y 1 y T U + c U 1 2 y x T U 1 x c U
Combined with the above constraints, according to the formulae of Jacobi matrix determinant and traces, as shown in Equations (9) and (10). Then, five equilibrium points are substituted to carry out local stability correlation analysis. The results are shown in Table 3.
D e t J = d M d x x i , y i × d U d y x i , y i d M d y x i , y i × d U d x x i , y i
T r J = d M d x x i , y i + d U d y x i , y i
Table 3 analysis results show two stable points (0,0) and (1,1) in the game evolution system. This indicates that the system reaches a stable state when both parties choose the cooperation and competition strategies simultaneously. In contrast, points(1,0) and (0,1) are unstable, representing only one party choosing a cooperative strategy. x , y is a saddle point, moving on the plane x , y | 0 x 1 , 0 y 1 , which together with the above equilibrium points form the evolutionary dynamic phase diagram, as shown in Figure 2.
Points O and R are the evolutionary stable points of the game, while points P and Q are unstable. NP and NQ form the dividing line, creating two different regions of strategy evolution. The final evolution results will advance toward either point O or R. When the strategy selection probability ( x , y ) of both parties of the game falls in the region NPQR, the strategies of both parties converge to the equilibrium point R, resulting in both parties choosing to cooperate. When the strategy selection probability ( x , y ) falls in the region OPNQ, both parties’ strategies converge to the equilibrium point O, resulting in both parties choosing to compete.
In this paper, the area of S O P N Q is denoted as S 1 , the area of S N P Q R is denoted as S 2 , and the area of S 1 + S 2 = 1 . When S 1 > S 2 , the greater the possibility of failure of the EME and the EOE to construct service-oriented manufacturing. When S 1 < S 2 , the greater the possibility of success of service-oriented transformation of the manufacturing industry. When S 1 = S 2 , the two stabilizing strategies have equal probability of evolution. The size of the area of S 1 , S 2 is related to the parameters affecting the evolution of the strategies of both parties of the game. Therefore, analyzing the area of the region can be used to analyze the effect of the parameters on the evolution of the game. Taking S 1 as the object of analysis, the area of S 1 is calculated as shown in Equation (11).
S 1 = S O P N Q = S O P N + S O N Q = 1 2 x + 1 2 y = 1 2 c U T U + c U + c M T M + c M = 1 2 c U θ U R M U γ c M R U + c U + c M θ M R M U m R M + c M = c U [ θ M ( r M U C M U + α ( C M + β C U ) ) m ( r M C M β C U + α C M U ) + c M ] + c M [ θ U ( r M U C M U + α ( C M + β C U ) ) γ c M ( r U C U + α C M U ) + c U ) ] / { 2 [ θ U ( r M U C M U + α ( C M + β C U ) ) γ c M ( r U C U + α C M U ) + c U ] [ θ M ( r M U C M U + α ( C M + β C U ) ) m ( r M C M β C U + α C M U ) + c M ] }

4.2. Evolutionary Result Analysis

In this section, Wolfram Mathematica is used to find the first-order partial derivatives of each variable in the area formula S 1 . The effects of mutual trust degree, market demand level for services, market-based income, profit distribution ratio, unilateral cooperation cost, and “free-riding” income on the outcome of the game in the process of cooperation between the EME and the EOE are analyzed.
(1) The degree of mutual trust
For the formula S 1 , the first partial derivative of the mutual trust degree α can be obtained:
d S 1 d α = c U ( θ U ( C M + β C U ) C M U ) 2 ( γ c M ( r U C U + α C M U ) + θ U ( r M U C M U + α ( C M + β C U ) ) + c U ) 2 c M ( θ M ( C M + β C U ) C M U ) 2 ( m ( r M C M β C U + α C M U ) + θ M ( r M U C M U + α ( C M + β C U ) ) + c M ) 2 = 1 2 c U ( θ U ( C M + β C U ) C M U ) ( T U + c U ) 2 + c M ( θ M ( C M + β C U ) C M U ) ( T M + c M ) 2 < 0
According to Assumption 5 θ M R M U > R M and θ U R M U > R U , the calculation shows that θ M α ( C M + β C U ) > α C M U , so d S 1 d α < 0 . Equation (12) indicates that the area of S 1 decreases as the degree of mutual trust α increases. At this time, the saddle point N x , y is moved in the direction of NR on the evolutionary phase diagram. The probability that the evolution of the game between the two parties will be converted to a stable strategy of cooperation gradually increases, which makes it easier to realize the manufacturing service. Conversely, cooperation on a voluntarily basis is difficult to generate when both parties are suspicious of each other. Even when cooperation exists, the benefits and innovations that can be co-created are very limited.
(2) Market demand for the service
For the area formula S 1 , the first partial derivative of the level of market demand for services β can be obtained:
d S 1 d β = 1 2 α C U θ U c U ( γ c M ( r U C U + α C M U ) + θ U ( r M U C M U + α ( C M + β C U ) ) + c U ) 2 + θ M c M ( m ( r M C M β C U + α C M U ) + θ M ( r M U C M U + α ( C M + β C U ) ) + c M ) 2 = 1 2 α C U θ U c U ( T U + c U ) 2 + θ M c M ( T M + c M ) 2 < 0
Equation (13) indicates that the area of S 1 decreases as the level of market demand for the service β increases. At this time, the saddle point N x , y is moved in the direction of NR. The probability that the evolution of the game will be converted to a stable strategy of cooperation gradually increases. Service-oriented transformation of the manufacturing industry is more urgent as the market demand for servicing has increased, and the EME and EOE have stronger intentions to cooperate.
(3) Basic market income
Formula for the area S 1 , respectively, for each main basic market incomes r U , r M , r M U of the first-order partial derivative available:
d S 1 d r U = c U 2 ( γ c M ( r U C U + α C M U ) + θ U ( r M U C M U + α ( C M + β C U ) ) + c U ) 2 = c U 2 ( θ U R M U γ c M R U + c U ) 2 = c U 2 ( T U + c U ) 2 > 0
d S 1 d r M = c M 2 m r M C M β C U + α C M U + θ M r M U C M U + α ( C M + β C U + c M ) 2 = c M 2 θ M R M U m R M + c M 2 = c M 2 T M + c M 2 > 0
d S 1 d r M U = 1 2 θ U c U ( γ c M ( r U C U + α C M U ) + θ U ( r M U C M U + α ( C M + β C U ) ) + c U ) 2 + θ M c M ( m ( r M C M β C U + α C M U ) + θ M ( r M U C M U + α ( C M + β C U ) ) + c M ) 2 = 1 2 θ U c U ( T U + c U ) 2 + θ M c M ( T M + c M ) 2 < 0
Since Equations (14) and (15) are always greater than 0, the area of S 1 increases as the basic market incomes r U and r M increase. At this time, the saddle point N x , y is moved in the direction of NO. The probability that the evolution of the game will be converted to a stable strategy of competition gradually increases.
As Equation (16) is always less than 0, the area of S 1 decreases as the basic market income after cooperation r M U increases. At this time, the saddle point N x , y is moved in the direction of NR. The probability that the evolution of the game will be converted to a stable strategy of cooperation gradually increases.
Therefore, the idea of a win–win cooperation was relatively weak when the market base operated by both parties alone had considerable and relatively satisfactory returns. On the other hand, when the income of the market base operated by both parties is not ideal, and the market development prospects of service-based manufacturing are better, the market income is relatively considerable. Then, a strong intention to cooperate is created and the success rate of co-creation is higher.
(4) General cost
Formula for the area S 1 , respectively, for the party to produce the general cost C U , C M , C M U of the first-order partial derivative available:
d S 1 d C U = 1 2 c U ( 1 + θ U α β ) ( γ c M ( r U C U + α C M U ) + θ U ( r M U C M U + α ( C M + β C U ) ) + c U ) 2 + c M θ M α β ( m ( r M C M β C U + α C M U ) + θ M ( r M U C M U + α ( C M + β C U ) ) + c M ) 2 = 1 2 c U ( 1 + θ U α β ) ( T U + c U ) 2 + c M θ M α β ( T M + c M ) 2 < 0
d S 1 d C M = 1 2 c U θ U α ( γ c M ( r U C U + α C M U ) + θ U ( r M U C M U + α ( C M + β C U ) ) + c U ) 2 + c M ( 1 + θ M α ) ( m ( r M C M β C U + α C M U ) + θ M ( r M U C M U + α ( C M + β C U ) ) + c M ) 2 = 1 2 c U θ U α ( T U + c U ) 2 + c M ( 1 + θ M α ) ( T M + c M ) 2 < 0
d S 1 d C M U = c U ( θ U + α ) 2 ( γ c M ( r U C U + α C M U ) + θ U ( r M U C M U + α ( C M + β C U ) ) + c U ) 2 + c M ( θ M + α ) 2 ( m ( r M C M β C U + α C M U ) + θ M ( r M U C M U + α ( C M + β C U ) ) + c M ) 2 = 1 2 c U ( θ U + α ) ( T U + c U ) 2 + c M ( θ M + α ) ( T M + c M ) 2 > 0
Since Equations (17) and (18) are always less than 0, the area of S 1 decreases as the general costs C U and C M increase. The probability that the evolution of the game will converge to the stable strategy of cooperation is gradually increasing. Since Equation (19) is always greater than 0, so the area of S 1 increases as the general cost generated of cooperation C M U increases. The probability that the evolution of both parties of the game converges to a stable strategy of competition is gradually increasing.
When the general cost of independent operation of the two companies is high, resulting in less profit, the general cost of service-oriented manufacturing is relatively low, and profits are increased. The enterprises will carry out reform and transformation, hoping to reduce the general operating cost of the two parties through service-oriented transformation, and its cooperation intention is relatively strong. On the contrary, if the general cost of service manufacturing jointly provided by the two parties is relatively high, affecting the profit space. But the independent operating cost is stable and relatively low, the two parties will question the significance of cooperation, and affect the cooperation intention. So, the cooperation failure rate is high.
(5) Profit distribution ratio
From Assumption 4, the proportional coefficient of profit distribution θ M + θ U = 1 can be seen. Therefore, to find one of the parameters, this paper uses the area formula S 1 to find the first partial derivative of the profit distribution ratio θ U , as shown in Equation (20).
d S 1 d θ U = c M ( r M U + α ( C M + β C U ) C M U ) 2 ( m ( r M C M β C U + α C M U ) + ( 1 θ U ) ( r M U C M U + α ( C M + β C U ) ) + c M ) 2 c U ( r M U + α ( C M + β C U ) C M U ) 2 ( γ c M ( r U C U + α C M U ) + θ U ( r M U C M U + α ( C M + β C U ) ) + c U ) 2 = R M U 2 c M ( T M + c M ) 2 c U ( T U + c U ) 2
Since this cannot directly judge the positive and negative, the second partial derivative of the proportional coefficient of profit distribution of formula θ U for area S 1 is calculated, as shown in Equation (21).
d 2 S 1 d 2 θ U = c M ( r M U + α ( C M + β C U ) C M U ) 2 ( m ( r M C M β C U + α C M U ) + ( 1 θ U ) ( r M U C M U + α ( C M + β C U ) ) + c M ) 3 + c U ( r M U + α ( C M + β C U ) C M U ) 2 ( γ c M ( r U C U + α C M U ) + θ U ( r M U C M U + α ( C M + β C U ) ) + c U ) 3 = R M U 2 ( c M ( T M + c M ) 3 c U ( T U + c U ) 3 ) > 0
Since Equation (21) is always greater than 0, so the second-order partial derivative of S 1 is a monotonously increasing function. When d S 1 d θ U = 0 , S 1 is minimum, S 2 for great value, it is the time when the two parties have the strongest cooperation intention, and the coefficient of profit-sharing ratio is the optimal value. The probability that the evolution of the game will be converted to a stable strategy of cooperation gradually increases. The profit distribution ratio determines the final returns of both parties. The larger the ratio, the more income, the higher the enterprise satisfaction, and the stronger the cooperation intention of both parties. This makes business cooperation more successful and long-term.
Therefore, it is important to determine the profit distribution ratio. This paper obtains the θ U optimal solution by derivation and obtains the optimal distribution scheme, which is beneficial to cooperation and benefits. On the contrary, if the proportion of cooperation distribution is unbalanced, the income gap is large. It will cause dissatisfaction of one party, resulting in an unstable cooperation relationship until it breaks down, and the cooperation failure rate is relatively high.
(6) Cost of unilateral cooperation
The first-order partial derivative of the area formula S 1 , with respect to the unilateral cooperation cost c U and c M of each party are as follows:
d S 1 d c U = c U 2 ( γ c M ( r U C U + α C M U ) + θ U ( r M U C M U + α ( C M + β C U ) ) + c U ) 2 + 1 2 ( γ c M ( r U C U + α C M U ) + θ U ( r M U C M U + α ( C M + β C U ) ) + c U ) = 1 2 T U ( T U + c U ) 2 > 0
d S 1 d c U = c U 2 ( γ c M ( r U C U + α C M U ) + θ U ( r M U C M U + α ( C M + β C U ) ) + c U ) 2 + 1 2 ( γ c M ( r U C U + α C M U ) + θ U ( r M U C M U + α ( C M + β C U ) ) + c U ) = 1 2 T U ( T U + c U ) 2 > 0
Because Equations (22) and (23) are always greater than 0, the area of S 1 increases as the cost of unilateral cooperation increases, the probability that the evolution of the game will be converted to a stable strategy of competition is gradually increasing. The cost of unilateral cooperation is the cost incurred by both parties’ cooperation on only one party, and the benefit acquisition is limited when the cost of unilateral cooperation is larger. When the unilateral cost of cooperation is substantial and the benefits are limited, the party opting for cooperation may contemplate relinquishing its cooperative stance.
(7) Technology spillover level coefficient
When the EME cooperate unilaterally, for the area formula S 1 , the first partial derivative of the horizontal coefficient γ of technology spillover obtained by EOE can be obtained:
d S 1 d γ = c U c M 2 ( γ c M ( r U C U + α C M U ) + θ U ( r M U C M U + α ( C M + β C U ) ) + c U ) 2 = 1 2 c U c M ( T U + c U ) 2 > 0
Because Equation (24) is always greater than 0, the area of S 1 increases as technology spillover level coefficient increases when the EME unilateral cooperation. The probability of game evolution converging to the stable strategy of competition is gradually increasing. Only when the EME chooses to cooperate, the EOE can obtain the technology free of charge through the technology spillover. This allows the EOE to gain additional benefits without incurring the cost of cooperation. When more income without work, the stronger the idea of “laziness”, the lower the success rate of cooperation.
(8) The technology transfer diffusion benefit
When the EOE cooperate unilaterally, for the area formula S 1 , the first partial derivative of m obtained by the EME through technology transfer diffusion can be obtained:
d S 1 d m = c M 2 ( m ( r M C M β C U + α C M U ) + θ M ( r M U C M U + α ( C M + β C U ) ) + c M ) 2 = 1 2 c M ( T M + c M ) 2 > 0
Because Equation (25) is always greater than 0, the area of S 1 increases as the benefit from technology diffusion transfer increases when the EOE cooperates unilaterally. The probability that the evolution of the game will be converted to a stable strategy of competition is gradually increasing. And the benefit gained from the technology transfer and diffusion is the additional benefit gained by the EME without paying the cost of cooperation. When and only when the EOE chooses to cooperate, which can be obtained through the diffusion of the technology, the intention to cooperate is gradually weak.

5. Simulation Analysis

The simulation focuses on usefulness and reveals the extent to which the law of things changes. The conclusion of the simulation remains unchanged despite changes in the parameter values [36]. Based on above the assumptions and constraints, this paper references the rules of various scholars regarding parameter setting for numerical simulation, as well as existing literature on determining parameter values. Each parameter is set within a reasonable range, and the impact of different parameters on the evolution of the strategy is analyzed. The dynamic evolution process of the strategy is then simulated [37,38]. When a parameter is discussed, the other parameters are assigned the following values: c U = 0.28 , c M = 0.21 , θ U = 0.6 , θ M = 0.4 , α = 0.5 , β = 0.6 , γ = 0.2 , m = 0.18 , r M = 0.46 , r U = 0.35 , r M U = 0.61 , C U = 0.33 , C M = 0.46 , C M U = 0.22 . According to the values of each parameter above, data simulation is carried out through MATLAB to analyze the impact of each parameter on the results of the strategy evolution of the EME and the EOE.
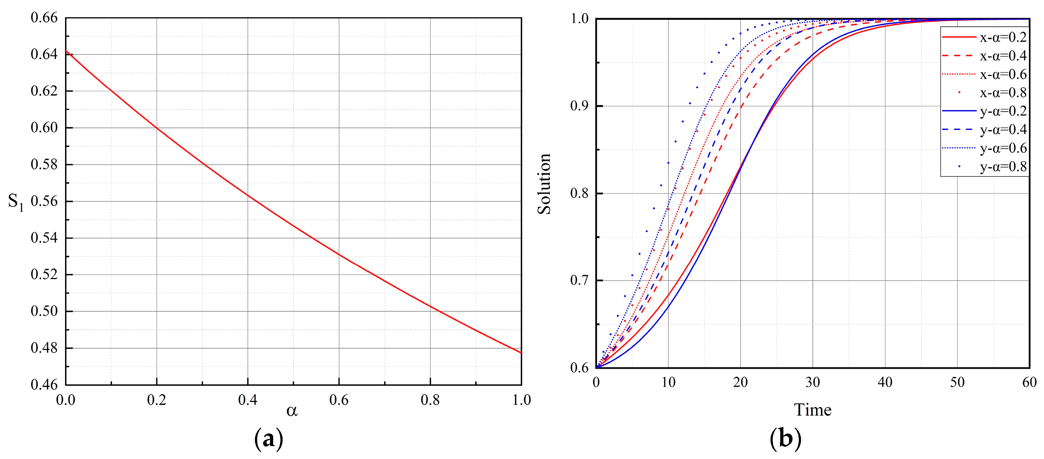
(1) The influence of the degree of mutual trust between the parties on strategy evolution.
Assuming that the degree of mutual trust α [0,1] and that the other parameter values remain unchanged, the influence of the mutual trust degree α on S 1 can be obtained from Equation (11), which is analysed as follows:
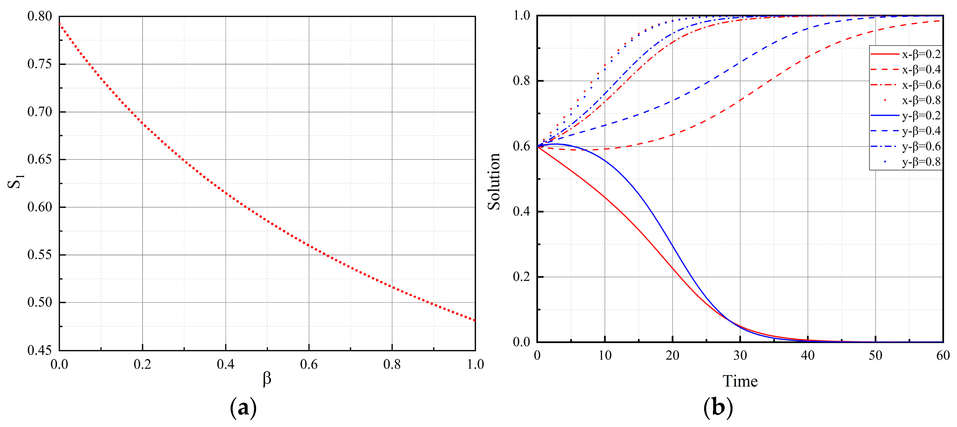
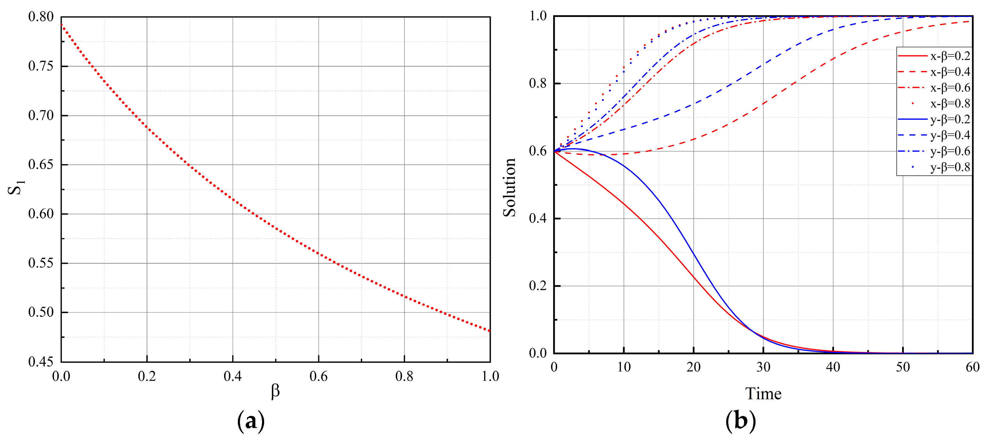
As shown in Figure 3a, as α increases in the interval [0,1], S 1 decreases in the interval [0.46,0.64]. Finally, the game strategy converges to (cooperation, cooperation).
As shown in Figure 3b, with the increase of α , the mutual trust between the two parties is higher. When α = 0.8 , the curve convergence speed is faster, the intention of cooperation between the EME and the EOE is stronger.
Therefore, a higher degree of mutual trust is conducive to enterprise cooperation and value co-creation. The mutual trust degree of both parties is proportional to the cooperation intention of enterprises.
(2) The influence of market demand for the service on strategy evolution.
Assuming that the market demand for service β [0,1] and that the other parameter values remain unchanged, the influence of market demand β on S 1 can be obtained from Equation (11), which is analysed as follows:
As shown in Figure 4a, as β increases in the interval [0,1], S 1 decreases in the interval [0.45,0.80]. The two parties of the probability of cooperation with the increase in the market demand for services becomes larger.
As shown in Figure 4b, when β = 0.2 , the market demand for services is low, and enterprises can bear the market demand if they are satisfied with the status quo. So, service-oriented transformation is not urgent. Currently, the cooperation intention of both parties is very weak.
With the increase of β , the higher the market demand for services, the game strategy gradually converges to (cooperation, cooperation). When β = 0.8 , the curve of the EME and the EOE is steeper, the intention of cooperation between the EME and the EOE is stronger.
Therefore, when the market demand for services is high and the demand is greater than the supply, the enterprise cannot bear all the market demand alone. Then, the two parties can cooperate to jointly serve the market and obtain more benefits.
(3) The influence of basic market income on strategy evolution.
As shown in Figure 5a, the influence of market-based revenue r i on S 1 is in two states.
When the EME and the EOE have not generated cooperation in their respective operations, S 1 will gradually increase with the increase in market-based revenue r M and r U . This represents a gradual weakening of the intention to cooperate.
When the EME and the EOE cooperate, S 1 will gradually decrease with the increase in market-based benefits, and the willingness between the EME and the EOE to cooperate is gradually clear.
A comparison of the slopes of r M and r U reveals that the market base gains affect the decision-making of both parties to approximately the same extent.
Figure 5b–d represents the impact of changes in the market-based returns of the EME and the EOE, as well as the common market-based returns of the two parties after cooperation, on the strategy evolution, respectively.
As shown in Figure 5b,c, when r i 0.4 , the strategic evolution of the EME and the EOE finally converge to (cooperation, cooperation). With the decrease of r M and r U , the speed of convergence is accelerated. The evolution result brought by the common market base revenue change after the cooperation between the EME and the EOE is opposite to this.
As shown in Figure 5d, when r i 0.4 , the strategy evolution converges to (competition, competition), and with the increase of r M U , and it takes a shorter time to converge to a stable strategy.
Therefore, most enterprises will choose to stick to the old rut when the revenue from their own development reaches their satisfaction or when seeking cooperation does not improve their revenue. However, when the development of enterprises reaches a bottleneck, cooperation can develop a new impetus for the enterprise and improve the revenue of the market base. Therefore, many enterprises will seek cooperation to create value together.
(4) The influence of general cost on strategy evolution.
As shown in Figure 6a, the influence of the general cost C i on S 1 presents two trends.
The increase of C M and C U can reduce the probability of competition and promote the cooperation between the two parties. However, the promotion intensity gradually decreases, showing a state of diminishing marginal utility.
With the increase in the general cost C M U , the probability of cooperation between the two subjects gradually decreases. Finally, the strategy evolution converges to (competition, competition).
Figure 6b–d represents the impact of changes in the general cost of the EME and the EOE, as well as the common general cost of the two parties after cooperation, on the strategy evolution, respectively.
As shown in Figure 6b,c, when C i 0.4 , with the increase in the values of general cost C M and C U , the curve becomes steeper and the time to converge to a stable strategy becomes shorter. When C i 0.2 , the general cost is low, and the two parties of the game are more inclined to develop separately and do not choose to cooperate.
As shown in Figure 6d, the effect of the change of the value of C M U on S 1 is opposite. Only when C i 0.2 , the game strategies of two parties will evolve into (cooperation, cooperation).
For Figure 5 and Figure 6, it is found that changes in the general value of costs have a relatively significant impact on the strategies of both enterprises.
Thus, enterprise development is more sensitive to costs, and changes in costs can easily lead to changes in strategies. When the cost is relatively high, the enterprise will consider changing the development strategy. They will find a path to reduce the costs and improve revenue through various ways such as enterprise transformation and establishing cooperation.
(5) The influence of profit distribution ratio on strategy evolution.
From the above Assumption 5, θ M + θ U = 10 θ i 1 . And from Equation (22), θ U has extreme value, which is analyzed as follows:
As shown in Figure 7a, the influence of S 1 shows a quadratic trend. As the profit-sharing coefficient θ U increases in the interval [0,1], S 1 decreases and then increases. At this time, there exists an optimal profit distribution ratio θ U and θ M . The EME and the EOE have the greatest probability of choosing to cooperate.
Figure 7b represents the effect of the change in the value of the profit allocation coefficient θ U on the strategy evolution. When θ U = 0.4 , the intention of the EME choosing cooperation is the strongest. With the increase of θ U , the profit distribution of the EME decreases, and the enthusiasm of cooperation weakens, and the speed of convergence becomes slower.
For the EOE, when θ U = 0.6 , the strategy of the EOE evolves the fastest, and the EOE has the strongest intention to cooperate. However, when the profit allocation coefficient θ U is too large or small, the game strategy will converge to (competition, competition).
Therefore, a reasonable profit distribution is conducive to the long-term development of the cooperation strategy of the enterprises. The exclusive benefit or imbalanced distribution will eventually make the cooperation collapse.
(6) The influence of unilateral cooperation cost on strategy evolution.
The costs of unilateral cooperation are analyzed as follows:
As shown in Figure 8a, the effect of unilateral cooperation cost c M and c U on S 1 shows an increasing trend. As the value of unilateral cooperation costs c M and c U increases, the probability of cooperation decreases. Then, S 1 increases gradually flat, the marginal effect decreases, and the slope of c U is larger relative to the slope of c M .
Therefore, the influence of unilateral cooperation cost on the strategy results shows the law of diminishing marginal effect. The cooperation intention of the EOE is more affected by the unilateral cooperation cost than that of the EME.
As shown in Figure 8b,c, with the increase in the unilateral cooperation cost, the cooperation intention of the EME and the EOE gradually decreases. When the unilateral cooperation cost c M 0.4 for the EME and c U 0.6 for the EOE, the game strategy converges to (competition, competition). The unilateral cooperation cost c M and c U takes on an increasing value, the faster the evolution. Currently, the intention of non-cooperation is the strongest.
Therefore, when the unilateral cooperation cost is high and exceeds the firm’s expectation, the higher cost will prompt the firm to give up the idea of cooperation. And Figure 8c further confirms that the EOE are more likely to be influenced by the unilateral cooperation cost to change their strategies.
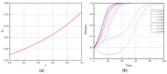
(7) The influence of technology spillover level coefficient on strategy evolution.
Assuming that the technology spillover level coefficient γ [0,1], the analysis is as follows:
As shown in Figure 9a, as γ increases in the interval [0,1], S 1 increases in the interval [0.55,0.80]. The increase in the technology spillover level coefficient makes the probability of cooperation gradually decrease.
As shown in Figure 9b, the smaller the technology spillover level coefficient, the shorter the time to reach the stable strategy of (cooperation, cooperation). When γ = 0.8 , the slope of the curve changes greatly. For the EOE, the higher level of technology spillover makes the benefit of “getting something for nothing” larger.
Therefore, the cooperation intention at the beginning of the EOE is weak. However, relying on “free-riding” benefits is not a long-term solution, and limited access to technology hinders development. To achieve better development, it is necessary to establish a firm and effective strategic cooperation between EOE and EME, conduct joint research and development of technology, and share benefits.
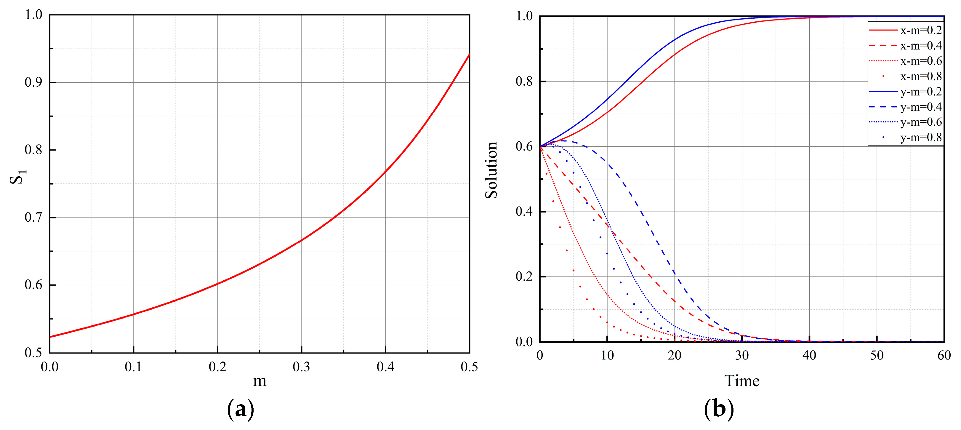
(8) The influence of the technology transfer diffusion benefit on strategy evolution.
The benefits of technology transfer diffusion are analyzed as follows:
As shown in Figure 10a, S 1 increases with the increasing in technology transfer diffusion benefit m . The higher the diffusion benefit of technology transfer, the lower the probability of cooperation between the EME and the EOE.
As shown in Figure 10b, when m 0.4 , the higher the slope of the curve, the faster the convergence to a stable strategy (competition, competition).
Therefore, when the benefits of technology diffusion through transfer are larger, the EME can attain significant profits by selling the technology without expending much effort. However, the EOE needs to pay a larger cost to buy technology from the EME. At this time, the enthusiasm of both parties to cooperate is greatly reduced, and the probability of cooperation is lower. The increase in benefits from technology diffusion affects the establishment of a cooperative relationship between the two parties.

6. Summary

6.1. Conclusions of the Study

With the new generation of information technology promoting the manufacturing industry’s shift towards a service orientation, the EOE within the product–service system has gradually developed service capabilities. The service supply is divided between the EME and the EOE, thereby altering the cooperative–competitive relationship between these two main entities.
This paper establishes an evolutionary model of the game between the EME and the EOE to explore the changes in their coopetitive relationship. By employing replicated dynamic equations for both parties, this paper comprehensively analyzes how factors such as mutual trust, service market demand, profit distribution ratio, technology spillover and diffusion, market revenue, general costs, and unilateral cooperation costs influence the strategic evolution of the EME and EOE. Subsequently, numerical simulations are conducted using MATLAB to verify the analytical results. Ultimately, the following conclusions are drawn.
(1) The development of cooperative strategies between the EME and the EOE can be facilitated by enhancing mutual trust and increasing the market demand for services. A higher rate of technology spillover and greater benefits from technology transfer can drive the evolution of competitive strategies for both parties. Furthermore, changes in the levels of market demand for services and the benefits of technology diffusion will have a pronounced impact on the strategic evolution of the EME and the EOE.
(2) During the strategy selection process of the EME and the EOE, the decision to choose a cooperative strategy will be based on the changes in market revenue and general costs that occur before and after cooperation. Compared to market revenue, enterprise development is more sensitive to costs. Additionally, changes in general costs can easily result from alterations in the enterprise’s strategy.
(3) The unilateral cooperation cost is inversely correlated with the cooperation intention of both the EME and the EOE. It has caused the coopetitive relationship between the two parties to evolve into a competitive dominance. As the unilateral cooperation cost increases, its impact on strategy follows the law of diminishing marginal effect. In this scenario, the EOE becomes more susceptible to adjusting its strategies based on the value of the unilateral cooperation cost.
(4) There is an optimal profit distribution ratio that maximizes satisfaction for both the EME and the EOE, thereby increasing the likelihood of cooperation. This ideal ratio allows the stabilization strategy of both parties to evolve into synergistic cooperation. A reasonable profit distribution fosters the stable development of cooperative relationships between enterprises.

6.2. Managerial Insights

Based on the study of the coopetitive relationship evolution between the EME and the EOE, several managerial insights can be drawn:
(1) Technological Advantages of EME. The EME holds stronger technological advantages. During cooperation with the EOE, it should focus on product innovation and protect core technologies to improve service levels and minimize technology spillover. Additionally, maintaining a strong relationship with the EOE is crucial. This includes offering new products and comprehensive services promptly and managing costs and pricing effectively to avoid non-cooperation issues from the EOE due to product, cost, or service concerns. In profitable situations, EMEs should foster a cooperative environment to sustain a strong, long-term relationship, ensuring steady market returns.
(2) Strategic Service Management for EOE. Beyond operational activities, the EOE should enhance service technologies and capabilities. The dominant service provider within the product–service system often shifts based on factors such as service conditions, competitive advantages, and costs. If conditions permit, the EOE might provide equipment services internally to reduce expenses, especially when external service costs are high. Conversely, if these costs are lower than in-house services, cooperating with the EME to obtain comprehensive services at reasonable costs becomes a preferable option.
(3) Service-Oriented Transformation. Driven by national policy, transforming manufacturing toward a service orientation is critical for high-quality development. EMEs and EOEs can achieve value co-creation by innovating their product and service systems. During cooperation, both parties should
  • Foster mutual trust to prevent detrimental competition.
  • Enhance service quality to boost market demand.
  • Increase market revenue, manage cooperative costs, and equitably distribute profits.
  • Strengthen R&D efforts, safeguard intellectual property, and protect their respective corporate interests.
EME and EOE must establish amicable strategic partnerships, actively comply with national policies, collaborate in developing service-oriented manufacturing, and jointly enhance market returns.

6.3. Research Shortcomings and Outlook

Although the coopetition relationship between the EME and the EOE was analyzed without a real case, some theoretical results were derived primarily through MATLAB simulations of strategy evolution. In the future, it is important to collaborate with actual enterprises, consider additional influencing factors, and thoroughly explore the evolution of EOE strategies. This approach will offer practical management insights and enable enterprises to develop effective development strategies. In summary, the research presented in this paper holds significant implications for the transformation and development of enterprises.

Author Contributions

Conceptualization, C.Z. and N.S.; methodology, C.Z. and N.S.; software, X.Z., N.S. and H.D.; writing—original draft preparation, C.Z., N.S. and X.Z.; writing—review and editing, J.C.; funding acquisition, C.Z. All authors have read and agreed to the published version of the manuscript.

Funding

This research was supported by Higher Education Scientific Research Project of Anhui Province of China (Grant number 2022AH050269), Philosophy and Social Science Planning Project of Anhui Province of China (Grant number AHSKYQ2023D009), and Higher Education Scientific Research Project of Anhui Province of China (Grant number 2022jyjxggyj244).

Data Availability Statement

Data are contained within the article.

Acknowledgments

The author would like to thank the CRRC Qing Dao Sifang Co., Ltd. for case providing.

Conflicts of Interest

The authors declare no conflicts of interest.

References

  1. Li, X.; Zhang, L.; Cao, J. Research on the mechanism of sustainable business model innovation driven by the digital platform ecosystem. J. Eng. Technol. Manag. 2023, 68, 101738. [Google Scholar] [CrossRef]
  2. Li, K.S.; Xiong, Y.Q. Host country’s environmental uncertainty, technological capability, and foreign market entry mode: Evidence from high-end equipment manufacturing MNEs in emerging markets. Int. Bus. Rev. 2022, 31, 101900. [Google Scholar] [CrossRef]
  3. von Arx, W.; Thao, V.T.; Wegelin, P.; Maarfield, S.; Frölicher, J. The development of international passenger rail services from 2007 to 2016: The case of Switzerland. Res. Transp. Econ. 2018, 69, 326–336. [Google Scholar] [CrossRef]
  4. Kwon, Y.; Kang, D.; Kim, S.; Choi, S. Coopetition in the soc industry: The case of qualcomm incorporated. J. Open Innov. Technol. Mark. Complex. 2020, 6, 9. [Google Scholar] [CrossRef]
  5. Katsaliaki, K.; Kumar, S.; Loulos, V. Supply chain coopetition: A review of structures, mechanisms and dynamics. Int. J. Prod. Econ. 2023, 267, 109057. [Google Scholar] [CrossRef]
  6. Pan, S.; Zhong, R.Y.; Qu, T. Smart product-service systems in interoperable logistics: Design and implementation prospects. Adv. Eng. Inform. 2019, 42, 100996. [Google Scholar] [CrossRef]
  7. You, L.; Zhang, Z.; Wang, W.; Zhao, X. Learning from innovation award winners? Technology spillovers and firm innovation. Int. Rev. Financ. Anal. 2023, 92, 103053. [Google Scholar] [CrossRef]
  8. Chaudhary, S.; Dhir, A.; Gligor, D.; Khan, S.J.; Ferraris, A. Paradoxes and coping mechanisms in the servitisation journey. Ind. Market. Manag. 2022, 106, 323–337. [Google Scholar] [CrossRef]
  9. Rong, K.; Luo, Y. Toward born sharing: The sharing economy evolution enabled by the digital ecosystems. Technol. Forecast. Soc. Chang. 2023, 196, 122776. [Google Scholar] [CrossRef]
  10. Wang, G.; Zhang, G.; Guo, X.; Zhang, Y. Digital twin-driven service model and optimal allocation of manufacturing resources in shared manufacturing. J. Manuf. Syst. 2021, 59, 165–179. [Google Scholar] [CrossRef]
  11. Ardolino, M.; Rapaccini, M.; Saccani, N.; Gaiardelli, P.; Crespi, G.; Ruggeri, C. The role of digital technologies for the service transformation of industrial companies. Int. J. Prod. Res. 2017, 56, 2116–2132. [Google Scholar] [CrossRef]
  12. Paiola, M.; Gebauer, H. Internet of things technologies, digital servitization and business model innovation in BtoB manufacturing firms. Ind. Market. Manag. 2020, 89, 245–264. [Google Scholar] [CrossRef]
  13. Suppatvech, C.; Godsell, J.; Day, S. The roles of internet of things technology in enabling servitized business models: A systematic literature review. Ind. Market. Manag. 2020, 82, 70–86. [Google Scholar] [CrossRef]
  14. Xing, Y.; Liu, Y.; Davies, P. Servitization innovation: A systematic review, integrative framework, and future research directions. Technovation 2022, 122, 102641. [Google Scholar] [CrossRef]
  15. Zhang, X.; Ming, X.; Bao, Y.; Liao, X. Industrial Internet Platform (IIP) enabled Smart Product Lifecycle-Service System (SPLSS) for manufacturing model transformation: From an industrial practice survey. Ind. Market. Manag. 2022, 52, 101633. [Google Scholar] [CrossRef]
  16. Coba, C.M.; Boucher, X.; Lamy, D.; Vuillaume, F.; Gay, A. Design and engineering of value-driven Smart PSS for manufacturing companies: Design risk anticipation with sPS2Risk Framework. CIRP J. Manuf. Sci. Technol. 2023, 48, 1–18. [Google Scholar] [CrossRef]
  17. Bhandari, K.R.; Zámborský, P.; Ranta, M.; Salo, J. Digitalization, internationalization, and firm performance: A resource-orchestration perspective on new OLI advantages. Int. Bus. Rev. 2023, 32, 102135. [Google Scholar] [CrossRef]
  18. Massari, G.F.; Giannoccaro, I. Investigating the effect of horizontal coopetition on supply chain resilience in complex and turbulent environments. Int. J. Prod. Econ. 2021, 237, 108150. [Google Scholar] [CrossRef]
  19. Qian, Y.; Yu, X.A.; Chen, X.; Song, M. Research on stability of major engineering technology innovation consortia based on evolutionary game theory. Comput. Ind. Eng. 2023, 186, 109734. [Google Scholar] [CrossRef]
  20. Pi, S.; Li, H. Vertical cooperation and coopetition of incumbents under the new energy substitute: Evidence from Chinese automobile industry. J. Clean. Prod. 2022, 359, 131964. [Google Scholar] [CrossRef]
  21. Bagherzadeh, M.; Ghaderi, M.; Fernandez, A.S. Coopetition for innovation-the more, the better? An empirical study based on preference disaggregation analysis. Eur. J. Oper. Res. 2021, 297, 695–708. [Google Scholar] [CrossRef]
  22. Tian, W.; Ge, B. Differential Game Analysis of Dual-channel Supply Chain Based on Two Manufacturers’ Competition and Cooperation with Their Service Efforts. Ind. Eng. Manag. 2019, 24, 136–143. (In Chinese) [Google Scholar] [CrossRef]
  23. Sun, K.; Guo, W. Research on the Stability of High-tech Enterprise Innovation Alliance from the Perspective of Coopetition. Chin. J. Manag. Sci. 2021, 29, 219–229. (In Chinese) [Google Scholar] [CrossRef]
  24. Li, W.; Zhao, X. Competition or coopetition? Equilibrium analysis in the presence of process improvement. Eur. J. Oper. Res. 2021, 297, 180–202. [Google Scholar] [CrossRef]
  25. Shang, W.; Teng, L.; Yang, J.B. Optimization of competitive supply chains with retailers’ horizontal cooperation and consumers’ green preference. Environ. Sci. Pollut. R. 2021, 28, 68426–68447. [Google Scholar] [CrossRef]
  26. Yadav, N.; Kumar, R.; Malik, A. Global developments in coopetition research: A bibliometric analysis of research articles published between 2010 and 2020. J. Bus. Res. 2022, 145, 495–508. [Google Scholar] [CrossRef]
  27. Hu, Y.; Han, Q. Evolutionary game analysis on value co-creation of product service system. Manag. Rev. 2021, 33, 242. (In Chinese) [Google Scholar] [CrossRef]
  28. Sun, P.J. A tripartite game model of trust cooperation in cloud service. Comput. Secur. 2021, 106, 102272. [Google Scholar] [CrossRef]
  29. Liu, Y.; Zuo, J.; Pan, M.; Ge, Q.; Chang, R.; Feng, X.; Fu, Y.; Dong, N. The incentive mechanism and decision-making behavior in the green building supply market: A tripartite evolutionary game analysis. Build. Environ. 2022, 214, 108903. [Google Scholar] [CrossRef]
  30. Lee, S.; Yoo, S.; Kim, D. When is servitization a profitable competitive strategy? Int. J. Prod. Econ. 2016, 173, 43–53. [Google Scholar] [CrossRef]
  31. Carree, M.; Lokshin, B.; Alvarez, H.A. Technology partnership portfolios and firm innovation performance: Further evidence. J. Eng. Technol. Manag. 2019, 54, 1–11. [Google Scholar] [CrossRef]
  32. Li, G.; Wu, H.; Zheng, H. Technology investment strategy for a competitive manufacturer in the presence of technology spillover. IEEE Trans. Eng. Manag. 2021, 70, 1162–1173. [Google Scholar] [CrossRef]
  33. Gachanja, I.M. Influence of technology transfer from universities on manufacturing firms’ innovative performance. Int. J. Innov. Stud. 2022, 7, 115–126. [Google Scholar] [CrossRef]
  34. Peng, Y.; Chen, L.; Dou, R.; Hou, Y. Service innovation decision for manufacturing enterprises based on a coopetition perspective. Comput. Ind. Eng. 2023, 183, 109496. [Google Scholar] [CrossRef]
  35. Friedman, D. Evolutionary games in economics. Econom. J. Econom. Soc. 1991, 59, 637–666. [Google Scholar] [CrossRef]
  36. Sterman, J. System Dynamics: Systems Thinking and Modeling for a Complex World; Massachusetts Institute of Technology, Engineering Systems Division: Cambridge, MA, USA, 2002; Available online: http://hdl.handle.net/1721.1/102741 (accessed on 20 December 2024).
  37. Feng, C.; Ma, R. Analysis of Evolutionary Game between Manufacturing Enterprises and Service Providers Based on Servitization. Chin. J. Manag. Sci. 2022, 30, 263–274. (In Chinese) [Google Scholar] [CrossRef]
  38. Luo, J.; Li, W.; Zhao, Y. Stability analysis of manufacturing enterprise service derivative based on evolutionary game theory. J. Syst. Eng. 2016, 31, 761–771. (In Chinese) [Google Scholar] [CrossRef]
Figure 1. PSS two main body competition and cooperation relationship evolution.
Figure 1. PSS two main body competition and cooperation relationship evolution.
Systems 13 00010 g001
Figure 2. Phase diagram of the evolution of coopetitive relationship strategies.
Figure 2. Phase diagram of the evolution of coopetitive relationship strategies.
Systems 13 00010 g002
Figure 3. Impact of the level of mutual trust between the parties on strategy evolution. (a) The impact of a change in α on S1; (b) The impact of different values of α on the results.
Figure 3. Impact of the level of mutual trust between the parties on strategy evolution. (a) The impact of a change in α on S1; (b) The impact of different values of α on the results.
Systems 13 00010 g003
Figure 4. Impact of market demand for services on strategy evolution. (a) The impact of a change in β on S1; (b) The impact of different values of β on the results.
Figure 4. Impact of market demand for services on strategy evolution. (a) The impact of a change in β on S1; (b) The impact of different values of β on the results.
Systems 13 00010 g004
Figure 5. Impact of market-based returns on strategy evolution. (a) The impact of a change in ri on S1; (b) The impact of different values of rU on the results; (c) The impact of different values of rM on the results; (d) The impact of different values of rMU on the results.
Figure 5. Impact of market-based returns on strategy evolution. (a) The impact of a change in ri on S1; (b) The impact of different values of rU on the results; (c) The impact of different values of rM on the results; (d) The impact of different values of rMU on the results.
Systems 13 00010 g005
Figure 6. Impact of general cost on strategy evolution. (a) The impact of a change in Ci on S1; (b) The impact of different values of CU on the results; (c) The impact of different values of CM on the results; (d) The impact of different values of CMU on the results.
Figure 6. Impact of general cost on strategy evolution. (a) The impact of a change in Ci on S1; (b) The impact of different values of CU on the results; (c) The impact of different values of CM on the results; (d) The impact of different values of CMU on the results.
Systems 13 00010 g006
Figure 7. Impact of profit distribution ratio on strategy evolution. (a) The impact of a change in θU on S1; (b) The impact of different values of θU on the results.
Figure 7. Impact of profit distribution ratio on strategy evolution. (a) The impact of a change in θU on S1; (b) The impact of different values of θU on the results.
Systems 13 00010 g007
Figure 8. Impact of unilateral cooperation costs on strategy evolution. (a) The impact of a change in c i on S1; (b) The impact of different values of c U on the results; (c) The impact of different values of c M on the results.
Figure 8. Impact of unilateral cooperation costs on strategy evolution. (a) The impact of a change in c i on S1; (b) The impact of different values of c U on the results; (c) The impact of different values of c M on the results.
Systems 13 00010 g008
Figure 9. Impact of technology spillover level coefficients on strategy evolution. (a) The impact of a change in γ on S1; (b) The impact of different values of γ on the results.
Figure 9. Impact of technology spillover level coefficients on strategy evolution. (a) The impact of a change in γ on S1; (b) The impact of different values of γ on the results.
Systems 13 00010 g009
Figure 10. Impact of the level of mutual trust between the parties on the evolution of strategies. (a) The impact of a change in m on S1; (b) The impact of different values of m on the results.
Figure 10. Impact of the level of mutual trust between the parties on the evolution of strategies. (a) The impact of a change in m on S1; (b) The impact of different values of m on the results.
Systems 13 00010 g010
Table 1. Definition of model parameters and symbols.
Table 1. Definition of model parameters and symbols.
SymbolDescription
α The   degree   of   mutual   trust   0 α 1
β The   level   of   market   demand   for   the   service   0 β 1
r i Basic   market   income   i = M , U , M U
C i General   cost   i = M , U , M U
R i Net   market   income   i = M , U , M U
θ i Profit   distribution   ratio   i = M , U ,   0 θ i 1
γ Technological   spillover   level   coefficient     ( 0 γ 1 )
mThe technology transfer diffusion benefit
c i Cost   of   unilateral   cooperation   i = M , U
UEquipment operating enterprise (EOE)
MEquipment manufacturing enterprise (EME)
MUEME and EOE after cooperation
Table 2. Revenue matrix of the game between the equipment manufacturing enterprise (EME) and the equipment operating enterprise (EOE).
Table 2. Revenue matrix of the game between the equipment manufacturing enterprise (EME) and the equipment operating enterprise (EOE).
EME
Cooperation (x)Competition (1 − x)
EOECooperation (y) θ U R M U , θ M R M U R U c U , R M + m
Competition (1 − y) R U + γ c M , R M c M R U , R M
Table 3. Local stability analysis results.
Table 3. Local stability analysis results.
Equilibrium (x,y)Det JSymbolTr JSymbolResult
(0,0) c M c U + c M c U ESS
(1,0) c M T U + c M + T U +Unstable
(0,1) c U T M + c U + T M +Unstable
(1,1) T M T U + T M + T U ESS
(x*,y*) c U c M T U T M ( c M + T M ) ( c U + T U ) 00Saddle point
Where the symbol “+” represents a result greater than 0, indicating a positive value; while the symbol “−” represents a result less than 0, indicating a negative value.
Disclaimer/Publisher’s Note: The statements, opinions and data contained in all publications are solely those of the individual author(s) and contributor(s) and not of MDPI and/or the editor(s). MDPI and/or the editor(s) disclaim responsibility for any injury to people or property resulting from any ideas, methods, instructions or products referred to in the content.

Share and Cite

MDPI and ACS Style

Zhou, C.; Shen, N.; Zhou, X.; Cao, J.; Dong, H. Evolutionary Game for Dual-Subject Coopetition Relationship in the Product–Service System. Systems 2025, 13, 10. https://doi.org/10.3390/systems13010010

AMA Style

Zhou C, Shen N, Zhou X, Cao J, Dong H. Evolutionary Game for Dual-Subject Coopetition Relationship in the Product–Service System. Systems. 2025; 13(1):10. https://doi.org/10.3390/systems13010010

Chicago/Turabian Style

Zhou, Chunliu, Nannan Shen, Xinxin Zhou, Jianhua Cao, and Hongfeng Dong. 2025. "Evolutionary Game for Dual-Subject Coopetition Relationship in the Product–Service System" Systems 13, no. 1: 10. https://doi.org/10.3390/systems13010010

APA Style

Zhou, C., Shen, N., Zhou, X., Cao, J., & Dong, H. (2025). Evolutionary Game for Dual-Subject Coopetition Relationship in the Product–Service System. Systems, 13(1), 10. https://doi.org/10.3390/systems13010010

Note that from the first issue of 2016, this journal uses article numbers instead of page numbers. See further details here.

Article Metrics

Back to TopTop