Next Article in Journal
Taxi Travel Distance Clustering Method Based on Exponential Fitting and k-Means Using Data from the US and China
Next Article in Special Issue
The Role of 4IR-5IR Leadership-Management in the Adoption of Formal Methods
Previous Article in Journal
Data-Driven Business Innovation Processes: Evidence from Authorized Data Flows in China
 
 
Font Type:
Arial Georgia Verdana
Font Size:
Aa Aa Aa
Line Spacing:
Column Width:
Background:
Article

Exploring Intrinsic Motivation and Mental Well-Being in Private Higher Educational Systems: A Cross-Sectional Study

1
Oxford Business College, 65 George Street Oxford, Oxford Q1 2BQ, UK
2
Faculty of Economics and Business, University of Zagreb, 10000 Zagreb, Croatia
3
Faculty of Organizational Sciences, University of Maribor, Kidričeva 55a, 4000 Kranj, Slovenia
*
Author to whom correspondence should be addressed.
Systems 2024, 12(8), 281; https://doi.org/10.3390/systems12080281
Submission received: 1 July 2024 / Revised: 1 August 2024 / Accepted: 2 August 2024 / Published: 2 August 2024

Abstract

In the realm of digital transformation, effective leadership and motivation are pivotal for organisations navigating the complexities of today’s systems. This study explores the intersection of intrinsic motivation and mental well-being among mature students—an analogy that sheds light on strategies applicable to organisational contexts. In developed nations like the UK, mental health for mature students is increasingly recognised as a crucial component of their educational journey. Mature students, who typically enrol in higher education after an educational gap and upon turning 21, often face specific challenges that can impact their mental well-being while pursuing academic goals. The primary objective of our study was to assess the relationship between intrinsic motivation and the mental well-being of mature students. The study included 248 full-time undergraduate mature students enrolled in private higher education institutions in the UK. These participants were 21 years and older. The research employed two measurement scales: the four-item Intrinsic Motivation Scale, adapted from Jaramillo, and the Warwick–Edinburgh Mental Well-Being Scale. Data collection utilised online Google Forms with multiple choice self-report formatted questions, and our analysis involved both descriptive and inferential statistics. Our research revealed a significant positive correlation between variables of intrinsic motivation and mental well-being. Confirmatory factor analysis (CFA) results confirmed the construct in the model. The results indicated that intrinsic motivation significantly predicts mental well-being among mature students (Cohen’s effect size value, f2 = 0.54). Recognising and addressing the unique difficulties individuals encounter and providing appropriate support can enhance their well-being and contribute to the overall success of the higher education community.

1. Introduction

1.1. Private Educational Systems of the UK

The private educational landscape in the United Kingdom is characterised by diversity and variation. Independent schools, which operate outside the state-funded system, offer a wide array of educational philosophies, curricula, and facilities. These schools have long been esteemed for their academic rigor, exclusive admissions processes, and prestigious reputations, catering to a select segment of the population. In recent years, a notable trend has emerged—the increasing internationalisation of British private schools. Non-British students, particularly from China, are enrolling in these institutions. This reflects the global appeal and reputation of the British private education model. These schools provide an attractive option for families seeking high-quality education with an international perspective [1]. The private sector plays a significant role in higher education within the UK. More than 50% of student enrolment occurs in private higher education institutions. Interestingly, this trend is not unique to the UK; similar patterns can be observed in other developed countries [2]. Private schools in the UK often diverge from the mainstream national curriculum used in state-funded schools. Instead, they adopt alternative frameworks such as the Cambridge or London University O/A level systems. These distinctive curricula contribute to the unique educational experiences offered by private schools [3]. The prominence of British private schools extends beyond national borders. Some institutions have established campuses abroad, contributing to the overlap between the British private school system and the international school network [4].
Studying intrinsic motivation and well-being in UK mature students contributes to a holistic understanding of their educational experiences. It informs practices, policies, and interventions that enhance their well-being, motivation, and success. For this reason, it is critical to prioritise mature students’ mental health and well-being in the UK to ensure their success in postsecondary education. A more welcoming and encouraging learning environment for senior students can be achieved by acknowledging and resolving the unique difficulties they encounter and using their experiences and talents. Establishing a supportive and inclusive learning environment for mature students requires acknowledging and attending to their mental health. Higher education establishments in Western nations, such as the UK, are progressively recognising the varied requirements of their student body and executing programmes aimed at bolstering the psychological well-being of experienced learners. This involves outreach initiatives to improve social inclusion, adaptable academic systems, and specialised counselling services. Furthermore, mature students’ academic progress and general well-being in Western nations, especially the UK, correlate directly with their mental health. Recognising and resolving individuals’ particular difficulties and offering suitable assistance enhances their well-being and the general success of the higher education community.

1.2. Intrinsic Motivation and Mature Students

Motivation is a vital element for academic achievement and general well-being among students. While some students may be motivated by external factors such as career advancement or financial stability, a subset of mature students are driven by intrinsic motivations [5]. Intrinsic motivation is defined as the drive to engage in an activity for its own sake rather than for external rewards or pressures. When intrinsically motivated, students are more likely to demonstrate initiative, persistence, and creativity in their learning journey. This contrasts with extrinsic motivation, which involves external rewards or consequences to driving behaviour [6]. Research has shown that intrinsic motivation is key to student success and academic achievement. Intrinsically motivated students are more likely to set challenging goals, be actively engaged in their learning, and exhibit higher levels of persistence when faced with obstacles. In contrast, extrinsically motivated students may only perform well when there is a reward or punishment involved, leading to surface-level learning and a lack of true understanding [7]. Within the intricate tapestry of motivation lies a theory that beckons us to delve deeper: self-determination theory (SDT), as articulated by Ryan and Deci in 2000. Self-determination theory (SDT) is a comprehensive paradigm for understanding human motivation and well-being that has received considerable attention in psychology [8]. According to this idea, people have three essential psychological needs—autonomy, competence, and relatedness—that must be met for them to function optimally and be well. Autonomous motivation, including intrinsic and certain extrinsic motivation, is associated with various positive outcomes, such as increased persistence, performance, and psychological well-being. In contrast, controlled motivation, which includes external and interjected regulation, is typically associated with more negative outcomes [9]. At its core, SDT illuminates the concept of autonomous intrinsic motivation—engaging in an activity for its inherent purpose or the sheer joy and fulfilment it brings. Picture students who immerse themselves in reading, not out of external obligation, but driven by a genuine interest—an inner flame of intrinsic motivation. Motivation is multifaceted. When tasks are undertaken purely for pragmatic reasons, devoid of inherent value, they become tethered to external factors. Ryan and Deci aptly label this as extrinsically motivated behaviour. But what about the quiet pull—the intrinsic desire—that beckons us to create, explore, and learn? Research consistently reveals that this intrinsic motivation is intricately woven into our mental well-being. It forms the connective thread between our autonomy, happiness, and personal fulfilment, ultimately shaping our overall quality of life [8].
In this context, consider mature students—the seasoned learners navigating the educational landscape. Their intrinsic motivation becomes a compass, guiding them toward success and well-being. As educators and policymakers, we hold the key to nurturing this flame. By identifying the elements that fortify intrinsic motivation, we can foster a positive learning environment where mature students thrive both in the United Kingdom and beyond [10]. But there is more: the symbiosis between intrinsic motivation and effective teaching. Understanding this intrinsic drive becomes paramount as future educators prepare for their roles. It is the heartbeat of a vibrant teaching–learning process, where passion fuels growth and curiosity ignites transformation [11].

1.3. Relationship between Intrinsic Motivation and Well-Being

Understanding the relationship between intrinsic motivation and mental well-being among mature students is crucial to supporting their academic success and overall well-being [12]. Intrinsic motivation plays a crucial role in promoting mental well-being among mature students in higher education. By providing autonomy, fostering competence, and enhancing relatedness, intrinsic motivation empowers mature students to thrive in their academic pursuits and maintain positive mental health [13]. The study of intrinsic motivation and its impact on the mental well-being of mature students holds significant importance. These students, typically aged 21 years and older, face unique challenges as they return to college or university after a hiatus from full-time study [14]. Balancing multiple responsibilities related to work, family, and finances adds complexity to their academic journey. It is crucial to understand the factors contributing to their success and overall well-being [15]. Mental well-being encompasses an individual’s psychological functioning, life satisfaction, and capacity to cultivate mutually beneficial relationships. It extends beyond the mere absence of disorders. According to the World Health Organisation (WHO), mental well-being signifies a state where individuals realise their potential, effectively cope with life’s stresses, contribute productively to their communities, and work fruitfully (WHO, 2004). Stewart-Brown [15] states, “Mental well-being relates to a person’s psychological functioning, life satisfaction, and ability to develop and maintain mutually beneficial relationships”. Wellness encompasses diverse and interconnected physical, mental, and social dimensions extending beyond the traditional definition of health. It includes choices and activities aimed at achieving physical vitality, mental agility, social satisfaction, a sense of accomplishment, and personal fulfilment [16].
Over time, mental health professionals have recognised that their efforts should focus on both preventing mental illness and enhancing mental health. The terms “positive mental health” and “mental well-being”, both positively oriented and interchangeable, have gained prominence among contemporary scholars. Even if a person has a mental health illness of any kind, these positive phrases are typically seen as desirable qualities. Various psychological and social markers can be used to evaluate well-being, which is more than just the absence of mental disease. These markers include happiness, life satisfaction, depression, anxiety, and self-esteem [17].
A comprehensive approach to mental health incorporates a range of ideas and theoretical stances from various disciplines, including anthropology, education, psychology, sociology, religion, social work, personality, clinical psychology, and developmental psychology [18]. Researchers now consider mental well-being from two significant perspectives, namely the subjective experience of happiness (affect) and life satisfaction (the hedonic perspective) and positive psychological functioning, good relationships with others, and self-realisation (the eudaimonic perspective) [19,20,21]. In developed nations like the UK, the importance of mental health for mature students is increasingly recognised as a vital component of their educational journey. Mature students—those who typically enrol in higher education after turning 21—often face specific challenges that can impact their mental well-being while pursuing their academic goals. Mature students frequently juggle various responsibilities, including work, family commitments, and educational pursuits. The stressors of studies, private life stressors, job pressures, and challenges in adapting to new learning environments, technologies, and digital requirements can adversely affect their mental health. Successfully managing these challenges is crucial for their overall well-being and academic achievement. Additionally, they require intrinsic motivation to engage with new technologies, acquire new digital skills, and contribute to the success of transformation initiatives.

1.4. Previous Studies

Recent studies have shed light on the relationship between motivation and mental health. Intrinsic motivation stems from an individual’s natural interest and enjoyment in an activity and has been repeatedly linked to improved psychological well-being, life satisfaction, and positive affect. Extensive research grounded in self-determination theory has consistently demonstrated the beneficial impact of intrinsic motivation on a wide range of positive educational outcomes, including academic achievement, engagement, and well-being [22]. Intrinsic motivation, which describes the natural human inclination to pursue activities for the inherent pleasure, interest, and challenge they offer, has been linked to a host of desirable academic and psychological outcomes [23,24]. Intrinsic motivation has been found to predict greater academic performance, persistence, and psychological wellness among students at various educational levels [22]. Specifically, studies have shown that students who are intrinsically motivated tend to exhibit higher levels of self-efficacy, engagement, and academic achievement compared to their extrinsically motivated peers [24]. Intrinsic motivation has also been linked to improved mental well-being, including reduced stress, anxiety, and depressive symptoms, as well as enhanced life satisfaction and positive affect [22]. Despite the substantial body of evidence linking intrinsic motivation to positive academic and psychological outcomes, the specific mechanisms underlying this relationship remain an area of active investigation [23]. Furthermore, research has demonstrated that meeting the core psychological requirements of autonomy, competence, and relatedness can promote the development of intrinsic motivation, resulting in improved well-being and personal progress [25,26,27]. Based on these findings, we derived the study’s main aim and research questions.

1.5. The Objective of the Study

The main objectives of this study are to determine the relationship between intrinsic motivation and mental well-being among mature students and to confirm the factor structure of both the intrinsic motivation scale and the mental well-being scale. Research questions of the study are as follows. What is the relationship between intrinsic motivation and the mental well-being of mature students? How stable is the factor structure of both the intrinsic motivation scale and the mental well-being scale?

1.6. The Hypotheses of the Study

In this section, we present the hypotheses that guide our study. Each hypothesis corresponds to a specific aspect of our project, and the subsequent paragraphs (H1, H2, and H3) provide statements of the project results based on these hypotheses.
H1: 
There is a significant positive relationship between intrinsic motivation and mental well-being among UK mature studentsin private higher educational systems. The analysis aimed to identify significant correlations between intrinsic motivation and mental well-being. Numerous studies have examined the relationship between intrinsic motivation and various indicators of mental well-being, such as life satisfaction, positive affect, and psychological functioning. The findings consistently demonstrate a significant positive correlation between intrinsic motivation and mental well-being, suggesting that more intrinsically motivated individuals tend to experience greater psychological benefits. This relationship has been observed across various domains, including healthcare, education, work, sport, and psychotherapy. The difference from previous studies is that our research focuses on mature students who enrol in higher education after an educational gap and upon turning 21. These students face specific challenges, and recognising their unique difficulties is crucial for enhancing their well-being. Mature students often return to education after a significant gap, which can be both exciting and daunting. The transition back to academic life involves adapting to new learning environments, technologies, and study habits. This adjustment can affect their mental well-being. Many mature students juggle multiple roles—such as being parents, caregivers, or working professionals—while pursuing their education. Balancing family responsibilities, work commitments, and coursework can lead to stress, time constraints, and emotional strain.
H2: 
The hypothesised measurement model was fitted to the observed data. Confirmatory factor analysis (CFA) was employed to validate the measurement scales and assess the reliability and validity of the constructs under study. To validate the constructs (intrinsic motivation and mental well-being), we use several techniques. Average Variance Extracted (AVE): AVE measures the proportion of variance captured by the latent construct relative to measurement error. Higher AVE values (ideally above 0.5) indicate good convergent validity. Composite Reliability (CR): CR assesses the internal consistency of the items within each construct. Values above 0.7 indicate reliable constructs. Cronbach’s Alpha: This statistic also evaluates internal consistency. Higher values (above 0.7) suggest reliable constructs. Discriminant Analysis: We examine whether the constructs are distinct from each other. Low cross-construct correlations indicate discriminant validity.
H3: 
Intrinsic motivation predicts mental well-being among mature UK students in private higher educational systems. We ran a linear regression model with intrinsic motivation as the predictor and mental well-being as the criterion. We calculated the following statistics. Coefficient of Determination (R2). The R2 value indicates what % of the variance in mental well-being can be explained by intrinsic motivation. F-statistic: The F-statistic value with degrees of freedom suggests whether the regression model is statistically significant. p-Value: The p-value confirms whether the relationship between intrinsic motivation and mental well-being is statistically significant.

2. Materials and Methods

2.1. Sample

The study included 248 participants, all of whom were full-time undergraduate mature students enrolled in private higher education institutions in the UK. These participants were 21 years and older. The study participants consisted of 130 men (52.4%) and 118 women (47.6%). The age distribution ranged from 21 to 62 years old, with the majority falling within the 26–35 age group (approximately 37%), followed by 36–45 (approximately 33%), 46 and above (approximately 20%), and from 18 to 25 (approximately 10%). The participants were selected from various private higher education institutions in the UK to provide a diverse demographic for the study. We obtained primary data using online Google Forms. We analysed the data using SPSS version 26.0 and AMOS version 23.0. Our analysis used descriptive and inferential statistics to describe the sample’s characteristics and reach significant findings. Our analysis involved descriptive and inferential statistics to describe the sample’s characteristics and succinctly draw meaningful conclusions. Participants were assured of data privacy, and their responses were exclusively used for research purposes. We used many methods to reduce bias in our investigation. Random sampling helps to eliminate selection bias. By randomly selecting participants, we reduce the possibility of favouring specific groups or features. Informed consent ensures that participants understand the study’s aim, their rights, and how their data will be used. The survey was anonymised to protect privacy and encourage honest answers.

2.2. Questionnaires

We used two questionnaires for our study:
  • Intrinsic Motivation Scale: This four-item scale, adapted from Jaramillo et al. [28], assesses intrinsic motivation. Sample items include:
    “My opinion of myself improves when I perform well in my studies”.
    “I experience great personal satisfaction when I excel in my studies”.
    “I study without needing a specific reason; I do it because I want to”.
    “Even if I were independently wealthy, I would still study for the challenge”. The scale uses a five-point Likert scale, ranging from 1 (Strongly Disagree) to 5 (Strongly Agree). Its alpha reliability is 0.85. A higher alpha value indicates greater internal consistency, suggesting that the items in the scale consistently measure the same construct (intrinsic motivation). This scale measures four subcategories of intrinsic motivation: intrinsic motivation to know, which refers to the innate desire to seek out knowledge, learn new things, and understand concepts for the sake of curiosity and intellectual growth; intrinsic motivation to accomplish, which reflects the internal drive to set and achieve goals, accomplish tasks, and master new skills for personal satisfaction and competence; intrinsic motivation to experience stimulation, which represents the inclination to engage in activities that provide enjoyment, excitement, and sensory stimulation for pleasure and personal gratification, and amotivation (lack of motivation), which indicates a lack of intrinsic motivation or internal drive to engage in an activity, often leading to disinterest, apathy, and a sense of detachment. A higher number of scores on these subdimensions indicates a greater expressiveness of the subdimension. The Intrinsic Motivation Scale offers a concise yet informative way to assess intrinsic motivation, contributing to our understanding of human behaviour and driving practical interventions [8]. The Intrinsic Motivation Scale focuses specifically on intrinsic motivation, which represents an individual’s internal drive to engage in an activity purely for personal satisfaction or curiosity. While other levels of motivation (such as external, introjected, and identified) are essential in the broader context of motivation theory, this particular scale aims to capture the core aspect of intrinsic motivation. The decision to use an adapted version of the four-item Intrinsic Motivation Scale in the study was made to ensure that the scale was appropriate for the specific population of mature students being studied. Adapting an existing measurement scale allows researchers to tailor the instrument to the characteristics and context of the mature student, making it more relevant and reliable for the study’s purposes.
  • Warwick–Edinburgh Mental Well-being Scale (WEMWBS) [29]: Developed by researchers at the University of Warwick and Edinburgh, this culture-fair seven-item scale focuses on positive mental health. (1) Feeling optimistic about the future: We operationalise this variable by asking participants to rate the extent to which they feel optimistic about their future on a scale (e.g., from 1 to 5). Higher scores indicate a greater sense of optimism about the future. (2) Feeling useful: We measure this variable by assessing participants’ self-perceived level of usefulness or sense of purpose in their daily lives. Participants can rate their feelings of usefulness on a numerical scale, with higher scores representing a stronger sense of purpose. (3) Feeling relaxed: We operationalise this variable by asking participants to indicate how often they feel relaxed or at ease in various situations (e.g., at work, at home) on a scale. Higher scores suggest a higher frequency of feeling relaxed. (4) Dealing with problems well: We measure this variable by assessing participants’ perceived ability to effectively cope with and address problems or challenges. Participants can rate their problem-solving skills or coping strategies on a scale, with higher scores indicating better problem-solving abilities. (5) Thinking clearly: We operationalise this variable by evaluating participants’ self-reported clarity of thought and mental processing. Participants can rate their ability to think clearly and make decisions on a scale, with higher scores reflecting better cognitive functioning. (6) Feeling close to other people: We measure this variable by assessing participants’ feelings of emotional closeness and connectedness with others. Participants can rate the quality of their social relationships on a scale, with higher scores indicating stronger social connectedness. (7) Able to make up my own mind about things: We operationalise this variable by evaluating participants’ level of autonomy and decision-making independence. Participants can rate their confidence in making decisions and forming opinions on a scale, with higher scores indicating greater self-determination. All items are positively worded. Responses are summed up on a 1-to-5 Likert scale. The reliability coefficient for the scale in the studied population is 0.87. A high reliability coefficient indicates that the scale consistently measures the same construct (positive mental well-being) across different items. The WEMWBS is designed to be culture-fair, meaning it can be used across diverse populations without significant bias related to cultural context.
The selected instruments are suitable for investigating the relationship between intrinsic motivation and mental well-being in mature students. The Intrinsic Motivation Scale was adapted from existing literature, indicating its validity and alignment with our research aims. The WEMWBS is a well-established scale for measuring mental well-being that has been used in numerous studies [30,31]. The instruments are appropriately validated and reliable for the purpose of our research, and they measure the constructs we intend to investigate.

2.3. Procedure

This study employed various statistical methods to analyse the relationship between intrinsic motivation and mental well-being. Univariate descriptive statistics allowed us to gain insights into the distribution and central tendency of the variables. At the same time, the Pearson correlation coefficient revealed the strength and direction of the linear relationship between them. A linear regression model was used to assess how intrinsic motivation predicts mental well-being, estimating the regression coefficients to determine the association between the two variables. Additionally, a first-order confirmatory factor analysis was conducted to validate the measurement model of intrinsic motivation, ensuring that the observed variables accurately represent the underlying construct. By utilising these methods, we examined and understood the complex relationship between intrinsic motivation and mental well-being in greater detail. In our study, we prioritised ethical considerations, including obtaining informed consent from participants, protecting their identities with anonymised data, and maintaining the confidentiality of their information. We were committed to addressing any questions or concerns participants had, providing clear and accurate information, and treating them with respect and dignity. Our goal was to ensure that participants understood their rights and felt comfortable participating in the study.

3. Results

Our research uses various methods to assess the relationship between variables, i.e., univariate statistical analysis, Pearson’s correlation coefficient, first-order confirmatory factor analyses (CFA), and linear regression model. Univariate statistical analysis gave us insights into individual variables’ distribution and central tendency. Using Pearson’s correlation coefficient enabled us to evaluate the strength and direction of the linear relationship between two variables. Conducting CFAs enabled us to validate the measurement model (i.e., the constructs in the model). By employing a linear regression model, we could assess how well intrinsic motivation predicts mental well-being. This allowed us to ascertain whether and to what extent intrinsic motivation influences mental well-being in mature students.
In the Section 3, we present compelling evidence of a significant positive correlation between intrinsic motivation and the mental well-being of mature students. The total scores for the Intrinsic Motivation Scale are calculated by summing the ratings of all scale items. Similarly, the total scores for the Warwick–Edinburgh Mental Well-being Scale are obtained by adding up the ratings of all items. Higher total scores on both scales indicate higher intrinsic motivation and better mental well-being. The results are presented below.
The univariate descriptive statistics concerning continuous variables show that the mean score of mental well-being was higher (M = 28.86; SD = 5.50) among students than intrinsic motivation (M = 16.82; SD = 2.94) (Table 1). Moreover, there were more male participants (52.4%) than females (47.6%) in the study. The majority of participants were first-year students (56.9%) and in the age range of 36–45 years (37.1%) (Table 2).
Pearson correlation analysis was conducted before performing linear regression. It is common practice to explore the relationship between variables using correlation analysis before moving on to regression analysis. Pearson correlation measures the strength and direction of a linear relationship between two continuous variables. By calculating the correlation coefficient, we can determine whether there is a significant association between the variables and the direction of the relationship (positive or negative) [32]. We calculated the Pearson correlation coefficient on the total scores of both scales, i.e., the Intrinsic Motivation Scale and the Warwick–Edinburgh Mental Well-being Scale. Higher total scores on both scales indicate higher intrinsic motivation and better mental well-being.
The Pearson correlation coefficient among the continuous variables under study revealed a significant positive relationship (Table 3), which supports Hypothesis 1. According to the correlation results, intrinsic motivation is positively associated with mental well-being. This finding supports Hypothesis 1, indicating a significant correlation between intrinsic motivation and the mental well-being of mature students. Specifically, we observed a moderate correlation (r = 0.537, n = 248, p = 0.005) between mature students’ intrinsic motivation and mental well-being.

3.1. CFA and Model Fit Indices

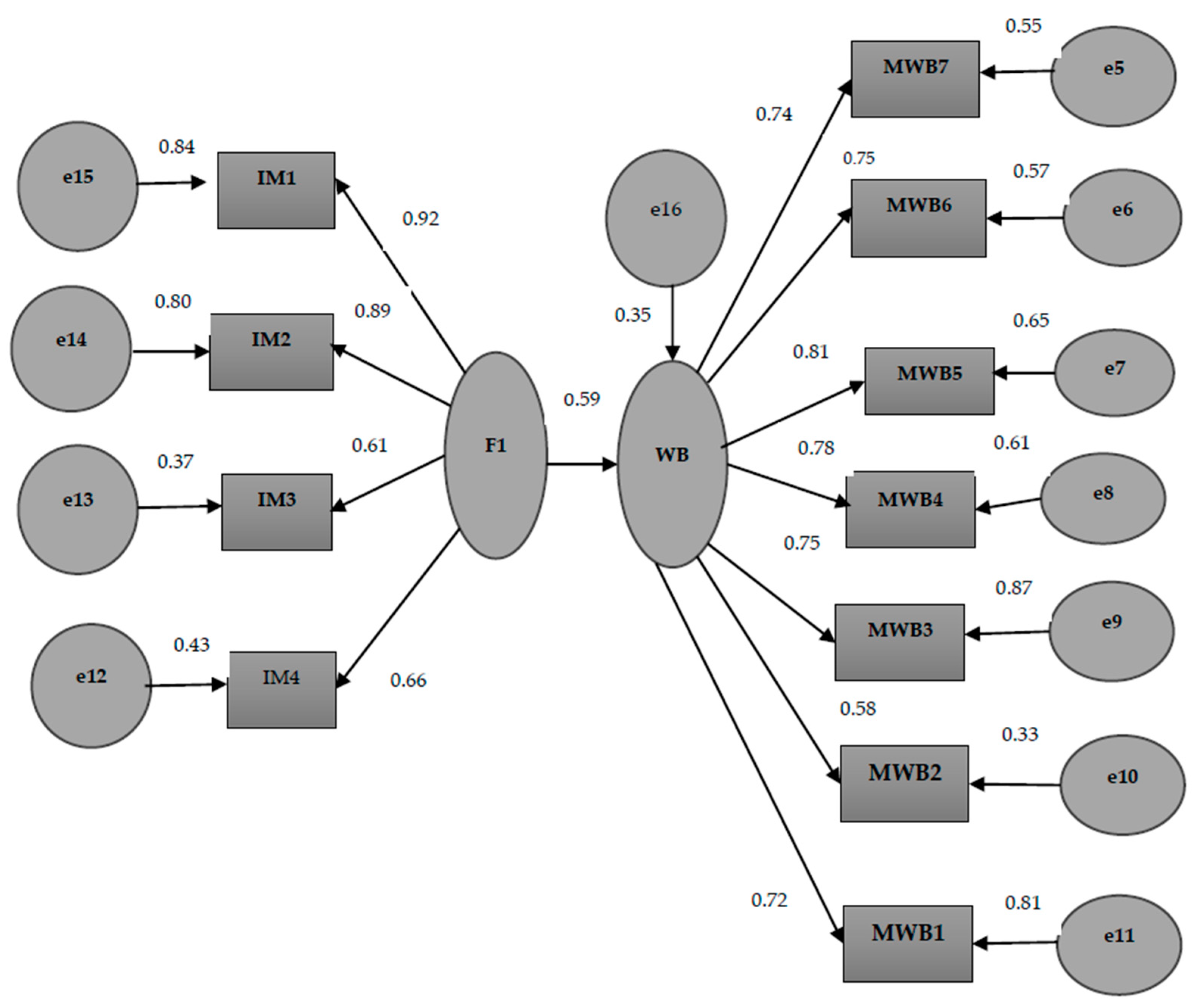
We conducted a first-order confirmatory factor analysis (CFA) using the maximum likelihood method in AMOS v23.0 (Figure 1). According to Byrne [33], CFA tests the fit of a hypothesised measurement model to the observed data. Using this method, we could confirm our measurement instruments’ convergent and discriminant validity. Multiple goodness-of-fit tests were employed to assess the model’s suitability for the data. The fit indices, including CMIN/DF, Comparative Fit Index (CFI), Normed Fit Index (NFI), Tucker–Lewis Index (TLI), Goodness-of-Fit Index (GFI), and Adjusted Goodness-of-Fit Index (AGFI), generally fell within acceptable ranges (greater than 0.90), indicating a good fit to the data. However, the Root Mean Square Error of Approximation (RMSEA) value was borderline (within the acceptable range of 0.08 < RMSEA ≤ 0.10), suggesting some room for improvement. RMSEA is a goodness-of-fit index that assesses how well the model fits the observed data. The RMSEA measures the error of an approximate fit, replacing the “exact fit”—null hypothesis of the global x2—test with an “approximate” or “near” fit.
Our CFA aimed to determine whether the proposed solution adequately fit the data from a sample of 248 mature students. The indices mentioned above strongly supported the fit of the sample data to the model. Additionally, we assessed the overall convergent validity of the measurement model by calculating the Average Variance Extracted (AVE) and Composite Reliability (CR) scores for the intrinsic motivation and mental well-being scales. The AVE values indicate the amount of variance captured by the latent constructs relative to the amount of variance due to measurement error. AVE values above 0.5 are generally considered acceptable for convergent validity. In our study, the AVE values for the intrinsic motivation scale (0.612) and the mental well-being scale (0.948) meet this criterion, suggesting that these constructs adequately represent their respective indicators. The CR values provide information on the internal consistency reliability of the latent constructs, with values above 0.7 typically considered acceptable. In our analysis, the CR values for intrinsic motivation (0.859) and mental well-being (0.891) indicate good reliability for both scales. Substantial factor loadings (greater than 0.6) ensure that the observed variables contribute significantly to the underlying construct. All factor loadings are above 0.6, which suggests that the items are well-aligned with the latent construct (Figure 1).
These results support Hypothesis 2 and, therefore, indicate that the measurement model exhibits strong convergent validity, with the latent constructs (intrinsic motivation and mental well-being) showing adequate variance extraction and reliability based on the AVE and CR scores, respectively. We are utilising SEM as a principle, but we emphasise that there are too few constructs and complexities for it to be considered a full SEM. Instead, we focus on CFA and confirming constructs, further enhanced by examining the relationships between the constructs with simple linear regression.

3.2. Simple Linear Regression

A linear regression model was run, considering intrinsic motivation as a predictor of mental well-being (criterion). The obtained results indicate that intrinsic motivation significantly predicts mental well-being (R2 = 0.35, F(1,246) = 99.82, p < 0.01). Specifically, intrinsic motivation explains 35% of the variance in mental well-being among mature students, and this relationship is statistically significant at the p < 0.01 level. The F-statistic value of 99.82 with degrees of freedom (1,246) suggests that the regression model is statistically significant. The p-value is less than 0.01, which signifies that the relationship between intrinsic motivation and mental well-being is statistically significant at a level of p < 0.01. Thus, our findings support Hypothesis 3, suggesting that the regression coefficient for predicting mental well-being based on intrinsic motivation is nonzero. In other words, the slope of the regression line is not zero, and changes in the predictor variable (intrinsic motivation) lead to corresponding changes in the criterion variable (mental well-being) by approximately β = 0.59 units. Additionally, Cohen’s effect size value (f2 = 0.54) indicates a moderate strength of association between intrinsic motivation and mental well-being in mature students.

4. Discussion

4.1. The Relationship between Intrinsic Motivation and Mental Well-Being of Mature Students

The current study aims to explore the relationship between intrinsic motivation and well-being among mature students in the UK. The objective of our study was twofold. First, we aimed to assess the relationship between intrinsic motivation and the mental well-being of mature students. Our findings revealed a significant positive correlation between these two variables (see Section 3, Table 3). Thus, we successfully achieved our initial research objective: to determine the link between intrinsic motivation and mental well-being among mature students. Numerous studies have explored the relationship between intrinsic motivation and mental well-being among various populations, including students. Our results align with prior research, suggesting that individuals with higher levels of intrinsic motivation and recognised regulation experience more positive emotions in the classroom. Additionally, they derive greater satisfaction from their academic work and express overall contentment with their education. Consequently, these students exhibit stronger well-being than those with less autonomous motivational profiles [34]. The study that aligns with our findings is research conducted by Ryan and Deci [8], who proposed self-determination theory. Research on self-determination theory looks at how society shapes psychological growth and self-motivation. It proposes three basic psychological demands that, when met, improve motivation and mental health: relatedness, competence, and autonomy. These demands are essential in many areas, including job, education, athletics, mental health, and religion. Most contemporary theories of motivation centre on objectives or results as well as the instrumentalities that lead to these intended outcomes. These theories focus on how behaviour is directed, or the mechanisms that guide behaviour towards intended goals, but they ignore why particular goals are wanted. As a result, they do not deal with the problem of behaviour energisation [8]. According to their theory, intrinsic motivation is crucial in fostering individuals’ psychological well-being and overall satisfaction with life. Another study by Carbonneau, Vallerand, and Lafrenière [35] also supports our findings. They found that intrinsically motivated individuals tend to have higher levels of well-being, including positive affect, self-esteem, and overall life satisfaction. Additionally, a study by Ng et al. [36] specifically investigated the relationship between intrinsic motivation and mental well-being among mature students. They found that mature students who reported higher levels of intrinsic motivation also had greater mental well-being. Furthermore, a study by Gonzalez Olivares et al. [37] found a positive correlation between students’ psychological well-being and their intrinsic motivation to start a teaching career. Burton et al.’s [38] study explored the effects of intrinsic regulation on psychological well-being. It found that environmental cues associated with intrinsically motivated goals predict increases in psychological well-being. Based on our findings, we can conclude that intrinsic motivation plays a crucial role in the well-being of mature students. Studies have shown that individuals with higher levels of intrinsic motivation experience more positive emotions in the classroom and express greater satisfaction with their academic work and overall contentment with their education.

4.2. Factor Structure Validation: Insights from Mature Students

The second goal of our research was to validate the factor structure of the intrinsic motivation and mental well-being scales. While factor structure validation of intrinsic motivation and mental well-being scales in mature students is vital for understanding this population’s psychological characteristics, it is critical to examine the potential constraints of depending simply on factor analysis for validation. Factor analysis can be sensitive to sample size, focusing solely on quantitative measurement risks overlooking mature students’ rich and complicated experiences, sample characteristics, and statistical model assumptions [39]. We found that both scales confirmed a one-factor solution based on the sample data from mature students (see Results section, Section 3.1). Additionally, our results highlighted that intrinsic motivation significantly predicts mental well-being, even among non-traditional students. This finding supports our hypothesis that the regression coefficient for predicting mental well-being through intrinsic motivation would be non-zero. The regression results are consistent with existing evidence, which suggests that individuals with higher levels of self-compassion are more likely to be intrinsically motivated [40]. Also, a study by Neff and Hsieh [41] explores the relationship between self-compassion, intrinsic motivation, and academic performance in college students. It provides evidence that self-compassion positively influences intrinsic motivation, which aligns with our findings. Namely, the university dropout rates for mature students are a pressing concern in academia. This population of students, who are typically older and have returned to education after a significant break, faces unique challenges that can impact their ability to complete their studies successfully. These challenges may include financial constraints, family and work responsibilities, lack of academic preparedness, and feelings of isolation or disconnection from the younger student population on campus. To address these challenges and improve the retention rates of mature students, it is important to implement targeted strategies and support mechanisms. These strategies might include developing mentorship programs, flexible course schedules, and customised academic support services [42]. Mature students tend to achieve higher academic success, which indicates their strong intrinsic drive [42,43]. According to previous research, mature students are more intrinsically motivated than typical students, which gives them a greater will to complete their coursework [44] effectively. Motivation levels are a result of locus of control. Those who are motivated intrinsically have an innate desire to learn, whereas those who are motivated extrinsically seek out outside benefits to force them to do so. It is contradictory to categorise motivation levels by age, as some say that traditional students display intrinsic motivation comparable to that of their more experienced peers [45]. Some research may argue that intrinsic motivation may not be the sole factor contributing to well-being. Critics of this relationship might suggest that external factors such as financial stability, social support, and access to resources play a more significant role in influencing the overall well-being of mature students [46]. It could also be argued that intrinsic motivation may be subjective and difficult to measure accurately. Critics contend that different individuals may interpret intrinsic motivation differently, and the study’s findings may not universally apply to all mature students [47].

4.3. Navigating Challenges: Mental Health and Well-Being among Mature Students

Teachers have long utilised intrinsic motivation as a resource to meet needs-based objectives and serve as a natural source of learning. Certain activities are pursued not so much for the outcome as for the participant’s intrinsic fulfilment [11]. For students to be actively engaged in the educational process, they must value learning, progress, and accomplishment—even in subjects and activities they find uninteresting. The process of internalisation and integration leads to this valuing [48]. Interestingly, despite possessing high levels of intrinsic drive, mature students are more than twice as likely to drop out of university in their first year as traditional students [49]. This suggests that mature students’ university experiences are unlikely solely influenced by their inherent drive. To prevent more dropouts and gain better insights, a deeper understanding of the challenges impacting students on and off campus is necessary [50]. Therefore, the challenges faced by mature students in managing their mental health are significant, but there are also many opportunities for support and growth. By acknowledging the unique stressors faced by mature students and implementing targeted interventions, educational institutions can better support this population. Universities and colleges must provide accessible mental health resources, foster a sense of community and belonging, and offer flexibility in academic programs. Moreover, promoting open and non-judgmental discussions around mental health can help reduce stigma and encourage individuals to seek help when needed. Overall, addressing the mental health challenges of mature students not only enhances their educational experience but contributes to their overall well-being and success.
Although maintaining university students’ well-being is a government goal, there has been a lack of solid data, specifically on non-traditional students. Student mental health issues can be caused by moving away from home, stress from the workload, changes in finances, and other circumstances. Better mental and physical health, increased self-esteem, self-efficacy, and the ability to effectively cope are all linked to higher well-being [51]. It has been determined that some specific student populations are more susceptible to mental health problems or suicide attempts, such as individuals from underprivileged origins, who are more prone to mental health problems, and these students may also have unique financial difficulties [52]. Additionally, mature students could feel more alone because they cannot interact socially. They might also be financially strained and have childcare duties [53]. Furthermore, mature students often face increased stress due to full- or part-time work, caring responsibilities, managing long-term health conditions, and significant financial responsibilities. These factors can lead to increased stress and disruptions in their studies, potentially affecting their ability to engage in higher education [54]. Mature students’ mental health and well-being in the UK constitute a complex and integral aspect of their academic and personal experience [55]. It also constitutes a complex and integral aspect of their academic and personal experience [56]. Typically defined as individuals aged 21 years or older who are embarking on their higher education journey, mature students encounter specific challenges and opportunities that significantly impact their mental health. These students may also require support in shaping a new learner identity [57]. Moreover, mature students often bring a wealth of resilience, motivation, and life experience to their academic endeavours [58]. Cultivating an environment that prioritises mental wellness necessitates recognising and harnessing these attributes. Support services and educational institutions play a crucial role in addressing the unique needs of mature students. Specialised mental health programs, academic support, and community-building efforts can help them overcome obstacles.
Significantly, intrinsic motivation is influenced by various circumstances. It is worth noting that intrinsic motivation is not exclusive to the experiences of mature students; it can also be observed in traditional student populations, albeit somewhat less [59]. Addressing mental health issues among mature students requires a multifaceted approach that integrates academic, social, and emotional support. This includes initiatives such as campus community-building programs, peer mentorship, and easily accessible counselling services. In summary, a comprehensive approach that combines academic, social, and emotional support is vital for promoting mental health among mature students.

5. Conclusions

5.1. Research Summary

Our investigation into the relationship between intrinsic motivation and the mental well-being of mature students has yielded valuable insights. The positive correlation we observed underscores the importance of fostering intrinsic motivation within this demographic. As mature students navigate their educational journey, acknowledging their unique challenges and providing targeted support can significantly enhance their well-being. Prioritising mature students’ mental health and well-being in the UK is crucial for their success in postsecondary education. Creating a more welcoming and encouraging learning environment for senior students involves not only addressing their unique difficulties but also leveraging their rich life experiences and talents. By establishing supportive and inclusive learning environments, higher education institutions can contribute to the overall success of this diverse student population. As Western nations, including the UK, increasingly recognise the varied needs of their student body, implementing programs aimed at bolstering the psychological well-being of experienced learners becomes paramount. Outreach initiatives, adaptable academic systems, and specialised counselling services are essential to this holistic approach.

5.2. Educational, Academic, and Practical Recommendations of the Study

Based on our study, we could give academic, educational, and practical recommendations. Reflective practices play a crucial role in enhancing well-being among university students. Recent research, exemplified by the study titled “Does the Weekly Practice of Recalling and Elaborating Episodes Raise Well-Being in University Students?”, underscores the value of regular reflection. Encouraging mature students to engage in regular reflection—such as recalling positive experiences and elaborating on them—can boost well-being. Educators can incorporate similar practices into their teaching methods, fostering a positive mindset and intrinsic motivation [60]. Another recommendation is to create training programs for academics and staff to increase understanding of the unique problems that mature students experience. Educators can discover techniques to promote intrinsic motivation and mental health in the classroom. For example, integrating inclusive teaching approaches and acknowledging mature students’ experiences helps provide a healthy learning atmosphere. Also, specialised support services should be created exclusively for mature students. These services could include academic guidance, career counselling, and mental health assistance. Institutions can improve their general well-being and academic success by adapting these programs to mature students’ requirements. Moreover, implement peer mentoring programs in which experienced older students help beginners. Peer mentors can share their experiences, give practical advice, and offer emotional support. Such initiatives can develop a supportive community within the institution, creating a sense of belonging and encouraging intrinsic drive. Mature students have different needs than regular students, as they usually balance work, family, and studies. For this reason, we suggest that educators develop policies or specific programs to help mature students overcome these challenges. It can include study conditions such as allowing them to choose whether to study from home and the possibility of training to improve digital competencies to help them do so. It is typical for mature students to get caught up in burnout or stress due to their many roles. Teachers can enable good mental health in mature students by promoting a culture of understanding, providing pathways to engage in activities that promote good mental health, and encouraging students to seek support when needed.

5.3. Limitations of the Study

It is essential to recognise the limitations of our study. First, our research focused on intrinsic motivation and mental well-being, leaving other potential factors unexplored. Second, the study’s focus on mature students in the UK might limit the generalisability of its findings to a broader demographic. Factors influencing intrinsic motivation and well-being may vary across age groups, cultural backgrounds, and educational systems. Third, we should also address the limitation of studying mature students in isolation.

5.4. Suggestions for Future Research

Future studies could delve deeper into additional variables, such as social support networks, coping mechanisms, and external stressors. Adopting a holistic approach that integrates both intrinsic and external factors in understanding and promoting well-being is also important. Due to relying solely on self-reported data, which may introduce biases, future research could incorporate objective measures (e.g., physiological well-being indicators) to enhance validity. A potential avenue for future research could involve collecting additional data and conducting a moderator analysis. By comparing the impact of different types of motivation on the well-being of mature and non-mature students, researchers could gain deeper insights beyond the current bivariate relationship. Such an approach would enhance our understanding of the nuanced factors influencing mental well-being in educational contexts. Moreover, longitudinal research is necessary to understand the dynamic nature of intrinsic motivation and its impact on mental health over time.

Author Contributions

F.Q. conceptualisation, writing—review and editing; S.K. conceptualisation, writing—review and editing; K.S. supervision, methodology; M.P.B. supervision, methodology; M.M. writing—original draft preparation, methodology. All authors have read and agreed to the published version of the manuscript.

Funding

The University of Maribor, Faculty of Organizational Sciences and the authors acknowledge the financial support from the Slovenian Research and Innovation Agency (research core funding P5-0018).

Data Availability Statement

The data are available from the corresponding author upon request.

Conflicts of Interest

The authors declare no conflicts of interest.

References

  1. Sabates, R. The role of private schools in developing countries: Evidence from the EdData Survey. Int. J. Educ. Dev. 2016, 47, 13–23. [Google Scholar] [CrossRef]
  2. Siew-Yean, T. Private higher education in Malaysia: Policy and prospects. High. Educ. Q. 2011, 65, 405–420. [Google Scholar]
  3. Panezai, S.G.; Channa, L.A. Pakistani government primary school teachers and the English textbooks of Grades 1–5: A mixed methods teachers’-led evaluation. Cogent Educ. 2017, 4, 1269712. [Google Scholar] [CrossRef]
  4. Green, F.; Henseke, G.; Vignoles, A. Private schooling and labour market outcomes. Br. Educ. Res. J. 2017, 43, 7–28. [Google Scholar] [CrossRef]
  5. Cachia, M.; Lynam, S.; Stock, R. Academic success: Is it just about the grades? High. Educ. Pedagog. 2018, 3, 434–439. [Google Scholar] [CrossRef]
  6. Oudeyer, P.Y.; Kaplan, F. What is intrinsic motivation? A typology of computational approaches. Front. Neurorobot. 2007, 1, 108. [Google Scholar] [CrossRef] [PubMed]
  7. Bandura, A.; Schunk, D.H. Cultivating competence, self-efficacy, and intrinsic interest through proximal self-motivation. J. Pers. Soc. Psychol. 1981, 41, 586–598. [Google Scholar] [CrossRef]
  8. Ryan, R.M.; Deci, E.L. Intrinsic and extrinsic motivations: Classic definitions and new directions. Contemp. Educ. Psychol. 2000, 25, 54–67. [Google Scholar] [CrossRef] [PubMed]
  9. Van den Broeck, A.; Ferris, D.L.; Chang, C.H.; Rosen, C.C. A review of self-determination theory’s basic psychological needs at work. J. Manag. 2016, 42, 1195–1229. [Google Scholar] [CrossRef]
  10. Guay, F. Applying Self-Determination Theory to Education: Regulations Types, Psychological Needs, and Autonomy Supporting Behaviors. Can. J. Sch. Psychol. 2021, 37, 75–92. [Google Scholar] [CrossRef]
  11. Moy, B.; Renshaw, I.; Davids, K. The impact of nonlinear pedagogy on physical education teacher education students’ intrinsic motivation. Phys. Educ. Sport Pedagogy 2016, 21, 517–538. [Google Scholar] [CrossRef]
  12. Bailey, T.H.; Phillips, L.J. The influence of motivation and adaptation on students’ subjective well-being, meaning in life and academic performance. High. Educ. Res. Dev. 2016, 35, 201–216. [Google Scholar] [CrossRef]
  13. Ruthig, J.C.; Haynes, T.L.; Perry, R.P.; Chipperfield, J.G. Academic optimistic bias: Implications for college student performance and well-being. Soc. Psychol. Educ. 2007, 10, 115–137. [Google Scholar] [CrossRef]
  14. Barclay, J. The lived experience of older university students with longevity in life and work experience. J. Appl. Soc. Psychol. 2018, 4, 39–63. [Google Scholar]
  15. Stewart-Brown, S. The Warwick-Edinburgh Mental Well-being Scale (WEMWBS): Performance in different cultural and geographical groups. In Mental Well-Being: International Contributions to the Study of Positive Mental Health; Springer: New York, NY, USA, 2012; pp. 133–150. [Google Scholar]
  16. Naci, H.; Ioannidis, J. Evaluation of Wellness Determinants and Interventions by Citizen Scientists. JAMA 2015, 314, 121–122. [Google Scholar] [CrossRef] [PubMed]
  17. Klanšček, H.J.; Ziberna, J.; Korošec, A.; Zurc, J.; Albreht, T. Mental health inequalities in Slovenian 15-year-old adolescents explained by personal social position and family socioeconomic status. Int. J. Equity Health 2014, 13, 26. [Google Scholar] [CrossRef] [PubMed]
  18. Hattie, J.A.; Myers, J.E.; Sweeney, T.J. A factor structure of wellness: Theory, assessment, analysis, and practice. J. Couns. Dev. 2004, 82, 354–364. [Google Scholar] [CrossRef]
  19. Stewart-Brown, S. Defining and measuring mental health and wellbeing. In Public Mental Health: Global Perspectives; McGraw-Hill: New York, NY, USA, 2013; pp. 33–42. [Google Scholar]
  20. Tennant, R.; Hiller, L.; Fishwick, R.; Platt, S.; Joseph, S.; Weich, S.; Parkinson, J.; Secker, J.; Stewart-Brown, S. The Warwick-Edinburgh Mental Well-being Scale (WEMWBS): Development and UK validation. Health Qual. Life Outcomes 2007, 5, 63. [Google Scholar] [CrossRef] [PubMed]
  21. Hughes, K.; Lowey, H.; Quigg, Z.; Bellis, M.A. Relationships between adverse childhood experiences and adult mental well-being: Results from an English national household survey. BMC Public Health 2016, 16, 222. [Google Scholar] [CrossRef]
  22. Ryan, R.M.; Deci, E.L. Intrinsic and extrinsic motivation from a self-determination theory perspective: Definitions, theory, practices, and future directions. Contemp. Educ. Psychol. 2020, 61, 101860. [Google Scholar] [CrossRef]
  23. Xie, K.; Vongkulluksn, V.W.; Lu, L.; Cheng, S.L. A person-centered approach to examining high-school students’ motivation, engagement and academic performance. Contemp. Educ. Psychol. 2020, 62, 101877. [Google Scholar] [CrossRef]
  24. Erten, İ.H. Interaction between academic motivation and student teachers’ academic achievement. Procedia Soc. Behav. Sci. 2014, 152, 173–178. [Google Scholar] [CrossRef]
  25. Cerasoli, C.P.; Nicklin, J.M.; Ford, M.T. Intrinsic motivation and extrinsic incentives jointly predict performance: A 40-year meta-analysis. Psychol. Bull. 2014, 140, 980. [Google Scholar] [CrossRef] [PubMed]
  26. Clancy, R.B.; Herring, M.P.; Campbell, M.J. Motivation measures in sport: A critical review and bibliometric analysis. Front. Psychol. 2017, 8, 241325. [Google Scholar] [CrossRef] [PubMed]
  27. Björklund, C.; Jensen, I.; Lohela-Karlsson, M. Is a change in work motivation related to a change in mental well-being? J. Vocat. Behav. 2013, 83, 571–580. [Google Scholar] [CrossRef]
  28. Jaramillo, F.; Locander, W.B.; Spector, P.E.; Harris, E.G. Getting the job done: The moderating role of initiative on the relationship between intrinsic motivation and adaptive selling. J. Pers. Sell. Sales Manag. 2007, 27, 59–74. [Google Scholar] [CrossRef]
  29. Stewart-Brown, S.; Janmohamed, K. Warwick-Edinburgh mental well-being scale. In User Guide; Version 1; University of Warwick: Warwick, UK; University of Edinburgh: Edinburgh, UK, 2008. [Google Scholar]
  30. Stewart-Brown, S.; Tennant, A.; Tennant, R.; Platt, S.; Parkinson, J.; Weich, S. Internal construct validity of the Warwick-Edinburgh Mental Well-being Scale (WEMWBS): A Rasch analysis using data from the Scottish Health Education Population Survey. Health Qual. Life Out. 2009, 7, 15. [Google Scholar] [CrossRef] [PubMed]
  31. Clarke, A.; Friede, T.; Putz, R.; Ashdown, J.; Martin, S.; Blake, A.; Adi, Y.; Parkinson, J.; Flynn, P.; Platt, S.; et al. Warwick-Edinburgh Mental Well-being Scale (WEMWBS): Validated for teenage school students in England and Scotland. A mixed methods assessment. BMC Public Health 2011, 11, 487. [Google Scholar] [CrossRef]
  32. Sharma, D.B.; Bondell, H.D.; Zhang, H.H. Consistent group identification and variable selection in regression with correlated predictors. J. Comput. Graph. Stat. 2013, 22, 319–340. [Google Scholar] [CrossRef]
  33. Byrne, B.M. Structural Equation Modeling with AMOS: Basic Concepts, Applications, and Programming (Multivariate Applications Series); Taylor & Francis Group: New York, NY, USA, 2016; pp. 73–84. [Google Scholar]
  34. Vallerand, R.J.; Blais, M.R.; Brière, N.M.; Pelletier, L.G. Construction et validation de l’échelle de motivation en éducation (EME). [Construction and validation of the Motivation toward Education Scale]. Can. J. Behav. Sci. 1989, 21, 323–349. [Google Scholar] [CrossRef]
  35. Carbonneau, N.; Vallerand, R.J.; Lafrenière, M.A.K. Toward a tripartite model of intrinsic motivation. J. Pers. 2012, 80, 1147–1178. [Google Scholar] [CrossRef]
  36. Ng, J.Y.Y.; Ntoumanis, N.; Thøgersen-Ntoumani, C.; Deci, E.L.; Ryan, R.M.; Duda, J.L.; Williams, G.C. Self-Determination Theory Applied to Health Contexts: A Meta-Analysis. Perspect. Psychol. Sci. 2012, 7, 325–340. [Google Scholar] [CrossRef] [PubMed]
  37. Gonzalez Olivares, A.L.; Navarro, Ó.; Sánchez-Verdejo, F.J.; Muelas, Á. Psychological well-being and intrinsic motivation: Relationship in students who begin university studies at the School of Education in Ciudad Real. Front. Psychol. 2020, 11, 2054. [Google Scholar] [CrossRef]
  38. Burton, K.D.; Lydon, J.E.; D’Alessandro, D.U.; Koestner, R. The differential effects of intrinsic and identified motivation on well-being and performance: Prospective, experimental, and implicit approaches to self-determination theory. J. Pers. Soc. Psychol. 2006, 91, 750–762. [Google Scholar] [CrossRef] [PubMed]
  39. Marsh, H.W.; Morin, A.J.; Parker, P.D.; Kaur, G. Exploratory structural equation modeling: An integration of the best features of exploratory and confirmatory factor analysis. Annu. Rev. Clin. Psychol. 2014, 10, 85–110. [Google Scholar] [CrossRef]
  40. Kotera, Y.; Ting, S.-H. Positive psychology of Malaysian university students: Impacts of engagement, motivation, self-compassion, and well-being on mental health. Int. J. Ment. Health Addict. 2021, 19, 227–239. [Google Scholar] [CrossRef]
  41. Neff, K.D.; Hsieh, Y.P. Self-compassion, intrinsic motivation, and learning in college students: A longitudinal study. Self Identity 2019, 18, 647–661. [Google Scholar]
  42. Araque, F.; Roldán, C.; Salguero, A. Factors influencing university drop out rates. Comput. Educ. 2009, 53, 563–574. [Google Scholar] [CrossRef]
  43. Shillingford, S.; Karlin, N.J. The role of intrinsic motivation in the academic pursuits of nontraditional students. New Horiz. Adult Educ. Hum. Resour. Dev. 2013, 25, 91–102. [Google Scholar] [CrossRef]
  44. Erb, S.; Drysdale, M.T. Learning attributes, academic self-efficacy and sense of belonging amongst mature students at a Canadian university. Stud. Educ. Adults 2017, 49, 62–74. [Google Scholar] [CrossRef]
  45. Fazey, D.M.A.; Fazey, J.A. The Potential for Autonomy in Learning: Perceptions of competence, motivation and locus of control in first-year undergraduate students. Stud. High. Educ. 2001, 26, 345–361. [Google Scholar] [CrossRef]
  46. Dawborn-Gundlach, M.; Margetts, K. Measures of the adjustment of mature-age, undergraduate students to university. Glob. J. Educ. Res. 2018, 2, 17–32. [Google Scholar] [CrossRef]
  47. Wu, H.; Wang, K.; Wang, H. Effects of Teacher Support on College Students’ Math Achievement: The Mediating Effects of Basic Psychological Needs and Extrinsic Motivation. J. Math. Educ. 2023, 12, 18–31. [Google Scholar] [CrossRef]
  48. Stiller, J.D.; Ryan, R.M. Teachers, Parents, and Student Motivation: The Effects of Involvement and Autonomy Support. 1992. Available online: https://files.eric.ed.gov/fulltext/ED348759.pdf (accessed on 10 May 2024).
  49. Hubble, S.; Bolton, P. Mature Higher Education Students in England. House of Commons Library. 2021. Available online: https://researchbriefings.files.parliament.uk/documents/CBP-8809/CBP-8809.pdf (accessed on 5 May 2024).
  50. McGivney, V. Understanding persistence in adult learning. J. Open. Distance Learn. 2004, 19, 33–46. [Google Scholar] [CrossRef]
  51. Brett, C.E.; Mathieson, M.L.; Rowley, A.M. Determinants of wellbeing in university students: The role of residential status, stress, loneliness, resilience, and sense of coherence. Curr. Psychol. 2023, 42, 19699–19708. [Google Scholar] [CrossRef]
  52. Mofatteh, M. Risk factors associated with stress, anxiety, and depression among university undergraduate students. AIMS Public Health 2021, 8, 36. [Google Scholar] [CrossRef] [PubMed]
  53. Lewis, J.; Bolton, P. Student Mental Health in England: Statistics, Policy, and Guidance. House of Commons Library, Issue. 2023. Available online: https://researchbriefings.files.parliament.uk/documents/CBP-8593/CBP-8593.pdf (accessed on 6 April 2024).
  54. Hunter, A. Supporting the Mental Health of Mature Higher Education Students. Fe News, 4 March 2021. Available online: https://www.fenews.co.uk/fe-voices/supporting-the-mental-health-of-mature-higher-education-students/ (accessed on 22 April 2024).
  55. Cassidy, S. Exploring individual differences as determining factors in student academic achievement in higher education. Stud. High. Educ. 2012, 37, 793–810. [Google Scholar] [CrossRef]
  56. Karyotaki, E.; Cuijpers, P.; Albor, Y.; Alonso, J.; Auerbach, R.P.; Bantjes, J.; Bruffaerts, R.; Ebert, D.D.; Hasking, P.; Kessler, R.C.; et al. Sources of stress and their associations with mental disorders among college students: Results of the world health organization world mental health surveys international college student initiative. Front. Psychol. 2020, 11, 1759. [Google Scholar] [CrossRef] [PubMed]
  57. Cage, E.; Jones, E.; Ryan, G.; Hughes, G.; Spanner, L. Student mental health and transitions into, through and out of university: Student and staff perspectives. J. Furth. High. Educ. 2021, 45, 1076–1089. [Google Scholar] [CrossRef]
  58. Chapman, A. A (re)negotiation of identity: From ‘mature student to ‘novice academic’. Widening Particip. Lifelong Learn. 2013, 14, 44–61. [Google Scholar] [CrossRef][Green Version]
  59. Bye, D.; Pushkar, D.; Conway, M. Motivation, interest, and positive affect in traditional and nontraditional undergraduate students. Adult Educ. Quart. 2007, 57, 141–158. [Google Scholar] [CrossRef]
  60. Moè, A. Does the weekly practice of recalling and elaborating episodes raise well-being in university students? J. Happiness Stud. 2022, 23, 3389–3406. [Google Scholar] [CrossRef] [PubMed]
Figure 1. Simple linear regression (F1: intrinsic motivation; WB: mental well-being).
Figure 1. Simple linear regression (F1: intrinsic motivation; WB: mental well-being).
Systems 12 00281 g001
Table 1. Univariate analysis of the continuous variables (N = 248).
Table 1. Univariate analysis of the continuous variables (N = 248).
VariablesMeanSDMinimumMaximum
Intrinsic motivation16.822.94420
Mental Well-being28.865.50735
Table 2. Univariate analysis of the categorical variables (N = 248).
Table 2. Univariate analysis of the categorical variables (N = 248).
GenderAgeStudy Year
MalesFemales18–2526–3536–4546 and Above1st2nd3rd4th
Frequency1301182592824914186615
Percentage52.447.610.137.133.119.856.934.72.46.0
Table 3. Bivariate analysis: zero-order correlation (N = 248).
Table 3. Bivariate analysis: zero-order correlation (N = 248).
X1 2X2 3
X110.537 1
X20.5371
1 Correlation is significant at the 0.01 level (2-tailed), 2 intrinsic motivation, 3 mental well-being.
Disclaimer/Publisher’s Note: The statements, opinions and data contained in all publications are solely those of the individual author(s) and contributor(s) and not of MDPI and/or the editor(s). MDPI and/or the editor(s) disclaim responsibility for any injury to people or property resulting from any ideas, methods, instructions or products referred to in the content.

Share and Cite

MDPI and ACS Style

Qureshi, F.; Khawaja, S.; Sokić, K.; Pejić Bach, M.; Meško, M. Exploring Intrinsic Motivation and Mental Well-Being in Private Higher Educational Systems: A Cross-Sectional Study. Systems 2024, 12, 281. https://doi.org/10.3390/systems12080281

AMA Style

Qureshi F, Khawaja S, Sokić K, Pejić Bach M, Meško M. Exploring Intrinsic Motivation and Mental Well-Being in Private Higher Educational Systems: A Cross-Sectional Study. Systems. 2024; 12(8):281. https://doi.org/10.3390/systems12080281

Chicago/Turabian Style

Qureshi, Fayyaz, Sarwar Khawaja, Katarina Sokić, Mirjana Pejić Bach, and Maja Meško. 2024. "Exploring Intrinsic Motivation and Mental Well-Being in Private Higher Educational Systems: A Cross-Sectional Study" Systems 12, no. 8: 281. https://doi.org/10.3390/systems12080281

APA Style

Qureshi, F., Khawaja, S., Sokić, K., Pejić Bach, M., & Meško, M. (2024). Exploring Intrinsic Motivation and Mental Well-Being in Private Higher Educational Systems: A Cross-Sectional Study. Systems, 12(8), 281. https://doi.org/10.3390/systems12080281

Note that from the first issue of 2016, this journal uses article numbers instead of page numbers. See further details here.

Article Metrics

Back to TopTop