A Dynamic Analysis to Examine Regional Development in the Context of a Digitally Enabled Regional Innovation System: The Case of Western and Central Macedonia (Greece)
Abstract
1. Introduction
1.1. Definitions and Context
1.2. Components of the Regional Innovation System
1.3. Literature Review and Research Aims
- The percentage of home Internet connections;
- The presence of ICT specialists in the study region;
- The usage of personal computers; and
- The extent of ICT programs in the study area.
1.4. Overview of the Study Regions
2. System and Problem Description
2.1. System Description
- The ICT capacity subsystem.
- The innovation and regional development subsystem considers innovative outcomes.
- The institutional framework subsystem includes regional governance.
- The knowledge capitalization and application subsystem (comprising businesses and clusters).
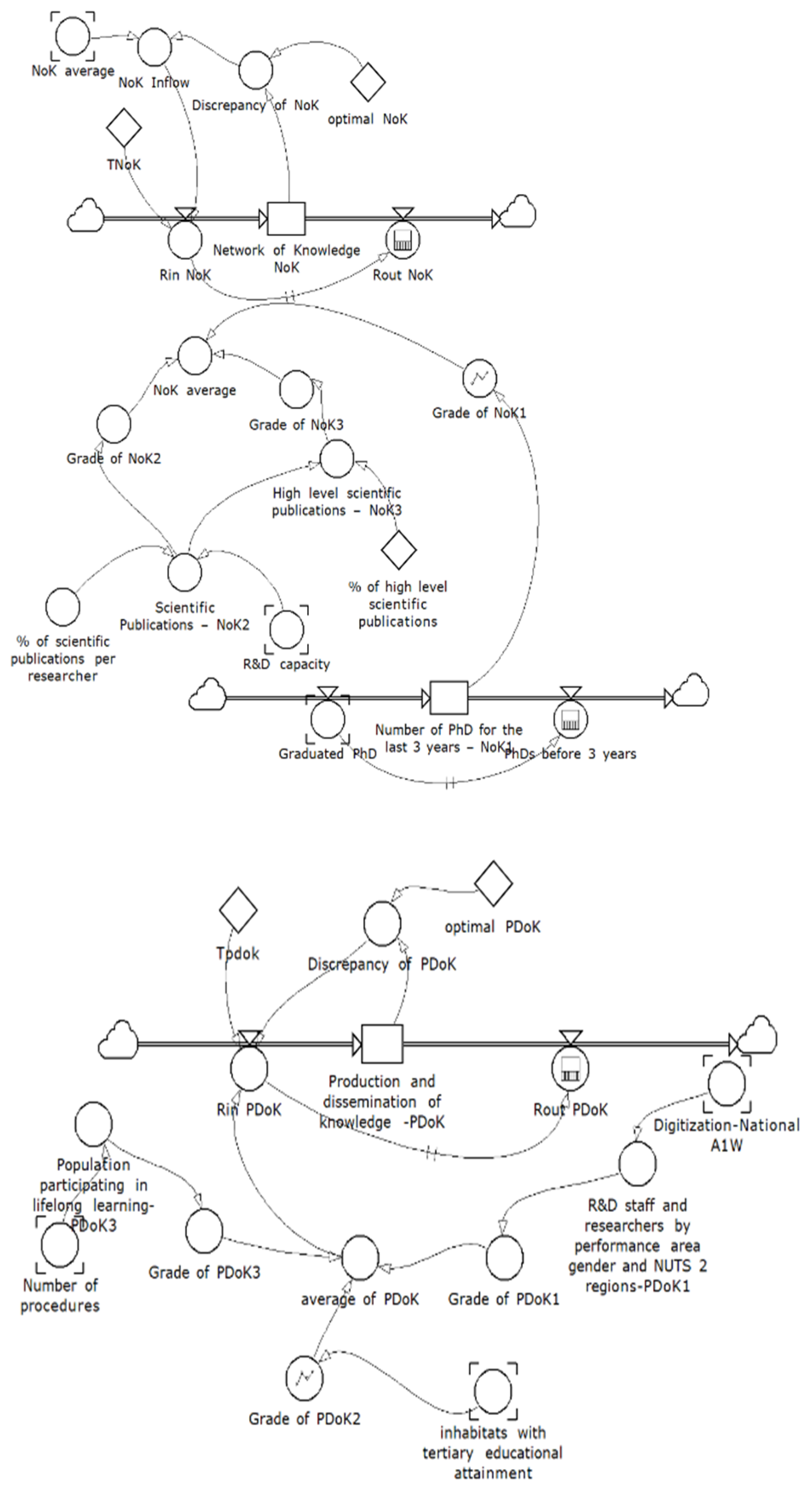
- The knowledge network subsystem.
- The knowledge production and dissemination subsystem (involving universities and research centers).

- Rin ICT: Growth rate of the ICT capacity subsystem;
- Rin TID: Growth rate of the innovation and regional development subsystem;
- Rin IE: Growth rate of the institutional framework subsystem;
- Rin AEoK: Growth rate of the knowledge capitalization and application subsystem;
- Rin NoK: Growth rate of the knowledge network subsystem;
- Rin PDoK: Growth rate of the knowledge production and dissemination subsystem.
2.2. Problem Description
3. The SD Model
3.1. Generic Stock and Flow Structure
- 1 → subsystem level incomplete;
- 7 → excellent.
- Product Innovation (PI), which increases according to the number of researchers, the percentage of those contributing to R&D, and the proportion involved in PI (see Figure 2b).
- Process Innovation (PI), which changes according to the PI growth rate, influenced by a delay function and the number of researchers engaged in PI (similar to Product Innovation). Both PI and Process Innovation decrease according to a depreciation rate (Depreciation of PI and Process Innovation, respectively), attributed to the knowledge degradation over time (see Figure 2b).
- Public sector R&D expenditures at the NUTS 2 regional level (GOV) (GERD).
- The employment rate of the age group 20–64 by NUTS 2 regions (TID1) describes the regional employment rate of the age group 20–64 as a percentage of the population in the same age group.
- The NUTS 2 unemployment rate representing the unemployed as a percentage of the economically active population (i.e., the labor force or the sum of the employed and unemployed).
- Businesses employing ICT specialists (National A1I), a factor directly dependent on the GERD index.
- Individuals with more than basic general digital skills (National C2), where the number decreases with an increase in centrally dictated processes and increases when these are reduced.
- Digitization—Longitudinal Evolution (National A1W), a factor affected by the per capita value of the GERD index.
- Percentage of businesses with e-commerce sales (National A1A), which correlates with the population aged 25–34 who have completed tertiary education.
- Cloud computing services (National A1F) related to the number of researchers engaged in R&D activities.
3.2. Equations
4. Numerical Experimentation and Discussion
4.1. Region of Central Macedonia
4.2. Region of Western Macedonia
4.3. Policy Implications
- Western Macedonia
- Central Macedonia
5. Conclusions, Limitations and Future Research
Author Contributions
Funding
Data Availability Statement
Conflicts of Interest
Appendix A



| 1 | Eurostat. Available online: https://ec.europa.eu/eurostat/databrowser/view/tgs00096/default/table?lang=en&category=t_reg.t_reg_dem (accessed on 1 May 2024). |
| 2 | Available online: https://ec.europa.eu/eurostat/databrowser/view/tgs00004/default/table?lang=en&category=t_reg.t_reg_eco (accessed on 1 May 2024). |
| 3 | Available online: https://ec.europa.eu/eurostat/databrowser/view/tgs00010/default/table?lang=en&category=t_reg.t_reg_lmk (accessed on 1 May 2024). |
References
- Crossan, M.M.; Apaydin, M. A Multi-Dimensional Framework of Organizational Innovation: A Systematic Review of the Literature. J. Manag. Stud. 2010, 47, 1154–1191. [Google Scholar] [CrossRef]
- Tan, Y.; Zhao, C.; Yang, N. Research on The Evaluation Model of Symbiosis Degree in High-Tech Industrial Innovation Ecosystem-An Empirical Study Based on the Panel Data of China from 2012 to 2018. E3S Web Conf. 2023, 409, 01003. [Google Scholar] [CrossRef]
- Mogi, T. Richard Florida, The Rise of the Creative Class: And How It’s Transforming Work, Leisure, Community and Everyday Life, Basic Books, New York, 2002. J. Cult. Econ. 2003, 3, 87–89. [Google Scholar]
- OECD. Regions and Innovation-Collaborating Across Borders; OECD Reviews of Regional Innovation; OECD Publishing: Paris, France, 2013. [Google Scholar]
- Cooke, P.; Uranga, M.G.; Etxebarria, G. Regional Innovation Systems: Institutional and Organisational Dimensions. Res. Policy 1997, 26, 475–491. [Google Scholar] [CrossRef]
- Cooke, P.N.; Heidenreich, M.; Braczyk, H.-J. Regional Innovation Systems: The Role of Governance in a Globalized World; Routledge: London, UK, 2004; ISBN 978-0-415-30369-9. [Google Scholar]
- Martinidis, G.; Komninos, N.; Dyjakon, A.; Minta, S.; Hejna, M. How Intellectual Capital Predicts Innovation Output in EU Regions: Implications for Sustainable Development. Sustainability 2021, 13, 14036. [Google Scholar] [CrossRef]
- Cooke, P. The Role of Research in Regional Innovation Systems: New Models Meeting Knowledge Economy Demands. IJTM 2004, 28, 507. [Google Scholar] [CrossRef]
- Research on the Knowledge Transfer Model Based on Regional Innovation System. Available online: https://www.lis.ac.cn/EN/10.13266/j.issn.0252-3116.2017.17.002 (accessed on 16 May 2024).
- Pino, R.M.; Ortega, A.M. Regional Innovation Systems: Systematic Literature Review and Recommendations for Future Research. Cogent. Bus. Manag. 2018, 5, 1463606. [Google Scholar] [CrossRef]
- Shang, Y.; Zeng, G. The Role and Mechanism of Scientific and Technological Innovation in Promoting the Transformation of Regional Economic Development Models. Geogr. Res. 2017, 36, 2279–2290. [Google Scholar]
- Gunawardena, C.N.; Hermans, M.B.; Sanchez, D.; Richmond, C.; Bohley, M.; Tuttle, R. A Theoretical Framework for Building Online Communities of Practice with Social Networking Tools. Educ. Media Int. 2009, 46, 3–16. [Google Scholar] [CrossRef]
- OECD. Innovation-Driven Growth in Regions: The Role of Smart Specialisation; OECD Publishing: Paris, France, 2013. [Google Scholar]
- Asheim, B.T.; Coenen, L. Contextualising Regional Innovation Systems in a Globalising Learning Economy: On Knowledge Bases and Institutional Frameworks. J. Technol. Transf. 2006, 31, 163–173. [Google Scholar] [CrossRef]
- Autio, E. Evaluation of RTD in Regional Systems of Innovation. Eur. Plan. Stud. 1998, 6, 131–140. [Google Scholar] [CrossRef]
- Trippl, M. Developing cross—Border regional innovation systems: Key factors and challenges. Tijd. Voor Econ. Soc. Geog. 2010, 101, 150–160. [Google Scholar] [CrossRef]
- Zook, M.A. The Knowledge Brokers: Venture Capitalists, Tacit Knowledge and Regional Development. Int. J. Urban Reg. Res. 2004, 28, 621–641. [Google Scholar] [CrossRef]
- Tallman, S.; Jenkins, M.; Henry, N.; Pinch, S. Knowledge, Clusters, and Competitive Advantage. AMR 2004, 29, 258–271. [Google Scholar] [CrossRef]
- Huggins, R.A.; Izushi, H. Competing for Knowledge: Creating, Connecting and Growing; Routledge: London, UK, 2007. [Google Scholar]
- Foray, D.; David, P.A.; Hall, B. Smart Specialisation—The Concept. Knowl. Econ. Policy Brief. 2009, 9, 100. [Google Scholar]
- Foray, D. From Smart Specialisation to Smart Specialisation Policy. Eur. J. Innov. Manag. 2014, 17, 492–507. [Google Scholar] [CrossRef]
- Boschma, R. Constructing Regional Advantage and Smart Specialisation: Comparison of Two European Policy Concepts. Sci. Reg. Ital. J. Reg. Sci. 2014, 13, 51–68. [Google Scholar] [CrossRef]
- McCann, P.; Ortega-Argilés, R. Smart Specialisation in European Regions: Issues of Strategy, Institutions and Implementation. Eur. J. Innov. Manag. 2014, 17, 409–427. [Google Scholar] [CrossRef]
- Manioudis, M.; Angelakis, A. Creative Economy and Sustainable Regional Growth: Lessons from the Implementation of Entrepreneurial Discovery Process at the Regional Level. Sustainability 2023, 15, 7681. [Google Scholar] [CrossRef]
- The Sage Encyclopedia of the Internet. 3: R-Y, Index; SAGE Reference: Los Angeles, CA, USA; London, UK; New Delhi, India; Singapore; Washington, DC, USA; Melbourne, Australia, 2018; ISBN 978-1-4739-2661-5.
- Ranga, M.; Etzkowitz, H. Triple Helix Systems: An Analytical Framework for Innovation Policy and Practice in the Knowledge Society. Entrep. Knowl. Exch. 2015, 117–158. Available online: https://www.taylorfrancis.com/chapters/edit/10.4324/9781315795638-11/experiential-internships-mary-varghese-loran-carleton-parker-omolola-adedokun-monica-shively-wilella-burgess-amy-childress-ann-bessenbacher (accessed on 1 May 2024).
- Kleibrink, A.; Magro, E. The Making of Responsive Innovation Policies: Varieties of Evidence and Their Contestation in the Basque Country. Palgrave Commun. 2018, 4, 74. [Google Scholar] [CrossRef]
- Oskam, J.; Boswijk, A. Airbnb: The Future of Networked Hospitality Businesses. J. Tour. Futures 2016, 2, 22–42. [Google Scholar] [CrossRef]
- Kenney, M.; Zysman, J. The Rise of the Platform Economy. Issues Sci. Technol. 2016, 32, 61. [Google Scholar]
- Biber, E.; Light, S.E.; Ruhl, J.B.; Salzman, J. Regulating Business Innovation as Policy Disruption: From the Model T to Airbnb. Vanderbilt Law Rev. 2017, 70, 1561. [Google Scholar]
- Kakderi, C.; Psaltoglou, A.; Fellnhofer, K. Digital Platforms and Online Applications for User Engagement and Collaborative Innovation. In Proceedings of the 20th Conference of the Greek Society of Regional Scientists, Athens, Greece, 4–5 June 2018; pp. 112–117. [Google Scholar]
- Antonelli, G.; Cappiello, G. Smart Development in Smart Communities; Routledge: London, UK, 2017. [Google Scholar]
- Ziouzios, D.; Karlopoulos, E.; Fragkos, P.; Vrontisi, Z. Challenges and Opportunities of Coal Phase-out in Western Macedonia. Climate 2021, 9, 115. [Google Scholar] [CrossRef]
- Tranoulidis, A.; Sotiropoulou, R.-E.P.; Bithas, K.; Tagaris, E. Decarbonization and Transition to the Post-Lignite Era: Analysis for a Sustainable Transition in the Region of Western Macedonia. Sustainability 2022, 14, 10173. [Google Scholar] [CrossRef]
- Karafolas, S.; Ragias, V. Economic Crisis Effects on Investment Plans: The Case of the LEADER Program in the Region of West Macedonia, Greece. In Proceedings of the of the 13th International Conference, New York, NY, USA, 22–25 October 2021; p. 14. [Google Scholar]
- Hollanders, H.; Es-Sadki, N. Regional Innovation Scoreboard (RIS) 2021; Maastricht Economic and Social Research Institute on Innovation and Technology (UNU-MERIT): Maastricht, The Netherlands, 2021. [Google Scholar]
- Kakderi, C.; Tasopoulou, A. Regional Economic Resilience and the Role of Traditionalstructures: The Case of West Macedonia, Greece. In Economic Crisis and the Resilience of Regions; Edward Elgar Publishing: Cheltenham, UK, 2018; pp. 108–126. [Google Scholar]
- Zervas, E.; Vatikiotis, L.; Gareiou, Z. Proposals for an Environmental and Social Just Transition for the Post-Lignite Era in Western Macedonia, Greece. In IOP Conference Series: Earth and Environmental Science; IOP Publishing: Bristol, UK, 2021; Volume 899, p. 012049. [Google Scholar]
- Maniati, A.; Loizou, E.; Psaltopoulos, D.; Mattas, K. The Regional Economy of Central Macedonia: An Application of the Social Accounting Matrix. Agric. Financ. Rev. 2021, 82, 765–774. [Google Scholar] [CrossRef]
- Ketikidis, P.; Zigiaris, S.; Zaharis, N. Regional Innovation and Competitiveness: Analysis of the Thessaloniki Metropolitan Region; Academic Conferences and Publishing International Limited: Reading, UK, 2010. [Google Scholar]
- Samara, E.; Kilintzis, P.; Katsoras, E.; Martnidis, G.; Kosti, P. A System Dynamics Approach for the Development of a Regional Innovation System. J. Innov. Entrep. 2024, 13, 26. [Google Scholar] [CrossRef]
- Sterman, J.D. Modeling Managerial Behavior: Misperceptions of Feedback in a Dynamic Decision Making Experiment. Manag. Sci. 1989, 35, 321–339. [Google Scholar] [CrossRef]
- Samara, E.; Andronikidis, A.; Komninos, N.; Bakouros, Y.; Katsoras, E. The Role of Digital Technologies for Regional Development: A System Dynamics Analysis. J. Knowl Econ. 2023, 14, 2215–2237. [Google Scholar] [CrossRef]
- Katsoras, E.; Georgiadis, P. A Dynamic Analysis for Mitigating Disaster Effects in Closed Loop Supply Chains. Sustainability 2022, 14, 4948. [Google Scholar] [CrossRef]
- Samara, E.; Kilintzis, P.; Komninos, N.; Anastasiou, A.; Martinidis, G. Assessment of Smart Technologies in Regional Innovation Systems: A Novel Methodological Approach to the Regionalisation of National Indicators. Systems 2024, 12, 12. [Google Scholar] [CrossRef]
- Kilintzis, P.; Samara, E.; Carayannis, E.G.; Bakouros, Y. Business Model Innovation in Greece: Its Effect on Organizational Sustainability. J. Knowl Econ. 2020, 11, 949–967. [Google Scholar] [CrossRef]
- Giourka, P.; Kilintzis, P.; Samara, E.; Avlogiaris, G.; Farmaki, P.; Bakouros, Y. A Business Acceleration Program Supporting Cross-Border Enterprises: A Comparative Study. J. Open Innov. Technol. Mark. Complex. 2021, 7, 152. [Google Scholar] [CrossRef]
- Kilintzis, P.; Avlogiaris, G.; Samara, E.; Bakouros, Y. Technology Entrepreneurship: A Model for the European Case. J. Knowl Econ. 2023, 14, 879–904. [Google Scholar] [CrossRef]
- Samara, E.; Angelidis, P.; Kotsiari, A.; Kilintzis, P.; Giorgos, A. Robotics in Primary and Secondary Education-the Lego Mindstorms EV3 Implementation. In Proceedings of the 2021 6th South-East Europe Design Automation, Computer Engineering, Computer Networks and Social Media Conference (SEEDA-CECNSM), Preveza, Greece, 24–26 September 2021; pp. 1–8. [Google Scholar]








| Worst-Case | ![]() | Best-Case Scenario | |||||
|---|---|---|---|---|---|---|---|
| % household internet connections | 20 | 40 | 60 | 80 | 100 | ||
| ICT specialists in the area | 1 | 2 | 3 | 4 | 5 | 6 | 7 |
| PC usage | 1 | 2 | 3 | 4 | 5 | 6 | 7 |
| Existence of ICT programs | 1 | 2 | 3 | 4 | 5 | 6 | 7 |
| % Household Internet Connections | ICT Specialists in Area | PC Usage | Existence of ICT Programs | TID_ICTimpact | |||
|---|---|---|---|---|---|---|---|
| Average Value | Variance | Max. Value | |||||
| Best-Case Combination (B.C.) | 20 | 5 | 2 | 7 | 0.9908 | 0.2682 | 1.11 |
| 4 | 3 | 7 | |||||
| 40 | 5 | 6 | 2 | 0.9908 | 0.2682 | 1.11 | |
| 60 | 4 | 6 | 1 | 0.9908 | 0.2682 | 1.11 | |
| 80 | 3 | 4 | 3 | 0.9908 | 0.2682 | 1.11 | |
| 2 | 5 | 3 | |||||
| 100 | 4 | 3 | 2 | 0.9908 | 0.2682 | 1.11 | |
| % Household Internet Connections | ICT Specialists in Area | PC Usage | Existence of ICT Programs | TID_ICTimpact | |||
|---|---|---|---|---|---|---|---|
| Average Value | Variance | Max. Value | |||||
| Worst-Case Combination (W.C.) | 20 | 1 | 1 | 1 | 1.7646 | 0.4897 | 2.04 |
| 40 | 1.6409 | 0.45911 | 1.91 | ||||
| 60 | 1.4390 | 0.4036 | 1.67 | ||||
| 80 | 1.3560 | 0.3811 | 1.57 | ||||
| 100 | 1.2817 | 0.3595 | 1.49 | ||||
| % Household Internet Connections | ICT Specialists in Area | PC Usage | Existence of ICT Programs | TID_ICTimpact | |||
|---|---|---|---|---|---|---|---|
| Average Value | Variance | Max. Value | |||||
| Best-Case Combination (B.C.) | 20 | 1 | 7 | 7 | 1.0004 | 0.1859 | 1.08 |
| 2 | 7 | 6 | |||||
| 4 | 5 | 6 | |||||
| 4 | 7 | ||||||
| 5 | 7 | 3 | |||||
| 5 | 5 | ||||||
| 6 | 7 | 2 | |||||
| 3 | 6 | ||||||
| 7 | 7 | 1 | |||||
| 5 | 3 | ||||||
| 3 | 5 | ||||||
| 2 | 6 | ||||||
| 1 | 7 | ||||||
| % Household Internet Connections | ICT Specialists in Area | PC Usage | Existence of ICT Programs | TID_ICTimpact | |||
|---|---|---|---|---|---|---|---|
| Average Value | Variance | Max. Value | |||||
| Best-Case Combination (B.C.) | 40 | 1 | 7 | 6 | 1.0004 | 0.1859 | 1.08 |
| 2 | 5 | 7 | |||||
| 3 | 7 | 4 | |||||
| 6 | 5 | ||||||
| 5 | 6 | ||||||
| 4 | 5 | 5 | |||||
| 5 | 7 | 2 | |||||
| 4 | 5 | ||||||
| 3 | 6 | ||||||
| 2 | 7 | ||||||
| 6 | 5 | 3 | |||||
| 3 | 5 | ||||||
| 7 | 4 | 3 | |||||
| 1 | 6 | ||||||
| % Household Internet Connections | ICT Specialists in Area | PC Usage | Existence of ICT Programs | TID_ICTimpact | |||
|---|---|---|---|---|---|---|---|
| Average Value | Variance | Max. Value | |||||
| Best-Case Combination (B.C.) | 60 | 2 | 6 | 4 | 1.0004 | 0.1859 | 1.08 |
| 3 | 7 | 2 | |||||
| 6 | 3 | ||||||
| 4 | 5 | ||||||
| 3 | 6 | ||||||
| 2 | 7 | ||||||
| 4 | 4 | 4 | |||||
| 5 | 5 | 2 | |||||
| 3 | 4 | ||||||
| % Household Internet Connections | ICT Specialists in Area | PC Usage | Existence of ICT Programs | TID_ICTimpact | |||
|---|---|---|---|---|---|---|---|
| Average Value | Variance | Max. Value | |||||
| Best-Case Combination (B.C.) | 80 | 1 | 4 | 6 | 1.0004 | 0.1859 | 1.08 |
| 3 | 7 | ||||||
| 2 | 5 | 4 | |||||
| 3 | 4 | 4 | |||||
| 2 | 6 | ||||||
| 1 | 7 | ||||||
| 4 | 2 | 5 | |||||
| 1 | 6 | ||||||
| 5 | 3 | 3 | |||||
| 2 | 4 | ||||||
| 6 | 4 | 1 | |||||
| 1 | 4 | ||||||
| 7 | 1 | 3 | |||||
| 100 | 7 | 1 | 2 | 1.0004 | 0.1859 | 1.08 | |
| % Household Internet Connections | ICT Specialists in Area | PC Usage | Existence of ICT Programs | TID_ICTimpact | |||
|---|---|---|---|---|---|---|---|
| Average Value | Variance | Max. Value | |||||
| Worst-Case Combination (W.C.) | 20 | 1 | 1 | 1 | 1.8333 | 0.3058 | 2.02 |
| 40 | 1.7027 | 0.2853 | 1.88 | ||||
| 60 | 1.4904 | 0.2520 | 1.65 | ||||
| 80 | 1.4030 | 0.2384 | 1.55 | ||||
| 100 | 1.2817 | 0.3595 | 1.49 | ||||
Disclaimer/Publisher’s Note: The statements, opinions and data contained in all publications are solely those of the individual author(s) and contributor(s) and not of MDPI and/or the editor(s). MDPI and/or the editor(s) disclaim responsibility for any injury to people or property resulting from any ideas, methods, instructions or products referred to in the content. |
© 2024 by the authors. Licensee MDPI, Basel, Switzerland. This article is an open access article distributed under the terms and conditions of the Creative Commons Attribution (CC BY) license (https://creativecommons.org/licenses/by/4.0/).
Share and Cite
Samara, E.; Kilintzis, P.; Katsoras, E.; Martinidis, G.; Kosti, P. A Dynamic Analysis to Examine Regional Development in the Context of a Digitally Enabled Regional Innovation System: The Case of Western and Central Macedonia (Greece). Systems 2024, 12, 200. https://doi.org/10.3390/systems12060200
Samara E, Kilintzis P, Katsoras E, Martinidis G, Kosti P. A Dynamic Analysis to Examine Regional Development in the Context of a Digitally Enabled Regional Innovation System: The Case of Western and Central Macedonia (Greece). Systems. 2024; 12(6):200. https://doi.org/10.3390/systems12060200
Chicago/Turabian StyleSamara, Elpida, Pavlos Kilintzis, Efthymios Katsoras, George Martinidis, and Paraskevi Kosti. 2024. "A Dynamic Analysis to Examine Regional Development in the Context of a Digitally Enabled Regional Innovation System: The Case of Western and Central Macedonia (Greece)" Systems 12, no. 6: 200. https://doi.org/10.3390/systems12060200
APA StyleSamara, E., Kilintzis, P., Katsoras, E., Martinidis, G., & Kosti, P. (2024). A Dynamic Analysis to Examine Regional Development in the Context of a Digitally Enabled Regional Innovation System: The Case of Western and Central Macedonia (Greece). Systems, 12(6), 200. https://doi.org/10.3390/systems12060200


