Abstract
One of the primary concerns and challenges encountered in the construction industry is the emergence of crucial factors instigating project delays throughout the construction project lifecycle (CPL). The critical delay factors (CDFs) are the significant factors that not only cause project delays but also create obstacles and bottlenecks for the projects. Hence, the current study aims to determine CDFs affecting project completions and ameliorates the adverse situation by developing relevant bottleneck management strategies. To achieve this goal, a desktop review of previous research studies was undertaken to identify the CDFs in the CPL. The brainstorming technique was further utilized to filter the identified CDFs and match them to the context of developing countries, using Iran as a case example. Finally, an empirical questionnaire was created that included 22 CDFs divided into three distinct groups. The questionnaire’s validity and reliability were checked and validated before massive distribution to target respondents. Sixty industry experts appraised the identified CDFs in the CPL based on two assessment criteria: the severity of impact and probability of occurrence. The findings revealed that the groups with the most significant level of impact (out of 5 points) are project planning and design (2.29), construction and delivery (1.99), and policymaking and legislation (1.72). Similarly, the groups of project planning and design (2.30), construction and delivery (2.20), and policymaking and legislation (1.5) were ranked from first to third based on the probability of occurrence. According to the survey findings, the project planning and design stage is the most optimal time to mitigate the impact of project delays. Moreover, the study posited some pragmatic recommendations as bottleneck management strategies for ameliorating the identified CDFs for future projects. The study deliverables can serve as an effective tool for project stakeholders and decision makers to diminish the impact on and penetration of CDFs into building construction projects and enhance the delivery path leading to project success.
1. Introduction
In recent years, governments at all levels, whether in developed or emerging economies, have attempted to minimize costs by using diverse management strategies while maintaining service levels. On the other hand, several methods have been adopted at the national level to support the role of government in asset and property management. Each of these methods has various strengths and limitations, and by selecting the best plan, the project will be able to be completed on time. Building construction project delays are due to the creation of bottlenecks, which will ultimately result in the imposition of significant expenses on governments [1] and, of course, on the end users. Although delays were more frequently reported in public building construction projects, they can have an impact on both public and private building construction projects.
One of the major concerns and challenges in the construction business today is project delays [2,3] and non-delivery due to bottlenecks. On the other hand, one of the most important factors in determining a project’s success is its completion to time, budget, and quality. Despite the advancement in construction business processes and the application of new technology, there is still a high proportion of delayed projects. Delayed building construction projects can result in several consequences. These can include increased direct and indirect costs, failure to meet predefined targets, and the development of cost opportunities for lost chances [4,5]. On the other hand, the emergence of these issues may result in disagreements among project stakeholders and lawsuits [6]. In other words, the delay causes might have an impact on the project, causing not only project delays but also creating hurdles and bottlenecks.
In various countries, the requirement to employ project advantages as economic resources is contingent on the projects’ performance based on predefined methods for achieving the objectives. As a result, the project’s success will be critical. According to some observers [7], success is not a set aim. Numerous studies revealed that these delay factors manifest themselves in various forms at various stages from the beginning to the end and that the start of one delay factor can sometimes cause the onset of another delaying factor [8]. Changes in the structural economy, shifting energy prices, and often falling international commerce impede projects in developing countries [5]. Building construction projects play an essential role in every country’s economy, and it may be considered the backbone of other sectors, particularly in developing countries [9]. Muya et al. [10] recognized that any project’s life cycle comprises a series of logical processes and phases that run from start to finish, covering everything from the earliest stages to the ultimate delivery of the product or project. The construction project lifecycle (CPL) in building construction projects consists of three primary stages: (1) the policymaking and legislation phase, (2) the project planning and design phase, and (3) the construction and delivery phase.
Delays in building construction projects may result in a cost multiplier, resulting in losses to national interests and a failure to forecast expectations in relation to financing expenses. These delays jeopardize social infrastructure development [11]. One of the most essential objectives of a project is to finish it on time, on budget, and within the scope of the project contract. Thus, any factor that causes a divergence from the project goals is considered a risk [12]. The issue of time overrun is a source of concern for both simple and complex construction projects. Although some digital tools have been developed to recognize this issue in combination with relevant project management techniques, this has proved ineffective in resolving the issue of delays [13]. Hence, particular strategies are required to effectively handle the issue when the building construction project encounters a bottleneck. Bottleneck management in construction projects involves identifying, prioritizing, and mitigating constraints that impede the smooth flow of operations, thereby enhancing productivity and minimizing delays. In construction, bottlenecks can arise from various sources, including materials, labor, equipment, and documentation, which can disrupt scheduled work [14]. Studies have also highlighted the importance of addressing bottlenecks that extend project life cycles, with surveys identifying common delay factors and suggesting targeted interventions.
According to Assaf and Al-Hejji [15], 76% of contractors and 56% of consultants agreed that the typical delay in building construction projects is between 10% and 30% of the initial period. Hamzah et al. [16] reported that 82% of building construction projects in Jordan between 1990 and 1997 were considerably delayed. Furthermore, Faridi and El-Sayegh [17] state that 50% of building construction projects in the UAE are behind schedule. Similar findings have been reported in several countries such as Nigeria, Egypt, the United Kingdom, Singapore, India, China, Australia, the United States, and Chile [18]. Project delays might be an indicator of poor performance and project performance. As a result, delays in building construction projects add to the project’s expenses. Delays in building construction projects also result in a loss of competitive advantage and market share, as well as increased conflicts, disagreements, and claims, all of which lead to discontent among all parties involved.
According to Ramanathan et al. [19], any project delay may result in higher costs and time, which are two essential and closely associated aspects. According to Sambasivan and Soon [20], delays may result in a loss of revenue for the project owner owing to a lack of production facilities and rentable space or reliance on existing facilities. Delays could also result in prolonged work periods or penalties for the contractor to raise prices [15]. Arantes and Ferreira [21] suggested that to effectively address the underlying reasons for delays, mitigation strategies should be formulated to specifically target and alleviate other causes, taking into consideration their hierarchical linkages, driving strength, and levels of dependence. Delays may be handled, shared, reduced, or finally accepted, but they should not be overlooked [22]. As a result, CDFs in the construction project lifecycle (CPL), particularly in developing countries, must be identified and analyzed. In addition, it is essential to analyze CDF’s influence on project completion and formulate an appropriate strategy for them, especially in sensitive projects. As the causes of delay in most instances are context based, the CDFs in the CPL are explored in this research, first by evaluating the relevant extant literature, and then particularly in the developing country of Iran. However, a desktop study comparing the causes of delay in various countries shows that despite the differences in delay factors, there are some commonalities among them.
Hence, the current study delved into an in-depth review of the relevant literature to understand the typical causes of delays and bottlenecks in building construction projects, as well as investigating the nature of the difficulties to obtain a comprehensive knowledge of each of these variables. More so, it is important to have a clear awareness of project delays and bottlenecks using a holistic methodology and management tool that can help develop realistic strategies to minimize and occasionally eradicate them. Given these, this paper aims to answer the following two questions: (1) Which delay factors significantly influence the CPL and produce critical conditions? (2) What is the best step(s) to reduce the impact of CDFs in the CPL? Hence, a brief review of the previous research studies is presented in Section 2. The study methodology is described in Section 3 whereas the study results are illustrated in Section 4. Moreover, the analytical results in light of the theory are discussed, and finally, a discussion of analytical results and conclusions are provided in Section 5 and Section 6, respectively.
2. Factors Causing Project Delays in Developing Countries
The complexity of building construction projects and multi-stakeholder involvement with competing interests often results in a mirage of issues which causes delays in building construction project completion. As a result, numerous researchers have conducted various investigations and expert studies to determine the factors that cause building construction project delays, either directly or indirectly.
The causes of delays in building construction projects were divided into seven groups by Mahfouzi et al. [23], including delays due to project study and feasibility study; delays due to land and project conditions; problems caused by the executing device; delays caused by the design consultant; delays caused by the supervising consultant; delays caused by the contractor; and delays due to machinery and logistics problems. In similar research, Khanzadi et al. [24] reported that the government, the employer, the contractor, and ultimately the consultant had the largest influence on development project delays in Iran. Hemmati and Vare [25] categorized these delay factors into (i) internal factors—managerial factors and human resources; (ii) external factors—aspects connected to the employer, consultants, and contractors; and (iii) uncontrolled technological factors. According to Samavarchi and Fallah Tafti [26], the most influential groups causing project delays are the contractor, employer, consultant, environmental variables, equipment, and people, and building materials. Barani and Sajjadzadeh [27] utilized this categorization to assess the factors that cause delays in building construction projects.
In developed and developing countries, delayed techniques differ. For example, in most Hong Kong construction projects, the time delay is established towards the project’s conclusion rather than immediately after the incident that produced the delay [3]. According to Aibinu and Jagboro [28], delays have a lasting effect on projects increasing the cost and time of building construction projects in Nigeria. Contractor claims, according to Zaneldin [29], cause delays in project completion, arising due to different site circumstances, design changes, and contract ambiguities.
In Saudi Arabia, Assaf and Al-Hejji [15] investigated the frequency and causes of infrastructure project delays. Accordingly, it was revealed that the average amount of time added to each construction project in Saudi Arabia is around 11 to 31% of the initial timeframe. According to clients, the major causes for the delay are connected to contractors and labor. Owners and consultants feel that assigning the project to the lowest bidder has the greatest frequency of delay factors linked with owners [15]. From the perspectives of contractors, consultants, and employers, Abd El-Razek et al. [30] investigated the reasons for building construction project delays in Egypt. Finance, materials, contract change, law, personnel, planning and control, equipment, and the environment were among the 97 aspects they identified as probable delay factors.
Fugar and Agyakwah-Baah [31] found 32 probable causes for project delays in Ghana, per earlier research. These delay factors include underestimation of project costs and difficulty obtaining bank credit and poor supervision. Meanwhile, according to Doloi et al. [32], the factors that cause delays in building construction projects in India are delays in material delivery by vendors; lack of timely preparation of drawings and technical documents; the contractor’s financial constraints; increasing project scope; delay associated with obtaining a permit from the local authorities; delays in the supply of materials and equipment that are the employer’s responsibility; and delays in decision making. Haseeb et al. [33] looked at the causes of delays in Pakistani building construction projects. These include financial and payment issues, incorrect time estimates, material quality, late payment to suppliers, poor spatial management, outdated technology, natural disasters, unpredictable location conditions, material shortages, second contractor delays, design changes, insufficient equipment, incorrect cost estimates, order changes, organizational changes, and rule and regulation changes.
Meanwhile, Hamzah et al. [16] argued that delays are unavoidable in building construction projects, particularly government projects in Malaysia. According to past research, there are two causes for building construction project delays: insignificant and non-negligible. In an investigation, Kaming et al. [34] look at the major variables impacting project delays in Indonesia and the causes for delays in highway construction. The findings of this research point to three primary causes: contractor management issues, unpredictable circumstances, and owner-related issues. Abbasnejad and Izadi [6] confirmed some delays are common to most projects in different countries, while others are unique to each country due to differences in work culture, management style, construction methods, stakeholder geography, and government policy, economic status, and availability. On the other hand, Johansen et al. [35] noted that the reasons for building construction project delays in politically and economically stable nations varied from those in emerging countries. Bad site management, poor planning and communication, financial issues, low productivity, materials management, and decision making, according to Johansen et al. [35], are increasingly prominent among the numerous causes generating time delays in building construction projects in these countries.
While pointing to the time factor in construction as a criterion for evaluating the performance of each project, Shabbab Al Hammadi [36] introduced seven delay factors as the most important influential factors in the field of construction delays in Asian and African countries, including shortage and lack of restrictions, incompetence, design, market and estimation, financial capacity, government, and work crews. More so, per Al-Hazim et al. [37], unfavorable weather conditions, change of orders, uncertainty in land conditions, poor site management, executive bureaucracy in the customer organization, lack of study and feasibility of all aspects, and effects are one the most important delay factors in building construction projects. Financial problems between the employer and contractors, the low skill of executives, lack of proper planning and scheduling, many changes, and requests of the employer during implementation, delays in sending materials and fabricated materials, poor site management and monitoring during execution, and poor communication between different parts of the building construction project are the most important factors in building construction project delays in Saudi Arabia, according to Khatib et al. [38]. In their study of the key factors for delays in implementing Saudi development projects, Abdellatif and Alshibani [39] found similar findings.
There is little agreement on the categorization and instances connected to each category of variables influencing the incidence of delay in building construction projects, as shown by these previous studies addressing the incidence of delay in building construction projects. Simultaneously, with a better knowledge of the findings of earlier research, it seems that the kind of project under investigation and its location have an impact on the groups and cases associated with each delay group. The results of existing studies, on the other hand, show that, despite the use of different methods and indicators by various researchers in different contexts in examining the factors affecting the incidence of delay, the results are somewhat similar. Generally, the review of the literature indicated that all groups of employer, consultant, and contractor could be considered the main groups in these studies. An examination of the research literature also reveals that, despite the diversity in viewpoints among the various groups, there are certain factors that all three groups of the employer, consultant, and contractor have identified as the primary reasons for building construction project delays.
Yap et al. [40] identified five key areas that need improvement to reduce delays: managing skills and competencies, improving communication and coordination, better financial management, effective risk management, and proper site management. Egwim et al. [41] stated that it is crucial to have an organized and controlled decision-making process to avoid delays caused by poor decisions and ensure that project approvals and management practices are efficient. They also believed that the construction industry should use modern technologies like artificial intelligence and machine learning to analyze data from project schedules, designs, costs, and employee details to make better business decisions and enhance profitability. Arantes and Ferreira [21] proposed a methodology for developing mitigation measures for construction delays that effectively combines Interpretative Structural Modeling (ISM) and Matrix Cross Impact Matrix Multiplication (MICMAC) analyses to address the complex interrelationships among delay causes. This dual approach ensures a comprehensive understanding of the root causes and their interdependencies, which is crucial for developing targeted mitigation measures. For instance, inadequate bidding and contract award processes and deficient communication between parties were identified as root causes, leading to the formulation of several specific mitigation measures [42]. Using multi-dimensional optimization criteria and probabilistic simulations enhances the effectiveness of delay mitigation strategies by considering various project criteria such as cost and environmental impact [43]. The combination of ISM and MICMAC analyses provides a robust, systematic approach to identifying and addressing the root causes of construction delays, leading to more efficient and effective project management. Furthermore, while comparing the research tools and techniques used in different studies in the literature, it is evident that the majority of studies employed questionnaires (quantitative techniques) for data collection, although some other researchers chose interviews (qualitative methods). Some publications exclusively employed literature research to ascertain the reasons for project delays, while others employed a combination of brainstorming, interviews, and literature reviews. In quantitative research, the first step is to compile a list of prevalent reasons for project delays. In contrast, qualitative research is used to discover flaws or structures.
Table 1 presents a compilation of several CDFs in the CPL, derived from an extensive evaluation of the literature focused on developing countries. Through an examination of prior research on the topic of critical factors contributing to building construction project delays and their effects as well as evaluation of the relative significance of these factors, one can observe an analysis of challenges in the field of construction management from various viewpoints. On the other hand, past research has looked at the prevalence of delays and their consequences on building construction projects from the standpoint of identifying, measuring, and assessing causes. To put it another way, after recognizing the different kinds of delays and their causes, it is essential to apply an appropriate strategy for evaluating and controlling delays. Thus, this research aims to identify the critical delay factors, assess their impact and probability of occurrence, determine the timing of their occurrence, and provide the best stage for effective management measures to mitigate their effects in the bottleneck.
Table 1.
Identified delay factors to construction projects in developing countries based on a comprehensive literature review.
3. Methodology and Materials
3.1. Research Methodology
The current investigation uses a descriptive post-event technique. Descriptive research includes a collection of techniques aimed at describing the circumstances or phenomena being investigated. In post-event research, the researcher examines the reasons for the event based on the dependent variable [53]. The technique of this study is post event since it also identifies and analyses CDFs in the CPL in a developing country (Iran) and their influence on project completion. Thus, the present research thoroughly examined studies on the subject to determine the main causes of delays in building construction projects. The data collection method consisted of an empirical questionnaire using a 5-point Likert scale and semi-structured interviews administered to fifteen experts, including contractors, consultants, and employers (similar to Tamošaitienė et al., [54]). The number of participants is generally around 15 to 20 [55]. Most of the time, sampling is based on a used target, and agent samples are not important, but the quality of the panelists is more important than the number [56].
The validation of the questionnaire was checked and confirmed to ensure its suitability. The trust coefficient was assessed and confirmed using the Cronbach’s alpha technique and combined reliability to ensure the reliability of the questionnaire. The study’s statistical population consisted of specialists in building construction project management from various government agencies, executive bodies, consultants, and contractors from the private, government, and semi-government sectors in multiple cities throughout Iran. Having at least 5 years of work experience in building construction projects, familiarity with different methods of project management and control, experience managing multiple construction projects, and a bachelor’s degree or higher were considered minimum requirements for selecting experts to attain the model’s validity. Given that the number of samples does not determine the sampling strategy in sample selection, this study is based on the lack of relevance in reflecting the number of statistical populations. Thus, judgment sampling (or purposive sampling) was selected, which does not rely on probability. Judgmental sampling is a non-probability sampling technique in which the sample members are chosen only based on the researcher’s knowledge and judgment. This sampling method is employed in qualitative research to identify and select data-rich cases [57]. The sample size of this research comprises 60 individuals (similar to Sarvari et al., [55]).
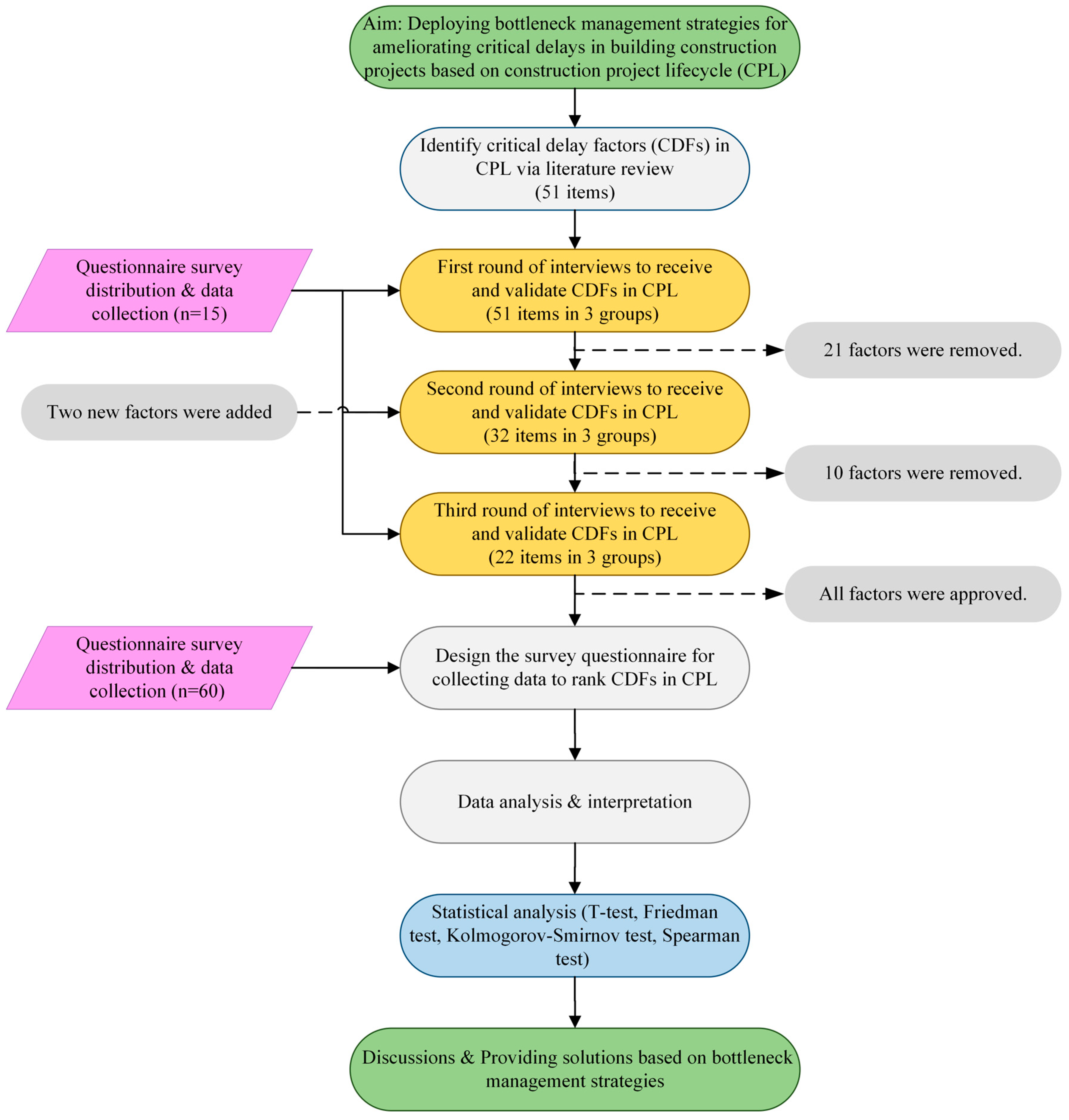
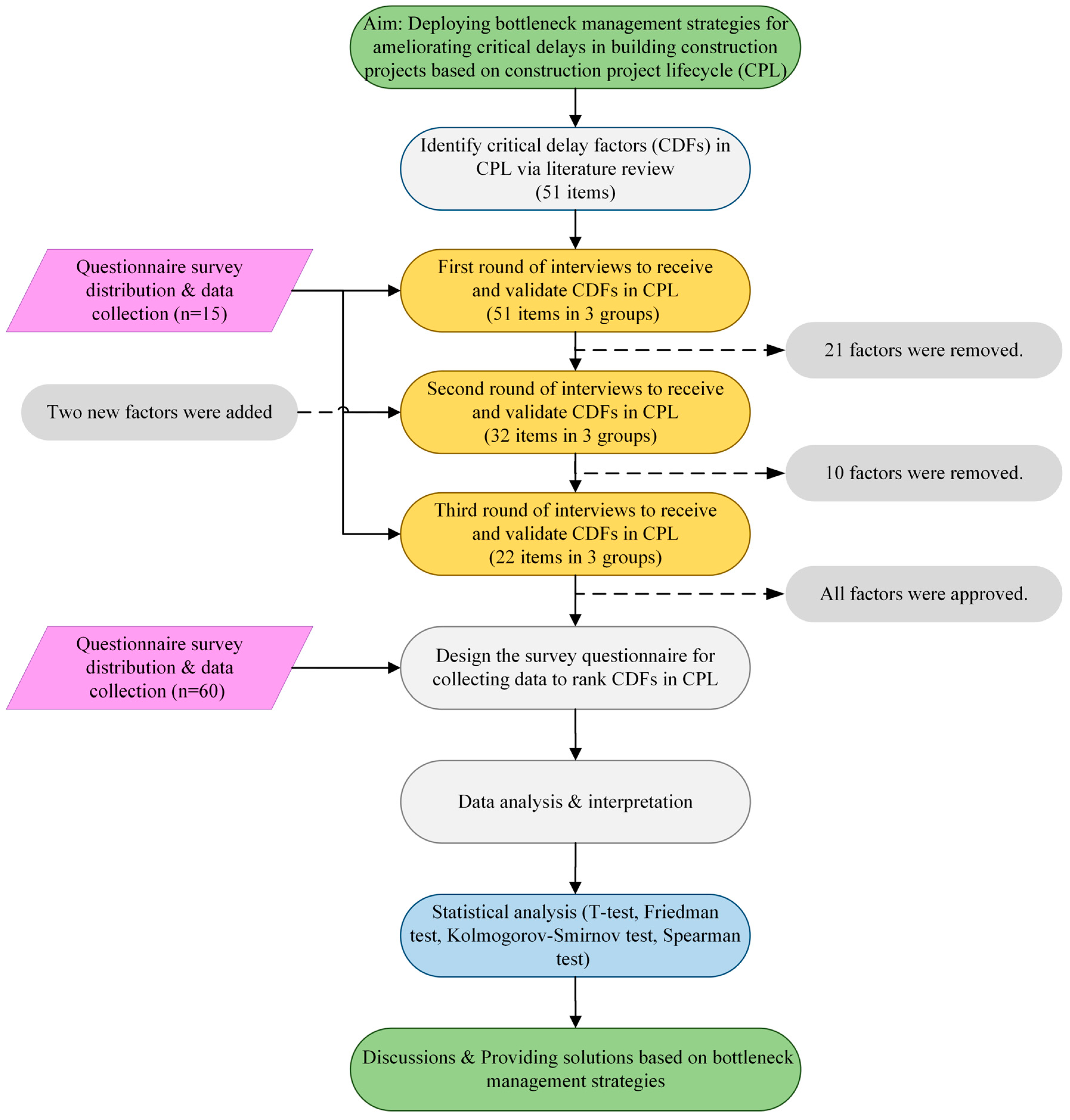
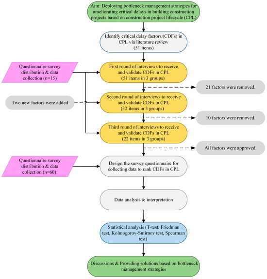
The processes for assessing the questionnaires were as follows: (i) Identifying CDFs in the CPL and categorizing them based on the time of occurrence of the CDF in the first phase. The process of brainstorming was utilized. Respondents based their opinions on the criticality or not of the factors in three separate stages– this was carried out using a semi-structured questionnaire (open end)—which included 51 factors in three different groups. (ii) A questionnaire was distributed among the respondents in the second phase to analyze the impact and probability of CDFs in the CPL in developing countries, using Iran as a case example. (iii) In the final phase, based on the results of the second phase, blueprints were suggested on how to reduce the impact of delays in the CPL and how to use bottleneck management in the CPL to move the project forward discussed. Figure 1 shows the main steps of this research.
Figure 1.
Research flow of the study.
3.2. Development of Questionnaire Survey
The questionnaire survey was developed based on the identified factors contributing to project delays. These factors were identified based on comprehensive literature reviews, as well as the authors’ personal knowledge and experiences. Based on the brainstorming approach, the first screening was undertaken to find the most fundamental factors with a greater chance of influence and generate a more accurate model with fewer mistakes. The face validity of the questionnaire was confirmed according to the opinions of some of the participants. Test validity refers to the appropriateness, significance, and utility of inferences drawn from test scores. In this study, item impact scores were used to examine the face validity. In this vein, after obtaining experts’ opinions on the significance of each of the barriers listed in the questionnaire on 5-point Likert scale measurements (i.e., very important (score 5), important (score 4), relatively important (score 3), slightly important (score 2), and unimportant (score 1)), the impact scores were calculated using Equation (1) [58]. To accept the face validity of each item, its impact score must be equal to or greater than 1.5. In fact, an item impact score greater than or equal to 1.5 corresponds to 50% of frequency and a mean of 3 on a 5-point Likert scale. If the item impact score of an item is equal to or more than 1.5, it will be retained in the instrument, otherwise, it will be eliminated. Given that each item on the research questionnaire received the required impact score, it may be argued that it has the necessary face validity.
where frequency = % of subjects scored item as 4 or 5 and importance = mean importance score of items.
Impact score = Importance × Frequency (%)
Finally, an empirical questionnaire with 22 factors divided into three main groups, which accurately represented the various stages of the construction project lifecycle, was created as a final questionnaire based on a 5-point Likert measurement scale. The three main groups include (1) policymaking and legislation (ideation, conceptual planning, documentation, and feasibility); (2) project planning and design (main documents, basic design, quality model, evaluation and judgment, decision making, detailed design, final model, estimation, and implementation planning); and (3) construction and delivery (equipment and construction, quantitative and qualitative monitoring and evaluation, temporary delivery, final delivery and operation). These categories are outlined in Table 2. The questionnaire was tested for validity and reliability before being distributed to target respondents.
Table 2.
Identified CDFs in CPL.
Table 3 reveals the demographic information of the participants. The respondents were selected to ensure a diverse representation of specialists from the public, semi-public, and private sectors, thus creating a balanced viewpoint in the survey. The largest percentage among respondents, around 56.7%, consisted of those with master’s degrees or higher education. Over 55% of the respondents were employed in the semi-public sector, and 93.3% of the participants had over 10 years of experience in the construction projects field. Furthermore, 85% of them encountered challenging and critical situations in the projects they were involved in.
Table 3.
Demographic information of the survey experts.
Three statistical tools were used to determine the questionnaire’s reliability: factor load coefficients, Cronbach’s alpha coefficients, and combined reliability. Divergent validity was assessed using the cross-factor matrix and the Fornell and Larker techniques to obtain convergent validity. Also, second-order factor analysis was used to assess the factor model of the questionnaire for CDFs in the CPL.
Cronbach’s alpha coefficients must achieve a threshold of 0.7 and above to be considered suitable [59]. Additionally, a combined reliability value greater than 0.6 suggests sufficient internal stability for factor models and factor model indices, which are used to identify CDFs in the CPL. The appropriateness of the factor load coefficients has a minimum value of 0.4, and the suitability of this criteria was validated by the values obtained in the factor loads (Table 4). It generally has a high level of dependability, given that the three requirements listed are acceptable.
Table 4.
Convergent reliability and validity indices for the questionnaire factor model.
The extracted mean variance should be less than 0.5. Furthermore, since the total reliability values for each structure are larger than the extracted variance mean (CR > AVE), each construct has appropriate convergence validity [53]. The coefficients of influence between the hidden variables and values of factor loads between the indices and the related structure are provided in Table 4.
Table 5 shows the divergent validity matrix for the questionnaire factor model (QFM) using the cross-factor loading approach [60]. This approach compares the degree of correlation between a structure’s characteristics with that structure and the degree of correlation between a structure’s characteristics with other structures. Table 5 shows that the degree of correlation between the indicators and their structures is larger than the correlation between them and other structures, indicating that divergent validity is adequate.
Table 5.
Divergent validity matrix by cross-factor loading method for the QFM.
Divergent validity also determines the degree of relationship between a structure and its characteristics versus the relationship between that structure and other structures, so that acceptable divergent validity of a model indicates that a structure in the model interacts more with its characteristics [61]. According to Fornell and Larker, divergent validity is acceptable when the AVE value for each structure is more than the common variance between that structure and the other structures in the model (i.e., the square of the correlation coefficient between the structures) [62]. This is tested in SmartPLS 4 software program, which is specifically designed for fitting, modifying, and evaluating models, using a matrix with columns containing the correlation coefficients between the structures as well as the square root of each structure’s AVE values. If the numbers in the initial diameter are greater than the lower values, this model has adequate divergent validity. This condition is shown in Table 6, and the influence of CDFs in the CPL is determined using Fornell and Larker criteria because of the questionnaire’s divergent validity.
Table 6.
Divergent validity matrix by Fornell and Larker methods for the QFM.
3.3. Data Analysis Methods
The data collated from the survey responses were analyzed using descriptive and inferential statistics at two levels. Frequency tables were utilized for descriptive statistics, while the mean dimension score, t-test, and Friedman test were employed for inferential statistics.
The meaning of each factor was determined in this part using the test of the mean of the variable item. Moreover, the significance level of the test in all rows was assessed and analyzed based on the respondents’ opinions, with a value of 3 or higher for the mean of each dimension [63]. The average status of a community in relation to a variable, relative to a particular number, was investigated using the t-test in a statistical sample. In this test, the population mean is calculated at a 95% confidence level concerning the number 3 (average Likert scale used in the questionnaire) to see whether this number is acceptable as an average for the study factors or if a greater or lower value than 3 is acceptable.
The Friedman test was used to rank the research’s primary factors. The Friedman test is a sort of variance analysis used to determine if there are significant variations in ranking between many variables [64]. In this test, the scores of each factor are first transformed to a ranking scale, and then the significance or non-significant difference between these means is determined using the mean of the rankings. It is a non-parametric test. The Kolmogorov–Smirnov test was also employed to evaluate the variables’ normality [65]. The binary correlation of variables was calculated using the Spearman’s rank correlation test [66].
4. Results of Analysis
This section focuses on the presentation of the research findings, aiming to address the research questions by analyzing the results. Regarding this matter, the initial section entails an examination of the severity of impact and probability of the factors. The subsequent section focuses on analyzing the correlation between these factors.
4.1. Severity of Impact and Probability of Occurrence of CDFs in CPL
4.1.1. What Factors Can Be Regarded as a CDF in a CPL?
The degree to which respondents believe that the specified factors in a CPL are significant considerations is examined in this section. As the responses were between 5 (completely agree) and 1 (completely disagree), a univariate t-test was used to compare the scores of each factor, with 3 as the mean. Table 7 shows the findings of this experiment. Because the significant level of the test in all rows is less than 0.01, the degree of agreement of the respondents with the selected factors in the CPL as CDFs may be inferred with confidence, according to the findings of Table 7. The average results suggest that there was more than 80% agreement, which is above average.
Table 7.
Univariate t-test to assess the degree of respondents’ agreement with the identified CDFs in CPL.
4.1.2. What Is the Severity of Impact and Probability of Occurrence of Each of the CDFs in the CPL?
The Friedman test was used to examine this hypothesis. Table 8 and Table 9 show the findings of this analysis. The findings between the set of the severity of impact and the probability of occurrence in all groups of essential variables of CDFs in the CPL are significant, according to the respondents, since the significance level of the test in Table 8 is less than 0.05 for all groups. As a result, hypothesis 1 reveals that, from the respondents’ perspective, there is a considerable disparity between the severity of impact and the probability of occurrence of CDFs in the CPL.
Table 8.
Friedman test of the severity of impact and probability of occurrence of CDFs in CPL.
Table 9.
Ranking results of the severity of impact and probability of occurrence of CDFs in CPL.
After analyzing the severity of the impact of CDFs in the CPL based on the average, the project ‘planning and design’ group came in first with an average rank of 2.29, followed by the ‘construction and delivery’ group with an average rank of 1.99. Finally, with an average of 1.72, the ‘policymaking and legislation’ came in third. More so, the probability of occurrence ranking was also determined using the Friedman test to explore the probability of occurrence of each of the CDFs in the CPL. According to the findings, the ‘planning and design’ group ranked first with an average rank of 2.30, the ‘construction and delivery’ group ranked second with an average rank of 2.20, and the ‘policymaking and legislation’ is rated third with an average rank of 1.50.
The Friedman test was used to classify latent variables as delaying factors at each step. The findings are reported in Table 8 and Table 9. At each level, the reduction factors may be classified and then ranked based on the severity of impact and probability of occurrence. According to the findings, the planning stage is the best project phase to limit the impact of delay factors.
4.2. Correlation Analysis among the Severity of Impact and the Probability of Occurrence of CDFs in a CPL
The normality of the variables was tested using the Kolmogorov–Smirnov test before calculating the correlation between the severity of impact and the probability of occurrence of CDFs in the CPL. Table 10 shows the results of this analysis. Given that the significance levels of the test (Table 10) are less than 0.05, the ‘policymaking and legislation’, ‘project planning and design’, and ‘construction and delivery’ groups are all normal (in terms of severity of impact). However, the probability of occurrence of CDFs in the CPL as well as policymaking and legislation and project planning and design in terms of the probability of CDFs in the CPL do not have a normal distribution with 95% confidence.
Table 10.
Test of normality of severity of impact and the probability of occurrence of CDFs in CPL.
Construction and delivery variables in the probability of occurrence of CDFs in the CPL have a normal distribution with a significance level higher than 0.05 and a 95% confidence interval. Due to the non-normality of at least one of the two variables, the binary correlation of the variables was calculated using the Spearman test, as shown in Table 11, Table 12 and Table 13. Given that the significance level of the Spearman test in all rows of Table 11, Table 12 and Table 13 is zero, it can be concluded that the effective dimensions of the CDFs in CPL are correlated with a 100% confidence interval. The coefficients indicate that the correlation is also very high.
Table 11.
Spearman’s rank correlation test between the severity of impact of groups and total CDFs in CPL.
Table 12.
Spearman’s rank correlation test between the probability of occurrence of groups and total CDFs in CPL.
Table 13.
Spearman’s rank correlation test between the dimensions of the severity of impact and the probability of occurrence of CDFs in CPL.
5. Discussion of Analytical Results
The incidence and persistence of financial issues over many years and their general form in most plans and projects reveal the structural character of the delay drivers. As a result, evaluating CDFs and projecting the probability of delays before the project implementation may be very beneficial to the project management team in terms of maintaining good project control and, eventually, lowering project expenses. More significantly, project managers will be able to control and sometimes lessen the harm caused by these variables in the event of delays due to different factors identified in this study.
The key to every project’s success will be to pay attention to the fundamental and decisive factor of time, that ensures competitiveness in the manufacturing business. As a result of the increased project implementation time and delay in comparison to the plan, a significant amount of capital, including credits, specialized and skilled labor, machinery, and equipment, is blocked, and a significant number of resources might be squandered. Perceived CDFs and identifying the relevance of each will be significantly beneficial in giving an appropriate executive solution to overcome the bottleneck caused by that factor, resulting in speedier building construction projects.
In this respect, the current study’s findings reveal that various CDFs in CPL may be categorized and analyzed using three fundamental stages: (i) policymaking and legislation, (ii) project planning and design, and (iii) construction and delivery. The three major branches of the CPL were established to segregate the numerous hidden factors in this cycle into these three stages or dimensions. Furthermore, since this study’s methodology is based on categorizing delay factors into independent variables in three steps, with the major dependent variable as the final impact, the analysis is not comparable to similar studies in this perspective. More so, identifying and minimizing delay factors is a key part of avoiding delays. Recognizing common variables will save and lessen the project delays since they rank high in terms of influence on delays and bottlenecks. One of the study’s key features is a simultaneous analysis of the severity of impact and probability of occurrence of identified bottlenecks.
As shown in Figure 2, each of these three main groups has the potential to be a CDF in a CPL; however, the following results need to be underlined: (i) in the group of policymaking and legislation, the seven items all had acceptable levels of significance, and the item with the highest average rating for impact was ‘F5’, while ‘F6’ had the highest average rating for probability; (ii) in the group of planning and design, all had a significant level of significance, and the item with the highest average rating for both impact and probability was ‘F13’; and (iii) in the construction and delivery group, all had a significant level of significance. Among them, the item with the highest average rating for impact was ‘F19’, while ‘F22’ had the highest average rating for probability. The rating of CDFs highlights the economic, management and monitoring sides of building construction projects, in line with prior studies (Zakaria et al., [14]; Sarvari et al., [55]; Jafari Ramiani et al., [56]), highlighting the problem of cost and profitability and organizational and human resources and their skills (Chan and Kumaraswamy [44]; Amri and Marey-Pérez [50]; Alrasheed et al., [52]) as the main CDFs in CPL. These highlighted CDFs, of course, must be considered—despite not having been tested in this work—as connected with other important ones that are detrimental to the success of projects. For example, the ‘organizational and human resources issues’ is linked with the ‘lack of a stable management system’ [67] as well as with ‘lack of the employment of construction managers’ [68].
Figure 2.
Heatmap delineating the levels of impact and probability of perceived CDFs in a CPL in the developing country of Iran (the significance level of the factors declines from red to yellow).
In general, the findings in terms of explaining the categorization of delay factors into several categories are in line with previous studies. Mahfouzi et al. [23], for example, categorized the factors that cause delays in building construction project implementation and operation into nine categories. Khanzadi et al. [24] also divided the factors leading the development project delays into four categories. Samavarchi and Fallah Tafti [26] looked at the factors that influence the probability of occurrence delays in building construction projects in five categories in similar research. In addition, the findings of studies conducted by Sambasivan and Soon [20] in assessing the factors affecting delays in infrastructure projects in Malaysia, Johansen et al. [35] in examining the factors and effects of delays in building construction projects in politically and economically stable countries, and Abdellatif and Alshibani [39] in examining the main reasons for delays in the delivery of Saudi’s development projects are in close agreement with the current research. Tavassolirizi et al. [5] identified that management issues are the primary cause of delays in rail transportation projects, and financial, design, and execution factors are of other importance. Key management-related factors causing delays include numerous decision-making points, lack of a central role for the project manager, and insufficient authority for the project manager.
Recommended Bottleneck Management Process for Ameliorating Critical Delays in Building Construction Projects
Bottleneck management can significantly mitigate CDFs in a CPL by addressing the constraints that impede workflow and optimizing resource allocation. Effective bottleneck management, which includes understanding CDFs, such as progress payment delays, inadequate site management, and scope changes, is crucial for minimizing conflicts and improving project performance [69]. Additionally, operational management algorithms that focus on systemic improvements in planning and organization can help identify and address resource constraints, thereby reducing untimeliness in work execution [70]. Bottleneck management strategies may help to find the most effective strategies for minimizing CDFs while considering multiple project criteria like cost and environmental impact (ibid). Furthermore, addressing design errors and ensuring effective supervision during construction can enhance work productivity and reduce delays [71]. The trade-off between spending additional money to cancel delays during contract execution and facing higher costs and penalties due to delayed completion must be carefully managed, with special attention given to tasks on the critical path [72]. By integrating these approaches, bottleneck management can provide a comprehensive solution to construction project delays, ensuring timely completion and minimizing negative consequences for all stakeholders involved.
Figure 3 depicts the research concept of utilizing the bottleneck management approach to progress towards the primary planning phase in the CPL. This process encompasses the identification and completion or repeat of the bottleneck management process, to mitigate the impact of the CDF. The presence of complex bottlenecks leading to project delays can be attributed to the simultaneous occurrence of multiple CDFs in CPL. When multiple delays occur simultaneously in a project, the complexity of the bottlenecks might increase, making it challenging to identify and analyze them. Often in construction projects, the client, consultant, or contractor may strategically exploit concurrent delays to rationalize delays and evade accountability and associated expenses. Simultaneous delays do not necessarily occur simultaneously, although they can have overlapping periods.
Figure 3.
Recommended bottleneck management process for controlling and mitigating CDFs in CPL.
Furthermore, based on the findings of this study, the authors advanced blueprints to solve the problems of delay in development projects using a bottleneck management strategy outlined thus far. Firstly, the project team should develop and apply innovative and proven management techniques to alleviate bottlenecks in the CPL. Also, creative, and expert managers with theoretical and practical project planning and control training should be engaged to improve the team’s interpersonal skills, particularly in communication, site management, and logistics management. Moreover, before starting a project, the organization should set up an operational plan for the early identification of delay causative factors and analyzing their likely impacts. Also, the operational plan should detail the procedure for making decisions, realistic ways to compensate for the shortage of credit, and the necessary commitment of the organization and key stakeholders. Additionally, it is advisable for the project team, organizations, and developers to carry out thorough evaluations of comparable projects to the proposed project in order to pinpoint the factors that contribute to project delays and bottlenecks. Also, integrated management techniques in conjunction with a thorough project planning and control system and using comparable project documents custom-made for each project should be deployed to reduce resource waste. In addition, regular training and upskilling of project managers and workers is needed to equip them with the essential and latest knowledge and skills to decrease the influence of these critical delay factors.
6. Conclusions
This research aimed to identify CDFs in a CPL within the context of developing countries using Iran as a case example, as well as the influence of these critical delay factors on project completion using a bottleneck management strategy. Previous research studies were thoroughly examined, and the reasons for construction delays, particularly in developing nations, were identified. The reviewed academic articles included studies both from developing and developing countries but more emphasis on developing countries’ studies in Asia and Africa, with a few from other nations for comparison. The brainstorming process was then utilized to track and link the identified parameters with the Iranian context. Finally, an empirical questionnaire was created that included 22 CDFs divided into three main groups.
Moreover, the questionnaire’s validity and reliability were checked and validated. Finally, 60 experts assessed the identified factors using two evaluation criteria: severity of impact and probability of occurrence. The findings revealed the following primary project delay groupings in order of importance: (i) project planning and design, (ii) construction and delivery, and (iii) policymaking and legislation. The appropriate strategy to mitigate the effect of project delay may be evaluated in the start-up, planning, and implementation phases, depending on the severity of impact and probability of occurrence of each CDF and using the bottleneck management technique. Also, it was observed that challenges relating to decision making in building construction projects are the most common factors leading to project delays and bottlenecks. Determining CDFs in a CPL is the initial and paramount step in bottleneck management, as they are indeed the root causes of bottlenecks in the project. By employing the bottleneck management approach, the research findings indicate that considering the influence of each group, the delay coefficient, which has significant consequences, should be considered during the construction and delivery stage. However, the most effective stage for mitigating the impact of the delay is during the project planning and design stage. Undoubtedly, decision-making problems are the primary cause of bottlenecks in projects.
This study attempted to bridge a knowledge gap in earlier studies by identifying bottlenecks, minimizing the influence of delaying variables, and analyzing their impact and probability of occurrence. Other studies may build on the foundation of bottleneck management strategy and blueprints presented in this study in the form of bottleneck identification, analysis, and analysis, to reduce the effect of CDFs in CPL. Furthermore, owing to the use of restricted dependent and independent variables in the form of macro-variables, it is advised that in a future study, latent variables that have a major influence on the occurrence of project delays and secondary factors that could be causative factors are explored.
By expanding the number of construction experts evaluated in a comparable study, future research might improve the generalizability of the study in other regions. However, as Chan et al. [73] and Moradi Shahdadi et al. [74] mentioned, it will be useful to analyze the variables that influence the occurrence of delays according to the countries’ pace of development (developed or developing) to uncover similarities and differences. Finally, the findings of this research may assist various project stakeholders in making better judgments in controlling or minimizing construction project delays as decision facilitators.
Author Contributions
Conceptualization, H.K. and H.S.; methodology, H.K. and H.S.; formal analysis, H.K.; investigation, H.K., H.S. and D.W.M.C.; data curation, H.S. and T.O.O.; writing—original draft preparation, H.K. and H.S.; writing—review and editing, D.J.E.; D.W.M.C. and T.O.O.; visualization, D.J.E., D.W.M.C. and T.O.O.; supervision, H.S.; project administration, D.J.E. and D.W.M.C. All authors have read and agreed to the published version of the manuscript.
Funding
This research received no external funding.
Data Availability Statement
The data presented in this study are available as a text file on request. Please reach us at hadi.sarvari@bcu.ac.uk.
Conflicts of Interest
The authors declare no conflicts of interest.
References
- Toor, S.-U.-R.; Ogunlana, S.O. Problems causing delays in major construction projects in Thailand Problems causing delays in major construction projects in Thailand. Constr. Manag. Econ. 2010, 26, 395–408. [Google Scholar] [CrossRef]
- Enshassi, M.S.A.; Walbridge, S.; West, J.S.; Haas, C.T. Dynamic and Proactive Risk-Based Methodology for Managing Excessive Geometric Variability Issues in Modular Construction Projects Using Bayesian Theory. J. Constr. Eng. Manag. 2020, 146, 04019096. [Google Scholar] [CrossRef]
- Kumaraswamy, M.M.; Yogeswaran, K. Substantiation and assessment of claims for extensions of time. Int. J. Proj. Manag. 2003, 21, 27–38. [Google Scholar] [CrossRef]
- Maués, L.M.F.; Santana, W.B.; Santos, P.C.; Neves, R.M.; Duarte, A.A.A. Construction delays: A case study in the Brazilian Amazon. Ambiente Construido 2017, 17, 167–181. [Google Scholar] [CrossRef]
- Tavassolirizi, M.; Sarvari, H.; Chan, D.W.M.; Olawumi, T.O. Factors affecting delays in rail transportation projects using Analytic Network Process: The case of Iran. Int. J. Constr. Manag. 2022, 22, 2712–2723. [Google Scholar] [CrossRef]
- Abbasnejad, B.; Izadi Moud, H. Construction delays in Iranian civil engineering projects: An approach to the financial security of construction business. Life Sci. J. 2013, 10, 2632–2637. [Google Scholar]
- Jugdev, K.; Müller, R. A retrospective look at our evolving understanding of project success. Proj. Manag. J. 2005, 36, 19–31. [Google Scholar] [CrossRef]
- Zidane, Y.J.; Johansen, A.; Andersen, B.; Hoseini, E. Time-thieves and bottlenecks in the Norwegian construction projects. Procedia Econ. Financ. 2015, 21, 486–493. [Google Scholar] [CrossRef]
- Dabiri, M.; Sarvari, H.; Chan, D.W.M.; Olawumi, T.O. Developing a hybrid risk assessment method for prioritizing the critical risks of temporary accommodation sites after destructive earthquakes. Habitat Int. 2022, 128, 102667. [Google Scholar] [CrossRef]
- Muya, M.; Kaliba, C.; Sichombo, B.; Shakantu, W. Cost escalation, schedule overruns and quality shortfalls on construction projects: The case of Zambia. Int. J. Constr. Manag. 2013, 13, 53–68. [Google Scholar] [CrossRef]
- Li, Y.; Xiang, P.; You, K.; Guo, J. Dynamic Network Analysis of the Risks of Mega Infrastructure Projects from a Sustainable Development Perspective. Buildings 2022, 12, 434. [Google Scholar] [CrossRef]
- Khosravi, M.; Sarvari, H.; Chan, D.W.M.; Cristofaro, M.; Chen, Z. Determining and assessing the risks of commercial and recreational complex building projects in developing countries: A survey of experts in Iran. J. Facil. Manag. 2020, 18, 259–282. [Google Scholar] [CrossRef]
- Sweet, J.; Schneier, M.M. Legal Aspects of Architecture, Engineering & the Construction Process; Cengage Learning: Boston, MA, USA, 2008. [Google Scholar]
- Zakaria, N.; Ali, A.S.; Yi, T.Y. Application of Theory of Constraints in Quantity Surveying Firm. J. Build. Perform. 2020, 11, 2020. [Google Scholar]
- Assaf, S.A.; Al-Hejji, S. Causes of delay in large construction projects. Int. J. Proj. Manag. 2006, 24, 349–357. [Google Scholar] [CrossRef]
- Hamzah, N.; Khoiry, M.A.; Arshad, I.; Tawil, N.M.; Ani, A.C. Cause of construction delay—Theoretical framework. Procedia Eng. 2011, 20, 490–495. [Google Scholar] [CrossRef]
- Faridi, A.; El-Sayegh, S. Significant factors causing delay in the UAE construction industry. Constr. Manag. Econ. 2006, 24, 1167–1176. [Google Scholar] [CrossRef]
- Aziz, R.F. Ranking of delay factors in construction projects after Egyptian revolution. Alex. Eng. J. 2013, 52, 387–406. [Google Scholar] [CrossRef]
- Ramanathan, C.; Potty, N.S.; Idrus, A.B. Analysis of time and cost overrun in Malaysian construction. In Advanced Materials Research; Trans Tech Publications Ltd.: Stafa-Zurich, Switzerland, 2012; Volume 452, pp. 1002–1008. [Google Scholar]
- Sambasivan, M.; Soon, Y. Causes and effects of delays in Malaysian construction industry. Int. J. Proj. Manag. 2007, 25, 517–526. [Google Scholar] [CrossRef]
- Arantes, A.; Ferreira, L.M.D. Development of delay mitigation measures in construction projects: A combined interpretative structural modeling and MICMAC analysis approach. Prod. Plan. Control. 2023, 1–16. [Google Scholar] [CrossRef]
- Asnaashari, E.; Knight, A.; Hurst, A. Delays in the Iranian construction projects: Stakeholders and economy. In Challenges, Opportunities and Solutions in Structural Engineering and Construction; CRC Press: Boca Raton, FL, USA, 2009; pp. 721–726. [Google Scholar]
- Mahfouzi, M.S.H.; Rashidinejad, M.; Delavari, S.; Mohammadi, M. A Quantitative Study of Delays in National Development Projects. In Proceedings of the Fifth International Conference on Project Management, Tehran, Iran, 10 August 2009; Available online: https://civilica.com/doc/73998 (accessed on 20 December 2019).
- Khanzadi, M.; Eshtehardian, E.; Chalekaee, A. A game theory approach for optimum strategy of the owner and contractor in delayed projects. J. Civ. Eng. Manag. 2016, 22, 1066–1077. [Google Scholar] [CrossRef]
- Hemmati, M.A.; Vare, A. An Analysis of the Components Affecting Large Project Delays and Presenting Management Strategies Using Knowledge Management Processes (Case Study: A Selected Organization). In Proceedings of the 2nd International Conference on Industrial Engineering and Management, Tehran, Iran, 2016; Available online: https://civilica.com/doc/504518 (accessed on 20 December 2019).
- Samavarchi, M.H.; Fallah Tafti, E. Identification and ranking of factors affecting the incidence of delays in construction projects using FAHP method. In Proceedings of the International Conference on Civil Engineering, Architecture and Urban Development Management, Tehran, Iran, 2018; Available online: https://civilica.com/doc/847768 (accessed on 20 December 2019).
- Barani, A.; Sajjadzadeh, H. Assessing the role of increasing delays and increasing costs in current projects in the country by factor analysis. In Proceedings of the 6th International Conference on New Research in Civil Engineering, Architecture, Urban Management and Environment, Alborz, Karaj, 6 October 2020; Available online: https://civilica.com/doc/1120047 (accessed on 20 December 2019).
- Aibinu, A.A.; Jagboro, G.O. The effects of construction delays on project delivery in Nigerian construction industry. Int. J. Proj. Manag. 2002, 20, 593–599. [Google Scholar] [CrossRef]
- Zaneldin, E.K. Construction claims in United Arab Emirates: Types, causes, and frequency. Int. J. Proj. Manag. 2006, 24, 453–459. [Google Scholar] [CrossRef]
- Abd El-Razek, M.E.; Bassioni, H.A.; Mobarak, A.M. Causes of delay in building construction projects in Egypt. J. Constr. Eng. Manag. 2008, 134, 831–841. [Google Scholar] [CrossRef]
- Fugar, F.D.; Agyakwah-Baah, A.B. Delays in building construction projects in Ghana. Australas. J. Constr. Econ. Build. 2010, 10, 128–141. [Google Scholar] [CrossRef]
- Doloi, H.; Sawhney, A.; Iyer, K.; Rentala, S. Analyzing factors affecting delays in Indian construction projects. Int. J. Proj. Manag. 2012, 30, 479–489. [Google Scholar] [CrossRef]
- Haseeb, M.; Bibi, A.; Rabbani, W. Problems of projects and effects of delays in the construction industry of Pakistan. Aust. J. Bus. Manag. Res. 2011, 1, 41–50. [Google Scholar] [CrossRef]
- Kaming, P.F.; Olomolaiye, P.O.; Holt, G.D.; Harris, F.C. Factors influencing construction time and cost overruns on high-rise projects in Indonesia. Constr. Manag. Econ. 1997, 15, 83–94. [Google Scholar] [CrossRef]
- Johansen, A.; Eik-Andresen, P.; Ekambaram, A. Stakeholder benefit assessment—Project success through management of stakeholders. Procedia Soc. Behav. Sci. 2014, 119, 581–590. [Google Scholar] [CrossRef][Green Version]
- Shabbab Al Hammadi, M. Study of delay factors in construction projects. Int. Adv. Res. J. Sci. Eng. Technol. 2016, 3, 87–93. [Google Scholar] [CrossRef]
- Al-Hazim, N.; Salem, Z.A.; Ahmad, H. Delay and cost overrun in infrastructure projects in Jordan. Procedia Eng. 2017, 182, 18–24. [Google Scholar] [CrossRef]
- Khatib, B.A.; Poh, Y.S.; El-Shafie, A. Delay factors in reconstruction projects: A case study of Mataf Expansion Project. Sustainability 2018, 10, 4772. [Google Scholar] [CrossRef]
- Abdellatif, H.; Alshibani, A. Major factors causing delay in the delivery of manufacturing and building projects in Saudi Arabia. Buildings 2019, 9, 93. [Google Scholar] [CrossRef]
- Yap, J.B.H.; Goay, P.L.; Woon, Y.B.; Skitmore, M. Revisiting critical delay factors for construction: Analysing projects in Malaysia. Alex. Eng. J. 2021, 60, 1717–1729. [Google Scholar] [CrossRef]
- Egwim, C.N.; Alaka, H.; Toriola-Coker, L.O.; Balogun, H.; Ajayi, S.; Oseghale, R. Extraction of underlying factors causing construction projects delay in Nigeria. J. Eng. Des. Technol. 2023, 21, 1323–1342. [Google Scholar] [CrossRef]
- Arantes, A.; Ferreira, L.M.D. A methodology for the development of delay mitigation measures in construction projects. Prod. Plan. Control. 2021, 32, 228–241. [Google Scholar] [CrossRef]
- Gunduz, M.; Al-Naimi, N.H. Construction projects delay mitigation using integrated balanced scorecard and quality function deployment. Eng. Constr. Archit. Manag. 2022, 29, 2073–2105. [Google Scholar] [CrossRef]
- Chan, D.W.M.; Kumaraswamy, M.M. Compressing construction durations: Lessons learned from Hong Kong building projects. Int. J. Proj. Manag. 2002, 20, 23–35. [Google Scholar] [CrossRef]
- Al-Kharashi, A.; Skitmore, M. Causes of delays in Saudi Arabian public sector construction projects. Constr. Manag. Econ. 2009, 27, 3–23. [Google Scholar] [CrossRef]
- Gunduz, M.; Nielsen, Y.; Ozdemir, M. Quantification of delay factors using the relative importance index method for construction projects in Turkey. J. Manag. Eng. 2013, 29, 133–139. [Google Scholar] [CrossRef]
- Samarah, A.; Bekr, G.A. Causes and effects of delay in public construction projects in Jordan. Am. J. Eng. Res. 2016, 5, 87–94. [Google Scholar]
- Lessing, B.; Thurnell, D.; Durdyev, S. Main factors causing delays in large construction projects: Evidence from New Zealand. J. Manag. Econ. Ind. Organ. 2017, 1, 63–82. [Google Scholar] [CrossRef]
- Ylmaz, İ.C. Discovering hidden patterns in Turkish construction projects delays related to project characteristic. J. Sustain. Constr. Mater. Technol. 2019, 4, 372–378. [Google Scholar]
- Amri, T.; Marey-Pérez, M. Towards a sustainable construction industry: Delays and cost overrun causes in construction projects of Oman. J. Proj. Manag. 2020, 5, 87–102. [Google Scholar] [CrossRef]
- Durdyev, S.; Hosseini, M.R. Causes of delays on construction projects: A comprehensive list. Int. J. Manag. Proj. Bus. 2020, 13, 20–46. [Google Scholar] [CrossRef]
- Alrasheed, K.; Soliman, E.; Al-Bader, H. Systematic Review of Construction Project Delays in Kuwait. J. Eng. Res. 2023, 11, 347–355. [Google Scholar] [CrossRef]
- Sarmad, Z.; Bazargan, A.; Hejazi, E. Research Methods in Behavioral Sciences; Agahesh Publications: Tehran, Iran, 2013. [Google Scholar]
- Tamošaitienė, J.; Sarvari, H.; Chan, D.W.M.; Cristofaro, M. Assessing the barriers and risks to private sector participation in infrastructure construction projects in developing countries of Middle East. Sustainability 2021, 13, 153. [Google Scholar] [CrossRef]
- Sarvari, H.; Chan, D.W.M.; Alaeos, A.K.F.; Olawumi, T.O.; Aldaud, A.A.A. Critical success factors for managing construction small and medium-sized enterprises in developing countries of Middle East: Evidence from Iranian construction enterprises. J. Build. Eng. 2021, 43, 103152. [Google Scholar] [CrossRef]
- Jafari Ramiani, A.; Sarvari, H.; Chan, D.W.M.; Nassereddine, H.; Lotfata, A. Critical success factors for private sector participation in accomplishing abandoned public sports facilities projects in Iran. Int. J. Constr. Manag. 2024, 24, 586–600. [Google Scholar] [CrossRef]
- Patton, M.Q. Qualitative Research and Evaluation Methods; Sage: Thousand Oaks, CA, USA, 2002. [Google Scholar]
- Sarvari, H.; Cristofaro, M.; Chan, D.W.M.; Noor, N.M.; Amini, M. Completing abandoned public facility projects by the private sector: Results of a Delphi survey in the Iranian Water and Wastewater Company. J. Facil. Manag. 2020, 18, 547–566. [Google Scholar] [CrossRef]
- Chan, D.W.M.; Sarvari, H.; Husein, A.A.J.A.; Awadh, K.M.; Golestanizadeh, M.; Cristofaro, M. Barriers to attracting private sector investment in public road infrastructure projects in the developing country of Iran. Sustainability 2023, 15, 1452. [Google Scholar] [CrossRef]
- Kong, X.B.; Liu, C. Testing against constant factor loading matrix with large panel high-frequency data. J. Econom. 2018, 204, 301–319. [Google Scholar] [CrossRef]
- Ferreira, C.; Pinto-Gouveia, J.; Duarte, C. Physical appearance as a measure of social ranking: The role of a new scale to understand the relationship between weight and dieting. Clin. Psychol. Psychother. 2013, 20, 55–66. [Google Scholar] [CrossRef]
- Henseler, J.; Ringle, C.M.; Sarstedt, M. A new criterion for assessing discriminant validity in variance-based structural equation modeling. J. Acad. Mark. Sci. 2015, 43, 115–135. [Google Scholar] [CrossRef]
- Black, C.; Akintoye, A.; Fitzgerald, E. An analysis of success factors and benefits of partnering in construction. Int. J. Proj. Manag. 2000, 18, 423–434. [Google Scholar] [CrossRef]
- Friedman, M. The use of ranks to avoid the assumption of normality implicit in the analysis of variance. J. Am. Stat. Assoc. 1937, 32, 675–701. [Google Scholar] [CrossRef]
- Drezner, Z.; Turel, O.; Zerom, D. A modified Kolmogorov–Smirnov test for normality. Commun. Stat. Simul. Comput. 2010, 39, 693–704. [Google Scholar] [CrossRef]
- Kraemer, H.C. Correlation coefficients in medical research: From product moment correlation to the odds ratio. Stat. Methods Med. Res. 2006, 15, 525–545. [Google Scholar] [CrossRef]
- Koppenjan, J.J.F. The formation of public-private partnerships: Lessons from nine transport infrastructure projects in the Netherlands. Public Adm. 2005, 83, 135–157. [Google Scholar] [CrossRef]
- Bel, G.; Estache, A.; Foucart, R. Transport infrastructure failures in Spain: Mismanagement and incompetence, or political capture. In Corruption, Grabbing and Development; Søreide, T., Williams, A., Eds.; Edward Elgar Publishing: Cheltenham, UK, 2013; pp. 129–139. [Google Scholar]
- Mbatha, S.K.; Alkizim, A.O.; Mbiti, T.K. Delay Management as a Mitigation Strategy for Conflicts in Construction Projects in Kenya. East Afr. J. Eng. 2022, 5, 205–220. [Google Scholar] [CrossRef]
- Rostomyan, G.; Savla, K.; Ioannou, P.A. Bottleneck Management Using Pricing Under Constraints. In Proceedings of the 2023 American Control Conference (ACC), San Diego, CA, USA, 31 May–2 June 2023; pp. 4405–4411. [Google Scholar]
- Al-Keim, A. Strategies to Reduce Cost Overruns and Schedule Delays in Construction Projects. Ph.D. Thesis, Walden University, Minneapolis, MN, USA, 2017. [Google Scholar]
- Prins, N.; Kammouh, O.; Wolfert, A.R.M. Multi-criteria optimization and automated network restructuring to mitigate construction projects delays on-the-run. arXiv 2022, arXiv:2206.09823. [Google Scholar]
- Chan, D.W.M.; Sadeq, D.A.; Sarvari, H.; Edwards, D.J.; Parsaei, A.; Javaherikhah, A. Determining the essential criteria for choosing appropriate methods for maintenance and repair of Iraqi healthcare building facilities. Buildings 2023, 13, 1629. [Google Scholar] [CrossRef]
- Moradi Shahdadi, L.; Aminnejad, B.; Sarvari, H.; Chan, D.W.M. Determining the critical risk factors of implementing public–private partnership in water and wastewater infrastructure facilities: Perspectives of private and public partners in Iran. Buildings 2023, 13, 2735. [Google Scholar] [CrossRef]
Disclaimer/Publisher’s Note: The statements, opinions and data contained in all publications are solely those of the individual author(s) and contributor(s) and not of MDPI and/or the editor(s). MDPI and/or the editor(s) disclaim responsibility for any injury to people or property resulting from any ideas, methods, instructions or products referred to in the content. |
© 2024 by the authors. Licensee MDPI, Basel, Switzerland. This article is an open access article distributed under the terms and conditions of the Creative Commons Attribution (CC BY) license (https://creativecommons.org/licenses/by/4.0/).


