Strategies to Prevent Suicide and Attempted Suicide in New South Wales (Australia): Community-Based Outreach, Alternatives to Emergency Department Care, and Early Intervention
Abstract
1. Introduction
2. Methods
2.1. Study Context
2.2. Model Development
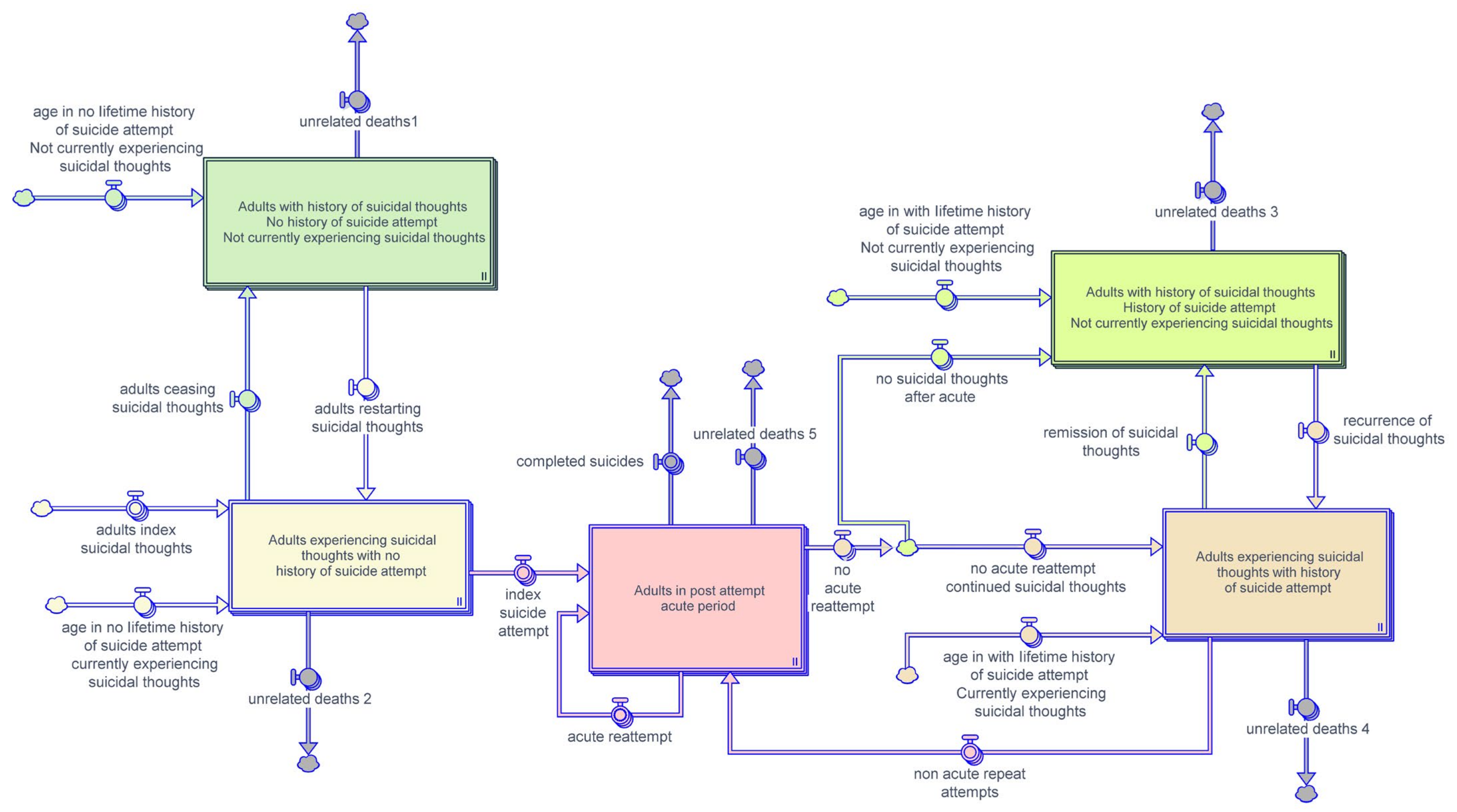
2.3. Model Structure
2.4. Suicide Prevention Interventions Modelled
3. Results
3.1. Baseline Estimates of Suicide and Attempted Suicide
3.2. Impact of Targeted Interventions
4. Discussion
Supplementary Materials
Author Contributions
Funding
Data Availability Statement
Acknowledgments
Conflicts of Interest
References
- Australian Bureau of Statistics. Causes of Death. Australian Bureau of Statistics. 2020. Available online: https://www.abs.gov.au/statistics/health/causes-death/causes-death-australia/2019#intentional-self-harm-suicides-key-characteristics (accessed on 25 May 2023).
- NSW Health. NSW Suicide Monitoring System—Report 1 October 2020: NSW Health. 2020. Available online: https://www.health.nsw.gov.au/towardszerosuicides/Pages/suicide-monitoring-system.aspx (accessed on 25 May 2023).
- Jorm, A.F. Lack of impact of past efforts to prevent suicide in Australia: Please explain. Aust. N. Z. J. Psychiatry 2019, 53, 379–380. [Google Scholar] [CrossRef] [PubMed]
- Australian Government Department of Health. National Suicide Prevention Adviser—Final Advice. 2020. Available online: https://www.health.gov.au/resources/publications/national-suicide-prevention-adviser-final-advice (accessed on 25 May 2023).
- NSW Health. Strategic Framework for Suicide Prevention in NSW 2018–2023—Implementation Plan NSW Health. 2020. Available online: https://www.health.nsw.gov.au/mentalhealth/resources/Pages/strategic-framework-implementation-plan.aspx (accessed on 25 May 2023).
- Wasserman, D.; Iosue, M.; Wuestefeld, A.; Carli, V. Adaptation of evidence-based suicide prevention strategies during and after the COVID-19 pandemic. World Psychiatry 2020, 19, 294–306. [Google Scholar] [CrossRef] [PubMed]
- Hawton, K.; Witt, K.G.; Salisbury, T.L.T.; Arensman, E.; Gunnell, D.; Hazell, P.; Townsend, E.; van Heeringen, K. Psychosocial interventions following self-harm in adults: A systematic review and meta-analysis. Lancet Psychiatry 2016, 3, 740–750. [Google Scholar] [CrossRef]
- Mann, J.J.; Michel, C.A.; Auerbach, R.P. Improving suicide prevention through evidence-based strategies: A systematic review. Am. J. Psychiatry 2021, 178, 611–624. [Google Scholar] [CrossRef] [PubMed]
- Zalsman, G.; Hawton, K.; Wasserman, D.; van Heeringen, K.; Arensman, E.; Sarchiapone, M.; Carli, V.; Höschl, C.; Barzilay, R.; Balazs, J.; et al. Suicide prevention strategies revisited: 10-year systematic review. Lancet Psychiatry 2016, 3, 646–659. [Google Scholar] [CrossRef] [PubMed]
- Isaac, M.; Elias, B.; Katz, L.Y.; Belik, S.-L.; Deane, F.P.; Enns, M.W.; Sareen, J. Gatekeeper training as a preventative intervention for suicide: A systematic review. Can. J. Psychiatry 2009, 54, 260–268. [Google Scholar] [CrossRef] [PubMed]
- Schlichthorst, M.; Ozols, I.; Reifels, L.; Morgan, A. Lived experience peer support programs for suicide prevention: A systematic scoping review. Int. J. Ment. Health Syst. 2020, 14, 65. [Google Scholar] [CrossRef]
- Baker, S.T.; Nicholas, J.; Shand, F.; Green, R.; Christensen, H. A comparison of multi-component systems approaches to suicide prevention. Australas. Psychiatry 2018, 26, 128–131. [Google Scholar] [CrossRef]
- Krysinska, K.; Batterham, P.J.; Tye, M.; Shand, F.; Calear, A.L.; Cockayne, N.; Christensen, H. Best strategies for reducing the suicide rate in Australia. Aust. N. Z. J. Psychiatry 2016, 50, 115–118. [Google Scholar] [CrossRef]
- Atkinson, J.-A.; Skinner, A.; Hackney, S.; Mason, L.; Heffernan, M.; Currier, D.; King, K.; Pirkis, J. Systems modelling and simulation to inform strategic decision making for suicide prevention in rural New South Wales (Australia). Aust. N. Z. J. Psychiatry 2020, 54, 892–901. [Google Scholar] [CrossRef]
- Page, A.; Atkinson, J.-A.; Campos, W.; Heffernan, M.; Ferdousi, S.; Power, A.; McDonnell, G.; Maranan, N.; Hickie, I. A decision support tool to inform local suicide prevention activity in Greater Western Sydney (Australia). Aust. N. Z. J. Psychiatry 2018, 52, 983–993. [Google Scholar] [CrossRef] [PubMed]
- Australian Bureau of Statistics. Population: Census. 2021. Available online: https://www.abs.gov.au/statistics/people/population/population-census/latest-release (accessed on 25 May 2023).
- Australian Institute of Health and Welfare. Suicide and Self-Harm Monitoring. 2022. Available online: https://www.aihw.gov.au/suicide-self-harm-monitoring/data/suicide-self-harm-monitoring-data (accessed on 25 May 2023).
- NSW Health. Towards Zero Suicide Initiatives. NSW Health. 2022. Available online: https://www.health.nsw.gov.au/towardszerosuicides/Pages/initiatives.aspx (accessed on 25 May 2023).
- Hovmand, P.S.; Hovmand, P.S. Group Model Building and Community-Based System Dynamics Process; Springer: Berlin/Heidelberg, Germany, 2014. [Google Scholar]
- Rouwette, E.A.; Korzilius, H.; Vennix, J.A.; Jacobs, E. Modeling as persuasion: The impact of group model building on attitudes and behavior. Syst. Dyn. Rev. 2011, 27, 1–21. [Google Scholar] [CrossRef]
- Seidl, R. A functional-dynamic reflection on participatory processes in modeling projects. AMBIO 2015, 44, 750–765. [Google Scholar] [CrossRef] [PubMed]
- Ulrich, W. Operational research and critical systems thinking—An integrated perspective: Part 1: OR as applied systems thinking. J. Oper. Res. Soc. 2012, 63, 1228–1247. [Google Scholar] [CrossRef]
- Andersen, D.F.; Richardson, G.P. Scripts for group model building. Syst. Dyn. Rev. J. Syst. Dyn. Soc. 1997, 13, 107–129. [Google Scholar] [CrossRef]
- Bérard, C. Group model building using system dynamics: An analysis of methodological frameworks. Electron. J. Bus. Res. Methods 2010, 8, 35–45. [Google Scholar]
- Vennix, J.A.; Andersen, D.F.; Richardson, G.P.; Rohrbaugh, J. Model-building for group decision support: Issues and alternatives in knowledge elicitation. Eur. J. Oper. Res. 1992, 59, 28–41. [Google Scholar] [CrossRef]
- Voinov, A.; Gaddis, E.B. Values in participatory modeling: Theory and practice. In Environmental Modeling with Stakeholders: Theory, Methods, and Applications; Springer: Cham, Switzerland, 2017; pp. 47–63. [Google Scholar]
- Voinov, A.; Kolagani, N.; McCall, M.K.; Glynn, P.D.; Kragt, M.E.; Ostermann, F.O.; Pierce, S.A.; Ramu, P. Modelling with stakeholders—Next generation. Environ. Model. Softw. 2016, 77, 196–220. [Google Scholar] [CrossRef]
- Shand, F.; Torok, M.; Cockayne, N.; Batterham, P.J.; Calear, A.L.; Mackinnon, A.; Martin, D.; Zbukvic, I.; Mok, K.; Chen, N.; et al. Protocol for a stepped-wedge, cluster randomized controlled trial of the LifeSpan suicide prevention trial in four communities in New South Wales, Australia. Trials 2020, 21, 332. [Google Scholar] [CrossRef]
- Currier, D.; King, K.; Oostermeijer, S.; Hall, T.; Cox, A.; Page, A.; Pirkis, J. National Suicide Prevention Trial: Final Evaluation Report (Version 2); University of Melbourne: Parkville, Australia, 2022. [Google Scholar]
- Page, A.; Pirkis, J.; Bandara, P.; Oostermeijer, S.; Hall, T.; Burgess, P.M.; Harris, M.; Currier, D. Early impacts of the ‘National Suicide Prevention Trial’ on trends in suicide and hospital admissions for self-harm in Australia. Aust. N. Z. J. Psychiatry 2023. [Google Scholar] [CrossRef] [PubMed]
- Page, A.; Diallo, S.Y.; Wildman, W.J.; Hodulik, G.; Weisel, E.W.; Gondal, N.; Voas, D. Computational Simulation Is a Vital Resource for Navigating the COVID-19 Pandemic. Simul. Healthc. 2022, 17, e141–e148. [Google Scholar] [CrossRef] [PubMed]
- Knipe, D.; Padmanathan, P.; Newton-Howes, G.; Chan, L.F.; Kapur, N. Suicide and self-harm. Lancet 2022, 14, 1903–1916. [Google Scholar] [CrossRef]
- Machado, D.B.; Williamson, E.; Pescarini, J.M.; Alves, F.J.O.; Castro-De-Araujo, L.F.S.; Ichihara, M.Y.; Rodrigues, L.C.; Araya, R.; Patel, V.; Barreto, M.L. Relationship between the Bolsa Família national cash transfer programme and suicide incidence in Brazil: A quasi-experimental study. PLoS Med. 2022, 19, e1004000. [Google Scholar] [CrossRef] [PubMed]



| Intervention | Description |
|---|---|
| Early identification and intervention | |
| Community-based suicide prevention outreach teams | A service provided in a community-based setting using clinical and non-clinical models of care. Mobile teams made accessible to people in suicidal crisis who would not usually contact mental health services for help. The primary purpose is the stabilisation of individuals experiencing suicidal crisis and provision of onward referral to suicide-specific community-based care. |
| Peer-led drop-in facilities | Peer-led drop-in facilities based in the community in proximity to emergency departments to provide a non-clinical alternative to presenting to an emergency department for people experiencing suicidal crisis. The facilities to be staffed by peer workers with lived experience of suicide and/or self-harm and supported by mental health clinicians. The service to include crisis risk assessment/screening, psychosocial support, and safety planning for suicidal behaviours to aid de-escalation and recovery. |
| Gatekeeper training | Provision of evidence-based suicide prevention training in the NSW community to increase the number of key community members with the skills and confidence to safely speak with and support individuals at increased risk of suicidal ideation and behaviour. |
| Post-attempt indicated intervention | |
| Post-suicide attempt aftercare support | Immediate and assertive follow-up with individuals discharged from hospital to increase access to and engagement with community-based treatment services to prevent repetition of suicidal behaviour. To include the provision of safety planning, non-clinical psychosocial support and encouragement to adhere to treatment, and problem-solving counselling with links to practical support including housing, finances, relationships. The average duration of support is assumed to be 3 months post-discharge. |
| Peer support groups | Provision of appropriate peer-facilitated support for people experiencing suicidal ideation and/or for people who have attempted suicide. Encourages empathetic talking about suicide combined with exploring alternative coping strategies, facilitated by people with lived experience of suicide. |
| Selective mental health intervention | |
| Expansion of clinical counselling workforce in rural communities | Expansion of clinical counselling workforce in rural and remote NSW that would provide wider access to appropriate psychological and emotional support for people at high risk of suicidality (suicidal thoughts and behaviours) in regional areas. |
| Suicide Attempts | Suicides | |||||
|---|---|---|---|---|---|---|
| Cumulative Cases | Cases Averted | % Reduction | Cumulative Cases | Cases Averted | % Reduction | |
| Early identification and intervention | ||||||
| Base run | 148,831 | 4354 | ||||
| Suicide prevention outreach teams | 144,960 | 3871 | 2.6 | 4230 | 124 | 2.8 |
| Peer-led drop-in facilities | 144,344 | 4488 | 3.0 | 4212 | 142 | 3.3 |
| Gatekeeper training | 148,530 | 301 | 0.2 | 4348 | 6 | 0.1 |
| Post-attempt indicated interventions | ||||||
| Expanding aftercare | 148,462 | 370 | 0.2 | 4346 | 8 | 0.2 |
| Expanding peer support | 148,249 | 582 | 0.4 | 4338 | 16 | 0.4 |
| Expanding rural counsellors | 148,196 | 636 | 0.4 | 4337 | 17 | 0.4 |
| Aftercare and expanding rural counsellors | 148,103 | 729 | 0.5 | 4332 | 22 | 0.5 |
| Early and indicated interventions combined | 139,504 | 9327 | 6.3 | 4059 | 295 | 6.8 |
| Targeted interventions for people with suicidal thoughts (a) | ||||||
| No history of suicide attempts (b) | 145,539 | 3293 | 2.2 | 4268 | 86 | 2.0 |
| No history of suicide attempts (c) | 147,790 | 1041 | 0.7 | 4310 | 44 | 1.0 |
| Previous suicide attempt (last 12 months) | 141,148 | 7683 | 5.2 | 4096 | 258 | 5.9 |
| Previous suicide attempt | 139,273 | 9558 | 6.4 | 4077 | 277 | 6.4 |
Disclaimer/Publisher’s Note: The statements, opinions and data contained in all publications are solely those of the individual author(s) and contributor(s) and not of MDPI and/or the editor(s). MDPI and/or the editor(s) disclaim responsibility for any injury to people or property resulting from any ideas, methods, instructions or products referred to in the content. |
© 2023 by the authors. Licensee MDPI, Basel, Switzerland. This article is an open access article distributed under the terms and conditions of the Creative Commons Attribution (CC BY) license (https://creativecommons.org/licenses/by/4.0/).
Share and Cite
Goldberg, E.; Peng, C.; Page, A.; Bandara, P.; Currie, D. Strategies to Prevent Suicide and Attempted Suicide in New South Wales (Australia): Community-Based Outreach, Alternatives to Emergency Department Care, and Early Intervention. Systems 2023, 11, 275. https://doi.org/10.3390/systems11060275
Goldberg E, Peng C, Page A, Bandara P, Currie D. Strategies to Prevent Suicide and Attempted Suicide in New South Wales (Australia): Community-Based Outreach, Alternatives to Emergency Department Care, and Early Intervention. Systems. 2023; 11(6):275. https://doi.org/10.3390/systems11060275
Chicago/Turabian StyleGoldberg, Eileen, Cindy Peng, Andrew Page, Piumee Bandara, and Danielle Currie. 2023. "Strategies to Prevent Suicide and Attempted Suicide in New South Wales (Australia): Community-Based Outreach, Alternatives to Emergency Department Care, and Early Intervention" Systems 11, no. 6: 275. https://doi.org/10.3390/systems11060275
APA StyleGoldberg, E., Peng, C., Page, A., Bandara, P., & Currie, D. (2023). Strategies to Prevent Suicide and Attempted Suicide in New South Wales (Australia): Community-Based Outreach, Alternatives to Emergency Department Care, and Early Intervention. Systems, 11(6), 275. https://doi.org/10.3390/systems11060275

