Assessing Design Repository Search Effectiveness
Abstract
1. Introduction
1.1. Background and Related Research
1.2. Systems Engineering
1.2.1. Model Based Systems Engineering
- Improved communications among the development stakeholders (e.g., the customer, program management, systems engineers, hardware and software developers, testers, and specialty engineering disciplines).
- Increased ability to manage system complexity by enabling a system model to be viewed from multiple perspectives, and to analyze the impact of changes.
- Improved product quality by providing an unambiguous and precise model of the system that can be evaluated for consistency, correctness, and completeness.
- Enhanced knowledge capture and reuse of the information by capturing information in more standardized ways and leveraging built in abstraction mechanisms inherent in model driven approaches. This in-turn can result in reduced cycle time and lower maintenance costs to modify the design.
- Improved ability to teach and learn systems engineering fundamentals by providing a clear and unambiguous representation of the concepts.
1.2.2. Model Based Systems Engineering Tools
1.3. Design Reuse
1.4. Design Repositories
1.4.1. Design Repository Precursors
- Active and Dynamic Data. Information in the Active Catalog supports usability by humans and computers. In addition to being used for human understanding, the information is to be used as inputs and building blocks during application development. The Active Catalog program supports dynamic data through the processing of data in user environments to meet needs of a specific user.
- Composable and Integrated Data. Active Catalog was built as a standalone application but assumes that data will be shared and used cooperatively. The envisioned system architecture would hold information on a set of trusted-sites, which would provide reusable modules and ontologies to support integration.
- Multi-dimensional Data, Sharable in Multiple Domains. Active Catalog information represents physical parts in addition to software components. The objects represented in the Active Catalog have multiple views and interact with other objects across multiple domains, which is represented in the Active Catalog.
- Syntactically and Semantically Accessible Data. Active Catalog makes use of both traditional search techniques, leveraging keyword search and statistical correlation techniques, and semantic search capability leveraging ontologies and mappings between components and functions.
- Interoperable Information, Executable in Distributed Environments. Active Catalog information was intended to be used in a distributed fashion, and the system architecture needs to account for the transmission and use of data in multiple pieces of software.
- creating queries for parts based on their intended use rather than merely parametric specifications;
- refining those queries to take account of constraints imposed by other components;
- providing multi-modal information to help designers assess and compare candidate parts; and
- generating simulation models of candidate parts and integrating them to provide simulation models of candidate systems.
- Traditional design databases contain only a limited representation of an artifact (such as drawings or CAD models), while design repositories attempt to capture a more complete design representation, and may include function, behavior, design rules, simulations, and models.
- Traditional design databases contain a limited set of data types and tend to be static sources. Design repositories may include formal data and information models, mathematical simulation models, and more.
- Design repositories support retrieval and reuse of design knowledge, the representation of physical and functional hierarchies, behavior and performance simulations, and some degree of design reasoning automation.
1.4.2. Design Repository Takeaways
- Capture
- Store
- Search/Retrieve
- Present
- Distribute
- Export
- Synthesize
2. Materials and Methods
2.1. Criteria Robustness
2.2. Criteria Accuracy
2.3. Assessment Measures
- are the bounds of the number of search criteria
- are the bounds of search criteria accuracy
- k is the size of search criteria accuracy levels
- is the search iteration success (binary 1 or 0)
- n is the number of search iterations per robustness and accuracy level
2.4. Search Method Assessment Procedure
2.5. Case Study
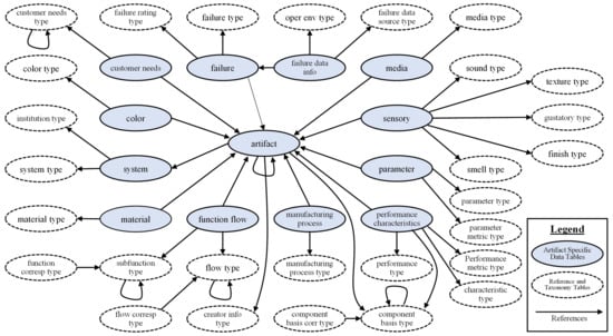
2.6. Case Study Design Repository
2.7. Assessed Search Methodologies
2.7.1. Complete Input Criteria Coverage
2.7.2. Frequency Weighted Set Comparison
- Each node is assigned a score equal to the inverse of the node frequency across all systems in the DR.
- Each system is assigned a score equal to the sum of the node scores for all nodes associated with that system.
- 3.
- The search algorithm generates a fit score for each system in the DR equal to the sum of the node score for the intersect of nodes provided as search parameters and the nodes associated with the system.
2.7.3. Jaccard Similarity
3. Results
4. Discussion
5. Conclusions
5.1. Future Work
5.1.1. Graph Based Design Repositories
5.1.2. Context-Based Search
5.1.3. Design Knowledge Synthesis
Author Contributions
Funding
Institutional Review Board Statement
Data Availability Statement
Acknowledgments
Conflicts of Interest
Abbreviations
| ASME | American Society for Mechanical Engineers |
| CAD | Computer-aided Design |
| CDME | Collaborative Device Modeling Environment |
| DARPA | Defense Advanced Research Projects Agency |
| DR | Design Repository |
| FOSS | Free and Open Source Software |
| GBDR | Graph Based Design Repository |
| INCOSE | International Council on Systems Engineering |
| K&KH | Knowledge and Know-How |
| KR | Knowledge Reuse |
| LML | Lifecycle Modeling Language |
| MBSE | Model Based Systems Engineering |
| NIST-DRP | National Institute of Standards and Technology Design Repository Project |
| OMG | Object Management Group |
| OWL | Web Ontology Language |
| OSU-DR | Oregon State University Design Repository |
| RAS | Reusable Asset Specification |
| RDF | Resource Description Framework |
| SE | Systems Engineering |
| W3C | World Wide Web Consortium |
References
- Madni, A.M.; Sievers, M. Model-based systems engineering: Motivation, current status, and needed advances. In Disciplinary Convergence in Systems Engineering Research; Madni, A.M., Boehm, B., Ghanem, R.G., Erwin, D., Wheaton, M.J., Eds.; Springer: Berlin/Heidelberg, Germany, 2018; pp. 311–325. ISBN 978-3-319-62217-0. [Google Scholar]
- Micouin, P. MBSE, What Is Wrong with SysML-First Issue. Available online: https://hal.archives-ouvertes.fr/hal-02070455/document (accessed on 9 September 2022).
- Vaneman, W.K. Evolving Model-Based Systems Engineering Ontologies and Structures. In Proceedings of the INCOSE International Symposium, Washington, DC, USA, 7–12 July 2018; Volume 28, pp. 1027–1036. [Google Scholar]
- Friedenthal, S.; Burkhart, R. Evolving SysML and the system modeling environment to support MBSE. Insight 2015, 18, 39–41. [Google Scholar] [CrossRef]
- Stoewer, H. Model based Systems Engineering (MBSE) Missing Link In the digital Enterprise Strategy? In Proceedings of the INCOSE International Workshop, Los Angeles, CA, USA, 25–28 January 2014. [Google Scholar]
- INCOSE. Systems Engineering Vision 2035; INCOSE: San Diego, CA, USA, 2022. [Google Scholar]
- Estefan, J.A. Survey of model-based systems engineering (MBSE) methodologies. Incose Mbse Focus Group 2007, 25, 1–12. [Google Scholar]
- Weilkiens, T.; Lamm, J.G.; Roth, S.; Walker, M. Model-Based System Architecture; John Wiley & Sons: Hoboken, NJ, USA, 2015. [Google Scholar]
- Wymore, A.W. Model-Based Systems Engineering; CRC Press: Boca Raton, FL, USA, 2018; Volume 3. [Google Scholar]
- INCOSE. Systems Engineering Vision 2020; INCOSE: San Diego, CA, USA, 2007. [Google Scholar]
- Dickerson, C.E.; Mavris, D. A brief history of models and model based systems engineering and the case for relational orientation. IEEE Syst. J. 2013, 7, 581–592. [Google Scholar] [CrossRef]
- Friedenthal, S.; Moore, A.; Steiner, R. A Practical Guide to SysML: The Systems Modeling Language; Morgan Kaufmann: Waltham, MA, USA, 2014. [Google Scholar]
- Bézivin, J.; Gerbé, O. Towards a precise definition of the OMG/MDA framework. In Proceedings of the 16th Annual International Conference on Automated Software Engineering (ASE 2001), San Diego, CA, USA, 26–29 November 2001; pp. 273–280. [Google Scholar]
- Beery, P. A Model-Based Systems Engineering Methodology for Employing Architecture in System Analysis: Developing Simulation Models Using Systems Modeling Language Products to Link Architecture and Analysis; Technical Report; Naval Postgraduate School Monterey: Monterey, CA, USA, 2016. [Google Scholar]
- Beery, P.; Paulo, E. Application of model-based systems engineering concepts to support mission engineering. Systems 2019, 7, 44. [Google Scholar] [CrossRef]
- Vaneman, W.K.; Carlson, R. Model-Based Systems Engineering Implementation Considerations. In Proceedings of the 2019 IEEE International Systems Conference (SysCon), Orlando, FL, USA, 8–11 April 2019; pp. 1–6. [Google Scholar]
- Gruber, T.R. Toward principles for the design of ontologies used for knowledge sharing? Int. J. Hum. Comput. Stud. 1995, 43, 907–928. [Google Scholar] [CrossRef]
- Yang, L.; Cormican, K.; Yu, M. Ontology-based systems engineering: A state-of-the-art review. Comput. Ind. 2019, 111, 148–171. [Google Scholar] [CrossRef]
- Roussey, C.; Pinet, F.; Kang, M.A.; Corcho, O. An introduction to ontologies and ontology engineering. In Ontologies in Urban Development Projects; Springer: Berlin/Heidelberg, Germany, 2011; pp. 9–38. [Google Scholar]
- Pardo, C.; Pino, F.J.; García, F.; Piattini, M.; Baldassarre, M.T. An ontology for the harmonization of multiple standards and models. Comput. Stand. Interfaces 2012, 34, 48–59. [Google Scholar] [CrossRef]
- Bittner, T.; Donnelly, M.; Winter, S. Ontology and semantic interoperability. In Large-Scale 3D Data Integration; CRC Press: Boca Raton, FL, USA, 2005; pp. 139–160. [Google Scholar]
- Madni, A.M.; Lin, W.; Madni, C.C. IDEONTM: An extensible ontology for designing, integrating, and managing collaborative distributed enterprises. Syst. Eng. 2001, 4, 35–48. [Google Scholar] [CrossRef]
- Noy, N.; Gao, Y.; Jain, A.; Narayanan, A.; Patterson, A.; Taylor, J. Industry-scale Knowledge Graphs: Lessons and Challenges: Five diverse technology companies show how it’s done. Queue 2019, 17, 48–75. [Google Scholar] [CrossRef]
- Ji, S.; Pan, S.; Cambria, E.; Marttinen, P.; Philip, S.Y. A survey on knowledge graphs: Representation, acquisition, and applications. IEEE Trans. Neural Netw. Learn. Syst. 2021, 33, 494–514. [Google Scholar] [CrossRef]
- Hogan, A.; Blomqvist, E.; Cochez, M.; d’Amato, C.; Melo, G.D.; Gutierrez, C.; Kirrane, S.; Gayo, J.E.L.; Navigli, R.; Neumaier, S.; et al. Knowledge graphs. ACM Comput. Surv. 2021, 54, 1–37. [Google Scholar] [CrossRef]
- Gutierrez, C.; Sequeda, J.F. Knowledge graphs. Commun. ACM 2021, 64, 96–104. [Google Scholar] [CrossRef]
- Yan, J.; Wang, C.; Cheng, W.; Gao, M.; Zhou, A. A retrospective of knowledge graphs. Front. Comput. Sci. 2018, 12, 55–74. [Google Scholar] [CrossRef]
- Smajevic, M.; Bork, D. From conceptual models to knowledge graphs: A generic model transformation platform. In Proceedings of the 2021 ACM/IEEE International Conference on Model Driven Engineering Languages and Systems Companion (MODELS-C), Virtual Event, 10–15 October 2021; pp. 610–614. [Google Scholar]
- McGuinness, D.L.; Van Harmelen, F. OWL web ontology language overview. W3C Recomm. 2004, 10, 2004. [Google Scholar]
- Lacy, L.W. OWL: Representing Information Using the Web Ontology Language; Trafford Publishing: Bloomington, IN, USA, 2005. [Google Scholar]
- Harth, A.; Decker, S. Optimized index structures for querying rdf from the web. In Proceedings of the Third Latin American Web Congress (LA-WEB’2005), Buenos Aires, Argentina, 1 October–2 November 2005. [Google Scholar]
- Blackburn, M.; Denno, P. Virtual design and verification of cyber-physical systems: Industrial process plant design. Procedia Comput. Sci. 2014, 28, 883–890. [Google Scholar] [CrossRef]
- Blackburn, M.R.; Denno, P.O. Using semantic web technologies for integrating domain specific modeling and analytical tools. Procedia Comput. Sci. 2015, 61, 141–146. [Google Scholar] [CrossRef]
- Nassar, N.; Austin, M. Model-based systems engineering design and trade-off analysis with RDF graphs. Procedia Comput. Sci. 2013, 16, 216–225. [Google Scholar] [CrossRef][Green Version]
- Jenkins, J.S.; Rouquette, N.F. Semantically-Rigorous Systems Engineering Modeling Using SysML and OWL. Available online: https://trs.jpl.nasa.gov/bitstream/handle/2014/43338/12-5065_A1b.pdf?sequence=1 (accessed on 29 September 2022).
- Shani, U. Can ontologies prevent MBSE models from becoming obsolete? In Proceedings of the 2017 Annual IEEE International Systems Conference (SysCon), Montreal, QC, Canada, 24–27 April 2017; pp. 1–8. [Google Scholar]
- Yahya, M.; Breslin, J.G.; Ali, M.I. Semantic web and knowledge graphs for industry 4.0. Appl. Sci. 2021, 11, 5110. [Google Scholar] [CrossRef]
- Li, X.; Lyu, M.; Wang, Z.; Chen, C.H.; Zheng, P. Exploiting knowledge graphs in industrial products and services: A survey of key aspects, challenges, and future perspectives. Comput. Ind. 2021, 129, 103449. [Google Scholar] [CrossRef]
- Meixner, K.; Luder, A.; Herzog, J.; Winkler, D.; Biffl, S. Patterns for reuse in production systems engineering. Int. J. Softw. Eng. Knowl. Eng. 2021, 31, 1623–1659. [Google Scholar] [CrossRef]
- Sun, R.; Cao, X.; Zhao, Y.; Wan, J.; Zhou, K.; Zhang, F.; Wang, Z.; Zheng, K. Multi-modal knowledge graphs for recommender systems. In Proceedings of the 29th ACM international conference on information & knowledge management, Virtual Event, 19–23 October 2020; pp. 1405–1414. [Google Scholar]
- Macgregor, G. Resource Discovery in Heterogeneous Digital Content Environments. Ph.D. Thesis, University of Strathclyde, Glasgow, UK, 2020. [Google Scholar]
- Sarica, S.; Luo, J.; Wood, K.L. TechNet: Technology semantic network based on patent data. Expert Syst. Appl. 2020, 142, 112995. [Google Scholar] [CrossRef]
- Weilkiens, T. MBSE Tools-Model Based Systems Engineering. Available online: https://mbse4u.com/sysml-tools/ (accessed on 15 November 2021).
- INCOSE. System Engineering Tools Database. Available online: https://www.systemsengineeringtools.com/ (accessed on 15 November 2021).
- Best Systems Engineering & MBSE Tools. Available online: https://www.g2.com/categories/systems-engineering (accessed on 15 November 2021).
- Shani, U.; Broodney, H. Reuse in Model-Based Systems Engineering. In Proceedings of the 2015 Annual IEEE Systems Conference (SysCon), Vancouver, BC, Canada, 13–16 April 2015. [Google Scholar] [CrossRef]
- Browning, T.R. Building models of product development processes: An integrative approach to managing organizational knowledge. Syst. Eng. 2018, 21, 70–87. [Google Scholar] [CrossRef]
- Mourtzis, D.; Doukas, M.; Giannoulis, C. An inference-based knowledge reuse framework for historical product and production information retrieval. Procedia CIRP 2016, 41, 472–477. [Google Scholar] [CrossRef]
- Demian, P.; Fruchter, R. An ethnographic study of design knowledge reuse in the architecture, engineering, and construction industry. Res. Eng. Des. 2006, 16, 184–195. [Google Scholar] [CrossRef]
- Cloutier, R.; Verma, D. Applying the concept of patterns to systems architecture. Syst. Eng. 2007, 10, 138–154. [Google Scholar] [CrossRef]
- Gzara, L.; Rieu, D.; Tollenaere, M. Product information systems engineering: An approach for building product models by reuse of patterns. Robot. Comput. Integr. Manuf. 2003, 19, 239–261. [Google Scholar] [CrossRef]
- Wu, Q.; Gouyon, D.; Levrat, E.; Boudau, S. A Review of Know-How Reuse with Patterns in Model-Based Systems Engineering; Springer: Berlin/Heidelberg, Germany, 2018; pp. 219–229. [Google Scholar]
- Rechtin, E.; Maier, M.W. The Art of Systems Architecting; CRC Press: Boca Raton, FL, USA, 2010. [Google Scholar]
- Koen, B.V. The engineering method and its implications for scientific, philosophical, and universal methods. Monist 2009, 92, 357–386. [Google Scholar] [CrossRef]
- Alexander, C. A Pattern Language: Towns, Buildings, Construction; Oxford University Press: Oxford, UK, 1977. [Google Scholar]
- Cloutier, R. Applicability of Patterns to Architecting Complex Systems; Stevens Institute of Technology: Hoboken, NJ, USA, 2006. [Google Scholar]
- Lea, D. Christopher Alexander: An introduction for object-oriented designers. ACM SIGSOFT Softw. Eng. Notes 1994, 19, 39–46. [Google Scholar] [CrossRef]
- Cloutier, R. Pattern Identification and Management Toolset. In Evolving Toolbox for Complex Project Management; Auerbach Publications: Sebastopol, CA, USA, 2019. [Google Scholar]
- Schindel, W.; Peterson, T. Introduction to pattern-based systems engineering (PBSE): Leveraging MBSE techniques. In Proceedings of the INCOSE International Symposium, Philadelphia, PA, USA, 24–27 June 2013; Volume 23, p. 1639. [Google Scholar]
- Giammarco, K. A formal method for assessing architecture model and design maturity using domain-independent patterns. Procedia Comput. Sci. 2014, 28, 555–564. [Google Scholar] [CrossRef]
- Object Management Group. Reusable Asset Specification. OMG Available Specification Version 2.2. Available online: https://www.omg.org/spec/RAS/2.2/PDF (accessed on 29 September 2022).
- Pfister, F.; Chapurlat, V.; Huchard, M.; Nebut, C.; Wippler, J.L. A proposed meta-model for formalizing systems engineering knowledge, based on functional architectural patterns. Syst. Eng. 2012, 15, 321–332. [Google Scholar] [CrossRef]
- Corin Stig, D.; Bergsjö, D. Engineering challenges of intrafirm technology reuse. Syst. Eng. 2019, 22, 243–254. [Google Scholar] [CrossRef]
- Szykman, S. Architecture and implementation of a design repository system. In Proceedings of the International Design Engineering Technical Conferences and Computers and Information in Engineering Conference, Montreal, QC, Canada, 29 September–2 October 2002; Volume 36215, pp. 429–443. [Google Scholar]
- Roth, K.; Franke, H.; Simonek, R. Aufbau und Verwendung von Katalogen fur das methodische Konstruieren. Konstruktion 1972, 24, 449–458. [Google Scholar]
- Franke, H.J.; Loffler, S.; Deimel, M. Increasing the efficiency of design catalogues by using modern data processing technologies. In Proceedings of the 8th International Design Conference, Dubrovnik, Croatia, 18–21 May 2004. [Google Scholar]
- Gero, J.S. Design prototypes: A knowledge representation schema for design. AI Mag. 1990, 11, 26. [Google Scholar]
- Inkermann, D. What Happened to Roth’s Design Catalogues? - A Review of Usage and Future Research. In Proceedings of the International Design Engineering Technical Conferences and Computers and Information in Engineering Conference, Virtual Event, 17–19 August 2021; American Society of Mechanical Engineers: New York, NY, USA, 2021; Volume 85420, p. V006T06A042. [Google Scholar]
- Luo, P.; Will, P. Active catalog: A knowledge-rich design library facilitating information consumption. In Proceedings of the Workshop on Knowledge Intensive CAD; Springer: Berlin/Heidelberg, Germany, 1996; pp. 157–172. [Google Scholar]
- Kim, J.; Ling, S.R.; Will, P. Ontology engineering for active catalog. In Proceedings of the 1997 AAAI Workshop on Using Artificial Intelligence in Electronic Commerce, Virtual Organizations and Enterprise Knowledge Management to Reengineer the Corporation, Providence, Rhode Island, 27–28 July 1997. [Google Scholar]
- Ling, S.R.; Kim, J.; Will, P.; Luo, P. Active catalog: Searching and using catalog information in internet-based design. In Proceedings of the ASME Design Engineering Technical Conferences, Sacramento, CA, USA, 14–17 September 1997. [Google Scholar]
- Murdock, J.; Szykman, S.; Sriram, R. An Information Modeling Framework to Support Design Databases and Repositories; American Society of Mechanical Engineers: New York, NY, USA, 1997; Volume 97, pp. 14–17. [Google Scholar]
- Iwasaki, Y.; Farquhar, A.; Fikes, R.; Rice, J. A web-based compositional modeling system for sharing of physical knowledge. In Proceedings of the IJCAI (1), Nagoya, Japan, 23–29 August 1997; pp. 494–500. [Google Scholar]
- Coutinhi, M.; Eleish, R.; Kim, J.; Kumar, V.; Ling, S.R.; Neches, R.; Will, P. Active catalogs: Integrated support for component engineering. In Proceedings of the ASME Design Engineering Technical Conferences, Atlanta, GA, USA, 13–16 September 1998. [Google Scholar]
- Bohm, M.R.; Stone, R.B. Product design support: Exploring a design repository system. In Proceedings of the ASME International Mechanical Engineering Congress and Exposition, Anaheim, CA, USA, 13–19 November 2004; Volume 47047, pp. 55–65. [Google Scholar]
- Bohm, M.R.; Stone, R.B.; Szykman, S. Enhancing Virtual Product Representations for Advanced Design Repository Systems. J. Comput. Inf. Sci. Eng. 2005, 5, 360–372. [Google Scholar] [CrossRef][Green Version]
- Bohm, M.R.; Stone, R.B.; Simpson, T.W.; Steva, E.D. Introduction of a data schema to support a design repository. Comput. Aided Des. 2008, 40, 801–811. [Google Scholar] [CrossRef]
- Bohm, M.R.; Vucovich, J.P.; Stone, R.B. Capturing creativity: Using a design repository to drive concept innovation. In Proceedings of the International Design Engineering Technical Conferences and Computers and Information in Engineering Conference, Long Beach, CA, USA, 24–28 September 2005; Volume 47403, pp. 331–342. [Google Scholar]
- Wilson, J.; Chang, P.; Yim, S.; Rosen, D.W. Developing a bio-inspired design repository using ontologies. In Proceedings of the International Design Engineering Technical Conferences and Computers and Information in Engineering Conference, San Diego, CA, USA, 30 August–2 September 2009; Volume 49057, pp. 799–808. [Google Scholar]
- Bohm, M.R.; Haapala, K.R.; Poppa, K.; Stone, R.B.; Tumer, I.Y. Integrating life cycle assessment into the conceptual phase of design using a design repository. J. Mech. Des. 2010, 132, 091005. [Google Scholar] [CrossRef]
- Ferrero, V.; Wisthoff, A.; Huynh, T.; Ross, D.; DuPont, B. A Sustainable Design Repository for Influencing the Eco-Design of New Consumer Products. Available online: https://engrxiv.org/preprint/view/94/ (accessed on 29 September 2022).
- Harrison, W.K. The role of graph theory in system of systems engineering. IEEE Access 2016, 4, 1716–1742. [Google Scholar] [CrossRef]
- Lifecycle Modeling Language Steering Committee. Lifecycle Modeling Language (LML) Specification. Available online: https://www.lifecyclemodeling.org/specification (accessed on 29 September 2022).
- Jaccard, P. The distribution of the flora in the alpine zone. 1. New Phytol. 1912, 11, 37–50. [Google Scholar] [CrossRef]
- Plappert, S.; Gembarski, P.C.; Lachmayer, R. The use of knowledge-based engineering systems and artificial intelligence in product development: A snapshot. In Proceedings of the International Conference on Information Systems Architecture and Technology, Wrocław, Poland, 15–17 September 2019; Springer: Berlin/Heidelberg, Germany, 2019; pp. 62–73. [Google Scholar]
- McDermott, T.; DeLaurentis, D.; Beling, P.; Blackburn, M.; Bone, M. AI4SE and SE4AI: A research roadmap. Insight 2020, 23, 8–14. [Google Scholar] [CrossRef]








| Product Name | Vendor | Modeling Language | Defined Ontology (Metamodel) | Meta-metamodel Structure |
|---|---|---|---|---|
| Astah | Change Vision, Inc. | SysML | MOF2 | |
| UML2 | ||||
| Cameo Systems Modeler | 3DS | SysML | MOF2 | |
| UML2 | ||||
| Capella | Eclipse Foundation | DSL | Ecore | |
| CORE | Vitech | SDL | YES | ERA |
| Cradle | 3SL | SysML | MOF2 | |
| UML2 | ||||
| Enterprise Architect | Sparx Systems | SysML | MOF2 | |
| UML2 | ||||
| BPMN | ||||
| GENESYS | Vitech | SDL | YES | ERA |
| Innoslate | SPEC Innovations | LML | YES | ERA |
| Modelio | Modeliosoft | SysML | MOF2 | |
| UML2 | ||||
| BPMN | ||||
| Papyrus | Eclipse Foundation | SysML | Ecore | |
| UML2 | ||||
| BPMN | ||||
| Rhapsody Architect for SE | IBM | SysML | Ecore | |
| UML2 |
| Search Methodology | Search Method Score |
|---|---|
| Best Complete Match | 22% |
| Frequency Weighted Set Comparison | 52% |
| Jaccard Similarity | 65% |
| Search Method 1 | 0 ≤ DA ≤ 100 | 50 ≤ DA ≤ 100 | DA = 100 |
|---|---|---|---|
| Best Complete Match | 22% | 39% | 90% |
| Frequency Weighted Set Comparison | 52% | 73% | 87% |
| Jaccard Similarity | 65% | 88% | 100% |
Publisher’s Note: MDPI stays neutral with regard to jurisdictional claims in published maps and institutional affiliations. |
© 2022 by the authors. Licensee MDPI, Basel, Switzerland. This article is an open access article distributed under the terms and conditions of the Creative Commons Attribution (CC BY) license (https://creativecommons.org/licenses/by/4.0/).
Share and Cite
Herrington, D.; Beery, P.; Giammarco, K. Assessing Design Repository Search Effectiveness. Systems 2022, 10, 178. https://doi.org/10.3390/systems10050178
Herrington D, Beery P, Giammarco K. Assessing Design Repository Search Effectiveness. Systems. 2022; 10(5):178. https://doi.org/10.3390/systems10050178
Chicago/Turabian StyleHerrington, Daniel, Paul Beery, and Kristin Giammarco. 2022. "Assessing Design Repository Search Effectiveness" Systems 10, no. 5: 178. https://doi.org/10.3390/systems10050178
APA StyleHerrington, D., Beery, P., & Giammarco, K. (2022). Assessing Design Repository Search Effectiveness. Systems, 10(5), 178. https://doi.org/10.3390/systems10050178

